что это такое и расшифровка
Автор Алексей Белокуров На чтение 6 мин. Просмотров 6.2k. Опубликовано
CDI двигатель от Mercedes считается самым экономичным мотором среди других дизельных движков. Все потому, что уже в названии заключено имя инновационной системы впрыска, с помощью которой расход бензина стал небольшим. В то же время мощность была поднята компанией почти в половину.
Давайте посмотрим, что же такое CDI двигатель и чем он отличается от его братьев TDI, HDI.
Содержание
- Особенности конструкции
- Технические характеристики CDI
- Список моделей авто на которых устанавливался
- Регламент обслуживания cdi
- Обзор неисправностей
- Заключение
Особенности конструкции
Многие автовладельцы спрашивают нас опытных механиком, что же значит CDI. На самом деле расшифровка названия двигателя от Мерседес проста: Common rail Diesel injection.
Это название системы впрыска в новых дизельных агрегатах.
Давайте разберемся поближе с этой технологией, чтобы узнать, что это такое.
Внимание! Такой двигатель еще называют мотором с шильдиком.
CDInjection – это технология прямого непосредственного впрыска топлива прямо в камеру сгорания. Прямая система впрыска без предварительного была разработана в 1993 году компанией Bosch. А устанавливаться на моторы Мерседес эта система, но вместе с предварительным впрыском, стала только с 2001 года.
Происходит это следующим образом:
- Дизель постоянно находится в единой магистрали.
- Впрыскивается через форсунки в цилиндры. Форсунки оснащены электромагнитными клапанами. Иногда инженеры заменяют такие клапана на пьезо-электрические.
Что еще позволило этой системе занять лидирующие места:
- уменьшается вибрационная дрожь мотора;
- понизились выбросы вредных газов в атмосферу. Мотора на CDI приобрели экологический класс Евро 4 – 6;
- увеличился крутящий момент;
- двигатель стал менее шумным.

Предварительный впрыск позволяет основному впрыску уже попдадать в разогретую камеру. Благодаря этому увеличивается скорость воспламенения. А значит снижается детонация мотора и расход топлива.
Двигатели с этой системой впрыска в обслуживании и ремонте намного дороже, чем обычные. Зато они надежные и способны пройти более 500 тысяч километров. Однако они требовательны к качеству топлива. Меньше, чем АИ95, не следует заливать в подобные моторы. Иначе он выйдет из строя в первые два года.
TDI и HDI имеют ту же систему впрыска, но с небольшими различиями. TDI – это турбированный двигатель. В то же время HDI считаются наиболее живучими в этой линейке.
Технические характеристики CDI
Это целая серия моторов, которая устанавливалась на различные транспортные средства компании Мерседес.
Таблица показывает информацию одного из движков Mercedes марки CDI.
| Параметр двигателя CDI | Значение |
| Тип | Дизельный |
| Объем движка | 2,8 л |
| Мощность | 177 лошадок |
| Крутящий момент | 400 Нм |
| Расположение | Продольное под капотом спереди |
| Система впрыска | Common Rail |
| Расположение клапанов и распредвала | Верхнеклапанное |
| Расход топлива | 9,3 л по городу 6,7 л по трассе |
| Тип горючего | Дизель |
| Количество клапанов в 1 цилиндре | 4 |
Несмотря на большие преимущества, которые были даны двигателю с системой Common Rail Injection, многие автовладельцы и опытные механики недолюбливают этот мотор. Это происходит в следствии дороговизны деталей. Подобные движки CDI будут безотказно ездить только на оригинальных запасных частях.![]()
Список моделей авто на которых устанавливался
А теперь глянем на модификации транспортных средств, на которых можно увидеть эти моторы CDI:
- автомобили C-класса;
- транспортные средства Е-класса W211, W220;
- Sprinter 208 CDI;
- Vito 108CDi;
- Vito 110 CDI;
- V200CDI;
- 313 CDI;
- 414CDI.
Каждая модель имеет приставку CDI. Двигатель с предварительным впрыском Мерседес требуется ежегодно привозить на профилактическое обслуживание. Не следует его перегревать.
Регламент обслуживания cdi
Такие движки типа CDI должны обслуживаться от срока и до срока, не более чем через 365 дней.
Любое промедление станет для CDI шагом к капитальному ремонту. Воздушный фильтр и масляный желательно менять через каждые 40 тысяч километров. При чем, если автовладелец не сможет сделать самостоятельно замену, то лучше обратиться в хорошие сервис-мастерские. Вместе с масляным фильтром меняется и моторная смазывающая жидкость.
Само масло меняется через каждые 10 тысяч километров. В северных районах желательно использовать 5 W30, которое способно выдерживать низкие температуры и не превратиться в вязкую массу.
Данные движки CDI работают только на качественном топливе. Разбавленный дизель парафином уничтожит всю конструкцию. Обязательна ежегодная чистка радиаторной системы охлаждения. Потребуется самостоятельно снять радиатор и промыть его.
Другой проблемой являются форсунки CDI двигателя. Опытные механики рекомендуют диагностировать их через каждые 100 тысяч километров. После диагностики заменять болты, потому что последние приходят в негодность.
Должный уход позволит этим движкам CDI работать долгие годы на хозяина.
Обзор неисправностей
Как и все механические конструкции двигатели CDI имеют неисправности и детские болезни, которыми их наградили инженеры из-за просчетов. Например, на двигателе 611 от компании Мерседес из-за высокого КПД, прогрев мотора – низкий. Поэтому инженеры дополнительно установили жидкостный отопитель от компании WebAsto. Так как в холодное время случались проблемы с запуском движка.
Внимание! У этой модели была целая серия движков для Мерседес. У всех моторов эта болезнь была скопирована и не исправлена.
Другой неисправностью этих двигателей считают свечи. Например, их нужно выкручивать раз в 20 тысяч километров и смазывать термопастой. Иначе через 100 тысяч километров придется снимать головку цилиндрового блока и высверливать свечи.
Кривошатунный механизм тоже часто выходит из строя. Это происходит по нескольким причинам:
- слабое давление смазывающего средства. Возможно неисправна помпа мотора. Поэтому следует ее проверить и заменить на новую в случае поломки;
- залито неоригинальное масло. Двигатель нуждается в качественной смазке.
Частенько выходят из строя датчики коленвала и распредвала. Забиваются форсунки из-за того, что автовладелец использует некачественное топливо. Выходит из строя датчик давления в топливной рейке. А зимой все эластичные резиновые уплотнители от постоянной смены температур трескаются и дубеют. Поэтому весной желательно их заменять и полную профилактическую работу по двигателю проводить только весной.
Помимо основных перечисленных проблем, автовладелец может встретиться с менее частыми неисправностями этого мотора. Замена оборудования дорогая, поэтому лучше всего следить за мотором и не давать ему выйти из строя. Кормить только качественным бензином и маслом.
Заключение
CDI Mercedes по сути не является лидером среди двигателей с подобной системой впрыска. Так как я уже говорил, что имеются другие и более живучие серии моторов от компании Мерседес. Но опытные автовладельцы чаще всего выбирают транспортное средство именно с этим двигателем. Так как при тщательном уходе, этот мощный мотор хорошо себя показывает во время поездки, как на трассе, так и в городе. Ломается редко и в основном по недосмотру самого автовладельца.
Некоторые двигатели сложно перегреть. Поэтому эти моторы идеальны для автомобилей, которым пользуются жители южных регионов. При выборе лучше всего руководствоваться собственными потребностями, продумывать: хватит ли у вас финансов для обслуживания этой лошадки.
Что такое CDI двигатель
CDI – это один из типов дизельных моторов, которые более выгодны, чем бензиновые. Встречается несколько разновидностей таких двигателей: HDI, TDI, SDI и CDI, о котором стоит поговорить более подробно.
Особенности CDI двигателя
Следует разобраться в особенностях CDI двигателя, что это такое и как был создан этот мотор.
Двигатель CDI работает на дизельном топливе, а аббревиатура расшифровывается как Common rail Diesel Injection. Это значит, что в двигателе используется особая система непосредственного впрыска топлива CR или Common Rail. То есть в моторе CDI предусмотрен общий канал, по которому подается топливо. Система CR появилась благодаря попытке повышения экологичности двигателей и увеличения их КПД. Технология была предложена и разработана фирмой Bosch еще в 90-х годах, но использована концерном «Мерседес».
Такие моторы комплектуются оригинальным блоком управления, обеспечивающим поддержку давления на высоком уровне в течение всего рабочего цикла при любых нагрузках, давлении и оборотах, благодаря особому программному обеспечению.
Таким образом, топливная смесь в движке всегда распределяется под высоким давлением. Впрыск топлива непосредственно осуществляется форсунками (инжектор), которые имеют электрическую схему управления и оснащены электромагнитными клапанами. Клапаны нередко пьезоэлектрические.
Отличие двигателя CDI от системы CR в том, что перед поступлением главной порции горючего в камеру сгорания осуществляется предварительный впрыск – все это за очень короткое время. Это значит, что основной объем горючего поступает в подготовленную камеру, благодаря чему улучшается воспламеняемость смеси и уменьшается ее расход.
Двигатель CDI впоследствии (с 2002 года) стал производиться на заводах других концернов, но все новейшие разработки проводятся и внедряются Мерседесом. Эта система стала чрезвычайно популярной в Европе. В настоящее время половина автомобилей европейского автопрома оснащена именно двигателем CDI.
Преимущества
Главное преимущество таких моторов – значительный прирост мощности – 40% при уменьшении объемов потребленного горючего на 10-15%.
Кроме того:
- продлевается срок службы деталей и двигателя;
- при работе мотор производит меньше шума;
- более высокий крутящий момент;
- уменьшилась вибрация;
- снизилась токсичность выбросов.
Это однозначно впечатляющий результат, но из-за сложности устройства, дорогих запчастей, ремонт затруднился и стал более дорогостоящим. К тому же за ремонт возьмется не каждый мастер. Причем запчасти рекомендуется использовать только фирменные, иначе на гарантию можно не рассчитывать. К тому же двигатели CDI особенно требовательны к качеству топлива.
Недостатки
То, что родоначальником двигателей CDI стал именно Мерседес, говорит о высоком качестве таких двигателей. Однако не удалось избежать некоторых проблем, которые стоит рассмотреть на примере первого двигателя – модели OM611.
Это 4-х цилиндровый двигатель с 16-клапанной ГБЦ с установленной системой непосредственного впрыска CR и турбиной, имеющей промежуточное охлаждение.
Двигатель 611 устанавливался практически на все модели, которые выпускались в начале 2000-х годов. Моторы различались по мощности. На самых сильных моторах она достигалась благодаря турбине с изменяемой геометрией и за счет программного обеспечения. Из-за высокого КПД внешний нагрев двигателя низкий, поэтому для эксплуатации в холодное время года производители установили жидкостный отопитель Webasto.
Обратите внимание! На базе этой модели производились моторы и других поколений. И все недоработки были унаследованы.
На этот движок впервые была установлена система CR. Она достаточно надежна, но из строя нередко выходят огнеупорные шайбы и болты, которые при замене или переустановке форсунок оставляют, а не заменяют на новые. Болты, предназначены для одноразового использования при повторном монтаже «вытягиваются» и не обеспечивают должной фиксации детали на посадочном месте. Из-за этого в посадочных местах образуется кокс, и форсунки потом очень сложно достать.
Важно! Форсунки нужно диагностировать каждые 100 тыс. км пробега и обязательно после манипуляций с ними следует устанавливать новые болты.
Следующая проблема связана со свечами. Их следует раз в 20 тыс. км пробега выкручивать и обрабатывать термопастой, иначе в будущем вероятен съем ГБЦ и высверливание свечей.
Один из главных недостатков связан с кривошатунным механизмом — прокручивает вкладыш. На это влияет множество факторов:
- Недостаточное давление масла – это связано с тем, что масляный насос не выдает достаточное давление. Некоторые меняют его на более высокопроизводительный и проблема уходит.
- Неправильное масло – двигатель должен эксплуатироваться на правильном качественном масле и интервал его замены уменьшается.
- Неработающий ЕГР.
- Езда «в натяг» – делать этого нельзя. Езда «в натяг» и с грузом может привести к поломке коленвала.
Важно! Вкладыши рекомендуется менять 1 раз в 200 тыс.
км пробега.
Дополнительные проблемы:
- выход из строя датчиков коленвала и распредвала;
- выход из строя форсунок, что происходит из-за износа вследствие большого пробега и низкого качества топлива – изменяется гидроплотность впрыска и падает давление в топливной рейке;
- неисправность датчика давления в топливной рейке;
- поломка клапана отключения подачи топлива;
- в зимнее время уменьшается эластичность резиновых уплотнителей ТНВД, из-за чего начинает подтекать солярка.
Есть и другие менее часто встречающиеся проблемы.
Двигатель CDI является более совершенным по сравнению с обычными бензиновыми моторами, но и в его случае конструкторам не удалось избежать отдельных проблем. Чтобы максимально эффективно эксплуатировать мотор и избежать вышеописанных неисправностей, необходимо соблюдать рекомендации производителя по обслуживанию: вовремя менять все расходники, проводить диагностику, заправляться только качественным топливом и использовать для замены оригинальные запчасти.
Двигатель cdi mercedes что это
CDI – это один из типов дизельных моторов, которые более выгодны, чем бензиновые. Встречается несколько разновидностей таких двигателей: HDI, TDI, SDI и CDI, о котором стоит поговорить более подробно.
Особенности CDI двигателя
Следует разобраться в особенностях CDI двигателя, что это такое и как был создан этот мотор.
Двигатель CDI работает на дизельном топливе, а аббревиатура расшифровывается как Common rail Diesel Injection. Это значит, что в двигателе используется особая система непосредственного впрыска топлива CR или Common Rail.
То есть в моторе CDI предусмотрен общий канал, по которому подается топливо. Система CR появилась благодаря попытке повышения экологичности двигателей и увеличения их КПД.
Технология была предложена и разработана фирмой Bosch еще в 90-х годах, но использована концерном «Мерседес».
Такие моторы комплектуются оригинальным блоком управления, обеспечивающим поддержку давления на высоком уровне в течение всего рабочего цикла при любых нагрузках, давлении и оборотах, благодаря особому программному обеспечению.
Таким образом, топливная смесь в движке всегда распределяется под высоким давлением. Впрыск топлива непосредственно осуществляется форсунками (инжектор), которые имеют электрическую схему управления и оснащены электромагнитными клапанами.
Клапаны нередко пьезоэлектрические.
Отличие двигателя CDI от системы CR в том, что перед поступлением главной порции горючего в камеру сгорания осуществляется предварительный впрыск – все это за очень короткое время. Это значит, что основной объем горючего поступает в подготовленную камеру, благодаря чему улучшается воспламеняемость смеси и уменьшается ее расход.
Двигатель CDI впоследствии (с 2002 года) стал производиться на заводах других концернов, но все новейшие разработки проводятся и внедряются Мерседесом. Эта система стала чрезвычайно популярной в Европе. В настоящее время половина автомобилей европейского автопрома оснащена именно двигателем CDI.
Преимущества
Главное преимущество таких моторов – значительный прирост мощности – 40% при уменьшении объемов потребленного горючего на 10-15%.
Кроме того:- продлевается срок службы деталей и двигателя;
- при работе мотор производит меньше шума;
- более высокий крутящий момент;
- уменьшилась вибрация;
- снизилась токсичность выбросов.
Это однозначно впечатляющий результат, но из-за сложности устройства, дорогих запчастей, ремонт затруднился и стал более дорогостоящим. К тому же за ремонт возьмется не каждый мастер. Причем запчасти рекомендуется использовать только фирменные, иначе на гарантию можно не рассчитывать. К тому же двигатели CDI особенно требовательны к качеству топлива.
Недостатки
То, что родоначальником двигателей CDI стал именно Мерседес, говорит о высоком качестве таких двигателей. Однако не удалось избежать некоторых проблем, которые стоит рассмотреть на примере первого двигателя – модели OM611.
Это 4-х цилиндровый двигатель с 16-клапанной ГБЦ с установленной системой непосредственного впрыска CR и турбиной, имеющей промежуточное охлаждение. Двигатель 611 устанавливался практически на все модели, которые выпускались в начале 2000-х годов.
Моторы различались по мощности. На самых сильных моторах она достигалась благодаря турбине с изменяемой геометрией и за счет программного обеспечения.
Из-за высокого КПД внешний нагрев двигателя низкий, поэтому для эксплуатации в холодное время года производители установили жидкостный отопитель Webasto.
Обратите внимание! На базе этой модели производились моторы и других поколений. И все недоработки были унаследованы.
На этот движок впервые была установлена система CR. Она достаточно надежна, но из строя нередко выходят огнеупорные шайбы и болты, которые при замене или переустановке форсунок оставляют, а не заменяют на новые.
Болты, предназначены для одноразового использования при повторном монтаже «вытягиваются» и не обеспечивают должной фиксации детали на посадочном месте.
Из-за этого в посадочных местах образуется кокс, и форсунки потом очень сложно достать.
Важно! Форсунки нужно диагностировать каждые 100 тыс. км пробега и обязательно после манипуляций с ними следует устанавливать новые болты.
Следующая проблема связана со свечами. Их следует раз в 20 тыс. км пробега выкручивать и обрабатывать термопастой, иначе в будущем вероятен съем ГБЦ и высверливание свечей.
Один из главных недостатков связан с кривошатунным механизмом — прокручивает вкладыш. На это влияет множество факторов:
- Недостаточное давление масла – это связано с тем, что масляный насос не выдает достаточное давление. Некоторые меняют его на более высокопроизводительный и проблема уходит.
- Неправильное масло – двигатель должен эксплуатироваться на правильном качественном масле и интервал его замены уменьшается.
- Неработающий ЕГР.
- Езда «в натяг» – делать этого нельзя. Езда «в натяг» и с грузом может привести к поломке коленвала.

Важно! Вкладыши рекомендуется менять 1 раз в 200 тыс. км пробега.
Дополнительные проблемы:
- выход из строя датчиков коленвала и распредвала;
- выход из строя форсунок, что происходит из-за износа вследствие большого пробега и низкого качества топлива – изменяется гидроплотность впрыска и падает давление в топливной рейке;
- неисправность датчика давления в топливной рейке;
- поломка клапана отключения подачи топлива;
- в зимнее время уменьшается эластичность резиновых уплотнителей ТНВД, из-за чего начинает подтекать солярка.
Есть и другие менее часто встречающиеся проблемы.
Двигатель CDI является более совершенным по сравнению с обычными бензиновыми моторами, но и в его случае конструкторам не удалось избежать отдельных проблем.
Чтобы максимально эффективно эксплуатировать мотор и избежать вышеописанных неисправностей, необходимо соблюдать рекомендации производителя по обслуживанию: вовремя менять все расходники, проводить диагностику, заправляться только качественным топливом и использовать для замены оригинальные запчасти.
Что такое CDI двигатель и чем он хорош?
Интерес к дизельным двигателям и автомобилям, использующим их в качестве силовых агрегатов, в нашей стране традиционно высок. Одним из наиболее привлекательных двигателей на сегодняшний день является CDI (Common rail Diesel Injection), выпускаемый автоконцерном Mercedes. Рассмотрим подробнее, что такое CDI двигатель и чем он хорош для российских условий эксплуатации.
CDI – что это за двигатель?
Тенденция повышения экологичности и эффективности дизельных двигателей привела к появлению в линейке концерна Bosch первого дизеля с подачей топлива Common Rail.
Это произошло в 1997 году, а уже через 4 года двигатель, работающий на этом принципе, появился у Mercedes.
Это и был CDI, который с тех пор существенно улучшил свои характеристики, избавившись от некоторых конструктивных недочётов.
Основное преимущество достигается благодаря предварительному впрыску небольшой порции топлива перед началом нового цикла, благодаря чему в камере поддерживается оптимальная температура и давление, а значит, горючее сгорает практически полностью.
Предварительный впрыск снижает расход топлива и уменьшает его детонацию.
CDI двигатель потребляет на 10-15% меньше топлива, чем обычный дизель аналогичного объёма, выдавая при этом на 40% больше мощности. Однако выигрыш в характеристиках привёл к существенному усложнению конструкции, а соответственно, и к её удорожанию.
Технология прямого впрыска под высоким давлением, на протяжении всего рабочего цикла управляемого оригинальным программным обеспечением, позволяет достигать максимально высокого КПД и минимизировать содержание вредных продуктов сгорания в выхлопе.
Достоинства двигателя CDI
Потребители, получившие опыт пользования автомобилем, оснащённым мотором CDI, отмечают, что:
- срок службы двигателя и отдельных деталей, подвергающихся наибольшему износу, увеличился;
- во время работы CDI производит меньше шума, чем обычные дизели;
- благодаря повышению крутящего момента автомашина более управляема и послушна;
- во время движения практически не ощущается вибрация.

Особенности эксплуатации CDI двигателя
Как уже было сказано выше, мотор CDI вынослив, долговечен, экономичен, однако его ремонт обходится чрезвычайно дорого.
Причиной этого является необходимость закупки оригинальных запасных частей, которые изготавливаются по запатентованной технологии, обеспечивающей необходимую прочность металла.
Чтобы не ускорять износ отдельных деталей и избежать ненужного ремонта, необходимо уделять внимание следующим моментам.
- Использовать для заправки только качественное топливо, поскольку двигатель CDI очень чувствителен к посторонним примесям, загрязняющим форсунки топливного оборудования.
- Использовать только качественное масло, рекомендованное производителем, заменять масло вовремя, не дожидаясь образования нагара.
- Проводить диагностику и обслуживание форсунок не реже, чем через каждые 100 000 км пробега. При сборке после сервисных работ необходимо использовать новый фирменный крепёж, поскольку огнеупорные болты и шайбы рассчитаны на одноразовое применение, и при повторном монтаже их геометрия изменяется.
В результате образуются зазоры на посадочных местах, которые забиваются продуктами сгорания, и последующее вскрытие блока происходит с большими затруднениями. - Каждые 20 000 км необходимо обрабатывать термопастой свечи, иначе они пригорают, и в будущем, скорее всего, придётся их высверливать.
- Каждые 200 000 км необходимо заменять вкладыш кривошатунного механизма.
Дизельный двигатель CDI
Дизельные двигатели CDI по всем показателям в настоящее время заняли лидирующие позиции на мировом рынке.
Что такое CDI двигатель
Производство движка впервые было налажено немецким концерном «Мерседес». Сокращение CDI расшифровывается, как Common rail Diesel Injection, что означает система впрыска дизельного топлива.
Данная система спроектирована высококвалифицированными работниками в 2001 году. Система подачи топлива дизеля Common Rail была взята за основу при разработке CDI двигателей.
Предъявляемые повышенные требования к дизельным моторам, стали фундаментом зарождения системы CR, а в будущем и CDI.
Система Common Rail установленная на дизельный двигатель и впервые запущена в 1997 году компанией «Bosch».
Уменьшение потребления топлива на 15%, увеличение мощности мотора на 40%, связано с использованием системы Common Rail, но значительно затрудняет их ремонт. Поскольку «Мерседес» является передовым концерном, то он незамедлительно внедрил на новые автомобили данную систему.
Ко всему прочему владельцы автомобилей со старыми движками получили возможность замены на мотор CDI нового образца и получение фирменных комплектующих к ним.
Компания «Мерседес» стала первой из компаний, которые смогли предложить такую услугу. Тем самым еще более прочно укрепив свой статус лидера на рынке.
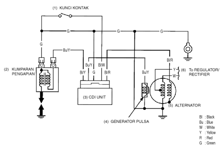
Работа и обслуживание моторов
Работает Common Rail за счет большого давления, которое присутствует постоянно в единой магистрали и через управляемые электроникой форсунки с электромагнитными клапанами впрыскиваются в цилиндры.
Зачастую клапаны устанавливают пьезоэлектрические, такие установлены на двигателях Mercedes.
Естественно техническое обслуживание и ремонт CDI увеличиваются в цене, по сравнению с традиционными. Зато повышается экономичность, увеличивается крутящий момент, мощность, повышается срок эксплуатации деталей.
Присутствуют в CDI также такие неоспоримые качества как снижение уровня шума, токсичности, вибрации. Еще в конструкцию был внедрен блок управления, который повышает качество работы системы питания за счет многочисленных программ.
Независимо от оборотов движка и нагрузки при любой последовательности впрыска по цилиндрам, данный блок управления всегда поддерживает высокое давление. За счет этого даже при самых маленьких оборотах коленчатого вала топливная смесь впрыскивается в цилиндр.
«Предварительный» впрыск — это ноу-хау компании «Мерседес» специалисты, которой внедрили дополнительно к системе Common Rail в 2001 году. Принцип его работы основан на впрыске топлива за доли секунды до основной порции топливной смеси.
Это позволяет основной порции топлива попадать в камеру сгорания уже предварительно разогретую.
Воспламенение топлива за счет этого естественно улучшается, что позволяет снизить расход и уменьшить детонацию. За счет такого принципа функционирования эти дизельные моторы обрели свое наименование. Каждый второй автомобиль Европы на данный момент имеет в своей комплектации такой дизельный двигатель.
Изначально такие движки естественно были установлены на автомобили компании «Мерседес». Это были автомобили серий ML и Vito.
В 2002 году один из основных французских производителей Peugeot и Итальянская компания-производитель Fiat стали применять аналогичную систему. Но лидирующей компанией по вопросам технологий, сервиса и разработок остается Mercedes. Компания не сдает своих убеждений не при каких обстоятельствах.
Поэтому при настоятельной потребности ремонта двигателя CDI, правильным решением будет обращение в специализированный сервис компании, где будет произведена высококвалифицированная работа специалистов.
Технически компания «Мерседес» безостановочно развивается. Единые нормативы обслуживания своих автомобилей принадлежат именно разработчикам автогиганта Mercedes.
На основании разработанных стандартов клиентам концерна рекомендуется использовать оригинальные автозапчасти и обращаться к дилерам. Если же на автомобиле установлены не оригинальные запчасти, то компания все гарантийные обязательства аннулирует.
Обслуживание моторов требует высокой квалификации и необходимость применения оригинальных фирменных автозапчастей. Срок службы двигателей CDI имеет значительную цифру. По факту поломок выходят из строя навесное или вспомогательное оборудование.
Превосходное обслуживание, передовые технологии, качество — все эти достойные выражения в автомобильной среде принадлежат компании, разработавшей двигатели марки CDI, а именно великому автоконцерну «Мерседес-Бенц».
Что лучше HDI, TDI, SDI, или CDI? Что обозначают эти аббревиатуры?
То, что дизеля более выгодные, чем бензиновые моторы, ни для кого не секрет, однако определиться с типом топлива — это еще не значит определится с типом самого дизельного мотора.
Довольно распространенная проблема многих новичков — путаница между многочисленными аббревиатурами (HDI, TDI, SDI, CDI), от которых в будущем очень много зависит.
Зависит «характер» автомобиля, его «предрасположенность» к поломкам, а также стоимость ремонта этих поломок, а также расход топлива и многое другое. В этой статье я попытаюсь как можно более доступно объяснить, в чем различия между разными модификациями дизельных двигателей, чтобы вы могли сориентироваться и подобрать для себя наиболее подходящий вариант.
Забегая наперед скажу, что две последние буквы «DI» всех вышеперечисленных аббревиатур означают Direct Injection — непосредственный впрыск. Технология прямого или как его еще называют непосредственного впрыска, одна из самых продвинутых на сегодняшний день и предусматривает наличие общего канала, через который происходит подача топлива.
Двигатель HDI
HDI. High-pressure Direct Injection. Аббревиатура HDI присваивается моторам, которые базируются на технологии Common Rail (разработанная компанией Bosch в 1993 году).
Сам же мотор и технологию HDI разработал всемирно известный автомобильный концерн PSA Peugeot Citroen.
HDI, как я уже говорил, принадлежит к линейке двигателей с прямым впрыском, характерные отличия уменьшенный расход топлива на ~15%, снижение шумности на ~10 дБ, при одновременном повышении мощности на целых ~40%. Моторы с приставкой HDI считаются более выносливыми и «живучими».
Двигатель TDI
TDI. Turbocharged Direct Injection. Сокращение TDI, пожалуй, самое популярное и легко расшифровываемое. Первая буква «T» в этой аббревиатуре обозначает наличие турбонаддува, который позволяет получить серьезную прибавку мощности.
Турбомотор обладает всеми присущими турбированным моторам свойствами, он более экономичен, имеет более чистый выхлоп, при этом более дорогой в обслуживании. Кроме того, мало кто знает, что большинство турбин, устанавливаемых на турбодвигателя, рассчитаны на ~150-200 тыс. км.
пробега, и это при том, что сам мотор, как правило, «миллионник».
Актуально: Как проверить турбину дизельного двигателя? Диагностика неисправностей в домашних условиях
Двигатель SDI
SDI. Saugdieseldirekteinspritzung. Название бренда (производное от «всасывания дизельного впрыска» или «всасывание Дизеля прямого впрыска» было принято для того, чтобы различать между более ранними и менее эффективными непрямыми инжекторными двигателями, называется SD или » Всасывающий Дизель» (Saugdiesel), который также были произведены Volkswagen Group.
Моторы класса SDI отличаются продолжительностью «жизни» и простотой конструкции. Большие пробеги для SDI — не проблема, моторы очень выносливы и надежны, однако если ремонт все же потребуется, то стоимость его вряд ли вас обрадует.
Двигатель CDI
CDI. Common rail Diesel Injection. Мотор с шильдиком CDI — разработка «Mercedes», которая базируется на той же технологии Common Rail, что и вышеперечисленные силовые агрегаты. Моторы линейки CDI более требовательны к качеству топлива (часто «компостирует мозги» топливная, форсунки и т.
д.), при этом они весьма экономны и динамичны на дороге.
Ну вот, собственно, и все. Надеюсь, доходчиво объяснил в чем разница между HDI, TDI, SDI, и CDI, теперь вы легко сможете сориентироваться и выбрать для себя подходящий по типу и классу двигатель.
Что такое CDI двигатель и чем он хорош?
Тенденция повышения экологичности и эффективности дизельных двигателей привела к появлению в линейке концерна Bosch первого дизеля с подачей топлива Common Rail.
Это произошло в 1997 году, а уже через 4 года двигатель, работающий на этом принципе, появился у Mercedes.
Это и был CDI, который с тех пор существенно улучшил свои характеристики, избавившись от некоторых конструктивных недочётов.
Основное преимущество достигается благодаря предварительному впрыску небольшой порции топлива перед началом нового цикла, благодаря чему в камере поддерживается оптимальная температура и давление, а значит, горючее сгорает практически полностью.
Предварительный впрыск снижает расход топлива и уменьшает его детонацию.
CDI двигатель потребляет на 10-15% меньше топлива, чем обычный дизель аналогичного объёма, выдавая при этом на 40% больше мощности. Однако выигрыш в характеристиках привёл к существенному усложнению конструкции, а соответственно, и к её удорожанию.
Технология прямого впрыска под высоким давлением, на протяжении всего рабочего цикла управляемого оригинальным программным обеспечением, позволяет достигать максимально высокого КПД и минимизировать содержание вредных продуктов сгорания в выхлопе.
Особенности CDI двигателя
Следует разобраться в особенностях CDI двигателя, что это такое и как был создан этот мотор.
Двигатель CDI работает на дизельном топливе, а аббревиатура расшифровывается как Common rail Diesel Injection. Это значит, что в двигателе используется особая система непосредственного впрыска топлива CR или Common Rail.
То есть в моторе CDI предусмотрен общий канал, по которому подается топливо.
Система CR появилась благодаря попытке повышения экологичности двигателей и увеличения их КПД.
Технология была предложена и разработана фирмой Bosch еще в 90-х годах, но использована концерном «Мерседес».
Дизель ом 601 установка на уаз
Такие моторы комплектуются оригинальным блоком управления, обеспечивающим поддержку давления на высоком уровне в течение всего рабочего цикла при любых нагрузках, давлении и оборотах, благодаря особому программному обеспечению.
Таким образом, топливная смесь в движке всегда распределяется под высоким давлением. Впрыск топлива непосредственно осуществляется форсунками (инжектор), которые имеют электрическую схему управления и оснащены электромагнитными клапанами. Клапаны нередко пьезоэлектрические.
Отличие двигателя CDI от системы CR в том, что перед поступлением главной порции горючего в камеру сгорания осуществляется предварительный впрыск – все это за очень короткое время.
Это значит, что основной объем горючего поступает в подготовленную камеру, благодаря чему улучшается воспламеняемость смеси и уменьшается ее расход.
Двигатель CDI впоследствии (с 2002 года) стал производиться на заводах других концернов, но все новейшие разработки проводятся и внедряются Мерседесом. Эта система стала чрезвычайно популярной в Европе. В настоящее время половина автомобилей европейского автопрома оснащена именно двигателем CDI.
Достоинства двигателя CDI
Потребители, получившие опыт пользования автомобилем, оснащённым мотором CDI, отмечают, что:
- срок службы двигателя и отдельных деталей, подвергающихся наибольшему износу, увеличился;
- во время работы CDI производит меньше шума, чем обычные дизели;
- благодаря повышению крутящего момента автомашина более управляема и послушна;
- во время движения практически не ощущается вибрация.
Кроме того, для европейского потребителя очень важно улучшение экологических показателей – это служит ещё одним немаловажным достоинством, благодаря которому покупатели выбирают машины с CDI.
Особенности двигателей CDI
Система Common Rail дала возможность сократить потребление топлива двигателем на 10-15%. При этом мощность мотора возросла на 40%. Но нужно учесть, что из-за таких особенностей конструкции ремонт двигателей CDI стал более сложным и дорогим, чем в остальных случаях.
В системе CR топливо всегда находится под очень высоким давлением в одной магистрали. В цилиндры оно впрыскивается через форсунки, оснащенные электромагнитными клапанами. Они управляются электронным способом. Также клапаны могут быть пьезоэлектрическими.
В обслуживании и ремонте подобные двигатели дороже обычных, однако они более экономичные, мощные и обладают более высоким крутящим моментом. Цена на обслуживание возросла, в основном, из-за дороговизны деталей, но и срок их эксплуатации увеличился.
Также в подобных двигателях ниже уровень шума, степень вибрации и токсичность.
Значительно улучшить работу системы питания позволил специальный блок управления, способный поддерживать высокое давление абсолютно при всех режимах работы.
С 2002 года аналогичные системы в двигателях начали использовать, кроме Mercedes, концерны Fiat (JDS) и Peugeot (HDI). Однако Mercedes-Benz, как первопроходец, все равно остается первым в этой области, постоянно совершенствуя технологии в своих двигателях CDI.
Особенности эксплуатации CDI двигателя
Как уже было сказано выше, мотор CDI вынослив, долговечен, экономичен, однако его ремонт обходится чрезвычайно дорого.
Причиной этого является необходимость закупки оригинальных запасных частей, которые изготавливаются по запатентованной технологии, обеспечивающей необходимую прочность металла.
Чтобы не ускорять износ отдельных деталей и избежать ненужного ремонта, необходимо уделять внимание следующим моментам.
- Использовать для заправки только качественное топливо, поскольку двигатель CDI очень чувствителен к посторонним примесям, загрязняющим форсунки топливного оборудования.
- Использовать только качественное масло, рекомендованное производителем, заменять масло вовремя, не дожидаясь образования нагара.
- Проводить диагностику и обслуживание форсунок не реже, чем через каждые 100 000 км пробега. При сборке после сервисных работ необходимо использовать новый фирменный крепёж, поскольку огнеупорные болты и шайбы рассчитаны на одноразовое применение, и при повторном монтаже их геометрия изменяется. В результате образуются зазоры на посадочных местах, которые забиваются продуктами сгорания, и последующее вскрытие блока происходит с большими затруднениями.
- Каждые 20 000 км необходимо обрабатывать термопастой свечи, иначе они пригорают, и в будущем, скорее всего, придётся их высверливать.
- Каждые 200 000 км необходимо заменять вкладыш кривошатунного механизма.

По сравнению с ранними моделями двигатель CDI показывает значительно более высокие эксплуатационные результаты. Но любая техника служит долго лишь при условии качественного ухода и своевременного профилактического обслуживания, которое желательно проводить в фирменном сервисном центре.
Что такое CDI двигатель
Производство движка впервые было налажено немецким концерном «Мерседес». Сокращение CDI расшифровывается, как Common rail Diesel Injection, что означает система впрыска дизельного топлива.
Данная система спроектирована высококвалифицированными работниками в 2001 году. Система подачи топлива дизеля Common Rail была взята за основу при разработке CDI двигателей. Предъявляемые повышенные требования к дизельным моторам, стали фундаментом зарождения системы CR, а в будущем и CDI. Система Common Rail установленная на дизельный двигатель и впервые запущена в 1997 году .
Особенности свечей зажигания ngk?
Уменьшение потребления топлива на 15%, увеличение мощности мотора на 40%, связано с использованием системы Common Rail, но значительно затрудняет их ремонт.
Поскольку «Мерседес» является передовым концерном, то он незамедлительно внедрил на новые автомобили данную систему.
Ко всему прочему владельцы автомобилей со старыми движками получили возможность замены на мотор CDI нового образца и получение фирменных комплектующих к ним.
стала первой из компаний, которые смогли предложить такую услугу. Тем самым еще более прочно укрепив свой статус лидера на рынке.
Двигатель CDI
Мотор с шильдиком CDI — разработка «Mercedes», которая базируется на той же технологии Common Rail, что и вышеперечисленные силовые агрегаты. Моторы линейки CDI более требовательны к качеству топлива (часто «компостирует мозги» топливная, форсунки и т. д.), при этом они весьма экономны и динамичны на дороге.
com/embed/XUYSs_Be2S4?feature=oembed» frameborder=»0″ allow=»accelerometer; autoplay; clipboard-write; encrypted-media; gyroscope; picture-in-picture» allowfullscreen=»»>Ну вот, собственно, и все. Надеюсь, доходчиво объяснил в чем разница между HDI, TDI, SDI, и CDI, теперь вы легко сможете сориентироваться и выбрать для себя подходящий по типу и классу двигатель. Спасибо за внимание и до новых встреч на Вопрос Авто.
Источник
Без эксплуатации
Грузовой фургон Vito имеет значительно меньше электронных начинок, чем его «кровный брат» – пассажирский Mercedes-Benz Viano.
Но даже с таким скромным оснащением Vito о самостоятельном ремонте мечтать не приходится, машина требует руки профессионала и обслуживания на фирменных СТО.
Зато межсервисный интервал в зависимости от условий эксплуатации может достигать 22 500 км, срок гарантии в России составляет 1 год без ограничения пробега, а также 2 года или 200 000 км на двигатель и трансмиссию.
Для ежедневного осмотра доступны лишь масляный щуп и несколько расширительных бачков.
Кстати, на моторах предыдущего поколения Vito радиатор изготовляли вместе с расширительным бачком охлаждающей жидкости, и при малейшей поломке приходилось менять оба узла.
Конструкторы Mercedes-Benz провели «работу над ошибками» и установили бачок охлаждающей жидкости в привычном месте, соединив с радиатором патрубком. Дешево и сердито.
Подкапотное пространство скомпоновано очень плотно, и для доступа к силовому агрегату, как минимум, необходимо снять корпус воздушного фильтра. Но и это решит проблему доступа лишь отчасти.
Для АКБ места под капотом вообще не нашлось, батарею засунули (по-другому и не скажешь) под водительское сиденье, и добраться до нее проблематично.
Хорошо хоть дублирующую «плюсовую» клемму вывели под капот.
Под пассажирским сиденьем нашлось место для огнетушителя, аптечки и набора инструмента. А домкрат туда уже не поместился, его приспособили прямо в кузове. Запасное колесо установлено снаружи в заднем свесе, а вот привод опускания-подъема спрятан внутри кузова за бампером – грамотное решение, никакая грязь и соль не помешают сменить колесо в дороге.
Для надежного размещения груза в кузове предусмотрены шесть крепежных петель.
Двигатель сди
CDI (Common Rail Diesel Injection System) — это серия дизельных двигателей немецкого производителя Daimler AG, которые были установлены на автомобилях Mercedes-Benz.
CDI двигатели mercedes были разработаны в 1997 году и успешно используются по сей день. Эти двигатели имеют непосредственный впрыск топлива, что снижает расход топлива до 15%.
Производитель увеличил крутящий момент и мощность двигателя на 40%.
Suzuki Escudo синий танчик Бортжурнал ГУР J20A h30A
Первой моделью в линейке был Mercedes C 220 CDI мощностью 125 л.
с. (92 кВт) с крутящим моментом 300 Нм при 1800 об / мин! Делая двигатель сди мерседес с большим крутящим моментом в своем классе по объему, устанавливая новые стандарты экономии топлива.
2006 год также стал важной вехой для CDI, когда Mercedes E 300 BLUETEC был признан «Мировым экологичным автомобилем года».
Двигатель CDI: дизельный мотор концерна «Мерседес»
CDI (Common Rail Diesel Injection System) — это серия дизельных двигателей немецкого производителя Daimler AG, которые были установлены на автомобилях Mercedes-Benz.
CDI двигатели mercedes были разработаны в 1997 году и успешно используются по сей день. Эти двигатели имеют непосредственный впрыск топлива, что снижает расход топлива до 15%.
Производитель увеличил крутящий момент и мощность двигателя на 40%.
Первой моделью в линейке был Mercedes C 220 CDI мощностью 125 л.с. (92 кВт) с крутящим моментом 300 Нм при 1800 об / мин! Делая двигатель сди мерседес с большим крутящим моментом в своем классе по объему, устанавливая новые стандарты экономии топлива.
2006 год также стал важной вехой для CDI, когда Mercedes E 300 BLUETEC был признан «Мировым экологичным автомобилем года».
Двигатель TDI
Сокращение TDI, пожалуй, самое популярное и легко расшифровываемое. Первая буква «T» в этой аббревиатуре обозначает наличие турбонаддува, который позволяет получить серьезную прибавку мощности.
обладает всеми присущими турбированным моторам свойствами, он более экономичен, имеет более чистый выхлоп, при этом более дорогой в обслуживании. Кроме того, мало кто знает, что большинство турбин, устанавливаемых на турбодвигателя, рассчитаны на ~150-200 тыс. км.
пробега, и это при том, что сам мотор, как правило, «миллионник».
Регистрация замены двигателя в ГИБДД в 2021 году
Впрыск с дизельной системой Common Rail
- Время впрыска и количество топлива рассчитываются для каждого цилиндра (аналогично Motronic) и впрыскиваются через быстродействующие электромагнитные клапаны (форсунки).
- Эта технология позволяет снизить расход топлива и снизить выбросы выхлопных газов.

- Впрыск делится на три группы:
- Предварительный впрыск , для тихой работы двигателя
- Главный впрыск , для хорошей кривой крутящего момента
- После впрыска для низкого значения NO x .
В отличие от предварительного и основного впрыска, топливо не сжигается в последующем впрыске, а испаряется за счет остаточного тепла в цилиндре.
Эта обогащенная топливная смесь выхлопных газов подается в такт выхлопа через выпускные клапаны в выхлопную систему.
Особенности эксплуатации CDI двигателя
Как уже было сказано выше, мотор CDI вынослив, долговечен, экономичен, однако его ремонт обходится чрезвычайно дорого.
Причиной этого является необходимость закупки оригинальных запасных частей, которые изготавливаются по запатентованной технологии, обеспечивающей необходимую прочность металла.
Чтобы не ускорять износ отдельных деталей и избежать ненужного ремонта, необходимо уделять внимание следующим моментам.
По сравнению с ранними моделями двигатель CDI показывает значительно более высокие эксплуатационные результаты. Но любая техника служит долго лишь при условии качественного ухода и своевременного профилактического обслуживания, которое желательно проводить в фирменном сервисном центре.
Источник
Популярные дизельные двигатели CDI
Двигатель OM611 cdi
1998-2004 Это четырехцилиндровые дизельные двигатели объемом 2,1 и 2,2 литра. Покупателям предлагаются версии различной мощности: 81, 101, 108, 114, 120, 127, 134 и 141 л.с.
Двигатель OM611 устанавливался на Mercedes-Benz Sprinter (W90x), Mercedes-Benz E-Class (W210), Mercedes-Benz C-Class (W203), двигатель мерседес 220 cdi.
Двигатель OM668 1,7 cdi
1998-2005 Эти дизельные двигатели имеют четыре цилиндра и рабочий объем 1,7 и 2,7 л.
С двигателем ОМ668 в продажу поступили автомобили: Mercedes-Benz A-Class (W168), Mercedes-Benz A-Class (W169) и Mercedes-Benz Vaneo (W414).
Двигатель OM612 cdi
1999-2006 В отличие от предыдущего поколения, дизельный двигатель cdi OM612 имел пять цилиндров. Объем составил 2,7 литра. Мощность варьировалась от 154 до 170 л.с., а крутящий момент — от 330 до 370 Н-метров. Двигатель устанавливался на Mercedes-Benz Sprinter (W90x), Mercedes-Benz C-Class (W203), Mercedes-Benz E-Class (W210).
Двигатель OM613 cdi
1999-2003 Двигатель имел 6 цилиндров, объем составляет 3,2 л мощность достигает 197 л. с. Данный двигатель устанавливался на Mercedes-Benz S-Class (W220).
Двигатель OM628 cdi
1999-2010 Это был первый V-образный двигатель в серии CDI. В нем было 8 цилиндров и с объемом 4 литра, крутящий момент 560 Н — м, а мощность 250 л.с. Устанавливался на Mercedes-Benz E-Class (W211), Mercedes-Benz S-Class (W220), двигатель 220 cdi, Mercedes-Benz M-Class (W163), Mercedes-Benz G-Class (W463).
Двигатель OM647 cdi
2002-2006 Пятицилиндровый, 2,7-литровый агрегат с мощностью 177 л.с. Крутящий момент 400 Н — м. Установлен был на седан Mercedes-Benz E-Class (W211).
Двигатель OM648 cdi
2002-2005 Это 6-цилиндровый двигатель. Объем двигателя составляет 3,2 литра. Двигатель имел две версии разные по мощностям. Двигатели мощностью 177 и 204 л.с. часто устанавливались на такие модели, как Mercedes-Benz E-Class (W211), w211 двигатели cdi и Mercedes-Benz E-Class (W220).
Вязкость масла: таблица значений по SAE
Двигатель OM646 cdi
2003-2010 Это рядный двигатель с 4 цилиндрами и объемом 2,2 литра с турбокомпрессором, блок цилиндров из чугуна и голова из алюминия. Мощность варьировалась от 88 до 170 л.с. В 2006 г. появилось второе поколение — OM646 EVO.
Инженеры внесли более 90 изменений в конструкцию двигателя.
На этих моделях устанавливался двигатель OM646: Mercedes-Benz Vito (W639), Mercedes-Benz Sprinter (W906), Mercedes-Benz C-Class (W203), двигатель 2,2 cdi, Mercedes-Benz C-Class (W204), Mercedes-Benz CLK-Класс (W209), двигатель glk 220 cdi и Mercedes-Benz E-Class (W211).
Двигатель OM629 4,0 cdi
2005-2011 Этот двигатель был слегка модифицированной версией OM628. Характерной чертой было увеличенная мощность и крутящий момент. В дополнение к своему предшественнику двигатель OM629-V8 объемом 4 литра.
Мощность составляла от 306 до 320 л. с., а крутящий момент — от 700 до 730 Н. м..
Двигатель был разработан для Mercedes-Benz M-Class (W164), Mercedes-Benz GL-Class (X164), Mercedes-Benz E-Class (W211) и Mercedes-Benz S-Class (W221).
Двигатель OM651 cdi
2008 год — до сегодняшнего дня Это 4-цилиндровый рядный двигатель с турбокомпрессором. Мощность: 1,8 и 2,2 л, мощность: 95 — 204 л.с. Блок двигателя изготовлен из серого чугуна.
Устанавливается на эти модели: Mercedes-Benz A-Class (W176), Mercedes-Benz B-Class (W246), Mercedes-Benz CLA (C117), Mercedes-Benz Sprinter (W906), Mercedes-Benz C-Class (W204), Mercedes-Benz-Blass (W206), Mercedes-Benz C-Class (W205), Mercedes-Benz Vito, Mercedes-Benz E-Class (W212), мерседес вито двигатель cdi, Mercedes-Benz Viano / Vito (W639), Mercedes-Benz GLK (X204), Mercedes-Benz M-Class (W166), Mercedes-Benz SLK (R172), Mercedes-Benz GLC (X253), Mercedes-Benz M-Class (X253) и Mercedes-Benz.
Что такое CDI двигатель и чем он хорош?
Интерес к дизельным двигателям и автомобилям, использующим их в качестве силовых агрегатов, в нашей стране традиционно высок. Одним из наиболее привлекательных двигателей на сегодняшний день является CDI (Common rail Diesel Injection), выпускаемый автоконцерном Mercedes. Рассмотрим подробнее, что такое CDI двигатель и чем он хорош для российских условий эксплуатации.
cdi двигатель Mercedes: что это такое и расшифровка
CDI двигатель от Mercedes считается самым экономичным мотором среди других дизельных движков. Все потому, что уже в названии заключено имя инновационной системы впрыска, с помощью которой расход бензина стал небольшим. В то же время мощность была поднята компанией почти в половину.
Давайте посмотрим, что же такое CDI двигатель и чем он отличается от его братьев TDI, HDI.
Особенности конструкции
Многие автовладельцы спрашивают нас опытных механиком, что же значит CDI. На самом деле расшифровка названия двигателя от Мерседес проста: Common rail Diesel injection. Это название системы впрыска в новых дизельных агрегатах.
Давайте разберемся поближе с этой технологией, чтобы узнать, что это такое.
Внимание! Такой двигатель еще называют мотором с шильдиком.
CDInjection – это технология прямого непосредственного впрыска топлива прямо в камеру сгорания. Прямая система впрыска без предварительного была разработана в 1993 году компанией Bosch. А устанавливаться на моторы Мерседес эта система, но вместе с предварительным впрыском, стала только с 2001 года.
Происходит это следующим образом:
Что еще позволило этой системе занять лидирующие места:
Предварительный впрыск позволяет основному впрыску уже попдадать в разогретую камеру. Благодаря этому увеличивается скорость воспламенения. А значит снижается детонация мотора и расход топлива.
Руководство по ремонту АКПП DSG6 DQ250 02E, 6DCT250
Похожая статья Технические характеристики двигателя Beams 1G FE
Двигатели с этой системой впрыска в обслуживании и ремонте намного дороже, чем обычные. Зато они надежные и способны пройти более 500 тысяч километров. Однако они требовательны к качеству топлива. Меньше, чем АИ95, не следует заливать в подобные моторы. Иначе он выйдет из строя в первые два года.
TDI и HDI имеют ту же систему впрыска, но с небольшими различиями. TDI – это турбированный двигатель. В то же время HDI считаются наиболее живучими в этой линейке.
Технические характеристики CDI
Это целая серия моторов, которая устанавливалась на различные транспортные средства компании Мерседес. Таблица показывает информацию одного из движков Mercedes марки CDI.
| Параметр двигателя CDI | Значение |
| Тип | Дизельный |
| Объем движка | 2,8 л |
| Мощность | 177 лошадок |
| Крутящий момент | 400 Нм |
| Расположение | Продольное под капотом спереди |
| Система впрыска | Common Rail |
| Расположение клапанов и распредвала | Верхнеклапанное |
| Расход топлива | 9,3 л по городу 6,7 л по трассе |
| Тип горючего | Дизель |
| Количество клапанов в 1 цилиндре | 4 |
Несмотря на большие преимущества, которые были даны двигателю с системой Common Rail Injection, многие автовладельцы и опытные механики недолюбливают этот мотор.
Это происходит в следствии дороговизны деталей. Подобные движки CDI будут безотказно ездить только на оригинальных запасных частях.
А теперь глянем на модификации транспортных средств, на которых можно увидеть эти моторы CDI:
Каждая модель имеет приставку CDI. Двигатель с предварительным впрыском Мерседес требуется ежегодно привозить на профилактическое обслуживание. Не следует его перегревать.
Регламент обслуживания cdi
Такие движки типа CDI должны обслуживаться от срока и до срока, не более чем через 365 дней. Любое промедление станет для CDI шагом к капитальному ремонту.
Воздушный фильтр и масляный желательно менять через каждые 40 тысяч километров. При чем, если автовладелец не сможет сделать самостоятельно замену, то лучше обратиться в хорошие сервис-мастерские.
Вместе с масляным фильтром меняется и моторная смазывающая жидкость.
Похожая статья Технические характеристики двигателя ВАЗ 21213
Само масло меняется через каждые 10 тысяч километров.
В северных районах желательно использовать 5 W30, которое способно выдерживать низкие температуры и не превратиться в вязкую массу.
Данные движки CDI работают только на качественном топливе. Разбавленный дизель парафином уничтожит всю конструкцию. Обязательна ежегодная чистка радиаторной системы охлаждения. Потребуется самостоятельно снять радиатор и промыть его.
Другой проблемой являются форсунки CDI двигателя. Опытные механики рекомендуют диагностировать их через каждые 100 тысяч километров. После диагностики заменять болты, потому что последние приходят в негодность.
Должный уход позволит этим движкам CDI работать долгие годы на хозяина.
Обзор неисправностей
Как и все механические конструкции двигатели CDI имеют неисправности и детские болезни, которыми их наградили инженеры из-за просчетов. Например, на двигателе 611 от компании Мерседес из-за высокого КПД, прогрев мотора – низкий. Поэтому инженеры дополнительно установили жидкостный отопитель от компании WebAsto.
Так как в холодное время случались проблемы с запуском движка.
Внимание! У этой модели была целая серия движков для Мерседес. У всех моторов эта болезнь была скопирована и не исправлена.
Другой неисправностью этих двигателей считают свечи. Например, их нужно выкручивать раз в 20 тысяч километров и смазывать термопастой. Иначе через 100 тысяч километров придется снимать головку цилиндрового блока и высверливать свечи.
Кривошатунный механизм тоже часто выходит из строя. Это происходит по нескольким причинам:
Частенько выходят из строя датчики коленвала и распредвала. Забиваются форсунки из-за того, что автовладелец использует некачественное топливо. Выходит из строя датчик давления в топливной рейке.
А зимой все эластичные резиновые уплотнители от постоянной смены температур трескаются и дубеют.
Поэтому весной желательно их заменять и полную профилактическую работу по двигателю проводить только весной.
Что такое CDI двигатель и чем он хорош?
CDI – что это за двигатель?
Тенденция повышения экологичности и эффективности дизельных двигателей привела к появлению в линейке концерна Bosch первого дизеля с подачей топлива Common Rail.
Это произошло в 1997 году, а уже через 4 года двигатель, работающий на этом принципе, появился у Mercedes. Это и был CDI, который с тех пор существенно улучшил свои характеристики, избавившись от некоторых конструктивных недочётов.
Основное преимущество достигается благодаря предварительному впрыску небольшой порции топлива перед началом нового цикла, благодаря чему в камере поддерживается оптимальная температура и давление, а значит, горючее сгорает практически полностью. Предварительный впрыск снижает расход топлива и уменьшает его детонацию.
CDI двигатель потребляет на 10-15% меньше топлива, чем обычный дизель аналогичного объёма, выдавая при этом на 40% больше мощности. Однако выигрыш в характеристиках привёл к существенному усложнению конструкции, а соответственно, и к её удорожанию. Технология прямого впрыска под высоким давлением, на протяжении всего рабочего цикла управляемого оригинальным программным обеспечением, позволяет достигать максимально высокого КПД и минимизировать содержание вредных продуктов сгорания в выхлопе.
Двигатель SDI
SDI. Saugdieseldirekteinspritzung.
Название бренда (производное от «всасывания дизельного впрыска» или «всасывание Дизеля прямого впрыска» было принято для того, чтобы различать между более ранними и менее эффективными непрямыми инжекторными двигателями, называется
SD
или » Всасывающий Дизель» (
Saugdiesel
), который также были произведены Volkswagen Group.
Моторы класса SDI отличаются продолжительностью «жизни» и простотой конструкции. Большие пробеги для SDI — не проблема, моторы очень выносливы и надежны, однако если ремонт все же потребуется, то стоимость его вряд ли вас обрадует.
Достоинства двигателя CDI
Потребители, получившие опыт пользования автомобилем, оснащённым мотором CDI, отмечают, что:
- срок службы двигателя и отдельных деталей, подвергающихся наибольшему износу, увеличился;
- во время работы CDI производит меньше шума, чем обычные дизели;
- благодаря повышению крутящего момента автомашина более управляема и послушна;
- во время движения практически не ощущается вибрация.

Кроме того, для европейского потребителя очень важно улучшение экологических показателей – это служит ещё одним немаловажным достоинством, благодаря которому покупатели выбирают машины с CDI.
Надежен ли двигатель OM611?
Как и большинство немецких силовых агрегатов, этот двигатель можно назвать миллионником: достаточно не экономить на обслуживании. Если использовать некачественное топливо и дешевые расходные материалы, то двигатель прослужит меньше.
Эти моторы требуют смазку с допуском 229.1, в противном случае двигателю понадобится ремонт. Известны случаи, когда двигатель не развивал более 3 тысяч оборотов в минуту. Такая проблема требует срочного обращения в сервисный центр. Если мотор перешел в аварийный режим, возможные причины – заклинивший клапан рециркуляции выхлопных газов или вышедший из строя регулятор давления горючей смеси. Мотор также перестает исправно работать при механических повреждениях патрубка, который соединяет интеркулер и турбину.
Особенности эксплуатации CDI двигателя
Как уже было сказано выше, мотор CDI вынослив, долговечен, экономичен, однако его ремонт обходится чрезвычайно дорого. Причиной этого является необходимость закупки оригинальных запасных частей, которые изготавливаются по запатентованной технологии, обеспечивающей необходимую прочность металла. Чтобы не ускорять износ отдельных деталей и избежать ненужного ремонта, необходимо уделять внимание следующим моментам.
- Использовать для заправки только качественное топливо, поскольку двигатель CDI очень чувствителен к посторонним примесям, загрязняющим форсунки топливного оборудования.
- Использовать только качественное масло, рекомендованное производителем, заменять масло вовремя, не дожидаясь образования нагара.
- Проводить диагностику и обслуживание форсунок не реже, чем через каждые 100 000 км пробега. При сборке после сервисных работ необходимо использовать новый фирменный крепёж, поскольку огнеупорные болты и шайбы рассчитаны на одноразовое применение, и при повторном монтаже их геометрия изменяется.
В результате образуются зазоры на посадочных местах, которые забиваются продуктами сгорания, и последующее вскрытие блока происходит с большими затруднениями. - Каждые 20 000 км необходимо обрабатывать термопастой свечи, иначе они пригорают, и в будущем, скорее всего, придётся их высверливать.
- Каждые 200 000 км необходимо заменять вкладыш кривошатунного механизма.
По сравнению с ранними моделями двигатель CDI показывает значительно более высокие эксплуатационные результаты. Но любая техника служит долго лишь при условии качественного ухода и своевременного профилактического обслуживания, которое желательно проводить в фирменном сервисном центре.
Двигатель TDI
Сокращение TDI, пожалуй, самое популярное и легко расшифровываемое. Первая буква «T» в этой аббревиатуре обозначает наличие турбонаддува, который позволяет получить серьезную прибавку мощности. Турбомотор обладает всеми присущими турбированным моторам свойствами, он более экономичен, имеет более чистый выхлоп, при этом более дорогой в обслуживании.
Кроме того, мало кто знает, что большинство турбин, устанавливаемых на турбодвигателя, рассчитаны на
150-200 тыс. км. пробега, и это при том, что сам мотор, как правило, «миллионник».
Работа и обслуживание моторов
Работает Common Rail за счет большого давления, которое присутствует постоянно в единой магистрали и через управляемые электроникой форсунки с электромагнитными клапанами впрыскиваются в цилиндры. Зачастую клапаны устанавливают пьезоэлектрические, такие установлены на двигателях Mercedes.
Естественно техническое обслуживание и ремонт CDI увеличиваются в цене, по сравнению с традиционными. Зато повышается экономичность, увеличивается крутящий момент, мощность, повышается срок эксплуатации деталей.
Присутствуют в CDI также такие неоспоримые качества как снижение уровня шума, токсичности, вибрации. Еще в конструкцию был внедрен блок управления, который повышает качество работы системы питания за счет многочисленных программ.
Независимо от оборотов движка и нагрузки при любой последовательности впрыска по цилиндрам, данный блок управления всегда поддерживает высокое давление.
За счет этого даже при самых маленьких оборотах коленчатого вала топливная смесь впрыскивается в цилиндр.
«Предварительный» впрыск — это ноу-хау специалисты, которой внедрили дополнительно к системе Common Rail в 2001 году. Принцип его работы основан на впрыске топлива за доли секунды до основной порции топливной смеси. Это позволяет основной порции топлива попадать в камеру сгорания уже предварительно разогретую.
Воспламенение топлива за счет этого естественно улучшается, что позволяет снизить расход и уменьшить детонацию. За счет такого принципа функционирования эти дизельные моторы обрели свое наименование. Каждый второй автомобиль Европы на данный момент имеет в своей комплектации такой дизельный двигатель.
Изначально такие движки естественно были установлены на автомобили . Это были автомобили серий ML и Vito.
В 2002 году один из основных французских производителей Peugeot и Итальянская компания-производитель Fiat стали применять аналогичную систему. Но лидирующей компанией по вопросам технологий, сервиса и разработок остается Mercedes.
Компания не сдает своих убеждений не при каких обстоятельствах.
Поэтому при настоятельной потребности ремонта двигателя CDI, правильным решением будет обращение в специализированный сервис компании, где будет произведена высококвалифицированная работа специалистов.
Технически безостановочно развивается. Единые нормативы обслуживания своих автомобилей принадлежат именно разработчикам автогиганта Mercedes.
На основании разработанных стандартов клиентам концерна рекомендуется использовать оригинальные автозапчасти и обращаться к дилерам. Если же на автомобиле установлены не оригинальные запчасти, то компания все гарантийные обязательства аннулирует.
Обслуживание моторов требует высокой квалификации и необходимость применения оригинальных фирменных автозапчастей. Срок службы двигателей CDI имеет значительную цифру. По факту поломок выходят из строя навесное или вспомогательное оборудование.
Превосходное обслуживание, передовые технологии, качество — все эти достойные выражения в автомобильной среде принадлежат компании, разработавшей двигатели марки CDI, а именно великому автоконцерну «Мерседес-Бенц».
Источник
Надежность турбины и коленчатого вала
В моторах OM611 – турбокомпрессор с перепускным клапаном. В 1999-м году вышла модификация, в которой эти силовые агрегаты, а также 5-и и 6-цилиндровые аналоги были оснащены турбинами с изменяемой геометрией и интеркулером. Турбина надежная, редко выходила из строя.
Проблемы доставляет только коленчатый вал: известны случаи проворота коренных вкладышей, 2-го и 4-го. Чаще всего с такой неисправностью сталкиваются моторы на моделях Sprinter. Легковушки с такими неполадками не сталкиваются.
Известные редкие случаи клина коренных вкладышей, в основном при езде в натяг на большой нагрузке. Это возникает из-за малой производительности штатного масляного насоса. Он не справляется с высокой нагрузкой, что становится причиной масляного голодания. Как результат – прихватывает коленвал, вкладыши проворачиваются.
Самая неприятная проблема – это трещины на коленвале. Поэтому лучше обратиться в спецсервис, где специалисты поменяют масляный нанос на более производительный.
Обзор неисправностей
Как и все механические конструкции двигатели CDI имеют неисправности и детские болезни, которыми их наградили инженеры из-за просчетов. Например, на двигателе 611 от компании Мерседес из-за высокого КПД, прогрев мотора – низкий. Поэтому инженеры дополнительно установили жидкостный отопитель от компании WebAsto. Так как в холодное время случались проблемы с запуском движка.
Внимание! У этой модели была целая серия движков для Мерседес. У всех моторов эта болезнь была скопирована и не исправлена.
Другой неисправностью этих двигателей считают свечи. Например, их нужно выкручивать раз в 20 тысяч километров и смазывать термопастой. Иначе через 100 тысяч километров придется снимать головку цилиндрового блока и высверливать свечи.
Неисправности топливного фильтра
В силовом агрегате OM611 подкачивающий насос запускает распределительный вал: стартер во время запуска двигателя крутит мотор, чтобы подкачивающий насос заработал.
Стоит обращать внимание на состояние топливного фильтра и менять его периодически. Меняя фильтр, необходимо заливать в корпус солярку: это поможет избежать попадание воздуха в систему.
При запуске силового агрегата, ТНВД начинает свою работу без горючей смеси, что становится причиной поломок эксцентрикового вала и плунжеров. Модификации OM646 получили электрический подкачивающий насос. С такой проблемой, как работа устройство в сухом режиме, получилось справиться: при включении зажигания фильтр автоматически наполняется.
Единое представление о клиенте. Использование CDI в финансовых учреждениях | Журнал ВРМ World | Пресс-центр
В статье рассказывается об актуальности задачи единого представления
клиентов в финансовых учреждениях, а также о тех преимуществах, которые дает
CDI-технология в банковской сфере.
Клиент — это сердце и душа бизнеса. Это центральная сущность, вокруг
которой вращается вся организация.
Для финансовых учреждений особенно
характерна ориентация на клиентов, а следовательно, им необходимы и инструменты
ее поддерживающие.
Поставщики финансовых услуг (FSPs — Financial service providers) одними из первых стали внедрять средства интеграции клиентских данных (CDI — customer data integration), заменяя свои устаревшие файлы справочной информации, ориентированные на продукт, единым представлением клиента. Тем не менее, те же финансовые учреждения часто оказывались недружелюбны к потребителю, когда речь заходила об открытии финансовых данных и о компенсации за ошибки, допущенные в отношении безопасности клиентских сведений. Однако сегодня эти организации вынашивают новые планы по обеспечению окупаемости вложений в CDI, используя эту технологию для сокращения операционных расходов и повышения продаж. Более того, финансовые компании все больше связаны с нормативными требованиями, требующими идентификации клиентов, реализуемой в рамках проектов интеграции.
Современным банкам необходимы согласованные интегрированные профили
клиентов, состоящие из трех компонентов: подробные данные, точность и
безотлагательность.
Эти компоненты оказываются главными факторами в новой
методике принятия руководящих бизнес-решений с помощью CDI-пакетов.
- Подробная информация о клиенте. Неиспользованные возможности продаж (перекрестных продаж и проч.) в связи с неполным или неточным профилем клиентом и информацией о его счете являются свидетельством того, что «детальность сведений» очень важна для создания полезных и нужных финансовых продуктов и услуг для потребителя.
- Точность. Задача выявления мошенничества становится все более
сложной, поскольку среди массы порядочных клиентов (чьи профили содержат
неточные данные) выявить подозрительных личностей весьма непросто. Более того,
финансовым учреждениям необходимы сложные инструменты для мониторинга
подозрительных транзакций и идентификации запретных операций, таких как
мошеннические приобретения. Однако эта деятельность не должна негативно влиять
на опыт общения клиента с компанией или операции в back-офисе. Кроме того,
нормативные требования с каждым годом усложняются и требуют доступа к точной
клиентской информации в реальном времени.

- Безотлагательность. Своевременное управление рисками очень важно для поставщиков финансовых услуг как с точки зрения репутации компании, так и для понимания конкретного клиента (повышения прибыльности клиента по портфелю продуктов).
Необходимость создания единого представления о клиентах
Исторически каждый вид деятельности банков рассматривался как отдельная клиентская база, более того, для каждого подразделения зачастую использовался свой центр обработки звонков, биллинговая система и т.п. Это касалось автокредитов, ипотеки, накопительных вкладов, депозитных сертификатов и прочих услуг. Рост и развитие финансовой отрасли потребовал от компаний рационализации представления клиентов и портфеля. И, как и в других областях, это привело к нескоординированному управлению, зависящему от конкретных каналов и продуктов.
Лидирующие банки осознали, что им необходимо преобразовать свои филиалы,
снимая с них роль операционных центров и добиваясь статуса ориентированных на
клиентов центров продаж и обслуживания.
Для этого потребовалось провести
серьезную модернизацию, внедрить технологии следующего поколения. Причем не
просто заменить устаревшие приложения, а использовать CRM- и BI-инструменты,
повышая эффективность работы сотрудников, сокращая операционные расходы и
поддерживая продуманные и законченные бизнес-процессы, необходимые для
укрепления отношений с клиентами.
Слияния и поглощения оказались прекрасной стратегией для многих поставщиков финансовых услуг, позволившей повысить их конкурентные преимущества. И в ближайшие годы эта тенденция скорее всего сохранится в банковской сфере. Однако в течение еще 3—5 лет после слияния IT-департаментам приходится вести очень серьезную работу, прежде чем удается добиться нужной эффективности.
Таким образом, большинство крупных компаний встало перед задачей согласованного администрирования клиентских данных.
Решением описанных проблем стали CDI-системы, которые извлекают информацию
из различных приложений, проводят очистку данных, выверку (идентификацию,
устранение дубликатов) и интеграцию в соответствии с предопределенными
правилами.
Основным источником сведений становится центральный
репозиторий, обеспечивающий единое представление клиентов,
гарантирующий дифференцированное обслуживание потребителей по всем каналам.
Интерфейсы доступа к данным определяют режимы, ограничения и привилегии
(бизнес-приложения и группы пользователей получают доступ только к тем данным,
для которых у них есть авторизация). Бизнес-правила (очистки данных, выверки
клиентов, интеграции, доступа к данным) могут храниться в централизованном
репозитории метаданных или в отдельном репозитории инструментов.
Идентификация клиентов
Одной из ключевых задач оказалась выверка сведений о клиенте из множества
источников, вне зависимости от структурных аномалий и качества данных. Этот
процесс включает в себя идентификацию (identity resolution — IR). Точность
информации в клиентском репозитории зависит от того, насколько тщательно
проведен поиск, проверка и запись всех данных о конкретном человеке, поэтому IR
является важным фактором успеха CDI.
Например, в банке управление сберегательными счетами, счетами до востребования, коммерческими счетами и банковскими ячейками, проводится , как правило, независимо. Каждая запись содержит уникальный идентификатор счета, который не совпадает с идентификатором какого-либо еще продукта. Идентифицирующая информация о клиенте в базе данных одного приложения может не соответствовать идентифицирующим сведениям о том же клиенте в другой базе.
На формальном уровне банк может приблизительно оценить, сколько отдельных клиентов на конкретный продукт у него имеется, однако без специальных усилий и поисков вручную невозможно выяснить следующие вопросы:
- сколько клиентов у банка?
- каково среднее количество банковских услуг, используемых в семье?
- каков типичный портфель продуктов у клиента?
- какие из клиентов обладают личными и коммерческими счетами в одном и том же филиале?
Чтобы получить эти ответы, необходимо идентифицировать и проверить
информацию, касающуюся каждого клиента или его семьи, а затем провести ее
консолидацию.
В различных приложениях могут храниться данные о конкретном клиенте и его счетах в совершенно разных форматах. В качестве идентификационной информации нельзя использовать ни номер счета (он привязан к конкретному банковскому продукту, а не к клиенту), ни имя (одного и того же человека можно называть разными именами или, наоборот, разных людей могут звать одинаково), ни адрес (так как несколько человек может проживать по одному адресу или же у одного человека может быть несколько адресов проживания; более того эти сведения очень быстро устаревают).
Можно было бы предположить, что адрес в сочетании с именем можно применить в качестве идентифицирующих сведений. Однако популярные сегодня разрозненные системы ухудшают и без того несогласованную информацию о клиентов. Записи в одной системе могут обновляться, а в другой нет. Поэтому сказать, правильный ли в данном случае указан адрес, совершенно невозможно.
Банковский пример хорошо иллюстрирует проблему идентификации, хотя внимание
к деталям, точный и правильный ввод данных, это отличительная черта банковской
деятельности.
В других отраслях к вводу информации о клиентах могут относиться
легкомысленнее. В результате данные могут быть ошибочными, а следовательно,
задача идентификации еще больше усложняется.
Точный поиск и выверка данных часто оказываются слишком сложными. Для разрешения подобных проблем используются специальные инструменты идентификации, основанные на бизнес-правилах и использующие комплекс статистических методов, с помощью которых можно оценить вероятность того, что некоторый набор записей относится к одному и тому же человеку.
Большинство поставщиков используют специальные эвристические, фонетические и
многопараметрические статистические модели, специально адаптированные для
оценки и проверки соответствия и вероятного значения переменных, используемых
для поиска и выверки записей. Поскольку рынок диктует жесткие условия быстрого
и надежного «поиска иголки в стоге сена», то компаниям приходится применять
сложные, но эффективные методы операций со строками и статистические алгоритмы.
Такого рода процессы называют «нечетким» совпадением (approximate или “fuzzy”
matching).
Задача идентификации включает в себя ряд методик, по-разному рассматривающих
идентификационные данные. При этом потенциальные отличия в результатах
используются при создании индексных схем, которые далее применяются для сужения
поиска. Например, имя человека может быть строкой символов, но его можно
рассматривать и как последовательность фонем. Методы нечеткого соответствия
применяются для оценки того, насколько близко совпадают две строки символов.
Статистический анализ частоты слов дает взвешенные коэффициенты (weighted
scores) для значений данных, полученных из множества атрибутов. Эти результаты
используются при расчете «коэффициента сходства», который определяет, насколько
две записи совпадают друг с другом. Установив пороги для коэффициентов
сходства, приложение может автоматизировать процесс идентификации. Причем выбор
пороговых коэффициентов должен отдельно согласовываться в каждом случае,
поскольку толерантность к ошибкам (которые в той или иной мере обязательно
будут присутствовать в любом процессе выверки) зависит от конкретных рисков в
данном бизнесе.
На сегодняшний день на рынке появился ряд поставщиков средств идентификации. Некоторые предлагают такие продукты в сочетании с другими функциями управления данными, некоторые специализируются только на идентификации и выверке информации о клиентах.
Обоснование окупаемости внедрения CDI для финансовых учреждений
Исследования CDI Institute[1] показывают, что, в первую очередь, CDI-решения используются, как правило, с целью маркетинга, а в последующие 2-5 лет окупаемость достигается за счет сохранения и эффективного обслуживания клиентов.
Лидирующим банкам и финансовым компаниям необходимо грамотно и своевременно
реагировать на изменяющуюся клиентскую информацию. CDI упрощает и ускоряет
коммерческую деятельность и сотрудничество за счет стандартизации способов
совместного использования клиентских данных, что, в свою очередь, приводит к
формированию более эффективных и прибыльных взаимоотношений с потребителями, а
также к сокращению расходов на управление.
Кроме того, большинство CDI-пакетов,
предоставляемых сегодня крупными IT-поставщиками, дают хорошую окупаемость и
такие конкурентные преимущества, как:
- сокращение и эффективность операционных затрат;
- соответствие требованиям конфиденциальности и нормативным актам;
- согласованное обращение с клиентами. Сочетание различных каналов для обеспечения унифицированного клиентского опыта;
- удобная инфраструктура слияний и поглощений. Сокращение временных рамок самого процесса слияния, а также управления и интеграции биллинговых систем;
- повышение доходности. Более грамотные перекрестные продажи и up-sell[2] за счет четкого понимания потребностей клиента.
Заключение
В наш век клиенты банков все больше требуют безупречного обслуживания по
всем каналам, а также доступных цен на полный спектр финансовых услуг.
Технология CDI критически важна для реализации всех этих задач и, несомненно,
является лучшим решением вне зависимости от того, достигнет ли финансовая
организация лидерства на рынке или уступит тенденции к слиянию и поглощению.
В
ближайшие годы большинство поставщиков финансовых услуг обратится внедрению
новой инфраструктуры управления клиентскими данными, обеспечивающей удобное и
надежное представление по множеству каналов и направлений деятельности.
Ориентированная на бизнес CDI-среда поможет добиться более точного, сложного и
своевременного видения потребителя. При этом расходы на приобретение новых
клиентов и сохранение старых должны снизиться.
CDI-проекты могут меняться от отрасли к отрасли в отношении используемых тактических приемов. В некоторых областях достаточно пакетной технологии обновления данных и централизованного подхода к хранению информации в базе для представления пользователям, однако для поставщиков финансовых услуг часто требуются решения, ориентированные на конкретный бизнес, работающие в реальном времени и обеспечивающие конкурентоспособность в мире B2C[3].
[1] исследовательская компания в области CDI и управления нормативно-справочной информацией (MDM)
[2] продажа (или попытка продажи) более дорогого товара или услуг
[3] business-to-customer — взаимодействие бизнеса и потребителя
Автор: По материалам зарубежных сайтов
особенности, принципы работы, ремонт.
Работа и обслуживание моторов Главная / Ремонт и уходПервый дизель Mercedes с системой впрыска типа Common Rail был представлен в конце 1997 года. Это был мотор 2.1 CDI с обозначением ОМ 611 мощностью от 82 до 204 л.с. Он дал начало новому семейству двигателей, применявшемуся, в том числе в коммерческих автомобилях и легких грузовиках (ОМ 646 и ОМ 651).
В зависимости от назначения, дизель получал различное коммерческое обозначение. Например, 180 CDI, 200 CDI, 220 CDI и 250 CDI. Существуют так же модификации BlueTEC и BlueEFFICIENCY.
Изначально этот двигатель имел рабочий объем 2151 куб. см и мощность 102 или 125 л.с. В конструкции агрегата использовалась система впрыска Bosch с электромагнитными форсунками Common Rail первого поколения, система рециркуляции отработавших газов и турбонаддув. Привод ГРМ цепного типа, что снижает затраты на техническое обслуживание.
В 1999 году появились версии мощностью 115 и 143 л.с, а три года спустя — новое поколение 2.
1 CDI с обозначением ОМ 646 и отдачей 122 и 150 л.с. Позже были представлены и остальные модификации. Двигатель получил систему Common Rail нового поколения, электрический клапан EGR и генератор с жидкостным охлаждением. ОМ 646 дополнительно оснастили балансирными валами и электрическим ТНВД (вместо механического).
Последнее поколение моторов 2.1 CDI было названо ОМ 651 и дебютировало в 2008 году. Это практически другой двигатель, в котором изменен диаметр цилиндра (уменьшен до 83 мм) и ход поршня (увеличен до 99 мм). Рабочий объем новой версии агрегата сократился до 2143 см3. Степень сжатия была снижена до 16,2:1. Блок двигателя, как и прежде, изготовлен из чугуна, а головка – из легких сплавов.
Новый турбодизель очень продвинутый, а значит и более дорогой в обслуживании и ремонте. Он имеет два турбонагнетателя (в версиях более 143 л.с.), которые создают давление наддува 2 бар. Однорядная цепь ГРМ находится сзади двигателя – со стороны коробки. Балансировочный вал приводится в движение зубчатыми шестернями.
В более мощных модификациях применены пьезоэлектрические форсунки фирмы Delphi. Давление впрыска достигает 2000 бар. Для сравнения, давление впрыска ОМ 611 – 1350 бар. Система впрыска Common Rail обеспечивает мягкую работу двигателя и низкий расход топлива. Экономичность, конечно же, зависит от степени форсировки и веса автомобиля. В случае с Mercedes C-Class средний расход 143-сильной версии составляет около 7 л/100 км. Вопреки общепринятому мнению, система впрыска не является проблемной и слишком дорогой в ремонте.
Механики подчеркивают, что на вторичном рынке большинство дизельных Mercedes имеют гораздо больший пробег, чем показывают счетчики. Отсюда и неприятности, с которыми сталкиваются вторые и последующие владельцы. Турбонагнетатель и двухмассовый маховик редко подводят ранее 150 000 км.
Проблемы появились в последних двигателях ОМ 651. Они связаны с топливными форсунками Delphi (дефектные уже заменены) и утечками охлаждающей жидкости. Затраты на замену форсунок частично компенсировались изготовителем форсунок.
Чаще всего владельцы Мерседес с большим пробегом и двигателем 2.1 CDI имеют проблемы с утренним запуском и падением мощности. В обоих случаях причин несколько. Проблемы с запуском, как правило, связаны с падением давления в системе впрыска из-за неисправности насоса, форсунок или клапана высокого давления. Падение мощности может быть вызвано неисправностью системы заслонок во впускном коллекторе.
В автомобилях, оборудованных фильтром твердых частиц (первоначально вообще не использовался, в 2003 году появился в некоторых моделях, а позже стал применяться массово) и передвигающихся только по городу, возникают проблемы с саморегенерацией, а так же происходит разжижение масла топливом.
Проблемы усугубились после появления двигателя серии ОМ 651. Форсунки выходили из строя примерно к 50 000 км. Некоторые источники сообщают, что дефект затронул около 300 000 автомобилей.
Шкив генератора
Шкив генератора имеет муфту свободного хода, которая часто выходит из строя.
Неисправность сопровождается шумом, а промедление с заменой может ускорить износ натяжителя ремня. Устранение проблемы не сложное и не слишком дорогое. Шкив стоит менее 60 долларов.
Электромагнитные клапана
Электромагнитные клапаны используются для управления производительностью турбокомпрессора и EGR (старые двигатели 2.1). Когда они отказывают, наблюдается падение мощности. Ремонт быстр и недорог – около 50 долларов.
Форсунки
Симптомы: проблемы с запуском двигателя, неравномерная работа, чрезмерно большой расход топлива. Форсунки можно отремонтировать. Стоимость услуги – около 70 долларов за штуку.
Более серьезные неприятности возникают, когда теряют герметичность уплотнительные шайбы под форсунками. Извлечение форсунок – сложная задача. Они могут прикипеть — понадобится фрезеровка.
Термостат
Симптомы: слишком медленный прогрев двигателя. Термостат может открыться уже при температуре 45 градусов. Внимание! Приобретая данную деталь, всегда используйте каталожный номер – термостат неоднократно модернизировался.
Стоимость нового – около 60-70 долларов.
Форсунки
Вскоре после начала производства нового 2,1-литрового турбодизеля выяснилось, что пьезоэлектрические форсунки Delphi изготовлены с дефектом. Необходима замена.
Утечки охлаждающей жидкости
Бесконтрольные утечки антифриза вскоре могут привести к перегреву двигателя. Виноват в этом насос системы охлаждения. Потекшую помпу необходимо заменить.
Заслонки во впускном коллекторе
Заслонки со временем изнашиваются и разрушаются. Это приводит к заметному падению мощности, а в случае обрыва – к повреждению двигателя. Из-за отсутствия деталей приходится менять весь коллектор, что увеличивает стоимость ремонта до 600 долларов.
В Российских условиях эксплуатации («солярка» плохого качества) топливный фильтр рекомендуется менять через каждые 40 000 км (согласно предписаниям производителя – 60-80 тыс. км). Это позволит продлить срок службы системы впрыска.
Выжигание сажевого фильтра
Процесс саморегенерации не возможен при эксплуатации автомобиля преимущественно на коротких дистанциях. Необходимо периодическое создание благоприятных условий – продолжительные поездки по скоростным шоссе.
Привод ГРМ
В двигателях используется цепной привод ГРМ, не требующий технического обслуживания. Цепь, как правило, не требует замены. Тем не менее, при больших пробегах рекомендуется проверить ее состояние.
ОбслуживаниеИнтервал | каждые 10 000 км | каждые 40 000 км | каждые 60 000 км | каждые 80 000 км |
Замена масла * | ||||
Замена DPF ** | ||||
Замена воздушного фильтра | ||||
Замена топливного фильтра | ||||
Замена приводного ремня | ||||
Замена антифриза *** |
* Все автомобили с CDI имеют бортовой компьютер, определяющий срок замены масла;
** Производитель не требует периодической замены DPF;
*** Не реже, чем каждые 250 тысяч.
км или каждые 15 лет.
Двигатель 2.1 CDI не так надежен, как старые моторы, но взамен он дает более высокую отдачу, низкий расход топлива и мягкую работу. Как правило, выходят из строя только навесное и вспомогательное оборудование. Срок службы кривошипно-шатунного механизма весьма значительный.
Технические данные Mercedes 2.1 CDI — часть 1Модификация | 200 CDI | 200 CDI | 180 CDI | 200 CDI | 220 CDI | 200 CDI |
Годы выпуска | 1998-2007 | 1999-2003 | с 2010 года | 2002-10 | 1997-2000 | 2007-09 |
турбодизель R4 / 16 | турбодизель R4 / 16 | турбодизель R4 / 16 | турбодизель R4 / 16 | турбодизель R4 / 16 | турбодизель R4 / 16 | |
Рабочий объем | 2151/2148 | 2148 | 2143 | 2148 | 2151 | 2148 |
Степень сжатия | 19: 1 | 18: 1 | 16. | 18: 1 | 19: 1 | 17.5 1 |
Тип ГРМ | DOHC | DOHC | DOHC | DOHC | DOHC | DOHC |
Макс. мощность (кВт / л.с / об. / мин) | 75/102/4200 | 85/115/4200 | 88/120/2800 | 90/122/4200 | 92/125/4200 | 100/136/3800 |
Макс. крутящий момент (Нм / об. / мин) | 235/1500 | 250/1400 | 300/1400 | 270/1600 | 300/1800 | 270/1600 |
Тип впрыска | Common Rail | Common Rail | Common Rail | Common Rail | Common Rail | Common Rail |
1 CDI – часть 2 Модификация | 200 CDI | 220 CDI | 200 CDI | 220 CDI | 220 CDI | 250 CDI |
Годы выпуска | с 2009 года | 1999-2004 | с 2010 года | 2002-10 | 2006-09 | с 2008 года |
Двигатель — тип, количество клапанов | турбодизель R4 / 16 | турбодизель R4 / 16 | турбодизель R4 / 16 | турбодизель R4 / 16 | турбодизель R4 / 16 | турбодизель R4 / 16 |
Рабочий объем | 2143 | 2148 | 2143 | 2148 | 2148 | 2143 |
Степень сжатия | 16. | 18: 1 | 16.2: 1 | 18: 1 | 17.5 1 | 16.2: 1 |
Тип ГРМ | DOHC | DOHC | DOHC | DOHC | DOHC | DOHC |
Макс. мощность (кВт / л.с / об. / мин) | 100/136/2800 | 105/143/4200 | 105/143/3200 | 110/150/4200 | 125/170/3800 | 150/204/4200 |
Макс. крутящий момент (Нм / об. / мин) | 360/1600 | 315/1800 | 350/1200 | 340/2000 | 400/2000 | 500/1600 |
Тип впрыска | Common Rail | Common Rail | Common Rail | Common Rail | Common Rail | Common Rail |
Mercedes C-Class
Mercedes E
Mercedes S
Mercedes SLK
Mercedes ML
Mercedes Vito, Viano, Sprinter
Mercedes GLK
Практически все карбюраторные двигатели квадроциклов и мотоциклов традиционно оснащаются системой зажигания CDI (Capacitor Discharge Ignition).
В этой системе энергия накапливается в конденсаторе и в нужный момент он разряжается через первичную обмотку катушки зажигания, которая является повышающим трансформатором. Во вторичной обмотке наводится высокое напряжение, которое пробивает зазор между электродами свечи образуя электрическую дугу, которая воспламеняет смесь бензина и воздуха.
Для синхронизации работы зажигания используется индукционный датчик положения коленвала – ДПК, представляющий из себя катушку, намотанную на сердечнике из постоянного магнита:
Меткой служит прилив на железном корпусе ротора генератора (в народе его называют маховиком):
Когда прилив проносится мимо сердечника датчика, он изменяет магнитный поток через катушку, тем самым индуцируя напряжение на выводах этой катушки. Форма сигнала получается такая:
Т.е. два импульса разной полярности. Практически на всех двигателях полярность включения датчика такова, что первым следует положительный импульс, соответствующий началу прилива, а вторым отрицательный — конец прилива.
Для нормальной работы двигателя воспламенение должно происходить немного раньше верхней мертвой точки — ВМТ, чтобы максимум давления продуктов горения достигал как раз в ВМТ. Это «немного раньше» принято называть Углом Опережения Зажигания – УОЗ и измерять в градусах, которые осталось докрутить коленвалу до ВМТ.
При старте двигателя УОЗ должен быть минимальным, а с повышением оборотов он должен увеличиваться. Как было сказано выше, ДПК выдает два импульса синхронизации – начало прилива и конец прилива. В простых (не микропроцессорных) системах CDI конец прилива соответствует предустановленному УОЗ – по этому сигналу происходит воспламенение при старте двигателя и на холостых оборотах. Начало прилива соответствует УОЗ на высоких оборотах. Чаще всего в таких системах конец прилива выставлен на 10-15 градусов опережения, а «длинна» прилива от 20 до 30 градусов. При этом продвинутые блоки CDI плавно меняют момент искрообразования от «конца прилива» до «начала прилива» в промежутке от 2000 rpm до 4000 rpm , а дешевые с повышением оборотов просто перескакивают на начало прилива.
В микропроцессорных системах CDI длинна прилива намного больше – от 40 до 70 градусов, при этом конец его как и прежде соответствует предустановленному УОЗ, а начало является точкой отсчета для микропроцессора, который в зависимости от оборотов выставляет нужный УОЗ.
В разных двигателях «длинна» прилива разная, поэтому блоки CDI даже с одинаковыми разъемами чаще всего не взаимозаменяемы!
Стоить еще добавить, что для питание блоков CDI необходимо высокое напряжение, т.к. время накопления энергии в конденсаторе ограничено емкость его берется маленькой а заряжается он высоким напряжением – несколько сотен вольт. Для этого в простых системах в генераторе имеется дополнительная высоковольтная обмотка. Мощность этой обмотки небольшая, поэтому искра в таких системах при старте двигателя слабая, что затрудняет зимнюю эксплуатацию. Чтобы избежать этой проблемы используют так называемые DC-CDI , в них конденсатор заряжается от повышающего преобразователя напряжения питающегося от аккумулятора.
В таких системах мощность искры не зависит от оборотов и пуск двигателя в холодное время намного легче.
Теперь о недостатках зажигания CDI . Самым главным недостатком, который невозможно устранить за небольшие деньги, является очень «слабая» «короткая» искра. Невозможно построить мощную систему CDI без значительных материальных затрат.
Например CDI для автомобильных двигателей отечественной разработки стоят больше тысячи долларов, а импорные, которые устанавливаются на гоночные автомобили с высокооборотистыми моторами могут стоить не одну тысячу.
Чем больше объем цилиндра в двигателе, тем сильнее сказывается недостаток энергии искры. Выражается это в неполном сгорании топлива, потери мощности, очень большом расходе топлива. Когда CDI только появилось его ставили на мопеды, мотоциклы, чаще всего объем двигателя которых был 50 кубиков. Такой маленький объем топливовоздушной смеси легко успевал сгореть от слабенькой искры CDI . С повышением кубатуры стало ясно, что надо что-то менять и появились DC-CDI .
Но кубатура продолжала расти а вместе с ней росло и кол-во бензина, вылетающего в буквальном смысле в трубу. Придумали даже системы, дожигающие бензин в выхлопной трубе! :о)
Я не понимаю, чем думали все это время производители мототехники, ведь в то-же время на автомобилях уже давно использовалась другая система зажигания, с накоплением энергии в катушке индуктивности, которая позволяла за те же деньги получить мощность искры в сотни раз больше и решить все проблемы с зажиганием. Конечно, сейчас на инжекторные двигатели современной мототехники уже не ставят CDI . Но это капля в море! На сегодняшний день картина такова, что 90 процентов мотоциклов и квадроциклов продолжает жрать бензин и выплевывать его в атмосферу.
Казалось бы все очень просто – надо поменять на всех зажигание на более совершенное, но есть несколько НО! Если это CDI то получается очень дорого. Если же это IDI как в инжекторных системах, то для его работы необходимо менять ротор генератора, что получается еще дороже.
(для корректного управления режимами работы катушки в системе IDI не достаточно одной метки на маховике, используется несколько десятков коротких меток – по сути зубчатое колесо с синхронизацией по пропущенному зубу)
Все это так, если решать задачу в лоб. Но если немножко подумать, применить мощный микропроцессор и проявить изобретательность, то окажется, что не все так уж плохо!
Впервые конструкция двигателя, функционирующего на основании принципа самовоспламенения топлива под действием разогретого при сжатии воздуха, была запатентована Рудольфом Дизелем в 1892 году. Дебютные двигатели были приспособлены для работы на растительных маслах и легких продуктах нефти, а в 1898 году они уже могли работать на сырой нефти. Производители пассажирских автомобилей обратили внимание на дизельные двигатели только в 70-е годы 20 века, когда значительно выросли цены на топливо.
Преимущества дизельного двигателя
С тех времен дизельные двигатели значительно усовершенствовались и удачно используются в различных комплектациях автомобилей.
Многие автолюбители предпочитают «дизели» обычным бензиновым двигателям, поскольку первые более экономичны (расходуют до 30 % меньше топлива, которое в разы дешевле различных видов бензинов) и обладают более высоким крутящим моментом. И это даже при том, что автомобили, оснащаемые «дизелями» имеют гораздо большую стоимость. Да и сами двигатели обладают увеличенным весом и размером за счет того, что призваны выдерживать колоссальные нагрузки.
Характеристики дизельных двигателей TDI и CDI
На сегодняшний момент известна масса видов дизельных двигателей. Однако если вы намерены сделать выбор между такими агрегатами, как TDI и CDI, заранее следует сравнить их характеристики, чтобы принять правильное решение и получить в итоге именно то, что нужно.
Двигатель TDI (Turbocharged Direct Injection) был разработан немецкой компанией Volkswagen. Его основной отличительной чертой, помимо непосредственного впрыска, является наличие турбонагнетателя с изменяемой геометрией турбин.
Система в целом гарантирует оптимизированное наполнение цилиндров, высокоэффективное сжигание топлива, экономичность и экологическую безопасность. Турбонаддув TDI-мотора координирует энергию потока отработавших газов и тем самым обеспечивает необходимое давление воздуха в обширном диапазоне частоты вращения двигателя.
Такие моторы считаются в достаточной мере надежными и непритязательными в использовании. При этом они обладают одной неприятной особенностью. Дело в том, что турбина TDI при высокой температуре эксплуатации (а она у потока отработавших газов составляет до 1000°C) и внушительной частоте вращения (примерно 200 тыс. оборотов в минуту) имеет небольшой ресурс, всего около 150 тыс. км пробега автомобиля. А вот сам двигатель может выдержать и до 1 млн. км.
«Дизель» CDI (Common Rail Diesel Injection) – результат работы концерна Mercedes-Benz. В нем впервые была применена инновационная система впрыска Common Rail. Она позволила значительно уменьшить расход топлива, а мощность была увеличена практически на 40 %.
Стоит отметить, что CDI-моторы требуют значительных затрат в сервисном обслуживании, однако при достигнутом низком уровне износа деталей ремонт необходим гораздо реже. Казалось бы, система совершенна, но этот двигатель может быть чувствителен к некачественному топливу.
Впрочем, современные дизельные двигатели на самом деле мало чем отличаются, за исключением некоторых незначительных моментов. Так что однозначно ответить на вопрос, какой же в действительности двигатель лучше, нельзя. Необходимо руководствоваться собственными потребностями, вкусами и предпочтениями. Но сам по себе выбор дизельного двигателя – это уже однозначно правильное решение.
Аббревиатура HDI присваивается моторам, которые базируются на технологии Common Rail (разработанная компанией Bosch в 1993 году). Сам же мотор и технологию HDI разработал всемирно известный автомобильный концерн PSA Peugeot Citroen. HDI, как я уже говорил, принадлежит к линейке двигателей с прямым впрыском, характерные отличия уменьшенный расход топлива на ~15%, снижение шумности на ~10дБ, при одновременном повышении мощности на целых ~40%.
Моторы с приставкой HDI считаются более выносливыми и «живучими».
Двигатель TDI
Сокращение TDI, пожалуй, самое популярное и легко расшифровываемое. Первая буква «T» в этой аббревиатуре обозначает наличие турбонаддува, который позволяет получить серьезную прибавку мощности. обладает всеми присущими турбированным моторам свойствами, он более экономичен, имеет более чистый выхлоп, при этом более дорогой в обслуживании. Кроме того, мало кто знает, что большинство турбин, устанавливаемых на турбодвигателя, рассчитаны на ~150-200 тыс. км. пробега, и это при том, что сам мотор, как правило, «миллионник».
Двигатель SDI
Моторы класса SDI отличаются продолжительностью «жизни» и простотой конструкции. Большие пробеги для SDI — не проблема, моторы очень выносливы и надежны, однако если ремонт все же потребуется, то стоимость его вряд ли вас обрадует.
Двигатель CDI
Мотор с шильдиком CDI — разработка «Mercedes», которая базируется на той же технологии Common Rail, что и вышеперечисленные силовые агрегаты.
Моторы линейки CDI более требовательны к качеству топлива (часто «компостирует мозги» топливная, форсунки и т. д.), при этом они весьма экономны и динамичны на дороге.
Ну вот, собственно, и все. Надеюсь, доходчиво объяснил в чем разница между HDI, TDI, SDI, и CDI , теперь вы легко сможете сориентироваться и выбрать для себя подходящий по типу и классу двигатель. Спасибо за внимание и до новых встреч на .
Хай! Мы уже описывали как установить на мотоцикл электронное зажигание своими руками в одной из предыдущих публикаций . Тем не менее, отдельную статью хотелось бы посвятить принципу работы системы CDI, описать отзывы о ней, а также особенности практического применения. Купить этот элемент электроники в последнее время хотят все больше и больше людей.
Из себя «Зажигание разрядом конденсатора» (а именно так переводится расшифровка вышеуказанной аббревиатуры «Capacitor discharge ignition») представляет особую систему электроники, получившую в народе еще одно интересное название — Конденсаторное.
Иногда последнее именуют «тиристорным зажигание», поскольку функции коммутации в нем выполняет деталь под названием Тиристор.
В принцип работы этого необычного для многих почитателей ретро-техники заложено использование разряда конденсатора. В противовес контактной системе, CDI (отзывы о которой преимущественно позитивные) не использует принцип прерывания в зажигании . Тем не менее и контактная электроника располагала конденсатором, главной миссией которого было устранение помех и уменьшение уровня интенсивности искрообразования на контактах.
Отдельные узлы «Capacitor discharge ignition» предназначены для непосредственного накапливания электроэнергии. Появились такие детали почти пол века тому назад. С 70-х гг. прошлого столетия мощными конденсаторами начали дополнять движки роторно-поршневого типа, используемые преимущественно в создании транспортных средств. Во многом этот тип зажигания схож с системами, что накапливают электроэнергию. Тем не менее, разница в них тоже ощутима.
В основе вышеуказанного элемента электроники мотора — использование постоянного тока, который не способен проходить сквозь первичную обмотку на катушке. Содержится последний в уже заряженном конденсаторе, соединенном с катушкой. Напряжение в такой электронной схеме , в большинстве случаев, довольно-таки серьезное, достигая отметки в несколько сотен Вольт.
Среди обязательных элементов зажигания разрядом конденсатора мото и авто двигателей можно увидеть преобразователь напряжения (основной миссией которого является заряжение конденсаторов накопительного типа), сам накопительный конденсатор, катушка и электро-ключ. Последний может быть представлен как тиристорами, так и транзисторами.
Особенности зажигания разрядом конденсатораУказанная выше система Capacitor discharge ignition, купить которую можно во многих уголках постсоветского пространства, имеет несколько минусов. Так, в конструкционной части создатели ее изрядно усложнили.
Кроме того, недостаточный по длительности уровень импульса является еще одним недостатком «CDI». Тем не мене в качестве преимуществ конденсаторного зажигания можно выделить наличие крутого фронта высоковольтного импульса. Этот момент очень важен при использовании такой электроники в советских мотоциклах, свечи которых очень часто заливаются чрезмерным количеством топлива из-за наличия плохо спроектированных карбюраторов.
Тиристорное зажигание функционирует без использования дополнительных источников генерации тока. Последние (в виде АКБ) нужны лишь для запуска электростартера или же завода мотоцикла ножкой (кик-стартетром), к примеру.
Обсуждая распространенность электронного зажигания от заряда конденсатора следует отметить ее активное использование на иностранных бензопилах, скутерах и мотоциклах. Для советского же мотопрома ее применение было малохарактерно. А вот в отдельных наших автомобилях, таких как (ГАЗ и ЗИЛ) электронную систему зажигания CDI устанавливали нередко.
Отзывы о ее удачной эксплуатации явно способствуют этому.
Computer Design & Integration LLC
Почему CDI?
Что делает CDI отличным местом для работы? Это гораздо больше, чем гибкая рабочая среда или великолепный PTO. Прокатитесь с нами и узнайте все о CDI Way, посмотрите наши многочисленные награды и послушайте непосредственно нашу команду.
Подробнее
CDI удостоен четырех лучших в отрасли оценок за 40 дней!
Технологические титаны, такие как Dell, LogicMonitor, Pure Storage и Rubrik, получили CDI самые высокие оценки в отрасли! Мы получили награды «Партнер года» и «Превосходство» благодаря нашей неизменной приверженности успеху клиентов и внедрению цифровых инноваций.
Подробнее
Единственный в мире!
CDI — единственный в мире партнер VMware, получивший все 8 компетенций Master Service и статус Cloud Verified. Правильно, нет другого партнера, более компетентного в работе с VMware, чем эксперты CDI.
CDI + VMware
Разбивая стеклянный потолок
Технологическая индустрия может показаться мужским клубом благодаря тому, что доля женщин среди сотрудников составляет всего 11%. Мы с гордостью можем сказать, что у нас вдвое больше — 22%, причем 25% женщин занимают руководящие должности. И мы стремимся увеличить эти цифры! Сосредоточение внимания на внутренних преимуществах, улучшении баланса между работой и личной жизнью и недавно сформированной женской ERG.
Великая компания, лучшие люди
Мы верим в то, что должны быть исключительными корпоративными гражданами. То, как мы ведем себя изо дня в день, является основой нашей репутации этичной компании. Мы очень гордимся тем, что работаем с некоторыми из крупнейших благотворительных организаций в стране, чтобы улучшить наши сообщества и отдать.
CDI Cares
ServiceNow и Salesforce
Позвольте нам вывести вас на новый уровень предоставления ИТ-услуг и CRM.
С экспертами, работающими в ServiceNow и Salesforce, CDI обладает всеми ресурсами, необходимыми для оптимизации вашего бизнеса.
Узнать больше
Безопасность
CDI предлагает комплексный портфель решений для обеспечения безопасности, который может помочь вам реализовать многоуровневый подход, чтобы убедиться, что вы делаете все возможное для защиты своей организации.
Подробнее
Современные приложения
Наша практика современных приложений помогает организациям модернизировать свои приложения, используя преимущества новых языков, фреймворков и инфраструктурных платформ.
Подробнее
Интеллектуальные операции
Наши интеллектуальные операционные решения могут помочь вам «управлять хаосом» с помощью мощных инструментов и средств автоматизации, которые вернут ваши рабочие часы назад и избавят вас от необходимости «тушить пожары».
Читать далее
Цифровой рабочий процесс
Наш портфель цифровых решений постоянно расширяется, помогая клиентам создавать межкорпоративные рабочие процессы, объединяющие людей, функции и системы.
Читать далее
Цифровое рабочее пространство
Технологии цифрового рабочего пространства CDI помогают организациям повышать производительность сотрудников и сохранять привычное мышление независимо от того, работают ли сотрудники в офисе или дома.
Читать далее
Гибридная облачная инфраструктура
Мы можем помочь вашей организации выбрать, интегрировать и управлять правильным сочетанием общедоступных и частных услуг инфраструктуры граничных вычислений для удовлетворения потребностей как традиционных, так и современных приложений.
Подробнее
Пресс-релиз
объявление ! CDI объявляет о запуске CDI Security Solutions, комплексной консалтинговой группы, которая сосредоточится на расширении лучшего в своем классе цифрового портфолио компании. В мире, который постоянно развивается из-за новых и возникающих угроз, CDI Security Solutions сочетает в себе мощь инфраструктуры, DevOps и цифровую трансформацию с безопасностью.
Этот интегрированный подход позволит CDI лучше соответствовать потребностям клиентов и предлагать современные передовые решения.
Подробнее
Почему
CDI ?Узнайте, почему компания CDI была выбрана для тысяч взаимодействий с клиентами.
Узнайте больше о CDI
Это был один из лучших впечатлений от поставщиков в этом году. Общение было своевременным, кратким и по теме. Исправления и изменения были поняты и выполнены вовремя. Знания и технические навыки Джо, Мелиссы и команды были именно тем, что требовалось, и превзошли все ожидания. В целом, это был приятный и успешный проект благодаря уровню вовлеченности и опыту CDI. Я взволнован нашим следующим совместным проектом.
Вся команда CDI была чрезвычайно компетентна, полезна и профессиональна на протяжении всего проекта. Отдельное спасибо Джо за его глубокие знания, которые привели к быстрым ответам и надежным рекомендациям, а также Мелиссе за ее помощь в поддержании проекта и сборе ресурсов, которые помогли нам уложиться в сроки.
Это был отличный опыт работы с вашей командой.
Вся команда CDI сделала все возможное, чтобы помочь нам в создании нашего нового сервисного портала ServiceNow Employee Center. Они первоклассные профессионалы, и с ними было приятно работать, чтобы реализовать задуманное. Я настоятельно рекомендую CDI для любой будущей работы или партнерства ServiceNow.
Я очень доволен отзывчивостью Майкла, его знаниями и способностями. Вы, ребята, мне были не так уж нужны, но когда мне кто-то нужен, мне очень нужен кто-то. Такое расположение является ключевым фактором в нашей способности выполнять большую часть работы самостоятельно. Я могу взяться за работу, которая находится на пределе моих возможностей, зная, что у меня есть кто-то, кто меня поддерживает.
Избранное
НовостиCDI удостоена четырех наград «Лучшие в отрасли» за 40 дней
Всемирно признанный интегратор ИТ-систем CDI (Computer Design & Integration, LLC) был удостоен четырех высших наград отрасли от ведущих технологических компаний Dell Technologies, LogicMonitor, Pure Storage и Rubrik.
Подробнее
CDI приобретает ведущего интегратора управляемых ИТ и облачных услуг на основе DMV, Clearpath Solutions Group 2022 — После 18 месяцев успешных приобретений и интеграций CDI («Компьютер…
Подробнее
CDI приобретает Candoris, ведущего поставщика решений для Salesforce
Комбинированный клиентоориентированный подход и сильная корпоративная культура названы ключевыми факторами приобретения Нью-Йорк — 31 августа 2021 г. — CDI («Computer Design & Integration LLC») объявила сегодня, что…
Подробнее
Центральный несахарный диабет (CDI): симптомы, диагностика и лечение
Обзор
Что такое центральный несахарный диабет (ЦНД)?
Центральный несахарный диабет (ЦНД) — это редкое состояние, при котором в организме недостаточно антидиуретического гормона (АДГ или вазопрессина), из-за чего вы мочитесь большим объемом мочи и испытываете сильную жажду. Ваш гипоталамус вырабатывает АДГ, но гипофиз хранит и высвобождает его.
Вы можете получить центральный несахарный диабет, если ваш гипофиз или гипоталамус повреждены.
Люди с несахарным диабетом мочатся большими объемами несколько раз в день и пьют большое количество воды, потому что они постоянно испытывают жажду. Если у вас ИКД и вы не пьете достаточно жидкости, чтобы возместить потерю воды с мочой, вы можете стать обезвоженным, что опасно для вашего здоровья.
У некоторых людей может быть тяжелая форма центрального несахарного диабета (полная ИКД) с незначительной активностью АДГ или без нее. У других может быть легкая форма (частичная ИКД) с некоторой активностью АДГ.
Центральный несахарный диабет является наиболее распространенным типом несахарного диабета. Другие типы включают:
- Нефрогенный несахарный диабет.
- Дипсогенный несахарный диабет.
- Гестационный несахарный диабет.
Центральный несахарный диабет не следует путать с сахарным диабетом, который представляет собой состояние, при котором поджелудочная железа не вырабатывает инсулина в достаточном количестве или в недостаточном количестве, или организм не использует инсулин должным образом.
Ваше тело нуждается в инсулине, чтобы преобразовывать пищу, которую вы едите, в энергию. Они имеют общее название «диабет», потому что оба они вызывают повышенную жажду и частое мочеиспускание. «Диабет» происходит от греческого слова «диабаинеин», что означает «проходить» — так же, как жидкости, которые быстро проходят через ваше тело в этих условиях.
Что такое антидиуретический гормон (АДГ или вазопрессин)?
Антидиуретический гормон (АДГ или вазопрессин) — это гормон, который вырабатывается гипоталамусом, а гипофиз хранит и выделяет.
Гормоны — это химические вещества, которые координируют различные функции в вашем теле, передавая сообщения через вашу кровь к вашим органам, мышцам и другим тканям. Эти сигналы сообщают вашему телу, что и когда делать.
Гипоталамус — это часть мозга, которая контролирует вегетативную нервную систему и деятельность гипофиза. Он вырабатывает АДГ, а затем отправляет его в гипофиз для хранения и высвобождения.
Ваш гипофиз представляет собой небольшую железу, состоящую из двух долей, расположенную в основании мозга ниже гипоталамуса.
Это часть вашей эндокринной системы, которая отвечает за выработку, хранение и высвобождение множества различных важных гормонов. Задняя доля гипофиза хранит и высвобождает АДГ.
АДГ помогает регулировать водный баланс в организме, контролируя количество воды, реабсорбируемой почками при фильтрации отходов из крови. Ваше тело обычно производит и высвобождает больше АДГ, когда вы обезвожены или теряете кровяное давление. Увеличение АДГ говорит вашим почкам удерживать больше воды, а не выделять ее с мочой.
При центральном несахарном диабете ваш гипоталамус не вырабатывает достаточное количество АДГ и/или гипофиз не вырабатывает достаточное количество АДГ. Это вызывает частую и чрезмерную потерю воды с мочой.
В чем разница между центральным несахарным диабетом и нефрогенным несахарным диабетом?
Как центральный, так и нефрогенный несахарный диабет вызывают одни и те же признаки и симптомы: выделение большого количества мочи и употребление большого количества жидкости.
Разница заключается в том, что вызывает эти два состояния и как их лечить.
Нефрогенный несахарный диабет возникает, когда гипофиз вырабатывает достаточное количество антидиуретического гормона (АДГ или вазопрессин), но почки не реагируют на него должным образом и не могут удерживать воду. Это может иметь несколько причин, в том числе:
- Определенные лекарства, такие как литий и тетрациклин.
- Низкий уровень калия в крови (гипокалиемия).
- Высокий уровень кальция в крови (гиперкальциемия).
- Закупорка мочевыводящих путей.
Центральный несахарный диабет возникает, когда ваш гипоталамус и/или гипофиз не работают должным образом и не выделяют достаточное количество АДГ. Обычно это вызвано повреждением гипоталамуса или гипофиза, которое может быть вызвано несколькими состояниями, такими как травма головы, хирургическое вмешательство, воспаление или опухоли.
Кого поражает центральный несахарный диабет (ЦНД)?
Центральный несахарный диабет может возникнуть у любого человека в любом возрасте.
Начало ИКД чаще встречается в возрасте от 10 до 20 лет.
Насколько распространен центральный несахарный диабет (ЦНД)?
Центральный несахарный диабет является редким заболеванием. Это затрагивает примерно 1 из каждых 25 000 человек.
Симптомы и причины
Каковы симптомы центрального несахарного диабета (ЦНД)?
Основные симптомы центрального несахарного диабета (ЦНД) включают:
- Частые позывы к мочеиспусканию (учащенное мочеиспускание), в том числе в ночное время.
- Выделение большого количества светлой или прозрачной мочи каждый раз, когда вы мочитесь.
- Чувство сильной жажды и очень частое употребление жидкости.
В то время как у большинства людей выделяется от одного до трех литров мочи в день, у людей с ИКД может выделяться до 20 литров мочи в день.
У младенцев с центральным несахарным диабетом также могут быть следующие симптомы:
- Раздражительность.
- Вялость.

- Рвота.
- Запор.
- Лихорадка.
Если не лечить центральный несахарный диабет или если человек с ИКД прекращает пить жидкости, это может быстро привести к обезвоживанию.
К симптомам обезвоживания относятся:
- Головокружение.
- Чувство усталости.
- Сухость во рту, губах и глазах.
- Трудности при выполнении простых умственных задач
- Тошнота.
- Обморок.
Если вы испытываете сильную жажду и частое мочеиспускание и/или обезвоживание, важно как можно скорее обратиться в больницу. Хотя ИКД встречается редко, это не единственное состояние, вызывающее эти симптомы. Сильная жажда и частое мочеиспускание являются важными признаками того, что что-то в вашем организме не работает должным образом и нуждается в лечении.
Что вызывает центральный несахарный диабет (ЦНД)?
Центральный несахарный диабет возникает в результате частичного или полного дефицита антидиуретического гормона (АДГ или вазопрессина).
Этот дефицит обычно возникает в результате повреждения гипоталамуса, гипофиза или ткани, которая их соединяет (стебель гипофиза). Конкретные причины включают:
- Повреждение гипоталамуса или гипофиза в результате операции.
- Повреждение гипоталамуса или гипофиза в результате травмы головы, особенно переломов основания черепа.
- Воспаление (гранулемы) при саркоидозе или туберкулезе.
- Опухоли, такие как краниофарингиома или герминома.
- Лангергансоклеточный гистиоцитоз (редкое заболевание, которое может привести к повреждению ткани или вызвать образование поражений в одном или нескольких участках тела).
- Унаследованная генная мутация на хромосоме 20 (крайне редкая причина — в медицинской литературе описано менее 100 случаев).
Примерно в трети случаев ИКД медицинские работники не могут определить причину. Это известно как идиопатический центральный несахарный диабет. Исследователи полагают, что некоторые случаи идиопатической ИКД могут быть вызваны аутоиммунными факторами.
Аутоиммунные состояния возникают, когда иммунная система вашего организма начинает атаковать здоровые ткани по неизвестным причинам. В этом случае ваша иммунная система будет вырабатывать антитела или лимфоциты, которые атакуют клетки, выделяющие АДГ.
ИКД также может возникать как часть более крупного синдрома или состояния, включая синдром Вольфрама (наследственное заболевание) и септооптическую дисплазию (редкое нарушение раннего развития мозга).
Диагностика и тесты
Как диагностируется центральный несахарный диабет (ЦНД)?
Поскольку другие состояния, включая сахарный диабет, вызывают частую жажду и мочеиспускание, частью процесса диагностики центрального несахарного диабета является исключение других состояний. По этой причине ваш поставщик медицинских услуг может назначить несколько тестов, если вы испытываете эти симптомы.
Диагноз центрального несахарного диабета также включает определение его причины.
Какие анализы будут проводиться для диагностики центрального несахарного диабета (ЦНД)?
Тест водной депривации является самым простым и надежным методом диагностики центрального несахарного диабета (ЦНД).
Если ваш врач закажет этот тест, он позаботится о том, чтобы вы находились под постоянным наблюдением во время процесса, поскольку это может вызвать обезвоживание.
Тест на водную депривацию включает в себя отказ от питья жидкости в течение нескольких часов, чтобы увидеть реакцию вашего организма. Если у вас центральный несахарный диабет, вы будете продолжать мочиться большим количеством водянистой (разбавленной) светлой мочи, тогда как обычно вы мочитесь небольшим количеством концентрированной темно-желтой мочи.
Ваш врач может также назначить следующие анализы для диагностики ИКД или исключения других состояний:
- Анализ крови для проверки уровня антидиуретического гормона (АДГ или вазопрессина).
- Анализ крови для проверки уровня глюкозы для исключения сахарного диабета.
- Анализ мочи для проверки осмоляльности (концентрация мочи) и/или для проверки на кетоны, которые могут указывать на сахарный диабет.
- Диагностическая инъекция синтетического АДГ для определения реакции почек.
Люди с нефрогенным несахарным диабетом не реагируют на синтетический АДГ, потому что их почки устойчивы к воздействию АДГ. С другой стороны, люди с ИКД реагируют на синтетический АДГ. - Визуализирующие исследования, такие как МРТ, для выявления причин повреждения гипофиза или гипоталамуса, если таковые имеются.
Управление и лечение
Как лечить центральный несахарный диабет (ЦНД)?
Лечение ИКД зависит от тяжести дефицита антидиуретического гормона (АДГ или вазопрессина).
Если у вас полная ИКД, десмопрессин является терапией первой линии. Это лекарство, которое действует как антидиуретический гормон (АДГ или вазопрессин). Вы можете принимать десмопрессин в виде инъекций (уколов), таблеток или назального спрея.
Если у вас частичная ИКД и сохраняется некоторая естественная активность АДГ, ваш лечащий врач может назначить другие лекарства, такие как гидрохлоротиазид (ГХТЗ).
Медицинские работники могут лечить младенцев с ИКД, разбавляя смесь или грудное молоко водой и гидрохлоротиазидом.
Каковы побочные эффекты десмопрессина?
Десмопрессин, как правило, очень безопасен в использовании и имеет мало побочных эффектов. Возможные побочные эффекты могут включать:
- Головная боль.
- Боль в животе.
- Тошнота.
- Заложенность или насморк.
- Носовые кровотечения.
Если вы принимаете слишком много десмопрессина или выпиваете слишком много жидкости во время его приема, это может привести к тому, что ваше тело задержит слишком много воды. Это может вызвать следующие симптомы:
- Головные боли.
- Головокружение.
- Ощущение вздутия живота.
- Низкий уровень соли (натрия) в крови (гипонатриемия).
Симптомы гипонатриемии включают:
- Сильная или длительная головная боль.
- Путаница.
- Тошнота и рвота.
Если вы испытываете симптомы гипонатриемии, позвоните по номеру 911 или обратитесь в ближайшее отделение неотложной помощи как можно скорее.
Что я могу сделать для лечения центрального несахарного диабета (ЦНД)?
Если у вас ИКД, помимо лечения важно регулярно пить воду, чтобы избежать обезвоживания.
Также важно регулярно посещать своего поставщика медицинских услуг, чтобы убедиться, что ваше лечение работает и что вы принимаете правильную дозировку лекарств.
Профилактика
Каковы факторы риска развития центрального несахарного диабета (ЦНД)?
К сожалению, большинство случаев центрального несахарного диабета (ЦНД) нельзя предотвратить. Факторы риска развития ИКД включают:
- Хирургия головного мозга.
- Семейный анамнез несахарного диабета и/или синдрома Вольфрама.
- Травма головы.
- Инфекция головного мозга.
Перспективы/прогноз
Каков прогноз (прогноз) центрального несахарного диабета (ЦНД)?
Перспективы (прогноз) центрального несахарного диабета, как правило, хорошие, и он обычно не вызывает серьезных проблем, если его правильно лечить и пить достаточное количество воды.
Риск осложнений и смерти выше у младенцев, пожилых людей и людей с психическими заболеваниями, поскольку они могут с трудом распознавать свою жажду или ничего не могут с этим поделать.
Каковы осложнения центрального несахарного диабета (ЦНД)?
Основным осложнением центрального несахарного диабета является обезвоживание, которое возникает, когда организм теряет слишком много жидкости и электролитов для нормальной работы. Если у вас ИКД, вы обычно можете компенсировать значительный объем жидкости, выделяемой с мочой, выпивая больше жидкости. Но если вы этого не сделаете, вы можете быстро обезвоживаться.
Обезвоживание опасно и может быть опасным для жизни. Если вы испытываете симптомы обезвоживания, такие как головокружение, тошнота и вялость, как можно скорее обратитесь в ближайшую больницу.
У младенцев, если ИКД не лечить, повторяющиеся эпизоды обезвоживания потенциально могут привести к следующим осложнениям:
- Судороги.
- Повреждение головного мозга.

- Задержка развития.
- Задержка роста.
У детей и взрослых нелеченная ИКД также может привести к следующим осложнениям:
- Нерегулярное сердцебиение (аритмия).
- Лихорадка.
- Сухость кожи и слизистых оболочек (таких как рот и носовые ходы).
- Судороги.
- Кома.
У взрослых с ИКД может развиться ортостатическая гипотензия, состояние, при котором наблюдается резкое снижение артериального давления в положении стоя или сидя. Вызывает головокружение или кратковременную потерю сознания.
Жить с
Когда мне следует обратиться к поставщику медицинских услуг?
Если у вас центральный несахарный диабет, важно регулярно посещать своего поставщика медицинских услуг, чтобы он мог проводить тесты для наблюдения за вашим состоянием и убедиться, что ваше лечение работает. Если вы испытываете какие-либо тревожные симптомы, обязательно обратитесь к своему поставщику.
Если вы испытываете симптомы сильного обезвоживания, такие как помутнение сознания и тошнота, как можно скорее обратитесь в ближайшее отделение неотложной помощи.
Какие вопросы я должен задать своему лечащему врачу?
Если у вас диагностирован центральный несахарный диабет (CDI), вам может быть полезно задать своему лечащему врачу следующие вопросы:
- Что вызвало мой CDI?
- Является ли моя ИКД хронической или временной?
- Какие у меня варианты лечения?
- Каковы преимущества и риски различных вариантов лечения?
- Сколько воды я должен пить в день?
- Что еще я могу сделать, чтобы справиться со своим состоянием?
- Подвержены ли члены моей семьи риску развития ИКД?
Записка из клиники Кливленда
Центральный несахарный диабет (CDI) — редкое, но серьезное заболевание. Хорошая новость заключается в том, что это поддается лечению и управляемости. Если у вас ИКД, важно регулярно посещать своего лечащего врача, чтобы убедиться, что ваше лечение работает. Если у вас есть какие-либо вопросы о вашем состоянии, не бойтесь задавать их своему врачу.
Они здесь, чтобы помочь вам справиться с вашим состоянием.
Контролируемая несекретная информация (CUI) и защищенная защитная информация (CDI) – Надлежащее обращение и защита
Редакция 2 – 04.12.2020
Полезные ссылки:
- Подключение к Weber
- Базовый стандарт покрываемой информационной системы
- Краткий справочник по маркировке исследовательских документов
Когда проект Purdue включает в себя CUI/CDI, Управление экспортного контроля (ECO) в консультации с Purdue System Security (PSS) будет работать с главным(и) исследователем(ями) (PI), чтобы гарантировать, что все изложенные здесь требования безопасности рассматривается в применимом Плане управления технологиями (TCP) до того, как будут выделены средства проекта.
CUI и CDI – что это такое?
Контролируемая несекретная информация (CUI) : Контролируемая несекретная информация была определена в Исполнительном указе 13556 как информация, хранящаяся или созданная для федерального правительства, которая требует защиты или контроля за распространением в соответствии с действующим законодательством, нормативными актами и общегосударственными политики, которые не классифицируются в соответствии с Исполнительным указом 13526 или Законом об атомной энергии с внесенными поправками.
(Контролируемая несекретная информация n.d.) Федеральный CUI разделен на несколько категорий и подкатегорий и указан в реестре CUI, который находится в ведении Национального управления архивов и документации ( НАРА). CUI по определению является федеральной информацией.
Категории CUI делятся на 2 подмножества:
- CUI Basic – подмножество CUI, для которого разрешающий закон, нормативный акт или государственная политика не устанавливают конкретных мер контроля за обращением или распространением (32 CFR 2002)
- CUI Определенный – Подмножество CUI, для которого разрешающий закон, нормативный акт или общегосударственная политика содержат специальные средства управления обработкой, требуемые или разрешаемые учреждениями для использования, которые отличаются от тех, которые используются для CUI Basic.
Что не является CUI –
- Запатентованное исследование, которое не финансируется федеральным правительством, даже если оно подпадает под действие правил экспортного контроля США, не является CUI.
Проекты, связанные с контролируемой информацией, не относящейся к CUI, безусловно, могут обрабатываться с соблюдением тех же стандартов защиты, но не должны помечаться как CUI. - Неконтекстуализированные контролируемые исследовательские данные — такие данные, созданные в рамках проекта с требованиями защиты CUI, по-прежнему контролируются и должны обрабатываться в соответствии с соответствующим TCP, но это не CUI. PI и исследователи должны обратиться к соответствующему TCP для требований защиты.
- Информация, которая находится в открытом доступе.
Защищенная информация о защите (CDI): Термин, определенный в статье DFAR 252.204-7012 «Охрана защищенной информации о защите» как несекретная контролируемая техническая информация или другая информация, как описано в реестре контролируемой несекретной информации (CUI), которая требует защиты или контроль за распространением в соответствии с законами, нормативными актами и общегосударственной политикой, а также в соответствии с ними, и (1) помечен или иным образом идентифицирован в контракте, задании или заказе на поставку и предоставлен Purdue Министерством обороны или от его имени в поддержку выполнения контракта или (2) собраны, разработаны, получены, переданы, использованы или сохранены подрядчиком или от его имени в поддержку выполнения контракта.
Реализация CUI Министерства обороны (DoD) изложена в Инструкции Министерства обороны 5200.48, Контролируемая несекретная информация и DFARS 252.204-7012, Защита закрытой оборонной информации и отчеты о кибер-инцидентах. Если этот пункт DFARS включен в контракт, Purdue должна определить, с какой закрытой оборонной информацией (CDI) ей необходимо обращаться в ходе выполнения контракта, и защищать ее в соответствии со стандартами защиты, изложенными ниже. Кроме того, о любых кибер-инцидентах, связанных с соответствующей CDI, необходимо сообщать Министерству обороны в течение 72 часов с момента их обнаружения.
Когда Purdue получает контракт Министерства обороны с пунктом DFAR 252.204-7012, это не означает, что результатом исследования является CDI. Для того, чтобы быть CDI, он должен подлежать какой-либо форме ограничения распространения. Одним из распространенных ограничений, часто встречающихся в контрактах Министерства обороны США, является DFARS 252.204-7000 (Раскрытие информации).
Включение этого пункта в контракт ограничивает возможность исполнителя раскрывать любую несекретную информацию, относящуюся к контракту, кому-либо за пределами организации исполнителя. Однако пункт включает несколько исключений для этого контроля, которые могут применяться к исследованиям:
- В противном случае информация находится в открытом доступе до даты выпуска. Это исключение может применяться, если финансируемая работа представляет собой обзор литературы.
- Информация, полученная в результате работы, не связана с какой-либо CDI, и сотрудник государственного заказчика в письменной форме согласился с тем, что работа была направлена на фундаментальное исследование в соответствии с Директивой о принятии решений по национальной безопасности (NSDD) 189.
Для исследований, подпадающих под действие пункта DFARS 252.204-7000, если Purdue получает письменное разрешение правительства на проведение фундаментальных исследований связался с офицером , сгенерированное исследование не является CDI.
Однако важно отметить, что право принимать решения в отношении фундаментальных исследований принадлежит исключительно государственному заказчику; сотрудник правительственной программы не будет иметь таких же полномочий. Без письменного подтверждения государственного заказчика результаты исследований будут контролироваться. ECO будет работать с PI, чтобы определить, уместно ли запрашивать заключение фундаментального исследования. Для получения дополнительной информации о том, как сделать ваши исследования фундаментальными, см. руководящий документ: https://www.purdue.edu/research/dimensions/fundamental-research-and-government-contracts-implications-for-export- управления/
Защита CUI/CDI —
Стандарты защиты, обсуждаемые в этом разделе, являются минимальными стандартами, установленными для CUI Basic. Эти стандарты включают маркировку, физическую защиту и электронную защиту. Для CUI Specified учреждения должны выполнять конкретные требования применимого закона, постановления или общегосударственной политики.
Маркировка CUI
Документы и электронные файлы, содержащие CUI, должны быть помечены в соответствии с Руководством по маркировке CUI. Если CUI Basic, он должен включать баннер «CONTROLLED» или «CUI». Если указан CUI, он должен включать конкретные полномочия. Для получения дополнительной информации о маркировке CUI посетите: https://www.archives.gov/cui/training.html#intro-to-marking
Общие типы CUI, с которыми будут работать исследователи Purdue, включают:
Если исследователь не уверен, какая категория информации CUI сгенерирована или получена по исследовательскому контракту, свяжитесь с ECO для получения дальнейших указаний.
Отметка порции не обязательна, но приветствуется. При маркировке НПИ, если часть документа не содержит НПИ, она может быть обозначена как Неконтролируемая (Н).
Краткий справочник документов по маркировке – ссылка на руководство по маркировке
Примечание. Хотя технология, не относящаяся к CUI, или технические данные, подпадающие под действие правил экспортного контроля, не требуют баннеров, документы, содержащие такую контролируемую информацию, должны быть помечены следующим заявлением об отказе от ответственности: содержит технические данные, экспорт которых ограничен Законом о контроле за экспортом оружия (раздел 22, Свод законов США, раздел 2751 и последующие) или Законом об управлении экспортом 1979 года с поправками (раздел 50, Свод законов США, приложение 2401 и последующие).
Нарушения этих законов об экспорте подлежат суровому уголовному наказанию.
Физическая охрана НПИ
Целью физической охраны является предотвращение несанкционированного доступа, наблюдения или прослушивания обсуждения НПИ. Чтобы соответствовать минимальному стандарту, должен существовать хотя бы один физический барьер, защищающий CUI. Это может быть запертая дверь, ящик или картотечный шкаф, при условии, что только те лица, которые имеют законные правительственные цели, могут получить доступ к CUI. Для получения дополнительной информации о контролируемой среде посетите: https://www.archives.gov/cui/training.html#control-environments
Электронная защита CUI
Минимальный стандарт для электронной защиты CUI в нефедеральной системе, на который в большинстве случаев распространяются компьютерные системы Purdue, — это специальная публикация NIST 800-171 «Защита контролируемой несекретной информации». нефедеральные системы. В большинстве случаев проекты Purdue, включающие CUI/CDI, будут включать использование исследовательского кластера Weber, который реализует 110 элементов управления, описанных в NIST SP 800-171, в плане безопасности системы, контролируемом Research Computing.
Примечание. Когда документ шифруется для защиты, заголовок документа не шифруется. Поэтому никогда не включайте информацию, относящуюся к CUI, в заголовок электронного документа.
Передача CUI должна осуществляться безопасным способом. Каждый TCP, содержащий информацию CUI, будет включать направление, связанное с безопасной передачей. Дополнительные сведения о том, какие методы передачи могут быть разрешены, см. в следующем руководящем документе. https://www.purdue.edu/research/oevprp/regulatory-affairs/export-controls/guidance-documents/dod-safe-outage.php
Какие федеральные требования применяются?
Университет Пердью обязан соблюдать следующие федеральные требования при работе с CUI/CDI:
- Свод федеральных правил (CFR), часть 2002, Программа контролируемой несекретной информации
- Дополнение к федеральному положению о закупках в сфере обороны (DFARS) 252.204-7012, Защита закрытой оборонной информации и отчеты о кибер-инцидентах.

- DFARS 252.204-7020, NIST SP 800-171 Требования к оценке Министерства обороны США
- Национальный институт стандартов и технологий (NIST), специальная публикация (SP), ред. 2
- DFARS 252.204-7021, Требования к сертификации модели зрелости кибербезопасности (CMMC)
Нужна помощь?
Свяжитесь с отделом экспортного контроля Purdue по электронной почте: [email protected], по телефону (765) 494-6840 или лично на 10-м этаже Young Hall (155 S Grant St.).
Облачный цифровой интерфейс
Надежная передача несжатого живого видео между приложениями
Загрузите AWS CDI SDK
Онлайн-чат
Облачный цифровой интерфейс AWS (AWS CDI) — это сетевая технология, позволяющая передавать высококачественное несжатое видео внутри облака AWS с высокой надежностью и задержкой в сети всего 8 миллисекунд. Вы можете использовать AWS CDI для создания рабочих процессов видеотрансляций, которые соединяют избранные сервисы мультимедиа AWS, продукты от партнеров AWS и предложения независимых поставщиков программного обеспечения (ISV).
Рабочие нагрузки, требующие высокопроизводительного подключения и несжатого живого видео, исторически развертывались локально с использованием соединений последовательного цифрового интерфейса (SDI). AWS CDI позволяет создавать аналогичные рабочие нагрузки для вычислительных инстансов и сервисов в облаке AWS, предоставляя надежный, высокопроизводительный и функционально совместимый способ передачи несжатого видео.
Примеры распределенных приложений от разных поставщиков, которые могут использовать AWS CDI, включают воспроизведение телеканалов, переключение производства видео в реальном времени, вставку движущейся графики, приложения с несколькими просмотрщиками, преобразование частоты кадров видео и цветового пространства, криминалистическое водяные знаки, а также декодирование и кодирование видео. . AWS CDI основан на существующих функциях Amazon Elastic Compute Cloud (Amazon EC2), доступных для высокопроизводительных типов инстансов. Вы можете начать работу, загрузив комплект средств разработки программного обеспечения AWS CDI (SDK) и интегрировав его возможности в свои продукты.
Преимущества
Передача видео с задержкой всего 8 миллисекунд
AWS CDI предназначен для передачи живого видео между инстансами Amazon EC2 с задержкой передачи всего 8 миллисекунд, что меньше, чем один кадр для видео с частотой 60 кадров в секунду. AWS CDI позволяет развертывать решения для видео в реальном времени на нескольких инстансах EC2 и в AWS Media Services без ущерба для требований к задержке и качеству.
Создание масштабируемых несжатых видеорешений
AWS CDI поддерживает несжатое видео с разрешением до сверхвысокой четкости (UHD) 4K и частотой 60 кадров в секунду, поэтому вы можете создавать высококачественные решения для живого видео в облаке. AWS CDI сочетает в себе масштабируемость и гибкость AWS с высокой производительностью локальных стандартов, таких как последовательный цифровой интерфейс (SDI) или SMPTE 2110. , а также схему метаданных, упрощающую взаимодействие и обмен данными между приложениями, в том числе между продуктами разных поставщиков и партнеров AWS.
Эта схема определена в AWS CDI SDK, который можно легко интегрировать в программные пакеты, позволяя приложениям взаимодействовать с продуктами и решениями других поставщиков, партнеров AWS и избранными сервисами мультимедиа AWS.
Как это работает
Ресурсы для разработчиков
Начало работы с AWS CDI SDK
Начните быстро интегрировать возможности AWS CDI в свое приложение.
Загрузите AWS CDI SDK
Загрузите и узнайте больше о AWS CDI SDK.
Сообщения в блоге, видео и вебинары
Сообщения в блоге
AWS представляет облачный цифровой интерфейс (AWS CDI)
Представляем AWS Cloud Digital Interface (AWS CDI) — сетевую технологию для независимых поставщиков программного обеспечения (ISV) и партнеров AWS, создающих надежные приложения для видео в реальном времени в облаке AWS.
Видео
Пол Чизбро из FOX об использовании AWS для модернизации и инноваций (1:51)
Технический директор FOX Пол Чизбро рассказывает о возможности, которая появилась у FOX после продажи 21st Century Fox компании Disney.
Видео
FOX Pioneers: рабочие процессы с контентом, включая несжатое видео, с AWS (1:07)
Джоэл Уильямс, вице-президент по архитектуре и проектированию корпорации FOX, объясняет, как FOX использует сервисы AWS для преобразования своих рабочих процессов с мультимедиа.
Часто задаваемые вопросы
Что такое облачный цифровой интерфейс AWS (AWS CDI)?
Передача несжатого видео с минимальной задержкой между продуктами и службами имеет решающее значение для создания многих рабочих процессов видео в реальном времени. Облачный цифровой интерфейс AWS (AWS CDI) — это технология, обеспечивающая производительность сети и возможности работы с несжатым видео, необходимые для создания рабочих процессов видео в реальном времени. AWS CDI благодаря использованию передовых сетевых технологий обеспечивает минимально возможную задержку. С помощью AWS CDI вы можете развертывать решения для видео в реальном времени, работающие на вычислительных экземплярах и сервисах в облаке AWS.
Что такое AWS CDI SDK?
AWS CDI SDK — это набор библиотек и документации для клиентов, независимых поставщиков программного обеспечения (ISV) и партнеров AWS для создания решений для видеотрансляций на AWS. Доступный в версиях для Windows и Linux, SDK содержит интерфейсы, которые профессионалы в области видео сочтут интуитивно понятными и знакомыми, и может быть интегрирован в программные реализации, совместимые с языком C. После интеграции вы сможете быстро и надежно передавать несжатое живое видео между типами инстансов Amazon Elastic Compute Cloud (Amazon EC2) с поддержкой Elastic Fabric Adapter (EFA), развернутыми в одной зоне доступности (AZ). Если вам необходимо разработать распределенное приложение для видео в реальном времени, которое работает на нескольких вычислительных экземплярах и может взаимодействовать с продуктами других поставщиков, интеграция CDI SDK в ваше программное приложение может предоставить вам необходимые инструменты и производительность.
Какие операционные системы можно использовать с AWS CDI?
AWS CDI использует Elastic Fabric Adapter (EFA) для обеспечения надежного подключения между инстансами EC2 с малой задержкой. EFA доступен для нескольких типов инстансов EC2 и может использоваться как с операционными системами Linux, так и с Windows.
Как AWS CDI обеспечивает надежную передачу видео с высокой пропускной способностью?
AWS CDI оптимизирует сетевой путь, используемый для несжатого видео внутри сети AWS. Для достижения высокой производительности AWS CDI использует функции, доступные в определенных типах инстансов Amazon EC2. Экземпляры EC2 должны поддерживать адаптер Elastic Fabric (EFA) и протокол Scalable Reliable Datagram (SRD). Кроме того, группы размещения AWS — функция, влияющая на способ развертывания инстансов EC2 в зоне доступности, — могут использоваться для того, чтобы приложения AWS CDI получали производительность сети с малой задержкой, необходимую для тесно связанной связи между узлами.
Дополнительные сведения о типах инстансов, необходимых для AWS CDI, см.
документацию по ЭФА.
Что такое адаптер эластичной ткани (EFA) и масштабируемая надежная дейтаграмма (SRD)?
EFA — это специально созданный AWS сетевой интерфейс, который предоставляет возможности обхода операционной системы (ОС) для инстансов Amazon EC2, позволяя клиентам запускать приложения с малой задержкой и высокой пропускной способностью межузловой связи в масштабе. Чтобы узнать больше об EFA, посетите документацию по EFA. SRD — это сетевой транспортный протокол, используемый EFA, который оптимизирует сетевой трафик в сети AWS, используя алгоритмы управления перегрузкой по нескольким путям для обеспечения трафика с низким уровнем джиттера и высокой надежностью.
Сколько стоит AWS CDI SDK?
AWS CDI SDK доступен в виде проекта с открытым исходным кодом, который можно загрузить здесь. Он выпущен под лицензией BSD с двумя пунктами.
Собирает ли AWS CDI SDK метрики?
Когда AWS CDI SDK интегрируется в видеоприложение, работающее на Amazon EC2, он собирает определенные показатели, связанные с производительностью сетевого трафика.
Метрики используются для повышения качества продуктов и сервисов AWS и помогают нам диагностировать и решать проблемы с поддержкой. AWS CDI SDK не собирает содержимое сетевого трафика, например передаваемое видео или аудио. Вы также можете настроить AWS CDI SDK, чтобы одни и те же метрики отправлялись на панель управления Amazon CloudWatch в вашей собственной учетной записи AWS. Дополнительные сведения, включая инструкции по отключению сбора показателей производительности, см. в разделе «Показатели производительности в AWS SDI CDK» в
документация.
Доступна ли поддержка AWS CDI в AWS Media Services?
Да. AWS Elemental MediaLive, облачный сервис кодирования видео в реальном времени, поддерживает входные данные AWS CDI, чтобы использовать источники несжатого видео для создания высококачественных выходных данных. AWS продолжает оценивать возможность расширения поддержки возможностей AWS CDI на другие мультимедийные сервисы AWS.
Войдите в консоль
Узнайте об AWS
- Что такое AWS?
- Что такое облачные вычисления?
- AWS Разнообразие, равенство и инклюзивность
- Что такое DevOps?
- Что такое контейнер?
- Что такое озеро данных?
- Облачная безопасность AWS
- Что нового
- Блоги
- Пресс-релизы
Ресурсы для AWS
- Начало работы
- Обучение и сертификация
- Портфель решений AWS
- Архитектурный центр
- Часто задаваемые вопросы по продуктам и техническим вопросам
- Аналитические отчеты
- Партнеры AWS
Разработчики на AWS
- Центр разработчиков
- SDK и инструменты
- .
NET на AWS - Python на AWS
- Java на AWS
- PHP на AWS
- JavaScript на AWS
Справка
- Свяжитесь с нами
- Подайте заявку в службу поддержки
- Центр знаний
- AWS re:Сообщение
- Обзор поддержки AWS
- Юридический
- Карьера в AWS
Amazon является работодателем с равными возможностями: Меньшинства / Женщины / Инвалидность / Ветеран / Гендерная идентичность / Сексуальная ориентация / Возраст.
- Конфиденциальность
- |
- Условия сайта
- |
- Настройки файлов cookie
- |
- © 2022, Amazon Web Services, Inc. или ее дочерние компании. Все права защищены.
Поддержка AWS для Internet Explorer заканчивается 31.
07.2022. Поддерживаемые браузеры: Chrome, Firefox, Edge и Safari.
Узнать больше »
Что такое интеграция данных клиентов (CDI)?
По
- Жаклин Бискобинг, Старший управляющий редактор, Новости
Интеграция данных о клиентах (CDI) — это процесс определения, консолидации и управления информацией о клиентах в бизнес-подразделениях и системах организации для достижения «единой достоверной версии» данных о клиентах. Эта золотая запись создается путем интеграции информации из всех доступных исходных систем, включая контактные данные, данные оценки клиентов и информацию, собранную в ходе взаимодействия, такого как прямой маркетинг.
Стратегия интеграции данных о клиентах может улучшить бизнес-процессы и обеспечить лучший обмен информацией между отделами. В результате такого внимания к улучшению обслуживания клиентов усилия CDI являются важным элементом управления взаимоотношениями с клиентами (CRM).
Хотя многие компании собирают данные о клиентах в течение многих лет, они не всегда управляются эффективно. В результате компании могут хранить устаревшие, избыточные и противоречивые данные о клиентах, которые были собраны с помощью телефонных звонков, электронных писем, веб-сайтов, веб-чатов, опросов или личных контактов с клиентами.
Политики интеграции данных клиентов могут помочь навести порядок в данных, генерируемых этими разрозненными исходными системами. Это может привести к следующим преимуществам:
- Улучшение продаж: Точные данные о клиентах позволяют организациям лучше понять клиентов и сосредоточиться на персонализации возможностей перекрестных и дополнительных продаж.
- Лучшее обслуживание клиентов: Агенты по обслуживанию клиентов могут лучше понять весь путь клиента, отвечая на звонки в службу поддержки.
- Более эффективное управление данными на постоянной основе: После внедрения политик CDI и мер по обеспечению качества данных становится проще обновлять записи о клиентах, управлять сбором данных в режиме реального времени и консолидировать хранилища данных.

Четыре метода интеграции данных, используемые в стратегиях CDI, включают:
- Консолидация данных: Данные копируются из нескольких источников и интегрируются в единое хранилище данных.
- Распространение данных: Приложения копируют и передают данные из одного места в другое.
- Объединение данных: Программное обеспечение объединения данных позволяет организации объединять данные из нескольких исходных систем в виртуальную базу данных для использования в бизнес-аналитике (BI) и других видах анализа.
- Хранилища данных : Хранилища данных хранят данные, собранные различными операционными системами; данные собираются для доступа и анализа, а не для обработки транзакций.

При разработке стратегии интеграции данных клиентов организации могут предпринять шаги, аналогичные настройке плана управления основными данными (MDM):
- Определите данные клиентов и узнайте, где они находятся: Получить представление о пути клиента в организации, чтобы понять бизнес-процессы, связанные со сбором и хранением данных о клиентах.
- Проанализируйте источники данных, а также способы и места сохранения информации: Разработайте общее определение клиентов организации. Определите, кто получает доступ к данным и почему.
- Разработка стратегии интеграции данных клиентов : Убедитесь, что стратегия направлена на очистку и дублирование данных, а также на качество данных.
- Внедрить технологию интеграции данных клиентов.
Последнее обновление: сентябрь 2018 г.
- Компании все еще пытаются интегрировать данные о клиентах
- Что включить в структуру интеграции данных клиентов
- Как интеграция данных о клиентах может помочь вашей компании
- Консультации по внедрению стратегий интеграции данных клиентов
- Передовой опыт стратегии интеграции клиентских данных
Внедрение MDM/CDI: Практические аспекты с указаниями
Контрольный список из семи пунктов для успешного развертывания CDI
Руководство по внедрению интеграции данных клиентов (CDI)
Причины неудач проекта CDI
ПоискБизнесАналитика
- SAS и Microsoft сделали Viya доступной на Azure Marketplace
Поставщики стремятся продать аналитическую платформу новой аудитории клиентов самообслуживания, которые смогут быстро развернуть .
.. - Starburst добавляет инструменты для расширения возможностей сетки данных
Поставщик добавил функции обмена данными и наборами данных, а также расширенные возможности управления, направленные на обеспечение …
- Google запускает три новых инструмента для своего облака данных
Инструменты управления данными и аналитики, включая новые платформы обмена данными и озера данных, предназначены для предоставления пользователям доступа …
ПоискAWS
- AWS Control Tower стремится упростить управление несколькими учетными записями
Многие организации изо всех сил пытаются управлять своей огромной коллекцией учетных записей AWS, но Control Tower может помочь. Услуга автоматизирует…
- Разбираем модель ценообразования Amazon EKS
В модели ценообразования Amazon EKS есть несколько важных переменных.
Покопайтесь в цифрах, чтобы убедиться, что вы развернули службу… - Сравните EKS и самоуправляемый Kubernetes на AWS
Пользователи
AWS сталкиваются с выбором при развертывании Kubernetes: запустить его самостоятельно на EC2 или позволить Amazon выполнить тяжелую работу с помощью EKS. См…
SearchContentManagement
- 6 лучших практик управления информацией о продуктах
Системы PIM поддерживают точные данные о продуктах по каналам. Для успешного внедрения руководители предприятий должны определить…
- 7 распространенных угроз безопасности обмена файлами
ИТ-администраторы должны понимать основные риски безопасности при обмене файлами и что делать, чтобы они не создавали уязвимостей …
- Как создать контент-стратегию электронной коммерции для увеличения продаж
Стратегия контента, включающая автоматизированную CMS, полезную информацию о продукте и визуальные эффекты, может привлечь внимание клиентов к вашему .
..
ПоискOracle
- Oracle ставит перед собой высокие национальные цели в области ЭУЗ с приобретением Cerner
Приобретя Cerner, Oracle нацелилась на создание национальной анонимной базы данных пациентов — дорога, заполненная …
- Благодаря Cerner Oracle Cloud Infrastructure получает импульс
Oracle планирует приобрести Cerner в рамках сделки на сумму около 30 миллиардов долларов. Второй по величине поставщик электронных медицинских карт в США может вдохнуть новую жизнь в …
- Верховный суд встал на сторону Google в иске о нарушении авторских прав на Oracle API
Верховный суд постановил 6-2, что API-интерфейсы Java, используемые в телефонах Android, не подпадают под действие американского закона об авторском праве, положив конец …
ПоискSAP
- Сантандер присоединяется к SAP MBC, чтобы внедрить финансы в процессы
SAP Multi-Bank Connectivity добавил Santander Bank в свой список партнеров, чтобы помочь компаниям упростить внедрение .
.. - В 50 лет SAP оказалась на очередном распутье
За свою 50-летнюю историю компания SAP вывела бизнес и технологические тренды на вершину индустрии ERP, но сейчас она находится на перепутье …
- Сторонняя поддержка SAP обеспечивает гибкость миграции
Сторонние поставщики услуг поддержки заявляют, что они могут обеспечить большую гибкость при меньших затратах, но клиенты должны подумать…
Работа в CDI: отзывы сотрудников и культура
Обзор CDI
Веб-сайт
www.cdiengineeringsolutions.com
Тип организации
Общественная
Команда CDI
Рейтинг компаний CDI
CDI занимает 91-е место в списке лучших компаний для работы в Пенсильвании. Списки лучших мест работы Zippia содержат непредвзятую оценку компаний на основе данных. Рейтинги основаны на правительственных и частных данных о заработной плате, финансовом состоянии компании и разнообразии сотрудников.
- #91 в Лучшие компании для работы в Пенсильвании
- #6 в рейтинге лучших технологических компаний для работы в Пенсильвании
- #1 в рейтинге лучших технологических компаний для работы в Филадельфии, штат Пенсильвания
Узнайте больше о том, как мы оцениваем компании.
Заработная плата CDI
Самые высокооплачиваемые должности в CDI
9,9
Оценка разнообразия
Мы рассчитали оценку разнообразия компаний путем измерения множества факторов, включая этническое происхождение, гендерную идентичность и языковые навыки их сотрудников.
Гендерное распределение CDI
Женщины
Резюме исследования. Используя базу данных из 30 миллионов профилей, Zippia оценивает демографические и статистические данные для CDI. Наши оценки проверяются на соответствие BLS, переписи населения и текущим данным о вакансиях. После обширных исследований и анализа команда Zippia по обработке данных обнаружила, что:
CDI насчитывает 900 сотрудников .

36% сотрудников CDI женщины из , при этом 64% составляют мужчины.
Наиболее распространенной этнической принадлежностью в CDI являются белые (62%), за ними следуют латиноамериканцы или латиноамериканцы (15%) и черные или афроамериканцы (12%).
Сотрудники CDI чаще всего являются членами республиканской партии.
В среднем сотрудники CDI работают в компании 3,7 года.
Средний сотрудник CDI зарабатывает 67 518 долларов в год.
Крупнейшие местоположения CDI
| Rank | City | Job Count |
|---|---|---|
| 1 | Houston, TX | 52 |
| 2 | Portland, OR | 30 |
| 3 | Baton Rouge , LA | 17 |
| 4 | Orlando, FL | 11 |
| 5 | Indianapolis, IN | 9 |
| 6 | Louisville, KY | 7 |
| 7 | Pittsburgh, PA | 6 |
| 8 | Plano, TX | 6 |
| 9 | Seattle, WA | 5 |
| 10 | Charlotte , Северная Каролина | 3 |
Вакансии от компаний, которые могут вам понравиться
Вы работаете в CDI?
Помогите нам сделать эту компанию более прозрачной.
Сотрудник CDI Политическая принадлежность
Сотрудники CDI, скорее всего, являются членами Республиканской партии. Самое крупное пожертвование, сделанное сотрудником CDI политической партии, было Роджер Деннисон. Роджер Деннисон пожертвовал 72 475 долларов Демократической партии.
партии
Республиканская партия
52,4 %
—
Демократическая партия
45,0 %
—
Миннесота -демократическая партия — Лейборная партия
1,0 %
—
Libertarian Party
1.0 %
—
Employee Political Donations
| Name | Job Title | Party | Donation |
|---|---|---|---|
| Roger Dennison | President | Democratic Party | 72 475 долл. США |
| Джон Сильви | Генеральный директор | Республиканская партия | 15 400 долл. США |
| Kenneth Heithoff | Physician | Republican Party | $15,200 |
| Richard Sommer | Chief Executive Officer | Republican Party | $11,000 |
| Jeffrey Stanger | Consultant | Democratic Party | $10,000 |
| Роберт Баумгартнер | Председатель | Республиканская партия | 9000 долларов |
| Блейк Джонсон | Doctor | Republican Party | $8,850 |
| Kurt Schellhas | Physician | Republican Party | $8,250 |
| Charles Cunningham | Physician | Republican Party | $8,000 |
| Walter Garrison | Председатель Совета директоров | Республиканская партия | $7,300 |
Показать больше
CDI Employment Videos
CDI — Career Development International
CDI Финансовые результаты
9,8
Оценка эффективности
Мы рассчитали оценку эффективности компаний, измеряя множество факторов, включая доход, долговечность и показатели фондового рынка.
Годовой доход CDI
864 млн долларов
691 млн долларов
519 млн долларов
346 млн долларов
Как бы вы оценили культуру CDI?
Вы работали в CDI? Помогите другим соискателям, оценив CDI.
Часто задаваемые вопросы о CDI
Когда была основана CDI?
CDI была основана в 1950 году.
Сколько сотрудников имеет CDI?
CDI насчитывает 900 сотрудников.
Сколько денег приносит CDI?
Доход CDI составляет 864,4 млн долларов.
В какой отрасли используется CDI?
CDI занимается машиностроением, технологиями, кадрами.
Какова миссия CDI?
Миссия CDI гласит: «Мы будем улучшать результаты для детей, предоставляя качественные, интегрированные, основанные на фактических данных услуги и развитие рабочей силы посредством партнерства и инноваций».
Какой тип компании CDI?
CDI является публичной компанией.
Кто является конкурентом CDI?
Конкуренты CDI включают Diversified Systems, Collabera, Egemin Automation Inc., OSP Labs, BAE Systems, ComTec Information Systems, Eka Software Solutions, Matrix Integration, Innovative Control Systems, AMERICAN SYSTEMS, Innovative Technology Solutions, NTS — National Technical Systems, AMTI, Election Systems & Software, ViaTech, ESD Partners, International Systems Technologies, Flexible Systems, MicroTech, Tac.
Кто работает в CDI?
Майкл Кастлман (президент/временный генеральный директор/финансовый директор)
Вы исполнительный директор, руководитель отдела кадров или бренд-менеджер в CDI?
Создать и обновить профиль своей компании на Zippia можно легко и бесплатно.
Zippia предоставляет подробную информацию о CDI, включая заработную плату, политическую принадлежность, данные о сотрудниках и многое другое, чтобы информировать соискателей о CDI.


км пробега.
Предварительный впрыск снижает расход топлива и уменьшает его детонацию.
В результате образуются зазоры на посадочных местах, которые забиваются продуктами сгорания, и последующее вскрытие блока происходит с большими затруднениями.
Предварительный впрыск снижает расход топлива и уменьшает его детонацию.
с. (92 кВт) с крутящим моментом 300 Нм при 1800 об / мин! Делая двигатель сди мерседес с большим крутящим моментом в своем классе по объему, устанавливая новые стандарты экономии топлива.


В результате образуются зазоры на посадочных местах, которые забиваются продуктами сгорания, и последующее вскрытие блока происходит с большими затруднениями.
2: 1
2: 1
Люди с нефрогенным несахарным диабетом не реагируют на синтетический АДГ, потому что их почки устойчивы к воздействию АДГ. С другой стороны, люди с ИКД реагируют на синтетический АДГ.
Проекты, связанные с контролируемой информацией, не относящейся к CUI, безусловно, могут обрабатываться с соблюдением тех же стандартов защиты, но не должны помечаться как CUI.
NET на AWS

..
Покопайтесь в цифрах, чтобы убедиться, что вы развернули службу…
..
..
США