Электросхемы (схемы электрических цепей) Lada Largus / Лада Ларгус
Ниже приведены все электросхемы автомобиля. Данная ч/б подборка наиболее полная. Список цветных схем приведён в меню слева.
Пояснения к соединениям и цепям, цветам разъёмов на схемах (обозначены цифрой и буквой) находятся тут.
Перечень приборов, (обозначенных на схемах цифрами) находится тут
Все схемы кликабельны и развёртываются в новой вкладке.
Как читать электросхему
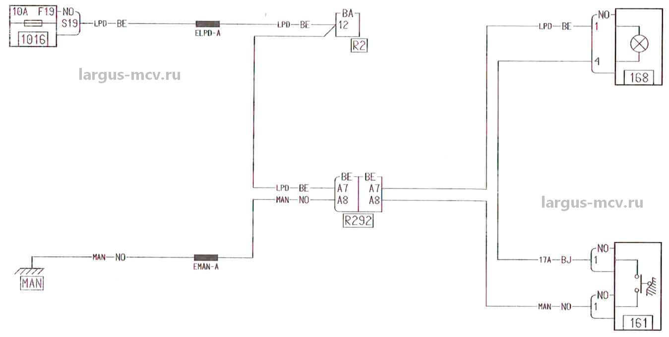
Схема управления электроприводами замков дверейПрикуриватель
Схема включения генератора, гидроусилителя рулевого управления
Схема включения генератора, стартера, АКБ (двигатель К7М710)
Схема включения генератора, стартера (двигатель К7М710)
Цепь заряда АКБ (двигатель К4М690)
Цепь запуска двигателя (двигатель К4М690)
Цепь включения звукового сигнала
Блок предохранителей в салоне
АКБ, блок предохранителей и реле в моторном отсеке
АКБ, блок предохранителей и реле в моторном отсеке (реле впрыска) (двигатели К4М690, К4М710)
АБС, датчики скорости колес
АБС, лампы стоп-сигналов
Датчик скорости автомобиля (передняя боковая подушка безопасности, двигатель К4М690)
Датчик скорости автомобиля (подушка безопасности водителя, двигатель К7М710)
Система кондиционирования воздуха и система охлаждения двигателя (климатическая установка, двигатель К4М690).
Система кондиционирования воздуха и система охлаждения двигателя (климатическая установка, двигатель К7М710)
Указатель поворотов и аварийной сигнализации
Электрообогрев заднего стекла
Электростеклоподъемники задних дверей
Электростеклоподъемники передних дверей
Наружные зеркала заднего вида с электроприводом и электрообогревом
Стеклоочистители переднего и заднего стекла, стеклоомыватели (с очистителем заднего стекла)
Стеклоочиститель переднего стекла и стеклоомыватель (без очистителя заднего стекла)
Электроподогрев сидений
Плафон освещения багажника (семейство F90, замки дверей с функцией «центральный замок» и ДУ)
Плафон освещения багажника (семейство К90, пять мест, замки дверей с функцией «центральный замок» и ДУ)
Плафон освещения салона (семейство К90, семь мест, замки дверей с функцией «центральный замок» и ДУ)
Плафон освещения салона (семейство К90, пять мест, замки дверей с функцией «центральный замок с ДУ»)
Плафон освещения салона (семейство F90, замки дверей с функцией «центральный замок с ДУ»)
Правый задний фонарь, выключатель света заднего хода
Выключатель сигнальной лампы стояночного тормоза
Освещение вещевого ящика
Габаритные огни (с подсветкой вещевого ящика)
Задние противотумнные фонари
Противотуманные фары
Электровентилятор системы охлаждения (обычная система отопления, двигатель К4М)
Аудиосистема с четырьмя громкоговорителями
Аудиосистема с двумя громкоговорителями
Датчик давления масла
Датчик уровня тормозной жидкости
Ближний свет фар
Дальний свет фар
Система надувных подушек безопасности двух-кнальная (подушка безопасности водителя и пассажира)
Система надувных подушек безопасности одноканальная (подушка безопасности водителя)
Система надувных подушек безопасности (СНПБ) с боковыми подушками безопасности и преднатяжителями ремней
Система надувных подушек безопасности (СНПБ) с боковыми подушками безопасности
Датчики уровня топлива и топливный насос
Датчик уровня топлив и топливный насос (модуль электробензонасоса)
Комбинация приборов (маршрутный компьютер)
Комбинация приборов (антиблокировочная система)
Комбинация приборов (без антиблокировочной системы, без системы навигации)
Комбинация приборов (маршрутный компьютер, антиблокировочня система)
Центральный коммутационный блок в салоне (ЦЭКБС)
Приемное кольцо (катушка связи) системы электронной противоугонной блокировки запуска двигателя
Диагностический разъем
ЭСУД автомобиля с двигателем К4М (рулевое управление с усилителем)
ЭСУД автомобиля с двигателем К7М (рулевое управление с усилителем)
КАК ЧИТАТЬ ЭЛЕКТРИЧЕСКУЮ СХЕМУ
Как читать принципиальную схему (пример схемы):
| 4 | Цвет разъема |
| 5 | Схема разъема |
| 6 | Схема подсоединения |
| 7 | Цвет разъема |
| 8 | Номер платы, к которой подключен прибор |
| 9 | Номер прибора |
| 10 | Номинальный ток предохранителя |
| 11 | Расположение предохранителя на плате |
| 12 | Цвет держателя |
| 13 | Номер соединения |
| 14 | Номер места сращивания проводов |
| 15 | Номер соединения с «массой» |
| 16 | Вспомогательный элемент |
| 17 | Номер главы |
| 18 | Номер листа |
| 19 | Схема подсоединения |
| 20 | Код цепи (позволяет определить назначение провода), см. перечень цепей |
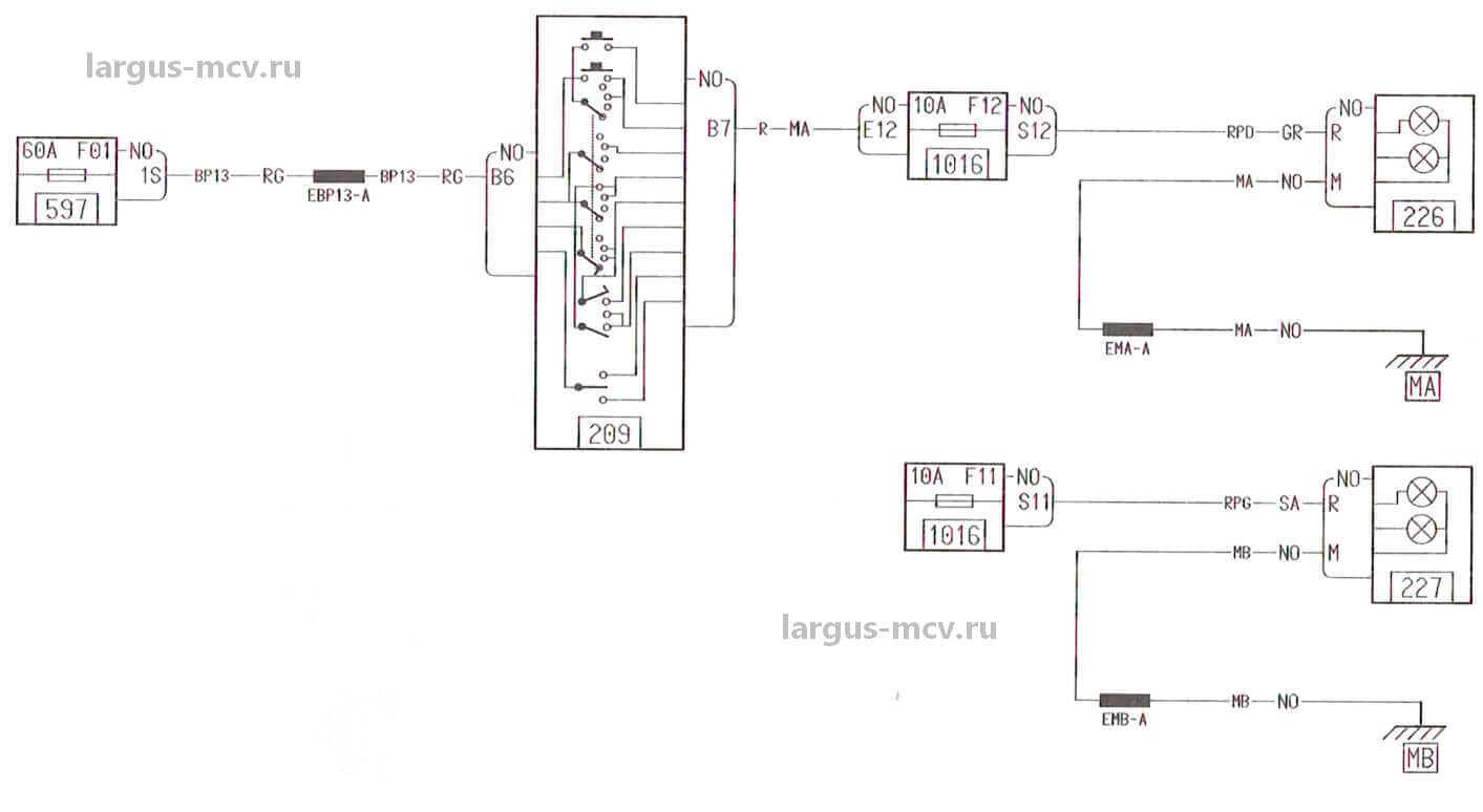
Схема управления электроприводами замков дверей (замки с функцией «центральный замок» и ДУ)
ПРИКУРИВАТЕЛЬ
Схема включения генератора, гидроусилителя рулевого управления
Схема включения генератора, стартера, АКБ (двигатель К7М710)
Схема включения генератора, стартера (двигатель К7М710)
Цепь заряда АКБ (двигатель К4М690)
Цепь запуска двигателя (двигатель К4М690)
Цепь включения звукового сигнала
Блок предохранителей в салоне
АКБ, блок предохранителей и реле в моторном отсеке
АКБ, блок предохранителей и реле в моторном отсеке (реле впрыска) (двигатели К4М690, К7М710)
Масса АКБ
АБС, датчики скорости колес
АБС, лампы стоп-сигналов
Датчик скорости автомобиля (передняя боковая подушка безопасности, двигатель К4М690)
Датчик скорости автомобиля (подушка безопасности водителя, двигатель К7М710)
Система кондиционирования и система охлаждения двигателя (климатическая установка, двигатель К4М690)
Система кондиционирования воздуха и система охлаждения двигателя (климатическая установка, двигатель К7М710)
Указатели поворотов и аварийной сигнализации
Электрообогрев заднего стекла
ЭЛЕКТРОСТЕКЛОПОДЪЕМНИКИ ЗАДНИХ ДВЕРЕЙ
ЭЛЕКТРОСТЕКЛОПОДЪЕМНИКИ ПЕРЕДНИХ ДВЕРЕЙ
НАРУЖНЫЕ ЗЕРКАЛА ЗАДНЕГО ВИДА С ЭЛЕКТРОПРИВОДОМ И ОБОГРЕВОМ
СТЕКЛООЧИСТИТЕЛИ ПЕРЕДНЕГО И ЗАДНЕГО СТЕКЛА, СТЕКЛООМЫВАТЕЛИ (с очистителем заднего стекла)
СТЕКЛООЧИСТИТЕЛЬ ПЕРЕДНЕГО СТЕКЛА И СТЕКЛООМЫВАТЕЛЬ (без очистителя заднего стекла)
ЭЛЕКТРОПОДОГРЕВ СИДЕНИЙ
ПЛАФОН ОСВЕЩЕНИЯ БАГАЖНИКА (семейство F90, замки дверей с функцией «центральный замок» и ДУ)
ПЛАФОН ОСВЕЩЕНИЯ БАГАЖНИКА (семейство К90, замки дверей с функцией «центральный замок» и ДУ)
ПЛАФОН ОСВЕЩЕНИЯ САЛОНА (семейство К90, семь мест, замки дверей с функцией «центральный замок» и ДУ)
ПЛАФОН ОСВЕЩЕНИЯ САЛОНА (семейство К90, пять мест, замки дверей с функцией «центральный замок» и ДУ)
ПЛАФОН ОСВЕЩЕНИЯ САЛОНА (семейство F90, замки дверей с функцией «центральный замок» и ДУ)
ПРАВЫЙ ЗАДНИЙ ФОНАРЬ, ВЫКЛЮЧАТЕЛЬ СВЕТА ЗАДНЕГО ХОДА
ВЫКЛЮЧАТЕЛЬ СИГНАЛЬНОЙ ЛАМПЫ СТОЯНОЧНОГО ТОРМОЗА
ОСВЕЩЕНИЕ ВЕЩЕВОГО ЯЩИКА
ГАБАРИТНЫЕ ОГНИ (с подсветкой вещевого ящика)
ЗАДНИЕ ПРОТИВОТУМАННЫЕ ФОНАРИ
ПРОТИВОТУМАННЫЕ ФАРЫ
ЭЛЕКТРОВЕНТИЛЯТОР СИСТЕМЫ ОХЛАЖДЕНИЯ ДВИГАТЕЛЯ (обычная система отопления, двигатель К4М)
АУДИОСИСТЕМА С ЧЕТЫРЬМЯ ГРОМКОГОВОРИТЕЛЯМИ
АУДИОСИСТЕМА С ДВУМЯ ГРОМКОГОВОРИТЕЛЯМИ
АУДИОСИСТЕМА БЕЗ ГРОМКОГОВОРИТЕЛЕЙ
ДАТЧИК ДАВЛЕНИЯ МАСЛА
Датчик уровня тормозной жидкости
БЛИЖНИЙ СВЕТ ФАР
ДАЛЬНИЙ СВЕТ ФАР
СИСТЕМА НАДУВНЫХ ПОДУШЕК БЕЗОПАСНОСТИ ДВУХ-КАНАЛЬНАЯ (подушка безопасности водителя, подушка безопасности пассажира)
СИСТЕМА НАДУВНЫХ ПОДУШЕК БЕЗОПАСНОСТИ ОДНО-КАНАЛЬНАЯ (подушка безопасности водителя)
СИСТЕМА НАДУВНЫХ ПОДУШЕК БЕЗОПАСНОСТИ (СНПБ) С БОКОВЫМИ ПОДУШКАМИ БЕЗОПАСНОСТИ И ПРЕДНАТЯЖИТЕЛЯМИ РЕМНЕЙ БЕЗОПАСНОСТИ
СИСТЕМА НАДУВНЫХ ПОДУШЕК БЕЗОПАСНОСТИ (СНПБ) С БОКОВЫМИ ПОДУШКАМИ БЕЗОПАСНОСТИ
ДАТЧИК УРОВНЯ ТОПЛИВА И ТОПЛИВНЫЙ НАСОС
ДАТЧИК УРОВНЯ ТОПЛИВА И ТОПЛИВНЫЙ НАСОС (модуль электробензонасоса)
КОМБИНАЦИЯ ПРИБОРОВ (маршрутный компьютер)
КОМБИНАЦИЯ ПРИБОРОВ (антиблокировочная система)
КОМБИНАЦИЯ ПРИБОРОВ (без антиблокировочной системы, без системы навигации)
КОМБИНАЦИЯ ПРИБОРОВ (маршрутный компьютер, антиблокировочная система)
ЦЕНТРАЛЬНЫЙ КОММУТАЦИОННЫЙ БЛОК В САЛОНЕ (ЦЭКБС)
Приемное кольцо (катушка связи) системы электронной противоугонной блокировки запуска двигателя
ДИАГНОСТИЧЕСКИЙ РАЗЪЕМ
ЭСУД Автомобиля с двигателем К4М (рулевое управление с усилителем)
ЭСУД автомобиля с двигателем К7М (рулевое управление с усилителем)
Схема системы управления двигателем K4M Лада Ларгус.
Схема системы управления двигателем K4M Лада Ларгус.Схема Лада Ларгус.
Схема системы управления приведена на картинках.
1 – реле системы впрыска; 2 – блок предохранителей в салоне; 3 – реле топливного насоса; 4 – датчик верхней мёртвой точки; 5 – блок управления системой кондиционирования; 6, 7, 9, 12, 16 – комбинация приборов; 8, 10 – блок управления электрооборудованием салона; 11 – диагностический разъём; 13 – датчик скорости; 14, 15, 18, 21 – катушки зажигания; 17 – блок реле и предохранителей в моторном отсеке; 19 – датчик температуры охлаждающей жидкости; 20, 23 – реле электровентилятора системы охлаждения двигателя; 22 – блок управления двигателем; 24 – реле компрессора кондиционера; 25 – датчик детонации; 26 – датчик давления хладогента; 
Поделиться ссылкой:
Похожие статьи
LADA Largus фургон – Технические характеристики – Официальный сайт LADA
Колесная формула / ведущие колеса
Расположение двигателя
Тип кузова / количество дверей
Количество мест
Длина / ширина / высота, мм
База, мм
Колея передних / задних колес, мм
Дорожный просвет при снаряженной массе, мм
Объем багажного отделения, л
Код двигателя
Тип двигателя
Система питания
Количество, расположение цилиндров
Рабочий объем, куб. см
Максимальная мощность, кВт (л.с.) / об. мин.
Максимальный крутящий момент, Нм / об. мин.
Рекомендуемое топливо
Объем топливного бака, л
Максимальная скорость, км/ч
Время разгона 0-100 км/ч, с
Городской цикл, л/100 км
Загородный цикл, л/100 км
Смешанный цикл, л/100 км
Снаряженная масса, кг
Технически допустимая максимальная масса, кг
Технически допустимая максимальная масса…
Максимальная масса прицепа без тормозной системы, кг
Тип трансмиссии
Передаточное число главной передачи
Передняя
Задняя
Рулевой механизм
Размерность
| 1 | 20А Стеклоочиститель и омыватель лобового стекла, центральный электронный коммутационный блок в салоне (ЦЭКБС), блок реле потребителей электроэнергии (управление реле обогрева заднего стекла) |
| 2 | 5А Комбинация приборов, блок управления двигателем, управление реле топливного насоса, автомобильный терминал «ЭРА-Глонасс» (’19-’20) |
| 3 | 10А Выключатель ламп стоп-сигнала, дополнительный стоп-сигнал |
| 4 | 10А Указатели поворота, диагностический разъем, блок транспондера (’12-’16), реле дневных ходовых огней (’12-’16), центральный электронный коммутационный блок в салоне (ЦЭКБС), антенна иммобилизатора, блок управления системой парковки (’16-’20) |
| 5 | Сигнал |
| 6 | Резерв |
| 7 | Аварийная сигнализация |
| 8 | Резерв |
| 9 | 10А Левая фара (ближний свет), комбинация приборов, насос омывателя фар (’12-’16) |
| 10 | 10А Правая фара (ближний свет) |
| 11 | 10А Левая фара (дальний свет), комбинация приборов |
| 12 | 10А Правая фара (дальний свет) |
| 13 | 30А Задние стеклоподъемники |
| 14 | 30А Передние стеклоподъемники |
| 15 | 10А Блок управления анти блокировочной системой (ABS), датчик ускорения, датчик угла поворота рулевого колеса |
| 16 | 15А Подогрев передних сидений |
| 17 | 15А Звуковой сигнал |
| 18 | 10А Габаритный огонь с левой стороны, освещение номерного знака (’16-’20), освещение перчаточного ящика (’16-’20) |
| 19 | 10А Габаритный огонь с правой стороны, освещение номерного знака (’12-’16), освещение перчаточного ящика (’12-’16), подсветка выключателей и устройств салона (комбинация приборов, выключатель аварийной сигнализации, панель управления кондиционером, аудиосистема, переключатель центрального замка, прикуриватель, выключатель обогрева заднего стекла,- переключатель стекло — подъемника двери водителя, импульсной выключатель обогрева, выключатель блокировки внутренних ручек дверей), центральный электронный коммутационный блок в салоне (ЦЭКБС) |
| 20 | 7,5А Задний противотуманный огонь (левый фонарь), комбинация приборов |
| 21 | 5А Обогрев зеркал |
| 22 | 5А ’19-’20: Автомобильный терминал «ЭРА-Глонасс» |
| 23 | Резерв |
| 24 | 5А ’12-’16: Электронасос усилителя рулевого управления |
| 25 | 5А ’12-’16: Система управления газовым питанием (LPG) |
| 26 | 5А Блок управления подушками безопасности и пред натяжителями ремней безопасности |
| 27 | 20А Задний стеклоочиститель и омыватель, лампы заднего хода (правый фонарь), насос омывателя фар (’12-’16), звуковой сигнал не пристегнутого ремня безопасности водителя (’16-’20) |
| 28 | 15А Аудиосистема, комбинация приборов, освещение салона (центральный плафон, плафон 3-го ряда сидений), освещение багажного отсека, центральный электронный коммутационный блок в салоне (ЦЭКБС) |
| 29 | 15А Диагностический разъем, центральный электронный коммутационный блок в салоне (ЦЭКБС) |
| 30 | 20А Центральный замок, центральный электронный коммутационный блок в салоне (ЦЭКБС) |
| 31 | 15А Передние противотуманные фары |
| 32 | 30А Обогрев заднего стекла, обогрев зеркал |
| 33 | Резерв |
| 34 | Резерв |
| 35 | Резерв |
| 36 | 30А Отопитель, панель управления кондиционером (’16-’20) |
| 37 | 5А Электропривод наружных зеркал заднего вида |
| 38 | 10/15А Прикуриватель, аудиосистема |
| 39 | 30А ’12-’18: Отопитель, панель управления кондиционером |
| 10А ’19-’20: Отопитель, автомобильный терминал «ЭРА-Глонасс» |
🚘 Топливный насос Лада Ларгус 8 и 16 клапанов — замена, где находится, предохранитель и реле
Топливный насос Лада Ларгус — это важнейшая часть топливной системы автомобиля, от которого зависит работа авто в целом.
При неисправном топливном насосе двигатель не сможет даже запуститься.
Лада Ларгус топливный насос где находится?
Штатно топливный насос у Лада Ларгус находится в привычном для всех месте — в топливном баке под задним пассажирским сиденьем.
Достаточно поднять заднее сиденье и отогнуть ковролин и сразу увидите ревизионный лючок топливного насоса, через который происходит ремонт и техническое обслуживание данного узла. Мы уже говорили об этом, когда рассказывали про замену топливного фильтра Лада Ларгус.
Замена топливного насоса Лада Ларгус
Для тех, кто уже самостоятельно менял топливный фильтр на Лада Ларгус, замена топливного насоса не составит никакой сложности. Давайте пошагово разберемся, как это делается.
Обратите внимание, что топливный насос на Лада Ларгус фургон меняется несколько иначе и это мы разберем в самом конце этой статьи.
1. Первым делом откидываем нижнюю часть заднего сиденья, чтобы получить доступ к лючку топливного насоса.
2. Поднимаем пластиковую крышку и отводим ковролин в сторону.
3. Аккуратно вынимаем круглую крышку топливного насоса.
4. Отсоединяем колодку питания топливного насоса и запускаем мотор. Это нужно для сброса давления в системе. Поработав 1-2 минуты двигатель без поступления топлива заглохнет, а топливо сбросится самостоятельно.
5. Теперь сжимаем фиксаторы и отсоединяем топливную магистраль от верхней крышки топливного модуля.
6. Отворачиваем прижимное кольцо, уперевшись о выступы края горловины плоской отверткой. Когда гайка ослабла — отворачиваем ее полностью рукой.
7. Вынимаем топливный модуль и одновременно аккуратно выводим поплавок указателя уровня топлива, чтобы не погнуть его.
8. Отсоединяем контактную фишку от топливного насоса.
9. Снимем нижнюю часть топливного модуля, поддев отверткой фиксаторы и выводя их из зацепления.
10. Снимаем фильтр грубой очистки с топливного насоса.
11.
Отводим из зацепления фиксатор с направляющей и вынимаем топливный фильтр.
12. Греем феном и снимаем трубку с топливного насоса.
13. Устанавливаем на место новый топливный насос. Ставим трубку и прогреваем феном, чтобы трубка дала усадку. При необходимости устанавливаем новую трубку.
Собираем все в обратном порядке.
Замена топливного насоса Лада Ларгус видео
Топливный насос Лада Ларгус 16 клапанов артикул и 8 клапанов
Топливный насос Лада Ларгус на двигатель 16 клапанов идет под артикулом 172024388R.
На 8-клапанные моторы и 16 клапанов идет одинаковый бензонасос и ничем не отличается. Правильнее сказать, что это не сам топливный насос, а топливная станция в сборе. Производитель подразумевает замену полностью всей топливной станции без каких-то ремонтов.
Однако, это не значит, что новый электрический элемент топливного насоса купить и заменить нельзя.
Вот некоторые артикулы для заказа самого бензонасоса Лада Ларгус:
BM FP0007
Kraft KT800080
Gallant GL.FP.1.2
Лада Ларгус не работает топливный насос — основные причины
1. Первое, что требуется проверить, это сам топливный насос.
Для этого следует проверить приходит ли напряжение на колодку топливного насоса. Делается это просто с помощью обычной лампы или мультиметра. Если лампочка загорается, то напряжение на колодку идет, то придется разбирать топливную станцию и смотреть насос.
2. Предохранитель топливного насоса Лада Ларгус
Это еще одна распространенная причина, при которой не работает топливный насос Лада Ларгус. Предохранитель топливного насоса у Ларгаса находится в монтажном блоке под капотом.
Открываем монтажный блок и находим предохранитель F3 на 25A. Именно такой должен стоять с завода. Проверяем предохранитель, если сгорел — меняем на новый.
3. Реле топливного насоса Лада Ларгус
Неисправное реле топливного насоса Лада Ларгус также является распространенной поломкой у отечественного универсала.
Найти реле топливного насоса Лада Ларгус можно также в монтажном блоке под капотом с обозначением K4 на схеме.
4. Разъем Лада Ларгус топливный насос
Еще одной частой поломкой является разъем Лада Ларгус топливного насоса. Это происходит из-за плохих контактов, которые со временем могут окисляться, греться и расплавлять колодку. Если не предпринять меры, то контакт и вовсе пропадет, обесточив полностью топливный насос. Выходом из ситуации станет замена колодки, которая имеет артикул:
4631148764668 Разъем на модуль бензонасоса «LADA Largus»
А если же подгорели контакты модуля бензонасоса, то придется покупать еще и верхнюю часть насосной станции:
Россия BAPFP11 Насос топливный верхняя часть корпуса
Электрическая схема топливный насос Лада Ларгус
Замена топливного насоса Лада Ларгус фургон
Замена топливного насоса на фургоне Лада Ларгус немного отличается обычного универсала. Дело в том, что у фургона нет заднего ряда сидений, а топливный бак находится под полом.
Чтобы добраться до насосной станции придется демонтировать часть панелей пола.
1. Убираем резиновый ковер пола грузового отсека, если он установлен.
2. Наблюдаем, что пол багажника состоит из трех частей. Нам нужна та, которая расположена по правой стороне.
3. Запасаемся ключами Торкс и отворачиваем все винты крепления по периметру.
4. Далее переходим на перегородку. Аналогично откручиваем все винты по периметру правой пассажирской перегородки. Также окручиваем нижний болт крепления левой водительской перегородки.
5. Переходим в салон и откручиваем ключом на 17″ болт крепления ремня безопасности. Далее ключом Торкс Т15 отворачиваем 1 винт крепления и снимаем пластиковую накладку. Под ней находится еще 4 винта крепления пластиковой перегородки. После чего снимаем перегородку и убираем накладку пола.
6. Видим лючок топливного насоса и далее разбираем все, как в случае с универсалом.
7. После замены топливного насоса на новый собираем все в обратном порядке.
В целом и общем ничего сложного нет, но потребуется чуть больше времени на демонтаж пола.
| Официальная информация ВАЗ. | |
| Назначение контактов выводов («распиновка») ЭБУ Январь 5, Bosch M1.5.4, Bosch MP7. | |
| Назначение контактов выводов («распиновка») ЭБУ M7.9.7 | |
| Назначение контактов выводов («распиновка») ЭБУ Январь 4/4.1 и GM | |
| Назначение контактов выводов («распиновка») ЭБУ М10.3 | |
| Назначение контактов выводов («распиновка») ЭБУ M17.9.7 (ВАЗ) | |
| Назначение контактов выводов («распиновка») ЭБУ M74 | |
| М86 Евро‑5. Электронная система управления двигателем 21129 автомобилей семейства LADA VESTA с контроллером – устройство и диагностика Скачать | |
МE17. 9.7 / M75 Евро‑4. Электронная система управления двигателем автомобилей семейств LADA Priora, LADA Kalina, LADA 4×4, ТИ 3100.25100.12040 Скачать | |
| М74 Евро‑4. Электронная система управления двигателем автомобилей семейств LADA SAMARA, LADA KALINA, LADA GRANTA, ТИ 3100.25100.12039 Скачать | |
| М74 Евро‑4. Электронная система управления двигателем автомобилей семейств LADA KALINA‑2, LADA GRANTA 16V, ТИ 3100.25100.12052 Скачать | |
| М73 Евро‑3. Электронная система управления двигателем автомобилей семейств Lada 110, Lada Samara, Lada 2105, 2107 – устройство и диагностика. Тольятти, АО АВТОВАЗ, 2009 г. Скачать | |
Bosch M7.9.7. Система управления двигателем ВАЗ 21114 (1,6 л. 8 кл.) и ВАЗ 21124 (1,6 л. 16 кл.) с распределенным впрыском топлива под нормы токсичности Евро‑3 автомобилей ВАЗ 11183, ВАЗ 21101, ВАЗ 21104. Руководство по тех. обслуживанию и ремонту. Скачать | |
| Bosch M7.9.7. Система управления двигателем ВАЗ 21114 (1,6 л. 8 кл.) с распределенным впрыском топлива под нормы токсичности Евро‑2. Руководство по диагностике и ремонту. Скачать. | |
| Bosch M7.9.7. Электрическая схема системы распределенного впрыска ВАЗ 21053, 2107, 21074 (1,5 л, 8 кл.) под нормы токсичности ЕВРО‑2 Скачать | |
| Bosch MP7.0H. Система управления двигателем ВАЗ 2111 (1,5 л, 8 кл.) с распределенным впрыском топлива под нормы токсичности ЕВРО‑2. Скачать | |
| Bosch MP7.0H. Система управления двигателем ВАЗ 2111 (1,5 л, 8 кл.) и 2112 (1,5 л, 16 кл) с распределенным последовательным впрыском топлива под нормы токсичности ЕВРО‑3 Скачать | |
| Bosch M1.5.4N. Электрическая схема системы распределенного впрыска ВАЗ 2107 (1,5 л, 8 кл.) под нормы токсичности ЕВРО‑2 Скачать | |
Январь 4. 1. Система управления двигателем ВАЗ 2111 (1,5 л. 8 кл.) с распределенным впрыском топлива под нормы токсичности России. Руководство диагностике и ремонту. Скачать | |
| Система управления двигателем ВАЗ 2104 (1,45 л. 8 кл.) с распределенным впрыском топлива под нормы токсичности Евро‑2. Руководство по тех. обслуживанию и ремонту. Скачать | |
Шевроле – Нива | Электросхемы |
| СУД ВАЗ-2123 – 40 Евро-II (Bosch MP7.0) | |
| Руководство по эксплуатации | |
| Руководство по ремонту | |
| Инструкция по работе с иммобилайзером АПС‑6 | |
| Руководство по техническому обслуживанию и ремонту системы управления двигателем | |
| Трудоемкости работ по ремонту и техническому обслуживанию | |
| Технология технического обслуживания | |
| Список взаимозаменяемых деталей | |
| Схемы электрооборудования | |
| Каталог деталей | |
| Руководство по ремонту 2123 | |
| 2123 Методическое пособие курса повышения квалификации по устройству и диагностике электронных систем управления двигателем (HandOut) | |
| Lada Niva 2020 Схемы жгутов проводов | |
| Lada Niva GLC Glonass общая электросхема | |
Лада «Калина» | Автомобиль ВАЗ 11183 и его модификации. Технология технического обслуживания и ремонта. |
| Трудоемкости работ по тех. обслуживанию автомобилей ВАЗ 11183. | |
| Электросхемы | |
| Назначение выводов Системы дистанционного управления электропакетом «Норма» на а/м ВАЗ-11183 | |
| Электросхемы Калина 2194х | |
| Схемы 2192, 2194 по состоянию на 05.2017 | |
| АПС 6.1 и Система Управления Электропакетом «Люкс» (1183 – 3763040/1183 – 3763040-10). Схема подключения, устройство и порядок работы. | |
| Подушки безопасности а/м Калина | |
| ABS автомобилей семейств LADA Kalina и LADA Priora устройство, диагностика, снятие и установка основных узлов. ТИ 3100.25100.13068. | |
| ЭМУРУ – Электро Механический Усилитель Рулевого Управления ВАЗ-11183 | |
ВАЗ 2170 «Приора» | Тех. характеристики, номенклатура, оригинальные узлы. |
| Сборник технологических инструкций. | |
| Альбом электрических схем. | |
| Альбом электрических схем. (на 04/2016 г.) | |
| Схемы ЭСУД а/м Приора, 21702 – 0000050-40, 21705 – 0000055-41, 21705 – 0000057-41/44/45 | |
| Каталог деталей и сборочных единиц. | |
| Система надувных подушек безопасности. | |
| Схема подключения блока комфорта а/м «Приора». | |
| Автоматизированная механическая трансмиссия а/м Приора, основные узлы и агрегаты | |
| Кондиционер «PANASONIC» Тех. инструкция. | |
Лада «Гранта»
| Трудоемкости работ по техническому обслуживанию и ремонту. |
Сборник технологических инструкций по ремонту и техническому обслуживанию. | |
| Схема ЭСУД Лада Гранта | |
| Схема ЭСУД 2191 (05/2017) | |
| Гранта 2190. Каталог деталей и сборочных единиц | |
| АКПП снятие/установка основных узлов и деталей. | |
| Автоматизированная механическая трансмиссия а/м Лада Гранта, Приора. Система управления. ТИ 3100.25100.12053. | |
| Система управления АКП 21902 – 1700010 «JATCO». Устройство, принцип работы, диагностика. ТИ 3100.25100.12049. | |
| Lada Granta FL. Сборник электрических схем. | |
| Система Lada Connect – устройство и диагностика неисправностей ТИ.3100.25100.12071 | |
Лада «Веста»
| Электрические мастер-схемы 21179 |
| Альбом электрических схем Vesta SW Cross (CVT) | |
Усилитель электромеханический рулевого управления а/м Lada Vesta – устройство и диагностика. ТИ 3100.25100.12067 | |
| Электрооборудование автомобиля LADA VESTA снятие – установка основных узлов и агрегатов | |
| Электрооборудование автомобиля LADA VESTA CNG снятие установка основных узлов и агрегатов | |
| ЭСУД 21129 автомобилей семейства LADA VESTA с контроллером М86 ЕВРО‑5 – устройство и диагностика. Изм. 2 | |
| Электронная система контроля доступа Lada Vesta. ТИ 3100.25100.12057 | |
| Система питания КПГ LADA VESTA. ТИ 3100.25100.12079 | |
| Система управления автоматизированной механической трансмиссей LADA Vesta. ТИ 3100.25100.12055 | |
| Система экстренного реагирования при авариях автомобилей LADA VESTA. ТИ 3100.25100.12064 | |
| Двигатель ВАЗ-21179, устройство и ремонт изм.3 ТИ.3100.25100.40207 | |
| Комбинация приборов – диагностика неисправностей. ТИ.3100.25100.12072 | |
Система управления CVT «JATCO». Устройство, принцип работы, диагностика. ТИ 3100. 25100.12070 | |
| Блок дополнительных функций кузовной электроники. ТИ 3100.25100.12068 | |
Лада «XRAY»
| Lada XRAY Технические условия 4514 – 033-00232934 – 2018. (Изменение 5) |
| Lada XRAY Электрооборудование снятие и установка основных узлов и деталей. ТИ 3100.25100.20597 | |
| ЦБКЭ – Назначение, функции, диагностика. ТИ 3100.25100.12051 | |
| ЦБКЭ автомобилей LADA VESTA, LADA XRAY – устройство, диагностика неисправностей, ТИ 3100.25100.12059 | |
| Lada XRAY Трансмиссия – снятие, установка. ТИ.3100.25100.20593 (Изменение 3) | |
| Lada XRAY Система управления бесступенчатой трансмиссией (CVT). ТИ.3100.25100.12070. | |
| Lada XRAY Система ЭГУР. Диагностика неисправностей. ТИ 3100.25100.12079 | |
Lada XRAY Переключатель режимов работы функции EDL системы курсовой устойчивости. ТИ.3100.25100.12069 | |
| Лада «Largus» | Схемы электрических соединений автомобилей LADA Largus K4M E5. 3100.25100.12060 |
| LADA Largus снятие – установка основных оригинальных узлов. ТИ.3100.25100.20538 | |
| LADA Largus CNG снятие – установка основных оригинальных узлов. ТИ.3100.25100.20613 | |
| Схемы электрических соединений автомобилей LADA (4×4, Samara, Kalina, Priora). | |
| Альбом электрических схемы автомобилей ВАЗ за 2011 г (Системы E‑GAS) | |
| ВАЗ 2115. Оригинальные узлы. Технология технического обслуживания и ремонта. Тольятти, АО АВТОВАЗ, 1997 г. | |
| Принципиальная электрическая схема ЭБУ М73. | |
| Принципиальная электрическая схема ЭБУ Январь 7.2. | |
| Монтажная схема ЭБУ Январь 7.2. | |
Принципиальная электрическая схема ЭБУ VS5. 1 (Старая аппаратная модификация). | |
| Принципиальная электрическая схема ЭБУ VS5.1 (Новая аппаратная модификация). | |
| Принципиальная электрическая схема ЭБУ: Январь 4 Январь 4.1 | |
| Принципиальная электрическая схема ЭБУ Январь 5.1: Вариант 1 Вариант 2 Вариант 3 | |
| Инструкция пользователя на иммобилизатор АПС‑6. | |
| Инструкция пользователя на иммобилизатор АПС‑4. Новая версия. | |
| Бортовая система контроля БСК-10. Описание, схема, прошивка контроллера. | |
| Кондиционер на ВАЗ – Инструкция по установке. | |
| Таблицы для замены блока BOSCH MP7.0 на Январь 5.1 и 5.1.1 | |
| Замена блока Bosсh MP 7.0 на Bosch M1.5.4 (M1V13S64, широкополосный ДД) или Январь‑5.1. | |
| Перечень систем распределенного впрыска топлива для автомобилей ВАЗ | |
Комплектация ЭБУ ВАЗ (1,5 л. ) – Жгуты, датчики, исполнительные механизмы. | |
| Основные параметры систем впрыска | |
| Диагностический коннектор OBD‑2, назначение контактов и расшифровка кодов неисправностей. | |
| Диагностика СУД – учебный курс для начинающих. | |
| № | Сила тока | Цепь | Наименование |
| F1 | 20 A | AP7 | Предохранитель: электродвигателя очистителя ветрового стекла — переключателя очистителя и омывателя стекол — ЦЭКБС — блока реле потребителей электроэнергии |
| F2 | 5 A | AP29 | Предохранитель: щитка приборов — реле системы впрыска — ЭБУ системы впрыска |
| F3 | 10 A | AP1 | Предохранитель: выключателя стоп-сигнала |
| F4 | 10 A | AP10 | Предохранитель: ЦЭКБС — диагностический разъем — блок транспондера — колодка реле системы освещения дневного движения |
| F5 | — | — | Не используется |
| F6 | — | — | Не используется |
| F7 | — | — | Не используется |
| F8 | — | — | Не используется |
| F9 | 10 A | CPG | Предохранитель: левой фары — щитка приборов — насоса омывателя фар |
| F10 | 10 A | CPD | Предохранитель: правой фары |
| F11 | 10 A | RPG | Предохранитель: левой фары — щитка приборов |
| F12 | 10 A | RPD | Предохранитель: правой фары |
| F13 | 30 A | AP30 | Предохранитель: переключателя стеклоподъемника правой задней двери — переключателя стеклоподъемника левой задней двери |
| F14 | 30 A | AP39 | Предохранитель: переключателя стеклоподъемников двери водителя |
| F15 | 10 A | AP5 | Предохранитель: ЭБУ АБС |
| F16 | 15 A | AP22 | Предохранитель: выключателя обогрева сиденья водителя — выключателя обогрева сиденья пассажира |
| F17 | 15 A | 67CP | Предохранитель: главного электромагнитного звукового сигнала |
| F18 | 10 A | LPG | Предохранитель: левой лампы габаритного света — заднего левого фонаря |
| F19 | 10 A | LPD | Предохранитель: правой лампы габаритного света — правого заднего фонаря — плафона освещения вещевого ящика со стороны пассажира — центрального фонаря освещения номерного знака — щитка приборов — ЦЭКБС — выключателя аварийной сигнализации -панели управления кондиционера — аудиосистемы — переключателя центрального замка -прикуривателя первого ряда сидений — выключателя обогрева заднего стекла — переключателя стеклоподъемника двери водителя — импульсного выключателя обогрева — выключателя блокировки внутренних ручек дверей |
| F20 | 7,5 A | 9P | Предохранитель: лампы заднего противотуманного света (в левом заднем фонаре) -щитка приборов |
| F21 | 5 A | 15RP | Предохранитель: элементов обогрева наружных зеркал заднего вида со стороны водителя и пассажира |
| F22 | — | — | Не используется |
| F23 | — | — | Не используется |
| F24 | 5 A | AP23 | Предохранитель: электронасоса усилителя рулевого управления |
| F25 | 5 A | AP31 | Предохранитель: системы впрыска ПГБН |
| F26 | 5 A | AP25 | Предохранитель: ЭБУ подушек безопасности и преднатяжителей ремней безопасности |
| F27 | 20 A | AP9 | Предохранитель: электродвигателя заднего стеклоочистителя — комбинированного переключателя стеклоочистителя — стеклоомывателя — насоса омывателя фар -выключателя фонаря заднего хода |
| F28 | 15 A | CB | Предохранитель: отключения потребителей электроэнергии — щитка приборов — аудиосистемы — ЦЭКБС — фонаря освещения багажного отделения — плафона 3-го ряда сидений — центрального плафона |
| F29 | 15 A | BP56 | Предохранитель: ЦЭКБС — разъема диагностики |
| F30 | 20 A | BP3 | Предохранитель: ЦЭКБС |
| F31 | 15 A | BP16 | Предохранитель: цепи питания платы реле |
| F32 | 30 A | AP12 AP15 | Предохранитель: выключателя обогрева заднего стекла Предохранитель: панели реле потребителей электроэнергии |
| F33 | — | — | Не используется |
| F34 | — | — | Не используется |
| F35 | — | — | Не используется |
| F36 | 30 A | BP1 | Реле: питания электровентилятора нагнетания холодного воздуха |
| F37 | 5 A | SP1 | Предохранитель: переключателя наружных зеркал заднего вида |
| F38 | 10 A | SP2 | Предохранитель: аудиосистемы — прикуривателя первого ряда сидений — платы реле системы освещения дневного движения |
| F39 | 30 A | SP3 | Предохранитель: панели управления климатической установкой — реле нагнетателя холодного воздуха |
документов | Rain Bird
Добро пожаловать
Добро пожаловать в интерактивный тур CirrusIC! Мы покажем вам некоторые захватывающие новые функции в CirrusIC .
1 из 12
Информационная панель
Настраиваемая информационная панель CirrusIC была разработана с нуля для наших пользователей. Интерактивная карта позволяет быстро просматривать состояние всех станций и ориентироваться на любые интересующие области. Панель управления — это ваша персонализированная целевая страница, которая дает вам всю необходимую информацию с первого взгляда.
2 из 12
Быстрый доступ
Панель быстрого доступа позволяет вам выполнять самые обычные действия всего одним щелчком мыши. Хотите управлять своими программами? Просто нажмите ПРОГРАММЫ . Давай, щелкни по нему.
3 из 12
Программы
Страница ПРОГРАММЫ дает вам обзор всех ваших программ и деталей программ. Добавление, редактирование и настройка программ еще никогда не были такими простыми.
4 из 12
Добавить программу
Хотите добавить новую программу? Наша кнопка QUICKIRR ™ позволяет быстро настраивать простые или сложные программы.
Нажмите кнопку QUICKIRR ™ , чтобы увидеть его в действии.
5 из 12
Конфигурация
Быстро создайте программу полива, внесите изменения и многое другое. Создание новых программ интуитивно понятно, просто и быстро!
6 из 12
Добавить станции
Наша технология QUICKIRR ™ используется в CirrusIC . Добавление новых станций происходит молниеносно и очень просто.
7 из 12
Batch-Edit
Вам нужно отредактировать несколько программ или других элементов? CirrusIC доставляет.Просто выберите все элементы, которые вы хотите отредактировать, нажмите кнопку «Редактировать» и выберите настройки, которые вы хотите изменить. Нажмите «ГОТОВО», и все выбранные вами программы будут обновлены.
8 из 12
Предупреждения
CirrusIC предупреждает вас о проблемах до их возникновения! Диагностика постоянно выполняется в фоновом режиме, проверяя признаки потенциальных проблем и автоматически предоставляя вам результаты.
Нет необходимости самостоятельно проверять уровни напряжения или другие параметры. CirrusIC сделает это за вас и предупредит вас, когда что-то требует вашего внимания.
9 из 12
Personalize
Сделайте CirrusIC по-настоящему вашим. Настройте параметры для каждого пользователя, включая уровень доступа, единицы измерения, язык и многое другое!
10 из 12
Уникальных для каждого пользователя
На этом настройка не заканчивается. Вернувшись на панель инструментов, все полностью настраивается для каждого пользователя. Поместите важную для вас информацию в центр внимания.Измените его в любое время по мере необходимости.
11 из 12
Что дальше
Вы видели лишь несколько функций, которые может предложить CirrusIC. CirrusIC — это кульминация опыта Rain Bird, ее технологий и особой направленности на то, чтобы предоставить вам решение централизованного управления, о котором вы просили. Нажмите ниже, чтобы увидеть полную демонстрацию того, как CirrusIC заново изобретает Central Control.
12 из 12
Что такое реле и почему они так важны для приложений?
Преобразование небольшого электрического входа в сильноточный выход — нелегкая задача, но эта задача необходима для эффективного управления широким спектром стандартных приборов и транспортных средств.Во многих схемах такое преобразование достигается за счет использования реле, без которого не обойтись во всех видах электронного оборудования.
Что такое реле?
Реле— это электрические переключатели, которые используют электромагнетизм для преобразования небольших электрических импульсов в большие токи.
Эти преобразования происходят, когда электрические входы активируют электромагниты для формирования или разрыва существующих цепей.
Используя слабые входы для питания более сильных токов, реле эффективно действуют как переключатель или усилитель для электрической цепи, в зависимости от желаемого применения.
Зачем использовать реле?
Реле — это универсальные компоненты, которые столь же эффективны в сложных цепях, как и в простых.
Их можно использовать вместо переключателей других типов, или они могут быть специально спроектированы с учетом таких факторов, как требуемая сила тока.
Уровень тока переключения
Одна из наиболее распространенных ситуаций, требующих использования реле, возникает, когда приложению необходимо переключиться с высокого на низкий ток (или наоборот) в одной и той же цепи.
Например, датчики температуры, питающие блоки HVAC, требуют уровней силы тока, которые значительно превышают допустимую мощность их проводки.
Релеобеспечивают необходимое усиление для преобразования небольшого тока в больший.
Комплексные приложения
Релене ограничиваются преобразованием одиночных входов в одиночные выходы в отдельных точках цепи. В других приложениях одно реле может активировать несколько цепей, позволяя одному входу инициировать множество других эффектов.
Точно так же реле могут использоваться в комбинации друг с другом для выполнения функций логической логики, которые, хотя и могут быть реализованы с использованием других компонентов, могут быть более рентабельными при реализации с использованием реле.
Более того, определенные реле могут выполнять более сложные функции, чем другие электронные компоненты. Реле с выдержкой времени, если назвать только одну категорию, позволяют системам работать только в течение заданного периода времени или запускаться только через заданный период времени.
Это вводит более сложные возможности для построения электронных систем.
Преимущества
Даже если приложение не требует специального реле, его использование может оказаться полезным.
Релемогут снизить потребность в силовой проводке и переключателях, которые дороги и занимают место.
Таким образом, переключение на реле в ваших электронных системах может уменьшить размер или вес корпуса, например, или позволить производителям разместить больше функций в пространстве того же размера.
Как работает реле?
Реле различаются по размеру, мощности и назначению.Однако, хотя они могут различаться в этом отношении, все реле работают по существу одинаково: одна цепь используется для питания другой.
Конкретный способ, которым это происходит, зависит от того, является ли реле нормально разомкнутым (NO) или нормально замкнутым (NC).
Нормально разомкнутые реле
Большинство реле нормально разомкнуты; то есть вторая, более крупная цепь по умолчанию выключена.
В нормально разомкнутом реле мощность протекает через входную цепь, активируя электромагнит.Это создает магнитное поле, которое притягивает контакт для соединения со второй, более крупной цепью, позволяя току течь через него. Когда источник питания удаляется, пружина отводит контакт от второй цепи, останавливая поток электричества и выключая оконечное устройство.
Нормально замкнутые реле
Основы реле NC такие же, как реле NO: есть две цепи, вторая из которых больше, и электромагнит перемещает физический контакт между двумя положениями.
Но в случае реле NC состояния по умолчанию меняются местами. Когда срабатывает первая цепь, электромагнит отводит контакт от второй цепи.
Таким образом, реле с нормально замкнутым контактом по умолчанию удерживают большую цепь в в положении .
Как определить неисправное реле
Хотя в целом реле надежны, они могут выйти из строя, как любой механический компонент. К счастью, с помощью мультиметра относительно легко определить неисправное реле.
Для этого вы должны сначала определить, где цепи входят и выходят из реле, область, обычно отмеченную контактами.Определив это место, вы можете использовать мультиметр для измерения напряжения в каждой точке.
Используйте следующие шаги по устранению неполадок:
- Проверьте напряжение в точке включения реле. Если его нет, проверьте предохранитель или выключатель на предмет дефектов.
- Если в точке подключения есть напряжение, используйте функцию проверки целостности цепи на мультиметре, чтобы обеспечить хорошее заземление на противоположной стороне реле.
- Если шаги 1 и 2 не выявили источник проблемы, проверьте напряжение в точке, где реле подключается к батарее или другому источнику питания.
Если здесь нет напряжения, возможно, проблема с предохранителем или автоматическим выключателем. - Наконец, убедитесь, что существует надлежащее соединение между реле и компонентом, используя функцию непрерывности мультиметра. Если соединение существует, и если предыдущие шаги не указали на другую неисправность, возможно, пришло время заменить реле.
Типы реле
Существует множество типов реле, каждое из которых обеспечивает уникальные функции для множества приложений.Некоторые из более широких категорий включают:
Реле с выдержкой времени Реле с временной задержкой полезны в любой ситуации, когда требуется, чтобы компоненты были запитаны в течение установленного периода времени, или когда компонент должен включаться или выключаться после определенной задержки. Эти реле имеют встроенную функцию задержки времени, что делает их желательными для ряда приложений, основанных на времени.
В эту категорию входят несколько типов реле с выдержкой времени, каждое из которых имеет свое применение.
Большинство реле с выдержкой времени можно разделить на две большие категории:
- Таймеры задержки включения начинают отсчет времени, когда вводится вход, запитывая вторую цепь после установленного времени ожидания.Это можно использовать для переключения питания нескольких компонентов, предотвращения скачков напряжения или для таких приложений, как системы сигнализации и предупреждения.
- Таймеры задержки выключения ждут срабатывания триггера после подачи питания на вход. После снятия триггера на выход подается питание, а затем он отключается по истечении времени задержки. Повторное применение триггера сбрасывает задержку. Эти реле могут использоваться для питания устройств в течение заданных интервалов времени, например, в циклах стирки и сушки или в аттракционах.
Другие шаблоны пуска и задержки возможны с помощью мигалок, однократных таймеров или циклов повтора, каждый из которых позволяет включать компонент с разными повторяющимися интервалами.
Это делает возможным мигание индикаторов или сигнальных ламп, а также позволяет выполнять определенные типы временных циклов.
Последовательные реле могут использоваться для питания нескольких компонентов по очереди, обычно в установленном порядке. Обычное применение этого типа реле включает в себя питание нескольких систем или наборов огней один за другим, например, в огнях взлетно-посадочной полосы или в последовательности подачи питания.
Автомобильные реле Релеимеют практически неограниченное применение в автомобильных приложениях, и эти приложения охватывают многие из рассмотренных типов реле.Многие автомобильные реле позволяют производителям реализовывать расширенные функции безопасности и современные электрические удобства.
Вот лишь несколько примеров реле для питания следующих систем в стандартных легковых и грузовых автомобилях:
- Газовые клапаны
- Фары
- Стеклоочистители
- Освещение салона
- Системы охранной сигнализации
- Системы предупреждения, используемые для ограничения веса, использования ремня безопасности или обнаружения опасности
Где найти следующее реле
Поскольку реле являются неотъемлемой частью схемотехники, очень важно подбирать высококачественные реле того типа и размера, которые необходимы для вашего приложения.
Amperite предлагает широкий ассортимент реле и других электронных компонентов, предназначенных для экономии времени, денег и энергии.
Мы также специализируемся на производстве продукции на заказ, чтобы решить ваши индивидуальные проблемы.
Если вы хотите узнать больше о наших электронных приложениях и решениях, свяжитесь с нами сегодня!
Устройство настройки цепейи калиброванные балансировочные клапаны — Xylem Applied Water Systems
Устройство Bell & Gossett Circuit Setter Plus — это откалиброванный балансировочный клапан, предназначенный для предварительно заданного пропорционального баланса системы.С момента своего появления в индустрии HVAC в 1968 году устройство для настройки цепей Bell & Gossett установило стандарт пропорциональной балансировки гидравлических систем HVAC. Этот метод балансировки системы, разработанный Bell & Gossett, обеспечивает оптимальный баланс потока в системе при минимальной рабочей мощности насоса.
Клапаны можно просто предварительно настроить с помощью калькулятора балансировочного клапана B&G Circuit Setter, буклета кривых G10091 или приложения System Syzer для iPhone, iPad или ПК.
доступны в широком диапазоне размеров и стилей, чтобы удовлетворить все требования вашей системы.В латунных клапанах размером от 1/2 до 3 дюймов используется шаровой клапан с полным проходом с калиброванной паспортной табличкой, а также упор с памятью и два встроенных порта давления / температуры для простого измерения ∆P. Кроме того, все латунные устройства для настройки цепей сертифицированы CSA на соответствие требованиям к низкому содержанию свинца Калифорнии, Вермонта, Мэриленда, Луизианы и NSF // ANSI 372.
Для систем большего размера доступны устройства управления схемами в виде шара (2 1/2 — 4 дюйма) и шарообразного типа (4–12 дюймов). Наши шаровые клапаны включают в себя многооборотный шток, калиброванную паспортную табличку, кнопку памяти для легкой повторной настройки положения клапана после отключения / изоляции и встроенные порты давления / температуры.
- Конструкция из бессвинцовой латуни
- Модели из латуни от 1/2 до 3 дюймов, подходящие для использования во всех системах питьевой воды.
- AB1953 Сертифицировано
- Vermont S152 Сертифицировано
- Соответствует ANSI / NSF-61 Приложению G
- Модели из латуни от 1/2 до 3 дюймов, подходящие для использования во всех системах питьевой воды.
- Калиброванный точный контроль и измерение расхода
- Размеры от 1/2 до 12 дюймов
- Шаровой кран, тип от 1/2 до 4 дюймов
- Проходной клапан, тип 4–12 дюймов
- Доступны несколько торцевых соединений
- Соединение — восходящий поток (1/2 ”- 2”)
- Sweat (женский) и NPT (мужской и женский) (1/2 «- 2»)
- Фланцевое 2 1/2 ”- 12”
- с канавкой 4–12 дюймов
- Диапазон расхода до 7200 галлонов в минуту
- Возможность предварительного балансирования
- Интегрированные клапанные порты считывания
Учебное пособие по физике: электрическое сопротивление
Электрон, движущийся по проводам и нагрузкам внешней цепи, встречает сопротивление.
Сопротивление препятствует прохождению заряда. Для электрона путешествие от терминала к терминалу не является прямым маршрутом. Скорее, это зигзагообразный путь, который возникает в результате бесчисленных столкновений с неподвижными атомами в проводящем материале. Электроны сталкиваются с сопротивлением — препятствием для их движения. В то время как разность электрических потенциалов, установленная между двумя выводами , способствует перемещению заряда , но сопротивление препятствует ему.Скорость, с которой заряд проходит от терминала к терминалу, является результатом совместного действия этих двух величин.
Поток заряда по проводам часто сравнивают с потоком воды по трубам. Сопротивление потоку заряда в электрической цепи аналогично эффектам трения между водой и поверхностями трубы, а также сопротивлению, создаваемому препятствиями, которые присутствуют на ее пути.
Именно это сопротивление препятствует потоку воды и снижает как ее расход, так и скорость дрейфа . Подобно сопротивлению потоку воды, общее сопротивление потоку заряда в проводе электрической цепи зависит от некоторых четко идентифицируемых переменных.
Во-первых, общая длина проводов влияет на величину сопротивления. Чем длиннее провод, тем большее сопротивление будет. Существует прямая зависимость между величиной сопротивления, с которым сталкивается заряд, и длиной провода, который он должен пройти.В конце концов, если сопротивление возникает в результате столкновений между носителями заряда и атомами провода, то, вероятно, столкновений будет больше в более длинном проводе. Больше столкновений означает большее сопротивление.
Во-вторых, на величину сопротивления влияет площадь поперечного сечения проводов. Более широкие провода имеют большую площадь поперечного сечения. Вода будет течь по более широкой трубе с большей скоростью, чем по узкой. Это можно объяснить меньшим сопротивлением, которое присутствует в более широкой трубе.
Таким же образом, чем шире провод, тем меньше будет сопротивление прохождению электрического заряда. Когда все другие переменные одинаковы, заряд будет течь с большей скоростью через более широкие провода с большей площадью поперечного сечения, чем через более тонкие провода.
Третья переменная, которая, как известно, влияет на сопротивление потоку заряда, — это материал, из которого сделан провод. Не все материалы одинаковы с точки зрения их проводящей способности. Некоторые материалы являются лучшими проводниками, чем другие, и обладают меньшим сопротивлением потоку заряда.Серебро — один из лучших проводников, но никогда не используется в проводах бытовых цепей из-за своей стоимости. Медь и алюминий являются одними из наименее дорогих материалов с подходящей проводящей способностью, позволяющей использовать их в проводах бытовых цепей. На проводящую способность материала часто указывает его удельное сопротивление . Удельное сопротивление материала зависит от электронной структуры материала и его температуры.
Для большинства (но не для всех) материалов удельное сопротивление увеличивается с повышением температуры.В таблице ниже приведены значения удельного сопротивления для различных материалов при температуре 20 градусов Цельсия.
Материал | Удельное сопротивление (Ом • метр) |
Серебро | 1,59 х 10 -8 |
Медь | 1.7 х 10 -8 |
Золото | 2,2 х 10 -8 |
Алюминий | 2,8 х 10 -8 |
Вольфрам | 5,6 х 10 -8 |
Утюг | 10 х 10 -8 |
Платина | 11 х 10 -8 |
Свинец | 22 х 10 -8 |
Нихром | 150 х 10 -8 |
Углерод | 3. 5 х 10 -5 |
Полистирол | 10 7 -10 11 |
Полиэтилен | 10 8 -10 9 |
Стекло | 10 10 -10 14 |
Твердая резина | 10 13 |
Как видно из таблицы, существует широкий диапазон значений удельного сопротивления для различных материалов.Материалы с более низким сопротивлением обладают меньшим сопротивлением потоку заряда; они лучшие дирижеры. Материалы, показанные в последних четырех строках вышеприведенной таблицы, обладают таким высоким удельным сопротивлением, что их даже нельзя рассматривать как проводники.
Посмотри! Используйте виджет Resistivity of a Material , чтобы найти удельное сопротивление данного материала.
Введите название материала и нажмите кнопку Submit , чтобы узнать его удельное сопротивление. Математическая природа сопротивления Сопротивление — это числовая величина, которую можно измерить и выразить математически. Стандартной метрической единицей измерения сопротивления является ом, представленный греческой буквой омега -. Электрическое устройство с сопротивлением 5 Ом будет представлено как R = 5 . Уравнение, представляющее зависимость сопротивления ( R ) проводника цилиндрической формы (например,, провод) от влияющих на него переменных равно
, где L представляет длину провода (в метрах), A представляет площадь поперечного сечения провода (в метрах 2 ) и представляет удельное сопротивление материала (в Ом • метр). В соответствии с обсуждением выше, это уравнение показывает, что сопротивление провода прямо пропорционально длине провода и обратно пропорционально площади поперечного сечения провода.
Как показано в уравнении, знание длины, площади поперечного сечения и материала, из которого изготовлен провод (и, следовательно, его удельного сопротивления), позволяет определить сопротивление провода.
— один из наиболее распространенных компонентов электрических цепей. На большинстве резисторов нанесены цветные полосы или полосы. Цвета отображают информацию о значении сопротивления.Возможно, вы работаете в лаборатории и вам нужно знать сопротивление резистора, используемого в лаборатории. Используйте виджет ниже, чтобы определить значение сопротивления по цветным полосам.
1. В бытовых цепях часто используются провода двух разной ширины: 12-го и 14-го калибра. Проволока 12-го калибра имеет диаметр 1/12 дюйма, а проволока 14-го калибра — 1/14 дюйма.Таким образом, провод 12-го калибра имеет более широкое сечение, чем провод 14-го калибра.
Цепь на 20 А, используемая для настенных розеток, должна быть подключена с использованием провода 12-го калибра, а цепь на 15 А, используемая для цепей освещения и вентиляторов, должна быть подключена с помощью провода 14-го калибра. Объясните физику, лежащую в основе такого электрического кода.
2. Основываясь на информации, изложенной в предыдущем вопросе, объясните риск, связанный с использованием провода 14-го калибра в цепи, которая будет использоваться для питания 16-амперной пилы.
3. Определите сопротивление медного провода 12 калибра длиной 1 милю. Дано: 1 миля = 1609 метров и диаметр = 0,2117 см.
4. Два провода — A и B — круглого сечения, имеют одинаковую длину и изготовлены из одного материала. Тем не менее, сопротивление провода A в четыре раза больше, чем у провода B.Во сколько раз диаметр проволоки B больше диаметра проволоки A?
Управление широтно-импульсной модуляцией для электромагнитных клапанов
Широтно-импульсная модуляция (ШИМ) — это метод уменьшения средней мощности, передаваемой электрическим сигналом, путем разбиения его на заранее определенные импульсы.
При использовании для управления электромагнитными клапанами прямого действия сигнал ШИМ может привести к значительной экономии энергии и снижению нагрева при сохранении желаемой пневматической функции.В этом блоге объясняется методология ШИМ применительно к соленоидным клапанам прямого действия, а также даются рекомендации по установке соответствующих параметров ШИМ.
Этот блог является третьей частью серии из трех частей, включающей полный технический документ «Эффективное и эффективное управление электромагнитным клапаном прямого действия: преимущества использования электрического управления ударами и удержанием на электромагнитных клапанах прямого действия». Скачать копию здесь.
Рисунок-14
Произвольные параметры, проиллюстрированные выше на рисунке 14, описывают два значения непрерывного тока срабатывания и удержания, подаваемых на клапан (I Max ) и (I 5 ) соответственно.
Чтобы обеспечить два отдельных уровня входного тока, источник питания должен быть регулируемым, или система должна иметь два независимых источника питания (I Max ) и (I 5 ). Учитывая, что оба варианта не идеальны с точки зрения стоимости и энергоэффективности, такой же выигрыш в энергосбережении может быть реализован за счет использования одиночного / непрерывного источника питания постоянного тока и добавления схемы ШИМ (широтно-импульсной модуляции). В следующем примере эта концепция объясняется более подробно.
В предыдущем примере (Рисунок-14) на клапан подается непрерывный сигнал 100 мА до реализации непрерывного сигнала 50 мА с энергосбережением.Чтобы реализовать эквивалентную систему энергосбережения с ШИМ, требуется такой же / начальный непрерывный сигнал срабатывания 100 мА для обеспечения срабатывания клапана. После срабатывания можно подать сигнал «удержания» ШИМ с коэффициентом заполнения 50% для получения эквивалентной экономии энергии. Рисунок -15 иллюстрирует сценарий попадания и удержания ШИМ, описанный выше.
Рисунок-15
Средняя потребляемая мощность в этом примере может быть затем рассчитана путем умножения квадрата среднего тока (I MAX x% рабочего цикла) на сопротивление катушки.{PAVG = IAVG2 x R = (0,100 с x 0,50) ² x 136 Ом = 0,34 Вт}.
Конечные пользователи должны знать, что, хотя теоретическая / расчетная удерживаемая мощность в каждом случае эквивалентна (непрерывное питание и ШИМ), фактическая мощность, потребляемая при отключении, может незначительно отличаться. Следовательно, для конечного пользователя важно охарактеризовать параметр отключения, используя выбранный метод энергосбережения. В частности, для метода ШИМ, это может быть достигнуто путем простого сокращения рабочего цикла сигнала удержания ШИМ до тех пор, пока не будет соблюдено условие отключения.
На рисунке 16 показаны выходные данные теста зависимости произвольного рабочего цикла от состояния клапана. В этом примере условие отпускания наблюдается, когда рабочий цикл уменьшается до 40%.
Следует отметить, что размеры шагов рабочего цикла, представленные на этой иллюстрации, являются естественными и предназначены только для целей пояснения. На практике изменение размера шага рабочего цикла не должно превышать 1%.
Рисунок 16
Следует отметить, что частота сигнала ШИМ, показанная на рисунках 15 и 16, предназначена только для учебных целей.Учитывая быстродействующие характеристики электромагнитного клапана, частота подаваемого сигнала ШИМ должна быть достаточно высокой, чтобы предотвратить любые механические колебания якоря; чтобы механические компоненты клапана не преследовали колеблющийся электрический входной сигнал. Специально для всех платформ электромагнитных клапанов, предлагаемых Parker Precision Fluidics, для предотвращения возникновения этого состояния обычно рекомендуются сигналы ШИМ с частотой более 15 кГц.
Конструкция клапана / типовые соображения
Во втором блоге этой серии из трех частей, озаглавленной «Использование механики клапана с помощью схемы срабатывания и удержания», мы коснулись некоторых параметров приложения, которые влияют на характеристики отпускания клапана.
Из перечисленных параметров (вибрация, температура окружающей среды, совместимость с эластомерами, функция клапана / подключение), функция клапана / подключение — единственный параметр, который напрямую связан с конструкцией клапана. Этот параметр обычно называют типом клапана, и, учитывая значительное влияние этого параметра на ток отключения, его необходимо учитывать при создании плана испытаний. Принципы работы электромагнитного клапана и иллюстрации, представленные в этом документе, представляют простую конфигурацию 2-ходового / 2-позиционного клапана нормально закрытого типа.Это обычная конструкция клапана, которая включена в эту статью, чтобы объяснить основную механику клапана. Принимая во внимание различия в существующих конструкциях клапанов и соответствующих типах клапанов (2-ходовой против 3-ходового, однонаправленный против двунаправленного потока, нормально закрытый против нормально открытого против распределителя против универсального), объем этого тема слишком велика для рассмотрения в этой статье.
Кроме того, если конечный пользователь не знаком с конструкцией клапана, механическими требованиями к типу клапана и соответствующим влиянием на ток отключения, настоятельно рекомендуется проконсультироваться со службой технической поддержки Parker Precision Fluidics.Наш инженерно-технический персонал может помочь в определении подходящих условий испытаний на основе требований приложения и выбранной конструкции клапана.Чтобы узнать больше о миниатюрных электромагнитных клапанах Precision Fluidics, загрузите каталог.
Эта статья предоставлена Филом Доджем, старшим инженером Parker Precision Fluidics.
Связанное содержание
Определение нашего уникального вклада в мир
Основная работа электромагнитного клапана
Использование механики клапана с цепью Hit and Hold
Важные советы при выборе клапанов для аналитических приборов
Основные советы при выборе клапанов для аналитических приборов
Новый миниатюрный тарельчатый электромагнитный клапан увеличивает срок службы батареи
Степень компрессии двигателя Лада Ларгус.
Двигатель Лада Ларгус АвтоВАЗ несколько лет назад поставил цель создать хороший автомобиль. Единая рабочая лошадка для народа. Уже тогда ощущалась работа Альянса ВАЗ с Renault. Ларгус — прямое отражение сотрудничества. Разрабатывал автомобиль на базе Логана. Платформа настолько удачна, что на ней выпускают кроссовер Duster, хэтчбек Sandero и множество моделей автомобилей Nissan.
Переработка в Логане, чтобы он стал Ларгусом немного. Хорошо переработана только подвеска, но немного изменился внешний вид.
Двигатели на Ларгус
Кузов Кузов, но машина должна что-то гнать. Производитель не стал изобретать байк и установил на Логан Ларгус:
- K7M с 8 клапанами — 86 л.с.
- К4М с 16 клапанами — 105 л.с.
Но, есть отечественные разработки, двигатель от Весты — ВАЗ 11189. Ставится и на Ларгус. Фактически этот двигатель от гранты, только переделанный под норму 5 евро.
Нас интересуют 2 последних двигателя: французский на 16 клапанов и наш, на 8 клапанов.
Интересно узнать, какие отзывы автолюбители пишут о Ларгусе с вазовым двигателем. Ну и конечно сравнить их с отзывами о 16 клапанном моторе Иностранного производства.
Отзывов
Александр Татищев, Ярославль, сравнение калины и Ларгуса с 16-клапанным мотором
Мне посчастливилось быть обладателем 2-х машин нашего производства: калина 2 с 8-ми клапанным мотором и Ларгус с новым 16-ти клапанным мотором. мотор клапана. Ну как новенький — позаимствовал. Поэтому для интереса решил сравнить мотор 16 клапанный и Ларгус с двигателем ВАЗ и написать отзыв о своих ощущениях.
К сведению! На Калину устанавливается двигатель ВАЗ 11189 на 8 клапанов.
Калина меня часто водит полностью загруженной, так как род моих профессиональных занятий — стройка. Бывает, что приходится таскать хафолон. Дак Вот такая Калина на движке 11189 с 8-ми клапанами довольно резвая. Даже когда на подходе легко уходит на обгон. На мой взгляд, наши инженеры построили отличный 8-клапанный двигатель.
Ларгус имеет большую грузоподъемность, но и вес автомобиля тоже больше.Я даже сделал небольшой тюнинг, но не помогает. Машина тупо не едет, супа даже с пустым нет. Поэтому двигатель K4M на Ларгус Ларгус с 16 клапанами заслуживает не самых едких отзывов.
Я серьезно подумываю поменять Ларгус на другую машину. Можно даже Калину, только новее.
Кульб Иван, Лада Калина 2 с мотором ВАЗ 11189, Нижний Новгород
Последние 2 года езжу на Калине 2. Живу в деревне, поэтому грузовой много езжу, как по хозяйству, так и по работе.В общем машина всегда загружена. Проблем во время эксплуатации не возникло. Периодически правда была регулировка клапана в фирменном сервисе. Ну тогда стандарт. Выкатил за 2 года 20 тыс. Знаю, что даже при поломке 11189 с 8 клапанами ремонт не будет дорогим. Я использую полусинтетическое масло. Сосед — Лада Ларгус с двигателем ВАЗ 11189 и отзывы его не столь лестные. Как-то дал мне погонять на своей машине, пустой. Дак на Ларгусе совсем не динамика.
Даже не знаю, как люди терпят такую тупую газовую реакцию. Возможно, повлияла обработка мотора по стандарту Евро 5, но в динамике машина не должна так сильно терять. Хорошо, что объем ремонта при этом будет таким же. А что насчет 16 клапанного Ларгуса.? Там ремонт в копейки будет стоить.
К сведению! Простая конструкция — вот главная отличительная черта двигателя ВАЗ 11189 по сравнению с 16-ти клапанным двигателем иностранного производства. При поломке последний ремонт обойдется намного дороже.Правда, французский двигатель современный.
Николай Ласт, Лада Ларгус 1.6 (105 л.с.) 2014 г., Ульяновск
В принципе машина неплохая, довольно просторная. Но есть одна неприятная особенность. Конструкторы вроде сговорились с нефтяниками, или инженеры не умеют делать расчеты! Дело в том, что расход топлива 6 литров. На 100 км за городом можно проехать только на скорости 60 км / ч. Но будет ли у вас желание тащиться с такой долбаной скоростью? Мы убили дороги, но не в такой степени.
Такой расход должен быть на этой машине только при 90 км / ч. Производитель заявляет, что 16 клапанный двигатель экономичный, но выходит из строя. Не знаю, на какой двигатель нужен чип-тюнинг Лада Ларгус для работы по положительным отзывам. И динамику это не нравится. При включенном летом кондиционере и без того не резвая машина все равно проигрывает в динамике. Что касается стандартной скорости 90 км / ч, то на ней 8,5 л. Неподходящий!
К сведению! Компрессор кондиционера имеет привод через муфту от двигателя и может съесть часть своей мощности, что приводит к увеличению расхода топлива.
Александр Сой, Лада Ларгус на 5 мест, 8-клапанный двигатель, Астрахань
Новая машина — хорошее приобретение. Лучше должна быть старая иномарка. Но после нее на родной Ладе не хватает полезных мелочей в салоне. Приспосабливайтесь к этому. В принципе, Ларгус — это удачный компромисс между стоимостью и качеством.
Что касается отзыва двигателя Лада Ларгус ВАЗ 11189, то меня пугает большой расход топлива.
Данные несколько расходятся с теми, которые заявляет производитель.При скорости 130 км / ч по трассе уже 10 литров на сотню. Это многовато. Но я не нагружал машину под наглазник. И что будет при полной загрузке. Из деталей мотора стоит отметить, что 8-клапанная версия слабовата для Ларгуса. Вам нужен мотор посильнее. Но даже 16-ти клапанных двигателей для динамичной езды мало.
Насчет 5-го шага. Говорят пишут, что двигатель на нем ревет, а оборотов нет. У меня на тахометре 3 тыс. Скорость 100 км / ч.На 4 тыс. — 120 км / ч.
К сведению! Производитель заявляет, что на трассе в двигателе ВАЗ 11189 с 8 клапанами расход должен быть чуть ниже 7 литров. По городу 9-10 л. Что ж, данные несколько расходятся с реальностью.
Никита Сбыцкий, Лада Ларгус 2013 г., Мотор — 16-ти клапанный, Архангельск
При покупке машины боялся. Тем не менее, у Жигулей дурная слава. Но машина служила верой и истинным строительством на двоих.5 лет. Помогает переносить нагрузки, а не легкие.
Под тетивой не заряжающий, но и не шариковый автомат.
16-ти клапанный двигатель К4М на моей Ладе Ларгус заслуживает хорошего отзыва, ведь поломки в процессе эксплуатации не было. Я проехал на нем не так уж и много — всего 43 тыс. Км. Начитавшись рассказов о ремне ГРМ, уже готовлюсь к его замене. Все-таки я не хочу попасть на дорогостоящий ремонт клапанов из-за своего обрыва. Ну все мое руководство. Даже услугу прохожу чуть раньше, чтобы 2-3 тысячи машин не уложились в срок.Так что предупреждаю ее от поломок. Тем не менее езжу недостаточно.
Что касается динамики, то привык. Хотя после иномарки первое время было непросто. Но что поделать — такая машина создана такая машина. Осталось только воспользоваться. Он стоит ей денег.
Иван Ричко, Лада Ларгус 2014, мотор 16 клапанный, Новосибирск
Машина у меня 2 года. Товарищ? Одомашненный. Недостатки есть по многим направлениям, но они небольшие, и как-то уже привыкли. Грешу на производителя, предлагающего новую машину за деньги, да еще свои.
Что касается динамики мотора на 16 клапанов, то в городском потоке для Ларгуса хватает. В принципе, по трассе ехать комфортно, но до 115 км / ч. Хотите подняться выше — нужно поменять передаточное число 5-й передачи. 92-й бензин едет Ларгус на ура, хотя 95 в мануале написано. Но в последнем много присадок — не хочу портить топливную систему А лучше следом за форсунками. Однажды затопленный в какой-то тишине яркий 95-й, вспоминать не хочу.Не знаю как выдержал мотор. Наверное, другой уже сломался бы от таких вибраций. В общем, почистил всю топливную систему.
По достоинствам:
- высокая ремонтопригодность;
- запчастей масса и они дешевы;
- надежный двигатель.
Недостатки:
- расход топлива выше заявленного производителем;
- нет шума на средних и высоких оборотах.
В целом расход немного бьет по кошельку, к эргономике привыкаешь, в остальном нареканий нет.
Михаил Прокопьев, Ларгус 2012 с 16-ти клапанным мотором, Тамбов
Я был одним из первых покупателей Ларгуса в городе.
Выбрал вариант с 16 клапанами, потому что нужно было иметь мощный и надежный мотор. Я много хожу. Я работаю в лесном хозяйстве, поэтому приходится преодолевать большие расстояния.
Отечественный автомобиль Не жалко стереть — всегда можно починить.Это качество перенесено на Ларгус. Двигатель хороший, но на трассе тяги не хватает. Да и в городе слабовато. Но там я ездил редко, так что мне это может показаться только выдумкой. Читал обзоры — не похоже.
Ремень ГРМ поменял на 60 тыс. Но шум слышали 20 тысяч. Не знаю, как я не попал на ремонт клапана. Мне повезло, потому что я прочитал это позже.
Подводя итоги
Представленные отзывы об основных двигателях Ларгус — 8-клапанный ВАЗ 11189 и зарубежный 16-клапанный, говорят о том, что для полноценной динамики для машины нужен мотор чуть более мощный.Возможно, инженеры задумали спокойную и послушную машину, но на самом деле она была очень медлительной.
О слабости моторов даже 16-клапанная версия говорит о том, что они потребляют топлива чуть больше заявленного.
На это жалуются почти все. Для сравнения можно взять Калину 2 первого отзыва с таким же 8-клапанным мотором. По словам пользователя, он едет уверенно и динамично, чего не хватает Ларгусу.
Можно применить тюнинг к обоим двигателям, но это дополнительные расходы.К тому же на новую машину летит гарантия. Проще покупать другие машины и не мучиться. Хотя некоторым нравится подбирать сальник. 8-клапанный мотор можно надуть от климат-контроля, а у 16-клапанного вообще широкие возможности чип-тюнинга, позволяющие поднять мощность до 150 л. из.
Концерн «Ларгус» концерна «Ларгус» — совместный проект отечественного автопрома и французской корпорации Renault. Выпускается данная модель автомобиля с 2008 года. По многим характеристикам «Ларгус» копирует модель Renault Logan.MCV (Начало производства — 2006 г.), отличающиеся только решетками радиатора, частями облицовки и собственно логотипом производителя.
Внешние характеристики
Во многом он предопределяет, какой двигатель на «Ларгусе» будет стоять, но вне зависимости от этого внешние габариты автомобиля останутся стандартными.
Судя по ним, можно смело отнести машину к самым большим среди аналогичных:
- клиренс — 16 см;
- база — 2 метра и 90.5 см;
- длина — 4 метра 47,3 см; ширина
- — 1 метр 74 см;
- рост без ЛИРЕРОВ 1 метр 64 см (с темперой на 3,4 см выше).
Имея стандартные габариты, вы можете купить автомобиль в модификации грузовик фургон или легковой автомобиль. Последний, в свою очередь, также может быть 5-местным или 7-местным. В зависимости от выбранной модификации будет отличаться объем багажного отделения. Итак, в грузовых автомобилях всего 2 места для пассажиров и объем грузового отсека в 2540 литров.Модификации на 7 пассажиров будут вмещать багаж всего в 198 литров, а 5-местный — уже на 700 литров. Если дополнительно сложить сиденья заднего ряда, можно увеличить этот объем до 2350 литров, и это почти как грузовой вариант.
В целом экстерьер автомобиля сдержанный, и главное его достоинство — вместительность. Может быть, поэтому его имя с латыни переводится как «щедрый».
Для удобства использования багажные отделения большого объема оборудованы распашными дверцами.Общая площадь остекления машины большая, все линии плавные, прямоугольной формы простые.
Особенности салона
В зависимости от комплектации могут отличаться не только двигатели Ларгус. В наиболее оснащенном предложении для автомобиля есть возможность регулировки поясничного бэкстража, гидроусилителя руля, передних электростеклоподъемников, кондиционер, АБС и магнитола. В стандартной комплектации салон имеет лифт для кресла, вертикальную регулировку руля и хорошо читаемую переднюю панель, что является заметным отличием по сравнению с Logan MCV.
Мест в салоне много, а на задних сиденьях Comfort могут разместиться пассажиры любого роста и веса. При необходимости сиденья вообще можно снять или сложить. Салон автомобиля также оборудован боковыми и передними подушками безопасности, трехточечными ремнями безопасности, а система крепления пассивной безопасности пассажиров обеспечивает особую конструкцию кузова, позволяющую перераспределять удар через передний подрамник.
Основные рабочие реквизиты
В целом двигатели Ларгус имеют незначительные отличия по надежности и типу используемого топлива (только бензин).Их объем всегда составляет 1,6 литра и функционирует только в связке с механической пятиступенчатой коробкой передач Transmission. Из-за требований Евро-4 двигатели Ларгус в свое время пришлось доработать, и они потеряли некоторую мощность. Сейчас у 8-клапанного силового агрегата всего 83 л. с., а 16-клапанный — 103 л. из. Разница в их работе заметна по времени разгона до 100 км / ч, максимальной скорости и другим динамическим показателям. Итак, двигатель мощностью 83 л. из. Он может разогнаться до 100 км / ч за 14.5 секунд и держите максималку на отметке 156 км / ч. Другая модификация силового агрегата уже способна продемонстрировать аналогичный разгон всего за 13,1 секунды, а его максимальная скорость находится на отметке 165 км / ч.
Ходовая часть, передняя подвеска досталась «Ларгусу» от своего предшественника Renault-Dacia Logan MCV.
Конечно, они были усилены для стабильной работы в нашем климате и условиях плохих дорог. При покупке автомобиля следует обратить внимание на угол разворота 11.5 метров.
Общие характеристики двигателей Ларгус
Несмотря на то, что силовые агрегаты для этого автомобиля были полностью разработаны французским концерном, двигатели полностью адаптированы к условиям российского климата. Каждый из них, независимо от модификации, может эксплуатироваться в условиях суровой зимы, бездорожья и даже резких колебаний температур, что характерно для некоторых регионов.
Вне зависимости от системы клапанов двигателя Ларгус масло при первой замене следует заливать только то, что указано стандартно.В разное время компания меняла производителей нефти, поэтому этому вопросу стоит уделить особое внимание.
Интересно, что производители двигателей устанавливают на них ресурс работы всего 160 тысяч километров, тогда как в паспортах на силовые агрегаты при покупке указываются совершенно другие показатели.
Восьмипахнущий двигатель
Эта модификация силового агрегата в свое время позаимствована у моделей Auto Logan и Sandero. Впервые эти двигатели начали устанавливать на автомобили иностранного производства еще 7 лет назад, но после необходимости соответствия экологическим нормам ЕВРО-4 их конструкции пришлось пересмотреть, что привело к незначительной потере мощности.
По заявлению производителей ресурс данного агрегата составляет 400 тысяч километров. 8-клапанный двигатель «Лада Ларгус» Отзывы потребителей положительный характер получает не только за хороший ресурс. Важным для многих условием является неприхотливость агрегата к топливу. Конечно, регулярное использование некачественного бензина повлияет на работу автомобиля, но несколько крепежных элементов с малотопливным топливом не повредят.
Недостатки агрегата
По мнению автомобилистов, можно выделить основные минусы этого двигателя:
- большой расход топлива;
- высокий шум;
- заметные вибрации при работе;
- плавающая скорость на холостом ходу;
- необходимость регулировки клапана каждые 30 тыс.
Пробегов; - необходимость замены ремня ГРМ каждые 60 тыс. Пробега;
- частота утечек коленчатых валов.
Также водители отметили, что мощности этого двигателя не всегда хватает, особенно в начале движения и во дворах.
16-клапанная модификация
Двигатель на Ларгус К4М устанавливается только на 7-местный универсал и в авто комплектации люкс. Его основные отличительные особенности: бесшумная работа, отсутствие вибраций и расход топлива в смешанном режиме всего 9 литров на 100 км.
Недостатки агрегата
16-клапанные двигатели «Ларгус» отзывы тоже не всегда есть только хорошие.Среди недостатков силового агрегата многие отмечают недостаточную динамику и прохождение поворотов при использовании малотопливного топлива. Конечно, сложность сборки этого агрегата сказывается на его стоимости.
Будет заметно выше цена и его обслуживание (по сравнению с 8-ми клапанным), но производитель дает гарантию 450 тысяч км пробега, а при правильном уходе и своевременном осмотре двигатель прослужит и дольше.
В целом, если выбирать между двумя моделями двигателей, более мощный оказывается более выгодным, поскольку не требует частой настройки клапанов.
Какой двигатель лучше?
Несомненный вывод из множества мнений — при выборе двигателя для Ларгуса следует обращать внимание на его максимально мощную модель. Только 16-клапанный агрегат может похвастаться максимальной надежностью и практичностью, поскольку одинаково хорошо себя показывает в условиях как трассы, так и города.
Сегодня выпускаются модели «Ларгус» испанского производства. Определить место их сборки можно по маркировке на силовом агрегате: собранные в России — P, собранные в Испании — D.Интересно, но по качеству эти двигатели ничем не отличаются. Возможно, это была замена производственной линии, которая теперь соответствует всем мировым стандартам. В общем, стандартные анекдоты про отечественный автопром в данном случае будут неуместными.
Нюанс использования автомобиля с мощным двигателем установил только его работу летом, когда в салоне включен кондиционер.
Низкие обороты Силовой агрегат ощущается с некоторым усилием, но на скорости выше 90 км / ч это перестает ощущаться.
Основные отличия двигателей
Традиция выпускать одну и ту же модель автомобиля с возможностью приобретения ее с различными двигателями внутреннего сгорания. АвтоВАЗ начал с выпуска десятой модели «Жигули». Интересно, но «голову» силового агрегата можно было и там заменить самостоятельно. Сегодня потребителям предлагаются разные модификации автомобилей в лице Ларгуса.
Благодаря простой математике можно определить, что в простейшей модели двигатель имеет 4 цилиндра, на каждый из которых приходится 2 клапана.На такую особенность негативно влияет газообмен и система впуска и выпускного тракта, поэтому снижается КПД автомобиля и увеличивается расход топлива.
Фактически, благодаря кропотливому труду инженеров, сократить разрыв между расходом топлива в разных модификациях двигателей получился практически нулевым. Таким образом, технические характеристики не являются значимыми факторами выбора, но стоимость силовых агрегатов с разным количеством клапанов все же разная.
Более новая модель Largus Cross Engine имеет только 16-клапанный. Это связано с приближением автомобиля к люксовому классу. В стандартной комплектации помимо мощного двигателя есть и другие преимущества, доступные в обычных моделях только при условии полного комфорта.
В любом случае следует помнить, что абсолютно все модели автомобилей Ларгус собираются на современных конвейерных линиях и соответствуют всем мировым стандартам. Есть ли смысл переплачивать за количество клапанов с практически схожими характеристиками — это, конечно, личное дело каждого автолюбителя.
Lada Largus — самый яркий представитель отечественных минивэнов, который, по данным ИА «Автостат», с января по август 2016 года занимал первые позиции по продажам в своем классе. Популярность этой модели растет не только в России и в России. Среднего зарубежья, но даже в Германии.
Немного о моделях
Несомненно, у каждой машины есть свои достоинства и недостатки, они есть и в Lada Largus.
Многих смущает то, что машина отечественная, но, как утверждают европейские специалисты, соответствует европейским стандартам.
У каждого двигателя есть свои достоинства и недостатки.
Сама модель Largus была выпущена в 2012 году. С выходом на рынок ее популярность стала расти. Минивэн создавался на платформе Nissan-Renault и сочетал в себе эстетику, изящество и практичность. Хорошая вместимость и хорошая проходимость были только на руку производителям, чтобы увеличить желающих приобрести эту машину. Модель автомобиля была представлена в двух вариациях: легковой и грузовой. Если характеристики грузового варианта по определению направлены на грузоподъемность, прочность подвески, «выносливость» при транспортировке тяжелых грузов.В пассажирской модификации упор делается на комфорт, внутреннюю отделку, плавность хода и скорость.
При разработке двигателей учитывалась масса факторов, среди которых электросети были далеки от идеальных для любых климатических условий автомобиля, включая повышенную влажность, резкие перепады температур.
Также немаловажным аспектом являются сами дорожные условия. Не везде может быть безобидно передвижение по дорогам, особенно в удаленных от столицы регионах.
Габаритные характеристики автомобиля следующие: Длина кузова 4.45 метров, ширина 1,74 метра, а высота 1,63 метра. Багажник у каждой модели очень просторный, его объем составляет порядка 560 литров. Легковые автомобили тоже обладают хорошей вместимостью. В них легко могут разместиться от пяти до семи человек.
Типы двигателей Лада Ларгус
Необходимо рассмотреть визуальные варианты более подробно. модель Row Lada Largus так, чтобы каждый мог определить для себя наиболее подходящую.
1 — компрессор кондиционера; 2 — ременная передача; 3 — генератор; 4 — Насос ГУР; пять — масло пропе; 6 — Крышка GBC; 7 — катушка зажигания; 8 — наконечники проводов ВВ; 9 — GBC; 10 — корпус термостата; одиннадцать — выпускной коллектор; 12 — патрубок водяного насоса; 13 — Датчик недостаточного давления масла; 14 — заглушка; 15 — маховик; 16 — блок цилиндров; 17 — Картер поддон; 18 — Масляный фильтр
Сегодня в зависимости от комплектации устанавливаются двигатели Renault мощностью 90 и 105 лошадиных сил.
Это два бензиновых двигателя, рядные версии, оснащенные четырьмя цилиндрами объемом 1,6 л. Двигатель у всех автомобилей расположен спереди, поперек кузова.
Восьмипахнущий двигатель
Объем силового агрегата — 1,6 литра, мощность, которую он способен развивать — 84 лошадиные силы. Этот агрегат часто устанавливается на модель класса «норма» или «стандарт».
Шестнадцатилетний двигатель
Этот двигатель немного мощнее восьмицилиндрового плавленого. Его мощность составляет около 105 лошадиных сил.Такие агрегаты устанавливаются по типу люкс.
Оба двигателя RENAULT-NISSAN работают вместе с пятиступенчатой механической коробкой передач. Машину устанавливать на модель Ларгус пока не планирую.
«Ларгусовские» двигатели отличаются повышенной эластичностью, а механическая коробка передач четко реагирует на все включения и выключения. Для уверенного обгона этого вполне достаточно от начала тяги до двигателей. И восьмистворчатые, и шестнадцатиклапанные двигатели соответствуют экологическим стандартам Euro 4.
На все автомобили в зависимости от комплектации возможна установка дополнительного оборудования: модель
- с ручным рулевым управлением без усилителей;
- авто с ручным рулевым управлением с регулировкой климат-контроля;
- авто с гидроусилителем руля; Модель автомобиля
- с гидроусилителем и регулировкой климат-контроля.
- Некоторые расчеты технических характеристик Двигатели К4М и К7М Ларгус:
- топливо: бензин АИ-95 и выше;
- впрыск топлива: распределенный, с электронным управлением; Цилиндры двигателя
- : Оба двигателя имеют по 4 цилиндра, расположенных в ряд;
- количество клапанов: К4М — 16 цилиндров, К7М — 8 цилиндров;
- номинальный рабочий объем силового агрегата: 1598 см 3;
- максимальный крутящий момент (при котором достигаются обороты): К4М — 148 при 3750, К7М — 124 при 3000;
- масляная эксплуатация с масляным фильтром: К4М — 4.8 литров, К7М — 3,3 литра.

Характеристики К7М.
Эти силовые агрегаты успешно устанавливались на модели Renault Logan, Renault Sandero, а теперь и на Largus Lada. До 2010 года успешно производился двигатель К7М 7100. После модернизации дело дошло до изменения, к нему пришел К7М 800, разницы не имевший, а разница между ними была в количестве лошадиных сил, их количество уменьшилось («лошадей» было 86, стало 83). А также изменения коснулись экологических показателей.Новый двигатель Относится к категории Евро-4.
Однако изъяны никуда не делись:
- Как он был высоким так и остался;
- Проблема с плавающими затратами при простое;
- Практически 20-30 тысяч километров нужно на регулировку клапанов двигателя;
- Гидрокоматы отсутствуют;
- Ремень ГРМ рекомендуется менять каждые 60 000 км пробега;
- При длительной эксплуатации могут возникнуть более 70-90 тысяч километров пробега с солями коленчатого вала;
- Двигатель работает слишком шумно;
- При длительной эксплуатации на повышенных оборотах может наблюдаться вибрация в двигателе.

Если рассматривать плюсы двигателя, то среди них светлым пятном выделяется надежность таких силовых агрегатов. На заводе ресурс двигателя заявлен около четырехсот тысяч километров пробега, хотя в реальных условиях он может быть немного больше.
Характеристики К4М.
Этот мотор также успешно устанавливался и по сей день на автомобили Рено Логан, Рено Сандеро. Также его начали устанавливать на более богатую «> комплектацию Lada Largus.Из ярких плюсов, в отличие от К7М, этот агрегат работает намного тише, экономичнее, также не имеет вибрации при длительной эксплуатации.
Однако минусы все же есть:
- Запчасти к аналогичным элементам очень дороги;
- Ремень ГРМ придется менять каждые 60 000 км пробега, иначе при его разрезании будут срезаны все клапана;
- Могут быть неудачные сбои;
- Если в машину попало некачественное топливо, он тут же реагирует на это плавающими оборотами на холостом ходу;
- Если агрегат уже не новый, а изрядно изношенный — его можно немного подрезать.

Но если выбирать между двумя зарубежными вариантами, то лучше, конечно, делать выбор в пользу более современного и мощного мотора — К4М.
Чей на самом деле двигатель Ларгус
Изначально, как уже было оговорено, моторы для Лада Ларгус производились на заводе Renault в Испании и поставлялись в Россию в полной сборке. Однако теперь, с декабря 2015 года, двигатели К4М (шестнадцатая пайка, сто пять) выпускаются на концерне АвтоВАЗ.Со слов директора проекта «Силовые агрегаты», все двигатели отличаются высокой производительностью, проходят тщательную проверку и соответствуют самым строгим требованиям европейских стандартов. Франсуа Гразон уверен в успехе этого проекта и готов приложить значительные усилия для дальнейшей разработки новых моделей агрегатов для российских автомобилей.
По заявлениям представителей АвтоВАЗа все двигатели соответствуют международным стандартам, персонал постоянно проходит обучение и получает дополнительные профессиональные навыки работы с новыми элементами.
Технология управления производством имеет один важный аспект: еженедельно выбирается, случайно создается двигатель и тестируется на нескольких стендах, а затем разбирается для внутренних исследований.
Как уже не раз упоминалось, с конца 2015 года концерн АвтоВАЗ начал устанавливать на некоторые модели Largus собственные разработки — 8-клапанные двигатели ВАЗ 11189. Эти моторы до сих пор успешно зарекомендовали себя в работе с такими моделями, как Lada. Гранд и Лада Калина. Эта модель двигателя отлично адаптирована к платформе с отдельным подрамником.
В отличие от французского, отечественный мотор имеет большее количество «лошадей», 87. Крутящий момент составляет порядка 140 вместо 124 Нм. Happy New russian двигатель Машины стали в разы экономичнее, средний расход стал около 8,2 литра на сотню. И один из важнейших и главных показателей — стоимость «голого» ВАЗ11189 на тринадцать тысяч дешевле французского агрегата.
Подведем итог
Лада Ларгус — современный автомобиль, который может быть представлен в различных вариациях и агрегатах.
По сути, на него можно поставить любой двигатель, и он будет работать верой и правдой долго, однако любители более быстрой и спокойной езды уверенно выберут европейцы K4M. Все установленные двигатели имеют некоторые отличия, но глобальных изменений не будет и Lada Largus еще долго будет в списках лидеров рейтинга по проданным автомобилям в своем классе.
Я не придумал технику. Я всего лишь обладатель авторской лицензии. И довожу до ума технологию.
Как давно вы этим занимаетесь?
Девятый год Профессиональное улучшение характеристик автомобиля с помощью механической доработки.Я никого не обманываю и ни от кого не убегаю. Обманывать людей — не моя специализация, а обманывать себя дороже. Даю гарантию на вашу работу. Описанные изменения в автомобилях фиксируются покупателями.
На каком авто сделана доработка воздушной заслонки?
Доработка дроссельной заслонки производится на бензиновых (инжекторных, карбюраторных) двигателях. На дизельных двигателях используем другие технологии.
Насколько увеличится мощность двигателя после доработки дроссельной заслонки?
Максимальная мощность Двигатель развивает 4000-7000 об / мин на высоких оборотах в зависимости от двигателя.Именно этот показатель вы прописали в документах. На малых и средних оборотах двигатель не выдает максимальной мощности. Используя наши технологии, мы увеличиваем мощность на малых оборотах и частично на средних оборотах. И этот показатель никак не влияет на максимальную мощность двигателя. Следовательно, кони остаются, а тяга на малых оборотах увеличивается.
Как заслонка может отразиться на ресурсе двигателя?
Положительно! Чем меньше сгорает топливо, тем меньше образуются пятна и поршневые кольца.Отсутствие нагара не влечет за собой других конструктивных проблем с двигателем. А также продлевается ресурс автомобильного катализатора, если он еще есть. Потому что не сгоревший бензин не угадывает в катализаторе. После улучшения дроссельной заслонки вы начинаете ездить с меньшей скоростью.
Меньшее количество оборотов снижает износ ведущих частей двигателя. Таким образом, двигатель включается в двигатель.
Почему производители сразу не производят доработку дросселя?
А почему производители сразу делают то, что есть на рынке, для улучшения машины ?!
Во-первых, технология молода.Во-вторых, производитель ставит в машину то, что предлагает рынок. Львиную долю рынка занимает компания Bosch. Поэтому этой доработкой должен заняться Bosch. В-третьих, есть информация, что эту технологию купили Toyota и BMW. Не исключено, что эта доработка будет уже на новых моделях этих производителей.
С октября 2017 года универсал Lada Largus получил новый 16-клапанный двигатель мощностью 106 л.с. До этого момента под капотом автомобиля был установлен 16-клапанный агрегат мощностью 102 л.с.По сути, от Lada Largus. Заменен двигатель Renault K4M, известный Renault Logan, на двигатель отечественной разработки ВАЗ-21129, который можно встретить на Lada Vesta, Grant и Valina.
Конструктивно новый Мотор для Ларгуса представляет собой рядный 4-цилиндровый 16-клапанный двигатель с чугунным блоком цилиндров и ремнем в приводе ГРМ. Моторных гидрокомпенсаторов нет. А вот «французский» флейм мотор у него был гидрокомпенсатор, но по сути такой же чугун и ремень ГРМ.
Отечественный мотор надежнее и не требует качественного топлива.Производитель сообщил о потреблении бензина марки АИ-92. По словам инженеров АвтоВАЗа, новый двигатель для Ларгуса сделает автомобиль немного экономичнее и динамичнее. Собственно, не так давно от тольяттинского автогидроза отказались от французского 8-клапанного двигателя К7М в пользу того же российского варианта 8-клапанного мотора ВАЗ-11189.
Lada Largus с мотором LADA 106 л.с. Оснащен модернизированной механической трансмиссией Renault, разработанной специально для нового двигателя.Поменяли номера трансмиссии Третья, Четвертая и Пятая передачи. Новый силовой агрегат позволяет динамично двигаться с меньшим оборотом двигателя, с акустическим комфортом и меньшим расходом топлива.
Модернизированная коробка передач устанавливается на все модели семейства Largus с 16-клапанными моторами.
Цена Lada Largus с новым двигателем не изменилась: универсал стоит от 635 400 рублей, фургон — от 609 800 рублей, версия Lada Largus Cross — от 689 900 рублей. Это стоимость моделей без всевозможных скидок, при которых автомобиль будет стоить намного дешевле.
Что касается характеристик Ларгуса с силовым агрегатом в 106 л.с. (ВАЗ-21129), то о них поподробнее.
Двигатель Лада Ларгус 1.6 (106 л.с.), расход топлива, динамика
- Рабочий объем — 1597 см3
- Количество цилиндров / клапанов — 4/16
- Привод пилы — ремень
- Диаметр цилиндра — 82 мм
- Ход поршня — 75,6 мм
- Мощность л.с. / кВт — 106/78 при 5800 оборотах в минуту
- Крутящий момент — 148 нм при 4200 оборотах в минуту
- Максимальная скорость — 165 километров в час
- Разгон до первой сотни — 13.5 секунд
- Расход топлива по городу — 10,1 л.

- Расход топлива Б. смешанный цикл — 7,9 л.
- Расход топлива по трассе — 6,7 л.
Стоит отметить, что средний расход топлива в городских условиях может быть больше. Ведь вагон обычно используется для перевозки пассажиров или грузов. Естественно, что при такой эксплуатации расход топлива будет повышенным.
Как заменить воздушный фильтр на Лада Ларгус в домашних условиях.Воздушный фильтр Лада Ларгус Как поменять воздушный фильтр на Ларгус
Появившись на отечественном рынке около 3-х лет назад, модель Lada Largus сразу стала привлекать к своей персоне повышенный интерес практичных владельцев. Для этого автомобиля производитель предусмотрел два варианта оснащения силовыми агрегатами: 1,6-литровый с восемью и 16-клапанными.
Фильтр воздуховода, укомплектованный на заводе, имеет собственный код — «8200431051». В некоторых версиях Lada Largus штатная комплектация предусматривает наличие элемента от Renault, имеющего другой код — «8201153808».
Заменить воздушный фильтр в контуре подачи воздуха не представляет особого труда, поэтому подавляющее большинство владельцев легко справляется с этой задачей. Перед покупкой нового фильтра рекомендуется предварительно извлечь старый компонент и измерить его геометрические параметры.
Общие аспекты: когда менять
Инструкция, которая прилагается к Lada Largus, предполагает необходимость замены фильтра через каждые 20 тысяч км преодоленного пробега. Здесь мы рекомендуем вам внести изменения в этот нормативный период обслуживания и сократить указанный период.Такая необходимость вызвана особенностями эксплуатации автомобиля в условиях повышенной загрязненности окружающей среды и на газовой основе, что актуально для современных мегаполисов и запыленных «направлений».
Если пренебречь заменой этого важного компонента, последствия для мотора могут быть очень печальными. Двигатель начнет испытывать воздушное «голодание», что отрицательно скажется не только на расходе топлива, но и спровоцирует перекрытие расхода масла.
А это уже «попахивает» быстрым капитальным ремонтом агрегата, ведь компоненты поршневой группы долго ждать не будут.
Практическое отличие современных элементов — возможность их очистки промывкой. Таким образом, срок службы указанных компонентов примерно выше по сравнению с традиционными фильтрами.
Необходимость замены воздушного фильтра на Ларгус
Давно то, что воздушному фильтру в воздушном тракте отводится весомая роль, ведь он вместе со своим топливным «собратом» обеспечивает чистоту горения смеси. камера. От этого фактора напрямую зависят характеристики мотора LADA LARGUS.Эксплуатация автомобиля предусматривает безальтернативное и постепенное засорение рассматриваемого узла. Не нужно ждать момента полного прекращения функции фильтрации, потому что работа мотора будет невозможна, а вред за это не возмещается.
Lada Largus с грязным воздушным фильтром будет склонна к повышенному расходу топлива и неоправданному снижению мощности. Производитель намеренно разместил воздушный фильтр в наиболее удобном месте.
Для того, чтобы хозяин не поленился разобраться в нем и оценить степень засорения. Если факт загрязнения на лице, то в начале действия прибегают к замене. Эта работа подойдет даже владельцу, только что вступившему на путь автомобилиста.
Как правильно заменить воздушный фильтр?
Порядок действий на клапанном блоке 8 имеет небольшие отличия от алгоритма на модификациях 16 клапанов. Это побуждает описывать последовательность действий для каждого из типов двигателей отдельно.
Обратите внимание на общее требование: замену рекомендуется проводить, когда автомобиль LADA LARGUS находится на ровной площадке с достаточным уровнем освещенности. Подготовьте подготовьте емкость (упаковку), в которой вы сможете утилизировать старый фильтр.
Действуем на 8-клапанную версию
- Вынимаем компонент выпускного фильтра на 8-клапанной версии.
- на его место устанавливаем новый фильтр.
- Закройте крышку коробки.
- Болты.
Как это сделать на 16-клапанных агрегатах?
- Находим место «вывиха» элемента.
Он расположен в центральной части отсека прямо за двигателем. - Здесь нужно открутить пару болтов, удерживающих коробку фильтра.
- Ослабив хомуты воздуховода и сняв защиту, он очищает половину корпуса фильтра.
- Для удобства корпус элемента следует оставить в стороне.
- Удалите компонент, внешне расходующий ваш ресурс.
- Устанавливаем новый компонент на прежнее место.
- Теперь дело подлежит возврату в «законное» положение.
- Не забываем об установке ранее снятой пластиковой защиты.
- Закручиваемые болты корпуса.
- Зажимаем шланг воздуховода и, проверив герметичность узла, заводим мотор и радуемся его «свободному дыханию».
Замена воздушного фильтра завершена.
Подведем итоги
Как мы заявили, замена воздушного фильтра настолько проста, что не вызывает вопросов. Решение таких вопросов в условиях сотки — пустая трата отделок.Несмотря на всю простоту выполнения, эта процедура очень важна для обеспечения правильной работы мотора Лады Ларгус.
Отличное состояние элемента способствует «демонстрации» двигателем заявленных его характеристик, что может только порадовать владельца Lada Largus.
Многие водители не считают воздушный фильтр важным элементом, поэтому иногда не обращают на него внимания, забывая вовремя заменить. От состояния фильтрующего элемента зависит КПД двигателя.Поэтому нужно следить за его чистотой и своевременно менять. Процедура замены очень проста и может производиться в гаражных условиях. В Lada Largus только немного отличается для двигателей с 8 и 16 клапанами.
[Скрыть]
Зачем и когда нужно менять воздушный фильтр
Чтобы топливо получилось полностью, необходимо, чтобы в топливной смеси содержалось в 15-20 раз больше воздуха, чем топлива. Если воздух, попадающий в машину из окружающего пространства, не очистится от твердой взвеси, они попадут в двигатель.Со временем мотор будет работать все хуже, что в итоге может привести к необходимости его капитального ремонта.
Очищает фильтр всасываемого воздуха. Вдобавок во всасывающем тракте возникает шуршащий шум. На бензиновых двигателях он действует как регулятор температуры tvx. Во время работы фильтр постепенно забивается, сопротивление входящему потоку воздуха возрастает, и в силовой агрегат поступает недостаточный объем воздуха. Это приводит к неполному сгоранию топливной смеси. В результате увеличивается содержание токсичных веществ в выхлопных газах, снижается мощность мотора, увеличивается расход топлива.Чтобы силовой агрегат дольше служил и имел высокие силовые характеристики, нужно своевременно менять воздушный фильтр.
Производитель рекомендует менять воздушный фильтр на Лада Ларгус за 15-30 тысяч километров, точное время указано в инструкции по эксплуатации автомобиля. О необходимости замены воздушного фильтра можно судить по его состоянию при визуальном осмотре. Для этого необходимо достать фильтрующий элемент из корпуса аэродрома и оценить степень загрязнения.Замена необходима при сильном загрязнении фильтра или наличии на нем следов масла.
За срок замены, условия эксплуатации автомобиля. На пыльных дорогах и в мегаполисах, где окружающий воздух слишком загрязнен, замену приходится делать чаще. На двигателях с турбонаддувом повышены требования к очистке воздуха, поэтому сроки сокращены до 10-15 тысяч километров пробега.
Для принятия решения о замене лучше провести визуальный осмотр.Чтобы не забыть о замене фильтрующего элемента, специалисты рекомендуют менять его вместе с заменой моторного масла. Данная нормативная процедура выполняется через 15 тысяч километров пробега.
Порядок замены на 8-клапанном двигателе
На Лада Ларгус используются два типа воздушных фильтров. На моделях, выпущенных до 2012 года, фильтр был установлен «круглый». Его помещали в ящик с крышкой, которая фиксировалась с помощью защелок.
Порядок замены Далее:
- Захватите по периметру четыре зажима.
- Крестообразной отверткой открутите все винты.
- Демонтируем крышку, под которой находится фильтрующий элемент.

- Снимите старый фильтрующий материал. Внутри коробки закрыть отверстие в дроссельном узле, а внутри пыль и мусор чистой тряпкой или продуть воздухом под давлением.
- Вставьте новый расходный элемент.
- Верните крышку на штатное место. Закрепите защелками.Закрутите винты.
Замена воздушного фильтра на 8-м Лада Ларгус.
На Ларгусе, выпущенном после 2012 года, воздушный фильтр с ребристой поверхностью крышки будет находиться под капотом. На крышке нет надписей.
Выполняем пошаговые действия:
- Находим крепление крышки: два передних винта и два самоприжимных. Ключом на «8» откручиваем саморезы, саморезы откручиваются отверткой TORX T20.
- На нижней части корпуса фильтра закрепите две пластмассовые защелки в качестве язычка.Заходите с дном и снимайте коробку, забирая ее на себя.
- Фильтрующий элемент ничего не держит.
- Вытаскиваем старую прямоугольную сборку, очищаем посадочное место от загрязнений.

- Вставьте новый фильтрующий элемент.
- Верните воздушный фильтр на место, защелкните язычки и прикрутите крепления.
Порядок замены на 16-клапанном двигателе
Работы выполняем по следующему алгоритму:
- Снимаем резиновую скобу с выступа резервуара, удерживающего резонатор воздуховода.
- Отсоединить воздуховод от воздуховода и отвести в сторону, чтобы не мешал.
- Демонтируем впускной глушитель.
- Отключить трубку ВУТ. На фото он отмечен краской.
- Далее с помощью шестигранника на «25» откручиваем два крепежных винта.
- Демонтируем фильтр. Вытаскиваем грязный фильтрующий элемент. Очистите ящик внутри от мусора, вытрите пыль чистой тканью и вставьте новый фильтр.
- Дальнейшие действия выполняем в обратной последовательности: закрепляем корпус винтами, устанавливаем глушитель, подсоединяем форсунки и подсоединяем трубку ВУТ.

Замена воздушного фильтра на Лада Ларгус 16 клап.
Можно установить фильтрующий нулевик вместо фильтрующего элемента фильтра-фильтра на двигатель К4М. Такие фильтры могут быть многоразовыми.
многоразового использования следует регулярно чистить и стирать фильтровальную ткань и пропитывать ее специальным составом.Правда, стоимость пропитки довольно высока.
Есть еще один вариант — установить люстру с фильтром. Возможны два способа установки:
- Полностью демонтируйте глушитель на входе (2) и подключите его к люстре.
- Глушитель не касается люстры фильтра при установке вместо воздуховода (1).
На рисунке показаны компоненты узла.
Результатов:
- В первом варианте прирост крутящего момента во всем частотном диапазоне заметен, хотя и незначителен;
- Глушитель вреден тем, что будет отсутствовать повышение низких частот.В остальном он не мешает.
Сложностей с заменой воздушного фильтра не вызовет ни 8, ни на 16-ти клапанный двигатель Ларгус.
Если следить за состоянием фильтрующего элемента и вовремя менять его, это позволит двигателю работать в полную силу.
Если ГРМ содержит не 16 клапанов, а 8, то замена воздушного фильтра на Лада Ларгус выглядит банально. Достаточно открутить несколько болтов и шурупов, после чего пластиковая крышка снимается — фильтрующий элемент можно сразу менять.Даже не отключайте аккумулятор! Проблема в том, что обсуждаемый 8-клапанный Renault выпускался в двух разных вариантах. Для каждого из них инструкция будет «своей».
Меняем воздушный фильтр в «новой» версии Лада Ларгус
Допустим, машина выпущена после 2012 года. Под капотом должна быть пластиковая крышка с нервюрами. На крышке нет надписей.
Корпус воздушного фильтра (2013-2016)
Найдите четыре крепежных элемента: два винта сверху (TORX T20), два винта спереди (ключ «на 8»).Для откручивания саморезов понадобится «круглый» ключ.
Две пластмассовые язычки-защелки фиксируют корпус фильтра снизу.
Следуйте за ними рукой.
Порядок демонтажа:
Установка производится в обратной последовательности: «защелкнуть» корпус, вкрутить винты и т. Д.
Фильтрующий элемент прямоугольной формы допускает два варианта установки. Ошибочных не будет.
Замена воздушного фильтра на Лада Ларгус в новой версии — задача очень простая.И проводить такую замену нужно каждые 15 тыс. Км. Это постановление.
Как поменять воздушный фильтр на машине первых годов выпуска
Если фургон или универсал выпущен до 2013 года, скорее всего, фильтр будет «круглый». Сам фильтрующий элемент закрывается крышкой, которая фиксируется на защелках.
Корпус воздушного фильтра в «старой» версии
Далее все защелки снять крышку не получится. Надо будет открутить 5 саморезов.
Процедура:
Как видите, фильтрующий элемент допускает два варианта установки. И оба будут правильными!
Установка фильтра «Круглый»
При замене воздушного фильтра на Ларгус Ларгус или Рено Логан допускать ошибку — нельзя.
Ошибка из разряда «фильтр установлен вверх ногами» относится к салонным фильтрам, и только к ним.
Что касается срока замены, то он равен 15 тыс. Км вне зависимости от версии двигателя.Иногда этот интервал сокращают вдвое.
Статьи Фильтры
Прямоугольный фильтр обозначается одним артикулом — 165469466р. Для обода фильтра артикулов будет больше: 7701070525, 7701047655, 7701069365.
Составной элемент «нового» двигателя
Все цифры выше взяты из каталога Renault.
Аналоги фильтрующего прямоугольника
- ASAM 30487.
- Большой GB-946
- БМ FA9466.
- Filtron AP 134/10.
Аналоги обода фильтра
- Comline EAF411
- FEBI 30071 или 31264
- ФИЛЬТРОН AR131 / 1
- SWAG 60 93 0071 или 60 93 1264
Что касается воздушных фильтров, если им нужно знать следующее:
- Лучшее показывает продукция компаний Hengst и Mann Filter, за которыми следуют бренды Bosch, Big, Mahle и Knecht;
- Наименьшее качество у фильтров SCT, FRAM и CHAMPION;
- Все остальное где-то посередине.

Продукция двух отечественных марок — вариант на «бюджетную замену», не более. Но такая замена выглядит лучше вариантов из пункта 2.
Видео пример: Как заменить фильтр на «новом» движке
Фильтры в комплекте с 8 кл. и 16-кл. Моторы Ларгус, отличаются друг от друга внешне.
Фильтр воздушный на 8 клапанный Ларгус
На заводе на 8-Claspy Largus установлен оригинальный арендованный фильтр с каталожным номером 165469466R .Страна производитель — Румыния. Фильтрующий элемент имеет прямоугольную форму. На спине обязательно присутствует фетр.
Фильтр воздушный на 16-ти клапанный Largus
А по 16-значному фильтру с номером 8200431051 . Имеет неправильную внешнюю форму. Длина фильтра 175 мм, ширина большей / меньшей стороны соответственно 136/100 мм. Также есть фетр на спине.
Замена фильтра на 8-ми ячеечном Ларгусе
Процесс замены фильтра довольно прост и займет у вас не более 10 минут.
Кратко опишем основные этапы.
Для начала нужно разобрать корпус воздушного фильтра, который состоит из двух частей.
Для этого нужно отсоединить два замка с нижней части корпуса. Лево и право.
Выкрутите два винта в верхней части корпуса. Отвертка torx (звездочка) потребуется 25.
Отсоедините корпус и снимите старый воздушный фильтр.
Новый фильтр аккуратно устанавливается в пазы корпуса в том же положении, что и старый с разметкой вверх.
Саморезы и фиксаторы с защелкой.
Как не купить подделку
В связи с тем, что на рынке автозапчастей очень часто встречаются подделки, вот несколько простых советов, которые помогут купить оригинальный фильтр:
- Покупайте только в проверенных магазинах
- Товар должен быть оригинальной, непорванной и плотной полиэтиленовой тары
- Наличие галограммы на наклейке
- По возможности проверить на месте, сверяясь с оригиналом, установленным в автомобиле на заводе
- Сам фильтр показывает производителя и исходный номер в две строки.

- Перед должен быть войлок . Если вместо фетра черная губка, скорее всего, это подделка!
Аналоги воздушного фильтра на 8 клапанный Ларгус
- AP13410 Filtron.
- LX20611 Knecht.
- LA2070 Рысь
- NF5458C Невский
Цена на оригинальный фильтр 165469466R начинается от 790 руб. Цена на аналоги от 190 руб. (Ярославль)
Аналоги воздушного фильтра на 16 клапанный Ларгус
- C18582 MannFilter.
- 1457433529 Bosch.
- LX773 Knecht.
- NF5455C Невский
Цена на оригинальный фильтр 8200431051 начинается от 890 руб. Цена на аналоги от 230 руб. (Ярославль).
Вот и все. Всем выгодных и выгодных покупок!
Согласно техническому регламенту автосервиса Лада Ларгус, воздушный фильтр двигателя необходимо менять каждые 15 тыс. Км пробега для 16-клапанного двигателя К4М и каждые 20 тыс. Км. Пробег для 8 клапанных двигателей К7М.Если автомобиль эксплуатируется в сложных климатических условиях или на пыльных пыльных дорогах, то период замены рекомендуется сократить вдвое.
Замена элемента очистки воздуха с шестнадцатиклапанным мотором и восьмиклапанным немного отличается. Конструкция фильтров разная, но правила замены такие же. Благодаря простой конструкции корпуса фильтра и доступному расположению его можно заменять самостоятельно. Для его изменения не требуется никаких специальных знаний, а также нет необходимости демонтировать какие-либо дополнительные системы и узлы.Для работы понадобится стандартный набор инструментов для въезда в машину и набор ключей TORX.
.Внимание! Это видео не официальная Инструкция и руководство по ремонту автомобиля .


перечень цепей
9.7 / M75 Евро‑4. Электронная система управления двигателем автомобилей семейств LADA Priora, LADA Kalina, LADA 4×4, ТИ 3100.25100.12040 Скачать
Скачать
1. Система управления двигателем ВАЗ 2111 (1,5 л. 8 кл.) с распределенным впрыском топлива под нормы токсичности России. Руководство диагностике и ремонту. Скачать
Технология технического обслуживания и ремонта.
характеристики, номенклатура, оригинальные узлы.
ТИ 3100.25100.12067
25100.12070
ТИ.3100.25100.12069
1 (Старая аппаратная модификация).
) – Жгуты, датчики, исполнительные механизмы.
Если здесь нет напряжения, возможно, проблема с предохранителем или автоматическим выключателем.
5 х 10 -5
Пробегов;



Он расположен в центральной части отсека прямо за двигателем.


Следуйте за ними рукой.
