ΠΠ»Π΅ΠΊΡΡΠΎΠΌΠ°Π³Π½ΠΈΡΠ½Π°Ρ ΠΈΠ½Π΄ΡΠΊΡΠΈΡ β ΡΡΠΎΠΊ. Π€ΠΈΠ·ΠΈΠΊΠ°, 9 ΠΊΠ»Π°ΡΡ.
ΠΠ½Π΄ΡΠΊΡΠΈΠΎΠ½Π½ΡΠΉ ΡΠΎΠΊ
ΠΠ΅Π»ΠΈΠΊΠΎΠΌΡ Π°Π½Π³Π»ΠΈΠΉΡΠΊΠΎΠΌΡ ΡΠΈΠ·ΠΈΠΊΡ ΠΠ°ΠΉΠΊΠ»Ρ Π€Π°ΡΠ°Π΄Π΅Ρ ΠΏΠΎΡΡΠ΅Π±ΠΎΠ²Π°Π»ΠΎΡΡ ΠΏΠΎΡΡΠΈ \(10\) Π»Π΅Ρ, ΡΡΠΎΠ±Ρ ΠΎΡΠ²Π΅ΡΠΈΡΡ Π² \(1831\) Π³ΠΎΠ΄Ρ Π½Π° Π²ΠΎΠΏΡΠΎΡ: ΠΊΠ°ΠΊ ΠΏΡΠ΅Π²ΡΠ°ΡΠΈΡΡ ΠΌΠ°Π³Π½Π΅ΡΠΈΠ·ΠΌ Π² ΡΠ»Π΅ΠΊΡΡΠΈΡΠ΅ΡΡΠ²ΠΎ?
Π§ΡΠΎ ΠΆΠ΅ ΡΠ»ΡΠΆΠΈΡ ΠΏΡΠΈΡΠΈΠ½ΠΎΠΉ ΠΏΠΎΡΠ²Π»Π΅Π½ΠΈΡ ΡΠΎΠΊΠ° Π² ΠΊΠ°ΡΡΡΠΊΠ΅, Π² ΡΠ΅ΠΏΠΈ ΠΊΠΎΡΠΎΡΠΎΠΉ Π½Π΅Ρ ΠΈΡΡΠΎΡΠ½ΠΈΠΊΠ° ΡΠΎΠΊΠ°? Π’ΠΎΠΊ Π² ΠΊΠ°ΡΡΡΠΊΠ΅ Π²ΡΠ΅Π³Π΄Π° Π²ΠΎΠ·Π½ΠΈΠΊΠ°Π΅Ρ ΠΏΡΠΈ ΠΈΠ·ΠΌΠ΅Π½Π΅Π½ΠΈΠΈ ΠΌΠ°Π³Π½ΠΈΡΠ½ΠΎΠ³ΠΎ ΠΏΠΎΠ»Ρ, Π²Β ΠΊΠΎΡΠΎΡΠΎΠΌ ΠΎΠ½Π° Π½Π°Ρ ΠΎΠ΄ΠΈΡΡΡ.
ΠΠ»Π΅ΠΊΡΡΠΈΡΠ΅ΡΠΊΠΈΠΉ ΡΠΎΠΊ Π² Π·Π°ΠΌΠΊΠ½ΡΡΠΎΠΌ ΠΊΠΎΠ½ΡΡΡΠ΅, Π²ΠΎΠ·Π½ΠΈΠΊΠ°ΡΡΠΈΠΉ ΠΏΡΠΈ ΠΈΠ·ΠΌΠ΅Π½Π΅Π½ΠΈΠΈ ΠΌΠ°Π³Π½ΠΈΡΠ½ΠΎΠ³ΠΎ ΠΏΠΎΠ»Ρ, Π½Π°Π·ΡΠ²Π°Π΅ΡΡΡ ΠΈΠ½Π΄ΡΠΊΡΠΈΠΎΠ½Π½ΡΠΌ.
ΠΠ½Π΄ΡΠΊΡΠΈΠΎΠ½Π½ΡΠΉ ΡΠΎΠΊ, ΡΠ°ΠΊ ΠΆΠ΅ ΠΊΠ°ΠΊ ΠΈ ΡΠΎΠΊ ΠΎΡ Π³Π°Π»ΡΠ²Π°Π½ΠΈΡΠ΅ΡΠΊΠΎΠ³ΠΎ ΡΠ»Π΅ΠΌΠ΅Π½ΡΠ° ΠΈΠ»ΠΈ Π°ΠΊΠΊΡΠΌΡΠ»ΡΡΠΎΡΠ°, ΠΏΡΠ΅Π΄ΡΡΠ°Π²Π»ΡΠ΅Ρ ΡΠΎΠ±ΠΎΠΉ ΡΠΏΠΎΡΡΠ΄ΠΎΡΠ΅Π½Π½ΠΎΠ΅ Π΄Π²ΠΈΠΆΠ΅Π½ΠΈΠ΅ ΡΠ»Π΅ΠΊΡΡΠΎΠ½ΠΎΠ².Β
ΠΡΠΈΡΠΈΠ½Ρ ΡΠ»Π΅ΠΊΡΡΠΎΠΌΠ°Π³Π½ΠΈΡΠ½ΠΎΠΉ ΠΈΠ½Π΄ΡΠΊΡΠΈΠΈ
Π―Π²Π»Π΅Π½ΠΈΠ΅ Π²ΠΎΠ·Π½ΠΈΠΊΠ½ΠΎΠ²Π΅Π½ΠΈΡ ΠΈΠ½Π΄ΡΠΊΡΠΈΠΎΠ½Π½ΠΎΠ³ΠΎ ΡΠΎΠΊΠ° Π² ΠΊΠΎΠ½ΡΡΡΠ΅ Π½Π°Π·ΡΠ²Π°ΡΡ ΡΠ»Π΅ΠΊΡΡΠΎΠΌΠ°Π³Π½ΠΈΡΠ½ΠΎΠΉ ΠΈΠ½Π΄ΡΠΊΡΠΈΠ΅ΠΉ.
ΠΠ½ΠΎΠ³ΠΎΡΠΈΡΠ»Π΅Π½Π½ΡΠ΅ ΠΎΠΏΡΡΡ Π. Π€Π°ΡΠ°Π΄Π΅Ρ ΠΏΡΠΈΠ²Π΅Π»ΠΈ ΠΊ Π²ΡΠ²ΠΎΠ΄Ρ, ΡΡΠΎ ΠΈΠ½Π΄ΡΠΊΡΠΈΠΎΠ½Π½ΡΠΉ ΡΠΎΠΊ Π² ΠΊΠΎΠ½ΡΡΡΠ΅, Π·Π°ΠΌΠΊΠ½ΡΡΠΎΠΌ Π½Π° Π³Π°Π»ΡΠ²Π°Π½ΠΎΠΌΠ΅ΡΡ, Π²ΠΎΠ·Π½ΠΈΠΊΠ°Π΅Ρ ΠΏΡΠΈ ΠΈΠ·ΠΌΠ΅Π½Π΅Π½ΠΈΠΈ:
- ΠΌΠ°Π³Π½ΠΈΡΠ½ΠΎΠ³ΠΎ ΠΏΠΎΠ»Ρ;
- ΠΏΠ»ΠΎΡΠ°Π΄ΠΈ ΠΊΠΎΠ½ΡΡΡΠ°;
- ΠΎΡΠΈΠ΅Π½ΡΠ°ΡΠΈΠΈ ΠΊΠΎΠ½ΡΡΡΠ° Π² ΠΌΠ°Π³Π½ΠΈΡΠ½ΠΎΠΌ ΠΏΠΎΠ»Π΅.Β
Β
ΠΠΎ Π²ΡΠ΅Ρ ΡΠ»ΡΡΠ°ΡΡ ΠΈΠ·ΠΌΠ΅Π½ΡΠ΅ΡΡΡ ΡΠΈΡΠ»ΠΎ Π»ΠΈΠ½ΠΈΠΉ ΠΌΠ°Π³Π½ΠΈΡΠ½ΠΎΠΉ ΠΈΠ½Π΄ΡΠΊΡΠΈΠΈ,Β ΡΠΎ Π΅ΡΡΡΒ ΠΌΠ΅Π½ΡΠ΅ΡΡΡ ΠΌΠ°Π³Π½ΠΈΡΠ½ΡΠΉ ΠΏΠΎΡΠΎΠΊ.ΠΠ½Π΄ΡΠΊΡΠΈΠΎΠ½Π½ΡΠΉ ΡΠΎΠΊ Π²ΠΎΠ·Π½ΠΈΠΊΠ°Π΅Ρ ΠΏΡΠΈ Π²ΡΡΠΊΠΈΡ ΠΈΠ·ΠΌΠ΅Π½Π΅Π½ΠΈΡΡ ΠΌΠ°Π³Π½ΠΈΡΠ½ΠΎΠ³ΠΎ ΠΏΠΎΡΠΎΠΊΠ° Π€, ΠΏΡΠΎΠ½ΠΈΠ·ΡΠ²Π°ΡΡΠ΅Π³ΠΎ ΠΊΠΎΠ½ΡΡΡ Π·Π°ΠΌΠΊΠ½ΡΡΠΎΠ³ΠΎ ΠΏΡΠΎΠ²ΠΎΠ΄Π½ΠΈΠΊΠ°.
ΠΡΠ»ΠΈ ΠΆΠ΅ ΠΌΠ°Π³Π½ΠΈΡΠ½ΡΠΉ ΠΏΠΎΡΠΎΠΊ ΡΠ΅ΡΠ΅Π· ΠΏΠΎΠ²Π΅ΡΡ Π½ΠΎΡΡΡ, ΠΎΠ³ΡΠ°Π½ΠΈΡΠ΅Π½Π½ΡΡ ΠΊΠΎΠ½ΡΡΡΠΎΠΌ, Π½Π΅ ΠΌΠ΅Π½ΡΠ΅ΡΡΡ, ΡΠΎ ΠΈΠ½Π΄ΡΠΊΡΠΈΠΎΠ½Π½ΡΠΉ ΡΠΎΠΊ Π² ΠΊΠΎΠ½ΡΡΡΠ΅ Π½Π΅ Π²ΠΎΠ·Π½ΠΈΠΊΠ°Π΅Ρ.
ΠΡΠΈΠΌΠ΅Ρ:
Π΅ΡΠ»ΠΈ Π²ΡΠ°ΡΠ°ΡΡ ΠΏΠΎΠ»ΠΎΡΠΎΠ²ΠΎΠΉ ΠΌΠ°Π³Π½ΠΈΡ Π²Π½ΡΡΡΠΈ ΠΊΠ°ΡΡΡΠΊΠΈ, Π·Π°ΠΌΠΊΠ½ΡΡΠΎΠΉ Π½Π° Π³Π°Π»ΡΠ²Π°Π½ΠΎΠΌΠ΅ΡΡ, Π²ΠΎΠΊΡΡΠ³ Π΅Π³ΠΎ Π²Π΅ΡΡΠΈΠΊΠ°Π»ΡΠ½ΠΎΠΉ ΠΎΡΠΈ, ΡΠΎ ΠΈΠ½Π΄ΡΠΊΡΠΈΠΎΠ½Π½ΡΠΉ ΡΠΎΠΊ Π½Π΅ Π²ΠΎΠ·Π½ΠΈΠΊΠ°Π΅Ρ, ΡΠ°ΠΊ ΠΊΠ°ΠΊ ΠΌΠ°Π³Π½ΠΈΡΠ½ΡΠΉ ΠΏΠΎΡΠΎΠΊ Π½Π΅ ΠΌΠ΅Π½ΡΠ΅ΡΡΡ.
Π Π°Π·Π²ΠΈΡΠΈΠ΅ ΡΠ»Π΅ΠΊΡΡΠΎΡΠ΅Ρ Π½ΠΈΠΊΠΈ
ΠΡΠΊΡΡΡΠΈΠ΅ ΡΠ»Π΅ΠΊΡΡΠΎΠΌΠ°Π³Π½ΠΈΡΠ½ΠΎΠΉ ΠΈΠ½Π΄ΡΠΊΡΠΈΠΈ Π²ΡΠ·Π²Π°Π»ΠΎ ΠΏΠΎΡΠ²Π»Π΅Π½ΠΈΠ΅ ΠΈ Π±ΡΡΠ½ΠΎΠ΅ ΡΠ°Π·Π²ΠΈΡΠΈΠ΅ ΡΠ»Π΅ΠΊΡΡΠΎΡΠ΅Ρ
Π½ΠΈΠΊΠΈ. ΠΠ° ΠΎΡΠ½ΠΎΠ²Π΅ ΡΡΠΎΠ³ΠΎ ΡΠ²Π»Π΅Π½ΠΈΡ Π±ΡΠ»ΠΈ ΡΠΎΠ·Π΄Π°Π½Ρ Π³Π΅Π½Π΅ΡΠ°ΡΠΎΡΡ ΡΠ»Π΅ΠΊΡΡΠΈΡΠ΅ΡΠΊΠΎΠΉ ΡΠ½Π΅ΡΠ³ΠΈΠΈ. Π ΠΈΡ
ΡΠ°Π·ΡΠ°Π±ΠΎΡΠΊΠ΅ ΠΏΡΠΈΠ½ΠΈΠΌΠ°Π»ΠΈ ΡΡΠ°ΡΡΠΈΠ΅ ΡΡΡΠ½ΡΠ΅ ΠΈ ΡΠ΅Ρ
Π½ΠΈΠΊΠΈ ΡΠ°Π·Π½ΡΡ
ΡΡΡΠ°Π½, Π² ΡΠΎΠΌ ΡΠΈΡΠ»Π΅ ΠΈ Π½Π°ΡΠΈ ΡΠΎΠΎΡΠ΅ΡΠ΅ΡΡΠ²Π΅Π½Π½ΠΈΠΊΠΈ: Π. Π₯. ΠΠ΅Π½Ρ, Π. Π‘. Π―ΠΊΠΎΠ±ΠΈ, Π. Π. ΠΠΎΠ»ΠΈΠ²ΠΎ-ΠΠΎΠ±ΡΠΎΠ²ΠΎΠ»ΡΡΠΊΠΈΠΉ ΠΈ Π΄Ρ.![]()
Β
Β
ΠΡΠΈΠΌΠ΅Π½Π΅Π½ΠΈΠ΅ ΡΠ»Π΅ΠΊΡΡΠΎΠΌΠ°Π³Π½ΠΈΡΠ½ΠΎΠΉ ΠΈΠ½Π΄ΡΠΊΡΠΈΠΈ
Π―Π²Π»Π΅Π½ΠΈΠ΅ ΡΠ»Π΅ΠΊΡΡΠΎΠΌΠ°Π³Π½ΠΈΡΠ½ΠΎΠΉ ΠΈΠ½Π΄ΡΠΊΡΠΈΠΈ Π»Π΅ΠΆΠΈΡ Π² ΠΎΡΠ½ΠΎΠ²Π΅ Π΄Π΅ΠΉΡΡΠ²ΠΈΡ ΠΈΠ½Π΄ΡΠΊΡΠΈΠΎΠ½Π½ΠΎΠΉ ΠΏΠ»ΠΈΡΡ. ΠΠ½Π΄ΡΠΊΡΠΈΠΎΠ½Π½ΡΠ΅ ΡΠΎΠΊΠΈ ΠΏΡΠΈ ΠΈΠ·ΠΌΠ΅Π½Π΅Π½ΠΈΠΈ ΠΌΠ°Π³Π½ΠΈΡΠ½ΠΎΠ³ΠΎΒ ΠΏΠΎΠ»Ρ Π²ΠΎΠ·Π½ΠΈΠΊΠ°ΡΡ Π½Π΅ ΡΠΎΠ»ΡΠΊΠΎ Π² ΠΏΡΠΎΠ²ΠΎΠ»ΠΎΡΠ½ΡΡ ΠΊΠΎΠ½ΡΡΡΠ°Ρ , Π½ΠΎ ΠΈ Π² ΠΌΠ°ΡΡΠΈΠ²Π½ΡΡ ΠΎΠ±ΡΠ°Π·ΡΠ°Ρ ΠΌΠ΅ΡΠ°Π»Π»Π°. ΠΡΠΈ ΡΠΎΠΊΠΈ Π½Π°Π·ΡΠ²Π°ΡΡ Π²ΠΈΡ ΡΠ΅Π²ΡΠΌΠΈ ΡΠΎΠΊΠ°ΠΌΠΈ, ΠΈΠ»ΠΈ ΡΠΎΠΊΠ°ΠΌΠΈ Π€ΡΠΊΠΎ. Π ΠΌΠ°ΡΡΠΈΠ²Π½ΡΡ ΠΏΡΠΎΠ²ΠΎΠ΄Π½ΠΈΠΊΠ°Ρ Π²ΡΠ»Π΅Π΄ΡΡΠ²ΠΈΠ΅ ΠΌΠ°Π»ΠΎΡΡΠΈ ΡΠ»Π΅ΠΊΡΡΠΈΡΠ΅ΡΠΊΠΎΠ³ΠΎ ΡΠΎΠΏΡΠΎΡΠΈΠ²Π»Π΅Π½ΠΈΡ ΡΠΎΠΊΠΈ ΠΌΠΎΠ³ΡΡ Π±ΡΡΡ ΠΎΡΠ΅Π½Ρ Π±ΠΎΠ»ΡΡΠΈΠΌΠΈ ΠΈ Π²ΡΠ·ΡΠ²Π°ΡΡ Π·Π½Π°ΡΠΈΡΠ΅Π»ΡΠ½ΠΎΠ΅ Π½Π°Π³ΡΠ΅Π²Π°Π½ΠΈΠ΅. ΠΡΠΈΠ½ΡΠΈΠΏ ΡΠ°Π±ΠΎΡΡ ΠΈΠ½Π΄ΡΠΊΡΠΈΠΎΠ½Π½ΠΎΠΉ ΠΏΠ»ΠΈΡΡ ΠΏΠΎΠΊΠ°Π·Π°Π½ Π½Π° ΡΠΈΡΡΠ½ΠΊΠ΅. ΠΠΎΠ΄ ΡΡΠ΅ΠΊΠ»ΠΎΠΊΠ΅ΡΠ°ΠΌΠΈΡΠ΅ΡΠΊΠΎΠΉ ΠΏΠΎΠ²Π΅ΡΡ Π½ΠΎΡΡΡΡ ΠΏΠ»ΠΈΡΡ Π½Π°Ρ ΠΎΠ΄ΠΈΡΡΡ ΠΊΠ°ΡΡΡΠΊΠ° ΠΈΠ½Π΄ΡΠΊΡΠΈΠ²Π½ΠΎΡΡΠΈ, ΠΏΠΎ ΠΊΠΎΡΠΎΡΠΎΠΉ ΠΏΡΠΎΡΠ΅ΠΊΠ°Π΅Ρ ΠΏΠ΅ΡΠ΅ΠΌΠ΅Π½Π½ΡΠΉ ΡΠ»Π΅ΠΊΡΡΠΈΡΠ΅ΡΠΊΠΈΠΉ ΡΠΎΠΊ, ΡΠΎΠ·Π΄Π°ΡΡΠΈΠΉ ΠΏΠ΅ΡΠ΅ΠΌΠ΅Π½Π½ΠΎΠ΅ ΠΌΠ°Π³Π½ΠΈΡΠ½ΠΎΠ΅ ΠΏΠΎΠ»Π΅. Π§Π°ΡΡΠΎΡΠ° ΡΠΎΠΊΠ° ΡΠΎΡΡΠ°Π²Π»ΡΠ΅Ρ \(20\)β\(60\)Β ΠΊΠΡ. Π Π΄Π½Π΅ ΠΏΠΎΡΡΠ΄Ρ Π½Π°Π²ΠΎΠ΄ΡΡΡΡ ΡΠΎΠΊΠΈ ΠΈΠ½Π΄ΡΠΊΡΠΈΠΈ, ΠΊΠΎΡΠΎΡΡΠ΅ Π½Π°Π³ΡΠ΅Π²Π°ΡΡ Π΅Π³ΠΎ, Π° Π·Π°ΠΎΠ΄Π½ΠΎ ΠΈ ΠΏΠΎΠΌΠ΅ΡΡΠ½Π½ΡΠ΅ Π² ΠΏΠΎΡΡΠ΄Ρ ΠΏΡΠΎΠ΄ΡΠΊΡΡ. ΠΠ΅Ρ Π½ΠΈΠΊΠ°ΠΊΠΎΠΉ ΡΠ΅ΠΏΠ»ΠΎΠΏΠ΅ΡΠ΅Π΄Π°ΡΠΈ ΡΠ½ΠΈΠ·Ρ Π²Π²Π΅ΡΡ , ΠΎΡ ΠΊΠΎΠ½ΡΠΎΡΠΊΠΈ ΡΠ΅ΡΠ΅Π· ΡΡΠ΅ΠΊΠ»ΠΎ ΠΊ ΠΏΠΎΡΡΠ΄Π΅, Π° Π·Π½Π°ΡΠΈΡ, Π½Π΅Ρ ΠΈ ΡΠ΅ΠΏΠ»ΠΎΠ²ΡΡ ΠΏΠΎΡΠ΅ΡΡ. Π‘ ΡΠΎΡΠΊΠΈ Π·ΡΠ΅Π½ΠΈΡ ΡΡΡΠ΅ΠΊΡΠΈΠ²Π½ΠΎΡΡΠΈ ΠΈΡΠΏΠΎΠ»ΡΠ·ΠΎΠ²Π°Π½ΠΈΡ ΠΏΠΎΡΡΠ΅Π±Π»ΡΠ΅ΠΌΠΎΠΉ ΡΠ»Π΅ΠΊΡΡΠΎΡΠ½Π΅ΡΠ³ΠΈΠΈ ΠΈΠ½Π΄ΡΠΊΡΠΈΠΎΠ½Π½Π°Ρ ΠΏΠ»ΠΈΡΠ° Π²ΡΠ³ΠΎΠ΄Π½ΠΎ ΠΎΡΠ»ΠΈΡΠ°Π΅ΡΡΡ ΠΎΡ Π²ΡΠ΅Ρ Π΄ΡΡΠ³ΠΈΡ ΡΠΈΠΏΠΎΠ² ΠΊΡΡ ΠΎΠ½Π½ΡΡ ΠΏΠ»ΠΈΡ.
Β
Β
1 β ΠΏΠΎΡΡΠ΄Π° ΠΈΠ· ΡΠ΅ΡΡΠΎΠΌΠ°Π³Π½ΠΈΡΠ½ΠΎΠ³ΠΎ ΠΌΠ°ΡΠ΅ΡΠΈΠ°Π»Π°;
2 β ΡΡΠ΅ΠΊΠ»ΠΎΠΊΠ΅ΡΠ°ΠΌΠΈΡΠ΅ΡΠΊΠ°Ρ ΠΏΠΎΠ²Π΅ΡΡ Π½ΠΎΡΡΡ;
3 β ΡΠ»ΠΎΠΉ ΠΈΠ·ΠΎΠ»ΡΡΠΈΠΈ;
4 β ΠΊΠ°ΡΡΡΠΊΠ° ΠΈΠ½Π΄ΡΠΊΡΠΈΠ²Π½ΠΎΡΡΠΈ.
ΠΠ»Π΅ΠΊΡΡΠΎΠΌΠ°Π³Π½ΠΈΡΠ½Π°Ρ ΠΈΠ½Π΄ΡΠΊΡΠΈΡ
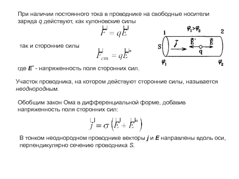
ΠΠ°Π³Π½ΠΈΡΠ½ΡΠΉ ΠΏΠΎΡΠΎΠΊ. Π ΠΎΠ΄Π½ΠΎΡΠΎΠ΄Π½ΠΎΠΌ ΠΌΠ°Π³Π½ΠΈΡΠ½ΠΎΠΌ ΠΏΠΎΠ»Π΅, ΠΌΠΎΠ΄ΡΠ»Ρ Π²Π΅ΠΊΡΠΎΡΠ° ΠΈΠ½Π΄ΡΠΊΡΠΈΠΈ ΠΊΠΎΡΠΎΡΠΎΠ³ΠΎ ΡΠ°Π²Π΅Π½ Π, ΠΏΠΎΠΌΠ΅ΡΠ΅Π½ ΠΏΠ»ΠΎΡΠΊΠΈΠΉ Π·Π°ΠΌΠΊΠ½ΡΡΡΠΉ ΠΊΠΎΠ½ΡΡΡ ΠΏΠ»ΠΎΡΠ°Π΄ΡΡ S. ΠΠΎΡΠΌΠ°Π»Ρ n ΠΊ ΠΏΠ»ΠΎΡΠΊΠΎΡΡΠΈ ΠΊΠΎΠ½ΡΡΡΠ° ΡΠΎΡΡΠ°Π²Π»ΡΠ΅Ρ ΡΠ³ΠΎΠ» a Ρ Π½Π°ΠΏΡΠ°Π²Π»Π΅Π½ΠΈΠ΅ΠΌ Π²Π΅ΠΊΡΠΎΡΠ° ΠΌΠ°Π³Π½ΠΈΡΠ½ΠΎΠΉ ΠΈΠ½Π΄ΡΠΊΡΠΈΠΈ Π (ΡΠΌ. ΡΠΈΡ. 1).
ΠΠ°Π³Π½ΠΈΡΠ½ΡΠΌ ΠΏΠΎΡΠΎΠΊΠΎΠΌ ΡΠ΅ΡΠ΅Π· ΠΏΠΎΠ²Π΅ΡΡ
Π½ΠΎΡΡΡ Π½Π°Π·ΡΠ²Π°Π΅ΡΡΡ Π²Π΅Π»ΠΈΡΠΈΠ½Π° Π€, ΠΎΠΏΡΠ΅Π΄Π΅Π»ΡΠ΅ΠΌΠ°Ρ ΡΠΎΠΎΡΠ½ΠΎΡΠ΅Π½ΠΈΠ΅ΠΌ:
Π€ = ΠΒ·SΒ·cos a.Β Β Β Β Β Β Β Β Β
Β Β Β Β Β Β
ΠΠ΄ΠΈΠ½ΠΈΡΠ° ΠΈΠ·ΠΌΠ΅ΡΠ΅Π½ΠΈΡ ΠΌΠ°Π³Π½ΠΈΡΠ½ΠΎΠ³ΠΎ ΠΏΠΎΡΠΎΠΊΠ° Π² ΡΠΈΡΡΠ΅ΠΌ Π‘Π — 1 ΠΠ΅Π±Π΅Ρ (1 ΠΠ±).
ΠΠ»Π΅ΠΊΡΡΠΎΠΌΠ°Π³Π½ΠΈΡΠ½Π°Ρ ΠΈΠ½Π΄ΡΠΊΡΠΈΡ. Π―Π²Π»Π΅Π½ΠΈΠ΅ ΡΠ»Π΅ΠΊΡΡΠΎΠΌΠ°Π³Π½ΠΈΡΠ½ΠΎΠΉ ΠΈΠ½Π΄ΡΠΊΡΠΈΠΈ ΠΎΠ±Π½Π°ΡΡΠΆΠ΅Π½ΠΎ Π² 1831 Π³. Π€Π°ΡΠ°Π΄Π΅Π΅ΠΌ. ΠΠ½ΠΎ Π²ΡΡΠ°ΠΆΠ°Π΅Ρ Π²Π·Π°ΠΈΠΌΠΎΡΠ²ΡΠ·Ρ ΡΠ»Π΅ΠΊΡΡΠΈΡΠ΅ΡΠΊΠΈΡ
ΠΈ ΠΌΠ°Π³Π½ΠΈΡΠ½ΡΡ
ΡΠ²Π»Π΅Π½ΠΈΠΉ.
Π Π°ΡΡΠΌΠΎΡΡΠΈΠΌ Π½Π΅ΠΊΠΎΡΠΎΡΡΠ΅ ΡΠΊΡΠΏΠ΅ΡΠΈΠΌΠ΅Π½ΡΠ°Π»ΡΠ½ΡΠ΅ ΡΠ°ΠΊΡΡ:
ΠΏΠΎΡΡΠΎΡΠ½Π½ΡΠΉ ΠΌΠ°Π³Π½ΠΈΡ Π²ΡΡΠ°Π²Π»ΡΡΡ Π² ΠΊΠ°ΡΡΡΠΊΡ, Π·Π°ΠΌΠΊΠ½ΡΡΡΡ Π½Π° Π³Π°Π»ΡΠ²Π°Π½ΠΎΠΌΠ΅ΡΡ, ΠΈΠ»ΠΈ Π²ΡΠ½ΠΈΠΌΠ°ΡΡ ΠΈΠ· Π½Π΅Π΅.
ΠΡΠΈ Π΄Π²ΠΈΠΆΠ΅Π½ΠΈΠΈ ΠΌΠ°Π³Π½ΠΈΡΠ° Π² ΠΊΠΎΠ½ΡΡΡΠ΅ Π²ΠΎΠ·Π½ΠΈΠΊΠ°Π΅Ρ ΡΠ»Π΅ΠΊΡΡΠΈΡΠ΅ΡΠΊΠΈΠΉ ΡΠΎΠΊ
ΠΠ½Π°Π»ΠΎΠ³ΠΈΡΠ½ΡΠΉ ΡΠ΅Π·ΡΠ»ΡΡΠ°Ρ Π±ΡΠ΄Π΅Ρ ΠΈΠΌΠ΅ΡΡ ΠΌΠ΅ΡΡΠΎ Π² ΡΠ»ΡΡΠ°Π΅ ΠΏΠ΅ΡΠ΅ΠΌΠ΅ΡΠ΅Π½ΠΈΡ ΡΠ»Π΅ΠΊΡΡΠΎΠΌΠ°Π³Π½ΠΈΡΠ°, ΠΏΠΎ ΠΊΠΎΡΠΎΡΠΎΠΌΡ ΠΏΡΠΎΠΏΡΡΠΊΠ°ΡΡ ΠΏΠΎΡΡΠΎΡΠ½Π½ΡΠΉ ΡΠΎΠΊ, ΠΎΡΠ½ΠΎΡΠΈΡΠ΅Π»ΡΠ½ΠΎ ΠΏΠ΅ΡΠ²ΠΈΡΠ½ΠΎΠΉ ΠΊΠ°ΡΡΡΠΊΠΈ ΠΈΠ»ΠΈ ΠΏΡΠΈ ΠΈΠ·ΠΌΠ΅Π½Π΅Π½ΠΈΠΈ ΡΠΎΠΊΠ° Π² Π½Π΅ΠΏΠΎΠ΄Π²ΠΈΠΆΠ½ΠΎΠΉ Π²ΡΠΎΡΠΈΡΠ½ΠΎΠΉ ΠΊΠ°ΡΡΡΠΊΠ΅.
ΡΠ°ΠΌΠΊΡ, Π·Π°ΠΌΠΊΠ½ΡΡΡΡ Π½Π° Π³Π°Π»ΡΠ²Π°Π½ΠΎΠΌΠ΅ΡΡ, ΠΏΠΎΠΌΠ΅ΡΠ°ΡΡ Π² ΠΎΠ΄Π½ΠΎΡΠΎΠ΄Π½ΠΎΠ΅ ΠΌΠ°Π³Π½ΠΈΡΠ½ΠΎΠ΅ ΠΏΠΎΠ»Π΅ ΠΈ Π²ΡΠ°ΡΠ°ΡΡ. Π ΡΠ°ΠΌΠΊΠ΅ Π²ΠΎΠ·Π½ΠΈΠΊΠ°Π΅Ρ ΡΠ»Π΅ΠΊΡΡΠΈΡΠ΅ΡΠΊΠΈΠΉ ΡΠΎΠΊ. ΠΡΠ»ΠΈ ΠΆΠ΅ ΡΠ°ΠΌΠΊΠ° Π΄Π²ΠΈΠΆΠ΅ΡΡΡ ΠΏΠΎΡΡΡΠΏΠ°ΡΠ΅Π»ΡΠ½ΠΎ, Π½Π΅ ΠΏΠ΅ΡΠ΅ΡΠ΅ΠΊΠ°Ρ ΡΠΈΠ»ΠΎΠ²ΡΡ
Π»ΠΈΠ½ΠΈΠΉ, ΡΠΎ ΡΠΎΠΊ Π² Π½Π΅ΠΉ Π½Π΅ Π²ΠΎΠ·Π½ΠΈΠΊΠ°Π΅Ρ.
ΡΠ°ΠΌΠΊΠ° Π΄Π²ΠΈΠΆΠ΅ΡΡΡΒ Π² Π½Π΅ΠΎΠ΄Π½ΠΎΡΠΎΠ΄Π½ΠΎΠΌ ΠΌΠ°Π³Π½ΠΈΡΠ½ΠΎΠΌ ΠΏΠΎΠ»Π΅. Π§ΠΈΡΠ»ΠΎ Π»ΠΈΠ½ΠΈΠΉ ΠΈΠ½Π΄ΡΠΊΡΠΈΠΈ, ΠΏΠ΅ΡΠ΅ΡΠ΅ΠΊΠ°ΡΡΠΈΡ
ΡΠ°ΠΌΠΊΡ, ΠΈΠ·ΠΌΠ΅Π½ΡΠ΅ΡΡΡ. Π ΡΠ°ΠΌΠΊΠ΅ Π²ΠΎΠ·Π½ΠΈΠΊΠ°Π΅Ρ ΡΠ»Π΅ΠΊΡΡΠΈΡΠ΅ΡΠΊΠΈΠΉ ΡΠΎΠΊ
Π’ΠΎΠΊ, Π²ΠΎΠ·Π½ΠΈΠΊΠ°ΡΡΠΈΠΉ Π² ΠΊΠΎΠ½ΡΡΡΠ΅ ΠΏΡΠΈ ΠΈΠ·ΠΌΠ΅Π½Π΅Π½ΠΈΠΈ ΠΌΠ°Π³Π½ΠΈΡΠ½ΠΎΠ³ΠΎ ΠΏΠΎΡΠΎΠΊΠ°, Π½Π°Π·ΡΠ²Π°ΡΡ ΠΈΠ½Π΄ΡΠΊΡΠΈΠΎΠ½Π½ΡΠΌ ΡΠΎΠΊΠΎΠΌ.
ΠΡ Π·Π½Π°Π΅ΡΠ΅, ΡΡΠΎ ΡΡΠ»ΠΎΠ²ΠΈΠ΅ΠΌ ΡΡΡΠ΅ΡΡΠ²ΠΎΠ²Π°Π½ΠΈΡ ΡΠ»Π΅ΠΊΡΡΠΈΡΠ΅ΡΠΊΠΎΠ³ΠΎ ΡΠΎΠΊΠ° Π² Π·Π°ΠΌΠΊΠ½ΡΡΠΎΠΌ ΠΊΠΎΠ½ΡΡΡΠ΅ ΡΠ²Π»ΡΠ΅ΡΡΡ Π½Π°Π»ΠΈΡΠΈΠ΅ ΡΠ»Π΅ΠΊΡΡΠΎΠ΄Π²ΠΈΠΆΡΡΠ΅ΠΉ ΡΠΈΠ»Ρ, ΠΏΠΎΠ΄Π΄Π΅ΡΠΆΠΈΠ²Π°ΡΡΠ΅ΠΉ ΡΠ°Π·Π½ΠΎΡΡΡ ΠΏΠΎΡΠ΅Π½ΡΠΈΠ°Π»ΠΎΠ². Π‘Π»Π΅Π΄ΠΎΠ²Π°ΡΠ΅Π»ΡΠ½ΠΎ, ΠΏΡΠΈ ΠΈΠ·ΠΌΠ΅Π½Π΅Π½ΠΈΠΈ ΠΌΠ°Π³Π½ΠΈΡΠ½ΠΎΠ³ΠΎ ΠΏΠΎΡΠΎΠΊΠ°, ΠΏΡΠΎΠ½ΠΈΠ·ΡΠ²Π°ΡΡΠ΅Π³ΠΎ Π·Π°ΠΌΠΊΠ½ΡΡΡΠΉ ΠΊΠΎΠ½ΡΡΡ, Π² Π½Π΅ΠΌ Π²ΠΎΠ·Π½ΠΈΠΊΠ°Π΅Ρ ΠΠΠ‘, ΠΊΠΎΡΠΎΡΡΡ Π½Π°Π·ΡΠ²Π°ΡΡ ΠΠΠ‘ ΠΈΠ½Π΄ΡΠΊΡΠΈΠΈ (ei).
Π―Π²Π»Π΅Π½ΠΈΠ΅ Π²ΠΎΠ·Π½ΠΈΠΊΠ½ΠΎΠ²Π΅Π½ΠΈΡ ΠΠΠ‘ Π² ΠΊΠΎΠ½ΡΡΡΠ΅ ΠΏΡΠΈ ΠΈΠ·ΠΌΠ΅Π½Π΅Π½ΠΈΠΈ ΠΌΠ°Π³Π½ΠΈΡΠ½ΠΎΠ³ΠΎ ΠΏΠΎΡΠΎΠΊΠ°, ΠΏΡΠΎΠ½ΠΈΠ·ΡΠ²Π°ΡΡΠ΅Π³ΠΎ ΠΊΠΎΠ½ΡΡΡ, Π½Π°Π·ΡΠ²Π°Π΅ΡΡΡ ΡΠ»Π΅ΠΊΡΡΠΎΠΌΠ°Π³Π½ΠΈΡΠ½ΠΎΠΉ ΠΈΠ½Π΄ΡΠΊΡΠΈΠ΅ΠΉ.
I = ei/R , Π³Π΄Π΅ R- ΡΠΎΠΏΡΠΎΡΠΈΠ²Π»Π΅Π½ΠΈΠ΅ ΠΊΠΎΠ½ΡΡΡΠ°.
ΠΡΠ»ΠΈ ΠΊΠΎΠ½ΡΡΡ ΡΠ°Π·ΠΎΠΌΠΊΠ½ΡΡ, ΡΠΎ Π½Π° ΠΊΠΎΠ½ΡΠ°Ρ ΠΏΡΠΎΠ²ΠΎΠ΄Π½ΠΈΠΊΠ° Π²ΠΎΠ·Π½ΠΈΠΊΠ°Π΅Ρ ΡΠ°Π·Π½ΠΎΡΡΡ ΠΏΠΎΡΠ΅Π½ΡΠΈΠ°Π»ΠΎΠ², ΡΠ°Π²Π½Π°Ρ ei.
ΠΠ°ΠΏΡΠ°Π²Π»Π΅Π½ΠΈΠ΅ ΠΈΠ½Π΄ΡΠΊΡΠΈΠΎΠ½Π½ΠΎΠ³ΠΎ ΡΠΎΠΊΠ° Π² ΠΊΠΎΠ½ΡΡΡΠ΅ ΠΎΠΏΡΠ΅Π΄Π΅Π»ΡΠ΅ΡΡΡ ΠΏΡΠ°Π²ΠΈΠ»ΠΎΠΌ ΠΠ΅Π½ΡΠ°:
ΠΠ½Π΄ΡΠΊΡΠΈΠΎΠ½Π½ΡΠΉ ΡΠΎΠΊ Π½Π°ΠΏΡΠ°Π²Π»Π΅Π½ ΡΠ°ΠΊ, ΡΡΠΎΠ±Ρ ΡΠ²ΠΎΠΈΠΌ ΠΌΠ°Π³Π½ΠΈΡΠ½ΡΠΌ ΠΏΠΎΠ»Π΅ΠΌ ΠΏΡΠΎΡΠΈΠ²ΠΎΠ΄Π΅ΠΉΡΡΠ²ΠΎΠ²Π°ΡΡ ΠΈΠ·ΠΌΠ΅Π½Π΅Π½ΠΈΡ ΠΌΠ°Π³Π½ΠΈΡΠ½ΠΎΠ³ΠΎ ΠΏΠΎΡΠΎΠΊΠ°, ΠΊΠΎΡΠΎΡΡΠΌ ΠΎΠ½ Π²ΡΠ·Π²Π°Π½.
ΠΠ°ΠΏΡΠ°Π²Π»Π΅Π½ΠΈΠ΅ ΠΈΠ½Π΄ΡΠΊΡΠΈΠΎΠ½Π½ΠΎΠ³ΠΎ ΡΠΎΠΊΠ° ΠΎΠΏΡΠ΅Π΄Π΅Π»ΡΠ΅ΡΡΡ ΡΠ»Π΅Π΄ΡΡΡΠΈΠΌ ΠΎΠ±ΡΠ°Π·ΠΎΠΌ:
Β Β 1. ΡΡΡΠ°Π½ΠΎΠ²ΠΈΡΡ Π½Π°ΠΏΡΠ°Π²Π»Π΅Π½ΠΈΠ΅ Π²Π½Π΅ΡΠ½Π΅Π³ΠΎ ΠΌΠ°Π³Π½ΠΈΡΠ½ΠΎΠ³ΠΎ ΠΏΠΎΠ»Ρ Π.
Β Β 2. ΠΎΠΏΡΠ΅Π΄Π΅Π»ΠΈΡΡ ΡΠ²Π΅Π»ΠΈΡΠΈΠ²Π°Π΅ΡΡΡ ΠΈΠ»ΠΈ ΡΠΌΠ΅Π½ΡΡΠ°Π΅ΡΡΡ ΠΏΠΎΡΠΎΠΊ Π²Π΅ΠΊΡΠΎΡΠ° ΠΌΠ°Π³Π½ΠΈΡΠ½ΠΎΠΉ ΠΈΠ½Π΄ΡΠΊΡΠΈΠΈ Π²Π½Π΅ΡΠ½Π΅Π³ΠΎ ΠΏΠΎΠ»Ρ.
Β Β 3. ΠΏΠΎ ΠΏΡΠ°Π²ΠΈΠ»Ρ ΠΠ΅Π½ΡΠ° ΡΠΊΠ°Π·Π°ΡΡ Π½Π°ΠΏΡΠ°Π²Π»Π΅Π½ΠΈΠ΅ Π²Π΅ΠΊΡΠΎΡΠ° ΠΌΠ°Π³Π½ΠΈΡΠ½ΠΎΠΉ ΠΈΠ½Π΄ΡΠΊΡΠΈΠΈ ΠΈΠ½Π΄ΡΠΊΡΠΈΠΎΠ½Π½ΠΎΠ³ΠΎ ΡΠΎΠΊΠ° Πi.
Β Β 4. ΠΏΠΎ ΠΏΡΠ°Π²ΠΈΠ»Ρ ΠΏΡΠ°Π²ΠΎΠ³ΠΎ Π²ΠΈΠ½ΡΠ° ΠΎΠΏΡΠ΅Π΄Π΅Π»ΠΈΡΡ Π½Π°ΠΏΡΠ°Π²Π»Π΅Π½ΠΈΠ΅ ΠΈΠ½Π΄ΡΠΊΡΠΈΠΎΠ½Π½ΠΎΠ³ΠΎ ΡΠΎΠΊΠ° Π² ΠΊΠΎΠ½ΡΡΡΠ΅.
ΠΠΠ‘ ΠΈΠ½Π΄ΡΠΊΡΠΈΠΈ Π² Π΄Π²ΠΈΠΆΡΡΠ΅ΠΌΡΡ ΠΏΡΠΎΠ²ΠΎΠ΄Π½ΠΈΠΊΠ΅. ΠΡΡΡΡ ΠΏΡΠΎΠ²ΠΎΠ΄Π½ΠΈΠΊ Π΄Π»ΠΈΠ½ΠΎΠΉ L ΠΏΠ΅ΡΠ΅ΠΌΠ΅ΡΠ°Π΅ΡΡΡ ΡΠΎ ΡΠΊΠΎΡΠΎΡΡΡΡ V Π² ΠΎΠ΄Π½ΠΎΡΠΎΠ΄Π½ΠΎΠΌ ΠΌΠ°Π³Π½ΠΈΡΠ½ΠΎΠΌ ΠΏΠΎΠ»Π΅, ΠΏΠ΅ΡΠ΅ΡΠ΅ΠΊΠ°Ρ ΡΠΈΠ»ΠΎΠ²ΡΠ΅ Π»ΠΈΠ½ΠΈΠΈ. ΠΠΌΠ΅ΡΡΠ΅ Ρ ΠΏΡΠΎΠ²ΠΎΠ΄Π½ΠΈΠΊΠΎΠΌ Π΄Π²ΠΈΠΆΡΡΡΡ Π·Π°ΡΡΠ΄Ρ, Π½Π°Ρ
ΠΎΠ΄ΡΡΠΈΠ΅ΡΡ Π² ΠΏΡΠΎΠ²ΠΎΠ΄Π½ΠΈΠΊΠ΅. ΠΠ° Π΄Π²ΠΈΠΆΡΡΠΈΠΉΡΡ Π² ΠΌΠ°Π³Π½ΠΈΡΠ½ΠΎΠΌ ΠΏΠΎΠ»Π΅ Π·Π°ΡΡΠ΄ Π΄Π΅ΠΉΡΡΠ²ΡΠ΅Ρ ΡΠΈΠ»Π° ΠΠΎΡΠ΅Π½ΡΠ°. Π‘Π²ΠΎΠ±ΠΎΠ΄Π½ΡΠ΅ ΡΠ»Π΅ΠΊΡΡΠΎΠ½Ρ ΡΠΌΠ΅ΡΠ°ΡΡΡΡ ΠΊ ΠΎΠ΄Π½ΠΎΠΌΡ ΠΊΠΎΠ½ΡΡ ΠΏΡΠΎΠ²ΠΎΠ΄Π½ΠΈΠΊΠ°, Π° Π½Π° Π΄ΡΡΠ³ΠΎΠΌ ΠΎΡΡΠ°ΡΡΡΡ Π½Π΅ΡΠΊΠΎΠΌΠΏΠ΅Π½ΡΠΈΡΠΎΠ²Π°Π½Π½ΡΠ΅ ΠΏΠΎΠ»ΠΎΠΆΠΈΡΠ΅Π»ΡΠ½ΡΠ΅ Π·Π°ΡΡΠ΄Ρ. ΠΠΎΠ·Π½ΠΈΠΊΠ°Π΅Ρ ΡΠ°Π·Π½ΠΎΡΡΡ ΠΏΠΎΡΠ΅Π½ΡΠΈΠ°Π»ΠΎΠ², ΠΊΠΎΡΠΎΡΠ°Ρ ΠΈ ΠΏΡΠ΅Π΄ΡΡΠ°Π²Π»ΡΠ΅Ρ ΡΠΎΠ±ΠΎΠΉ ΠΠΠ‘ ΠΈΠ½Π΄ΡΠΊΡΠΈΠΈ ei. ΠΠ΅ Π²Π΅Π»ΠΈΡΠΈΠ½Ρ ΠΌΠΎΠΆΠ½ΠΎ ΠΎΠΏΡΠ΅Π΄Π΅Π»ΠΈΡΡ, ΡΠ°ΡΡΡΠΈΡΠ°Π² ΡΠ°Π±ΠΎΡΡ, ΡΠΎΠ²Π΅ΡΡΠ°Π΅ΠΌΡΡ ΡΠΈΠ»ΠΎΠΉ ΠΠΎΡΠ΅Π½ΡΠ° ΠΏΡΠΈ ΠΏΠ΅ΡΠ΅ΠΌΠ΅ΡΠ΅Π½ΠΈΠΈ Π·Π°ΡΡΠ΄Π° Π²Π΄ΠΎΠ»Ρ ΠΏΡΠΎΠ²ΠΎΠ΄Π½ΠΈΠΊΠ°:
ei = A/q = FΒ·L/q.
ΠΡΡΡΠ΄Π° ΡΠ»Π΅Π΄ΡΠ΅Ρ, ΡΡΠΎ
ei = BΒ·VΒ·LΒ·sin a.
Π‘Π°ΠΌΠΎΠΈΠ½Π΄ΡΠΊΡΠΈΡ ΡΠ²Π»ΡΠ΅ΡΡΡ ΡΠ°ΡΡΠ½ΡΠΌ ΡΠ»ΡΡΠ°Π΅ΠΌ ΡΠ°Π·Π½ΠΎΠΎΠ±ΡΠ°Π·Π½ΡΡ
ΠΏΡΠΎΡΠ²Π»Π΅Π½ΠΈΠΉ ΡΠ»Π΅ΠΊΡΡΠΎΠΌΠ°Π³Π½ΠΈΡΠ½ΠΎΠΉ ΠΈΠ½Π΄ΡΠΊΡΠΈΠΈ.
Π Π°ΡΡΠΌΠΎΡΡΠΈΠΌ ΠΊΠΎΠ½ΡΡΡ, ΠΏΠΎΠ΄ΠΊΠ»ΡΡΠ΅Π½Π½ΡΠΉ ΠΊ ΠΈΡΡΠΎΡΠ½ΠΈΠΊΡ ΡΠΎΠΊΠ°. ΠΠΎ ΠΊΠΎΠ½ΡΡΡΡ ΠΏΡΠΎΡΠ΅ΠΊΠ°Π΅Ρ ΡΠ»Π΅ΠΊΡΡΠΈΡΠ΅ΡΠΊΠΈΠΉΒ ΡΠΎΠΊ I. ΠΡΠΎΡ ΡΠΎΠΊ ΡΠΎΠ·Π΄Π°Π΅Ρ Π² ΠΎΠΊΡΡΠΆΠ°ΡΡΠ΅ΠΌ ΠΏΡΠΎΡΡΡΠ°Π½ΡΡΠ²Π΅ ΠΌΠ°Π³Π½ΠΈΡΠ½ΠΎΠ΅ ΠΏΠΎΠ»Π΅. Π ΡΠ΅Π·ΡΠ»ΡΡΠ°ΡΠ΅ ΠΊΠΎΠ½ΡΡΡ ΠΏΡΠΎΠ½ΠΈΠ·ΡΠ²Π°Π΅ΡΡΡ ΡΠΎΠ±ΡΡΠ²Π΅Π½Π½ΡΠΌ ΠΌΠ°Π³Π½ΠΈΡΠ½ΡΠΌ ΠΏΠΎΡΠΎΠΊΠΎΠΌ Π€. ΠΡΠ΅Π²ΠΈΠ΄Π½ΠΎ, ΡΡΠΎ ΡΠΎΠ±ΡΡΠ²Π΅Π½Π½ΡΠΉ ΠΌΠ°Π³Π½ΠΈΡΠ½ΡΠΉ ΠΏΠΎΡΠΎΠΊ ΠΏΡΠΎΠΏΠΎΡΡΠΈΠΎΠ½Π°Π»Π΅Π½ ΡΠΎΠΊΡ Π² ΠΊΠΎΠ½ΡΡΡΠ΅, ΡΠΎΠ·Π΄Π°Π²ΡΠ΅ΠΌΡ ΠΌΠ°Π³Π½ΠΈΡΠ½ΠΎΠΉ ΠΏΠΎΠ»Π΅:
ΠΠΎΡΡΡΠΈΡΠΈΠ΅Π½Ρ ΠΏΡΠΎΠΏΠΎΡΡΠΈΠΎΠ½Π°Π»ΡΠ½ΠΎΡΡΠΈ L Π½Π°Π·ΡΠ²Π°Π΅ΡΡΡ ΠΈΠ½Π΄ΡΠΊΡΠΈΠ²Π½ΠΎΡΡΡΡ ΠΊΠΎΠ½ΡΡΡΠ°. ΠΠ½Π΄ΡΠΊΡΠΈΠ²Π½ΠΎΡΡΡ Π·Π°Π²ΠΈΡΠΈΡ ΠΎΡ ΡΠ°Π·ΠΌΠ΅ΡΠΎΠ², ΡΠΎΡΠΌΡ ΠΏΡΠΎΠ²ΠΎΠ΄Π½ΠΈΠΊΠ°, ΠΌΠ°Π³Π½ΠΈΡΠ½ΡΡ
ΡΠ²ΠΎΠΉΡΡΠ² ΡΡΠ΅Π΄Ρ. ΠΠ΄ΠΈΠ½ΠΈΡΠ° ΠΈΠ·ΠΌΠ΅ΡΠ΅Π½ΠΈΡ ΠΈΠ½Π΄ΡΠΊΡΠΈΠ²Π½ΠΎΡΡΠΈ Π² ΡΠΈΡΡΠ΅ΠΌΠ΅ Π‘Π — 1 ΠΠ΅Π½ΡΠΈ (ΠΠ½).
ΠΡΠ»ΠΈ ΡΠΎΠΊ Π² ΠΊΠΎΠ½ΡΡΡΠ΅ ΠΈΠ·ΠΌΠ΅Π½ΡΠ΅ΡΡΡ, ΡΠΎ ΠΈΠ·ΠΌΠ΅Π½ΡΠ΅ΡΡΡ ΠΈ ΡΠΎΠ±ΡΡΠ²Π΅Π½Π½ΡΠΉ ΠΌΠ°Π³Π½ΠΈΡΠ½ΡΠΉ ΠΏΠΎΡΠΎΠΊ Π€Ρ. ΠΠ·ΠΌΠ΅Π½Π΅Π½ΠΈΠ΅ Π²Π΅Π»ΠΈΡΠΈΠ½Ρ Π€Ρ ΠΏΡΠΈΠ²ΠΎΠ΄ΠΈΡ ΠΊ Π²ΠΎΠ·Π½ΠΈΠΊΠ½ΠΎΠ²Π΅Π½ΠΈΡ Π² ΠΊΠΎΠ½ΡΡΡΠ΅ ΠΠΠ‘ ΠΈΠ½Π΄ΡΠΊΡΠΈΠΈ. ΠΠ°Π½Π½ΠΎΠ΅ ΡΠ²Π»Π΅Π½ΠΈΠ΅ Π½Π°Π·ΡΠ²Π°Π΅ΡΡΡ ΡΠ°ΠΌΠΎΠΈΠ½Π΄ΡΠΊΡΠΈΠ΅ΠΉ, Π° ΡΠΎΠΎΡΠ²Π΅ΡΡΡΠ²ΡΡΡΠ΅Π΅ Π·Π½Π°ΡΠ΅Π½ΠΈΠ΅ — ΠΠΠ‘ ΡΠ°ΠΌΠΎΠΈΠ½Π΄ΡΠΊΡΠΈΠΈ eiΡ.
ΠΠ· Π·Π°ΠΊΠΎΠ½Π° ΡΠ»Π΅ΠΊΡΡΠΎΠΌΠ°Π³Π½ΠΈΡΠ½ΠΎΠΉ ΠΈΠ½Π΄ΡΠΊΡΠΈΠΈ ΡΠ»Π΅Π΄ΡΠ΅Ρ, ΡΡΠΎ
eiΡ = dΠ€Ρ/dt.
ΠΡΠ»ΠΈ L = const, ΡΠΎ eiΡ= — LΒ·dI/dt.
ΠΈΠ½Π΄ΡΠΊΡΠΈΠΎΠ½Π½ΡΠΉ ΡΠΎΠΊ — ΡΡΠΎ… Π§ΡΠΎ ΡΠ°ΠΊΠΎΠ΅ ΠΈΠ½Π΄ΡΠΊΡΠΈΠΎΠ½Π½ΡΠΉ ΡΠΎΠΊ?
- ΠΈΠ½Π΄ΡΠΊΡΠΈΠΎΠ½Π½ΡΠΉ ΡΠΎΠΊ
- ΠΈΠ½Π΄ΡΠΊΡΠΈΠΎΜΠ½Π½ΡΠΉ ΡΠΎΠΊ
ΡΠ»Π΅ΠΊΡΡΠΈΡΠ΅ΡΠΊΠΈΠΉ ΡΠΎΠΊ, Π²ΠΎΠ·Π½ΠΈΠΊΠ°ΡΡΠΈΠΉ Π²ΡΠ»Π΅Π΄ΡΡΠ²ΠΈΠ΅ ΡΠ»Π΅ΠΊΡΡΠΎΠΌΠ°Π³Π½ΠΈΡΠ½ΠΎΠΉ ΠΈΠ½Π΄ΡΠΊΡΠΈΠΈ.
* * *
ΠΠΠΠ£ΠΠ¦ΠΠΠΠΠ«Π Π’ΠΠΠΠΠΠ£ΠΠ¦ΠΠΜΠΠΠ«Π Π’ΠΠ, ΡΠ»Π΅ΠΊΡΡΠΈΡΠ΅ΡΠΊΠΈΠΉ ΡΠΎΠΊ, Π²ΠΎΠ·Π½ΠΈΠΊΠ°ΡΡΠΈΠΉ Π²ΡΠ»Π΅Π΄ΡΡΠ²ΠΈΠ΅ ΡΠ»Π΅ΠΊΡΡΠΎΠΌΠ°Π³Π½ΠΈΡΠ½ΠΎΠΉ ΠΈΠ½Π΄ΡΠΊΡΠΈΠΈ.

ΠΠ½ΡΠΈΠΊΠ»ΠΎΠΏΠ΅Π΄ΠΈΡΠ΅ΡΠΊΠΈΠΉ ΡΠ»ΠΎΠ²Π°ΡΡ. 2009.
- ΠΈΠ½Π΄ΡΠΊΡΠΈΠΎΠ½Π½ΡΠΉ ΠΏΡΠΈΠ±ΠΎΡ
- ΠΈΠ½Π΄ΡΠΊΡΠΈΠΎΠ½Π½ΡΠΉ ΡΡΠΊΠΎΡΠΈΡΠ΅Π»Ρ
Π‘ΠΌΠΎΡΡΠ΅ΡΡ ΡΡΠΎ ΡΠ°ΠΊΠΎΠ΅ «ΠΈΠ½Π΄ΡΠΊΡΠΈΠΎΠ½Π½ΡΠΉ ΡΠΎΠΊ» Π² Π΄ΡΡΠ³ΠΈΡ ΡΠ»ΠΎΠ²Π°ΡΡΡ :
ΠΠΠΠ£ΠΠ¦ΠΠΠΠΠ«Π Π’ΠΠ β ΡΠΎΠΊ, Π²ΠΎΠ·Π½ΠΈΠΊΠ°ΡΡΠΈΠΉ Π² ΠΏΡΠΎΠ²ΠΎΠ΄ΡΡΠ΅ΠΌ ΠΊΠΎΠ½ΡΡΡΠ΅, Π½Π°Ρ ΠΎΠ΄ΡΡΠ΅ΠΌΡΡ Π² ΠΏΠ΅ΡΠ΅ΠΌ. ΠΌΠ°Π³Π½. ΠΏΠΎΠ»Π΅ ΠΈΠ»ΠΈ Π΄Π²ΠΈΠΆΡΡΠ΅ΠΌΡΡ Π² ΠΌΠ°Π³Π½. ΠΏΠΎΠ»Π΅. (ΡΠΌ. ΠΠΠΠΠ’Π ΠΠΠΠΠΠΠ’ΠΠΠ― ΠΠΠΠ£ΠΠ¦ΠΠ―). Π€ΠΈΠ·ΠΈΡΠ΅ΡΠΊΠΈΠΉ ΡΠ½ΡΠΈΠΊΠ»ΠΎΠΏΠ΅Π΄ΠΈΡΠ΅ΡΠΊΠΈΠΉ ΡΠ»ΠΎΠ²Π°ΡΡ. Π.: Π‘ΠΎΠ²Π΅ΡΡΠΊΠ°Ρ ΡΠ½ΡΠΈΠΊΠ»ΠΎΠΏΠ΅Π΄ΠΈΡ. ΠΠ»Π°Π²Π½ΡΠΉ ΡΠ΅Π΄Π°ΠΊΡΠΎΡ Π. Π. ΠΡΠΎΡ ΠΎΡΠΎΠ². 1983 β¦ Β Π€ΠΈΠ·ΠΈΡΠ΅ΡΠΊΠ°Ρ ΡΠ½ΡΠΈΠΊΠ»ΠΎΠΏΠ΅Π΄ΠΈΡ
ΠΠΠΠ£ΠΠ¦ΠΠΠΠΠ«Π Π’ΠΠ β ΡΠ»Π΅ΠΊΡΡΠΈΡΠ΅ΡΠΊΠΈΠΉ ΡΠΎΠΊ, Π²ΠΎΠ·Π½ΠΈΠΊΠ°ΡΡΠΈΠΉ Π²ΡΠ»Π΅Π΄ΡΡΠ²ΠΈΠ΅ ΡΠ»Π΅ΠΊΡΡΠΎΠΌΠ°Π³Π½ΠΈΡΠ½ΠΎΠΉ ΠΈΠ½Π΄ΡΠΊΡΠΈΠΈ β¦ Β ΠΠΎΠ»ΡΡΠΎΠΉ ΠΠ½ΡΠΈΠΊΠ»ΠΎΠΏΠ΅Π΄ΠΈΡΠ΅ΡΠΊΠΈΠΉ ΡΠ»ΠΎΠ²Π°ΡΡ
ΠΈΠ½Π΄ΡΠΊΡΠΈΠΎΠ½Π½ΡΠΉ ΡΠΎΠΊ β β [ΠΠ½ΡΠ΅Π½Ρ] ΠΠ°ΡΠ°Π»Π»Π΅Π»ΡΠ½ΡΠ΅ ΡΠ΅ΠΊΡΡΡ EN RU ΠΈΠ· ABB Review. ΠΠ΅ΡΠ΅Π²ΠΎΠ΄ ΠΊΠΎΠΌΠΏΠ°Π½ΠΈΠΈ ΠΠ½ΡΠ΅Π½Ρ Though fundamentally based on the physics of electromagnetism, the existing technology had to be cleverly manipulated so it could be applied in an industrial setup β¦ Β Π‘ΠΏΡΠ°Π²ΠΎΡΠ½ΠΈΠΊ ΡΠ΅Ρ Π½ΠΈΡΠ΅ΡΠΊΠΎΠ³ΠΎ ΠΏΠ΅ΡΠ΅Π²ΠΎΠ΄ΡΠΈΠΊΠ°
ΠΈΠ½Π΄ΡΠΊΡΠΈΠΎΠ½Π½ΡΠΉ ΡΠΎΠΊ β indukuotoji srovΔ statusas T sritis automatika atitikmenys: angl. induced current; induction current vok. Induktionsstrom, m; induzierter Strom, m; Influenzstrom, m rus. ΠΈΠ½Π΄ΡΠΊΡΠΈΠΎΠ½Π½ΡΠΉ ΡΠΎΠΊ, m; ΠΈΠ½Π΄ΡΡΠΈΡΠΎΠ²Π°Π½Π½ΡΠΉ ΡΠΎΠΊ, m; Π½Π°Π²Π΅Π΄ΡΠ½Π½ΡΠΉ ΡΠΎΠΊ, m pranc. courant β¦ Β Automatikos terminΕ³ ΕΎodynas
ΠΈΠ½Π΄ΡΠΊΡΠΈΠΎΠ½Π½ΡΠΉ ΡΠΎΠΊ β indukuotoji srovΔ statusas T sritis fizika atitikmenys: angl. induced current; induction current vok. Induktionsstrom, m; induzierter Strom, m rus. ΠΈΠ½Π΄ΡΠΊΡΠΈΡΡΠ΅ΠΌΡΠΉ ΡΠΎΠΊ, m; ΠΈΠ½Π΄ΡΠΊΡΠΈΠΎΠ½Π½ΡΠΉ ΡΠΎΠΊ, m; ΠΈΠ½Π΄ΡΡΠΈΡΠΎΠ²Π°Π½Π½ΡΠΉ ΡΠΎΠΊ, m pranc. courant dβinduction, m;β¦ β¦ Β Fizikos terminΕ³ ΕΎodynas
ΠΠ½Π΄ΡΠΊΡΠΈΠΎΠ½Π½ΡΠΉ ΡΠΎΠΊ β ΠΠ½Π΄ΡΠΊΡΠΈΠΎΠ½Π½ΡΠΉ ΡΠΎΠΊΒ ΡΠ»Π΅ΠΊΡΡΠΈΡΠ΅ΡΠΊΠΈΠΉ ΡΠΎΠΊ, Π²ΠΎΠ·Π½ΠΈΠΊΠ°ΡΡΠΈΠΉ Π² Π·Π°ΠΌΠΊΠ½ΡΡΠΎΠΌ ΠΏΡΠΎΠ²ΠΎΠ΄ΡΡΠ΅ΠΌ ΠΊΠΎΠ½ΡΡΡΠ΅ ΠΏΡΠΈ ΠΈΠ·ΠΌΠ΅Π½Π΅Π½ΠΈΠΈ ΠΏΠΎΡΠΎΠΊΠ° ΠΌΠ°Π³Π½ΠΈΡΠ½ΠΎΠΉ ΠΈΠ½Π΄ΡΠΊΡΠΈΠΈ, ΠΏΡΠΎΠ½ΠΈΠ·ΡΠ²Π°ΡΡΠ΅Π³ΠΎ ΡΡΠΎΡ ΠΊΠΎΠ½ΡΡΡ. ΠΠ΅Π»ΠΈΡΠΈΠ½Π° ΠΈ Π½Π°ΠΏΡΠ°Π²Π»Π΅Π½ΠΈΠ΅ ΠΈΠ½Π΄ΡΠΊΡΠΈΠΎΠ½Π½ΠΎΠ³ΠΎ ΡΠΎΠΊΠ° ΠΎΠΏΡΠ΅Π΄Π΅Π»ΡΡΡΡΡ Π·Π°ΠΊΠΎΠ½ΠΎΠΌ ΡΠ»Π΅ΠΊΡΡΠΎΠΌΠ°Π³Π½ΠΈΡΠ½ΠΎΠΉ ΠΈΠ½Π΄ΡΠΊΡΠΈΠΈ ΠΈβ¦ β¦ Β ΠΠΈΠΊΠΈΠΏΠ΅Π΄ΠΈΡ
ΠΠΠΠ£ΠΠ¦ΠΠΠΠΠ«Π Π’ΠΠ β ΡΠ»Π΅ΠΊΡΡΠΈΡ.
ΡΠΎΠΊ, Π²ΠΎΠ·Π½ΠΈΠΊΠ°ΡΡΠΈΠΉ Π²ΡΠ»Π΅Π΄ΡΡΠ²ΠΈΠ΅ ΡΠ»Π΅ΠΊΡΡΠΎΠΌΠ°Π³Π½ΠΈΡΠ½ΠΎΠΉ ΠΈΠ½Π΄ΡΠΊΡΠΈΠΈ β¦ Β ΠΠΎΠ»ΡΡΠΎΠΉ ΡΠ½ΡΠΈΠΊΠ»ΠΎΠΏΠ΅Π΄ΠΈΡΠ΅ΡΠΊΠΈΠΉ ΠΏΠΎΠ»ΠΈΡΠ΅Ρ
Π½ΠΈΡΠ΅ΡΠΊΠΈΠΉ ΡΠ»ΠΎΠ²Π°ΡΡΠΠΠΠ£ΠΠ¦ΠΠΠΠΠ«Π Π’ΠΠ β ΡΠ»Π΅ΠΊΡΡΠΈΡ. ΡΠΎΠΊ, Π²ΠΎΠ·Π½ΠΈ ΠΊΠ°ΡΡΠΈΠΉ Π²ΡΠ»Π΅Π΄ΡΡΠ²ΠΈΠ΅ ΡΠ». ΠΌΠ°Π³Π½. ΠΈΠ½Π΄ΡΠΊΡΠΈΠΈ β¦ Β ΠΡΡΠ΅ΡΡΠ²ΠΎΠ·Π½Π°Π½ΠΈΠ΅. ΠΠ½ΡΠΈΠΊΠ»ΠΎΠΏΠ΅Π΄ΠΈΡΠ΅ΡΠΊΠΈΠΉ ΡΠ»ΠΎΠ²Π°ΡΡ
ΠΎΠΊΠΈΡΠ»ΠΈΡΠ΅Π»ΡΠ½ΠΎ-Π²ΠΎΡΡΡΠ°Π½ΠΎΠ²ΠΈΡΠ΅Π»ΡΠ½Π°Ρ ΡΠ΅Π°ΠΊΡΠΈΡ Π½Π° ΠΏΠΎΠ²Π΅ΡΡ Π½ΠΎΡΡΠΈ ΡΠ»Π΅ΠΊΡΡΠΎΠ΄Π°, Π²ΠΎΠ·Π±ΡΠΆΠ΄Π°ΡΡΠ°Ρ ΠΈΠ½Π΄ΡΠΊΡΠΈΠΎΠ½Π½ΡΠΉ ΡΠΎΠΊ β β [http://slovarionline.ru/anglo russkiy slovar neftegazovoy promyishlennosti/] Π’Π΅ΠΌΠ°ΡΠΈΠΊΠΈ Π½Π΅ΡΡΠ΅Π³Π°Π·ΠΎΠ²Π°Ρ ΠΏΡΠΎΠΌΡΡΠ»Π΅Π½Π½ΠΎΡΡΡ EN electron transfer reaction β¦ Β Π‘ΠΏΡΠ°Π²ΠΎΡΠ½ΠΈΠΊ ΡΠ΅Ρ Π½ΠΈΡΠ΅ΡΠΊΠΎΠ³ΠΎ ΠΏΠ΅ΡΠ΅Π²ΠΎΠ΄ΡΠΈΠΊΠ°
Π’ΠΠ β 1. Π’ΠΠ1, ΡΠΎΠΊΠ°, ΠΌΡΠΆ. 1. ΡΠΎΠ»ΡΠΊΠΎ Π΅Π΄. ΠΠ΅ΠΉΡΡΠ²ΠΈΠ΅ ΠΈ ΡΠΎΡΡΠΎΡΠ½ΠΈΠ΅ ΠΏΠΎ Π³Π». ΡΠ΅ΡΡ (ΡΠΌ. ΡΠ΅ΡΡ1 Π² 1 Π·Π½Π°Ρ.), ΡΠ΅ΡΠ΅Π½ΠΈΠ΅ (ΡΡΡΠ°Ρ.). Β«ΠΠ΅ Π²ΠΎΠ»Π½ΡΠΉ ΠΆΠ΅, ΠΠ½Π΅ΠΏΡ ΡΠΈΡΠΎΠΊΠΈΠΉ, Π±ΡΡΡΡΡΠΉ ΡΠΎΠΊ ΡΡΡΠ΄Π΅Π½ΡΡ Π²ΠΎΠ΄!Β» Π.ΠΠΎΠ·Π»ΠΎΠ². Π’ΠΎΠΊ ΡΠ΅ΠΊΠΈ. 2. Π’ΠΎ, ΡΡΠΎ ΡΠ΅ΡΠ΅Ρ, ΠΏΠΎΡΠΎΠΊ, ΡΡΡΡΡ (ΡΡΡΠ°Ρ.). Β«ΠΠΎΡΡΠ½Π΅ΠΌ ΠΊΠ° Π²Π΄Π²ΠΎΠ΅ΠΌβ¦ β¦ Β Π’ΠΎΠ»ΠΊΠΎΠ²ΡΠΉ ΡΠ»ΠΎΠ²Π°ΡΡ Π£ΡΠ°ΠΊΠΎΠ²Π°
ΠΠ½ΠΈΠ³ΠΈ
- ΠΠ½Π΄ΡΠΊΡΠΈΡ, Π²Π·Π°ΠΈΠΌΠΎΠΈΠ½Π΄ΡΠΊΡΠΈΡ, ΡΠ°ΠΌΠΎΠΈΠ½Π΄ΡΠΊΡΠΈΡ — ΡΡΠΎ ΠΏΡΠΎΡΡΠΎ. Π’Π΅ΠΎΡΠΈΡ Π°Π±ΡΠΎΠ»ΡΡΠ½ΠΎΡΡΠΈ, ΠΡΡΠ΅Π²ΠΈΡ ΠΠ°ΡΠΎΠ»ΡΠ΄ Π‘ΡΠ°Π½ΠΈΡΠ»Π°Π²ΠΎΠ²ΠΈΡ, ΠΠ°Π½Π΅Π²ΡΠΊΠΈΠΉ Π‘Π°ΠΌΡΠΈΠ» ΠΠ°ΡΠΌΠΎΠ²ΠΈΡ. ΠΡΠΎΡΠ΅ΡΡ Π²Π·Π°ΠΈΠΌΠΎΠ΄Π΅ΠΉΡΡΠ²ΠΈΡ ΡΠ»Π΅ΠΊΡΡΠΎΠ½ΠΎΠ² ΠΈΠ·ΠΌΠ΅Π½ΡΡΡΠ΅Π³ΠΎΡΡ ΡΠ»Π΅ΠΊΡΡΠΎΠΌΠ°Π³Π½ΠΈΡΠ½ΠΎΠ³ΠΎ ΠΏΠΎΠ»Ρ Ρ ΡΠ»Π΅ΠΊΡΡΠΎΠ½Π°ΠΌΠΈ ΠΏΡΠΎΠ²ΠΎΠ΄Π½ΠΈΠΊΠΎΠ², Π½Π°Ρ ΠΎΠ΄ΡΡΠΈΡ ΡΡ Π² ΡΡΠΎΠΌ ΡΠ»Π΅ΠΊΡΡΠΎΠΌΠ°Π³Π½ΠΈΡΠΎΠΌ ΠΏΠΎΠ»Π΅, Π½Π°Π·ΡΠ²Π°ΡΡ ΡΠ»Π΅ΠΊΡΡΠΎΠΌΠ°Π³Π½ΠΈΡΠ½ΠΎΠΉ ΠΈΠ½Π΄ΡΠΊΡΠΈΠ΅ΠΉ. Π ΡΠ΅Π·ΡΠ»ΡΡΠ°ΡΠ΅β¦ ΠΠΎΠ΄ΡΠΎΠ±Π½Π΅Π΅ Β ΠΡΠΏΠΈΡΡ Π·Π° 1050 Π³ΡΠ½ (ΡΠΎΠ»ΡΠΊΠΎ Π£ΠΊΡΠ°ΠΈΠ½Π°)
- ΠΠ½Π΄ΡΠΊΡΠΈΡ, Π²Π·Π°ΠΈΠΌΠΎΠΈΠ½Π΄ΡΠΊΡΠΈΡ, ΡΠ°ΠΌΠΎΠΈΠ½Π΄ΡΠΊΡΠΈΡ-ΡΡΠΎ ΠΏΡΠΎΡΡΠΎ. Π’Π΅ΠΎΡΠΈΡ Π°Π±ΡΠΎΠ»ΡΡΠ½ΠΎΡΡΠΈ, ΠΡΡΠ΅Π²ΠΈΡ ΠΠ°ΡΠΎΠ»ΡΠ΄ Π‘ΡΠ°Π½ΠΈΡΠ»Π°Π²ΠΎΠ²ΠΈΡ, ΠΠ°Π½Π΅Π²ΡΠΊΠΈΠΉ Π‘Π°ΠΌΡΠΈΠ» ΠΠ°ΡΠΌΠΎΠ²ΠΈΡ. ΠΡΠΎΡΠ΅ΡΡ Π²Π·Π°ΠΈΠΌΠΎΠ΄Π΅ΠΉΡΡΠ²ΠΈΡ ΡΠ»Π΅ΠΊΡΡΠΎΠ½ΠΎΠ² ΠΈΠ·ΠΌΠ΅Π½ΡΡΡΠ΅Π³ΠΎΡΡ ΡΠ»Π΅ΠΊΡΡΠΎΠΌΠ°Π³Π½ΠΈΡΠ½ΠΎΠ³ΠΎ ΠΏΠΎΠ»Ρ Ρ ΡΠ»Π΅ΠΊΡΡΠΎΠ½Π°ΠΌΠΈ ΠΏΡΠΎΠ²ΠΎΠ΄Π½ΠΈΠΊΠΎΠ², Π½Π°Ρ ΠΎΠ΄ΡΡΠΈΡ ΡΡ Π² ΡΡΠΎΠΌ ΡΠ»Π΅ΠΊΡΡΠΎΠΌΠ°Π³Π½ΠΈΡΠΎΠΌ ΠΏΠΎΠ»Π΅, Π½Π°Π·ΡΠ²Π°ΡΡ ΡΠ»Π΅ΠΊΡΡΠΎΠΌΠ°Π³Π½ΠΈΡΠ½ΠΎΠΉ ΠΈΠ½Π΄ΡΠΊΡΠΈΠ΅ΠΉ. Π ΡΠ΅Π·ΡΠ»ΡΡΠ°ΡΠ΅β¦ ΠΠΎΠ΄ΡΠΎΠ±Π½Π΅Π΅ Β ΠΡΠΏΠΈΡΡ Π·Π° 820 ΡΡΠ±
- ΠΠ½Π΄ΡΠΊΡΠΈΡ, Π²Π·Π°ΠΈΠΌΠΎΠΈΠ½Π΄ΡΠΊΡΠΈΡ, ΡΠ°ΠΌΠΎΠΈΠ½Π΄ΡΠΊΡΠΈΡ — ΡΡΠΎ ΠΏΡΠΎΡΡΠΎ. Π’Π΅ΠΎΡΠΈΡ Π°Π±ΡΠΎΠ»ΡΡΠ½ΠΎΡΡΠΈ, Π. Π‘. ΠΡΡΠ΅Π²ΠΈΡ, Π‘. Π. ΠΠ°Π½Π΅Π²ΡΠΊΠΈΠΉ. ΠΡΠΎΡΠ΅ΡΡ Π²Π·Π°ΠΈΠΌΠΎΠ΄Π΅ΠΉΡΡΠ²ΠΈΡ ΡΠ»Π΅ΠΊΡΡΠΎΠ½ΠΎΠ² ΠΈΠ·ΠΌΠ΅Π½ΡΡΡΠ΅Π³ΠΎΡΡ ΡΠ»Π΅ΠΊΡΡΠΎΠΌΠ°Π³Π½ΠΈΡΠ½ΠΎΠ³ΠΎ ΠΏΠΎΠ»Ρ Ρ ΡΠ»Π΅ΠΊΡΡΠΎΠ½Π°ΠΌΠΈ ΠΏΡΠΎΠ²ΠΎΠ΄Π½ΠΈΠΊΠΎΠ², Π½Π°Ρ ΠΎΠ΄ΡΡΠΈΡ ΡΡ Π² ΡΡΠΎΠΌ ΡΠ»Π΅ΠΊΡΡΠΎΠΌΠ°Π³Π½ΠΈΡΠΎΠΌ ΠΏΠΎΠ»Π΅, Π½Π°Π·ΡΠ²Π°ΡΡ ΡΠ»Π΅ΠΊΡΡΠΎΠΌΠ°Π³Π½ΠΈΡΠ½ΠΎΠΉ ΠΈΠ½Π΄ΡΠΊΡΠΈΠ΅ΠΉ. Π ΡΠ΅Π·ΡΠ»ΡΡΠ°ΡΠ΅β¦ ΠΠΎΠ΄ΡΠΎΠ±Π½Π΅Π΅ Β ΠΡΠΏΠΈΡΡ Π·Π° 545 ΡΡΠ±
ΠΠ»Π°Π²Π° 23.
ΠΡΠ»ΠΈ Π² ΠΌΠ°Π³Π½ΠΈΡΠ½ΠΎΠΌ ΠΏΠΎΠ»Π΅ Π½Π°Ρ ΠΎΠ΄ΠΈΡΡΡ Π·Π°ΠΌΠΊΠ½ΡΡΡΠΉ ΠΏΡΠΎΠ²ΠΎΠ΄ΡΡΠΈΠΉ ΠΊΠΎΠ½ΡΡΡ, Π½Π΅ ΡΠΎΠ΄Π΅ΡΠΆΠ°ΡΠΈΠΉ ΠΈΡΡΠΎΡΠ½ΠΈΠΊΠΎΠ² ΡΠΎΠΊΠ°, ΡΠΎ ΠΏΡΠΈ ΠΈΠ·ΠΌΠ΅Π½Π΅Π½ΠΈΠΈ ΠΌΠ°Π³Π½ΠΈΡΠ½ΠΎΠ³ΠΎ ΠΏΠΎΠ»Ρ Π² ΠΊΠΎΠ½ΡΡΡΠ΅ Π²ΠΎΠ·Π½ΠΈΠΊΠ°Π΅Ρ ΡΠ»Π΅ΠΊΡΡΠΈΡΠ΅ΡΠΊΠΈΠΉ ΡΠΎΠΊ. ΠΡΠΎ ΡΠ²Π»Π΅Π½ΠΈΠ΅ Π½Π°Π·ΡΠ²Π°Π΅ΡΡΡ ΡΠ»Π΅ΠΊΡΡΠΎΠΌΠ°Π³Π½ΠΈΡΠ½ΠΎΠΉ ΠΈΠ½Π΄ΡΠΊΡΠΈΠ΅ΠΉ. ΠΠΎΡΠ²Π»Π΅Π½ΠΈΠ΅ ΡΠΎΠΊΠ° ΡΠ²ΠΈΠ΄Π΅ΡΠ΅Π»ΡΡΡΠ²ΡΠ΅Ρ ΠΎ Π²ΠΎΠ·Π½ΠΈΠΊΠ½ΠΎΠ²Π΅Π½ΠΈΠΈ Π² ΠΊΠΎΠ½ΡΡΡΠ΅ ΡΠ»Π΅ΠΊΡΡΠΈΡΠ΅ΡΠΊΠΎΠ³ΠΎ ΠΏΠΎΠ»Ρ, ΠΊΠΎΡΠΎΡΠΎΠ΅ ΠΌΠΎΠΆΠ΅Ρ ΠΎΠ±Π΅ΡΠΏΠ΅ΡΠΈΡΡ Π·Π°ΠΌΠΊΠ½ΡΡΠΎΠ΅ Π΄Π²ΠΈΠΆΠ΅Π½ΠΈΠ΅ ΡΠ»Π΅ΠΊΡΡΠΈΡΠ΅ΡΠΊΠΈΡ Π·Π°ΡΡΠ΄ΠΎΠ² ΠΈΠ»ΠΈ, Π΄ΡΡΠ³ΠΈΠΌΠΈ ΡΠ»ΠΎΠ²Π°ΠΌΠΈ, ΠΎ Π²ΠΎΠ·Π½ΠΈΠΊΠ½ΠΎΠ²Π΅Π½ΠΈΠΈ ΠΠΠ‘. ΠΠ»Π΅ΠΊΡΡΠΈΡΠ΅ΡΠΊΠΎΠ΅ ΠΏΠΎΠ»Π΅, ΠΊΠΎΡΠΎΡΠΎΠ΅ Π²ΠΎΠ·Π½ΠΈΠΊΠ°Π΅Ρ ΠΏΡΠΈ ΠΈΠ·ΠΌΠ΅Π½Π΅Π½ΠΈΠΈ ΠΏΠΎΠ»Ρ ΠΌΠ°Π³Π½ΠΈΡΠ½ΠΎΠ³ΠΎ ΠΈ ΡΠ°Π±ΠΎΡΠ° ΠΊΠΎΡΠΎΡΠΎΠ³ΠΎ ΠΏΡΠΈ ΠΏΠ΅ΡΠ΅ΠΌΠ΅ΡΠ΅Π½ΠΈΠΈ Π·Π°ΡΡΠ΄ΠΎΠ² ΠΏΠΎ Π·Π°ΠΌΠΊΠ½ΡΡΠΎΠΌΡ ΠΊΠΎΠ½ΡΡΡΡ Π½Π΅ ΡΠ°Π²Π½Π° Π½ΡΠ»Ρ, ΠΈΠΌΠ΅Π΅Ρ Π·Π°ΠΌΠΊΠ½ΡΡΡΠ΅ ΡΠΈΠ»ΠΎΠ²ΡΠ΅ Π»ΠΈΠ½ΠΈΠΈ ΠΈ Π½Π°Π·ΡΠ²Π°Π΅ΡΡΡ Π²ΠΈΡ ΡΠ΅Π²ΡΠΌ.
ΠΠ»Ρ ΠΊΠΎΠ»ΠΈΡΠ΅ΡΡΠ²Π΅Π½Π½ΠΎΠ³ΠΎ ΠΎΠΏΠΈΡΠ°Π½ΠΈΡ ΡΠ»Π΅ΠΊΡΡΠΎΠΌΠ°Π³Π½ΠΈΡΠ½ΠΎΠΉ ΠΈΠ½Π΄ΡΠΊΡΠΈΠΈ Π²Π²ΠΎΠ΄ΠΈΡΡΡ ΠΏΠΎΠ½ΡΡΠΈΠ΅ ΠΌΠ°Π³Π½ΠΈΡΠ½ΠΎΠ³ΠΎ ΠΏΠΎΡΠΎΠΊΠ° (ΠΈΠ»ΠΈ ΠΏΠΎΡΠΎΠΊΠ° Π²Π΅ΠΊΡΠΎΡΠ° ΠΌΠ°Π³Π½ΠΈΡΠ½ΠΎΠΉ ΠΈΠ½Π΄ΡΠΊΡΠΈΠΈ) ΡΠ΅ΡΠ΅Π· Π·Π°ΠΌΠΊΠ½ΡΡΡΠΉ ΠΊΠΎΠ½ΡΡΡ. ΠΠ»Ρ ΠΏΠ»ΠΎΡΠΊΠΎΠ³ΠΎ ΠΊΠΎΠ½ΡΡΡΠ°, ΡΠ°ΡΠΏΠΎΠ»ΠΎΠΆΠ΅Π½Π½ΠΎΠ³ΠΎ Π² ΠΎΠ΄Π½ΠΎΡΠΎΠ΄Π½ΠΎΠΌ ΠΌΠ°Π³Π½ΠΈΡΠ½ΠΎΠΌ ΠΏΠΎΠ»Π΅ (Π° ΡΠΎΠ»ΡΠΊΠΎ ΡΠ°ΠΊΠΈΠ΅ ΡΠΈΡΡΠ°ΡΠΈΠΈ ΠΈ ΠΌΠΎΠ³ΡΡ Π²ΡΡΡΠ΅ΡΠΈΡΡΡΡ ΡΠΊΠΎΠ»ΡΠ½ΠΈΠΊΠ°ΠΌ Π½Π° Π΅Π΄ΠΈΠ½ΠΎΠΌ Π³ΠΎΡΡΠ΄Π°ΡΡΡΠ²Π΅Π½Π½ΠΎΠΌ ΡΠΊΠ·Π°ΠΌΠ΅Π½Π΅), ΠΌΠ°Π³Π½ΠΈΡΠ½ΡΠΉ ΠΏΠΎΡΠΎΠΊ ΠΎΠΏΡΠ΅Π΄Π΅Π»ΡΠ΅ΡΡΡ ΠΊΠ°ΠΊ
(23.1) |
Π³Π΄Π΅ β ΠΈΠ½Π΄ΡΠΊΡΠΈΡ ΠΏΠΎΠ»Ρ, β ΠΏΠ»ΠΎΡΠ°Π΄Ρ ΠΊΠΎΠ½ΡΡΡΠ°, β ΡΠ³ΠΎΠ» ΠΌΠ΅ΠΆΠ΄Ρ Π²Π΅ΠΊΡΠΎΡΠΎΠΌ ΠΈΠ½Π΄ΡΠΊΡΠΈΠΈ ΠΈ Π½ΠΎΡΠΌΠ°Π»ΡΡ (ΠΏΠ΅ΡΠΏΠ΅Π½Π΄ΠΈΠΊΡΠ»ΡΡΠΎΠΌ) ΠΊ ΠΏΠ»ΠΎΡΠΊΠΎΡΡΠΈ ΠΊΠΎΠ½ΡΡΡΠ° (ΡΠΌ. ΡΠΈΡΡΠ½ΠΎΠΊ; ΠΏΠ΅ΡΠΏΠ΅Π½Π΄ΠΈΠΊΡΠ»ΡΡ ΠΊ ΠΏΠ»ΠΎΡΠΊΠΎΡΡΠΈ ΠΊΠΎΠ½ΡΡΡΠ° ΠΏΠΎΠΊΠ°Π·Π°Π½ ΠΏΡΠ½ΠΊΡΠΈΡΠΎΠΌ). ΠΠ΄ΠΈΠ½ΠΈΡΠ΅ΠΉ ΠΌΠ°Π³Π½ΠΈΡΠ½ΠΎΠ³ΠΎ ΠΏΠΎΡΠΎΠΊΠ° Π² ΠΌΠ΅ΠΆΠ΄ΡΠ½Π°ΡΠΎΠ΄Π½ΠΎΠΉ ΡΠΈΡΡΠ΅ΠΌΠ΅ Π΅Π΄ΠΈΠ½ΠΈΡ ΠΈΠ·ΠΌΠ΅ΡΠ΅Π½ΠΈΠΉ Π‘Π ΡΠ²Π»ΡΠ΅ΡΡΡ ΠΠ΅Π±Π΅Ρ (ΠΠ±), ΠΊΠΎΡΠΎΡΡΠΉ ΠΎΠΏΡΠ΅Π΄Π΅Π»ΡΠ΅ΡΡΡ ΠΊΠ°ΠΊ ΠΌΠ°Π³Π½ΠΈΡΠ½ΡΠΉ ΠΏΠΎΡΠΎΠΊ ΡΠ΅ΡΠ΅Π· ΠΊΠΎΠ½ΡΡΡ ΠΏΠ»ΠΎΡΠ°Π΄ΠΈ 1 ΠΌ2 ΠΎΠ΄Π½ΠΎΡΠΎΠ΄Π½ΠΎΠ³ΠΎ ΠΌΠ°Π³Π½ΠΈΡΠ½ΠΎΠ³ΠΎ ΠΏΠΎΠ»Ρ Ρ ΠΈΠ½Π΄ΡΠΊΡΠΈΠ΅ΠΉ 1 Π’Π», ΠΏΠ΅ΡΠΏΠ΅Π½Π΄ΠΈΠΊΡΠ»ΡΡΠ½ΠΎΠΉ ΠΏΠ»ΠΎΡΠΊΠΎΡΡΠΈ ΠΊΠΎΠ½ΡΡΡΠ°.
ΠΠ΅Π»ΠΈΡΠΈΠ½Π° ΠΠΠ‘ ΠΈΠ½Π΄ΡΠΊΡΠΈΠΈ , Π²ΠΎΠ·Π½ΠΈΠΊΠ°ΡΡΠ°Ρ Π² ΠΊΠΎΠ½ΡΡΡΠ΅ ΠΏΡΠΈ ΠΈΠ·ΠΌΠ΅Π½Π΅Π½ΠΈΠΈ ΠΌΠ°Π³Π½ΠΈΡΠ½ΠΎΠ³ΠΎ ΠΏΠΎΡΠΎΠΊΠ° ΡΠ΅ΡΠ΅Π· ΡΡΠΎΡ ΠΊΠΎΠ½ΡΡΡ, ΡΠ°Π²Π½Π° ΡΠΊΠΎΡΠΎΡΡΠΈ ΠΈΠ·ΠΌΠ΅Π½Π΅Π½ΠΈΡ ΠΌΠ°Π³Π½ΠΈΡΠ½ΠΎΠ³ΠΎ ΠΏΠΎΡΠΎΠΊΠ°
(23.2) |
ΠΠ΄Π΅ΡΡ β ΠΈΠ·ΠΌΠ΅Π½Π΅Π½ΠΈΠ΅ ΠΌΠ°Π³Π½ΠΈΡΠ½ΠΎΠ³ΠΎ ΠΏΠΎΡΠΎΠΊΠ° ΡΠ΅ΡΠ΅Π· ΠΊΠΎΠ½ΡΡΡ Π·Π° ΠΌΠ°Π»ΡΠΉ ΠΈΠ½ΡΠ΅ΡΠ²Π°Π» Π²ΡΠ΅ΠΌΠ΅Π½ΠΈ . ΠΠ°ΠΆΠ½ΡΠΌ ΡΠ²ΠΎΠΉΡΡΠ²ΠΎΠΌ Π·Π°ΠΊΠΎΠ½Π° ΡΠ»Π΅ΠΊΡΡΠΎΠΌΠ°Π³Π½ΠΈΡΠ½ΠΎΠΉ ΠΈΠ½Π΄ΡΠΊΡΠΈΠΈ (23.2) ΡΠ²Π»ΡΠ΅ΡΡΡ Π΅Π³ΠΎ ΡΠ½ΠΈΠ²Π΅ΡΡΠ°Π»ΡΠ½ΠΎΡΡΡ ΠΏΠΎ ΠΎΡΠ½ΠΎΡΠ΅Π½ΠΈΡ ΠΊ ΠΏΡΠΈΡΠΈΠ½Π°ΠΌ ΠΈΠ·ΠΌΠ΅Π½Π΅Π½ΠΈΡ ΠΌΠ°Π³Π½ΠΈΡΠ½ΠΎΠ³ΠΎ ΠΏΠΎΡΠΎΠΊΠ°: ΠΌΠ°Π³Π½ΠΈΡΠ½ΡΠΉ ΠΏΠΎΡΠΎΠΊ ΡΠ΅ΡΠ΅Π· ΠΊΠΎΠ½ΡΡΡ ΠΌΠΎΠΆΠ΅Ρ ΠΌΠ΅Π½ΡΡΡΡΡ ΠΈΠ·-Π·Π° ΠΈΠ·ΠΌΠ΅Π½Π΅Π½ΠΈΡ ΠΈΠ½Π΄ΡΠΊΡΠΈΠΈ ΠΌΠ°Π³Π½ΠΈΡΠ½ΠΎΠ³ΠΎ ΠΏΠΎΠ»Ρ, ΠΈΠ·ΠΌΠ΅Π½Π΅Π½ΠΈΡ ΠΏΠ»ΠΎΡΠ°Π΄ΠΈ ΠΊΠΎΠ½ΡΡΡΠ° ΠΈΠ»ΠΈ ΠΈΠ·ΠΌΠ΅Π½Π΅Π½ΠΈΡ ΡΠ³Π»Π° ΠΌΠ΅ΠΆΠ΄Ρ Π²Π΅ΠΊΡΠΎΡΠΎΠΌ ΠΈΠ½Π΄ΡΠΊΡΠΈΠΈ ΠΈ Π½ΠΎΡΠΌΠ°Π»ΡΡ, ΡΡΠΎ ΠΏΡΠΎΠΈΡΡ
ΠΎΠ΄ΠΈΡ ΠΏΡΠΈ Π²ΡΠ°ΡΠ΅Π½ΠΈΠΈ ΠΊΠΎΠ½ΡΡΡΠ° Π² ΠΏΠΎΠ»Π΅.
ΠΠΎ Π²ΡΠ΅Ρ
ΡΡΠΈΡ
ΡΠ»ΡΡΠ°ΡΡ
ΠΏΠΎ Π·Π°ΠΊΠΎΠ½Ρ (23.2) Π² ΠΊΠΎΠ½ΡΡΡΠ΅ Π±ΡΠ΄Π΅Ρ Π²ΠΎΠ·Π½ΠΈΠΊΠ°ΡΡ ΠΠΠ‘ ΠΈΠ½Π΄ΡΠΊΡΠΈΠΈ ΠΈ ΠΈΠ½Π΄ΡΠΊΡΠΈΠΎΠ½Π½ΡΠΉ ΡΠΎΠΊ.
ΠΠ½Π°ΠΊ ΠΌΠΈΠ½ΡΡ Π² ΡΠΎΡΠΌΡΠ»Π΅ (23.2) Β«ΠΎΡΠ²Π΅ΡΠ°Π΅ΡΒ» Π·Π° Π½Π°ΠΏΡΠ°Π²Π»Π΅Π½ΠΈΠ΅ ΡΠΎΠΊΠ°, Π²ΠΎΠ·Π½ΠΈΠΊΠ°ΡΡΠ΅Π³ΠΎ Π² ΡΠ΅Π·ΡΠ»ΡΡΠ°ΡΠ΅ ΡΠ»Π΅ΠΊΡΡΠΎΠΌΠ°Π³Π½ΠΈΡΠ½ΠΎΠΉ ΠΈΠ½Π΄ΡΠΊΡΠΈΠΈ (ΠΏΡΠ°Π²ΠΈΠ»ΠΎ ΠΠ΅Π½ΡΠ°). ΠΠ΄Π½Π°ΠΊΠΎ ΠΏΠΎΠ½ΡΡΡ Π½Π° ΡΠ·ΡΠΊΠ΅ Π·Π°ΠΊΠΎΠ½Π° (23.2), ΠΊ ΠΊΠ°ΠΊΠΎΠΌΡ Π½Π°ΠΏΡΠ°Π²Π»Π΅Π½ΠΈΡ ΠΈΠ½Π΄ΡΠΊΡΠΈΠΎΠ½Π½ΠΎΠ³ΠΎ ΡΠΎΠΊΠ° ΠΏΡΠΈΠ²Π΅Π΄Π΅Ρ ΡΡΠΎΡ Π·Π½Π°ΠΊ ΠΏΡΠΈ ΡΠΎΠΌ ΠΈΠ»ΠΈ ΠΈΠ½ΠΎΠΌ ΠΈΠ·ΠΌΠ΅Π½Π΅Π½ΠΈΠΈ ΠΌΠ°Π³Π½ΠΈΡΠ½ΠΎΠ³ΠΎ ΠΏΠΎΡΠΎΠΊΠ° ΡΠ΅ΡΠ΅Π· ΠΊΠΎΠ½ΡΡΡ, Π½Π΅ ΡΠ°ΠΊ-ΡΠΎ ΠΏΡΠΎΡΡΠΎ. ΠΠΎ Π΄ΠΎΡΡΠ°ΡΠΎΡΠ½ΠΎ Π»Π΅Π³ΠΊΠΎ Π·Π°ΠΏΠΎΠΌΠ½ΠΈΡΡ ΡΠ΅Π·ΡΠ»ΡΡΠ°Ρ: ΠΈΠ½Π΄ΡΠΊΡΠΈΠΎΠ½Π½ΡΠΉ ΡΠΎΠΊ Π±ΡΠ΄Π΅Ρ Π½Π°ΠΏΡΠ°Π²Π»Π΅Π½ ΡΠ°ΠΊΠΈΠΌ ΠΎΠ±ΡΠ°Π·ΠΎΠΌ, ΡΡΠΎ ΡΠΎΠ·Π΄Π°Π½Π½ΠΎΠ΅ ΠΈΠΌ ΠΌΠ°Π³Π½ΠΈΡΠ½ΠΎΠ΅ ΠΏΠΎΠ»Π΅ Π±ΡΠ΄Π΅Ρ Β«ΡΡΡΠ΅ΠΌΠΈΡΡΡΡΒ» ΠΊΠΎΠΌΠΏΠ΅Π½ΡΠΈΡΠΎΠ²Π°ΡΡ ΡΠΎ ΠΈΠ·ΠΌΠ΅Π½Π΅Π½ΠΈΠ΅ Π²Π½Π΅ΡΠ½Π΅Π³ΠΎ ΠΌΠ°Π³Π½ΠΈΡΠ½ΠΎΠ³ΠΎ ΠΏΠΎΠ»Ρ, ΠΊΠΎΡΠΎΡΠΎΠ΅ ΡΡΠΎΡ ΡΠΎΠΊ ΠΈ ΠΏΠΎΡΠΎΠ΄ΠΈΠ»ΠΎ. ΠΠ°ΠΏΡΠΈΠΌΠ΅Ρ, ΠΏΡΠΈ ΡΠ²Π΅Π»ΠΈΡΠ΅Π½ΠΈΠΈ ΠΏΠΎΡΠΎΠΊΠ° Π²Π½Π΅ΡΠ½Π΅Π³ΠΎ ΠΌΠ°Π³Π½ΠΈΡΠ½ΠΎΠ³ΠΎ ΠΏΠΎΠ»Ρ ΡΠ΅ΡΠ΅Π· ΠΊΠΎΠ½ΡΡΡ Π² Π½Π΅ΠΌ Π²ΠΎΠ·Π½ΠΈΠΊΠ½Π΅Ρ ΠΈΠ½Π΄ΡΠΊΡΠΈΠΎΠ½Π½ΡΠΉ ΡΠΎΠΊ, ΠΌΠ°Π³Π½ΠΈΡΠ½ΠΎΠ΅ ΠΏΠΎΠ»Π΅ ΠΊΠΎΡΠΎΡΠΎΠ³ΠΎ Π±ΡΠ΄Π΅Ρ Π½Π°ΠΏΡΠ°Π²Π»Π΅Π½ΠΎ ΠΏΡΠΎΡΠΈΠ²ΠΎΠΏΠΎΠ»ΠΎΠΆΠ½ΠΎ Π²Π½Π΅ΡΠ½Π΅ΠΌΡ ΠΌΠ°Π³Π½ΠΈΡΠ½ΠΎΠΌΡ ΠΏΠΎΠ»Ρ ΡΠ°ΠΊ, ΡΡΠΎΠ±Ρ ΡΠΌΠ΅Π½ΡΡΠΈΡΡ Π²Π½Π΅ΡΠ½Π΅Π΅ ΠΏΠΎΠ»Π΅ ΠΈ ΡΠΎΡ ΡΠ°Π½ΠΈΡΡ, ΡΠ°ΠΊΠΈΠΌ ΠΎΠ±ΡΠ°Π·ΠΎΠΌ, ΠΏΠ΅ΡΠ²ΠΎΠ½Π°ΡΠ°Π»ΡΠ½ΡΡ Π²Π΅Π»ΠΈΡΠΈΠ½Ρ ΠΌΠ°Π³Π½ΠΈΡΠ½ΠΎΠ³ΠΎ ΠΏΠΎΠ»Ρ. ΠΡΠΈ ΡΠΌΠ΅Π½ΡΡΠ΅Π½ΠΈΠΈ ΠΏΠΎΡΠΎΠΊΠ° ΠΏΠΎΠ»Ρ ΡΠ΅ΡΠ΅Π· ΠΊΠΎΠ½ΡΡΡ ΠΏΠΎΠ»Π΅ ΠΈΠ½Π΄ΡΠΊΡΠΈΠΎΠ½Π½ΠΎΠ³ΠΎ ΡΠΎΠΊΠ° Π±ΡΠ΄Π΅Ρ Π½Π°ΠΏΡΠ°Π²Π»Π΅Π½ΠΎ ΡΠ°ΠΊ ΠΆΠ΅, ΠΊΠ°ΠΊ ΠΈ Π²Π½Π΅ΡΠ½Π΅Π΅ ΠΌΠ°Π³Π½ΠΈΡΠ½ΠΎΠ΅ ΠΏΠΎΠ»Π΅.
ΠΡΠ»ΠΈ Π² ΠΊΠΎΠ½ΡΡΡΠ΅ Ρ ΡΠΎΠΊΠΎΠΌ ΡΠΎΠΊ Π² ΡΠΈΠ»Ρ ΠΊΠ°ΠΊΠΈΡ -ΡΠΎ ΠΏΡΠΈΡΠΈΠ½ ΠΈΠ·ΠΌΠ΅Π½ΡΠ΅ΡΡΡ, ΡΠΎ ΠΈΠ·ΠΌΠ΅Π½ΡΠ΅ΡΡΡ ΠΈ ΠΌΠ°Π³Π½ΠΈΡΠ½ΡΠΉ ΠΏΠΎΡΠΎΠΊ ΡΠ΅ΡΠ΅Π· ΠΊΠΎΠ½ΡΡΡ ΡΠΎΠ³ΠΎ ΠΌΠ°Π³Π½ΠΈΡΠ½ΠΎΠ³ΠΎ ΠΏΠΎΠ»Ρ, ΠΊΠΎΡΠΎΡΠΎΠ΅ ΡΠΎΠ·Π΄Π°Π½ΠΎ ΡΠ°ΠΌΠΈΠΌ ΡΡΠΈΠΌ ΡΠΎΠΊΠΎΠΌ. Π’ΠΎΠ³Π΄Π° ΠΏΠΎ Π·Π°ΠΊΠΎΠ½Ρ (23.2) Π² ΠΊΠΎΠ½ΡΡΡΠ΅ Π΄ΠΎΠ»ΠΆΠ½Π° Π²ΠΎΠ·Π½ΠΈΠΊΠ°ΡΡ ΠΠΠ‘ ΠΈΠ½Π΄ΡΠΊΡΠΈΠΈ. Π―Π²Π»Π΅Π½ΠΈΠ΅ Π²ΠΎΠ·Π½ΠΈΠΊΠ½ΠΎΠ²Π΅Π½ΠΈΡ ΠΠΠ‘ ΠΈΠ½Π΄ΡΠΊΡΠΈΠΈ Π² Π½Π΅ΠΊΠΎΡΠΎΡΠΎΠΉ ΡΠ»Π΅ΠΊΡΡΠΈΡΠ΅ΡΠΊΠΎΠΉ ΡΠ΅ΠΏΠΈ Π² ΡΠ΅Π·ΡΠ»ΡΡΠ°ΡΠ΅ ΠΈΠ·ΠΌΠ΅Π½Π΅Π½ΠΈΡ ΡΠΎΠΊΠ° Π² ΡΠ°ΠΌΠΎΠΉ ΡΡΠΎΠΉ ΡΠ΅ΠΏΠΈ Π½Π°Π·ΡΠ²Π°Π΅ΡΡΡ ΡΠ°ΠΌΠΎΠΈΠ½Π΄ΡΠΊΡΠΈΠ΅ΠΉ. ΠΠ»Ρ Π½Π°Ρ ΠΎΠΆΠ΄Π΅Π½ΠΈΡ ΠΠΠ‘ ΡΠ°ΠΌΠΎΠΈΠ½Π΄ΡΠΊΡΠΈΠΈ Π² Π½Π΅ΠΊΠΎΡΠΎΡΠΎΠΉ ΡΠ»Π΅ΠΊΡΡΠΈΡΠ΅ΡΠΊΠΎΠΉ ΡΠ΅ΠΏΠΈ Π½Π΅ΠΎΠ±Ρ ΠΎΠ΄ΠΈΠΌΠΎ Π²ΡΡΠΈΡΠ»ΠΈΡΡ ΠΏΠΎΡΠΎΠΊ ΠΌΠ°Π³Π½ΠΈΡΠ½ΠΎΠ³ΠΎ ΠΏΠΎΠ»Ρ, ΡΠΎΠ·Π΄Π°Π²Π°Π΅ΠΌΠΎΠ³ΠΎ ΡΡΠΎΠΉ ΡΠ΅ΠΏΡΡ ΡΠ΅ΡΠ΅Π· Π½Π΅Π΅ ΡΠ°ΠΌΡ. Π’Π°ΠΊΠΎΠ΅ Π²ΡΡΠΈΡΠ»Π΅Π½ΠΈΠ΅ ΠΏΡΠ΅Π΄ΡΡΠ°Π²Π»ΡΠ΅Ρ ΡΠΎΠ±ΠΎΠΉ ΡΠ»ΠΎΠΆΠ½ΡΡ ΠΏΡΠΎΠ±Π»Π΅ΠΌΡ ΠΈΠ·-Π·Π° Π½Π΅ΠΎΠ΄Π½ΠΎΡΠΎΠ΄Π½ΠΎΡΡΠΈ ΠΌΠ°Π³Π½ΠΈΡΠ½ΠΎΠ³ΠΎ ΠΏΠΎΠ»Ρ. ΠΠ΄Π½Π°ΠΊΠΎ ΠΎΠ΄Π½ΠΎ ΡΠ²ΠΎΠΉΡΡΠ²ΠΎ ΡΡΠΎΠ³ΠΎ ΠΏΠΎΡΠΎΠΊΠ° ΡΠ²Π»ΡΠ΅ΡΡΡ ΠΎΡΠ΅Π²ΠΈΠ΄Π½ΡΠΌ. ΠΠΎΡΠΊΠΎΠ»ΡΠΊΡ ΠΌΠ°Π³Π½ΠΈΡΠ½ΠΎΠ΅ ΠΏΠΎΠ»Π΅, ΡΠΎΠ·Π΄Π°Π²Π°Π΅ΠΌΠΎΠ³ΠΎ ΡΠΎΠΊΠΎΠΌ Π² ΡΠ΅ΠΏΠΈ, ΠΏΡΠΎΠΏΠΎΡΡΠΈΠΎΠ½Π°Π»ΡΠ½ΠΎ Π²Π΅Π»ΠΈΡΠΈΠ½Π΅ ΡΠΎΠΊΠ°, ΡΠΎ ΠΈ ΠΌΠ°Π³Π½ΠΈΡΠ½ΡΠΉ ΠΏΠΎΡΠΎΠΊ ΡΠΎΠ±ΡΡΠ²Π΅Π½Π½ΠΎΠ³ΠΎ ΠΏΠΎΠ»Ρ ΡΠ΅ΡΠ΅Π· ΡΠ΅ΠΏΡ ΠΏΡΠΎΠΏΠΎΡΡΠΈΠΎΠ½Π°Π»Π΅Π½ ΡΠΎΠΊΡ Π² ΡΡΠΎΠΉ ΡΠ΅ΠΏΠΈ
(23.3) |
Π³Π΄Π΅ β ΡΠΈΠ»Π° ΡΠΎΠΊΠ° Π² ΡΠ΅ΠΏΠΈ, β ΠΊΠΎΡΡΡΠΈΡΠΈΠ΅Π½Ρ ΠΏΡΠΎΠΏΠΎΡΡΠΈΠΎΠ½Π°Π»ΡΠ½ΠΎΡΡΠΈ, ΠΊΠΎΡΠΎΡΡΠΉ Ρ
Π°ΡΠ°ΠΊΡΠ΅ΡΠΈΠ·ΡΠ΅Ρ Β«Π³Π΅ΠΎΠΌΠ΅ΡΡΠΈΡΒ» ΡΠ΅ΠΏΠΈ, Π½ΠΎ Π½Π΅ Π·Π°Π²ΠΈΡΠΈΡ ΠΎΡ ΡΠΎΠΊΠ° Π² Π½Π΅ΠΉ ΠΈ Π½Π°Π·ΡΠ²Π°Π΅ΡΡΡ ΠΈΠ½Π΄ΡΠΊΡΠΈΠ²Π½ΠΎΡΡΡΡ ΡΡΠΎΠΉ ΡΠ΅ΠΏΠΈ.
ΠΠ΄ΠΈΠ½ΠΈΡΠ΅ΠΉ ΠΈΠ½Π΄ΡΠΊΡΠΈΠ²Π½ΠΎΡΡΠΈ Π² ΠΌΠ΅ΠΆΠ΄ΡΠ½Π°ΡΠΎΠ΄Π½ΠΎΠΉ ΡΠΈΡΡΠ΅ΠΌΠ΅ Π΅Π΄ΠΈΠ½ΠΈΡ Π‘Π ΡΠ²Π»ΡΠ΅ΡΡΡ ΠΠ΅Π½ΡΠΈ (ΠΠ½). 1 ΠΠ½ ΠΎΠΏΡΠ΅Π΄Π΅Π»ΡΠ΅ΡΡΡ ΠΊΠ°ΠΊ ΠΈΠ½Π΄ΡΠΊΡΠΈΠ²Π½ΠΎΡΡΡ ΡΠ°ΠΊΠΎΠ³ΠΎ ΠΊΠΎΠ½ΡΡΡΠ°, ΠΏΠΎΡΠΎΠΊ ΠΈΠ½Π΄ΡΠΊΡΠΈΠΈ ΡΠΎΠ±ΡΡΠ²Π΅Π½Π½ΠΎΠ³ΠΎ ΠΌΠ°Π³Π½ΠΈΡΠ½ΠΎΠ³ΠΎ ΠΏΠΎΠ»Ρ ΡΠ΅ΡΠ΅Π· ΠΊΠΎΡΠΎΡΡΠΉ ΡΠ°Π²Π΅Π½ 1 ΠΠ± ΠΏΡΠΈ ΡΠΈΠ»Π΅ ΡΠΎΠΊΠ° Π² Π½Π΅ΠΌ 1 Π. Π‘ ΡΡΠ΅ΡΠΎΠΌ ΠΎΠΏΡΠ΅Π΄Π΅Π»Π΅Π½ΠΈΡ ΠΈΠ½Π΄ΡΠΊΡΠΈΠ²Π½ΠΎΡΡΠΈ (23.3) ΠΈΠ· Π·Π°ΠΊΠΎΠ½Π° ΡΠ»Π΅ΠΊΡΡΠΎΠΌΠ°Π³Π½ΠΈΡΠ½ΠΎΠΉ ΠΈΠ½Π΄ΡΠΊΡΠΈΠΈ (23.2) ΠΏΠΎΠ»ΡΡΠ°Π΅ΠΌ Π΄Π»Ρ ΠΠΠ‘ ΡΠ°ΠΌΠΎΠΈΠ½Π΄ΡΠΊΡΠΈΠΈ
(23.4) |
ΠΠ»Π°Π³ΠΎΠ΄Π°ΡΡ ΡΠ²Π»Π΅Π½ΠΈΡ ΡΠ°ΠΌΠΎΠΈΠ½Π΄ΡΠΊΡΠΈΠΈ ΡΠΎΠΊ Π² Π»ΡΠ±ΠΎΠΉ ΡΠ»Π΅ΠΊΡΡΠΈΡΠ΅ΡΠΊΠΎΠΉ ΡΠ΅ΠΏΠΈ ΠΎΠ±Π»Π°Π΄Π°Π΅Ρ ΠΎΠΏΡΠ΅Π΄Π΅Π»Π΅Π½Π½ΠΎΠΉ Β«ΠΈΠ½Π΅ΡΡΠΈΠΎΠ½Π½ΠΎΡΡΡΡΒ» ΠΈ, ΡΠ»Π΅Π΄ΠΎΠ²Π°ΡΠ΅Π»ΡΠ½ΠΎ, ΡΠ½Π΅ΡΠ³ΠΈΠ΅ΠΉ. ΠΠ΅ΠΉΡΡΠ²ΠΈΡΠ΅Π»ΡΠ½ΠΎ, Π΄Π»Ρ ΡΠΎΠ·Π΄Π°Π½ΠΈΡ ΡΠΎΠΊΠ° Π² ΠΊΠΎΠ½ΡΡΡΠ΅ Π½Π΅ΠΎΠ±Ρ ΠΎΠ΄ΠΈΠΌΠΎ ΡΠΎΠ²Π΅ΡΡΠΈΡΡ ΡΠ°Π±ΠΎΡΡ ΠΏΠΎ ΠΏΡΠ΅ΠΎΠ΄ΠΎΠ»Π΅Π½ΠΈΡ ΠΠΠ‘ ΡΠ°ΠΌΠΎΠΈΠ½Π΄ΡΠΊΡΠΈΠΈ. ΠΠ½Π΅ΡΠ³ΠΈΡ ΠΊΠΎΠ½ΡΡΡΠ° Ρ ΡΠΎΠΊΠΎΠΌ ΠΈ ΡΠ°Π²Π½Π° ΡΡΠΎΠΉ ΡΠ°Π±ΠΎΡΠ΅. ΠΠ΅ΠΎΠ±Ρ ΠΎΠ΄ΠΈΠΌΠΎ Π·Π°ΠΏΠΎΠΌΠ½ΠΈΡΡ ΡΠΎΡΠΌΡΠ»Ρ Π΄Π»Ρ ΡΠ½Π΅ΡΠ³ΠΈΠΈ ΠΊΠΎΠ½ΡΡΡΠ° Ρ ΡΠΎΠΊΠΎΠΌ
(23.5) |
Π³Π΄Π΅ β ΠΈΠ½Π΄ΡΠΊΡΠΈΠ²Π½ΠΎΡΡΡ ΠΊΠΎΠ½ΡΡΡΠ°, β ΡΠΈΠ»Π° ΡΠΎΠΊΠ° Π² Π½Π΅ΠΌ.
Π―Π²Π»Π΅Π½ΠΈΠ΅ ΡΠ»Π΅ΠΊΡΡΠΎΠΌΠ°Π³Π½ΠΈΡΠ½ΠΎΠΉ ΠΈΠ½Π΄ΡΠΊΡΠΈΠΈ ΡΠΈΡΠΎΠΊΠΎ ΠΏΡΠΈΠΌΠ΅Π½ΡΠ΅ΡΡΡ Π² ΡΠ΅Ρ Π½ΠΈΠΊΠ΅. ΠΠ° Π½Π΅ΠΌ ΠΎΡΠ½ΠΎΠ²Π°Π½ΠΎ ΡΠΎΠ·Π΄Π°Π½ΠΈΠ΅ ΡΠ»Π΅ΠΊΡΡΠΈΡΠ΅ΡΠΊΠΎΠ³ΠΎ ΡΠΎΠΊΠ° Π² ΡΠ»Π΅ΠΊΡΡΠΈΡΠ΅ΡΠΊΠΈΡ Π³Π΅Π½Π΅ΡΠ°ΡΠΎΡΠ°Ρ ΠΈ ΡΠ»Π΅ΠΊΡΡΠΎΡΡΠ°Π½ΡΠΈΡΡ . ΠΠ»Π°Π³ΠΎΠ΄Π°ΡΡ Π·Π°ΠΊΠΎΠ½Ρ ΡΠ»Π΅ΠΊΡΡΠΎΠΌΠ°Π³Π½ΠΈΡΠ½ΠΎΠΉ ΠΈΠ½Π΄ΡΠΊΡΠΈΠΈ ΠΏΡΠΎΠΈΡΡ ΠΎΠ΄ΠΈΡ ΠΏΡΠ΅ΠΎΠ±ΡΠ°Π·ΠΎΠ²Π°Π½ΠΈΠ΅ ΠΌΠ΅Ρ Π°Π½ΠΈΡΠ΅ΡΠΊΠΈΡ ΠΊΠΎΠ»Π΅Π±Π°Π½ΠΈΠΉ Π² ΡΠ»Π΅ΠΊΡΡΠΈΡΠ΅ΡΠΊΠΈΠ΅ Π² ΠΌΠΈΠΊΡΠΎΡΠΎΠ½Π°Ρ . ΠΠ° ΠΎΡΠ½ΠΎΠ²Π΅ Π·Π°ΠΊΠΎΠ½Π° ΡΠ»Π΅ΠΊΡΡΠΎΠΌΠ°Π³Π½ΠΈΡΠ½ΠΎΠΉ ΠΈΠ½Π΄ΡΠΊΡΠΈΠΈ ΡΠ°Π±ΠΎΡΠ°Π΅Ρ, Π² ΡΠ°ΡΡΠ½ΠΎΡΡΠΈ, ΡΠ»Π΅ΠΊΡΡΠΈΡΠ΅ΡΠΊΠ°Ρ ΡΠ΅ΠΏΡ, ΠΊΠΎΡΠΎΡΠ°Ρ Π½Π°Π·ΡΠ²Π°Π΅ΡΡΡ ΠΊΠΎΠ»Π΅Π±Π°ΡΠ΅Π»ΡΠ½ΡΠΌ ΠΊΠΎΠ½ΡΡΡΠΎΠΌ (ΡΠΌ. ΡΠ»Π΅Π΄ΡΡΡΡΡ Π³Π»Π°Π²Ρ), ΠΈ ΠΊΠΎΡΠΎΡΠ°Ρ ΡΠ²Π»ΡΠ΅ΡΡΡ ΠΎΡΠ½ΠΎΠ²ΠΎΠΉ Π»ΡΠ±ΠΎΠΉ ΡΠ°Π΄ΠΈΠΎΠΏΠ΅ΡΠ΅Π΄Π°ΡΡΠ΅ΠΉ ΠΈΠ»ΠΈ ΡΠ°Π΄ΠΈΠΎΠΏΡΠΈΠ½ΠΈΠΌΠ°ΡΡΠ΅ΠΉ ΡΠ΅Ρ Π½ΠΈΠΊΠΈ.
Π Π°ΡΡΠΌΠΎΡΡΠΈΠΌ ΡΠ΅ΠΏΠ΅ΡΡ Π·Π°Π΄Π°ΡΠΈ.
ΠΠ· ΠΏΠ΅ΡΠ΅ΡΠΈΡΠ»Π΅Π½Π½ΡΡ Π² Π·Π°Π΄Π°ΡΠ΅ 23.1.1 ΡΠ²Π»Π΅Π½ΠΈΠΉ ΡΠΎΠ»ΡΠΊΠΎ ΠΎΠ΄Π½ΠΎ Π΅ΡΡΡ ΡΠ»Π΅Π΄ΡΡΠ²ΠΈΠ΅ Π·Π°ΠΊΠΎΠ½Π° ΡΠ»Π΅ΠΊΡΡΠΎΠΌΠ°Π³Π½ΠΈΡΠ½ΠΎΠΉ ΠΈΠ½Π΄ΡΠΊΡΠΈΠΈ β ΠΏΠΎΡΠ²Π»Π΅Π½ΠΈΠ΅ ΡΠΎΠΊΠ° Π² ΠΊΠΎΠ»ΡΡΠ΅ ΠΏΡΠΈ ΠΏΡΠΎΠ²Π΅Π΄Π΅Π½ΠΈΠΈ ΡΠΊΠ²ΠΎΠ·Ρ Π½Π΅Π³ΠΎ ΠΏΠΎΡΡΠΎΡΠ½Π½ΠΎΠ³ΠΎ ΠΌΠ°Π³Π½ΠΈΡΠ° (ΠΎΡΠ²Π΅Ρ 3). ΠΡΠ΅ ΠΎΡΡΠ°Π»ΡΠ½ΠΎΠ΅ β ΡΠ΅Π·ΡΠ»ΡΡΠ°Ρ ΠΌΠ°Π³Π½ΠΈΡΠ½ΠΎΠ³ΠΎ Π²Π·Π°ΠΈΠΌΠΎΠ΄Π΅ΠΉΡΡΠ²ΠΈΡ ΡΠΎΠΊΠΎΠ².
ΠΠ°ΠΊ ΡΠΊΠ°Π·ΡΠ²Π°Π»ΠΎΡΡ Π²ΠΎ Π²Π²Π΅Π΄Π΅Π½ΠΈΠΈ ΠΊ Π½Π°ΡΡΠΎΡΡΠ΅ΠΉ Π³Π»Π°Π²Π΅, ΡΠ²Π»Π΅Π½ΠΈΠ΅ ΡΠ»Π΅ΠΊΡΡΠΎΠΌΠ°Π³Π½ΠΈΡΠ½ΠΎΠΉ ΠΈΠ½Π΄ΡΠΊΡΠΈΠΈ Π»Π΅ΠΆΠΈΡ Π² ΠΎΡΠ½ΠΎΠ²Π΅ ΡΠ°Π±ΠΎΡΡ Π³Π΅Π½Π΅ΡΠ°ΡΠΎΡΠ° ΠΏΠ΅ΡΠ΅ΠΌΠ΅Π½Π½ΠΎΠ³ΠΎ ΡΠΎΠΊΠ° (Π·Π°Π΄Π°ΡΠ° 23.1.2), Ρ.Π΅. ΠΏΡΠΈΠ±ΠΎΡΠ°, ΡΠΎΠ·Π΄Π°ΡΡΠ΅Π³ΠΎ ΠΏΠ΅ΡΠ΅ΠΌΠ΅Π½Π½ΡΠΉ ΡΠΎΠΊ, Π·Π°Π΄Π°Π½Π½ΠΎΠΉ ΡΠ°ΡΡΠΎΡΡ (ΠΎΡΠ²Π΅Ρ 2).
ΠΠ½Π΄ΡΠΊΡΠΈΡ ΠΌΠ°Π³Π½ΠΈΡΠ½ΠΎΠ³ΠΎ ΠΏΠΎΠ»Ρ, ΡΠΎΠ·Π΄Π°Π²Π°Π΅ΠΌΠΎΠ³ΠΎ ΠΏΠΎΡΡΠΎΡΠ½Π½ΡΠΌ ΠΌΠ°Π³Π½ΠΈΡΠΎΠΌ, ΡΠΌΠ΅Π½ΡΡΠ°Π΅ΡΡΡ Ρ ΡΠ²Π΅Π»ΠΈΡΠ΅Π½ΠΈΠ΅ΠΌ ΡΠ°ΡΡΡΠΎΡΠ½ΠΈΡ Π΄ΠΎ Π½Π΅Π³ΠΎ. ΠΠΎΡΡΠΎΠΌΡ ΠΏΡΠΈ ΠΏΡΠΈΠ±Π»ΠΈΠΆΠ΅Π½ΠΈΠΈ ΠΌΠ°Π³Π½ΠΈΡΠ° ΠΊ ΠΊΠΎΠ»ΡΡΡ (Π·Π°Π΄Π°ΡΠ° 23.1.3) ΠΏΠΎΡΠΎΠΊ ΠΈΠ½Π΄ΡΠΊΡΠΈΠΈ ΠΌΠ°Π³Π½ΠΈΡΠ½ΠΎΠ³ΠΎ ΠΏΠΎΠ»Ρ ΠΌΠ°Π³Π½ΠΈΡΠ° ΡΠ΅ΡΠ΅Π· ΠΊΠΎΠ»ΡΡΠΎ ΠΈΠ·ΠΌΠ΅Π½ΡΠ΅ΡΡΡ, ΠΈ Π² ΠΊΠΎΠ»ΡΡΠ΅ Π²ΠΎΠ·Π½ΠΈΠΊΠ°Π΅Ρ ΠΈΠ½Π΄ΡΠΊΡΠΈΠΎΠ½Π½ΡΠΉ ΡΠΎΠΊ. ΠΡΠ΅Π²ΠΈΠ΄Π½ΠΎ, ΡΡΠΎ Π±ΡΠ΄Π΅Ρ ΠΏΡΠΎΠΈΡΡ ΠΎΠ΄ΠΈΡΡ ΠΏΡΠΈ ΠΏΡΠΈΠ±Π»ΠΈΠΆΠ΅Π½ΠΈΠΈ ΠΌΠ°Π³Π½ΠΈΡΠ° ΠΊ ΠΊΠΎΠ»ΡΡΡ ΠΈ ΡΠ΅Π²Π΅ΡΠ½ΡΠΌ, ΠΈ ΡΠΆΠ½ΡΠΌ ΠΏΠΎΠ»ΡΡΠΎΠΌ. Π Π²ΠΎΡ Π½Π°ΠΏΡΠ°Π²Π»Π΅Π½ΠΈΠ΅ ΠΈΠ½Π΄ΡΠΊΡΠΈΠΎΠ½Π½ΠΎΠ³ΠΎ ΡΠΎΠΊΠ° Π² ΡΡΠΈΡ ΡΠ»ΡΡΠ°ΡΡ Π±ΡΠ΄Π΅Ρ ΡΠ°Π·Π»ΠΈΡΠ½ΡΠΌ. ΠΡΠΎ ΡΠ²ΡΠ·Π°Π½ΠΎ Ρ ΡΠ΅ΠΌ, ΡΡΠΎ ΠΏΡΠΈ ΠΏΡΠΈΠ±Π»ΠΈΠΆΠ΅Π½ΠΈΠΈ ΠΌΠ°Π³Π½ΠΈΡΠ° ΠΊ ΠΊΠΎΠ»ΡΡΡ ΡΠ°Π·Π½ΡΠΌΠΈ ΠΏΠΎΠ»ΡΡΠ°ΠΌΠΈ, ΠΏΠΎΠ»Π΅ Π² ΠΏΠ»ΠΎΡΠΊΠΎΡΡΠΈ ΠΊΠΎΠ»ΡΡΠ° Π² ΠΎΠ΄Π½ΠΎΠΌ ΡΠ»ΡΡΠ°Π΅ Π±ΡΠ΄Π΅Ρ Π½Π°ΠΏΡΠ°Π²Π»Π΅Π½ΠΎ ΠΏΡΠΎΡΠΈΠ²ΠΎΠΏΠΎΠ»ΠΎΠΆΠ½ΠΎ ΠΏΠΎΠ»Ρ Π² Π΄ΡΡΠ³ΠΎΠΌ. ΠΠΎΡΡΠΎΠΌΡ Π΄Π»Ρ ΠΊΠΎΠΌΠΏΠ΅Π½ΡΠ°ΡΠΈΠΈ ΡΡΠΈΡ ΠΈΠ·ΠΌΠ΅Π½Π΅Π½ΠΈΠΉ Π²Π½Π΅ΡΠ½Π΅Π³ΠΎ ΠΏΠΎΠ»Ρ ΠΌΠ°Π³Π½ΠΈΡΠ½ΠΎΠ΅ ΠΏΠΎΠ»Π΅ ΠΈΠ½Π΄ΡΠΊΡΠΈΠΎΠ½Π½ΠΎΠ³ΠΎ ΡΠΎΠΊΠ° Π΄ΠΎΠ»ΠΆΠ½ΠΎ Π±ΡΡΡ Π² ΡΡΠΈΡ ΡΠ»ΡΡΠ°ΡΡ Π½Π°ΠΏΡΠ°Π²Π»Π΅Π½ΠΎ ΠΏΠΎ-ΡΠ°Π·Π½ΠΎΠΌΡ. ΠΠΎΡΡΠΎΠΌΡ ΠΈ Π½Π°ΠΏΡΠ°Π²Π»Π΅Π½ΠΈΡ ΠΈΠ½Π΄ΡΠΊΡΠΈΠΎΠ½Π½ΡΡ ΡΠΎΠΊΠΎΠ² Π² ΠΊΠΎΠ»ΡΡΠ΅ Π±ΡΠ΄ΡΡ ΠΏΡΠΎΡΠΈΠ²ΠΎΠΏΠΎΠ»ΠΎΠΆΠ½ΡΠΌΠΈ (ΠΎΡΠ²Π΅Ρ 4).
ΠΠ»Ρ Π²ΠΎΠ·Π½ΠΈΠΊΠ½ΠΎΠ²Π΅Π½ΠΈΡ ΠΠΠ‘ ΠΈΠ½Π΄ΡΠΊΡΠΈΠΈ Π² ΠΊΠΎΠ»ΡΡΠ΅ Π½Π΅ΠΎΠ±Ρ ΠΎΠ΄ΠΈΠΌΠΎ, ΡΡΠΎΠ±Ρ ΠΌΠ΅Π½ΡΠ»ΡΡ ΠΌΠ°Π³Π½ΠΈΡΠ½ΡΠΉ ΠΏΠΎΡΠΎΠΊ ΡΠ΅ΡΠ΅Π· ΠΊΠΎΠ»ΡΡΠΎ. Π ΠΏΠΎΡΠΊΠΎΠ»ΡΠΊΡ ΠΌΠ°Π³Π½ΠΈΡΠ½Π°Ρ ΠΈΠ½Π΄ΡΠΊΡΠΈΡ ΠΏΠΎΠ»Ρ ΠΌΠ°Π³Π½ΠΈΡΠ° Π·Π°Π²ΠΈΡΠΈΡ ΠΎΡ ΡΠ°ΡΡΡΠΎΡΠ½ΠΈΡ Π΄ΠΎ Π½Π΅Π³ΠΎ, ΡΠΎ Π² ΡΠ°ΡΡΠΌΠ°ΡΡΠΈΠ²Π°Π΅ΠΌΠΎΠΌ Π² Π·Π°Π΄Π°ΡΠ΅ 23.1.4 ΡΠ»ΡΡΠ°Π΅ ΠΏΠΎΡΠΎΠΊ ΡΠ΅ΡΠ΅Π· ΠΊΠΎΠ»ΡΡΠΎ Π±ΡΠ΄Π΅Ρ ΠΌΠ΅Π½ΡΡΡΡΡ, Π² ΠΊΠΎΠ»ΡΡΠ΅ Π²ΠΎΠ·Π½ΠΈΠΊΠ½Π΅Ρ ΠΈΠ½Π΄ΡΠΊΡΠΈΠΎΠ½Π½ΡΠΉ ΡΠΎΠΊ (ΠΎΡΠ²Π΅Ρ 1).
ΠΡΠΈ Π²ΡΠ°ΡΠ΅Π½ΠΈΠΈ ΡΠ°ΠΌΠΊΠΈ 1 (Π·Π°Π΄Π°ΡΠ° 23.1.5) ΡΠ³ΠΎΠ» ΠΌΠ΅ΠΆΠ΄Ρ Π»ΠΈΠ½ΠΈΡΠΌΠΈ ΠΌΠ°Π³Π½ΠΈΡΠ½ΠΎΠΉ ΠΈΠ½Π΄ΡΠΊΡΠΈΠΈ (Π°, Π·Π½Π°ΡΠΈΡ, ΠΈ Π²Π΅ΠΊΡΠΎΡΠΎΠΌ ΠΈΠ½Π΄ΡΠΊΡΠΈΠΈ) ΠΈ ΠΏΠ»ΠΎΡΠΊΠΎΡΡΡΡ ΡΠ°ΠΌΠΊΠΈ Π² Π»ΡΠ±ΠΎΠΉ ΠΌΠΎΠΌΠ΅Π½Ρ Π²ΡΠ΅ΠΌΠ΅Π½ΠΈ ΡΠ°Π²Π΅Π½ Π½ΡΠ»Ρ. Π‘Π»Π΅Π΄ΠΎΠ²Π°ΡΠ΅Π»ΡΠ½ΠΎ, ΠΌΠ°Π³Π½ΠΈΡΠ½ΡΠΉ ΠΏΠΎΡΠΎΠΊ ΡΠ΅ΡΠ΅Π· ΡΠ°ΠΌΠΊΡ 1 Π½Π΅ ΠΈΠ·ΠΌΠ΅Π½ΡΠ΅ΡΡΡ (ΡΠΌ. ΡΠΎΡΠΌΡΠ»Ρ (23.1)), ΠΈ ΠΈΠ½Π΄ΡΠΊΡΠΈΠΎΠ½Π½ΡΠΉ ΡΠΎΠΊ Π² Π½Π΅ΠΉ Π½Π΅ Π²ΠΎΠ·Π½ΠΈΠΊΠ°Π΅Ρ. Π ΡΠ°ΠΌΠΊΠ΅ 2 ΠΈΠ½Π΄ΡΠΊΡΠΈΠΎΠ½Π½ΡΠΉ ΡΠΎΠΊ Π²ΠΎΠ·Π½ΠΈΠΊΠ½Π΅Ρ: Π² ΠΏΠΎΠ»ΠΎΠΆΠ΅Π½ΠΈΠΈ ΠΏΠΎΠΊΠ°Π·Π°Π½Π½ΠΎΠΌ Π½Π° ΡΠΈΡΡΠ½ΠΊΠ΅, ΠΌΠ°Π³Π½ΠΈΡΠ½ΡΠΉ ΠΏΠΎΡΠΎΠΊ ΡΠ΅ΡΠ΅Π· Π½Π΅Π΅ ΡΠ°Π²Π΅Π½ Π½ΡΠ»Ρ, ΠΊΠΎΠ³Π΄Π° ΡΠ°ΠΌΠΊΠ° ΠΏΠΎΠ²Π΅ΡΠ½Π΅ΡΡΡ Π½Π° ΡΠ΅ΡΠ²Π΅ΡΡΡ ΠΎΠ±ΠΎΡΠΎΡΠ° β Π±ΡΠ΄Π΅Ρ ΡΠ°Π²Π΅Π½ , Π³Π΄Π΅ β ΠΈΠ½Π΄ΡΠΊΡΠΈΡ, β ΠΏΠ»ΠΎΡΠ°Π΄Ρ ΡΠ°ΠΌΠΊΠΈ. ΠΡΠ΅ ΡΠ΅ΡΠ΅Π· ΡΠ΅ΡΠ²Π΅ΡΡΡ ΠΎΠ±ΠΎΡΠΎΡΠ° ΠΏΠΎΡΠΎΠΊ ΡΠ½ΠΎΠ²Π° Π±ΡΠ΄Π΅Ρ ΡΠ°Π²Π΅Π½ Π½ΡΠ»Ρ ΠΈ Ρ.Π΄. ΠΠΎΡΡΠΎΠΌΡ ΠΏΠΎΡΠΎΠΊ ΠΌΠ°Π³Π½ΠΈΡΠ½ΠΎΠΉ ΠΈΠ½Π΄ΡΠΊΡΠΈΠΈ ΡΠ΅ΡΠ΅Π· ΡΠ°ΠΌΠΊΡ 2 ΠΈΠ·ΠΌΠ΅Π½ΡΠ΅ΡΡΡ Π² ΠΏΡΠΎΡΠ΅ΡΡΠ΅ Π΅Π΅ Π²ΡΠ°ΡΠ΅Π½ΠΈΡ, ΡΠ»Π΅Π΄ΠΎΠ²Π°ΡΠ΅Π»ΡΠ½ΠΎ, Π² Π½Π΅ΠΉ Π²ΠΎΠ·Π½ΠΈΠΊΠ°Π΅Ρ ΠΈΠ½Π΄ΡΠΊΡΠΈΠΎΠ½Π½ΡΠΉ ΡΠΎΠΊ (ΠΎΡΠ²Π΅Ρ 2).
Π Π·Π°Π΄Π°ΡΠ΅ 23.1.6 ΠΈΠ½Π΄ΡΠΊΡΠΈΠΎΠ½Π½ΡΠΉ ΡΠΎΠΊ Π²ΠΎΠ·Π½ΠΈΠΊΠ°Π΅Ρ ΡΠΎΠ»ΡΠΊΠΎ Π² ΡΠ»ΡΡΠ°Π΅ 2 (ΠΎΡΠ²Π΅Ρ 2). ΠΠ΅ΠΉΡΡΠ²ΠΈΡΠ΅Π»ΡΠ½ΠΎ, Π² ΡΠ»ΡΡΠ°Π΅ 1 ΡΠ°ΠΌΠΊΠ° ΠΏΡΠΈ Π΄Π²ΠΈΠΆΠ΅Π½ΠΈΠΈ ΠΎΡΡΠ°Π΅ΡΡΡ Π½Π° ΠΎΠ΄Π½ΠΎΠΌ ΠΈ ΡΠΎΠΌ ΠΆΠ΅ ΡΠ°ΡΡΡΠΎΡΠ½ΠΈΠΈ ΠΎΡ ΠΏΡΠΎΠ²ΠΎΠ΄Π½ΠΈΠΊΠ°, ΠΈ, ΡΠ»Π΅Π΄ΠΎΠ²Π°ΡΠ΅Π»ΡΠ½ΠΎ, ΠΌΠ°Π³Π½ΠΈΡΠ½ΠΎΠ΅ ΠΏΠΎΠ»Π΅, ΡΠΎΠ·Π΄Π°Π½Π½ΠΎΠ΅ ΡΡΠΈΠΌ ΠΏΡΠΎΠ²ΠΎΠ΄Π½ΠΈΠΊΠΎΠΌ Π² ΠΏΠ»ΠΎΡΠΊΠΎΡΡΠΈ ΡΠ°ΠΌΠΊΠΈ, Π½Π΅ ΠΈΠ·ΠΌΠ΅Π½ΡΠ΅ΡΡΡ.
ΠΡΠΈ ΡΠ΄Π°Π»Π΅Π½ΠΈΠΈ ΡΠ°ΠΌΠΊΠΈ ΠΎΡ ΠΏΡΠΎΠ²ΠΎΠ΄Π½ΠΈΠΊΠ° ΠΌΠ°Π³Π½ΠΈΡΠ½Π°Ρ ΠΈΠ½Π΄ΡΠΊΡΠΈΡ ΠΏΠΎΠ»Ρ ΠΏΡΠΎΠ²ΠΎΠ΄Π½ΠΈΠΊΠ° Π² ΠΎΠ±Π»Π°ΡΡΠΈ ΡΠ°ΠΌΠΊΠΈ ΠΈΠ·ΠΌΠ΅Π½ΡΠ΅ΡΡΡ, ΠΌΠ΅Π½ΡΠ΅ΡΡΡ ΠΌΠ°Π³Π½ΠΈΡΠ½ΡΠΉ ΠΏΠΎΡΠΎΠΊ ΡΠ΅ΡΠ΅Π· ΡΠ°ΠΌΠΊΡ, ΠΈ Π²ΠΎΠ·Π½ΠΈΠΊΠ°Π΅Ρ ΠΈΠ½Π΄ΡΠΊΡΠΈΠΎΠ½Π½ΡΠΉ ΡΠΎΠΊ
Π Π·Π°ΠΊΠΎΠ½Π΅ ΡΠ»Π΅ΠΊΡΡΠΎΠΌΠ°Π³Π½ΠΈΡΠ½ΠΎΠΉ ΠΈΠ½Π΄ΡΠΊΡΠΈΠΈ ΡΡΠ²Π΅ΡΠΆΠ΄Π°Π΅ΡΡΡ, ΡΡΠΎ ΠΈΠ½Π΄ΡΠΊΡΠΈΠΎΠ½Π½ΡΠΉ ΡΠΎΠΊ Π² ΠΊΠΎΠ»ΡΡΠ΅ Π±ΡΠ΄Π΅Ρ ΡΠ΅ΡΡ Π² ΡΠ°ΠΊΠΈΠ΅ ΠΌΠΎΠΌΠ΅Π½ΡΡ Π²ΡΠ΅ΠΌΠ΅Π½ΠΈ, ΠΊΠΎΠ³Π΄Π° ΠΈΠ·ΠΌΠ΅Π½ΡΠ΅ΡΡΡ ΠΌΠ°Π³Π½ΠΈΡΠ½ΡΠΉ ΠΏΠΎΡΠΎΠΊ ΡΠ΅ΡΠ΅Π· ΡΡΠΎ ΠΊΠΎΠ»ΡΡΠΎ. ΠΠΎΡΡΠΎΠΌΡ ΠΏΠΎΠΊΠ° ΠΌΠ°Π³Π½ΠΈΡ ΠΏΠΎΠΊΠΎΠΈΡΡΡ ΠΎΠΊΠΎΠ»ΠΎ ΠΊΠΎΠ»ΡΡΠ° (Π·Π°Π΄Π°ΡΠ° 23.1.7) ΠΈΠ½Π΄ΡΠΊΡΠΈΠΎΠ½Π½ΡΠΉ ΡΠΎΠΊ Π² ΠΊΠΎΠ»ΡΡΠ΅ ΡΠ΅ΡΡ Π½Π΅ Π±ΡΠ΄Π΅Ρ. ΠΠΎΡΡΠΎΠΌΡ ΠΏΡΠ°Π²ΠΈΠ»ΡΠ½ΡΠΉ ΠΎΡΠ²Π΅Ρ Π² ΡΡΠΎΠΉ Π·Π°Π΄Π°ΡΠ΅ β 2.
Π‘ΠΎΠ³Π»Π°ΡΠ½ΠΎ Π·Π°ΠΊΠΎΠ½Ρ ΡΠ»Π΅ΠΊΡΡΠΎΠΌΠ°Π³Π½ΠΈΡΠ½ΠΎΠΉ ΠΈΠ½Π΄ΡΠΊΡΠΈΠΈ (23.2) ΠΠΠ‘ ΠΈΠ½Π΄ΡΠΊΡΠΈΠΈ Π² ΡΠ°ΠΌΠΊΠ΅ ΠΎΠΏΡΠ΅Π΄Π΅Π»ΡΠ΅ΡΡΡ ΡΠΊΠΎΡΠΎΡΡΡΡ ΠΈΠ·ΠΌΠ΅Π½Π΅Π½ΠΈΡ ΠΌΠ°Π³Π½ΠΈΡΠ½ΠΎΠ³ΠΎ ΠΏΠΎΡΠΎΠΊΠ° ΡΠ΅ΡΠ΅Π· Π½Π΅Π΅. Π ΠΏΠΎΡΠΊΠΎΠ»ΡΠΊΡ ΠΏΠΎ ΡΡΠ»ΠΎΠ²ΠΈΡ Π·Π°Π΄Π°ΡΠΈ 23.1.8 ΠΈΠ½Π΄ΡΠΊΡΠΈΡ ΠΌΠ°Π³Π½ΠΈΡΠ½ΠΎΠ³ΠΎ ΠΏΠΎΠ»Ρ Π² ΠΎΠ±Π»Π°ΡΡΠΈ ΡΠ°ΠΌΠΊΠΈ ΠΈΠ·ΠΌΠ΅Π½ΡΠ΅ΡΡΡ ΡΠ°Π²Π½ΠΎΠΌΠ΅ΡΠ½ΠΎ, ΡΠΊΠΎΡΠΎΡΡΡ Π΅Π΅ ΠΈΠ·ΠΌΠ΅Π½Π΅Π½ΠΈΡ ΠΏΠΎΡΡΠΎΡΠ½Π½Π°, Π²Π΅Π»ΠΈΡΠΈΠ½Π° ΠΠΠ‘ ΠΈΠ½Π΄ΡΠΊΡΠΈΠΈ Π½Π΅ ΠΈΠ·ΠΌΠ΅Π½ΡΠ΅ΡΡΡ Π² ΠΏΡΠΎΡΠ΅ΡΡΠ΅ ΠΏΡΠΎΠ²Π΅Π΄Π΅Π½ΠΈΡ ΠΎΠΏΡΡΠ° (ΠΎΡΠ²Π΅Ρ 3).
Π Π·Π°Π΄Π°ΡΠ΅ 23.1.9 ΠΠΠ‘ ΠΈΠ½Π΄ΡΠΊΡΠΈΠΈ, Π²ΠΎΠ·Π½ΠΈΠΊΠ°ΡΡΠ°Ρ Π² ΡΠ°ΠΌΠΊΠ΅ Π²ΠΎ Π²ΡΠΎΡΠΎΠΌ ΡΠ»ΡΡΠ°Π΅, Π²ΡΠ΅ΡΠ²Π΅ΡΠΎ Π±ΠΎΠ»ΡΡΠ΅ ΠΠΠ‘ ΠΈΠ½Π΄ΡΠΊΡΠΈΠΈ, Π²ΠΎΠ·Π½ΠΈΠΊΠ°ΡΡΠ΅ΠΉ Π² ΠΏΠ΅ΡΠ²ΠΎΠΌ (ΠΎΡΠ²Π΅Ρ 4). ΠΡΠΎ ΡΠ²ΡΠ·Π°Π½ΠΎ Ρ ΡΠ΅ΡΡΡΠ΅Ρ ΠΊΡΠ°ΡΠ½ΡΠΌ ΡΠ²Π΅Π»ΠΈΡΠ΅Π½ΠΈΠ΅ΠΌ ΠΏΠ»ΠΎΡΠ°Π΄ΠΈ ΡΠ°ΠΌΠΊΠΈ ΠΈ, ΡΠΎΠΎΡΠ²Π΅ΡΡΡΠ²Π΅Π½Π½ΠΎ, ΠΌΠ°Π³Π½ΠΈΡΠ½ΠΎΠ³ΠΎ ΠΏΠΎΡΠΎΠΊΠ° ΡΠ΅ΡΠ΅Π· Π½Π΅Π΅ Π²ΠΎ Π²ΡΠΎΡΠΎΠΌ ΡΠ»ΡΡΠ°Π΅.
Π Π·Π°Π΄Π°ΡΠ΅ 23.1.10 Π²ΠΎ Π²ΡΠΎΡΠΎΠΌ ΡΠ»ΡΡΠ°Π΅ Π² Π΄Π²Π° ΡΠ°Π·Π° ΡΠ²Π΅Π»ΠΈΡΠΈΠ²Π°Π΅ΡΡΡ ΡΠΊΠΎΡΠΎΡΡΡ ΠΈΠ·ΠΌΠ΅Π½Π΅Π½ΠΈΡ ΠΌΠ°Π³Π½ΠΈΡΠ½ΠΎΠ³ΠΎ ΠΏΠΎΡΠΎΠΊΠ° (ΠΈΠ½Π΄ΡΠΊΡΠΈΡ ΠΏΠΎΠ»Ρ ΠΌΠ΅Π½ΡΠ΅ΡΡΡ Π½Π° ΡΡ ΠΆΠ΅ Π²Π΅Π»ΠΈΡΠΈΠ½Ρ, Π½ΠΎ Π·Π° Π²Π΄Π²ΠΎΠ΅ ΠΌΠ΅Π½ΡΡΠ΅Π΅ Π²ΡΠ΅ΠΌΡ). ΠΠΎΡΡΠΎΠΌΡ ΠΠΠ‘ ΡΠ»Π΅ΠΊΡΡΠΎΠΌΠ°Π³Π½ΠΈΡΠ½ΠΎΠΉ ΠΈΠ½Π΄ΡΠΊΡΠΈΠΈ, Π²ΠΎΠ·Π½ΠΈΠΊΠ°ΡΡΠ°Ρ Π² ΡΠ°ΠΌΠΊΠ΅ Π²ΠΎ Π²ΡΠΎΡΠΎΠΌ ΡΠ»ΡΡΠ°Π΅, Π² Π΄Π²Π° ΡΠ°Π·Π° Π±ΠΎΠ»ΡΡΠ΅, ΡΠ΅ΠΌ Π² ΠΏΠ΅ΡΠ²ΠΎΠΌ (ΠΎΡΠ²Π΅Ρ 1).
ΠΡΠΈ ΡΠ²Π΅Π»ΠΈΡΠ΅Π½ΠΈΠΈ ΡΠΎΠΊΠ° Π² Π·Π°ΠΌΠΊΠ½ΡΡΠΎΠΌ ΠΏΡΠΎΠ²ΠΎΠ΄Π½ΠΈΠΊΠ΅ Π² Π΄Π²Π° ΡΠ°Π·Π° (Π·Π°Π΄Π°ΡΠ° 23.2.1), Π²Π΅Π»ΠΈΡΠΈΠ½Π° ΠΈΠ½Π΄ΡΠΊΡΠΈΠΈ ΠΌΠ°Π³Π½ΠΈΡΠ½ΠΎΠ³ΠΎ ΠΏΠΎΠ»Ρ Π²ΠΎΠ·ΡΠ°ΡΡΠ΅Ρ Π² ΠΊΠ°ΠΆΠ΄ΠΎΠΉ ΡΠΎΡΠΊΠ΅ ΠΏΡΠΎΡΡΡΠ°Π½ΡΡΠ²Π° Π² Π΄Π²Π° ΡΠ°Π·Π°, Π½Π΅ ΠΈΠ·ΠΌΠ΅Π½ΠΈΠ²ΡΠΈΡΡ ΠΏΠΎ Π½Π°ΠΏΡΠ°Π²Π»Π΅Π½ΠΈΡ. ΠΠΎΡΡΠΎΠΌΡ ΡΠΎΠ²Π½ΠΎ Π² Π΄Π²Π° ΡΠ°Π·Π° ΠΈΠ·ΠΌΠ΅Π½ΠΈΡΡΡ ΠΌΠ°Π³Π½ΠΈΡΠ½ΡΠΉ ΠΏΠΎΡΠΎΠΊ ΡΠ΅ΡΠ΅Π· Π»ΡΠ±ΡΡ ΠΌΠ°Π»ΡΡ ΠΏΠ»ΠΎΡΠ°Π΄ΠΊΡ ΠΈ, ΡΠΎΠΎΡΠ²Π΅ΡΡΡΠ²Π΅Π½Π½ΠΎ, ΠΈ Π²Π΅ΡΡ ΠΏΡΠΎΠ²ΠΎΠ΄Π½ΠΈΠΊ (ΠΎΡΠ²Π΅Ρ 1). Π Π²ΠΎΡ ΠΎΡΠ½ΠΎΡΠ΅Π½ΠΈΠ΅ ΠΌΠ°Π³Π½ΠΈΡΠ½ΠΎΠ³ΠΎ ΠΏΠΎΡΠΎΠΊΠ° ΡΠ΅ΡΠ΅Π· ΠΏΡΠΎΠ²ΠΎΠ΄Π½ΠΈΠΊ ΠΊ ΡΠΎΠΊΡ Π² ΡΡΠΎΠΌ ΠΏΡΠΎΠ²ΠΎΠ΄Π½ΠΈΠΊΠ΅, ΠΊΠΎΡΠΎΡΠΎΠ΅ ΠΈ ΠΏΡΠ΅Π΄ΡΡΠ°Π²Π»ΡΠ΅Ρ ΡΠΎΠ±ΠΎΠΉ ΠΈΠ½Π΄ΡΠΊΡΠΈΠ²Π½ΠΎΡΡΡ ΠΏΡΠΎΠ²ΠΎΠ΄Π½ΠΈΠΊΠ° , ΠΏΡΠΈ ΡΡΠΎΠΌ Π½Π΅ ΠΈΠ·ΠΌΠ΅Π½ΠΈΡΡΡ (Π·Π°Π΄Π°ΡΠ° 23.2.2 β ΠΎΡΠ²Π΅Ρ 3).
ΠΡΠΏΠΎΠ»ΡΠ·ΡΡ ΡΠΎΡΠΌΡΠ»Ρ (23.3) Π½Π°Ρ ΠΎΠ΄ΠΈΠΌ Π² Π·Π°Π΄Π°ΡΠ΅ 32.2.3 ΠΠ½ (ΠΎΡΠ²Π΅Ρ 4).
Π‘Π²ΡΠ·Ρ ΠΌΠ΅ΠΆΠ΄Ρ Π΅Π΄ΠΈΠ½ΠΈΡΠ°ΠΌΠΈ ΠΈΠ·ΠΌΠ΅ΡΠ΅Π½ΠΈΠΉ ΠΌΠ°Π³Π½ΠΈΡΠ½ΠΎΠ³ΠΎ ΠΏΠΎΡΠΎΠΊΠ°, ΠΌΠ°Π³Π½ΠΈΡΠ½ΠΎΠΉ ΠΈΠ½Π΄ΡΠΊΡΠΈΠΈ ΠΈ ΠΈΠ½Π΄ΡΠΊΡΠΈΠ²Π½ΠΎΡΡΠΈ (Π·Π°Π΄Π°ΡΠ° 23.2.4) ΡΠ»Π΅Π΄ΡΠ΅Ρ ΠΈΠ· ΠΎΠΏΡΠ΅Π΄Π΅Π»Π΅Π½ΠΈΡ ΠΈΠ½Π΄ΡΠΊΡΠΈΠ²Π½ΠΎΡΡΠΈ (23.3): Π΅Π΄ΠΈΠ½ΠΈΡΠ° ΠΌΠ°Π³Π½ΠΈΡΠ½ΠΎΠ³ΠΎ ΠΏΠΎΡΠΎΠΊΠ° (ΠΠ±) ΡΠ°Π²Π½Π° ΠΏΡΠΎΠΈΠ·Π²Π΅Π΄Π΅Π½ΠΈΡ Π΅Π΄ΠΈΠ½ΠΈΡΡ ΡΠΎΠΊΠ° (Π) Π½Π° Π΅Π΄ΠΈΠ½ΠΈΡΡ ΠΈΠ½Π΄ΡΠΊΡΠΈΠ²Π½ΠΎΡΡΠΈ (ΠΠ½) β ΠΎΡΠ²Π΅Ρ 3.
Π‘ΠΎΠ³Π»Π°ΡΠ½ΠΎ ΡΠΎΡΠΌΡΠ»Π΅ (23.5) ΠΏΡΠΈ Π΄Π²ΡΠΊΡΠ°ΡΠ½ΠΎΠΌ ΡΠ²Π΅Π»ΠΈΡΠ΅Π½ΠΈΠΈ ΠΈΠ½Π΄ΡΠΊΡΠΈΠ²Π½ΠΎΡΡΠΈ ΠΊΠ°ΡΡΡΠΊΠΈ ΠΈ Π΄Π²ΡΠΊΡΠ°ΡΠ½ΠΎΠΌ ΡΠΌΠ΅Π½ΡΡΠ΅Π½ΠΈΠΈ ΡΠΎΠΊΠ° Π² Π½Π΅ΠΉ (Π·Π°Π΄Π°ΡΠ° 23.2.5) ΡΠ½Π΅ΡΠ³ΠΈΡ ΠΌΠ°Π³Π½ΠΈΡΠ½ΠΎΠ³ΠΎ ΠΏΠΎΠ»Ρ ΠΊΠ°ΡΡΡΠΊΠΈ ΡΠΌΠ΅Π½ΡΡΠΈΡΡΡ Π² 2 ΡΠ°Π·Π° (ΠΎΡΠ²Π΅Ρ 2).
ΠΠΎΠ³Π΄Π° ΡΠ°ΠΌΠΊΠ° Π²ΡΠ°ΡΠ°Π΅ΡΡΡ Π² ΠΎΠ΄Π½ΠΎΡΠΎΠ΄Π½ΠΎΠΌ ΠΌΠ°Π³Π½ΠΈΡΠ½ΠΎΠΌ ΠΏΠΎΠ»Π΅, ΠΌΠ°Π³Π½ΠΈΡΠ½ΡΠΉ ΠΏΠΎΡΠΎΠΊ ΡΠ΅ΡΠ΅Π· ΡΠ°ΠΌΠΊΡ ΠΌΠ΅Π½ΡΠ΅ΡΡΡ ΠΈΠ·-Π·Π° ΠΈΠ·ΠΌΠ΅Π½Π΅Π½ΠΈΡ ΡΠ³Π»Π° ΠΌΠ΅ΠΆΠ΄Ρ ΠΏΠ΅ΡΠΏΠ΅Π½Π΄ΠΈΠΊΡΠ»ΡΡΠΎΠΌ ΠΊ ΠΏΠ»ΠΎΡΠΊΠΎΡΡΠΈ ΡΠ°ΠΌΠΊΠΈ ΠΈ Π²Π΅ΠΊΡΠΎΡΠΎΠΌ ΠΈΠ½Π΄ΡΠΊΡΠΈΠΈ ΠΌΠ°Π³Π½ΠΈΡΠ½ΠΎΠ³ΠΎ ΠΏΠΎΠ»Ρ. Π ΠΏΠΎΡΠΊΠΎΠ»ΡΠΊΡ ΠΈ Π² ΠΏΠ΅ΡΠ²ΠΎΠΌ ΠΈ Π²ΡΠΎΡΠΎΠΌ ΡΠ»ΡΡΠ°Π΅ Π² Π·Π°Π΄Π°ΡΠ΅ 23.2.6 ΡΡΠΎΡ ΡΠ³ΠΎΠ» ΠΌΠ΅Π½ΡΠ΅ΡΡΡ ΠΏΠΎ ΠΎΠ΄Π½ΠΎΠΌΡ ΠΈ ΡΠΎΠΌΡ ΠΆΠ΅ Π·Π°ΠΊΠΎΠ½Ρ (ΠΏΠΎ ΡΡΠ»ΠΎΠ²ΠΈΡ ΡΠ°ΡΡΠΎΡΠ° Π²ΡΠ°ΡΠ΅Π½ΠΈΡ ΡΠ°ΠΌΠΎΠΊ ΠΎΠ΄ΠΈΠ½Π°ΠΊΠΎΠ²Π°), ΡΠΎ ΠΠΠ‘ ΠΈΠ½Π΄ΡΠΊΡΠΈΠΈ ΠΌΠ΅Π½ΡΡΡΡΡ ΠΏΠΎ ΠΎΠ΄Π½ΠΎΠΌΡ ΠΈ ΡΠΎΠΌΡ ΠΆΠ΅ Π·Π°ΠΊΠΎΠ½Ρ, ΠΈ, ΡΠ»Π΅Π΄ΠΎΠ²Π°ΡΠ΅Π»ΡΠ½ΠΎ, ΠΎΡΠ½ΠΎΡΠ΅Π½ΠΈΠ΅ Π°ΠΌΠΏΠ»ΠΈΡΡΠ΄Π½ΡΡ Π·Π½Π°ΡΠ΅Π½ΠΈΠΉ ΠΠΠ‘ ΠΈΠ½Π΄ΡΠΊΡΠΈΠΈ Π² ΡΠ°ΠΌΠΊΠ°Ρ ΡΠ°Π²Π½ΠΎ Π΅Π΄ΠΈΠ½ΠΈΡΠ΅ (ΠΎΡΠ²Π΅Ρ 2).
ΠΠ°Π³Π½ΠΈΡΠ½ΠΎΠ΅ ΠΏΠΎΠ»Π΅, ΡΠΎΠ·Π΄Π°Π²Π°Π΅ΠΌΠΎΠ΅ ΠΏΡΠΎΠ²ΠΎΠ΄Π½ΠΈΠΊΠΎΠΌ Ρ ΡΠΎΠΊΠΎΠΌ Π² ΠΎΠ±Π»Π°ΡΡΠΈ ΡΠ°ΠΌΠΊΠΈ (Π·Π°Π΄Π°ΡΠ° 23.2.7), Π½Π°ΠΏΡΠ°Π²Π»Π΅Π½ΠΎ Β«ΠΎΡ Π½Π°ΡΒ» (ΡΠΌ. ΡΠ΅ΡΠ΅Π½ΠΈΠ΅ Π·Π°Π΄Π°Ρ Π³Π»Π°Π²Ρ 22). ΠΠ΅Π»ΠΈΡΠΈΠ½Π° ΠΈΠ½Π΄ΡΠΊΡΠΈΠΈ ΠΏΠΎΠ»Ρ ΠΏΡΠΎΠ²ΠΎΠ΄Π° Π² ΠΎΠ±Π»Π°ΡΡΠΈ ΡΠ°ΠΌΠΊΠΈ ΠΏΡΠΈ Π΅Π΅ ΡΠ΄Π°Π»Π΅Π½ΠΈΠΈ ΠΎΡ ΠΏΡΠΎΠ²ΠΎΠ΄Π° Π±ΡΠ΄Π΅Ρ ΡΠΌΠ΅Π½ΡΡΠ°ΡΡΡΡ. ΠΠΎΡΡΠΎΠΌΡ ΠΈΠ½Π΄ΡΠΊΡΠΈΠΎΠ½Π½ΡΠΉ ΡΠΎΠΊ Π² ΡΠ°ΠΌΠΊΠ΅ Π΄ΠΎΠ»ΠΆΠ΅Π½ ΡΠΎΠ·Π΄Π°ΡΡ ΠΌΠ°Π³Π½ΠΈΡΠ½ΠΎΠ΅ ΠΏΠΎΠ»Π΅, Π½Π°ΠΏΡΠ°Π²Π»Π΅Π½Π½ΠΎΠ΅ Π²Π½ΡΡΡΠΈ ΡΠ°ΠΌΠΊΠΈ Β«ΠΎΡ Π½Π°ΡΒ». ΠΡΠΏΠΎΠ»ΡΠ·ΡΡ ΡΠ΅ΠΏΠ΅ΡΡ ΠΏΡΠ°Π²ΠΈΠ»ΠΎ Π±ΡΡΠ°Π²ΡΠΈΠΊΠ° Π΄Π»Ρ Π½Π°Ρ ΠΎΠΆΠ΄Π΅Π½ΠΈΡ Π½Π°ΠΏΡΠ°Π²Π»Π΅Π½ΠΈΡ ΠΌΠ°Π³Π½ΠΈΡΠ½ΠΎΠΉ ΠΈΠ½Π΄ΡΠΊΡΠΈΠΈ, Π·Π°ΠΊΠ»ΡΡΠ°Π΅ΠΌ, ΡΡΠΎ ΠΈΠ½Π΄ΡΠΊΡΠΈΠΎΠ½Π½ΡΠΉ ΡΠΎΠΊ Π² ΡΠ°ΠΌΠΊΠ΅ Π±ΡΠ΄Π΅Ρ Π½Π°ΠΏΡΠ°Π²Π»Π΅Π½ ΠΏΠΎ ΡΠ°ΡΠΎΠ²ΠΎΠΉ ΡΡΡΠ΅Π»ΠΊΠ΅ (ΠΎΡΠ²Π΅Ρ 1).
ΠΡΠΈ ΡΠ²Π΅Π»ΠΈΡΠ΅Π½ΠΈΠΈ ΡΠΎΠΊΠ° Π² ΠΏΡΠΎΠ²ΠΎΠ΄Π΅ Π±ΡΠ΄Π΅Ρ Π²ΠΎΠ·ΡΠ°ΡΡΠ°ΡΡ ΡΠΎΠ·Π΄Π°Π½Π½ΠΎΠ΅ ΠΈΠΌ ΠΌΠ°Π³Π½ΠΈΡΠ½ΠΎΠ΅ ΠΏΠΎΠ»Π΅ ΠΈ Π² ΡΠ°ΠΌΠΊΠ΅ Π²ΠΎΠ·Π½ΠΈΠΊΠ½Π΅Ρ ΠΈΠ½Π΄ΡΠΊΡΠΈΠΎΠ½Π½ΡΠΉ ΡΠΎΠΊ (Π·Π°Π΄Π°ΡΠ° 23.2.8). Π ΡΠ΅Π·ΡΠ»ΡΡΠ°ΡΠ΅ Π²ΠΎΠ·Π½ΠΈΠΊΠ½Π΅Ρ Π²Π·Π°ΠΈΠΌΠΎΠ΄Π΅ΠΉΡΡΠ²ΠΈΠ΅ ΠΈΠ½Π΄ΡΠΊΡΠΈΠΎΠ½Π½ΠΎΠ³ΠΎ ΡΠΎΠΊΠ° Π² ΡΠ°ΠΌΠΊΠ΅ ΠΈ ΡΠΎΠΊΠ° Π² ΠΏΡΠΎΠ²ΠΎΠ΄Π½ΠΈΠΊΠ΅. Π§ΡΠΎΠ±Ρ Π½Π°ΠΉΡΠΈ Π½Π°ΠΏΡΠ°Π²Π»Π΅Π½ΠΈΠ΅ ΡΡΠΎΠ³ΠΎ Π²Π·Π°ΠΈΠΌΠΎΠ΄Π΅ΠΉΡΡΠ²ΠΈΡ (ΠΏΡΠΈΡΡΠΆΠ΅Π½ΠΈΠ΅ ΠΈΠ»ΠΈ ΠΎΡΡΠ°Π»ΠΊΠΈΠ²Π°Π½ΠΈΠ΅) ΠΌΠΎΠΆΠ½ΠΎ Π½Π°ΠΉΡΠΈ Π½Π°ΠΏΡΠ°Π²Π»Π΅Π½ΠΈΠ΅ ΠΈΠ½Π΄ΡΠΊΡΠΈΠΎΠ½Π½ΠΎΠ³ΠΎ ΡΠΎΠΊΠ°, Π° Π·Π°ΡΠ΅ΠΌ ΠΏΠΎ ΡΠΎΡΠΌΡΠ»Π΅ ΠΠΌΠΏΠ΅ΡΠ° ΡΠΈΠ»Ρ Π²Π·Π°ΠΈΠΌΠΎΠ΄Π΅ΠΉΡΡΠ²ΠΈΡ ΡΠ°ΠΌΠΊΠΈ Ρ ΠΏΡΠΎΠ²ΠΎΠ΄ΠΎΠΌ.
ΠΠΎ ΠΌΠΎΠΆΠ½ΠΎ ΠΏΠΎΡΡΡΠΏΠΈΡΡ ΠΈ ΠΏΠΎ-Π΄ΡΡΠ³ΠΎΠΌΡ, ΠΈΡΠΏΠΎΠ»ΡΠ·ΡΡ ΠΏΡΠ°Π²ΠΈΠ»ΠΎ ΠΠ΅Π½ΡΠ°. ΠΡΠ΅ ΠΈΠ½Π΄ΡΠΊΡΠΈΠΎΠ½Π½ΡΠ΅ ΡΠ²Π»Π΅Π½ΠΈΡ Π΄ΠΎΠ»ΠΆΠ½Ρ ΠΈΠΌΠ΅ΡΡ ΡΠ°ΠΊΠΎΠ΅ Π½Π°ΠΏΡΠ°Π²Π»Π΅Π½ΠΈΠ΅, ΡΡΠΎΠ±Ρ ΠΊΠΎΠΌΠΏΠ΅Π½ΡΠΈΡΠΎΠ²Π°ΡΡ Π²ΡΠ·ΡΠ²Π°ΡΡΡΡ ΠΈΡ
ΠΏΡΠΈΡΠΈΠ½Ρ. Π ΠΏΠΎΡΠΊΠΎΠ»ΡΠΊΡ ΠΏΡΠΈΡΠΈΠ½Π° β ΡΠ²Π΅Π»ΠΈΡΠ΅Π½ΠΈΠ΅ ΡΠΎΠΊΠ° Π² ΡΠ°ΠΌΠΊΠ΅, ΡΠΈΠ»Π° Π²Π·Π°ΠΈΠΌΠΎΠ΄Π΅ΠΉΡΡΠ²ΠΈΡ ΠΈΠ½Π΄ΡΠΊΡΠΈΠΎΠ½Π½ΠΎΠ³ΠΎ ΡΠΎΠΊΠ° ΠΈ ΠΏΡΠΎΠ²ΠΎΠ΄Π° Π΄ΠΎΠ»ΠΆΠ½Π° ΡΡΡΠ΅ΠΌΠΈΡΡΡΡ ΡΠΌΠ΅Π½ΡΡΠΈΡΡ ΠΌΠ°Π³Π½ΠΈΡΠ½ΡΠΉ ΠΏΠΎΡΠΎΠΊ ΠΏΠΎΠ»Ρ ΠΏΡΠΎΠ²ΠΎΠ΄Π° ΡΠ΅ΡΠ΅Π· ΡΠ°ΠΌΠΊΡ. Π ΠΏΠΎΡΠΊΠΎΠ»ΡΠΊΡ ΠΌΠ°Π³Π½ΠΈΡΠ½Π°Ρ ΠΈΠ½Π΄ΡΠΊΡΠΈΡ ΠΏΠΎΠ»Ρ ΠΏΡΠΎΠ²ΠΎΠ΄Π° ΡΠ±ΡΠ²Π°Π΅Ρ Ρ ΡΠ²Π΅Π»ΠΈΡΠ΅Π½ΠΈΠ΅ΠΌ ΡΠ°ΡΡΡΠΎΡΠ½ΠΈΡ Π΄ΠΎ Π½Π΅Π³ΠΎ, ΡΠΎ ΡΡΠ° ΡΠΈΠ»Π° Π±ΡΠ΄Π΅Ρ ΠΎΡΡΠ°Π»ΠΊΠΈΠ²Π°ΡΡ ΡΠ°ΠΌΠΊΡ ΠΎΡ ΠΏΡΠΎΠ²ΠΎΠ΄Π° (ΠΎΡΠ²Π΅Ρ 2). ΠΡΠ»ΠΈ Π±Ρ ΡΠΎΠΊ Π² ΠΏΡΠΎΠ²ΠΎΠ΄Π΅ ΡΠ±ΡΠ²Π°Π», ΡΠΎ ΡΠ°ΠΌΠΊΠ° ΠΏΡΠΈΡΡΠ³ΠΈΠ²Π°Π»Π°ΡΡ Π±Ρ ΠΊ ΠΏΡΠΎΠ²ΠΎΠ΄Ρ.
ΠΠ°Π΄Π°ΡΠ° 23.2.9 ΡΠ°ΠΊΠΆΠ΅ ΡΠ²ΡΠ·Π°Π½Π° Ρ Π½Π°ΠΏΡΠ°Π²Π»Π΅Π½ΠΈΠ΅ΠΌ ΠΈΠ½Π΄ΡΠΊΡΠΈΠΎΠ½Π½ΡΡ ΡΠ²Π»Π΅Π½ΠΈΠΉ ΠΈ ΠΏΡΠ°Π²ΠΈΠ»ΠΎΠΌ ΠΠ΅Π½ΡΠ°. ΠΡΠΈ ΠΏΡΠΈΠ±Π»ΠΈΠΆΠ΅Π½ΠΈΠΈ ΠΌΠ°Π³Π½ΠΈΡΠ° ΠΊ ΠΏΡΠΎΠ²ΠΎΠ΄ΡΡΠ΅ΠΌΡ ΠΊΠΎΠ»ΡΡΡ Π² Π½Π΅ΠΌ Π²ΠΎΠ·Π½ΠΈΠΊΠ½Π΅Ρ ΠΈΠ½Π΄ΡΠΊΡΠΈΠΎΠ½Π½ΡΠΉ ΡΠΎΠΊ, ΠΏΡΠΈΡΠ΅ΠΌ Π½Π°ΠΏΡΠ°Π²Π»Π΅Π½ΠΈΠ΅ Π΅Π³ΠΎ Π±ΡΠ΄Π΅Ρ ΡΠ°ΠΊΠΈΠΌ, ΡΡΠΎΠ±Ρ ΠΊΠΎΠΌΠΏΠ΅Π½ΡΠΈΡΠΎΠ²Π°ΡΡ Π²ΡΠ·ΡΠ²Π°ΡΡΡΡ Π΅Π³ΠΎ ΠΏΡΠΈΡΠΈΠ½Ρ. Π ΠΏΠΎΡΠΊΠΎΠ»ΡΠΊΡ ΡΡΠ° ΠΏΡΠΈΡΠΈΠ½Π° β ΠΏΡΠΈΠ±Π»ΠΈΠΆΠ΅Π½ΠΈΠ΅ ΠΌΠ°Π³Π½ΠΈΡΠ°, ΠΊΠΎΠ»ΡΡΠΎ Π±ΡΠ΄Π΅Ρ ΠΎΡΡΠ°Π»ΠΊΠΈΠ²Π°ΡΡΡΡ ΠΎΡ Π½Π΅Π³ΠΎ (ΠΎΡΠ²Π΅Ρ 2). ΠΡΠ»ΠΈ ΠΌΠ°Π³Π½ΠΈΡ ΠΎΡΠΎΠ΄Π²ΠΈΠ³Π°ΡΡ ΠΎΡ ΠΊΠΎΠ»ΡΡΠ°, ΡΠΎ ΠΏΠΎ ΡΠ΅ΠΌ ΠΆΠ΅ ΠΏΡΠΈΡΠΈΠ½Π°ΠΌ Π²ΠΎΠ·Π½ΠΈΠΊΠ»ΠΎ Π±Ρ ΠΏΡΠΈΡΡΠΆΠ΅Π½ΠΈΠ΅ ΠΊΠΎΠ»ΡΡΠ° ΠΊ ΠΌΠ°Π³Π½ΠΈΡΡ.
ΠΠ°Π΄Π°ΡΠ° 23.2.10 β Π΅Π΄ΠΈΠ½ΡΡΠ²Π΅Π½Π½Π°Ρ Π²ΡΡΠΈΡΠ»ΠΈΡΠ΅Π»ΡΠ½Π°Ρ Π·Π°Π΄Π°ΡΠ° Π² ΡΡΠΎΠΉ Π³Π»Π°Π²Π΅. ΠΠ»Ρ Π½Π°Ρ ΠΎΠΆΠ΄Π΅Π½ΠΈΡ ΠΠΠ‘ ΠΈΠ½Π΄ΡΠΊΡΠΈΠΈ Π½ΡΠΆΠ½ΠΎ Π½Π°ΠΉΡΠΈ ΠΈΠ·ΠΌΠ΅Π½Π΅Π½ΠΈΠ΅ ΠΌΠ°Π³Π½ΠΈΡΠ½ΠΎΠ³ΠΎ ΠΏΠΎΡΠΎΠΊΠ° ΡΠ΅ΡΠ΅Π· ΠΊΠΎΠ½ΡΡΡ . ΠΡΠΎ ΠΌΠΎΠΆΠ½ΠΎ ΡΠ΄Π΅Π»Π°ΡΡ ΡΠ°ΠΊ. ΠΡΡΡΡ Π² Π½Π΅ΠΊΠΎΡΠΎΡΡΠΉ ΠΌΠΎΠΌΠ΅Π½Ρ Π²ΡΠ΅ΠΌΠ΅Π½ΠΈ ΠΏΠ΅ΡΠ΅ΠΌΡΡΠΊΠ° Π½Π°Ρ ΠΎΠ΄ΠΈΠ»Π°ΡΡ Π² ΠΏΠΎΠ»ΠΎΠΆΠ΅Π½ΠΈΠΈ, ΠΏΠΎΠΊΠ°Π·Π°Π½Π½ΠΎΠΌ Π½Π° ΡΠΈΡΡΠ½ΠΊΠ΅, ΠΈ ΠΏΡΡΡΡ ΠΏΡΠΎΡΠ΅Π» ΠΌΠ°Π»ΡΠΉ ΠΈΠ½ΡΠ΅ΡΠ²Π°Π» Π²ΡΠ΅ΠΌΠ΅Π½ΠΈ . ΠΠ° ΡΡΠΎΡ ΠΈΠ½ΡΠ΅ΡΠ²Π°Π» Π²ΡΠ΅ΠΌΠ΅Π½ΠΈ ΠΏΠ΅ΡΠ΅ΠΌΡΡΠΊΠ° ΠΏΠ΅ΡΠ΅ΠΌΠ΅ΡΡΠΈΡΡΡ Π½Π° Π²Π΅Π»ΠΈΡΠΈΠ½Ρ . ΠΡΠΎ ΠΏΡΠΈΠ²Π΅Π΄Π΅Ρ ΠΊ ΡΠ²Π΅Π»ΠΈΡΠ΅Π½ΠΈΡ ΠΏΠ»ΠΎΡΠ°Π΄ΠΈ ΠΊΠΎΠ½ΡΡΡΠ° Π½Π° Π²Π΅Π»ΠΈΡΠΈΠ½Ρ . ΠΠΎΡΡΠΎΠΌΡ ΠΈΠ·ΠΌΠ΅Π½Π΅Π½ΠΈΠ΅ ΠΌΠ°Π³Π½ΠΈΡΠ½ΠΎΠ³ΠΎ ΠΏΠΎΡΠΎΠΊΠ° ΡΠ΅ΡΠ΅Π· ΠΊΠΎΠ½ΡΡΡ Π±ΡΠ΄Π΅Ρ ΡΠ°Π²Π½ΠΎ , Π° Π²Π΅Π»ΠΈΡΠΈΠ½Π° ΠΠΠ‘ ΠΈΠ½Π΄ΡΠΊΡΠΈΠΈ (ΠΎΡΠ²Π΅Ρ 4).
ΡΠ²Π»Π΅Π½ΠΈΠ΅ ΡΠ»Π΅ΠΊΡΡΠΎΠΌΠ°Π³Π½ΠΈΡΠ½ΠΎΠΉ ΠΈΠ½Π΄ΡΠΊΡΠΈΠΈ(ΠΎΠΏΡΡΡ Π€Π°ΡΠ°Π΄Π΅Ρ)
ο»Ώ
ΡΠ²Π»Π΅Π½ΠΈΠ΅ ΡΠ»Π΅ΠΊΡΡΠΎΠΌΠ°Π³Π½ΠΈΡΠ½ΠΎΠΉ ΠΈΠ½Π΄ΡΠΊΡΠΈΠΈ(ΠΎΠΏΡΡΡ Π€Π°ΡΠ°Π΄Π΅Ρ)32)Π―Π²Π»Π΅Π½ΠΈΠ΅ ΡΠ»Π΅ΠΊΡΡΠΎΠΌΠ°Π³Π½ΠΈΡΠ½ΠΎΠΉ ΠΈΠ½Π΄ΡΠΊΡΠΈΠΈ.
Π 1831 Π³. Π€Π°ΡΠ°Π΄Π΅ΠΉ ΠΎΡΠΊΡΡΠ», ΡΡΠΎ Π²ΠΎ Π²ΡΡΠΊΠΎΠΌ Π·Π°ΠΌΠΊΠ½ΡΡΠΎΠΌ ΠΏΡΠΎΠ²ΠΎΠ΄ΡΡΠ΅ΠΌ ΠΊΠΎΠ½ΡΡΡΠ΅ ΠΏΡΠΈ ΠΈΠ·ΠΌΠ΅Π½Π΅Π½ΠΈΠΈ ΠΏΠΎΡΠΎΠΊΠ° ΠΌΠ°Π³Π½ΠΈΡΠ½ΠΎΠΉ ΠΈΠ½Π΄ΡΠΊΡΠΈΠΈ ΡΠ΅ΡΠ΅Π· ΠΏΠΎΠ²Π΅ΡΡ Π½ΠΎΡΡΡ, ΠΎΠ³ΡΠ°Π½ΠΈΡΠ΅Π½Π½ΡΡ ΡΡΠΈΠΌ ΠΊΠΎΠ½ΡΡΡΠΎΠΌ, Π²ΠΎΠ·Π½ΠΈΠΊΠ°Π΅Ρ ΡΠ»Π΅ΠΊΡΡΠΈΡΠ΅ΡΠΊΠΈΠΉ ΡΠΎΠΊ. ΠΡΠΎ ΡΠ²Π»Π΅Π½ΠΈΠ΅ Π½Π°Π·ΡΠ²Π°ΡΡ ΡΠ»Π΅ΠΊΡΡΠΎΠΌΠ°Π³Π½ΠΈΡΠ½ΠΎΠΉ ΠΈΠ½Π΄ΡΠΊΡΠΈΠ΅ΠΉ, Π° Π²ΠΎΠ·Π½ΠΈΠΊΠ°ΡΡΠΈΠΉ ΡΠΎΠΊ ΠΈΠ½Π΄ΡΠΊΡΠΈΠΎΠ½Π½ΡΠΌ.
Π ΠΈΡ. |
ΠΠ΅Π»ΠΈΡΠΈΠ½Π° ΠΈΠ½Π΄ΡΠΊΡΠΈΠΎΠ½Π½ΠΎΠ³ΠΎ ΡΠΎΠΊΠ° Π½Π΅ Π·Π°Π²ΠΈΡΠΈΡ ΠΎΡ ΡΠΏΠΎΡΠΎΠ±Π°, ΠΊΠΎΡΠΎΡΡΠΌ Π²ΡΠ·ΡΠ²Π°Π΅ΡΡΡ ΠΈΠ·ΠΌΠ΅Π½Π΅Π½ΠΈΠ΅ ΠΏΠΎΡΠΎΠΊΠ° ΠΌΠ°Π³Π½ΠΈΡΠ½ΠΎΠΉ ΠΈΠ½Π΄ΡΠΊΡΠΈΠΈ Π€, Π½ΠΎ ΠΎΠΏΡΠ΅Π΄Π΅Π»ΡΠ΅ΡΡΡ Π»ΠΈΡΡ ΡΠΊΠΎΡΠΎΡΡΡΡ ΠΈΠ·ΠΌΠ΅Π½Π΅Π½ΠΈΡ Π€, Ρ. Π΅. Π·Π½Π°ΡΠ΅Π½ΠΈΠ΅ΠΌ dΠ€/dt. ΠΡΠΈ ΠΈΠ·ΠΌΠ΅Π½Π΅Π½ΠΈΠΈ Π·Π½Π°ΠΊΠ° dΠ€/dt ΠΌΠ΅Π½ΡΠ΅ΡΡΡ ΡΠ°ΠΊΠΆΠ΅ Π½Π°ΠΏΡΠ°Π²Π»Π΅Π½ΠΈΠ΅ ΡΠΎΠΊΠ°. ΠΠΎΡΡΠ½ΠΈΠΌ ΡΠΊΠ°Π·Π°Π½Π½ΠΎΠ΅ ΡΠ»Π΅Π΄ΡΡΡΠΈΠΌ ΠΏΡΠΈΠΌΠ΅ΡΠΎΠΌ. ΠΠ° ΡΠΈΡ. 105 ΠΈΠ·ΠΎΠ±ΡΠ°ΠΆΠ΅Π½ ΠΊΠΎΠ½ΡΡΡ 1, ΡΠΈΠ»Ρ ΡΠΎΠΊΠ° Π² ΠΊΠΎΡΠΎΡΠΎΠΌ i1 ΠΌΠΎΠΆΠ½ΠΎ ΠΌΠ΅Π½ΡΡΡ Ρ ΠΏΠΎΠΌΠΎΡΡΡ ΡΠ΅ΠΎΡΡΠ°ΡΠ°. Π’ΠΎΠΊ i1 ΡΠΎΠ·Π΄Π°Π΅Ρ ΠΌΠ°Π³Π½ΠΈΡΠ½ΠΎΠ΅ ΠΏΠΎΠ»Π΅, ΠΏΡΠΎΠ½ΠΈΠ·ΡΠ²Π°ΡΡΠ΅Π΅ ΠΊΠΎΠ½ΡΡΡ 2. ΠΡΠ»ΠΈ ΡΠ²Π΅Π»ΠΈΡΠΈΠ²Π°ΡΡ ΡΠΎΠΊ i1 ΠΏΠΎΡΠΎΠΊ ΠΌΠ°Π³Π½ΠΈΡΠ½ΠΎΠΉ ΠΈΠ½Π΄ΡΠΊΡΠΈΠΈ Π€ ΡΠ΅ΡΠ΅Π· ΠΊΠΎΠ½ΡΡΡ 2 Π±ΡΠ΄Π΅Ρ ΡΠ°ΡΡΠΈ. ΠΡΠΎ ΠΏΡΠΈΠ²Π΅Π΄Π΅Ρ ΠΊ ΠΏΠΎΡΠ²Π»Π΅Π½ΠΈΡ Π² ΠΊΠΎΠ½ΡΡΡΠ΅ 2 ΠΈΠ½Π΄ΡΠΊΡΠΈΠΎΠ½Π½ΠΎΠ³ΠΎ ΡΠΎΠΊΠ° i2, ΡΠ΅Π³ΠΈΡΡΡΠΈΡΡΠ΅ΠΌΠΎΠ³ΠΎ Π³Π°Π»ΡΠ²Π°Π½ΠΎΠΌΠ΅ΡΡΠΎΠΌ. Π£ΠΌΠ΅Π½ΡΡΠ΅Π½ΠΈΠ΅ ΡΠΎΠΊΠ° i1 ΠΎΠ±ΡΡΠ»ΠΎΠ²ΠΈΡ ΡΠ±ΡΠ²Π°Π½ΠΈΠ΅ ΠΏΠΎΡΠΎΠΊΠ° ΠΌΠ°Π³Π½ΠΈΡΠ½ΠΎΠΉ ΠΈΠ½Π΄ΡΠΊΡΠΈΠΈ ΡΠ΅ΡΠ΅Π· Π²ΡΠΎΡΠΎΠΉ ΠΊΠΎΠ½ΡΡΡ, ΡΡΠΎ ΠΏΡΠΈΠ²Π΅Π΄Π΅Ρ ΠΊ ΠΏΠΎΡΠ²Π»Π΅Π½ΠΈΡ Π² Π½Π΅ΠΌ ΠΈΠ½Π΄ΡΠΊΡΠΈΠΎΠ½Π½ΠΎΠ³ΠΎ ΡΠΎΠΊΠ° ΠΈΠ½ΠΎΠ³ΠΎ Π½Π°ΠΏΡΠ°Π²Π»Π΅Π½ΠΈΡ, ΡΠ΅ΠΌ Π² ΠΏΠ΅ΡΠ²ΠΎΠΌ ΡΠ»ΡΡΠ°Π΅. ΠΠ½Π΄ΡΠΊΡΠΈΠΎΠ½Π½ΡΠΉ ΡΠΎΠΊ i2 ΠΌΠΎΠΆΠ½ΠΎ Π²ΡΠ·Π²Π°ΡΡ ΡΠ°ΠΊΠΆΠ΅, ΠΏΡΠΈΠ±Π»ΠΈΠΆΠ°Ρ ΠΊΠΎΠ½ΡΡΡ 2 ΠΊ ΠΏΠ΅ΡΠ²ΠΎΠΌΡ ΠΊΠΎΠ½ΡΡΡΡ, ΠΈΠ»ΠΈ ΡΠ΄Π°Π»ΡΡ Π²ΡΠΎΡΠΎΠΉ ΠΊΠΎΠ½ΡΡΡ ΠΎΡ ΠΏΠ΅ΡΠ²ΠΎΠ³ΠΎ. Π ΠΎΠ±ΠΎΠΈΡ ΡΠ»ΡΡΠ°ΡΡ Π½Π°ΠΏΡΠ°Π²Π»Π΅Π½ΠΈΡ Π²ΠΎΠ·Π½ΠΈΠΊΠ°ΡΡΠ΅Π³ΠΎ ΡΠΎΠΊΠ° Π±ΡΠ΄ΡΡ ΠΏΡΠΎΡΠΈΠ²ΠΎΠΏΠΎΠ»ΠΎΠΆΠ½ΡΠΌΠΈ. ΠΠ°ΠΊΠΎΠ½Π΅Ρ, ΡΠ»Π΅ΠΊΡΡΠΎΠΌΠ°Π³Π½ΠΈΡΠ½ΡΡ ΠΈΠ½Π΄ΡΠΊΡΠΈΡ ΠΌΠΎΠΆΠ½ΠΎ Π²ΡΠ·Π²Π°ΡΡ, Π½Π΅ ΠΏΠ΅ΡΠ΅ΠΌΠ΅ΡΠ°Ρ ΠΊΠΎΠ½ΡΡΡ 2 ΠΏΠΎΡΡΡΠΏΠ°ΡΠ΅Π»ΡΠ½ΠΎ, Π° ΠΏΠΎΠ²ΠΎΡΠ°ΡΠΈΠ²Π°Ρ Π΅Π³ΠΎ ΡΠ°ΠΊ, ΡΡΠΎΠ±Ρ ΠΌΠ΅Π½ΡΠ»ΡΡ ΡΠ³ΠΎΠ» ΠΌΠ΅ΠΆΠ΄Ρ Π½ΠΎΡΠΌΠ°Π»ΡΡ ΠΊ ΠΊΠΎΠ½ΡΡΡΡ ΠΈ Π½Π°ΠΏΡΠ°Π²Π»Π΅Π½ΠΈΠ΅ΠΌ ΠΏΠΎΠ»Ρ.
ΠΠ°ΠΏΠΎΠ»Π½Π΅Π½ΠΈΠ΅ Π²ΡΠ΅Π³ΠΎ ΠΏΡΠΎΡΡΡΠ°Π½ΡΡΠ²Π°, Π² ΠΊΠΎΡΠΎΡΠΎΠΌ ΠΏΠΎΠ»Π΅ ΠΎΡΠ»ΠΈΡΠ½ΠΎ ΠΎΡ Π½ΡΠ»Ρ, ΠΎΠ΄Π½ΠΎΡΠΎΠ΄Π½ΡΠΌ ΠΌΠ°Π³Π½Π΅ΡΠΈΠΊΠΎΠΌ ΠΏΡΠΈΠ²ΠΎΠ΄ΠΈΡ, ΠΏΡΠΈ ΠΏΡΠΎΡΠΈΡ ΡΠ°Π²Π½ΡΡ ΡΡΠ»ΠΎΠ²ΠΈΡΡ , ΠΊ ΡΠ²Π΅Π»ΠΈΡΠ΅Π½ΠΈΡ ΠΈΠ½Π΄ΡΠΊΡΠΈΠΎΠ½Π½ΠΎΠ³ΠΎ ΡΠΎΠΊΠ° Π² ΞΌ ΡΠ°Π·. ΠΡΠΈΠΌ ΠΏΠΎΠ΄ΡΠ²Π΅ΡΠΆΠ΄Π°Π΅ΡΡΡ ΡΠΎ, ΡΡΠΎ ΠΈΠ½Π΄ΡΠΊΡΠΈΠΎΠ½Π½ΡΠΉ ΡΠΎΠΊ ΠΎΠ±ΡΡΠ»ΠΎΠ²Π»Π΅Π½ ΠΈΠ·ΠΌΠ΅Π½Π΅Π½ΠΈΠ΅ΠΌ Π½Π΅ ΠΏΠΎΡΠΎΠΊΠ° Π²Π΅ΠΊΡΠΎΡΠ° Π, Π° ΠΏΠΎΡΠΎΠΊΠ° ΠΌΠ°Π³Π½ΠΈΡΠ½ΠΎΠΉ ΠΈΠ½Π΄ΡΠΊΡΠΈΠΈ.
ΠΠ΅Π½Ρ ΡΡΡΠ°Π½ΠΎΠ²ΠΈΠ» ΠΏΡΠ°Π²ΠΈΠ»ΠΎ, Ρ ΠΏΠΎΠΌΠΎΡΡΡ ΠΊΠΎΡΠΎΡΠΎΠ³ΠΎ ΠΌΠΎΠΆΠ½ΠΎ Π½Π°ΠΉΡΠΈ Π½Π°ΠΏΡΠ°Π²Π»Π΅Π½ΠΈΠ΅ ΠΈΠ½Π΄ΡΠΊΡΠΈΠΎΠ½Π½ΠΎΠ³ΠΎ ΡΠΎΠΊΠ°. ΠΡΠ°Π²ΠΈΠ»ΠΎ ΠΠ΅Π½ΡΠ° Π³Π»Π°ΡΠΈΡ, ΡΡΠΎ ΠΈΠ½Π΄ΡΠΊΡΠΈΠΎΠ½Π½ΡΠΉ ΡΠΎΠΊ Π²ΡΠ΅Π³Π΄Π° Π½Π°ΠΏΡΠ°Π²Π»Π΅Π½ ΡΠ°ΠΊ, ΡΡΠΎΠ±Ρ ΠΏΡΠΎΡΠΈΠ²ΠΎΠ΄Π΅ΠΉΡΡΠ²ΠΎΠ²Π°ΡΡ ΠΏΡΠΈΡΠΈΠ½Π΅, Π΅Π³ΠΎ Π²ΡΠ·ΡΠ²Π°ΡΡΠ΅ΠΉ. ΠΡΠ»ΠΈ, Π½Π°ΠΏΡΠΈΠΌΠ΅Ρ, ΠΈΠ·ΠΌΠ΅Π½Π΅Π½ΠΈΠ΅ Π€ Π²ΡΠ·Π²Π°Π½ΠΎ ΠΏΠ΅ΡΠ΅ΠΌΠ΅ΡΠ΅Π½ΠΈΠ΅ΠΌ ΠΊΠΎΠ½ΡΡΡΠ°, ΡΠΎ Π²ΠΎΠ·Π½ΠΈΠΊΠ°Π΅Ρ ΠΈΠ½Π΄ΡΠΊΡΠΈΠΎΠ½Π½ΡΠΉ ΡΠΎΠΊ ΡΠ°ΠΊΠΎΠ³ΠΎ Π½Π°ΠΏΡΠ°Π²Π»Π΅Π½ΠΈΡ, ΡΡΠΎ ΡΠΈΠ»Π°, Π΄Π΅ΠΉΡΡΠ²ΡΡΡΠ°Ρ Π½Π° Π½Π΅Π³ΠΎ Π²ΠΎ Π²Π½Π΅ΡΠ½Π΅ΠΌ ΠΏΠΎΠ»Π΅, ΠΏΡΠΎΡΠΈΠ²ΠΈΡΡΡ Π΄Π²ΠΈΠΆΠ΅Π½ΠΈΡ ΠΊΠΎΠ½ΡΡΡΠ°. ΠΡΠΈ ΠΏΡΠΈΠ±Π»ΠΈΠΆΠ΅Π½ΠΈΠΈ ΠΊΠΎΠ½ΡΡΡΠ° 2 ΠΊ ΠΏΠ΅ΡΠ²ΠΎΠΌΡ ΠΊΠΎΠ½ΡΡΡΡ Π²ΠΎΠ·Π½ΠΈΠΊΠ°Π΅Ρ ΡΠΎΠΊ i2 (ΡΠΈΡ. 105), ΠΌΠ°Π³Π½ΠΈΡΠ½ΡΠΉ ΠΌΠΎΠΌΠ΅Π½Ρ ΠΊΠΎΡΠΎΡΠΎΠ³ΠΎ Π½Π°ΠΏΡΠ°Π²Π»Π΅Π½ ΠΏΡΠΎΡΠΈΠ² Π²Π½Π΅ΡΠ½Π΅Π³ΠΎ ΠΏΠΎΠ»Ρ (ΡΠ³ΠΎΠ» Ξ± ΠΌΠ΅ΠΆΠ΄Ρ Π²Π΅ΠΊΡΠΎΡΠ°ΠΌΠΈ Ρm ΠΈ Π ΡΠ°Π²Π΅Π½ Ο).
Π‘Π»Π΅Π΄ΠΎΠ²Π°ΡΠ΅Π»ΡΠ½ΠΎ, ΡΠΎΠ³Π»Π°ΡΠ½ΠΎ ΡΠΎΡΠΌΡΠ»Π΅ (48.8) Π½Π° ΠΊΠΎΠ½ΡΡΡ 2 Π±ΡΠ΄Π΅Ρ Π΄Π΅ΠΉΡΡΠ²ΠΎΠ²Π°ΡΡ ΡΠΈΠ»Π°, ΠΎΡΡΠ°Π»ΠΊΠΈΠ²Π°ΡΡΠ°Ρ Π΅Π³ΠΎ ΠΎΡ ΠΏΠ΅ΡΠ²ΠΎΠ³ΠΎ ΠΊΠΎΠ½ΡΡΡΠ°. ΠΡΠΈ ΡΠ΄Π°Π»Π΅Π½ΠΈΠΈ ΠΊΠΎΠ½ΡΡΡΠ° 2 ΠΎΡ ΠΏΠ΅ΡΠ²ΠΎΠ³ΠΎ ΠΊΠΎΠ½ΡΡΡΠ° Π²ΠΎΠ·Π½ΠΈΠΊΠ°Π΅Ρ ΡΠΎΠΊ i2″, ΠΌΠΎΠΌΠ΅Π½Ρ ΠΊΠΎΡΠΎΡΠΎΠ³ΠΎ Ρm ΡΠΎΠ²ΠΏΠ°Π΄Π°Π΅Ρ ΠΏΠΎ Π½Π°ΠΏΡΠ°Π²Π»Π΅Π½ΠΈΡ Ρ Π (Ξ± = 0), ΡΠ°ΠΊ ΡΡΠΎ ΡΠΈΠ»Π°, Π΄Π΅ΠΉΡΡΠ²ΡΡΡΠ°Ρ Π½Π° ΠΊΠΎΠ½ΡΡΡ 2, ΠΈΠΌΠ΅Π΅Ρ Π½Π°ΠΏΡΠ°Π²Π»Π΅Π½ΠΈΠ΅ ΠΊ ΠΏΠ΅ΡΠ²ΠΎΠΌΡ ΠΊΠΎΠ½ΡΡΡΡ.
ΠΡΡΡΡ ΠΊΠΎΠ½ΡΡΡ 2 Π½Π΅ΠΏΠΎΠ΄Π²ΠΈΠΆΠ΅Π½, ΠΈ ΡΠΎΠΊ ΠΈΠ½Π΄ΡΡΠΈΡΡΠ΅ΡΡΡ Π² Π½Π΅ΠΌ ΠΏΡΡΠ΅ΠΌ ΠΈΠ·ΠΌΠ΅Π½Π΅Π½ΠΈΡ ΡΠΎΠΊΠ° i1 Π² ΠΏΠ΅ΡΠ²ΠΎΠΌ ΠΊΠΎΠ½ΡΡΡΠ΅. Π ΡΡΠΎΠΌ ΡΠ»ΡΡΠ°Π΅ ΠΈΠ½Π΄ΡΡΠΈΡΡΠ΅ΡΡΡ ΡΠΎΠΊ i2 ΡΠ°ΠΊΠΎΠ³ΠΎ Π½Π°ΠΏΡΠ°Π²Π»Π΅Π½ΠΈΡ, ΡΡΠΎ ΡΠΎΠ·Π΄Π°Π²Π°Π΅ΠΌΡΠΉ ΠΈΠΌ ΡΠΎΠ±ΡΡΠ²Π΅Π½Π½ΡΠΉ ΠΌΠ°Π³Π½ΠΈΡΠ½ΡΠΉ ΠΏΠΎΡΠΎΠΊ ΡΡΡΠ΅ΠΌΠΈΡΡΡ ΠΎΡΠ»Π°Π±ΠΈΡΡ ΠΈΠ·ΠΌΠ΅Π½Π΅Π½ΠΈΡ Π²Π½Π΅ΡΠ½Π΅Π³ΠΎ ΠΏΠΎΡΠΎΠΊΠ°, ΠΏΡΠΈΠ²Π΅Π΄ΡΠΈΠ΅ ΠΊ ΠΏΠΎΡΠ²Π»Π΅Π½ΠΈΡ ΠΈΠ½Π΄ΡΠΊΡΠΈΠΎΠ½Π½ΠΎΠ³ΠΎ ΡΠΎΠΊΠ°. ΠΡΠΈ ΡΠ²Π΅Π»ΠΈΡΠ΅Π½ΠΈΠΈ i1 Ρ. Π΅. Π²ΠΎΠ·ΡΠ°ΡΡΠ°Π½ΠΈΠΈ Π²Π½Π΅ΡΠ½Π΅Π³ΠΎ ΠΌΠ°Π³Π½ΠΈΡΠ½ΠΎΠ³ΠΎ ΠΏΠΎΡΠΎΠΊΠ°, Π½Π°ΠΏΡΠ°Π²Π»Π΅Π½Π½ΠΎΠ³ΠΎ Π²ΠΏΡΠ°Π²ΠΎ, Π²ΠΎΠ·Π½ΠΈΠΊΠ½Π΅Ρ ΡΠΎΠΊ i2β, ΡΠΎΠ·Π΄Π°ΡΡΠΈΠΉ ΠΏΠΎΡΠΎΠΊ, Π½Π°ΠΏΡΠ°Π²Π»Π΅Π½Π½ΡΠΉ Π²Π»Π΅Π²ΠΎ. ΠΡΠΈ ΡΠΌΠ΅Π½ΡΡΠ΅Π½ΠΈΠΈ i1 Π²ΠΎΠ·Π½ΠΈΠΊΠ°Π΅Ρ ΡΠΎΠΊ I, ΡΠΎΠ±ΡΡΠ²Π΅Π½Π½ΡΠΉ ΠΌΠ°Π³Π½ΠΈΡΠ½ΡΠΉ ΠΏΠΎΡΠΎΠΊ ΠΊΠΎΡΠΎΡΠΎΠ³ΠΎ Π½Π°ΠΏΡΠ°Π²Π»Π΅Π½ ΡΠ°ΠΊ ΠΆΠ΅, ΠΊΠ°ΠΊ ΠΈ Π²Π½Π΅ΡΠ½ΠΈΠΉ ΠΏΠΎΡΠΎΠΊ, ΠΈ, ΡΠ»Π΅Π΄ΠΎΠ²Π°ΡΠ΅Π»ΡΠ½ΠΎ, ΡΡΡΠ΅ΠΌΠΈΡΡΡ ΠΏΠΎΠ΄Π΄Π΅ΡΠΆΠ°ΡΡ Π²Π½Π΅ΡΠ½ΠΈΠΉ ΠΏΠΎΡΠΎΠΊ Π½Π΅ΠΈΠ·ΠΌΠ΅Π½Π½ΡΠΌ.
Π―ΠΠΠΠΠΠ ΠΠΠΠΠ’Π Π-ΠΠΠ. ΠΠΠΠ£ΠΠ¦ΠΠ. ΠΠ ΠΠΠΠΠ ΠΠΠΠ¦Π.
Π―Π²Π»Π΅Π½ΠΈΠ΅ ΡΠ»Π΅ΠΊΡΡΠΎΠΌΠ°Π³Π½ΠΈΡΠ½ΠΎΠΉ ΠΈΠ½Π΄ΡΠΊΡΠΈΠΈ Π·Π°ΠΊΠ»ΡΡΠ°Π΅ΡΡΡ Π² ΡΠΎΠΌ, ΡΡΠΎ Π² Π·Π°ΠΌΠΊΠ½ΡΡΠΎΠΌ ΠΏΡΠΎΠ²ΠΎΠ΄ΡΡΠ΅ΠΌ ΠΊΠΎΠ½ΡΡΡΠ΅ ΠΏΡΠΈ ΠΈΠ·ΠΌΠ΅Π½Π΅Π½ΠΈΠΈ ΠΏΠΎΡΠΎΠΊΠ° ΠΌΠ°Π³Π½ΠΈΡΠ½ΠΎΠΉ ΠΈΠ½Π΄ΡΠΊΡΠΈΠΈ, ΠΎΡ Π²Π°ΡΡΠ²Π°Π΅ΠΌΠΎΠΉ ΡΡΠΈΠΌ ΠΊΠΎΠ½ΡΡΡΠΎΠΌ Π²ΠΎΠ·Π½ΠΈΠΊΠ°Π΅Ρ ΡΠ»Π΅ΠΊΡΡΠΈΡΠ΅ΡΠΊΠΈΠΉ ΡΠΎΠΊ, Π½Π°Π·ΡΠ²Π°Π΅ΠΌΡΠΉ ΠΈΠ½Π΄ΡΠΊΡΠΈΠΎΠ½Π½ΡΠΌ ΠΏΠΎΡΠΎΠΊΠΎΠΌ. ΠΠΊΡΠΏΠ΅ΡΠ΅ΠΌΠ΅Π½ΡΠ°Π»ΡΠ½ΠΎ ΡΡΡΠ°Π½ΠΎΠ²Π»Π΅Π½Π½ΠΎ, ΡΡΠΎ Π²Π΅Π»ΠΈΡΠΈΠ½Π° ΠΈΠ½Π΄ΡΠΊΡΠΈΠΈ ΡΠΎΠΊΠ° Π½Π΅ Π·Π°Π²ΠΈΡΠΈΡ ΠΎΡ ΡΠΏΠΎΡΠΎΠ±ΠΎΠ² ΠΈΠ·ΠΌΠ΅Π½Π΅Π½ΠΈΡ ΠΌΠ°Π³Π½ΠΈΡΠ½ΠΎΠ³ΠΎ ΠΏΠΎΡΠΎΠΊΠ°, Π° ΠΎΠΏΡΠ΅Π΄Π΅Π»ΡΠ΅Ρ Π»ΠΈΡΡ ΡΠΊΠΎΡΠΎΡΡΡ ΠΈΠ·ΠΌΠ΅Π½Π΅Π½ΠΈΡ. ΠΠ½Π΄ΡΠΊΡΠΈΠΎΠ½Π½ΡΠΉ ΡΠΎΠΊ Π² ΠΏΡΠΎΠ²ΠΎΠ΄Π½ΠΈΠΊΠ΅ ΠΌΠΎΠΆΠ΅Ρ Π²ΠΎΠ·Π½ΠΈΠΊΠ½ΡΡΡ ΡΠΎΠ»ΡΠΊΠΎ ΠΏΠΎΠ΄ Π΄Π΅ΠΉΡΡΠ²ΠΈΠ΅ΠΌ ΠΠΠ‘. ΠΠΠ‘, Π²ΠΎΠ·Π½ΠΈΠΊΡΠ°Ρ Π² ΠΏΡΠΎΠ²ΠΎΠ΄Π½ΠΈΠΊΠ΅ ΠΏΡΠΈ ΠΈΠ·ΠΌΠ΅Π½Π΅Π½ΠΈΠΈ ΠΌΠ°Π³Π½ΠΈΡΠ½ΠΎΠ³ΠΎ ΠΏΠΎΡΠΎΠΊΠ°, Π½Π°Π·ΡΠ²Π°Π΅ΡΡΡ ΠΠΠ‘-ΠΈΠ½Π΄ΡΠΊΡΠΈΠΈ. Π‘ΠΎΠ³Π»Π°ΡΠ½ΠΎ Π·Π°ΠΊΠΎΠ½Ρ Π€Π°ΡΠ°Π΄Π΅Ρ: Ξ΅ ΠΈΠ½Π΄=k dΠ€m/dt. ΠΠ°ΠΏΡΠ°Π²Π»Π΅Π½ΠΈΠ΅ ΠΈΠ½Π΄ΡΠΊΡΠΈΠΈ ΡΠΎΠΊΠ° ΠΎΠΏΡΠ΅Π΄Π΅Π»ΡΠ΅ΡΡΡ ΠΏΠΎ ΠΏΡΠ°Π²ΠΈΠ»Ρ ΠΠ΅Π½ΡΠ°. ΠΡΠΈ Π²ΡΡΠΊΠΎΠΌ ΠΈΠ·ΠΌΠ΅Π½Π΅Π½ΠΈΠΈ ΠΌΠ°Π³Π½ΠΈΡΠ½ΠΎΠ³ΠΎ ΠΏΠΎΡΠΎΠΊΠ° ΡΠΊΠ²ΠΎΠ·Ρ ΠΏΠΎΠ²Π΅ΡΡ Π½ΠΎΡΡΡ Π½Π°ΡΡΠ½ΡΡΡΡ Π½Π° Π·Π°ΠΌΠΊΠ½ΡΡΡΠΉ ΠΊΠΎΠ½ΡΡΡ, Π² Π½Π΅ΠΌ Π²ΠΎΠ·Π½ΠΈΠΊΠ°Π΅Ρ ΠΈΠ½Π΄ΡΠΊΡΠΈΠΎΠ½Π½ΡΠΉ ΡΠΎΠΊ ΡΠ°ΠΊΠΎΠ³ΠΎ Π½Π°ΠΏΡΠ°Π²Π»Π΅Π½ΠΈΡ, ΡΡΠΎ Π΅Π³ΠΎ ΠΌΠ°Π³Π½ΠΈΡΠ½ΠΎΠ΅ ΠΏΠΎΠ»Π΅ ΠΏΡΠ΅ΠΏΡΡΡΡΠ²ΡΠ΅Ρ ΠΈΠ·ΠΌΠ΅Π½Π΅Π½ΠΈΡ ΠΌΠ°Π³Π½ΠΈΡΠ½ΠΎΠ³ΠΎ ΠΏΠΎΡΠΎΠΊΠ°. Π‘ ΡΡΠ΅ΡΠΎΠΌ ΠΏΡΠ°Π²ΠΈΠ»Π° ΠΠ΅Π½ΡΠ° Π·Π°ΠΊΠΎΠ½ Π€Π°ΡΠ°Π΄Π΅Ρ ΠΈΠΌΠ΅Π΅Ρ Π²ΠΈΠ΄: Ξ΅ ΠΈΠ½Π΄ = — dΠ€m/dt; ΠΠΎΡΠΊΠΎΠ»ΡΠΊΡ Π΄Π»Ρ Π·Π°ΠΌΠΊΠ½ΡΡΠΎΠ³ΠΎ ΠΊΠΎΠ½ΡΡΡΠ° dΠ€m=dΟ, ΡΠΎ Ξ΅ ΠΈΠ½Π΄ = — dΟ/dt
ΠΠ½Π΄ΡΠΊΡΠΈΠΎΠ½Π½ΡΠΉ ΡΠΎΠΊ — ΠΠΎΠ»ΡΡΠ°Ρ ΠΠ½ΡΠΈΠΊΠ»ΠΎΠΏΠ΅Π΄ΠΈΡ ΠΠ΅ΡΡΠΈ ΠΈ ΠΠ°Π·Π°, ΡΡΠ°ΡΡΡ, ΡΡΡΠ°Π½ΠΈΡΠ° 3
ΠΠ½Π΄ΡΠΊΡΠΈΠΎΠ½Π½ΡΠΉ ΡΠΎΠΊ
CΡΡΠ°Π½ΠΈΡΠ° 3
ΠΠ½Π΄ΡΠΊΡΠΈΠΎΠ½Π½ΡΠ΅ ΡΠΎΠΊΠΈ Π²ΠΎΠ·Π½ΠΈΠΊΠ°ΡΡ Π½Π΅ ΡΠΎΠ»ΡΠΊΠΎ Π² ΠΈΠ·ΠΎΠ»ΠΈΡΠΎΠ²Π°Π½Π½ΡΡ
ΠΏΡΠΎΠ²ΠΎΠ΄Π½ΠΈΠΊΠ°Ρ
ΠΈ ΠΎΠ±ΠΌΠΎΡΠΊΠ°Ρ
, Π½ΠΎ ΠΈ Π² ΡΠΏΠ»ΠΎΡΠ½ΡΡ
ΠΌΠ΅ΡΠ°Π»Π»ΠΈΡΠ΅ΡΠΊΠΈΡ
ΠΌΠ°ΡΡΠ°Ρ
Π³Π΅Π½Π΅ΡΠ°ΡΠΎΡΠΎΠ², ΡΠ»Π΅ΠΊΡΡΠΎΠΌΠ°Π³Π½ΠΈΡΠ½ΡΡ
Π°ΠΏΠΏΠ°ΡΠ°ΡΠΎΠ² ΠΈ ΠΌΠ΅Ρ
Π°Π½ΠΈΠ·ΠΌΠΎΠ², ΠΊΠΎΡΠΎΡΡΠ΅ ΠΏΠΎΠ΄-Π²Π΅ΡΠ³Π°ΡΡΡΡ Π΄Π΅ΠΉΡΡΠ²ΠΈΡ ΠΈΠ·ΠΌΠ΅Π½ΡΡΡΠΈΡ
ΡΡ ΠΌΠ°Π³Π½ΠΈΡΠ½ΡΡ
ΠΏΠΎΠ»Π΅ΠΉ.
ΠΡΠΈ ΡΠΎΠΊΠΈ, Π½Π°Π·Π²Π°Π½Π½ΡΠ΅ Π²ΠΈΡ
ΡΠ΅Π²ΡΠΌΠΈ, Π²ΡΠ·ΡΠ²Π°ΡΡ Π΄ΠΎΠΏΠΎΠ»Π½ΠΈΡΠ΅Π»ΡΠ½ΡΠ΅ Π·Π°ΡΡΠ°ΡΡ ΡΠ½Π΅ΡΠ³ΠΈΠΈ, ΠΏΡΠ΅Π²ΡΠ°ΡΠ°ΡΡΠ΅ΠΉΡΡ Π² ΡΠ΅ΠΏΠ»ΠΎΡΡ, Π½Π°Π³ΡΠ΅Π²Π°ΡΡΡΡ ΡΠ°ΡΡΠΈ ΠΏΡΠΈΠ±ΠΎΡΠΎΠ². ΠΡΠ΅Π²ΠΈΠ΄Π½ΠΎ, ΡΡΠΎ Π² ΡΠ°ΠΊΠΈΡ
ΡΠ»ΡΡΠ°ΡΡ
ΡΠ°Π±ΠΎΡΠ° ΡΡΠΈΡ
ΡΠΎΠΊΠΎΠ² ΡΠ²Π»ΡΠ΅ΡΡΡ Π½Π΅ ΡΠΎΠ»ΡΠΊΠΎ Π±Π΅ΡΠΏΠΎΠ»Π΅Π·Π½ΠΎΠΉ, Π½ΠΎ ΠΈ Π²ΡΠ΅Π΄Π½ΠΎΠΉ.
β[31]
ΠΠ½Π΄ΡΠΊΡΠΈΠΎΠ½Π½ΡΠ΅ ΡΠΎΠΊΠΈ, ΠΏΠ»ΠΎΡΠ½ΠΎΡΡΡ ΠΊΠΎΡΠΎΡΡΡ ΡΡΡΠ΅ΡΡΠ²Π΅Π½Π½ΠΎ ΡΠ²Π΅Π»ΠΈΡΠ΅Π½Π° Π²ΡΠ»Π΅Π΄ΡΡΠ²ΠΈΠ΅ ΠΌΠΈΠΊΡΠΎΠΈΠ½Π΄ΡΠΊΡΠΈΠΎΠ½Π½ΠΎΠ³ΠΎ ΡΡΡΠ΅ΠΊΡΠ°, ΡΠ°ΠΊΠΈΠΌ ΠΎΠ±ΡΠ°Π·ΠΎΠΌ ΠΏΡΠΎΡΠ΅ΠΊΠ°ΡΡ ΠΏΠΎ ΡΠ°Π·ΠΎΠ²ΡΠΌ Π³ΡΠ°Π½ΠΈΡΠ°ΠΌ ΡΠ»Π΅ΠΌΠ΅Π½ΡΠΎΠ² ΡΡΡΡΠΊΡΡΡΡ. Π€ΠΎΡΠΌΠΈΡΠΎΠ²Π°Π½ΠΈΠ΅ ΠΈΡ Π² ΠΌΠΈΠΊΡΠΎ — ΠΈ ΠΌΠ°ΠΊΡΠΎΠΏΠ΅ΡΠ»ΠΈ ΠΎΠΏΡΠ΅Π΄Π΅Π»ΡΠ΅ΡΡΡ ΠΌΠ°Π³Π½ΠΈΡΠ½ΠΎ-ΡΠ»Π΅ΠΊΡΡΠΈΡΠ΅ΡΠΊΠΈΠΌΠΈ ΠΈ Π³Π΅ΠΎΠΌΠ΅ΡΡΠΈΡΠ΅ΡΠΊΠΈΠΌΠΈ ΡΠ²ΠΎΠΉΡΡΠ²Π°ΠΌΠΈ ΠΌΠ°Π³Π½ΠΈΡΠ½ΠΎΠΉ ΠΈ ΡΠ»Π΅ΠΊΡΡΠΎΠΏΡΠΎΠ²ΠΎΠ΄ΡΡΠ΅ΠΉ ΡΠ΅ΡΠΊΠΈ ΠΌΠ΅ΡΠ°Π»Π»Π°. β[32]
ΠΠ½Π΄ΡΠΊΡΠΈΠΎΠ½Π½ΡΠΉ ΡΠΎΠΊ ( ΡΠΎΠΊ, Π²ΠΎΠ·Π½ΠΈΠΊΠ°ΡΡΠΈΠΉ Π² Π·Π°ΠΌΠΊΠ½ΡΡΠΎΠΌ ΠΏΡΠΎΠ²ΠΎΠ΄Π½ΠΈΠΊΠ΅ Π²ΡΠ»Π΅Π΄ΡΡΠ²ΠΈΠ΅ ΡΠ»Π΅ΠΊΡΡΠΎΠΌΠ°Π³Π½ΠΈΡΠ½ΠΎΠΉ ΠΈΠ½Π΄ΡΠΊΡΠΈΠΈ) Π²ΡΠ΅Π³Π΄Π° Π½Π°ΠΏΡΠ°Π²Π»Π΅Π½ ΡΠ°ΠΊ, ΡΡΠΎ ΠΏΡΠΎΡΠΈΠ²ΠΎΠ΄Π΅ΠΉΡΡΠ²ΡΠ΅Ρ Π²ΡΠ·Π²Π°Π²ΡΠ΅ΠΉ Π΅Π³ΠΎ ΠΏΡΠΈΡΠΈΠ½Π΅. β[33]
ΠΠ½Π΄ΡΠΊΡΠΈΠΎΠ½Π½ΡΠ΅ ΡΠΎΠΊΠΈ Π²ΠΎΠ·Π½ΠΈΠΊΠ°ΡΡ Π½Π΅ ΡΠΎΠ»ΡΠΊΠΎ Π² Π»ΠΈΠ½Π΅ΠΉΠ½ΡΡ ΠΊΠΎΠ½ΡΡΡΠ°Ρ , Π½ΠΎ ΠΈ Π² ΠΌΠ°ΡΡΠΈΠ²Π½ΡΡ ΠΏΡΠΎΠ²ΠΎΠ΄Π½ΠΈΠΊΠ°Ρ . ΠΠ½ΠΈ ΠΏΠΎΠ»ΡΡΠΈΠ»ΠΈ Π½Π°Π·Π²Π°Π½ΠΈΠ΅ Π²ΠΈΡ ΡΠ΅Π²ΡΡ ΡΠΎΠΊΠΎΠ², ΠΈΠ»ΠΈ ΡΠΎΠΊΠΎΠ² Π€ΡΠΊΠΎ. β[34]
ΠΠ½Π΄ΡΠΊΡΠΈΠΎΠ½Π½ΡΠ΅ ΡΠΎΠΊΠΈ ΠΌΠΎΠ³ΡΡ Π²ΠΎΠ·Π±ΡΠΆΠ΄Π°ΡΡΡΡ ΠΈ Π² ΡΠΏΠ»ΠΎΡΠ½ΡΡ ΠΌΠ°ΡΡΠΈΠ²Π½ΡΡ ΠΏΡΠΎΠ²ΠΎΠ΄Π½ΠΈΠΊΠ°Ρ . Π ΡΡΠΎΠΌ ΡΠ»ΡΡΠ°Π΅ ΠΈΡ Π½Π°Π·ΡΠ²Π°ΡΡ ΡΠΎΠΊΠ°ΠΌΠΈ Π€ΡΠΊΠΎ ΠΈΠ»ΠΈ Π²ΠΈΡ ΡΠ΅Π²ΡΠΌΠΈ ΡΠΎΠΊΠ°ΠΌΠΈ. ΠΠ»Π΅ΠΊΡΡΠΈΡΠ΅ΡΠΊΠΎΠ΅ ΡΠΎΠΏΡΠΎΡΠΈΠ²Π»Π΅Π½ΠΈΠ΅ ΠΌΠ°ΡΡΠΈΠ²Π½ΠΎΠ³ΠΎ ΠΏΡΠΎΠ²ΠΎΠ΄Π½ΠΈΠΊΠ° ΠΌΠ°Π»ΠΎ, ΠΏΠΎΡΡΠΎΠΌΡ ΡΠΎΠΊΠΈ Π€ΡΠΊΠΎ ΠΌΠΎΠ³ΡΡ Π΄ΠΎΡΡΠΈΠ³Π°ΡΡ ΠΎΡΠ΅Π½Ρ Π±ΠΎΠ»ΡΡΠΎΠΉ ΡΠΈΠ»Ρ. β[35]
ΠΠ½Π΄ΡΠΊΡΠΈΠΎΠ½Π½ΡΠ΅ ΡΠΎΠΊΠΈ Π²ΠΎΠ·Π½ΠΈΠΊΠ°ΡΡ Π½Π΅ ΡΠΎΠ»ΡΠΊΠΎ Π² Π»ΠΈΠ½Π΅ΠΉΠ½ΡΡ ( ΠΏΡΠΎΠ²ΠΎΠ»ΠΎΡΠ½ΡΡ ) ΠΊΠΎΠ½ΡΡΡΠ°Ρ , Π½ΠΎ ΠΈ Π² ΠΌΠ°ΡΡΠΈΠ²Π½ΡΡ ΡΠΏΠ»ΠΎΡΠ½ΡΡ ΠΏΡΠΎΠ²ΠΎΠ΄Π½ΠΈΠΊΠ°Ρ , ΠΏΡΠΎΠ½ΠΈΠ·ΡΠ²Π°Π΅ΠΌΡΡ ΠΈΠ·ΠΌΠ΅Π½ΡΡΡΠΈΠΌΡΡ ΠΌΠ°Π³Π½ΠΈΡΠ½ΡΠΌ ΠΏΠΎΠ»Π΅ΠΌ. Π’Π°ΠΊΠΈΠ΅ ΡΠΎΠΊΠΈ Π½Π°Π·ΡΠ²Π°ΡΡΡΡ ΡΠΎΠΊΠ°ΠΌΠΈ Π€ΡΠΊΠΎ, ΠΏΠΎ ΠΈΠΌΠ΅Π½ΠΈ Π²ΠΏΠ΅ΡΠ²ΡΠ΅ ΠΎΠ±Π½Π°ΡΡΠΆΠΈΠ²ΡΠ΅Π³ΠΎ ΠΈΡ ΡΡΠ°Π½ΡΡΠ·ΡΠΊΠΎΠ³ΠΎ ΡΠΈΠ·ΠΈΠΊΠ° Π€ΡΠΊΠΎ. β[36]
ΠΠ½Π΄ΡΠΊΡΠΈΠΎΠ½Π½ΡΠ΅ ΡΠΎΠΊΠΈ Π²ΠΎΠ·Π±ΡΠΆΠ΄Π°ΡΡΡΡ ΡΠ°ΠΊΠΆΠ΅ Π² ΡΠΏΠ»ΠΎΡΠ½ΡΡ
ΠΏΡΠΎΠ²ΠΎΠ΄Π½ΠΈΠΊΠ°Ρ
ΠΏΡΠΈ ΠΈΠ·ΠΌΠ΅Π½Π΅Π½ΠΈΠΈ Π²Π½ΡΡΡΠΈ Π½ΠΈΡ
ΠΌΠ°Π³Π½ΠΈΡΠ½ΠΎΠ³ΠΎ ΠΏΠΎΠ»Ρ, Π½Π°ΠΏΡΠΈΠΌΠ΅Ρ Π² ΡΠ΅ΡΠ΄Π΅ΡΠ½ΠΈΠΊΠ°Ρ
ΡΠ»Π΅ΠΊΡΡΠΎΠΌΠ°Π³Π½ΠΈΡΠΎΠ², — ΡΠΎΠΊΠΈ Π€ΡΠΊΠΎ. Π ΠΌΠ°ΡΡΠΈΠ²Π½ΡΡ
Ρ
ΠΎΡΠΎΡΠΎ ΠΏΡΠΎΠ²ΠΎΠ΄ΡΡΠΈΡ
ΡΠ΅Π»Π°Ρ
ΠΈΠ½Π΄ΡΠΊΡΠΈΠΎΠ½Π½ΡΠ΅ ΡΠΎΠΊΠΈ Π€ΡΠΊΠΎ ΠΏΡΠΈ ΠΏΡΠΎΠΏΡΡΠΊΠ°Π½ΠΈΠΈ Π±ΡΡΡ-ΡΠΎΠΏΠ΅ΡΠ΅ΠΌΠ΅Π½Π½ΠΎΠ³ΠΎ ΡΠΎΠΊΠ° ΠΏΠΎ ΠΎΠ±ΠΌΠΎΡΠΊΠ΅ Π΄ΠΎΡΡΠΈΠ³Π°ΡΡ Π±ΠΎΠ»ΡΡΠΎΠΉ ΡΠΈΠ»Ρ, ΡΠ»Π΅Π΄ΡΡΠ²ΠΈΠ΅ΠΌ ΡΠ΅Π³ΠΎ ΡΠ²Π»ΡΠ΅ΡΡΡ Π²ΡΠ΄Π΅Π»Π΅Π½ΠΈΠ΅ Π±ΠΎΠ»ΡΡΠΎΠ³ΠΎ ΠΊΠΎΠ»ΠΈΡΠ΅ΡΡΠ²Π° ΡΠ΅ΠΏΠ»Π°.
β[37]
ΠΠ½Π΄ΡΠΊΡΠΈΠΎΠ½Π½ΡΠ΅ ΡΠΎΠΊΠΈ Π²ΠΎΠ·Π±ΡΠΆΠ΄Π°ΡΡΡΡ ΡΠ°ΠΊΠΆΠ΅ Π² ΡΠΏΠ»ΠΎΡΠ½ΡΡ ΠΌΠ°ΡΡΠΈΠ²Π½ΡΡ ΠΏΡΠΎΠ²ΠΎΠ΄Π½ΠΈΠΊΠ°Ρ ΠΏΡΠΈ ΠΈΠ·ΠΌΠ΅Π½Π΅Π½ΠΈΠΈ Π²Π½ΡΡΡΠΈ Π½ΠΈΡ ΠΌΠ°Π³Π½ΠΈΡΠ½ΠΎΠ³ΠΎ ΠΏΠΎΠ»Ρ, Π½Π°ΠΏΡΠΈΠΌΠ΅Ρ Π² ΡΠ΅ΡΠ΄Π΅ΡΠ½ΠΈΠΊΠ°Ρ ΡΠ»Π΅ΠΊΡΡΠΎΠΌΠ°Π³Π½ΠΈΡΠΎΠ². Π ΡΡΠΎΠΌ ΡΠ»ΡΡΠ°Π΅ ΠΈΡ Π½Π°Π·ΡΠ²Π°ΡΡ ΡΠΎΠΊΠ°ΠΌΠΈ Π€ΡΠΊΠΎ. Π Ρ ΠΎΡΠΎΡΠΎ ΠΏΡΠΎΠ²ΠΎΠ΄ΡΡΠΈΡ ΡΠ΅Π»Π°Ρ ΡΠΎΠΊΠΈ Π€ΡΠΊΠΎ ΠΌΠΎΠ³ΡΡ Π΄ΠΎΡΡΠΈΠ³Π°ΡΡ Π±ΠΎΠ»ΡΡΠΎΠΉ ΡΠΈΠ»Ρ, ΡΠ»Π΅Π΄ΡΡΠ²ΠΈΠ΅ΠΌ ΡΠ΅Π³ΠΎ ΡΠ²Π»ΡΠ΅ΡΡΡ Π²ΡΠ΄Π΅Π»Π΅Π½ΠΈΠ΅ Π±ΠΎΠ»ΡΡΠΎΠ³ΠΎ ΠΊΠΎΠ»ΠΈΡΠ΅ΡΡΠ²Π° ΡΠ΅ΠΏΠ»ΠΎΡΡ. β[38]
ΠΠ½Π΄ΡΠΊΡΠΈΠΎΠ½Π½ΡΠΉ ΡΠΎΠΊ ΡΠ°Π·Π½ΠΎΠ³ΠΎ Π½Π°ΠΏΡΠ°Π²Π»Π΅Π½ΠΈΡ Π½Π°Π±Π»ΡΠ΄Π°Π΅ΡΡΡ ΡΠ°ΠΊΠΆΠ΅ ΠΏΡΠΈ Π·Π°ΠΌΡΠΊΠ°Π½ΠΈΠΈ ΠΈ ΡΠ°Π·ΠΌΡΠΊΠ°Π½ΠΈΠΈ ΡΠ΅ΠΏΠΈ ΠΏΠ΅ΡΠ²ΠΎΠ³ΠΎ ΠΊΠΎΠ½ΡΡΡΠ°, ΡΡΠΎ ΡΠ²ΡΠ·Π°Π½ΠΎ Ρ Π²ΠΎΠ·Π½ΠΈΠΊΠ½ΠΎΠ²Π΅Π½ΠΈΠ΅ΠΌ, Π²ΠΎΠ·ΡΠ°ΡΡΠ°Π½ΠΈΠ΅ΠΌ ΠΈ ΡΠ±ΡΠ²Π°Π½ΠΈΠ΅ΠΌ ΠΌΠ°Π³Π½ΠΈΡΠ½ΠΎΠ³ΠΎ ΠΏΠΎΡΠΎΠΊΠ°. Π’Π°ΠΊΠΈΠΌ ΠΎΠ±ΡΠ°Π·ΠΎΠΌ, ΠΏΡΠΈ Π²ΡΡΠΊΠΎΠΌ ΠΈΠ·ΠΌΠ΅Π½Π΅Π½ΠΈΠΈ ΠΌΠ°Π³Π½ΠΈΡΠ½ΠΎΠ³ΠΎ ΠΏΠΎΡΠΎΠΊΠ°, ΠΏΡΠΎΠ½ΠΈΠ·ΡΠ²Π°ΡΡΠ΅Π³ΠΎ Π·Π°ΠΌΠΊΠ½ΡΡΡΠΉ ΠΊΠΎΠ½ΡΡΡ, Π²ΠΎΠ·Π½ΠΈΠΊΠ°Π΅Ρ ΠΈΠ½Π΄ΡΠΊΡΠΈΠΎΠ½Π½ΡΠΉ ΡΠΎΠΊ. Π’Π°ΠΊΠΎΠΉ ΡΠΎΠΊ ΡΡΡΠ΅ΡΡΠ²ΡΠ΅Ρ Π² ΡΠ΅ΡΠ΅Π½ΠΈΠ΅ Π²ΡΠ΅Π³ΠΎ Π²ΡΠ΅ΠΌΠ΅Π½ΠΈ ΠΈΠ·ΠΌΠ΅Π½Π΅Π½ΠΈΡ ΠΌΠ°Π³Π½ΠΈΡΠ½ΠΎΠ³ΠΎ ΠΏΠΎΡΠΎΠΊΠ°. β[39]
ΠΠ½Π΄ΡΠΊΡΠΈΠΎΠ½Π½ΠΎΠ³ΠΎ ΡΠΎΠΊΠ° ΠΏΡΠΈ Π΄Π²ΠΈΠΆΠ΅Π½ΠΈΠΈ ΠΌΠ°Π³Π½ΠΈΡΠ° Π½Π΅ Π²ΠΎΠ·Π½ΠΈΠΊΠ½Π΅Ρ Π΄ΠΎ ΡΠ΅Ρ ΠΏΠΎΡ, ΠΏΠΎΠΊΠ° Π²ΡΡ ΡΠ°ΠΌΠΊΠ° Π½Π°Ρ ΠΎΠ΄ΠΈΡΡΡ Π² ΠΎΠ±Π»Π°ΡΡΠΈ ΠΎΠ΄Π½ΠΎΡΠΎΠ΄Π½ΠΎΠ³ΠΎ ΠΏΠΎΠ»Ρ. β[40]
ΠΠ΄Π½Π°ΠΊΠΎ ΠΈΠ½Π΄ΡΠΊΡΠΈΠΎΠ½Π½ΡΠ΅ ΡΠΎΠΊΠΈ Π²ΠΎΠ·Π½ΠΈΠΊΠ°ΡΡ ΠΈ Π² ΠΌΠ°ΡΡΠΈΠ²Π½ΡΡ ΠΏΡΠΎΠ²ΠΎΠ΄Π½ΠΈΠΊΠ°Ρ . ΠΡΠ»ΠΈΡΠΈΠ΅ ΡΡΠΈΡ ΡΠΎΠΊΠΎΠ² ΠΎΡ ΠΈΠ½Π΄ΡΠΊΡΠΈΠΎΠ½Π½ΡΡ Π² Π»ΠΈΠ½Π΅ΠΉΠ½ΡΡ ΠΏΡΠΎΠ²ΠΎΠ΄Π½ΠΈΠΊΠ°Ρ ΡΠΎΡΡΠΎΠΈΡ Π² ΡΠΎΠΌ, ΡΡΠΎ Π΄Π»Ρ ΠΈΡ Π²ΠΎΠ·Π½ΠΈΠΊΠ½ΠΎΠ²Π΅Π½ΠΈΡ Π½Π΅Ρ Π½Π΅ΠΎΠ±Ρ ΠΎΠ΄ΠΈΠΌΠΎΡΡΠΈ Π²ΠΊΠ»ΡΡΠ°ΡΡ ΠΏΡΠΎΠ²ΠΎΠ΄Π½ΠΈΠΊ Π² Π·Π°ΠΌΠΊΠ½ΡΡΡΡ ΡΠ΅ΠΏΡ. ΠΠ°ΠΌΠΊΠ½ΡΡΠ°Ρ ΡΠ΅ΠΏΡ ΠΈΠ½Π΄ΡΠΊΡΠΈΠΎΠ½Π½ΠΎΠ³ΠΎ ΡΠΎΠΊΠ° ΠΎΠ±ΡΠ°Π·ΡΠ΅ΡΡΡ Π² ΡΠΎΠ»ΡΠ΅ ΡΠ°ΠΌΠΎΠ³ΠΎ ΠΏΡΠΎΠ²ΠΎΠ΄Π½ΠΈΠΊΠ°. β[41]
ΠΡΠ»ΠΈ ΠΈΠ½Π΄ΡΠΊΡΠΈΠΎΠ½Π½ΡΠΉ ΡΠΎΠΊ Π½Π°ΠΏΡΠ°Π²Π»Π΅Π½ ΠΊ ΡΠΈΡΠ°ΡΠ΅Π»Ρ ( ΡΡΡΠ΅Π»ΠΊΠ° /), ΡΠΎ ΠΎΠ½ Π²ΡΡΠ°Π»ΠΊΠΈΠ²Π°Π΅ΡΡΡ ΡΠΈΠ»ΠΎΠΉ ΠΠΌΠΏΠ΅ΡΠ° FJ ΠΏΠΎ Π½Π°ΠΏΡΠ°Π²Π»Π΅Π½ΠΈΡ ΡΠΊΠΎΡΠΎΡΡΠΈ, ΡΡΠΎ Π»Π΅Π³ΠΊΠΎ ΡΡΡΠ°Π½ΠΎΠ²ΠΈΡΡ ΠΏΠΎ ΠΏΡΠ°Π²ΠΈΠ»Ρ Π»Π΅Π²ΠΎΠΉ ΡΡΠΊΠΈ. β[42]
ΠΠΎΠ³Π΄Π° ΠΈΠ½Π΄ΡΠΊΡΠΈΠΎΠ½Π½ΡΠΉ ΡΠΎΠΊ Π²ΠΎΠ·Π½ΠΈΠΊΠ°Π΅Ρ Π²ΡΠ»Π΅Π΄ΡΡΠ²ΠΈΠ΅ ΠΊΠ°ΠΊΠΎΠ³ΠΎ-Π»ΠΈΠ±ΠΎ — ΠΌΠ΅Ρ
Π°Π½ΠΈΡΠ΅ΡΠΊΠΎΠ³ΠΎ Π΄Π²ΠΈΠΆΠ΅Π½ΠΈΡ, ΡΠΎ ΡΠ»Π΅ΠΊΡΡΠΈΡΠ΅ΡΠΊΠ°Ρ ΡΠ½Π΅ΡΠ³ΠΈΡ ΠΏΠΎΠ»ΡΡΠ°Π΅ΡΡΡ Π·Π° ΡΡΠ΅Ρ ΠΌΠ΅Ρ
Π°Π½ΠΈΡΠ΅ΡΠΊΠΎΠΉ. Π’Π°ΠΊΠΎΠ΅ ΠΏΡΠ΅Π²ΡΠ°ΡΠ΅Π½ΠΈΠ΅ ΡΠ½Π΅ΡΠ³ΠΈΠΈ ΠΏΡΠΎΠΈΡΡ
ΠΎΠ΄ΠΈΡ Π² ΠΈ Π½-Π΄ΡΠΊΡΠΈΠΎΠ½Π½ΡΡ
Π³Π΅Π½Π΅ΡΠ°ΡΠΎΡΠ°Ρ
, ΡΡΡΠ°Π½ΠΎΠ²Π»Π΅Π½Π½ΡΡ
Π½Π° ΡΠ»Π΅ΠΊΡΡΠΎΡΡΠ°Π½ΡΠΈΡΡ
. ΠΠΎΠ³Π΄Π° ΠΆΠ΅ ΠΈΠ½Π΄ΡΠΊΡΠΈΠΎΠ½Π½ΡΠΉ ΡΠΎΠΊ Π²ΠΎΠ·Π½ΠΈΠΊΠ°Π΅Ρ ΠΏΡΠΈ ΠΎΡΡΡΡΡΡΠ²ΠΈ: ΠΌΠ΅Ρ
Π°Π½ΠΈΡΠ΅ΡΠΊΠΎΠ³ΠΎ Π΄Π²ΠΈΠΆΠ΅Π½ΠΈΡ, ΡΠΎ ΡΠ»Π΅ΠΊΡΡΠΈΡΠ΅ΡΠΊΠ°Ρ ΡΠ½Π΅ΡΠ³ΠΈΡ ΠΏΠ΅ΡΠ΅Ρ
ΠΎΠ΄ΠΈΡ ΠΈΠ· ΠΎΠ΄Π½ΠΎΠΉ ΡΠ΅ΠΏΠΈ Π² Π΄ΡΡΠ³ΡΡ.
β[43]
ΠΠΎΠ³Π΄Π° ΠΈΠ½Π΄ΡΠΊΡΠΈΠΎΠ½Π½ΡΠΉ ΡΠΎΠΊ Π²ΠΎΠ·Π½ΠΈΠΊΠ°Π΅Ρ Π²ΡΠ»Π΅Π΄ΡΡΠ²ΠΈΠ΅ ΠΊΠ°ΠΊΠΎΠ³ΠΎ-Π»ΠΈΠ±ΠΎ ΠΌΠ΅Ρ Π°Π½ΠΈΡΠ΅ΡΠΊΠΎΠ³ΠΎ Π΄Π²ΠΈΠΆΠ΅Π½ΠΈΡ, ΡΠΎ ΡΠ»Π΅ΠΊΡΡΠΈΡΠ΅ΡΠΊΠ°Ρ ΡΠ½Π΅ΡΠ³ΠΈΡ ΠΏΠΎΠ»ΡΡΠ°Π΅ΡΡΡ Π·Π° ΡΡΠ΅Ρ ΠΌΠ΅Ρ Π°Π½ΠΈΡΠ΅ΡΠΊΠΎΠΉ. Π’Π°ΠΊΠΎΠ΅ ΠΏΡΠ΅Π²ΡΠ°ΡΠ΅Π½ΠΈΠ΅ ΡΠ½Π΅ΡΠ³ΠΈΠΈ ΠΏΡΠΎΠΈΡΡ ΠΎΠ΄ΠΈΡ Π² ΠΈΠ½Π΄ΡΠΊΡΠΈΠΎΠ½Π½ΡΡ Π³Π΅Π½Π΅ΡΠ°ΡΠΎΡΠ°Ρ , ΡΡΡΠ°Π½ΠΎΠ²Π»Π΅Π½Π½ΡΡ Π½Π° ΡΠ»Π΅ΠΊΡΡΠΎ — ΡΡΠ°Π½ΡΠΈΡΡ . ΠΠΎΠ³Π΄Π° ΠΆΠ΅ ΠΈΠ½Π΄ΡΠΊΡΠΈΠΎΠ½Π½ΡΠΉ ΡΠΎΠΊ Π²ΠΎΠ·Π½ΠΈΠΊΠ°Π΅Ρ ΠΏΡΠΈ ΠΎΡΡΡΡΡΡΠ²ΠΈΠΈ ΠΌΠ΅Ρ Π°Π½ΠΈΡΠ΅ΡΠΊΠΎΠ³ΠΎ Π΄Π²ΠΈΠΆΠ΅Π½ΠΈΡ, ΡΠΎ ΡΠ»Π΅ΠΊΡΡΠΈΡΠ΅ΡΠΊΠ°Ρ ΡΠ½Π΅ΡΠ³ΠΈΡ ΠΏΠ΅ΡΠ΅Ρ ΠΎΠ΄ΠΈΡ ΠΈΠ· ΠΎΠ΄Π½ΠΎΠΉ ΡΠ΅ΠΏΠΈ Π² Π΄ΡΡΠ³ΡΡ. β[44]
ΠΠ°ΠΏΡΠ°Π²Π»Π΅Π½ΠΈΠ΅ ΠΈΠ½Π΄ΡΠΊΡΠΈΠΎΠ½Π½ΠΎΠ³ΠΎ ΡΠΎΠΊΠ° ΠΎΠΏΡΠ΅Π΄Π΅Π»ΡΠ΅ΡΡΡ ΠΏΡΠ°Π²ΠΈΠ»ΠΎΠΌ ΠΠ΅Π½ΡΠ°: ΠΈΠ½Π΄ΡΠΊΡΠΈΠΎΠ½Π½ΡΠΉ ΡΠΎΠΊ, ΠΊΠΎΡΠΎΡΡΠΉ Π²ΠΎΠ·Π½ΠΈΠΊΠ°Π΅Ρ ΠΏΠΎΠ΄ Π΄Π΅ΠΉΡΡΠ²ΠΈΠ΅ΠΌ ΠΈΠ½Π΄ΡΠΊΡΠΈΠΎΠ½Π½ΠΎΠΉ ΡΠ»Π΅ΠΊΡΡΠΎΠ΄Π²ΠΈΠΆΡΡΠ΅ΠΉ ΡΠΈΠ»Ρ, Π½Π°ΠΏΡΠ°Π²Π»Π΅Π½ ΡΠ°ΠΊ, ΡΡΠΎΠ±Ρ ΠΏΡΠΎΡΠΈΠ²ΠΎΠ΄Π΅ΠΉΡΡΠ²ΠΎΠ²Π°ΡΡ ΠΏΡΠΈΡΠΈΠ½Π΅, Π΅Π³ΠΎ Π²ΡΠ·ΡΠ²Π°ΡΡΠ΅ΠΉ. β[45]
Π‘ΡΡΠ°Π½ΠΈΡΡ: β βββ1 βββ2 βββ3 βββ4
Π£ΡΠΎΠΊ 38. ΠΠ°Π±ΠΎΡΠ°ΡΠΎΡΠ½Π°Ρ ΡΠ°Π±ΠΎΡΠ° β 09 «ΠΠ·ΡΡΠ΅Π½ΠΈΠ΅ ΡΠ²Π»Π΅Π½ΠΈΡ ΡΠ»Π΅ΠΊΡΡΠΎΠΌΠ°Π³Π½ΠΈΡΠ½ΠΎΠΉ ΠΈΠ½Π΄ΡΠΊΡΠΈΠΈ»
ΠΠ°Π±ΠΎΡΠ°ΡΠΎΡΠ½Π°Ρ ΡΠ°Π±ΠΎΡΠ° β 9
ΠΠ·ΡΡΠ΅Π½ΠΈΠ΅ ΡΠ²Π»Π΅Π½ΠΈΡ ΡΠ»Π΅ΠΊΡΡΠΎΠΌΠ°Π³Π½ΠΈΡΠ½ΠΎΠΉ ΠΈΠ½Π΄ΡΠΊΡΠΈΠΈ
Π¦Π΅Π»Ρ ΡΠ°Π±ΠΎΡΡ:Β Β ΠΈΠ·ΡΡΠΈΡΡ ΡΡΠ»ΠΎΠ²ΠΈΡ Π²ΠΎΠ·Π½ΠΈΠΊΠ½ΠΎΠ²Π΅Π½ΠΈΡ ΠΈΠ½Π΄ΡΠΊΡΠΈΠΎΠ½Π½ΠΎΠ³ΠΎ ΡΠΎΠΊΠ°, ΠΠΠ‘ ΠΈΠ½Π΄ΡΠΊΡΠΈΠΈ.Β
ΠΠ±ΠΎΡΡΠ΄ΠΎΠ²Π°Π½ΠΈΠ΅: ΠΊΠ°ΡΡΡΠΊΠ°, Π΄Π²Π° ΠΏΠΎΠ»ΠΎΡΠΎΠ²ΡΡ ΠΌΠ°Π³Π½ΠΈΡΠ°, ΠΌΠΈΠ»Π»ΠΈΠ°ΠΌΠΏΠ΅ΡΠΌΠ΅ΡΡ.Β Β
Β Π’Π΅ΠΎΡΠΈΡ
Β Β ΠΠ·Π°ΠΈΠΌΠ½Π°Ρ ΡΠ²ΡΠ·Ρ ΡΠ»Π΅ΠΊΡΡΠΈΡΠ΅ΡΠΊΠΈΡ ΠΈ ΠΌΠ°Π³Π½ΠΈΡΠ½ΡΡ ΠΏΠΎΠ»Π΅ΠΉ Π±ΡΠ»Π° ΡΡΡΠ°Π½ΠΎΠ²Π»Π΅Π½Π° Π²ΡΠ΄Π°ΡΡΠΈΠΌΡΡ Π°Π½Π³Π»ΠΈΠΉΡΠΊΠΈΠΌ ΡΠΈΠ·ΠΈΠΊΠΎΠΌ Π.Β Π€Π°ΡΠ°Π΄Π΅Π΅ΠΌ Π² 1831Β Π³. ΠΠ½ ΠΎΡΠΊΡΡΠ» ΡΠ²Π»Π΅Π½ΠΈΠ΅ ΡΠ»Π΅ΠΊΡΡΠΎΠΌΠ°Π³Π½ΠΈΡΠ½ΠΎΠΉ ΠΈΠ½Π΄ΡΠΊΡΠΈΠΈ.
Β Β ΠΠ½ΠΎΠ³ΠΎΡΠΈΡΠ»Π΅Π½Π½ΡΠ΅ ΠΎΠΏΡΡΡ Π€Π°ΡΠ°Π΄Π΅Ρ ΠΏΠΎΠΊΠ°Π·ΡΠ²Π°ΡΡ, ΡΡΠΎ Ρ ΠΏΠΎΠΌΠΎΡΡΡ ΠΌΠ°Π³Π½ΠΈΡΠ½ΠΎΠ³ΠΎ ΠΏΠΎΠ»Ρ ΠΌΠΎΠΆΠ½ΠΎ ΠΏΠΎΠ»ΡΡΠΈΡΡ ΡΠ»Π΅ΠΊΡΡΠΈΡΠ΅ΡΠΊΠΈΠΉ ΡΠΎΠΊ Π² ΠΏΡΠΎΠ²ΠΎΠ΄Π½ΠΈΠΊΠ΅.
Β Β Π―Π²Π»Π΅Π½ΠΈΠ΅ ΡΠ»Π΅ΠΊΡΡΠΎΠΌΠ°Π³Π½ΠΈΡΠ½ΠΎΠΉ ΠΈΠ½Π΄ΡΠΊΡΠΈΠΈ Π·Π°ΠΊΠ»ΡΡΠ°Π΅ΡΡΡ Π² Π²ΠΎΠ·Π½ΠΈΠΊΠ½ΠΎΠ²Π΅Π½ΠΈΠΈ ΡΠ»Π΅ΠΊΡΡΠΈΡΠ΅ΡΠΊΠΎΠ³ΠΎ ΡΠΎΠΊΠ° Π² Π·Π°ΠΌΠΊΠ½ΡΡΠΎΠΌ ΠΊΠΎΠ½ΡΡΡΠ΅ ΠΏΡΠΈ ΠΈΠ·ΠΌΠ΅Π½Π΅Π½ΠΈΠΈ ΠΌΠ°Π³Π½ΠΈΡΠ½ΠΎΠ³ΠΎ ΠΏΠΎΡΠΎΠΊΠ°, ΠΏΡΠΎΠ½ΠΈΠ·ΡΠ²Π°ΡΡΠ΅Π³ΠΎ ΠΊΠΎΠ½ΡΡΡ.
Β Β Π’ΠΎΠΊ, Π²ΠΎΠ·Π½ΠΈΠΊΠ°ΡΡΠΈΠΉ ΠΏΡΠΈ ΡΠ²Π»Π΅Π½ΠΈΠΈ ΡΠ»Π΅ΠΊΡΡΠΎΠΌΠ°Π³Π½ΠΈΡΠ½ΠΎΠΉ ΠΈΠ½Π΄ΡΠΊΒΡΠΈΠΈ, Π½Π°Π·ΡΠ²Π°ΡΡ ΠΈΠ½Π΄ΡΠΊΡΠΈΠΎΠ½Π½ΡΠΌ.
Β Β Π ΡΠ»Π΅ΠΊΡΡΠΈΡΠ΅ΡΠΊΠΎΠΉ ΡΠ΅ΠΏΠΈ (ΡΠΈΡΡΠ½ΠΎΠΊ 1) Π²ΠΎΠ·Π½ΠΈΠΊΠ°Π΅Ρ ΠΈΠ½Π΄ΡΠΊΡΠΈΠΎΠ½Π½ΡΠΉ ΡΠΎΠΊ, Π΅ΡΠ»ΠΈ Π΅ΡΡΡ Π΄Π²ΠΈΠΆΠ΅Π½ΠΈΠ΅ ΠΌΠ°Π³Π½ΠΈΡΠ° ΠΎΡΠ½ΠΎΡΠΈΡΠ΅Π»ΡΠ½ΠΎ ΠΊΠ°ΡΡΡΠΊΠΈ, ΠΈΠ»ΠΈ Π½Π°ΠΎΠ±ΠΎΡΠΎΡ.
ΠΠ°ΠΏΡΠ°Π²Π»Π΅Π½ΠΈΠ΅ ΠΈΠ½Π΄ΡΠΊΡΠΈΠΎΠ½Π½ΠΎΠ³ΠΎ ΡΠΎΠΊΠ° Π·Π°Π²ΠΈΡΠΈΡ ΠΊΠ°ΠΊ ΠΎΡ Π½Π°ΠΏΡΠ°Π²Π»Π΅Π½ΠΈΡ Π΄Π²ΠΈΠΆΠ΅Π½ΠΈΡ ΠΌΠ°Π³Π½ΠΈΡΠ°, ΡΠ°ΠΊ ΠΈ ΠΎΡ ΡΠ°ΡΠΏΠΎΠ»ΠΎΠΆΠ΅Π½ΠΈΡ Π΅Π³ΠΎ ΠΏΠΎΠ»ΡΡΠΎΠ². ΠΠ½Π΄ΡΠΊΡΠΈΠΎΠ½Π½ΡΠΉ ΡΠΎΠΊ ΠΎΡΡΡΡΡΡΠ²ΡΠ΅Ρ, Π΅ΡΠ»ΠΈ Π½Π΅Ρ ΠΎΡΠ½ΠΎΡΠΈΡΠ΅Π»ΡΠ½ΠΎΠ³ΠΎ ΠΏΠ΅ΡΠ΅ΠΌΠ΅ΡΠ΅Π½ΠΈΡ ΠΊΠ°ΡΡΡΠΊΠΈ ΠΈ ΠΌΠ°Π³Π½ΠΈΡΠ°.
Π ΠΈΡΡΠ½ΠΎΠΊ 1.
Β Β Π‘ΡΡΠΎΠ³ΠΎ Π³ΠΎΠ²ΠΎΡΡ, ΠΏΡΠΈ Π΄Π²ΠΈΠΆΠ΅Π½ΠΈΠΈ ΠΊΠΎΠ½ΡΡΡΠ° Π² ΠΌΠ°Π³Π½ΠΈΡΒΠ½ΠΎΠΌ ΠΏΠΎΠ»Π΅ Π³Π΅Π½Π΅ΡΠΈΡΡΠ΅ΡΡΡ Π½Π΅ ΠΎΠΏΡΠ΅Π΄Π΅Π»Π΅Π½Π½ΡΠΉ ΡΠΎΠΊ , Π° ΠΎΠΏΡΠ΅Π΄Π΅Π»Π΅Π½Π½Π°Ρ Ρ. Π΄. Ρ.
Β
Π ΠΈΡΡΠ½ΠΎΠΊ 2.
Β Β Π€Π°ΡΠ°Π΄Π΅ΠΉ ΡΠΊΡΠΏΠ΅ΡΠΈΠΌΠ΅Π½ΡΠ°Π»ΡΠ½ΠΎ ΡΡΡΠ°Π½ΠΎΠ²ΠΈΠ», ΡΡΠΎ ΠΏΡΠΈ ΠΈΠ·ΠΌΠ΅Π½Π΅Π½ΠΈΠΈ ΠΌΠ°Π³Π½ΠΈΡΠ½ΠΎΠ³ΠΎ ΠΏΠΎΡΠΎΠΊΠ° Π² ΠΏΡΠΎΠ²ΠΎΠ΄ΡΡΠ΅ΠΌ ΠΊΠΎΠ½ΡΡΡΠ΅ Π²ΠΎΠ·Π½ΠΈΠΊΠ°Π΅Ρ ΠΠΠ‘ ΠΈΠ½Π΄ΡΠΊΡΠΈΠΈ EΠΈΠ½Π΄, ΡΠ°Π²Π½Π°Ρ ΡΠΊΠΎΡΠΎΡΡΠΈ ΠΈΠ·ΠΌΠ΅Π½Π΅Π½ΠΈΡ ΠΌΠ°Π³Π½ΠΈΡΠ½ΠΎΠ³ΠΎ ΠΏΠΎΡΠΎΠΊΠ° ΡΠ΅ΡΠ΅Π· ΠΏΠΎΠ²Π΅ΡΡ Π½ΠΎΡΡΡ, ΠΎΠ³ΡΠ°Π½ΠΈΡΠ΅Π½Π½ΡΡ ΠΊΠΎΠ½ΡΡΡΠΎΠΌ, Π²Π·ΡΡΠΎΠΉ ΡΠΎ Π·Π½Π°ΠΊΠΎΠΌ ΠΌΠΈΠ½ΡΡ:
Β
Β Β ΠΡΠ° ΡΠΎΡΠΌΡΠ»Π° Π²ΡΡΠ°ΠΆΠ°Π΅Ρ Π·Π°ΠΊΠΎΠ½ Π€Π°ΡΠ°Π΄Π΅Ρ: Ρ. Π΄. Ρ. ΠΈΠ½Π΄ΡΠΊΡΠΈΠΈ ΡΠ°Π²Π½Π° ΡΠΊΠΎΡΠΎΡΡΠΈ ΠΈΠ·ΠΌΠ΅Π½Π΅Π½ΠΈΡ ΠΌΠ°Π³Π½ΠΈΡΠ½ΠΎΠ³ΠΎ ΠΏΠΎΡΠΎΠΊΠ° ΡΠ΅ΡΠ΅Π· ΠΏΠΎΠ²Π΅ΡΡ Π½ΠΎΡΡΡ, ΠΎΠ³ΡΠ°Π½ΠΈΒΡΠ΅Π½Π½ΡΡ ΠΊΠΎΠ½ΡΡΡΠΎΠΌ.Β
Β Β ΠΠ½Π°ΠΊ ΠΌΠΈΠ½ΡΡ Π² ΡΠΎΡΠΌΡΠ»Π΅ ΠΎΡΡΠ°ΠΆΠ°Π΅Ρ ΠΏΡΠ°Π²ΠΈΠ»ΠΎ ΠΠ΅Π½ΡΠ°.
Β Β Π 1833 Π³ΠΎΠ΄Ρ ΠΠ΅Π½Ρ ΠΎΠΏΡΡΠ½ΡΠΌ ΠΏΡΡΠ΅ΠΌ Π΄ΠΎΠΊΠ°Π·Π°Π» ΡΡΠ²Π΅ΡΠΆΠ΄Π΅Π½ΠΈΠ΅, ΠΊΠΎΡΠΎΡΠΎΠ΅ Π½Π°Π·ΡΠ²Π°Π΅ΡΡΡ ΠΏΡΠ°Π²ΠΈΠ»ΠΎΠΌ ΠΠ΅Π½ΡΠ°: ΠΈΠ½Π΄ΡΠΊΡΠΈΠΎΠ½Π½ΡΠΉ ΡΠΎΠΊ, Π²ΠΎΠ·Π±ΡΠΆΠ΄Π°Π΅ΠΌΡΠΉ Π² Π·Π°ΠΌΠΊΠ½ΡΡΠΎΠΌ ΠΊΠΎΠ½ΡΡΡΠ΅ ΠΏΡΠΈ ΠΈΠ·ΠΌΠ΅Π½Π΅Π½ΠΈΠΈ ΠΌΠ°Π³Π½ΠΈΡΠ½ΠΎΠ³ΠΎ ΠΏΠΎΡΠΎΠΊΠ°, Π²ΡΠ΅Π³Π΄Π° Π½Π°ΠΏΡΠ°Π²Π»Π΅Π½ ΡΠ°ΠΊ, ΡΡΠΎ ΡΠΎΠ·Π΄Π°Π²Π°Π΅ΠΌΠΎΠ΅ ΠΈΠΌ ΠΌΠ°Π³Π½ΠΈΡΠ½ΠΎΠ΅ ΠΏΠΎΠ»Π΅ ΠΏΡΠ΅ΠΏΡΡΡΡΠ²ΡΠ΅Ρ ΠΈΠ·ΠΌΠ΅Π½Π΅Π½ΠΈΡ ΠΌΠ°Π³Π½ΠΈΡΠ½ΠΎΠ³ΠΎ ΠΏΠΎΡΠΎΠΊΠ°, Π²ΡΠ·ΡΠ²Π°ΡΡΠ΅Π³ΠΎ ΠΈΠ½Π΄ΡΠΊΡΠΈΠΎΠ½Π½ΡΠΉ ΡΠΎΠΊ.
Β Β ΠΡΠΈ Π²ΠΎΠ·ΡΠ°ΡΡΠ°Π½ΠΈΠΈ ΠΌΠ°Π³Π½ΠΈΡΠ½ΠΎΠ³ΠΎ ΠΏΠΎΡΠΎΠΊΠ° Π€>0, Π° Ξ΅ΠΈΠ½Π΄Β <Β 0, Ρ.Π΅.Β Β Ρ. Π΄. Ρ. ΠΈΠ½Π΄ΡΠΊΡΠΈΠΈ Π²ΡΠ·ΡΠ²Π°Π΅Ρ ΡΠΎΠΊ ΡΠ°ΠΊΠΎΠ³ΠΎ Π½Π°ΠΏΡΠ°Π²Π»Π΅Π½ΠΈΡ, ΠΏΡΠΈ ΠΊΠΎΡΠΎΡΠΎΠΌ Π΅Π³ΠΎ ΠΌΠ°Π³ΒΠ½ΠΈΡΠ½ΠΎΠ΅ ΠΏΠΎΠ»Π΅ ΡΠΌΠ΅Π½ΡΡΠ°Π΅Ρ ΠΌΠ°Π³Π½ΠΈΡΠ½ΡΠΉ ΠΏΠΎΡΠΎΠΊ ΡΠ΅ΡΠ΅Π· ΠΊΠΎΠ½ΡΡΡ.
Β Β ΠΡΠΈ ΡΠΌΠ΅Π½ΡΡΠ΅Π½ΠΈΠΈ ΠΌΠ°Π³Π½ΠΈΡΠ½ΠΎΠ³ΠΎ ΠΏΠΎΡΠΎΠΊΠ° Π€<0, Π° Ξ΅ΠΈΠ½Π΄Β >Β 0, Ρ.Π΅. ΠΌΠ°Π³Π½ΠΈΡΠ½ΠΎΠ΅ ΠΏΠΎΠ»Π΅ ΠΈΠ½Π΄ΡΠΊΡΠΈΠΎΠ½Π½ΠΎΠ³ΠΎ ΡΠΎΠΊΠ° ΡΠ²Π΅Π»ΠΈΡΠΈΠ²Π°Π΅Ρ ΡΠ±ΡΠ²Π°ΡΡΠΈΠΉ ΠΌΠ°Π³Π½ΠΈΡΠ½ΡΠΉ ΠΏΠΎΡΠΎΠΊ ΡΠ΅ΡΠ΅Π· ΠΊΠΎΠ½ΡΡΡ.
Β Β ΠΡΠ°Π²ΠΈΠ»ΠΎ ΠΠ΅Π½ΡΠ° ΠΈΠΌΠ΅Π΅Ρ Π³Π»ΡΠ±ΠΎΠΊΠΈΠΉ ΡΠΈΠ·ΠΈΡΠ΅ΡΠΊΠΈΠΉ ΡΠΌΡΡΠ» β ΠΎΠ½ΠΎ Π²ΡΡΠ°ΠΆΠ°Π΅Ρ Π·Π°ΠΊΠΎΠ½ ΡΠΎΡ
ΡΠ°Π½Π΅Π½ΠΈΡ ΡΠ½Π΅ΡΠ³ΠΈΠΈ: Π΅ΡΠ»ΠΈ ΠΌΠ°Π³Π½ΠΈΡΠ½ΠΎΠ΅ ΠΏΠΎΠ»Π΅ ΡΠ΅ΡΠ΅Π· ΠΊΠΎΠ½ΡΡΡ ΡΠ²Π΅Π»ΠΈΡΠΈΠ²Π°Π΅ΡΡΡ, ΡΠΎ ΡΠΎΠΊ Π² ΠΊΠΎΠ½ΡΡΡΠ΅ Π½Π°ΠΏΡΠ°Π²Π»Π΅Π½ ΡΠ°ΠΊ, ΡΡΠΎ Π΅Π³ΠΎ ΠΌΠ°Π³Π½ΠΈΡΠ½ΠΎΠ΅ ΠΏΠΎΠ»Π΅ Π½Π°ΠΏΡΠ°Π²Π»Π΅Π½ΠΎ ΠΏΡΠΎΡΠΈΠ² Π²Π½Π΅ΡΠ½Π΅Π³ΠΎ, Π° Π΅ΡΠ»ΠΈ Π²Π½Π΅ΡΠ½Π΅Π΅ ΠΌΠ°Π³Π½ΠΈΡΠ½ΠΎΠ΅ ΠΏΠΎΠ»Π΅ ΡΠ΅ΡΠ΅Π· ΠΊΠΎΠ½ΡΡΡ ΡΠΌΠ΅Π½ΡΡΠ°Π΅ΡΡΡ, ΡΠΎ ΡΠΎΠΊ Π½Π°ΠΏΡΠ°Π²Π»Π΅Π½ ΡΠ°ΠΊ, ΡΡΠΎ Π΅Π³ΠΎ ΠΌΠ°Π³Π½ΠΈΡΠ½ΠΎΠ΅ ΠΏΠΎΠ»Π΅ ΠΏΠΎΠ΄Π΄Π΅ΡΠΆΠΈΠ²Π°Π΅Ρ ΡΡΠΎ ΡΠ±ΡΠ²Π°ΡΡΠ΅Π΅ ΠΌΠ°Π³Π½ΠΈΡΠ½ΠΎΠ΅ ΠΏΠΎΠ»Π΅.
Β Β ΠΠΠ‘ ΠΈΠ½Π΄ΡΠΊΡΠΈΠΈ Π·Π°Π²ΠΈΡΠΈΡ ΠΎΡ ΡΠ°Π·Π½ΡΡ ΠΏΡΠΈΡΠΈΠ½. ΠΡΠ»ΠΈ Π²Π΄Π²ΠΈΠ³Π°ΡΡ Π² ΠΊΠ°ΡΡΡΠΊΡ ΠΎΠ΄ΠΈΠ½ ΡΠ°Π· ΡΠΈΠ»ΡΠ½ΡΠΉ ΠΌΠ°Π³Π½ΠΈΡ, Π° Π² Π΄ΡΡΠ³ΠΎΠΉ β ΡΠ»Π°Π±ΡΠΉ, ΡΠΎ ΠΏΠΎΠΊΠ°Π·Π°Π½ΠΈΡ ΠΏΡΠΈΠ±ΠΎΡΠ° Π² ΠΏΠ΅ΡΠ²ΠΎΠΌ ΡΠ»ΡΡΠ°Π΅ Π±ΡΠ΄ΡΡ Π±ΠΎΠ»Π΅Π΅ Π²ΡΡΠΎΠΊΠΈΠΌΠΈ. ΠΠ½ΠΈ Π±ΡΠ΄ΡΡ Π±ΠΎΠ»Π΅Π΅ Π²ΡΡΠΎΠΊΠΈΠΌΠΈ ΠΈ Π² ΡΠΎΠΌ ΡΠ»ΡΡΠ°Π΅, ΠΊΠΎΠ³Π΄Π° ΠΌΠ°Π³Π½ΠΈΡ Π΄Π²ΠΈΠΆΠ΅ΡΡΡ Π±ΡΡΡΡΠΎ. Π ΠΊΠ°ΠΆΠ΄ΠΎΠΌ ΠΈΠ· ΠΏΡΠΎΠ²Π΅Π΄ΡΠ½Π½ΡΡ Π² ΡΡΠΎΠΉ ΡΠ°Π±ΠΎΡΠ΅ ΠΎΠΏΡΡΠ΅ Π½Π°ΠΏΡΠ°Π²Π»Π΅Π½ΠΈΠ΅ ΠΈΠ½Π΄ΡΠΊΡΠΈΠΎΠ½Π½ΠΎΠ³ΠΎ ΡΠΎΠΊΠ° ΠΎΠΏΡΠ΅Π΄Π΅Π»ΡΠ΅ΡΡΡ ΠΏΡΠ°Π²ΠΈΠ»ΠΎΠΌ ΠΠ΅Π½ΡΠ°. ΠΠΎΡΡΠ΄ΠΎΠΊ ΠΎΠΏΡΠ΅Π΄Π΅Π»Π΅Π½ΠΈΡ Π½Π°ΠΏΡΠ°Π²Π»Π΅Π½ΠΈΡ ΠΈΠ½Π΄ΡΠΊΡΠΈΠΎΠ½Π½ΠΎΠ³ΠΎ ΡΠΎΠΊΠ° ΠΏΠΎΠΊΠ°Π·Π°Π½ Π½Π° ΡΠΈΡΡΠ½ΠΊΠ΅ 2.Β
Β Β ΠΠ° ΡΠΈΡΡΠ½ΠΊΠ΅Β ΡΠΈΠ½ΠΈΠΌ ΡΠ²Π΅ΡΠΎΠΌ ΠΎΠ±ΠΎΠ·Π½Π°ΡΠ΅Π½ΡΒ ΡΠΈΠ»ΠΎΠ²ΡΠ΅ Π»ΠΈΠ½ΠΈΠΈ ΠΌΠ°Π³Π½ΠΈΡΠ½ΠΎΠ³ΠΎ ΠΏΠΎΠ»Ρ ΠΏΠΎΡΡΠΎΡΠ½Π½ΠΎΠ³ΠΎ ΠΌΠ°Π³Π½ΠΈΡΠ° ΠΈ Π»ΠΈΠ½ΠΈΠΈ ΠΌΠ°Π³Π½ΠΈΡΠ½ΠΎΠ³ΠΎ ΠΏΠΎΠ»Ρ ΠΈΠ½Π΄ΡΠΊΡΠΈΠΎΠ½Π½ΠΎΠ³ΠΎ ΡΠΎΠΊΠ°. Π‘ΠΈΠ»ΠΎΠ²ΡΠ΅ Π»ΠΈΠ½ΠΈΠΈ ΠΌΠ°Π³Π½ΠΈΡΠ½ΠΎΠ³ΠΎ ΠΏΠΎΠ»Ρ Π²ΡΠ΅Π³Π΄Π° Π½Π°ΠΏΡΠ°Π²Π»Π΅Π½Ρ ΠΎΡ N ΠΊ S β ΠΎΡ ΡΠ΅Π²Π΅ΡΠ½ΠΎΠ³ΠΎ ΠΏΠΎΠ»ΡΡΠ° ΠΊΒ ΡΠΆΠ½ΠΎΠΌΡ ΠΏΠΎΠ»ΡΡΡ ΠΌΠ°Π³Π½ΠΈΡΠ°.
Β Β Β ΠΠΎ ΠΏΡΠ°Π²ΠΈΠ»Ρ ΠΠ΅Π½ΡΠ° ΠΈΠ½Π΄ΡΠΊΡΠΈΠΎΠ½Π½ΡΠΉ ΡΠ»Π΅ΠΊΡΡΠΈΡΠ΅ΡΠΊΠΈΠΉ ΡΠΎΠΊ Π² ΠΏΡΠΎΠ²ΠΎΠ΄Π½ΠΈΠΊΠ΅, Π²ΠΎΠ·Π½ΠΈΠΊΠ°ΡΡΠΈΠΉ ΠΏΡΠΈ ΠΈΠ·ΠΌΠ΅Π½Π΅Π½ΠΈΠΈ ΠΌΠ°Π³Π½ΠΈΡΠ½ΠΎΠ³ΠΎ ΠΏΠΎΡΠΎΠΊΠ°, Π½Π°ΠΏΡΠ°Π²Π»Π΅Π½ ΡΠ°ΠΊΠΈΠΌ ΠΎΠ±ΡΠ°Π·ΠΎΠΌ, ΡΡΠΎ Π΅Π³ΠΎ ΠΌΠ°Π³Π½ΠΈΡΠ½ΠΎΠ΅ ΠΏΠΎΠ»Π΅ ΠΏΡΠΎΡΠΈΠ²ΠΎΠ΄Π΅ΠΉΡΡΠ²ΡΠ΅Ρ ΠΈΠ·ΠΌΠ΅Π½Π΅Π½ΠΈΡ ΠΌΠ°Π³Π½ΠΈΡΠ½ΠΎΠ³ΠΎ ΠΏΠΎΡΠΎΠΊΠ°. ΠΠΎΡΡΠΎΠΌΡ Π² ΠΊΠ°ΡΡΡΠΊΠ΅ Π½Π°ΠΏΡΠ°Π²Π»Π΅Π½ΠΈΠ΅ ΡΠΈΠ»ΠΎΠ²ΡΡ Π»ΠΈΠ½ΠΈΠΉΒ Β ΠΌΠ°Π³Π½ΠΈΡΠ½ΠΎΠ³ΠΎ ΠΏΠΎΠ»Ρ ΠΏΡΠΎΡΠΈΠ²ΠΎΠΏΠΎΠ»ΠΎΠΆΠ½ΠΎ ΡΠΈΠ»ΠΎΠ²ΡΠΌ Π»ΠΈΠ½ΠΈΡΠΌ ΠΏΠΎΡΡΠΎΡΠ½Π½ΠΎΠ³ΠΎ ΠΌΠ°Π³Π½ΠΈΡΠ°, Π²Π΅Π΄Ρ ΠΌΠ°Π³Π½ΠΈΡ Π΄Π²ΠΈΠΆΠ΅ΡΡΡ Π² ΡΡΠΎΡΠΎΠ½Ρ ΠΊΠ°ΡΡΡΠΊΠΈ. ΠΠ°ΠΏΡΠ°Π²Π»Π΅Π½ΠΈΠ΅ ΡΠΎΠΊΠ° Π½Π°Ρ ΠΎΠ΄ΠΈΠΌ ΠΏΠΎ ΠΏΡΠ°Π²ΠΈΠ»Ρ Π±ΡΡΠ°Π²ΡΠΈΠΊΠ°:Β Π΅ΡΠ»ΠΈ Π±ΡΡΠ°Π²ΡΠΈΠΊ (Ρ ΠΏΡΠ°Π²ΠΎΠΉ Π½Π°ΡΠ΅Π·ΠΊΠΎΠΉ) Π²Π²ΠΈΠ½ΡΠΈΠ²Π°ΡΡ ΡΠ°ΠΊ, ΡΡΠΎΠ±Ρ Π΅Π³ΠΎ ΠΏΠΎΡΡΡΠΏΠ°ΡΠ΅Π»ΡΠ½ΠΎΠ΅ Π΄Π²ΠΈΠΆΠ΅Π½ΠΈΠ΅ ΡΠΎΠ²ΠΏΠ°Π»ΠΎ Ρ Π½Π°ΠΏΡΠ°Π²Π»Π΅Π½ΠΈΠ΅ΠΌ Π»ΠΈΠ½ΠΈΠΉ ΠΈΠ½Π΄ΡΠΊΡΠΈΠΈ Π² ΠΊΠ°ΡΡΡΠΊΠ΅, ΡΠΎΠ³Π΄Π° Π½Π°ΠΏΡΠ°Π²Π»Π΅Π½ΠΈΠ΅ Π²ΡΠ°ΡΠ΅Π½ΠΈΡ ΡΡΠΊΠΎΡΡΠΊΠΈ Π±ΡΡΠ°Π²ΡΠΈΠΊΠ° ΡΠΎΠ²ΠΏΠ°Π΄Π°Π΅Ρ Ρ Π½Π°ΠΏΡΠ°Π²Π»Π΅Π½ΠΈΠ΅ΠΌ ΠΈΠ½Π΄ΡΠΊΡΠΈΠΎΠ½Π½ΠΎΠ³ΠΎ ΡΠΎΠΊΠ°.
Β Β Β ΠΠΎΡΡΠΎΠΌΡ ΡΠΎΠΊ ΡΠ΅ΡΠ΅Π· ΠΌΠΈΠ»Π»ΠΈΠ°ΠΌΠΏΠ΅ΡΠΌΠ΅ΡΡ ΡΠ΅ΡΡΡ ΡΠ»Π΅Π²Π° Π½Π°ΠΏΡΠ°Π²ΠΎ, ΠΊΠ°ΠΊ ΠΏΠΎΠΊΠ°Π·Π°Π½ΠΎ Π½Π° ΡΠΈΡΡΠ½ΠΊΠ΅ 1 ΠΊΡΠ°ΡΠ½ΠΎΠΉ ΡΡΡΠ΅Π»ΠΊΠΎΠΉ. Π ΡΠ»ΡΡΠ°Π΅,Β ΠΊΠΎΠ³Π΄Π° ΠΌΠ°Π³Π½ΠΈΡ ΠΎΡΠΎΠ΄Π²ΠΈΠ³Π°Π΅ΡΡΡ ΠΎΡ ΠΊΠ°ΡΡΡΠΊΠΈ, ΡΠΈΠ»ΠΎΠ²ΡΠ΅ Π»ΠΈΠ½ΠΈΠΈ ΠΌΠ°Π³Π½ΠΈΡΠ½ΠΎΠ³ΠΎ ΠΏΠΎΠ»Ρ ΠΈΠ½Π΄ΡΠΊΡΠΈΠΎΠ½Π½ΠΎΠ³ΠΎ ΡΠΎΠΊΠ° Π±ΡΠ΄ΡΡ ΡΠΎΠ²ΠΏΠ°Π΄Π°ΡΡ ΠΏΠΎ Π½Π°ΠΏΡΠ°Π²Π»Π΅Π½ΠΈΡ Ρ ΡΠΈΠ»ΠΎΠ²ΡΠΌΠΈ Π»ΠΈΠ½ΠΈΡΠΌΠΈ ΠΏΠΎΡΡΠΎΡΠ½Π½ΠΎΠ³ΠΎ ΠΌΠ°Π³Π½ΠΈΡΠ°, ΠΈ ΡΠΎΠΊ Π±ΡΠ΄Π΅Ρ ΡΠ΅ΡΡ ΡΠΏΡΠ°Π²Π° Π½Π°Π»Π΅Π²ΠΎ.
Π₯ΠΎΠ΄ ΡΠ°Π±ΠΎΡΡ.
ΠΠΎΠ΄Π³ΠΎΡΠΎΠ²ΡΡΠ΅ Π΄Π»Ρ ΠΎΡΡΠ΅ΡΠ° ΡΠ°Π±Π»ΠΈΡΡ ΠΈ ΠΏΠΎ ΠΌΠ΅ΡΠ΅ ΠΏΡΠΎΠ²Π΅Π΄Π΅Π½ΠΈΡ ΠΎΠΏΡΡΠΎΠ² Π·Π°ΠΏΠΎΠ»Π½ΠΈΡΠ΅ Π΅Ρ.
|
Β Β Β β ΠΏ/ΠΏ |
Β Β Β ΠΠ΅ΠΉΡΡΠ²ΠΈΡ Ρ ΠΌΠ°Π³Π½ΠΈΡΠΎΠΌ ΠΈ ΠΊΠ°ΡΡΡΠΊΠΎΠΉ |
Β Β ΠΠΎΠΊΠ°Π·Π°Π½ΠΈΡ ΠΌΠΈΠ»Π»ΠΈ-Π°ΠΌΠΏΠ΅ΡΠΌΠ΅ΡΡΠ°, ΠΌΠ |
ΠΠ°ΠΏΡΠ°Π²Π»Π΅Π½ΠΈΡ ΠΎΡΠΊΠ»ΠΎΠ½Π΅Π½ΠΈΡ ΡΡΡΠ΅Π»ΠΊΠΈ ΠΌΠΈΠ»Π»ΠΈΠ°ΠΌΠΏΠ΅Ρ-ΠΌΠ΅ΡΡΠ° (Π²ΠΏΡΠ°Π²ΠΎ, Π²Π»Π΅Π²ΠΎ ΠΈΠ»ΠΈ Π½Π΅ ΠΎΡΠΊΠ»Π°Π½ΡΠ΅ΡΡΡ) |
Β Β ΠΠ°ΠΏΡΠ°Π²Π»Π΅Π½ΠΈΠ΅ ΠΈΠ½Π΄ΡΠΊΡΠΈΠΎΠ½Π½ΠΎΠ³ΠΎ ΡΠΎΠΊΠ° (ΠΏΠΎ ΠΏΡΠ°Π²ΠΈΠ»Ρ ΠΠ΅Π½ΡΠ°) |
|
1 |
ΠΡΡΡΡΠΎ Π²ΡΡΠ°Π²ΠΈΡΡ ΠΌΠ°Π³Π½ΠΈΡ Π² ΠΊΠ°ΡΡΡΠΊΡ ΡΠ΅Π²Π΅ΡΠ½ΡΠΌ ΠΏΠΎΠ»ΡΡΠΎΠΌ |
Β |
Β |
Β |
|
2 |
ΠΡΡΠ°Π²ΠΈΡΡ ΠΌΠ°Π³Π½ΠΈΡ Π² ΠΊΠ°ΡΡΡΠΊΠ΅ Π½Π΅ΠΏΠΎΠ΄Π²ΠΈΠΆΠ½ΡΠΌ ΠΏΠΎΡΠ»Π΅ ΠΎΠΏΡΡΠ° 1 |
Β |
Β |
Β |
|
3 |
ΠΡΡΡΡΠΎ Π²ΡΡΠ°ΡΠΈΡΡ ΠΌΠ°Π³Π½ΠΈΡ ΠΈΠ· ΠΊΠ°ΡΡΡΠΊΠΈ |
Β |
Β |
Β |
|
4 |
ΠΡΡΡΡΠΎ ΠΏΡΠΈΠ±Π»ΠΈΠ·ΠΈΡΡ ΠΊΠ°ΡΡΡΠΊΡ ΠΊ ΡΠ΅Π²Π΅ΡΠ½ΠΎΠΌΡ ΠΏΠΎΠ»ΡΡΡ ΠΌΠ°Π³Π½ΠΈΡΠ° |
Β |
Β |
Β |
|
5 |
ΠΡΡΠ°Π²ΠΈΡΡ ΠΊΠ°ΡΡΡΠΊΡ Π½Π΅ΠΏΠΎΠ΄Π²ΠΈΠΆΠ½ΠΎΠΉ ΠΏΠΎΡΠ»Π΅ ΠΎΠΏΡΡΠ° 4 |
Β |
Β |
Β |
|
6 |
ΠΡΡΡΡΠΎ Π²ΡΡΠ°ΡΠΈΡΡ ΠΊΠ°ΡΡΡΠΊΡ ΠΎΡ ΡΠ΅Π²Π΅ΡΠ½ΠΎΠ³ΠΎ ΠΏΠΎΠ»ΡΡΠ° ΠΌΠ°Π³Π½ΠΈΡΠ° |
Β |
Β |
Β |
|
7 |
ΠΠ΅Π΄Π»Π΅Π½Π½ΠΎ Π²ΡΡΠ°Π²ΠΈΡΡ Π² ΠΊΠ°ΡΡΡΠΊΡ ΠΌΠ°Π³Π½ΠΈΡ ΡΠ΅Π²Π΅ΡΠ½ΡΠΌ ΠΏΠΎΠ»ΡΡΠΎΠΌ |
Β |
Β |
Β |
|
8 |
ΠΠ΅Π΄Π»Π΅Π½Π½ΠΎ Π²ΡΡΠ°ΡΠΈΡΡ ΠΌΠ°Π³Π½ΠΈΡ ΠΈΠ· ΠΊΠ°ΡΡΡΠΊΠΈ |
Β |
Β |
Β |
|
9 |
ΠΡΡΡΡΠΎ Π²ΡΡΠ°Π²ΠΈΡΡ Π² ΠΊΠ°ΡΡΡΠΊΡ 2 ΠΌΠ°Π³Π½ΠΈΡΠ° ΡΠ΅Π²Π΅ΡΠ½ΡΠΌΠΈ ΠΏΠΎΠ»ΡΡΠ°ΠΌΠΈ |
Β |
Β |
Β |
|
10 |
ΠΡΡΡΡΠΎ Π²ΡΡΠ°Π²ΠΈΡΡ ΠΌΠ°Π³Π½ΠΈΡ Π² ΠΊΠ°ΡΡΡΠΊΡ ΡΠΆΠ½ΡΠΌ ΠΏΠΎΠ»ΡΡΠΎΠΌ |
Β |
Β |
Β |
|
11 |
ΠΡΡΡΡΠΎ Π²ΡΡΠ°ΡΠΈΡΡ ΠΌΠ°Π³Π½ΠΈΡ ΠΈΠ· ΠΊΠ°ΡΡΡΠΊΠΈ ΠΏΠΎΡΠ»Π΅ ΠΎΠΏΡΡΠ° 10 |
Β |
Β |
Β |
|
12 |
ΠΡΡΡΡΠΎ Π²ΡΡΠ°Π²ΠΈΡΡ Π² ΠΊΠ°ΡΡΡΠΊΡ 2 ΠΌΠ°Π³Π½ΠΈΡΠ° ΡΠΆΠ½ΡΠΌΠΈ ΠΏΠΎΠ»ΡΡΠ°ΠΌΠΈ |
Β |
Β |
Β |
Β Β ΠΠ°ΠΏΠΈΡΠ°ΡΡ ΠΎΠ±ΡΠΈΠΉ Π²ΡΠ²ΠΎΠ΄ ΠΏΠΎ ΡΠ°Π±ΠΎΡΠ΅ Π½Π° ΠΎΡΠ½ΠΎΠ²Π΅ ΠΏΡΠΎΠ²Π΅Π΄ΡΠ½Π½ΡΡ
Π½Π°Π±Π»ΡΠ΄Π΅Π½ΠΈΠΉ.
ΠΠΠΠ’Π ΠΠΠ¬ΠΠ«Π ΠΠΠΠ ΠΠ‘Π«.Β
- Π ΡΠ΅ΠΌ Π·Π°ΠΊΠ»ΡΡΠ°Π΅ΡΡΡ ΡΠ²Π»Π΅Π½ΠΈΠ΅ ΡΠ»Π΅ΠΊΡΡΠΎΠΌΠ°Π³Π½ΠΈΡΠ½ΠΎΠΉ ΠΈΠ½Π΄ΡΠΊΡΠΈΠΈ?
- ΠΠ°ΠΊΠΎΠΉ ΡΠΎΠΊ Π½Π°Π·ΡΠ²Π°ΡΡ ΠΈΠ½Π΄ΡΠΊΡΠΈΠΎΠ½Π½ΡΠΌ?
- Π‘ΡΠΎΡΠΌΡΠ»ΠΈΡΡΠΉΡΠ΅ Π·Π°ΠΊΠΎΠ½ ΡΠ»Π΅ΠΊΡΡΠΎΠΌΠ°Π³Π½ΠΈΡΠ½ΠΎΠΉ ΠΈΠ½Π΄ΡΠΊΡΠΈΠΈ. ΠΠ°ΠΊΠΎΠΉ ΡΠΎΡΠΌΡΠ»ΠΎΠΉ ΠΎΠ½ ΠΎΠΏΠΈΡΡΠ²Π°Π΅ΡΡΡ?
- ΠΠ°ΠΊ ΡΠΎΡΠΌΡΠ»ΠΈΡΡΠ΅ΡΡΡ ΠΏΡΠ°Π²ΠΈΠ»ΠΎ ΠΠ΅Π½ΡΠ°?
- ΠΠ°ΠΊΠΎΠ²Π° ΡΠ²ΡΠ·Ρ ΠΏΡΠ°Π²ΠΈΠ»Π° ΠΠ΅Π½ΡΠ° Ρ Π·Π°ΠΊΠΎΠ½ΠΎΠΌ ΡΠΎΡ ΡΠ°Π½Π΅Π½ΠΈΡ ΡΠ½Π΅ΡΠ³ΠΈΠΈ?
Β Β Β Β ΠΡΠ΅Π·Π΅Π½ΡΠ°ΡΠΈΡ Π΄Π»Ρ Π΄Π΅ΠΌΠΎΠ½ΡΡΡΠ°ΡΠΈΠΈ ΡΡΡΠ΄Π΅Π½ΡΠ°ΠΌ (Ρ ΡΠ΅ΡΠ΅Π½ΠΈΠ΅ΠΌ): ΡΠΊΠ°ΡΠ°ΡΡ Ρ Π―Π½Π΄Π΅ΠΊΡ-ΠΠΈΡΠΊΒ
ΠΈΠ½Π΄ΡΠΊΡΠΈΡ | Infoplease
ΠΈΠ½Π΄ΡΠΊΡΠΈΡ, ΡΠ»Π΅ΠΊΡΡΠΈΡΠ΅ΡΡΠ²ΠΎ ΠΈ ΠΌΠ°Π³Π½Π΅ΡΠΈΠ·ΠΌ, ΠΎΠ±ΡΠ΅Π΅ Π½Π°Π·Π²Π°Π½ΠΈΠ΅ Π΄Π»Ρ ΡΡΠ΅Ρ ΡΠ°Π·Π»ΠΈΡΠ½ΡΡ ΡΠ²Π»Π΅Π½ΠΈΠΉ. ΠΠ»Π΅ΠΊΡΡΠΎΠΌΠ°Π³Π½ΠΈΡΠ½Π°Ρ ΠΈΠ½Π΄ΡΠΊΡΠΈΡ — ΡΡΠΎ ΠΏΡΠΎΠΈΠ·Π²ΠΎΠ΄ΡΡΠ²ΠΎ ΡΠ»Π΅ΠΊΡΡΠΎΠ΄Π²ΠΈΠΆΡΡΠ΅ΠΉ ΡΠΈΠ»Ρ (ΠΠΠ‘) Π² ΠΏΡΠΎΠ²ΠΎΠ΄Π½ΠΈΠΊΠ΅ Π² ΡΠ΅Π·ΡΠ»ΡΡΠ°ΡΠ΅ ΠΈΠ·ΠΌΠ΅Π½Π΅Π½ΠΈΡ ΠΌΠ°Π³Π½ΠΈΡΠ½ΠΎΠ³ΠΎ ΠΏΠΎΠ»Ρ Π²ΠΎΠΊΡΡΠ³ ΠΏΡΠΎΠ²ΠΎΠ΄Π½ΠΈΠΊΠ° ΠΈ ΡΠ²Π»ΡΠ΅ΡΡΡ Π½Π°ΠΈΠ±ΠΎΠ»Π΅Π΅ Π²Π°ΠΆΠ½ΡΠΌ ΠΈΠ· ΡΡΠ΅Ρ ΡΠ²Π»Π΅Π½ΠΈΠΉ. ΠΠ½ Π±ΡΠ» ΠΎΡΠΊΡΡΡ Π² 1831 Π³ΠΎΠ΄Ρ ΠΠ°ΠΉΠΊΠ»ΠΎΠΌ Π€Π°ΡΠ°Π΄Π΅Π΅ΠΌ ΠΈ Π½Π΅Π·Π°Π²ΠΈΡΠΈΠΌΠΎ ΠΠΆΠΎΠ·Π΅ΡΠΎΠΌ ΠΠ΅Π½ΡΠΈ. ΠΠ·ΠΌΠ΅Π½Π΅Π½ΠΈΠ΅ ΠΏΠΎΠ»Ρ Π²ΠΎΠΊΡΡΠ³ ΠΏΡΠΎΠ²ΠΎΠ΄Π½ΠΈΠΊΠ° ΠΌΠΎΠΆΠ΅Ρ Π±ΡΡΡ Π²ΡΠ·Π²Π°Π½ΠΎ ΠΎΡΠ½ΠΎΡΠΈΡΠ΅Π»ΡΠ½ΡΠΌ Π΄Π²ΠΈΠΆΠ΅Π½ΠΈΠ΅ΠΌ ΠΌΠ΅ΠΆΠ΄Ρ ΠΏΡΠΎΠ²ΠΎΠ΄Π½ΠΈΠΊΠΎΠΌ ΠΈ ΠΈΡΡΠΎΡΠ½ΠΈΠΊΠΎΠΌ ΠΌΠ°Π³Π½ΠΈΡΠ½ΠΎΠ³ΠΎ ΠΏΠΎΠ»Ρ, ΠΊΠ°ΠΊ Π² ΡΠ»Π΅ΠΊΡΡΠΈΡΠ΅ΡΠΊΠΎΠΌ Π³Π΅Π½Π΅ΡΠ°ΡΠΎΡΠ΅, ΠΈΠ»ΠΈ ΠΈΠ·ΠΌΠ΅Π½Π΅Π½ΠΈΠ΅ΠΌ Π½Π°ΠΏΡΡΠΆΠ΅Π½Π½ΠΎΡΡΠΈ Π²ΡΠ΅Π³ΠΎ ΠΏΠΎΠ»Ρ, ΡΠ°ΠΊ ΡΡΠΎ ΠΏΠΎΠ»Π΅ Π²ΠΎΠΊΡΡΠ³ ΠΏΡΠΎΠ²ΠΎΠ΄Π½ΠΈΠΊΠ° ΡΠ°ΠΊΠΆΠ΅ ΠΈΠ·ΠΌΠ΅Π½ΡΠ΅ΡΡΡ. .ΠΠΎΡΠΊΠΎΠ»ΡΠΊΡ ΠΌΠ°Π³Π½ΠΈΡΠ½ΠΎΠ΅ ΠΏΠΎΠ»Π΅ ΡΠΎΠ·Π΄Π°Π΅ΡΡΡ Π²ΠΎΠΊΡΡΠ³ ΠΏΡΠΎΠ²ΠΎΠ΄Π½ΠΈΠΊΠ° Ρ ΡΠΎΠΊΠΎΠΌ, ΡΠ°ΠΊΠΎΠ΅ ΠΏΠΎΠ»Π΅ ΠΌΠΎΠΆΠ½ΠΎ ΠΈΠ·ΠΌΠ΅Π½ΠΈΡΡ, ΠΈΠ·ΠΌΠ΅Π½ΠΈΠ² ΡΠΎΠΊ. Π’Π°ΠΊΠΈΠΌ ΠΎΠ±ΡΠ°Π·ΠΎΠΌ, Π΅ΡΠ»ΠΈ ΠΏΡΠΎΠ²ΠΎΠ΄Π½ΠΈΠΊ, Π² ΠΊΠΎΡΠΎΡΠΎΠΌ Π΄ΠΎΠ»ΠΆΠ½Π° ΠΈΠ½Π΄ΡΡΠΈΡΠΎΠ²Π°ΡΡΡΡ ΠΠΠ‘, ΡΠ²Π»ΡΠ΅ΡΡΡ ΡΠ°ΡΡΡΡ ΡΠ»Π΅ΠΊΡΡΠΈΡΠ΅ΡΠΊΠΎΠΉ ΡΠ΅ΠΏΠΈ, ΠΈΠ½Π΄ΡΠΊΡΠΈΡ ΠΌΠΎΠΆΠ΅Ρ Π±ΡΡΡ Π²ΡΠ·Π²Π°Π½Π° ΠΈΠ·ΠΌΠ΅Π½Π΅Π½ΠΈΠ΅ΠΌ ΡΠΎΠΊΠ° Π² ΡΡΠΎΠΉ ΡΠ΅ΠΏΠΈ; ΡΡΠΎ Π½Π°Π·ΡΠ²Π°Π΅ΡΡΡ ΡΠ°ΠΌΠΎΠΈΠ½Π΄ΡΠΊΡΠΈΠ΅ΠΉ. ΠΠ½Π΄ΡΡΠΈΡΠΎΠ²Π°Π½Π½Π°Ρ ΠΠΠ‘ Π²ΡΠ΅Π³Π΄Π° ΡΠ°ΠΊΠΎΠ²Π°, ΡΡΠΎ ΠΏΡΠΎΡΠΈΠ²ΠΎΠ΄Π΅ΠΉΡΡΠ²ΡΠ΅Ρ Π²ΡΠ·ΡΠ²Π°ΡΡΠ΅ΠΌΡ Π΅Π΅ ΠΈΠ·ΠΌΠ΅Π½Π΅Π½ΠΈΡ, ΡΠΎΠ³Π»Π°ΡΠ½ΠΎ Π·Π°ΠΊΠΎΠ½Ρ ΠΠ΅Π½ΡΠ°. ΠΠ·ΠΌΠ΅Π½Π΅Π½ΠΈΠ΅ ΡΠΎΠΊΠ° Π² Π΄Π°Π½Π½ΠΎΠΉ ΡΠ΅ΠΏΠΈ ΠΌΠΎΠΆΠ΅Ρ ΡΠ°ΠΊΠΆΠ΅ Π²ΡΠ·Π²Π°ΡΡ ΠΠΠ‘ Π² Π΄ΡΡΠ³ΠΎΠΉ, ΡΠΎΡΠ΅Π΄Π½Π΅ΠΉ ΡΠ΅ΠΏΠΈ, Π½Π΅ ΡΠ²ΡΠ·Π°Π½Π½ΠΎΠΉ Ρ ΠΈΡΡ ΠΎΠ΄Π½ΠΎΠΉ ΡΡ Π΅ΠΌΠΎΠΉ; ΠΡΠΎΡ ΡΠΈΠΏ ΡΠ»Π΅ΠΊΡΡΠΎΠΌΠ°Π³Π½ΠΈΡΠ½ΠΎΠΉ ΠΈΠ½Π΄ΡΠΊΡΠΈΠΈ, Π½Π°Π·ΡΠ²Π°Π΅ΠΌΡΠΉ Π²Π·Π°ΠΈΠΌΠ½ΠΎΠΉ ΠΈΠ½Π΄ΡΠΊΡΠΈΠ΅ΠΉ, Π»Π΅ΠΆΠΈΡ Π² ΠΎΡΠ½ΠΎΠ²Π΅ ΡΡΠ°Π½ΡΡΠΎΡΠΌΠ°ΡΠΎΡΠ°.ΠΠ»Π΅ΠΊΡΡΠΎΡΡΠ°ΡΠΈΡΠ΅ΡΠΊΠ°Ρ ΠΈΠ½Π΄ΡΠΊΡΠΈΡ — ΡΡΠΎ ΠΎΠ±ΡΠ°Π·ΠΎΠ²Π°Π½ΠΈΠ΅ Π½Π΅ΡΠ±Π°Π»Π°Π½ΡΠΈΡΠΎΠ²Π°Π½Π½ΠΎΠ³ΠΎ ΡΠ»Π΅ΠΊΡΡΠΈΡΠ΅ΡΠΊΠΎΠ³ΠΎ Π·Π°ΡΡΠ΄Π° Π½Π° Π½Π΅Π·Π°ΡΡΠΆΠ΅Π½Π½ΠΎΠΌ ΠΌΠ΅ΡΠ°Π»Π»ΠΈΡΠ΅ΡΠΊΠΎΠΌ ΡΠ΅Π»Π΅ Π² ΡΠ΅Π·ΡΠ»ΡΡΠ°ΡΠ΅ ΡΠΎΠ³ΠΎ, ΡΡΠΎ Π·Π°ΡΡΠΆΠ΅Π½Π½ΠΎΠ΅ ΡΠ΅Π»ΠΎ ΠΏΠΎΠ΄Π½ΠΎΡΡΡ ΠΊ Π½Π΅ΠΌΡ, Π½Π΅ ΠΊΠ°ΡΠ°ΡΡΡ Π΅Π³ΠΎ. ΠΡΠ»ΠΈ Π·Π°ΡΡΠΆΠ΅Π½Π½ΠΎΠ΅ ΡΠ΅Π»ΠΎ Π·Π°ΡΡΠΆΠ΅Π½ΠΎ ΠΏΠΎΠ»ΠΎΠΆΠΈΡΠ΅Π»ΡΠ½ΠΎ, ΡΠ»Π΅ΠΊΡΡΠΎΠ½Ρ Π½Π΅Π·Π°ΡΡΠΆΠ΅Π½Π½ΠΎΠ³ΠΎ ΡΠ΅Π»Π° Π±ΡΠ΄ΡΡ ΠΏΡΠΈΡΡΠ³ΠΈΠ²Π°ΡΡΡΡ ΠΊ Π½Π΅ΠΌΡ; Π΅ΡΠ»ΠΈ Π·Π°ΡΠ΅ΠΌ Π·Π°Π·Π΅ΠΌΠ»ΠΈΡΡ ΠΏΡΠΎΡΠΈΠ²ΠΎΠΏΠΎΠ»ΠΎΠΆΠ½ΡΠΉ ΠΊΠΎΠ½Π΅Ρ ΡΠ΅Π»Π°, ΡΠ»Π΅ΠΊΡΡΠΎΠ½Ρ ΠΏΠΎΡΠ΅ΠΊΡΡ Π½Π° Π½Π΅Π³ΠΎ, ΡΡΠΎΠ±Ρ Π·Π°ΠΌΠ΅Π½ΠΈΡΡ ΡΠ»Π΅ΠΊΡΡΠΎΠ½Ρ, ΠΏΡΠΈΡΡΠ½ΡΡΡΠ΅ ΠΊ Π΄ΡΡΠ³ΠΎΠΌΡ ΠΊΠΎΠ½ΡΡ, ΡΠ΅Π»ΠΎ, ΡΠ°ΠΊΠΈΠΌ ΠΎΠ±ΡΠ°Π·ΠΎΠΌ, ΠΏΡΠΈΠΎΠ±ΡΠ΅ΡΠ΅Ρ ΠΎΡΡΠΈΡΠ°ΡΠ΅Π»ΡΠ½ΡΠΉ Π·Π°ΡΡΠ΄ ΠΏΠΎΡΠ»Π΅ ΡΠ°Π·ΡΡΠ²Π° Π·Π°Π·Π΅ΠΌΠ»Π΅Π½ΠΈΡ.
ΠΠ½Π°Π»ΠΎΠ³ΠΈΡΠ½ΡΡ ΠΏΡΠΎΡΠ΅Π΄ΡΡΡ ΠΌΠΎΠΆΠ½ΠΎ ΠΈΡΠΏΠΎΠ»ΡΠ·ΠΎΠ²Π°ΡΡ Π΄Π»Ρ ΡΠΎΠ·Π΄Π°Π½ΠΈΡ ΠΏΠΎΠ»ΠΎΠΆΠΈΡΠ΅Π»ΡΠ½ΠΎΠ³ΠΎ Π·Π°ΡΡΠ΄Π° Π½Π° Π½Π΅Π·Π°ΡΡΠΆΠ΅Π½Π½ΠΎΠΌ ΡΠ΅Π»Π΅, ΠΊΠΎΠ³Π΄Π° ΠΊ Π½Π΅ΠΌΡ ΠΏΠΎΠ΄Π½ΠΎΡΡΡ ΠΎΡΡΠΈΡΠ°ΡΠ΅Π»ΡΠ½ΠΎ Π·Π°ΡΡΠΆΠ΅Π½Π½ΠΎΠ΅ ΡΠ΅Π»ΠΎ.Π‘ΠΌΠΎΡΡΠΈΡΠ΅ ΡΠ»Π΅ΠΊΡΡΠΈΡΠ΅ΡΡΠ²ΠΎ. ΠΠ°Π³Π½ΠΈΡΠ½Π°Ρ ΠΈΠ½Π΄ΡΠΊΡΠΈΡ — ΡΡΠΎ ΡΠΎΠ·Π΄Π°Π½ΠΈΠ΅ ΠΌΠ°Π³Π½ΠΈΡΠ½ΠΎΠ³ΠΎ ΠΏΠΎΠ»Ρ Π² ΠΊΡΡΠΊΠ΅ Π½Π΅ΠΌΠ°Π³Π½ΠΈΡΠ½ΠΎΠ³ΠΎ ΠΆΠ΅Π»Π΅Π·Π° ΠΈΠ»ΠΈ Π΄ΡΡΠ³ΠΎΠ³ΠΎ ΡΠ΅ΡΡΠΎΠΌΠ°Π³Π½ΠΈΡΠ½ΠΎΠ³ΠΎ Π²Π΅ΡΠ΅ΡΡΠ²Π° ΠΏΡΠΈ ΠΏΡΠΈΠ±Π»ΠΈΠΆΠ΅Π½ΠΈΠΈ ΠΊ Π½Π΅ΠΌΡ ΠΌΠ°Π³Π½ΠΈΡΠ°. ΠΠ°Π³Π½ΠΈΡ Π·Π°ΡΡΠ°Π²Π»ΡΠ΅Ρ ΠΎΡΠ΄Π΅Π»ΡΠ½ΡΠ΅ ΡΠ°ΡΡΠΈΡΡ ΠΆΠ΅Π»Π΅Π·Π°, ΠΊΠΎΡΠΎΡΡΠ΅ Π΄Π΅ΠΉΡΡΠ²ΡΡΡ ΠΊΠ°ΠΊ ΠΊΡΠΎΡΠ΅ΡΠ½ΡΠ΅ ΠΌΠ°Π³Π½ΠΈΡΡ, Π²ΡΡΡΡΠ°ΠΈΠ²Π°ΡΡΡΡ Π² Π»ΠΈΠ½ΠΈΡ, ΡΠ°ΠΊ ΡΡΠΎ ΠΎΠ±ΡΠ°Π·Π΅Ρ Π² ΡΠ΅Π»ΠΎΠΌ ΡΡΠ°Π½ΠΎΠ²ΠΈΡΡΡ Π½Π°ΠΌΠ°Π³Π½ΠΈΡΠ΅Π½Π½ΡΠΌ. ΠΠΎΠ»ΡΡΠ°Ρ ΡΠ°ΡΡΡ ΡΡΠΎΠ³ΠΎ Π½Π°Π²Π΅Π΄Π΅Π½Π½ΠΎΠ³ΠΎ ΠΌΠ°Π³Π½Π΅ΡΠΈΠ·ΠΌΠ° ΡΠ΅ΡΡΠ΅ΡΡΡ ΠΏΡΠΈ ΡΠ΄Π°Π»Π΅Π½ΠΈΠΈ Π²ΡΠ·ΡΠ²Π°ΡΡΠ΅Π³ΠΎ Π΅Π³ΠΎ ΠΌΠ°Π³Π½ΠΈΡΠ°. Π‘ΠΌΠΎΡΡΠΈΡΠ΅ ΠΌΠ°Π³Π½Π΅ΡΠΈΠ·ΠΌ.ΠΠΎΠ»ΡΠΌΠ±ΠΈΠΉΡΠΊΠ°Ρ ΡΠ»Π΅ΠΊΡΡΠΎΠ½Π½Π°Ρ ΡΠ½ΡΠΈΠΊΠ»ΠΎΠΏΠ΅Π΄ΠΈΡ, 6-Π΅ ΠΈΠ·Π΄. ΠΠ²ΡΠΎΡΡΠΊΠΈΠ΅ ΠΏΡΠ°Π²Π° 2012, Columbia University Press.ΠΡΠ΅ ΠΏΡΠ°Π²Π° Π·Π°ΡΠΈΡΠ΅Π½Ρ.
ΠΠΎΠΏΠΎΠ»Π½ΠΈΡΠ΅Π»ΡΠ½ΡΠ΅ ΡΡΠ°ΡΡΠΈ Π² ΡΠ½ΡΠΈΠΊΠ»ΠΎΠΏΠ΅Π΄ΠΈΠΈ: ΠΠ»Π΅ΠΊΡΡΠΎΡΠ΅Ρ Π½ΠΈΠΊΠ°
Π§ΡΠΎ ΡΠ°ΠΊΠΎΠ΅ ΠΈΠ½Π΄ΡΠΊΡΠΈΡ? | PVT
ΠΠΎΠΌΠΏΠ°Π½ΠΈΠΈ Π³ΡΡΠΏΠΏΡ Inductotherm ΠΈΡΠΏΠΎΠ»ΡΠ·ΡΡΡ ΡΠ»Π΅ΠΊΡΡΠΎΠΌΠ°Π³Π½ΠΈΡΠ½ΡΡ ΠΈΠ½Π΄ΡΠΊΡΠΈΡ Π΄Π»Ρ ΠΏΠ»Π°Π²Π»Π΅Π½ΠΈΡ, Π½Π°Π³ΡΠ΅Π²Π° ΠΈ ΡΠ²Π°ΡΠΊΠΈ Π² ΡΠ°Π·Π»ΠΈΡΠ½ΡΡ ΠΎΡΡΠ°ΡΠ»ΡΡ ΠΏΡΠΎΠΌΡΡΠ»Π΅Π½Π½ΠΎΡΡΠΈ. ΠΠΎ ΡΡΠΎ ΡΠ°ΠΊΠΎΠ΅ ΠΈΠ½Π΄ΡΠΊΡΠΈΡ? Π ΡΠ΅ΠΌ ΠΎΠ½ ΠΎΡΠ»ΠΈΡΠ°Π΅ΡΡΡ ΠΎΡ Π΄ΡΡΠ³ΠΈΡ ΡΠΏΠΎΡΠΎΠ±ΠΎΠ² ΠΎΠ±ΠΎΠ³ΡΠ΅Π²Π°?
ΠΠ»Ρ ΡΠΈΠΏΠΈΡΠ½ΠΎΠ³ΠΎ ΠΈΠ½ΠΆΠ΅Π½Π΅ΡΠ° ΠΈΠ½Π΄ΡΠΊΡΠΈΡ — ΡΠ²Π»Π΅ΠΊΠ°ΡΠ΅Π»ΡΠ½ΡΠΉ ΠΌΠ΅ΡΠΎΠ΄ Π½Π°Π³ΡΠ΅Π²Π°.ΠΠ°Π±Π»ΡΠ΄Π΅Π½ΠΈΠ΅ Π·Π° ΡΠ΅ΠΌ, ΠΊΠ°ΠΊ ΠΊΡΡΠΎΠΊ ΠΌΠ΅ΡΠ°Π»Π»Π° Π² ΠΊΠ°ΡΡΡΠΊΠ΅ ΡΡΠ°Π½ΠΎΠ²ΠΈΡΡΡ Π²ΠΈΡΠ½Π΅Π²ΠΎ-ΠΊΡΠ°ΡΠ½ΡΠΌ Π·Π° ΡΡΠΈΡΠ°Π½Π½ΡΠ΅ ΡΠ΅ΠΊΡΠ½Π΄Ρ, ΠΌΠΎΠΆΠ΅Ρ Π±ΡΡΡ ΡΠ΄ΠΈΠ²ΠΈΡΠ΅Π»ΡΠ½ΡΠΌ Π΄Π»Ρ ΡΠ΅Ρ , ΠΊΡΠΎ Π½Π΅ Π·Π½Π°ΠΊΠΎΠΌ Ρ ΠΈΠ½Π΄ΡΠΊΡΠΈΠΎΠ½Π½ΡΠΌ Π½Π°Π³ΡΠ΅Π²ΠΎΠΌ. ΠΠ±ΠΎΡΡΠ΄ΠΎΠ²Π°Π½ΠΈΠ΅ Π΄Π»Ρ ΠΈΠ½Π΄ΡΠΊΡΠΈΠΎΠ½Π½ΠΎΠ³ΠΎ Π½Π°Π³ΡΠ΅Π²Π° ΡΡΠ΅Π±ΡΠ΅Ρ ΠΏΠΎΠ½ΠΈΠΌΠ°Π½ΠΈΡ ΡΠΈΠ·ΠΈΠΊΠΈ, ΡΠ»Π΅ΠΊΡΡΠΎΠΌΠ°Π³Π½Π΅ΡΠΈΠ·ΠΌΠ°, ΡΠΈΠ»ΠΎΠ²ΠΎΠΉ ΡΠ»Π΅ΠΊΡΡΠΎΠ½ΠΈΠΊΠΈ ΠΈ ΡΠΏΡΠ°Π²Π»Π΅Π½ΠΈΡ ΡΠ΅Ρ Π½ΠΎΠ»ΠΎΠ³ΠΈΡΠ΅ΡΠΊΠΈΠΌΠΈ ΠΏΡΠΎΡΠ΅ΡΡΠ°ΠΌΠΈ, Π½ΠΎ ΠΎΡΠ½ΠΎΠ²Π½ΡΠ΅ ΠΊΠΎΠ½ΡΠ΅ΠΏΡΠΈΠΈ, Π»Π΅ΠΆΠ°ΡΠΈΠ΅ Π² ΠΎΡΠ½ΠΎΠ²Π΅ ΠΈΠ½Π΄ΡΠΊΡΠΈΠΎΠ½Π½ΠΎΠ³ΠΎ Π½Π°Π³ΡΠ΅Π²Π°, ΠΏΡΠΎΡΡΡ Π΄Π»Ρ ΠΏΠΎΠ½ΠΈΠΌΠ°Π½ΠΈΡ.
ΠΡΠ½ΠΎΠ²Ρ
ΠΠ±Π½Π°ΡΡΠΆΠΈΠ» ΠΠ°ΠΉΠΊΠ» Π€Π°ΡΠ°Π΄Π΅ΠΉ, ΠΈΠ½Π΄ΡΠΊΡΠΈΡ Π½Π°ΡΠΈΠ½Π°Π΅ΡΡΡ Ρ ΠΊΠ°ΡΡΡΠΊΠΈ ΠΈΠ· ΠΏΡΠΎΠ²ΠΎΠ΄ΡΡΠ΅Π³ΠΎ ΠΌΠ°ΡΠ΅ΡΠΈΠ°Π»Π° (Π½Π°ΠΏΡΠΈΠΌΠ΅Ρ, ΠΌΠ΅Π΄ΠΈ). ΠΠΎΠ³Π΄Π° ΡΠΎΠΊ ΡΠ΅ΡΠ΅Ρ ΡΠ΅ΡΠ΅Π· ΠΊΠ°ΡΡΡΠΊΡ, ΡΠΎΠ·Π΄Π°Π΅ΡΡΡ ΠΌΠ°Π³Π½ΠΈΡΠ½ΠΎΠ΅ ΠΏΠΎΠ»Π΅ Π²Π½ΡΡΡΠΈ ΠΈ Π²ΠΎΠΊΡΡΠ³ ΠΊΠ°ΡΡΡΠΊΠΈ.Π‘ΠΏΠΎΡΠΎΠ±Π½ΠΎΡΡΡ ΠΌΠ°Π³Π½ΠΈΡΠ½ΠΎΠ³ΠΎ ΠΏΠΎΠ»Ρ Π²ΡΠΏΠΎΠ»Π½ΡΡΡ ΡΠ°Π±ΠΎΡΡ Π·Π°Π²ΠΈΡΠΈΡ ΠΎΡ ΠΊΠΎΠ½ΡΡΡΡΠΊΡΠΈΠΈ ΠΊΠ°ΡΡΡΠΊΠΈ, Π° ΡΠ°ΠΊΠΆΠ΅ ΠΎΡ Π²Π΅Π»ΠΈΡΠΈΠ½Ρ ΡΠΎΠΊΠ°, ΠΏΡΠΎΡΠ΅ΠΊΠ°ΡΡΠ΅Π³ΠΎ ΡΠ΅ΡΠ΅Π· ΠΊΠ°ΡΡΡΠΊΡ.
ΠΠ°ΠΏΡΠ°Π²Π»Π΅Π½ΠΈΠ΅ ΠΌΠ°Π³Π½ΠΈΡΠ½ΠΎΠ³ΠΎ ΠΏΠΎΠ»Ρ Π·Π°Π²ΠΈΡΠΈΡ ΠΎΡ Π½Π°ΠΏΡΠ°Π²Π»Π΅Π½ΠΈΡ ΠΏΡΠΎΡΠ΅ΠΊΠ°Π½ΠΈΡ ΡΠΎΠΊΠ°, ΠΏΠΎΡΡΠΎΠΌΡ ΠΏΠ΅ΡΠ΅ΠΌΠ΅Π½Π½ΡΠΉ ΡΠΎΠΊ ΡΠ΅ΡΠ΅Π· ΠΊΠ°ΡΡΡΠΊΡ ΠΏΡΠΈΠ²Π΅Π΄Π΅Ρ ΠΊ ΠΈΠ·ΠΌΠ΅Π½Π΅Π½ΠΈΡ Π½Π°ΠΏΡΠ°Π²Π»Π΅Π½ΠΈΡ ΠΌΠ°Π³Π½ΠΈΡΠ½ΠΎΠ³ΠΎ ΠΏΠΎΠ»Ρ Ρ ΡΠΎΠΉ ΠΆΠ΅ ΡΠΊΠΎΡΠΎΡΡΡΡ, ΡΡΠΎ ΠΈ ΡΠ°ΡΡΠΎΡΠ° ΠΏΠ΅ΡΠ΅ΠΌΠ΅Π½Π½ΠΎΠ³ΠΎ ΡΠΎΠΊΠ°.
ΠΠ΅ΡΠ΅ΠΌΠ΅Π½Π½ΡΠΉ ΡΠΎΠΊ 60 ΠΡ Π·Π°ΡΡΠ°Π²ΠΈΡ ΠΌΠ°Π³Π½ΠΈΡΠ½ΠΎΠ΅ ΠΏΠΎΠ»Π΅ ΠΌΠ΅Π½ΡΡΡ Π½Π°ΠΏΡΠ°Π²Π»Π΅Π½ΠΈΠ΅ 60 ΡΠ°Π· Π² ΡΠ΅ΠΊΡΠ½Π΄Ρ. ΠΠ΅ΡΠ΅ΠΌΠ΅Π½Π½ΡΠΉ ΡΠΎΠΊ 400 ΠΊΠΡ Π²ΡΠ·ΠΎΠ²Π΅Ρ ΠΏΠ΅ΡΠ΅ΠΊΠ»ΡΡΠ΅Π½ΠΈΠ΅ ΠΌΠ°Π³Π½ΠΈΡΠ½ΠΎΠ³ΠΎ ΠΏΠΎΠ»Ρ 400 000 ΡΠ°Π· Π² ΡΠ΅ΠΊΡΠ½Π΄Ρ.
ΠΠΎΠ³Π΄Π° ΠΏΡΠΎΠ²ΠΎΠ΄ΡΡΠΈΠΉ ΠΌΠ°ΡΠ΅ΡΠΈΠ°Π», Π·Π°Π³ΠΎΡΠΎΠ²ΠΊΠ°, ΠΏΠΎΠΌΠ΅ΡΠ°Π΅ΡΡΡ Π² ΠΈΠ·ΠΌΠ΅Π½ΡΡΡΠ΅Π΅ΡΡ ΠΌΠ°Π³Π½ΠΈΡΠ½ΠΎΠ΅ ΠΏΠΎΠ»Π΅ (Π½Π°ΠΏΡΠΈΠΌΠ΅Ρ, ΠΏΠΎΠ»Π΅, Π³Π΅Π½Π΅ΡΠΈΡΡΠ΅ΠΌΠΎΠ΅ ΠΏΠ΅ΡΠ΅ΠΌΠ΅Π½Π½ΡΠΌ ΡΠΎΠΊΠΎΠΌ), Π² Π·Π°Π³ΠΎΡΠΎΠ²ΠΊΠ΅ ΠΈΠ½Π΄ΡΡΠΈΡΡΠ΅ΡΡΡ Π½Π°ΠΏΡΡΠΆΠ΅Π½ΠΈΠ΅ (Π·Π°ΠΊΠΎΠ½ Π€Π°ΡΠ°Π΄Π΅Ρ). ΠΠ½Π΄ΡΡΠΈΡΠΎΠ²Π°Π½Π½ΠΎΠ΅ Π½Π°ΠΏΡΡΠΆΠ΅Π½ΠΈΠ΅ ΠΏΡΠΈΠ²Π΅Π΄Π΅Ρ ΠΊ ΠΏΠΎΡΠΎΠΊΡ ΡΠ»Π΅ΠΊΡΡΠΎΠ½ΠΎΠ²: ΡΠΎΠΊΡ! Π’ΠΎΠΊ, ΠΏΡΠΎΡΠ΅ΠΊΠ°ΡΡΠΈΠΉ ΡΠ΅ΡΠ΅Π· Π·Π°Π³ΠΎΡΠΎΠ²ΠΊΡ, Π±ΡΠ΄Π΅Ρ ΠΈΠ΄ΡΠΈ Π² Π½Π°ΠΏΡΠ°Π²Π»Π΅Π½ΠΈΠΈ, ΠΏΡΠΎΡΠΈΠ²ΠΎΠΏΠΎΠ»ΠΎΠΆΠ½ΠΎΠΌ ΡΠΎΠΊΡ Π² ΠΊΠ°ΡΡΡΠΊΠ΅. ΠΡΠΎ ΠΎΠ·Π½Π°ΡΠ°Π΅Ρ, ΡΡΠΎ ΠΌΡ ΠΌΠΎΠΆΠ΅ΠΌ ΠΊΠΎΠ½ΡΡΠΎΠ»ΠΈΡΠΎΠ²Π°ΡΡ ΡΠ°ΡΡΠΎΡΡ ΡΠΎΠΊΠ° Π² Π·Π°Π³ΠΎΡΠΎΠ²ΠΊΠ΅, ΠΊΠΎΠ½ΡΡΠΎΠ»ΠΈΡΡΡ ΡΠ°ΡΡΠΎΡΡ ΡΠΎΠΊΠ° Π² ΠΊΠ°ΡΡΡΠΊΠ΅.
ΠΠΎΠ³Π΄Π° ΡΠΎΠΊ ΡΠ΅ΡΠ΅Ρ ΡΠ΅ΡΠ΅Π· ΡΡΠ΅Π΄Ρ, Π΄Π²ΠΈΠΆΠ΅Π½ΠΈΠ΅ ΡΠ»Π΅ΠΊΡΡΠΎΠ½ΠΎΠ² Π±ΡΠ΄Π΅Ρ ΡΠΎΠΏΡΠΎΡΠΈΠ²Π»ΡΡΡΡΡ. ΠΡΠΎ ΡΠΎΠΏΡΠΎΡΠΈΠ²Π»Π΅Π½ΠΈΠ΅ ΠΏΡΠΎΡΠ²Π»ΡΠ΅ΡΡΡ ΠΊΠ°ΠΊ ΡΠ΅ΠΏΠ»ΠΎ (ΡΡΡΠ΅ΠΊΡ Π΄ΠΆΠΎΡΠ»Π΅Π²ΠΎΠ³ΠΎ Π½Π°Π³ΡΠ΅Π²Π°). ΠΠ°ΡΠ΅ΡΠΈΠ°Π»Ρ, ΠΊΠΎΡΠΎΡΡΠ΅ Π±ΠΎΠ»Π΅Π΅ ΡΡΡΠΎΠΉΡΠΈΠ²Ρ ΠΊ ΠΏΠΎΡΠΎΠΊΡ ΡΠ»Π΅ΠΊΡΡΠΎΠ½ΠΎΠ², Π±ΡΠ΄ΡΡ Π²ΡΠ΄Π΅Π»ΡΡΡ Π±ΠΎΠ»ΡΡΠ΅ ΡΠ΅ΠΏΠ»Π° ΠΏΡΠΈ ΠΏΡΠΎΡΠ΅ΠΊΠ°Π½ΠΈΠΈ ΡΠ΅ΡΠ΅Π· Π½ΠΈΡ ΡΠΎΠΊΠ°, Π½ΠΎ, Π±Π΅Π·ΡΡΠ»ΠΎΠ²Π½ΠΎ, ΠΌΠΎΠΆΠ½ΠΎ Π½Π°Π³ΡΠ΅Π²Π°ΡΡ ΠΌΠ°ΡΠ΅ΡΠΈΠ°Π»Ρ Ρ Π²ΡΡΠΎΠΊΠΎΠΉ ΠΏΡΠΎΠ²ΠΎΠ΄ΠΈΠΌΠΎΡΡΡΡ (Π½Π°ΠΏΡΠΈΠΌΠ΅Ρ, ΠΌΠ΅Π΄Ρ) Ρ ΠΏΠΎΠΌΠΎΡΡΡ ΠΈΠ½Π΄ΡΡΠΈΡΠΎΠ²Π°Π½Π½ΠΎΠ³ΠΎ ΡΠΎΠΊΠ°. ΠΡΠΎ ΡΠ²Π»Π΅Π½ΠΈΠ΅ ΠΊΡΠΈΡΠΈΡΠ½ΠΎ Π΄Π»Ρ ΠΈΠ½Π΄ΡΠΊΡΠΈΠΎΠ½Π½ΠΎΠ³ΠΎ Π½Π°Π³ΡΠ΅Π²Π°.
Π§ΡΠΎ Π½Π°ΠΌ Π½ΡΠΆΠ½ΠΎ Π΄Π»Ρ ΠΈΠ½Π΄ΡΠΊΡΠΈΠΎΠ½Π½ΠΎΠ³ΠΎ Π½Π°Π³ΡΠ΅Π²Π°?
ΠΡΠ΅ ΡΡΠΎ Π³ΠΎΠ²ΠΎΡΠΈΡ Π½Π°ΠΌ ΠΎ ΡΠΎΠΌ, ΡΡΠΎ Π΄Π»Ρ ΠΈΠ½Π΄ΡΠΊΡΠΈΠΎΠ½Π½ΠΎΠ³ΠΎ Π½Π°Π³ΡΠ΅Π²Π° Π½Π΅ΠΎΠ±Ρ ΠΎΠ΄ΠΈΠΌΡ Π΄Π²Π΅ ΠΎΡΠ½ΠΎΠ²Π½ΡΠ΅ Π²Π΅ΡΠΈ:
- ΠΠ·ΠΌΠ΅Π½ΡΡΡΠ΅Π΅ΡΡ ΠΌΠ°Π³Π½ΠΈΡΠ½ΠΎΠ΅ ΠΏΠΎΠ»Π΅
- ΠΠ»Π΅ΠΊΡΡΠΎΠΏΡΠΎΠ²ΠΎΠ΄ΡΡΠΈΠΉ ΠΌΠ°ΡΠ΅ΡΠΈΠ°Π», ΠΏΠΎΠΌΠ΅ΡΠ΅Π½Π½ΡΠΉ Π² ΠΌΠ°Π³Π½ΠΈΡΠ½ΠΎΠ΅ ΠΏΠΎΠ»Π΅
Π§Π΅ΠΌ ΠΎΡΠ»ΠΈΡΠ°Π΅ΡΡΡ ΠΈΠ½Π΄ΡΠΊΡΠΈΠΎΠ½Π½ΡΠΉ Π½Π°Π³ΡΠ΅Π² ΠΎΡ Π΄ΡΡΠ³ΠΈΡ ΠΌΠ΅ΡΠΎΠ΄ΠΎΠ² Π½Π°Π³ΡΠ΅Π²Π°?
ΠΡΡΡ Π½Π΅ΡΠΊΠΎΠ»ΡΠΊΠΎ ΠΌΠ΅ΡΠΎΠ΄ΠΎΠ² Π½Π°Π³ΡΠ΅Π²Π° ΠΎΠ±ΡΠ΅ΠΊΡΠ° Π±Π΅Π· ΠΈΠ½Π΄ΡΠΊΡΠΈΠΈ.ΠΠ΅ΠΊΠΎΡΠΎΡΡΠ΅ ΠΈΠ· Π½Π°ΠΈΠ±ΠΎΠ»Π΅Π΅ ΡΠ°ΡΠΏΡΠΎΡΡΡΠ°Π½Π΅Π½Π½ΡΡ ΠΏΡΠΎΠΌΡΡΠ»Π΅Π½Π½ΡΡ ΠΏΡΠ°ΠΊΡΠΈΠΊ Π²ΠΊΠ»ΡΡΠ°ΡΡ Π³Π°Π·ΠΎΠ²ΡΠ΅ ΠΏΠ΅ΡΠΈ, ΡΠ»Π΅ΠΊΡΡΠΈΡΠ΅ΡΠΊΠΈΠ΅ ΠΏΠ΅ΡΠΈ ΠΈ ΡΠΎΠ»ΡΠ½ΡΠ΅ Π±Π°Π½ΠΈ. ΠΡΠ΅ ΡΡΠΈ ΠΌΠ΅ΡΠΎΠ΄Ρ ΠΎΡΠ½ΠΎΠ²Π°Π½Ρ Π½Π° ΠΏΠ΅ΡΠ΅Π΄Π°ΡΠ΅ ΡΠ΅ΠΏΠ»Π° ΠΏΡΠΎΠ΄ΡΠΊΡΡ ΠΎΡ ΠΈΡΡΠΎΡΠ½ΠΈΠΊΠ° ΡΠ΅ΠΏΠ»Π° (Π³ΠΎΡΠ΅Π»ΠΊΠΈ, Π½Π°Π³ΡΠ΅Π²Π°ΡΠ΅Π»ΡΠ½ΠΎΠ³ΠΎ ΡΠ»Π΅ΠΌΠ΅Π½ΡΠ°, ΠΆΠΈΠ΄ΠΊΠΎΠΉ ΡΠΎΠ»ΠΈ) ΠΏΠΎΡΡΠ΅Π΄ΡΡΠ²ΠΎΠΌ ΠΊΠΎΠ½Π²Π΅ΠΊΡΠΈΠΈ ΠΈ ΠΈΠ·Π»ΡΡΠ΅Π½ΠΈΡ. ΠΠΎΠ³Π΄Π° ΠΏΠΎΠ²Π΅ΡΡ Π½ΠΎΡΡΡ ΠΏΡΠΎΠ΄ΡΠΊΡΠ° Π½Π°Π³ΡΠ΅Π²Π°Π΅ΡΡΡ, ΡΠ΅ΠΏΠ»ΠΎ ΠΏΠ΅ΡΠ΅Π΄Π°Π΅ΡΡΡ ΡΠ΅ΡΠ΅Π· ΠΏΡΠΎΠ΄ΡΠΊΡ Π·Π° ΡΡΠ΅Ρ ΡΠ΅ΠΏΠ»ΠΎΠΏΡΠΎΠ²ΠΎΠ΄Π½ΠΎΡΡΠΈ.
ΠΡΠΎΠ΄ΡΠΊΡΡ Ρ ΠΈΠ½Π΄ΡΠΊΡΠΈΠΎΠ½Π½ΡΠΌ Π½Π°Π³ΡΠ΅Π²ΠΎΠΌ Π½Π΅ ΠΈΡΠΏΠΎΠ»ΡΠ·ΡΡΡ ΠΊΠΎΠ½Π²Π΅ΠΊΡΠΈΡ ΠΈ ΠΈΠ·Π»ΡΡΠ΅Π½ΠΈΠ΅ Π΄Π»Ρ Π΄ΠΎΡΡΠ°Π²ΠΊΠΈ ΡΠ΅ΠΏΠ»Π° ΠΊ ΠΏΠΎΠ²Π΅ΡΡ
Π½ΠΎΡΡΠΈ ΠΏΡΠΎΠ΄ΡΠΊΡΠ°. ΠΠΌΠ΅ΡΡΠΎ ΡΡΠΎΠ³ΠΎ ΡΠ΅ΠΏΠ»ΠΎ Π³Π΅Π½Π΅ΡΠΈΡΡΠ΅ΡΡΡ Π½Π° ΠΏΠΎΠ²Π΅ΡΡ
Π½ΠΎΡΡΠΈ ΠΏΡΠΎΠ΄ΡΠΊΡΠ° Π·Π° ΡΡΠ΅Ρ ΠΏΡΠΎΡΠ΅ΠΊΠ°Π½ΠΈΡ ΡΠΎΠΊΠ°.
ΠΠ°ΡΠ΅ΠΌ ΡΠ΅ΠΏΠ»ΠΎ ΠΎΡ ΠΏΠΎΠ²Π΅ΡΡ
Π½ΠΎΡΡΠΈ ΠΏΡΠΎΠ΄ΡΠΊΡΠ° ΠΏΠ΅ΡΠ΅Π΄Π°Π΅ΡΡΡ ΡΠ΅ΡΠ΅Π· ΠΏΡΠΎΠ΄ΡΠΊΡ Π·Π° ΡΡΠ΅Ρ ΡΠ΅ΠΏΠ»ΠΎΠΏΡΠΎΠ²ΠΎΠ΄Π½ΠΎΡΡΠΈ. ΠΠ»ΡΠ±ΠΈΠ½Π°, Π½Π° ΠΊΠΎΡΠΎΡΡΡ ΡΠ΅ΠΏΠ»ΠΎ Π³Π΅Π½Π΅ΡΠΈΡΡΡΡΡΡ Π½Π΅ΠΏΠΎΡΡΠ΅Π΄ΡΡΠ²Π΅Π½Π½ΠΎ Ρ ΠΏΠΎΠΌΠΎΡΡΡ ΠΈΠ½Π΄ΡΡΠΈΡΠΎΠ²Π°Π½Π½ΠΎΠ³ΠΎ ΡΠΎΠΊΠ° Π·Π°Π²ΠΈΡΠΈΡ ΠΎΡ ΡΠΎΠ³ΠΎ, ΡΡΠΎ Π½Π°Π·ΡΠ²Π°Π΅ΡΡΡ Π² ΡΠ»Π΅ΠΊΡΡΠΈΡΠ΅ΡΠΊΠΈΡ
ΠΎΠΏΠΎΡΠ½ΠΎΠΉ Π³Π»ΡΠ±ΠΈΠ½Ρ .
ΠΠ»Π΅ΠΊΡΡΠΈΡΠ΅ΡΠΊΠ°Ρ ΠΎΠΏΠΎΡΠ½Π°Ρ Π³Π»ΡΠ±ΠΈΠ½Π° ΡΠΈΠ»ΡΠ½ΠΎ Π·Π°Π²ΠΈΡΠΈΡ ΠΎΡ ΡΠ°ΡΡΠΎΡΡ ΠΏΠ΅ΡΠ΅ΠΌΠ΅Π½Π½ΠΎΠ³ΠΎ ΡΠΎΠΊΠ°, ΠΏΡΠΎΡΠ΅ΠΊΠ°ΡΡΠ΅Π³ΠΎ ΡΠ΅ΡΠ΅Π· Π·Π°Π³ΠΎΡΠΎΠ²ΠΊΡ. ΠΠΎΠ»Π΅Π΅ Π²ΡΡΠΎΠΊΠ°Ρ ΡΠ°ΡΡΠΎΡΠ° ΡΠΎΠΊ ΠΏΡΠΈΠ²Π΅Π΄Π΅Ρ ΠΊ ΠΌΠ΅Π»ΡΡΠ΅ ΡΠ»Π΅ΠΊΡΡΠΈΡΠ΅ΡΠΊΠΈΡ ΡΡΠ°Π»ΠΎΠ½Π½ΠΎΠΉ Π³Π»ΡΠ±ΠΈΠ½Ρ ΠΈ Π±ΠΎΠ»Π΅Π΅ Π½ΠΈΠ·ΠΊΠ°Ρ ΡΠ°ΡΡΠΎΡΠ° ΡΠΎΠΊ ΠΏΡΠΈΠ²Π΅Π΄Π΅Ρ ΠΊ Π±ΠΎΠ»Π΅Π΅ Π³Π»ΡΠ±ΠΎΠΊΠΎΠΉ ΡΠ»Π΅ΠΊΡΡΠΈΡΠ΅ΡΠΊΠΈΠΌ ΡΡΠ°Π»ΠΎΠ½Π½ΠΎΠΉ Π³Π»ΡΠ±ΠΈΠ½Π΅ .ΠΡΠ° Π³Π»ΡΠ±ΠΈΠ½Π° ΡΠ°ΠΊΠΆΠ΅ Π·Π°Π²ΠΈΡΠΈΡ ΠΎΡ ΡΠ»Π΅ΠΊΡΡΠΈΡΠ΅ΡΠΊΠΈΡ ΠΈ ΠΌΠ°Π³Π½ΠΈΡΠ½ΡΡ ΡΠ²ΠΎΠΉΡΡΠ² Π΄Π΅ΡΠ°Π»ΠΈ.
ΠΠΏΠΎΡΠ½Π°Ρ ΡΠ»Π΅ΠΊΡΡΠΈΡΠ΅ΡΠΊΠ°Ρ Π³Π»ΡΠ±ΠΈΠ½Π° Π²ΡΡΠΎΠΊΠΎΠΉ ΠΈ Π½ΠΈΠ·ΠΊΠΎΠΉ ΡΠ°ΡΡΠΎΡΡ ΠΠΎΠΌΠΏΠ°Π½ΠΈΠΈ Π³ΡΡΠΏΠΏΡInductotherm ΠΈΡΠΏΠΎΠ»ΡΠ·ΡΡΡ ΠΏΡΠ΅ΠΈΠΌΡΡΠ΅ΡΡΠ²Π° ΡΡΠΈΡ ΡΠΈΠ·ΠΈΡΠ΅ΡΠΊΠΈΡ ΠΈ ΡΠ»Π΅ΠΊΡΡΠΈΡΠ΅ΡΠΊΠΈΡ ΡΠ²Π»Π΅Π½ΠΈΠΉ, ΡΡΠΎΠ±Ρ Π°Π΄Π°ΠΏΡΠΈΡΠΎΠ²Π°ΡΡ ΡΠ΅ΡΠ΅Π½ΠΈΡ Π΄Π»Ρ ΠΎΠ±ΠΎΠ³ΡΠ΅Π²Π° Π΄Π»Ρ ΠΊΠΎΠ½ΠΊΡΠ΅ΡΠ½ΡΡ ΠΏΡΠΎΠ΄ΡΠΊΡΠΎΠ² ΠΈ ΠΏΡΠΈΠ»ΠΎΠΆΠ΅Π½ΠΈΠΉ. Π’ΡΠ°ΡΠ΅Π»ΡΠ½ΡΠΉ ΠΊΠΎΠ½ΡΡΠΎΠ»Ρ ΠΌΠΎΡΠ½ΠΎΡΡΠΈ, ΡΠ°ΡΡΠΎΡΡ ΠΈ Π³Π΅ΠΎΠΌΠ΅ΡΡΠΈΠΈ ΠΊΠ°ΡΡΡΠ΅ΠΊ ΠΏΠΎΠ·Π²ΠΎΠ»ΡΠ΅Ρ ΠΊΠΎΠΌΠΏΠ°Π½ΠΈΡΠΌ Π³ΡΡΠΏΠΏΡ Inductotherm ΠΏΡΠΎΠ΅ΠΊΡΠΈΡΠΎΠ²Π°ΡΡ ΠΎΠ±ΠΎΡΡΠ΄ΠΎΠ²Π°Π½ΠΈΠ΅ Ρ Π²ΡΡΠΎΠΊΠΈΠΌ ΡΡΠΎΠ²Π½Π΅ΠΌ ΡΠΏΡΠ°Π²Π»Π΅Π½ΠΈΡ ΡΠ΅Ρ Π½ΠΎΠ»ΠΎΠ³ΠΈΡΠ΅ΡΠΊΠΈΠΌ ΠΏΡΠΎΡΠ΅ΡΡΠΎΠΌ ΠΈ Π½Π°Π΄Π΅ΠΆΠ½ΠΎΡΡΡΡ Π½Π΅Π·Π°Π²ΠΈΡΠΈΠΌΠΎ ΠΎΡ ΠΎΠ±Π»Π°ΡΡΠΈ ΠΏΡΠΈΠΌΠ΅Π½Π΅Π½ΠΈΡ.
ΠΠ½Π΄ΡΠΊΡΠΈΠΎΠ½Π½Π°Ρ ΠΏΠ»Π°Π²ΠΊΠ°
ΠΠ»Ρ ΠΌΠ½ΠΎΠ³ΠΈΡ ΠΏΡΠΎΡΠ΅ΡΡΠΎΠ² ΠΏΠ»Π°Π²Π»Π΅Π½ΠΈΠ΅ — ΡΡΠΎ ΠΏΠ΅ΡΠ²ΡΠΉ ΡΠ°Π³ Π² ΠΏΡΠΎΠΈΠ·Π²ΠΎΠ΄ΡΡΠ²Π΅ ΠΏΠΎΠ»Π΅Π·Π½ΠΎΠ³ΠΎ ΠΏΡΠΎΠ΄ΡΠΊΡΠ°; ΠΈΠ½Π΄ΡΠΊΡΠΈΠΎΠ½Π½Π°Ρ ΠΏΠ»Π°Π²ΠΊΠ° ΠΏΡΠΎΠΈΡΡ ΠΎΠ΄ΠΈΡ Π±ΡΡΡΡΠΎ ΠΈ ΡΡΡΠ΅ΠΊΡΠΈΠ²Π½ΠΎ. ΠΠ·ΠΌΠ΅Π½ΡΡ Π³Π΅ΠΎΠΌΠ΅ΡΡΠΈΡ ΠΈΠ½Π΄ΡΠΊΡΠΈΠΎΠ½Π½ΠΎΠΉ ΠΊΠ°ΡΡΡΠΊΠΈ, ΠΈΠ½Π΄ΡΠΊΡΠΈΠΎΠ½Π½ΡΠ΅ ΠΏΠ»Π°Π²ΠΈΠ»ΡΠ½ΡΠ΅ ΠΏΠ΅ΡΠΈ ΠΌΠΎΠ³ΡΡ ΡΠ΄Π΅ΡΠΆΠΈΠ²Π°ΡΡ Π·Π°ΡΡΠ΄Ρ, ΡΠ°Π·ΠΌΠ΅Ρ ΠΊΠΎΡΠΎΡΡΡ Π²Π°ΡΡΠΈΡΡΠ΅ΡΡΡ ΠΎΡ ΠΎΠ±ΡΠ΅ΠΌΠ° ΠΊΠΎΡΠ΅ΠΉΠ½ΠΎΠΉ ΠΊΡΡΠΆΠΊΠΈ Π΄ΠΎ ΡΠΎΡΠ΅Π½ ΡΠΎΠ½Π½ ΡΠ°ΡΠΏΠ»Π°Π²Π»Π΅Π½Π½ΠΎΠ³ΠΎ ΠΌΠ΅ΡΠ°Π»Π»Π°. ΠΡΠΎΠΌΠ΅ ΡΠΎΠ³ΠΎ, ΡΠ΅Π³ΡΠ»ΠΈΡΡΡ ΡΠ°ΡΡΠΎΡΡ ΠΈ ΠΌΠΎΡΠ½ΠΎΡΡΡ, ΠΊΠΎΠΌΠΏΠ°Π½ΠΈΠΈ ΠΡΡΠΏΠΏΡ Inductotherm ΠΌΠΎΠ³ΡΡ ΠΎΠ±ΡΠ°Π±Π°ΡΡΠ²Π°ΡΡ ΠΏΡΠ°ΠΊΡΠΈΡΠ΅ΡΠΊΠΈ Π²ΡΠ΅ ΠΌΠ΅ΡΠ°Π»Π»Ρ ΠΈ ΠΌΠ°ΡΠ΅ΡΠΈΠ°Π»Ρ, Π²ΠΊΠ»ΡΡΠ°Ρ, ΠΏΠΎΠΌΠΈΠΌΠΎ ΠΏΡΠΎΡΠ΅Π³ΠΎ, ΠΆΠ΅Π»Π΅Π·ΠΎ, ΡΡΠ°Π»Ρ ΠΈ ΡΠΏΠ»Π°Π²Ρ Π½Π΅ΡΠΆΠ°Π²Π΅ΡΡΠ΅ΠΉ ΡΡΠ°Π»ΠΈ, ΠΌΠ΅Π΄Ρ ΠΈ ΡΠΏΠ»Π°Π²Ρ Π½Π° Π΅Π΅ ΠΎΡΠ½ΠΎΠ²Π΅, Π°Π»ΡΠΌΠΈΠ½ΠΈΠΉ ΠΈ ΠΊΡΠ΅ΠΌΠ½ΠΈΠΉ.ΠΠ½Π΄ΡΠΊΡΠΈΠΎΠ½Π½ΠΎΠ΅ ΠΎΠ±ΠΎΡΡΠ΄ΠΎΠ²Π°Π½ΠΈΠ΅ ΡΠ°Π·ΡΠ°Π±Π°ΡΡΠ²Π°Π΅ΡΡΡ ΠΈΠ½Π΄ΠΈΠ²ΠΈΠ΄ΡΠ°Π»ΡΠ½ΠΎ Π΄Π»Ρ ΠΊΠ°ΠΆΠ΄ΠΎΠ³ΠΎ ΠΏΡΠΈΠ»ΠΎΠΆΠ΅Π½ΠΈΡ, ΡΡΠΎΠ±Ρ ΠΎΠ±Π΅ΡΠΏΠ΅ΡΠΈΡΡ Π΅Π³ΠΎ ΠΌΠ°ΠΊΡΠΈΠΌΠ°Π»ΡΠ½ΡΡ ΡΡΡΠ΅ΠΊΡΠΈΠ²Π½ΠΎΡΡΡ.
ΠΡΠ½ΠΎΠ²Π½ΡΠΌ ΠΏΡΠ΅ΠΈΠΌΡΡΠ΅ΡΡΠ²ΠΎΠΌ ΠΈΠ½Π΄ΡΠΊΡΠΈΠΎΠ½Π½ΠΎΠΉ ΠΏΠ»Π°Π²ΠΊΠΈ ΡΠ²Π»ΡΠ΅ΡΡΡ ΠΈΠ½Π΄ΡΠΊΡΠΈΠΎΠ½Π½ΠΎΠ΅ ΠΏΠ΅ΡΠ΅ΠΌΠ΅ΡΠΈΠ²Π°Π½ΠΈΠ΅. Π ΠΈΠ½Π΄ΡΠΊΡΠΈΠΎΠ½Π½ΠΎΠΉ ΠΏΠ΅ΡΠΈ ΠΌΠ΅ΡΠ°Π»Π»ΠΈΡΠ΅ΡΠΊΠ°Ρ ΡΠΈΡ
ΡΠ° ΠΏΠ»Π°Π²ΠΈΡΡΡ ΠΈΠ»ΠΈ Π½Π°Π³ΡΠ΅Π²Π°Π΅ΡΡΡ ΡΠΎΠΊΠΎΠΌ, Π³Π΅Π½Π΅ΡΠΈΡΡΠ΅ΠΌΡΠΌ ΡΠ»Π΅ΠΊΡΡΠΎΠΌΠ°Π³Π½ΠΈΡΠ½ΡΠΌ ΠΏΠΎΠ»Π΅ΠΌ.
ΠΠΎΠ³Π΄Π° ΠΌΠ΅ΡΠ°Π»Π» ΡΠ°ΡΠΏΠ»Π°Π²Π»ΡΠ΅ΡΡΡ, ΡΡΠΎ ΠΏΠΎΠ»Π΅ ΡΠ°ΠΊΠΆΠ΅ Π·Π°ΡΡΠ°Π²Π»ΡΠ΅Ρ Π²Π°Π½Π½Ρ Π΄Π²ΠΈΠ³Π°ΡΡΡΡ. ΠΡΠΎ Π½Π°Π·ΡΠ²Π°Π΅ΡΡΡ ΠΈΠ½Π΄ΡΠΊΡΠΈΠ²Π½ΡΠΌ ΠΏΠ΅ΡΠ΅ΠΌΠ΅ΡΠΈΠ²Π°Π½ΠΈΠ΅ΠΌ. ΠΡΠΎ ΠΏΠΎΡΡΠΎΡΠ½Π½ΠΎΠ΅ Π΄Π²ΠΈΠΆΠ΅Π½ΠΈΠ΅ Π΅ΡΡΠ΅ΡΡΠ²Π΅Π½Π½ΡΠΌ ΠΎΠ±ΡΠ°Π·ΠΎΠΌ ΠΏΠ΅ΡΠ΅ΠΌΠ΅ΡΠΈΠ²Π°Π΅Ρ Π²Π°Π½Π½Ρ, ΠΎΠ±ΡΠ°Π·ΡΡ Π±ΠΎΠ»Π΅Π΅ ΠΎΠ΄Π½ΠΎΡΠΎΠ΄Π½ΡΡ ΡΠΌΠ΅ΡΡ, ΠΈ ΡΠΏΠΎΡΠΎΠ±ΡΡΠ²ΡΠ΅Ρ Π»Π΅Π³ΠΈΡΠΎΠ²Π°Π½ΠΈΡ.ΠΠ΅Π»ΠΈΡΠΈΠ½Π° ΠΏΠ΅ΡΠ΅ΠΌΠ΅ΡΠΈΠ²Π°Π½ΠΈΡ ΠΎΠΏΡΠ΅Π΄Π΅Π»ΡΠ΅ΡΡΡ ΡΠ°Π·ΠΌΠ΅ΡΠΎΠΌ ΠΏΠ΅ΡΠΈ, ΠΌΠΎΡΠ½ΠΎΡΡΡΡ, ΠΏΠΎΠ΄Π°Π²Π°Π΅ΠΌΠΎΠΉ Π½Π° ΠΌΠ΅ΡΠ°Π»Π», ΡΠ°ΡΡΠΎΡΠΎΠΉ ΡΠ»Π΅ΠΊΡΡΠΎΠΌΠ°Π³Π½ΠΈΡΠ½ΠΎΠ³ΠΎ ΠΏΠΎΠ»Ρ ΠΈ ΡΠΈΠΏΠΎΠΌ / ΠΊΠΎΠ»ΠΈΡΠ΅ΡΡΠ²ΠΎΠΌ ΠΌΠ΅ΡΠ°Π»Π»Π° Π² ΠΏΠ΅ΡΠΈ. ΠΡΠΈ Π½Π΅ΠΎΠ±Ρ
ΠΎΠ΄ΠΈΠΌΠΎΡΡΠΈ ΠΊΠΎΠ»ΠΈΡΠ΅ΡΡΠ²ΠΎ ΠΈΠ½Π΄ΡΠΊΡΠΈΠΎΠ½Π½ΠΎΠ³ΠΎ ΠΏΠ΅ΡΠ΅ΠΌΠ΅ΡΠΈΠ²Π°Π½ΠΈΡ Π² Π»ΡΠ±ΠΎΠΉ ΠΏΠ΅ΡΠΈ ΠΌΠΎΠΆΠ½ΠΎ ΡΠ΅Π³ΡΠ»ΠΈΡΠΎΠ²Π°ΡΡ Π΄Π»Ρ ΡΠΏΠ΅ΡΠΈΠ°Π»ΡΠ½ΡΡ
ΠΏΡΠΈΠΌΠ΅Π½Π΅Π½ΠΈΠΉ.
ΠΠ½Π΄ΡΠΊΡΠΈΠΎΠ½Π½Π°Ρ Π²Π°ΠΊΡΡΠΌΠ½Π°Ρ ΠΏΠ»Π°Π²ΠΊΠ°
ΠΠΎΡΠΊΠΎΠ»ΡΠΊΡ ΠΈΠ½Π΄ΡΠΊΡΠΈΠΎΠ½Π½ΡΠΉ Π½Π°Π³ΡΠ΅Π² ΠΎΡΡΡΠ΅ΡΡΠ²Π»ΡΠ΅ΡΡΡ Ρ ΠΏΠΎΠΌΠΎΡΡΡ ΠΌΠ°Π³Π½ΠΈΡΠ½ΠΎΠ³ΠΎ ΠΏΠΎΠ»Ρ, Π·Π°Π³ΠΎΡΠΎΠ²ΠΊΠ° (ΠΈΠ»ΠΈ Π½Π°Π³ΡΡΠ·ΠΊΠ°) ΠΌΠΎΠΆΠ΅Ρ Π±ΡΡΡ ΡΠΈΠ·ΠΈΡΠ΅ΡΠΊΠΈ ΠΈΠ·ΠΎΠ»ΠΈΡΠΎΠ²Π°Π½Π° ΠΎΡ ΠΈΠ½Π΄ΡΠΊΡΠΈΠΎΠ½Π½ΠΎΠΉ ΠΊΠ°ΡΡΡΠΊΠΈ ΠΎΠ³Π½Π΅ΡΠΏΠΎΡΠΎΠΌ ΠΈΠ»ΠΈ Π΄ΡΡΠ³ΠΎΠΉ Π½Π΅ΠΏΡΠΎΠ²ΠΎΠ΄ΡΡΠ΅ΠΉ ΡΡΠ΅Π΄ΠΎΠΉ.ΠΠ°Π³Π½ΠΈΡΠ½ΠΎΠ΅ ΠΏΠΎΠ»Π΅ Π±ΡΠ΄Π΅Ρ ΠΏΡΠΎΡ ΠΎΠ΄ΠΈΡΡ ΡΠ΅ΡΠ΅Π· ΡΡΠΎΡ ΠΌΠ°ΡΠ΅ΡΠΈΠ°Π», ΡΡΠΎΠ±Ρ Π²ΡΠ·Π²Π°ΡΡ Π½Π°ΠΏΡΡΠΆΠ΅Π½ΠΈΠ΅ Π² Π½Π°Ρ ΠΎΠ΄ΡΡΠ΅ΠΉΡΡ Π²Π½ΡΡΡΠΈ Π½Π°Π³ΡΡΠ·ΠΊΠ΅. ΠΡΠΎ ΠΎΠ·Π½Π°ΡΠ°Π΅Ρ, ΡΡΠΎ Π³ΡΡΠ· ΠΈΠ»ΠΈ Π·Π°Π³ΠΎΡΠΎΠ²ΠΊΡ ΠΌΠΎΠΆΠ½ΠΎ Π½Π°Π³ΡΠ΅Π²Π°ΡΡ Π² Π²Π°ΠΊΡΡΠΌΠ΅ ΠΈΠ»ΠΈ Π² ΡΡΠ°ΡΠ΅Π»ΡΠ½ΠΎ ΠΊΠΎΠ½ΡΡΠΎΠ»ΠΈΡΡΠ΅ΠΌΠΎΠΉ Π°ΡΠΌΠΎΡΡΠ΅ΡΠ΅. ΠΡΠΎ ΠΏΠΎΠ·Π²ΠΎΠ»ΡΠ΅Ρ ΠΎΠ±ΡΠ°Π±Π°ΡΡΠ²Π°ΡΡ Ρ ΠΈΠΌΠΈΡΠ΅ΡΠΊΠΈ Π°ΠΊΡΠΈΠ²Π½ΡΠ΅ ΠΌΠ΅ΡΠ°Π»Π»Ρ (Ti, Al), ΡΠΏΠ΅ΡΠΈΠ°Π»ΡΠ½ΡΠ΅ ΡΠΏΠ»Π°Π²Ρ, ΠΊΡΠ΅ΠΌΠ½ΠΈΠΉ, Π³ΡΠ°ΡΠΈΡ ΠΈ Π΄ΡΡΠ³ΠΈΠ΅ ΡΡΠ²ΡΡΠ²ΠΈΡΠ΅Π»ΡΠ½ΡΠ΅ ΠΏΡΠΎΠ²ΠΎΠ΄ΡΡΠΈΠ΅ ΠΌΠ°ΡΠ΅ΡΠΈΠ°Π»Ρ.
ΠΠ½Π΄ΡΠΊΡΠΈΠΎΠ½Π½ΡΠΉ Π½Π°Π³ΡΠ΅Π²
Π ΠΎΡΠ»ΠΈΡΠΈΠ΅ ΠΎΡ Π½Π΅ΠΊΠΎΡΠΎΡΡΡ
ΠΌΠ΅ΡΠΎΠ΄ΠΎΠ² ΡΠΆΠΈΠ³Π°Π½ΠΈΡ, ΠΈΠ½Π΄ΡΠΊΡΠΈΠΎΠ½Π½ΡΠΉ Π½Π°Π³ΡΠ΅Π² ΡΠΎΡΠ½ΠΎ ΡΠ΅Π³ΡΠ»ΠΈΡΡΠ΅ΡΡΡ Π½Π΅Π·Π°Π²ΠΈΡΠΈΠΌΠΎ ΠΎΡ ΡΠ°Π·ΠΌΠ΅ΡΠ° ΠΏΠ°ΡΡΠΈΠΈ. ΠΠ·ΠΌΠ΅Π½Π΅Π½ΠΈΠ΅ ΡΠΎΠΊΠ°, Π½Π°ΠΏΡΡΠΆΠ΅Π½ΠΈΡ ΠΈ ΡΠ°ΡΡΠΎΡΡ ΡΠ΅ΡΠ΅Π· ΠΈΠ½Π΄ΡΠΊΡΠΈΠΎΠ½Π½ΡΡ ΠΊΠ°ΡΡΡΠΊΡ ΠΏΡΠΈΠ²ΠΎΠ΄ΠΈΡ ΠΊ ΡΠΎΡΠ½ΠΎ Π½Π°ΡΡΡΠΎΠ΅Π½Π½ΠΎΠΌΡ ΠΈΠ½ΠΆΠ΅Π½Π΅ΡΠ½ΠΎΠΌΡ Π½Π°Π³ΡΠ΅Π²Ρ, ΠΈΠ΄Π΅Π°Π»ΡΠ½ΠΎ ΠΏΠΎΠ΄Ρ
ΠΎΠ΄ΡΡΠ΅ΠΌΡ Π΄Π»Ρ ΡΠΎΡΠ½ΡΡ
ΠΏΡΠΈΠΌΠ΅Π½Π΅Π½ΠΈΠΉ, ΡΠ°ΠΊΠΈΡ
ΠΊΠ°ΠΊ ΡΠΏΡΠΎΡΠ½Π΅Π½ΠΈΠ΅, Π·Π°ΠΊΠ°Π»ΠΊΠ° ΠΈ ΠΎΡΠΏΡΡΠΊ, ΠΎΡΠΆΠΈΠ³ ΠΈ Π΄ΡΡΠ³ΠΈΠ΅ ΡΠΎΡΠΌΡ ΡΠ΅ΡΠΌΠΎΠΎΠ±ΡΠ°Π±ΠΎΡΠΊΠΈ.ΠΡΡΠΎΠΊΠΈΠΉ ΡΡΠΎΠ²Π΅Π½Ρ ΡΠΎΡΠ½ΠΎΡΡΠΈ Π²Π°ΠΆΠ΅Π½ Π΄Π»Ρ ΠΊΡΠΈΡΠΈΡΠ΅ΡΠΊΠΈ Π²Π°ΠΆΠ½ΡΡ
ΠΏΡΠΈΠ»ΠΎΠΆΠ΅Π½ΠΈΠΉ, ΡΠ°ΠΊΠΈΡ
ΠΊΠ°ΠΊ Π°Π²ΡΠΎΠΌΠΎΠ±ΠΈΠ»Π΅ΡΡΡΠΎΠ΅Π½ΠΈΠ΅, Π°ΡΡΠΎΠΊΠΎΡΠΌΠΈΡΠ΅ΡΠΊΠ°Ρ ΠΏΡΠΎΠΌΡΡΠ»Π΅Π½Π½ΠΎΡΡΡ, Π²ΠΎΠ»ΠΎΠΊΠΎΠ½Π½Π°Ρ ΠΎΠΏΡΠΈΠΊΠ°, ΡΠΎΠ΅Π΄ΠΈΠ½Π΅Π½ΠΈΠ΅ Π±ΠΎΠ΅ΠΏΡΠΈΠΏΠ°ΡΠΎΠ², Π·Π°ΠΊΠ°Π»ΠΊΠ° ΠΏΡΠΎΠ²ΠΎΠ»ΠΎΠΊΠΈ ΠΈ ΠΎΡΠΏΡΡΠΊ ΠΏΡΡΠΆΠΈΠ½Π½ΠΎΠΉ ΠΏΡΠΎΠ²ΠΎΠ»ΠΎΠΊΠΈ. ΠΠ½Π΄ΡΠΊΡΠΈΠΎΠ½Π½ΡΠΉ Π½Π°Π³ΡΠ΅Π² Ρ
ΠΎΡΠΎΡΠΎ ΠΏΠΎΠ΄Ρ
ΠΎΠ΄ΠΈΡ Π΄Π»Ρ ΡΠΏΠ΅ΡΠΈΠ°Π»ΡΠ½ΡΡ
ΠΏΡΠΈΠΌΠ΅Π½Π΅Π½ΠΈΠΉ Π² ΠΌΠ΅ΡΠ°Π»Π»Π°Ρ
, Π²ΠΊΠ»ΡΡΠ°Ρ ΡΠΈΡΠ°Π½, Π΄ΡΠ°Π³ΠΎΡΠ΅Π½Π½ΡΠ΅ ΠΌΠ΅ΡΠ°Π»Π»Ρ ΠΈ ΡΠΎΠ²ΡΠ΅ΠΌΠ΅Π½Π½ΡΠ΅ ΠΊΠΎΠΌΠΏΠΎΠ·ΠΈΡΡ. Π’ΠΎΡΠ½ΡΠΉ ΠΊΠΎΠ½ΡΡΠΎΠ»Ρ Π½Π°Π³ΡΠ΅Π²Π°, Π΄ΠΎΡΡΡΠΏΠ½ΡΠΉ Ρ ΠΏΠΎΠΌΠΎΡΡΡ ΠΈΠ½Π΄ΡΠΊΡΠΈΠΈ, Π½Π΅ ΠΈΠΌΠ΅Π΅Ρ ΡΠ΅Π±Π΅ ΡΠ°Π²Π½ΡΡ
. ΠΡΠΎΠΌΠ΅ ΡΠΎΠ³ΠΎ, ΠΏΡΠΈ ΠΈΡΠΏΠΎΠ»ΡΠ·ΠΎΠ²Π°Π½ΠΈΠΈ ΡΠ΅Ρ
ΠΆΠ΅ ΠΏΡΠΈΠ½ΡΠΈΠΏΠΎΠ² Π½Π°Π³ΡΠ΅Π²Π°, ΡΡΠΎ ΠΈ ΠΏΡΠΈ Π½Π°Π³ΡΠ΅Π²Π°Π½ΠΈΠΈ Π² Π²Π°ΠΊΡΡΠΌΠ½ΡΡ
ΡΠΈΠ³Π»ΡΡ
, ΠΈΠ½Π΄ΡΠΊΡΠΈΠΎΠ½Π½ΡΠΉ Π½Π°Π³ΡΠ΅Π² ΠΌΠΎΠΆΠ΅Ρ ΠΎΡΡΡΠ΅ΡΡΠ²Π»ΡΡΡΡΡ Π² Π°ΡΠΌΠΎΡΡΠ΅ΡΠ΅ Π΄Π»Ρ Π½Π΅ΠΏΡΠ΅ΡΡΠ²Π½ΠΎΠ³ΠΎ ΠΈΡΠΏΠΎΠ»ΡΠ·ΠΎΠ²Π°Π½ΠΈΡ.
ΠΠ°ΠΏΡΠΈΠΌΠ΅Ρ, ΡΠ²Π΅ΡΠ»ΡΠΉ ΠΎΡΠΆΠΈΠ³ ΡΡΡΠ±Ρ ΠΈ ΡΡΡΠ±Ρ ΠΈΠ· Π½Π΅ΡΠΆΠ°Π²Π΅ΡΡΠ΅ΠΉ ΡΡΠ°Π»ΠΈ.
ΠΡΡΠΎΠΊΠΎΡΠ°ΡΡΠΎΡΠ½Π°Ρ ΠΈΠ½Π΄ΡΠΊΡΠΈΠΎΠ½Π½Π°Ρ ΡΠ²Π°ΡΠΊΠ°
ΠΠΎΠ³Π΄Π° ΠΈΠ½Π΄ΡΠΊΡΠΈΡ ΠΎΡΡΡΠ΅ΡΡΠ²Π»ΡΠ΅ΡΡΡ Ρ ΠΈΡΠΏΠΎΠ»ΡΠ·ΠΎΠ²Π°Π½ΠΈΠ΅ΠΌ Π²ΡΡΠΎΠΊΠΎΡΠ°ΡΡΠΎΡΠ½ΠΎΠ³ΠΎ (HF) ΡΠΎΠΊΠ°, Π²ΠΎΠ·ΠΌΠΎΠΆΠ½Π° Π΄Π°ΠΆΠ΅ ΡΠ²Π°ΡΠΊΠ°. Π ΡΡΠΎΠΌ ΠΏΡΠΈΠ»ΠΎΠΆΠ΅Π½ΠΈΠΈ ΠΎΡΠ΅Π½Ρ ΠΌΠ΅Π»ΠΊΠΈΠ΅ ΡΠ»Π΅ΠΊΡΡΠΈΡΠ΅ΡΠΊΠΈΠ΅ ΠΎΠΏΠΎΡΠ½ΡΠ΅ Π³Π»ΡΠ±ΠΈΠ½Ρ , ΠΊΠΎΡΠΎΡΡΠ΅ ΠΌΠΎΠ³ΡΡ Π±ΡΡΡ Π΄ΠΎΡΡΠΈΠ³Π½ΡΡΡ Ρ ΠΏΠΎΠΌΠΎΡΡΡ Π²ΡΡΠΎΠΊΠΎΡΠ°ΡΡΠΎΡΠ½ΠΎΠ³ΠΎ ΡΠΎΠΊΠ°. Π ΡΡΠΎΠΌ ΡΠ»ΡΡΠ°Π΅ ΠΌΠ΅ΡΠ°Π»Π»ΠΈΡΠ΅ΡΠΊΠ°Ρ ΠΏΠΎΠ»ΠΎΡΠ° ΡΠΎΡΠΌΠΈΡΡΠ΅ΡΡΡ Π½Π΅ΠΏΡΠ΅ΡΡΠ²Π½ΠΎ, Π° Π·Π°ΡΠ΅ΠΌ ΠΏΡΠΎΡ ΠΎΠ΄ΠΈΡ ΡΠ΅ΡΠ΅Π· Π½Π°Π±ΠΎΡ ΡΠΎΡΠ½ΠΎ ΡΠΏΡΠΎΠ΅ΠΊΡΠΈΡΠΎΠ²Π°Π½Π½ΡΡ Π²Π°Π»ΠΊΠΎΠ², Π΅Π΄ΠΈΠ½ΡΡΠ²Π΅Π½Π½Π°Ρ ΡΠ΅Π»Ρ ΠΊΠΎΡΠΎΡΡΡ — ΠΏΡΠΈΠΆΠ°ΡΡ ΠΊΡΠΎΠΌΠΊΠΈ ΡΡΠΎΡΠΌΠΈΡΠΎΠ²Π°Π½Π½ΠΎΠΉ ΠΏΠΎΠ»ΠΎΡΡ Π΄ΡΡΠ³ ΠΊ Π΄ΡΡΠ³Ρ ΠΈ ΡΠΎΠ·Π΄Π°ΡΡ ΡΠ²Π°ΡΠ½ΠΎΠΉ ΡΠΎΠ².ΠΠ΅ΠΏΠΎΡΡΠ΅Π΄ΡΡΠ²Π΅Π½Π½ΠΎ ΠΏΠ΅ΡΠ΅Π΄ ΡΠ΅ΠΌ, ΠΊΠ°ΠΊ ΡΡΠΎΡΠΌΠΈΡΠΎΠ²Π°Π½Π½Π°Ρ ΠΏΠΎΠ»ΠΎΡΠ° Π΄ΠΎΡΡΠΈΠ³Π°Π΅Ρ ΠΊΠΎΠΌΠΏΠ»Π΅ΠΊΡΠ° Π²Π°Π»ΠΊΠΎΠ², ΠΎΠ½Π° ΠΏΡΠΎΡ ΠΎΠ΄ΠΈΡ ΡΠ΅ΡΠ΅Π· ΠΈΠ½Π΄ΡΠΊΡΠΈΠΎΠ½Π½ΡΡ ΠΊΠ°ΡΡΡΠΊΡ. Π ΡΡΠΎΠΌ ΡΠ»ΡΡΠ°Π΅ ΡΠΎΠΊ ΡΠ΅ΡΠ΅Ρ Π²Π½ΠΈΠ· ΠΏΠΎ Π³Π΅ΠΎΠΌΠ΅ΡΡΠΈΡΠ΅ΡΠΊΠΎΠΉ Β«ΡΠΎΡΠΌΠ΅Β», ΠΎΠ±ΡΠ°Π·ΠΎΠ²Π°Π½Π½ΠΎΠΉ ΠΊΡΠ°ΡΠΌΠΈ ΠΏΠΎΠ»ΠΎΡΠΊΠΈ, Π° Π½Π΅ ΡΠΎΠ»ΡΠΊΠΎ ΠΏΠΎ Π²Π½Π΅ΡΠ½Π΅ΠΉ ΡΡΠΎΡΠΎΠ½Π΅ ΡΡΠΎΡΠΌΠΈΡΠΎΠ²Π°Π½Π½ΠΎΠ³ΠΎ ΠΊΠ°Π½Π°Π»Π°. ΠΠΎ ΠΌΠ΅ΡΠ΅ ΠΏΡΠΎΡ ΠΎΠΆΠ΄Π΅Π½ΠΈΡ ΡΠΎΠΊΠ° ΠΏΠΎ ΠΊΡΠ°ΡΠΌ Π»Π΅Π½ΡΡ ΠΎΠ½ΠΈ Π½Π°Π³ΡΠ΅Π²Π°ΡΡΡΡ Π΄ΠΎ ΠΏΠΎΠ΄Ρ ΠΎΠ΄ΡΡΠ΅ΠΉ ΡΠ΅ΠΌΠΏΠ΅ΡΠ°ΡΡΡΡ ΡΠ²Π°ΡΠΊΠΈ (Π½ΠΈΠΆΠ΅ ΡΠ΅ΠΌΠΏΠ΅ΡΠ°ΡΡΡΡ ΠΏΠ»Π°Π²Π»Π΅Π½ΠΈΡ ΠΌΠ°ΡΠ΅ΡΠΈΠ°Π»Π°). ΠΠΎΠ³Π΄Π° ΠΊΡΠΎΠΌΠΊΠΈ ΠΏΡΠΈΠΆΠΈΠΌΠ°ΡΡΡΡ Π΄ΡΡΠ³ ΠΊ Π΄ΡΡΠ³Ρ, Π²Π΅ΡΡ ΠΌΡΡΠΎΡ, ΠΎΠΊΡΠΈΠ΄Ρ ΠΈ Π΄ΡΡΠ³ΠΈΠ΅ Π·Π°Π³ΡΡΠ·Π½Π΅Π½ΠΈΡ Π²ΡΡΠ΅ΡΠ½ΡΡΡΡΡ Π½Π°ΡΡΠΆΡ, ΡΡΠΎ ΠΏΡΠΈΠ²ΠΎΠ΄ΠΈΡ ΠΊ ΠΎΠ±ΡΠ°Π·ΠΎΠ²Π°Π½ΠΈΡ ΡΠ²Π΅ΡΠ΄ΠΎΡΠ΅Π»ΡΠ½ΠΎΠ³ΠΎ ΠΊΡΠ·Π½Π΅ΡΠ½ΠΎΠ³ΠΎ ΡΠ²Π°.
ΠΡΠ΄ΡΡΠ΅Π΅
Π‘ Π½Π°ΡΡΡΠΏΠ»Π΅Π½ΠΈΠ΅ΠΌ ΡΠΏΠΎΡ ΠΈ Π²ΡΡΠΎΠΊΠΎΡΠ΅Ρ Π½ΠΎΠ»ΠΎΠ³ΠΈΡΠ½ΡΡ ΠΌΠ°ΡΠ΅ΡΠΈΠ°Π»ΠΎΠ², Π°Π»ΡΡΠ΅ΡΠ½Π°ΡΠΈΠ²Π½ΡΡ ΠΈΡΡΠΎΡΠ½ΠΈΠΊΠΎΠ² ΡΠ½Π΅ΡΠ³ΠΈΠΈ ΠΈ Π½Π΅ΠΎΠ±Ρ ΠΎΠ΄ΠΈΠΌΠΎΡΡΠΈ ΡΠ°ΡΡΠΈΡΠ΅Π½ΠΈΡ Π²ΠΎΠ·ΠΌΠΎΠΆΠ½ΠΎΡΡΠ΅ΠΉ ΡΠ°Π·Π²ΠΈΠ²Π°ΡΡΠΈΡ ΡΡ ΡΡΡΠ°Π½ ΡΠ½ΠΈΠΊΠ°Π»ΡΠ½ΡΠ΅ Π²ΠΎΠ·ΠΌΠΎΠΆΠ½ΠΎΡΡΠΈ ΠΈΠ½Π΄ΡΠΊΡΠΈΠΈ ΠΏΡΠ΅Π΄Π»Π°Π³Π°ΡΡ ΠΈΠ½ΠΆΠ΅Π½Π΅ΡΠ°ΠΌ ΠΈ ΠΊΠΎΠ½ΡΡΡΡΠΊΡΠΎΡΠ°ΠΌ Π±ΡΠ΄ΡΡΠ΅Π³ΠΎ Π±ΡΡΡΡΡΠΉ, ΡΡΡΠ΅ΠΊΡΠΈΠ²Π½ΡΠΉ ΠΈ ΡΠΎΡΠ½ΡΠΉ ΠΌΠ΅ΡΠΎΠ΄ Π½Π°Π³ΡΠ΅Π²Π°.
ΠΠ°Π³Π½ΠΈΡΠ½ΡΠΉ ΠΏΠΎΡΠΎΠΊ, ΠΈΠ½Π΄ΡΠΊΡΠΈΡ ΠΈ Π·Π°ΠΊΠΎΠ½ Π€Π°ΡΠ°Π΄Π΅Ρ
ΠΠ½Π΄ΡΡΠΈΡΠΎΠ²Π°Π½Π½ΡΠ΅ ΠΠΠ‘ ΠΈ ΠΌΠ°Π³Π½ΠΈΡΠ½ΡΠΉ ΠΏΠΎΡΠΎΠΊ
ΠΠ°ΠΊΠΎΠ½ ΠΈΠ½Π΄ΡΠΊΡΠΈΠΈ Π€Π°ΡΠ°Π΄Π΅Ρ Π³Π»Π°ΡΠΈΡ, ΡΡΠΎ ΡΠ»Π΅ΠΊΡΡΠΎΠ΄Π²ΠΈΠΆΡΡΠ°Ρ ΡΠΈΠ»Π° ΠΈΠ½Π΄ΡΡΠΈΡΡΠ΅ΡΡΡ ΠΈΠ·ΠΌΠ΅Π½Π΅Π½ΠΈΠ΅ΠΌ ΠΌΠ°Π³Π½ΠΈΡΠ½ΠΎΠ³ΠΎ ΠΏΠΎΡΠΎΠΊΠ°.
Π¦Π΅Π»ΠΈ ΠΎΠ±ΡΡΠ΅Π½ΠΈΡ
ΠΠ±ΡΡΡΠ½ΠΈΡΠ΅ Π²Π·Π°ΠΈΠΌΠΎΡΠ²ΡΠ·Ρ ΠΌΠ΅ΠΆΠ΄Ρ ΠΌΠ°Π³Π½ΠΈΡΠ½ΡΠΌ ΠΏΠΎΠ»Π΅ΠΌ ΠΈ ΡΠ»Π΅ΠΊΡΡΠΎΠ΄Π²ΠΈΠΆΡΡΠ΅ΠΉ ΡΠΈΠ»ΠΎΠΉ
ΠΡΠ½ΠΎΠ²Π½ΡΠ΅ Π²ΡΠ²ΠΎΠ΄Ρ
ΠΠ»ΡΡΠ΅Π²ΡΠ΅ ΠΌΠΎΠΌΠ΅Π½ΡΡ
- ΠΡΠΎ ΠΈΠ·ΠΌΠ΅Π½Π΅Π½ΠΈΠ΅ ΠΏΠΎΡΠΎΠΊΠ° ΠΌΠ°Π³Π½ΠΈΡΠ½ΠΎΠ³ΠΎ ΠΏΠΎΠ»Ρ, ΠΊΠΎΡΠΎΡΠΎΠ΅ ΠΏΡΠΈΠ²ΠΎΠ΄ΠΈΡ ΠΊ Π²ΠΎΠ·Π½ΠΈΠΊΠ½ΠΎΠ²Π΅Π½ΠΈΡ ΡΠ»Π΅ΠΊΡΡΠΎΠ΄Π²ΠΈΠΆΡΡΠ΅ΠΉ ΡΠΈΠ»Ρ (ΠΈΠ»ΠΈ Π½Π°ΠΏΡΡΠΆΠ΅Π½ΠΈΡ).
- ΠΠ°Π³Π½ΠΈΡΠ½ΡΠΉ ΠΏΠΎΡΠΎΠΊ (ΡΠ°ΡΡΠΎ ΠΎΠ±ΠΎΠ·Π½Π°ΡΠ°Π΅ΠΌΡΠΉ Ξ¦ ΠΈΠ»ΠΈ Ξ¦ B ), ΠΏΡΠΎΡ
ΠΎΠ΄ΡΡΠΈΠΉ ΡΠ΅ΡΠ΅Π· ΠΏΠΎΠ²Π΅ΡΡ
Π½ΠΎΡΡΡ, ΡΠ²Π»ΡΠ΅ΡΡΡ ΡΠΎΡΡΠ°Π²Π»ΡΡΡΠ΅ΠΉ ΠΌΠ°Π³Π½ΠΈΡΠ½ΠΎΠ³ΠΎ ΠΏΠΎΠ»Ρ, ΠΏΡΠΎΡ
ΠΎΠ΄ΡΡΠ΅Π³ΠΎ ΡΠ΅ΡΠ΅Π· ΡΡΡ ΠΏΠΎΠ²Π΅ΡΡ
Π½ΠΎΡΡΡ.

- Π ΡΠ°ΠΌΠΎΠΌ ΠΎΠ±ΡΠ΅ΠΌ Π²ΠΈΠ΄Π΅ ΠΌΠ°Π³Π½ΠΈΡΠ½ΡΠΉ ΠΏΠΎΡΠΎΠΊ ΠΎΠΏΡΠ΅Π΄Π΅Π»ΡΠ΅ΡΡΡ ΠΊΠ°ΠΊ [Π»Π°ΡΠ΅ΠΊΡ] \ Phi _ {\ text {B}} = \ iint _ {\ text {A}} \ mathbf {\ text {B}} \ cdot \ text {d} \ mathbf {\ text {A}} [/ latex].ΠΡΠΎ ΠΈΠ½ΡΠ΅Π³ΡΠ°Π» (ΡΡΠΌΠΌΠ°) Π²ΡΠ΅Π³ΠΎ ΠΌΠ°Π³Π½ΠΈΡΠ½ΠΎΠ³ΠΎ ΠΏΠΎΠ»Ρ, ΠΏΡΠΎΡ ΠΎΠ΄ΡΡΠ΅Π³ΠΎ ΡΠ΅ΡΠ΅Π· Π±Π΅ΡΠΊΠΎΠ½Π΅ΡΠ½ΠΎ ΠΌΠ°Π»ΡΠ΅ ΡΠ»Π΅ΠΌΠ΅Π½ΡΡ ΠΏΠ»ΠΎΡΠ°Π΄ΠΈ dA.
ΠΠ»ΡΡΠ΅Π²ΡΠ΅ ΡΠ΅ΡΠΌΠΈΠ½Ρ
- ΠΏΠ»ΠΎΡΠ°Π΄Ρ Π²Π΅ΠΊΡΠΎΡΠ° : Π²Π΅ΠΊΡΠΎΡ, Π²Π΅Π»ΠΈΡΠΈΠ½Π° ΠΊΠΎΡΠΎΡΠΎΠ³ΠΎ ΡΠΎΠΎΡΠ²Π΅ΡΡΡΠ²ΡΠ΅Ρ ΡΠ°ΡΡΠΌΠ°ΡΡΠΈΠ²Π°Π΅ΠΌΠΎΠΉ ΠΎΠ±Π»Π°ΡΡΠΈ, Π° Π½Π°ΠΏΡΠ°Π²Π»Π΅Π½ΠΈΠ΅ ΠΏΠ΅ΡΠΏΠ΅Π½Π΄ΠΈΠΊΡΠ»ΡΡΠ½ΠΎ ΠΏΠ»ΠΎΡΠ°Π΄ΠΈ ΠΏΠΎΠ²Π΅ΡΡ Π½ΠΎΡΡΠΈ.
- Π³Π°Π»ΡΠ²Π°Π½ΠΎΠΌΠ΅ΡΡ : Π°Π½Π°Π»ΠΎΠ³ΠΎΠ²ΠΎΠ΅ ΠΈΠ·ΠΌΠ΅ΡΠΈΡΠ΅Π»ΡΠ½ΠΎΠ΅ ΡΡΡΡΠΎΠΉΡΡΠ²ΠΎ, ΠΎΠ±ΠΎΠ·Π½Π°ΡΠ΅Π½Π½ΠΎΠ΅ Π±ΡΠΊΠ²ΠΎΠΉ G, ΠΊΠΎΡΠΎΡΠΎΠ΅ ΠΈΠ·ΠΌΠ΅ΡΡΠ΅Ρ ΡΠΎΠΊ, ΠΈΡΠΏΠΎΠ»ΡΠ·ΡΡ ΠΎΡΠΊΠ»ΠΎΠ½Π΅Π½ΠΈΠ΅ ΡΡΡΠ΅Π»ΠΊΠΈ, Π²ΡΠ·Π²Π°Π½Π½ΠΎΠ΅ ΡΠΈΠ»ΠΎΠΉ ΠΌΠ°Π³Π½ΠΈΡΠ½ΠΎΠ³ΠΎ ΠΏΠΎΠ»Ρ, Π΄Π΅ΠΉΡΡΠ²ΡΡΡΠ΅ΠΉ Π½Π° ΠΏΡΠΎΠ²ΠΎΠ΄ Ρ ΡΠΎΠΊΠΎΠΌ.
ΠΠ½Π΄ΡΡΠΈΡΠΎΠ²Π°Π½Π½Π°Ρ ΠΠΠ‘
ΠΠΏΠΏΠ°ΡΠ°Ρ, ΠΈΡΠΏΠΎΠ»ΡΠ·ΠΎΠ²Π°Π½Π½ΡΠΉ Π€Π°ΡΠ°Π΄Π΅Π΅ΠΌ Π΄Π»Ρ Π΄Π΅ΠΌΠΎΠ½ΡΡΡΠ°ΡΠΈΠΈ ΡΠΎΠ³ΠΎ, ΡΡΠΎ ΠΌΠ°Π³Π½ΠΈΡΠ½ΡΠ΅ ΠΏΠΎΠ»Ρ ΠΌΠΎΠ³ΡΡ ΡΠΎΠ·Π΄Π°Π²Π°ΡΡ ΡΠΎΠΊΠΈ, ΠΏΠΎΠΊΠ°Π·Π°Π½ Π½Π° ΡΠ»Π΅Π΄ΡΡΡΠ΅ΠΌ ΡΠΈΡΡΠ½ΠΊΠ΅. ΠΠΎΠ³Π΄Π° ΠΏΠ΅ΡΠ΅ΠΊΠ»ΡΡΠ°ΡΠ΅Π»Ρ Π·Π°ΠΌΠΊΠ½ΡΡ, ΠΌΠ°Π³Π½ΠΈΡΠ½ΠΎΠ΅ ΠΏΠΎΠ»Π΅ ΡΠΎΠ·Π΄Π°Π΅ΡΡΡ Π² ΠΊΠ°ΡΡΡΠΊΠ΅ Π² Π²Π΅ΡΡ Π½Π΅ΠΉ ΡΠ°ΡΡΠΈ ΠΆΠ΅Π»Π΅Π·Π½ΠΎΠ³ΠΎ ΠΊΠΎΠ»ΡΡΠ° ΠΈ ΠΏΠ΅ΡΠ΅Π΄Π°Π΅ΡΡΡ (ΠΈΠ»ΠΈ Π½Π°ΠΏΡΠ°Π²Π»ΡΠ΅ΡΡΡ) Π½Π° ΠΊΠ°ΡΡΡΠΊΡ Π² Π½ΠΈΠΆΠ½Π΅ΠΉ ΡΠ°ΡΡΠΈ ΠΊΠΎΠ»ΡΡΠ°. ΠΠ°Π»ΡΠ²Π°Π½ΠΎΠΌΠ΅ΡΡ ΠΈΡΠΏΠΎΠ»ΡΠ·ΡΠ΅ΡΡΡ Π΄Π»Ρ ΠΎΠ±Π½Π°ΡΡΠΆΠ΅Π½ΠΈΡ Π»ΡΠ±ΠΎΠ³ΠΎ ΡΠΎΠΊΠ°, Π½Π°Π²Π΅Π΄Π΅Π½Π½ΠΎΠ³ΠΎ Π² ΠΎΡΠ΄Π΅Π»ΡΠ½ΠΎΠΉ ΠΊΠ°ΡΡΡΠΊΠ΅ Π²Π½ΠΈΠ·Ρ.
ΠΠΏΠΏΠ°ΡΠ°Ρ Π€Π°ΡΠ°Π΄Π΅Ρ : ΠΡΠΎ Π°ΠΏΠΏΠ°ΡΠ°Ρ Π€Π°ΡΠ°Π΄Π΅Ρ Π΄Π»Ρ Π΄Π΅ΠΌΠΎΠ½ΡΡΡΠ°ΡΠΈΠΈ ΡΠΎΠ³ΠΎ, ΡΡΠΎ ΠΌΠ°Π³Π½ΠΈΡΠ½ΠΎΠ΅ ΠΏΠΎΠ»Π΅ ΠΌΠΎΠΆΠ΅Ρ ΠΏΡΠΎΠΈΠ·Π²ΠΎΠ΄ΠΈΡΡ ΡΠΎΠΊ.ΠΠ·ΠΌΠ΅Π½Π΅Π½ΠΈΠ΅ ΠΏΠΎΠ»Ρ, ΡΠΎΠ·Π΄Π°Π²Π°Π΅ΠΌΠΎΠ³ΠΎ Π²Π΅ΡΡ Π½Π΅ΠΉ ΠΊΠ°ΡΡΡΠΊΠΎΠΉ, Π²ΡΠ·ΡΠ²Π°Π΅Ρ ΠΠΠ‘ ΠΈ, ΡΠ»Π΅Π΄ΠΎΠ²Π°ΡΠ΅Π»ΡΠ½ΠΎ, ΡΠΎΠΊ Π² Π½ΠΈΠΆΠ½Π΅ΠΉ ΠΊΠ°ΡΡΡΠΊΠ΅. ΠΠΎΠ³Π΄Π° ΠΏΠ΅ΡΠ΅ΠΊΠ»ΡΡΠ°ΡΠ΅Π»Ρ ΡΠ°Π·ΠΎΠΌΠΊΠ½ΡΡ ΠΈ Π·Π°ΠΌΠΊΠ½ΡΡ, Π³Π°Π»ΡΠ²Π°Π½ΠΎΠΌΠ΅ΡΡ ΡΠ΅Π³ΠΈΡΡΡΠΈΡΡΠ΅Ρ ΡΠΎΠΊΠΈ Π² ΠΏΡΠΎΡΠΈΠ²ΠΎΠΏΠΎΠ»ΠΎΠΆΠ½ΡΡ Π½Π°ΠΏΡΠ°Π²Π»Π΅Π½ΠΈΡΡ . ΠΠΎΠ³Π΄Π° ΠΏΠ΅ΡΠ΅ΠΊΠ»ΡΡΠ°ΡΠ΅Π»Ρ ΠΎΡΡΠ°Π΅ΡΡΡ Π·Π°ΠΌΠΊΠ½ΡΡΡΠΌ ΠΈΠ»ΠΈ ΡΠ°Π·ΠΎΠΌΠΊΠ½ΡΡΡΠΌ, ΡΠ΅ΡΠ΅Π· Π³Π°Π»ΡΠ²Π°Π½ΠΎΠΌΠ΅ΡΡ Π½Π΅ ΡΠ΅ΡΠ΅Ρ ΡΠΎΠΊ.
ΠΡΠ»ΠΎ ΠΎΠ±Π½Π°ΡΡΠΆΠ΅Π½ΠΎ, ΡΡΠΎ ΠΊΠ°ΠΆΠ΄ΡΠΉ ΡΠ°Π·, ΠΊΠΎΠ³Π΄Π° ΠΏΠ΅ΡΠ΅ΠΊΠ»ΡΡΠ°ΡΠ΅Π»Ρ Π·Π°ΠΌΡΠΊΠ°Π΅ΡΡΡ, Π³Π°Π»ΡΠ²Π°Π½ΠΎΠΌΠ΅ΡΡ ΠΎΠ±Π½Π°ΡΡΠΆΠΈΠ²Π°Π΅Ρ ΡΠΎΠΊ Π² ΠΎΠ΄Π½ΠΎΠΌ Π½Π°ΠΏΡΠ°Π²Π»Π΅Π½ΠΈΠΈ Π² ΠΊΠ°ΡΡΡΠΊΠ΅ Π²Π½ΠΈΠ·Ρ. ΠΠ°ΠΆΠ΄ΡΠΉ ΡΠ°Π· ΠΏΡΠΈ ΡΠ°Π·ΠΌΡΠΊΠ°Π½ΠΈΠΈ ΠΏΠ΅ΡΠ΅ΠΊΠ»ΡΡΠ°ΡΠ΅Π»Ρ Π³Π°Π»ΡΠ²Π°Π½ΠΎΠΌΠ΅ΡΡ ΠΎΠ±Π½Π°ΡΡΠΆΠΈΠ²Π°Π΅Ρ ΡΠΎΠΊ Π² ΠΏΡΠΎΡΠΈΠ²ΠΎΠΏΠΎΠ»ΠΎΠΆΠ½ΠΎΠΌ Π½Π°ΠΏΡΠ°Π²Π»Π΅Π½ΠΈΠΈ.ΠΠ½ΡΠ΅ΡΠ΅ΡΠ½ΠΎ, ΡΡΠΎ Π΅ΡΠ»ΠΈ ΠΏΠ΅ΡΠ΅ΠΊΠ»ΡΡΠ°ΡΠ΅Π»Ρ ΠΎΡΡΠ°Π΅ΡΡΡ Π·Π°ΠΌΠΊΠ½ΡΡΡΠΌ ΠΈΠ»ΠΈ ΡΠ°Π·ΠΎΠΌΠΊΠ½ΡΡΡΠΌ Π² ΡΠ΅ΡΠ΅Π½ΠΈΠ΅ Π½Π΅ΠΊΠΎΡΠΎΡΠΎΠ³ΠΎ Π²ΡΠ΅ΠΌΠ΅Π½ΠΈ, ΡΠ΅ΡΠ΅Π· Π³Π°Π»ΡΠ²Π°Π½ΠΎΠΌΠ΅ΡΡ Π½Π΅Ρ ΡΠΎΠΊΠ°. ΠΠ°ΠΌΡΠΊΠ°Π½ΠΈΠ΅ ΠΈ ΡΠ°Π·ΠΌΡΠΊΠ°Π½ΠΈΠ΅ ΠΏΠ΅ΡΠ΅ΠΊΠ»ΡΡΠ°ΡΠ΅Π»Ρ ΠΈΠ½Π΄ΡΡΠΈΡΡΠ΅Ρ ΡΠΎΠΊ. ΠΡΠΎ ΠΈΠ·ΠΌΠ΅Π½Π΅Π½ΠΈΠ΅ ΠΌΠ°Π³Π½ΠΈΡΠ½ΠΎΠ³ΠΎ ΠΏΠΎΠ»Ρ, ΠΊΠΎΡΠΎΡΠΎΠ΅ ΡΠΎΠ·Π΄Π°Π΅Ρ ΡΠΎΠΊ.
ΠΠΎΠ»Π΅Π΅ Π²Π°ΠΆΠ½ΡΠΌ, ΡΠ΅ΠΌ ΡΠ΅ΠΊΡΡΠΈΠΉ ΡΠΎΠΊ, ΡΠ²Π»ΡΠ΅ΡΡΡ Π²ΡΠ·ΡΠ²Π°ΡΡΠ°Ρ Π΅Π³ΠΎ ΡΠ»Π΅ΠΊΡΡΠΎΠ΄Π²ΠΈΠΆΡΡΠ°Ρ ΡΠΈΠ»Π° (ΠΠΠ‘). Π’ΠΎΠΊ ΡΠ²Π»ΡΠ΅ΡΡΡ ΡΠ΅Π·ΡΠ»ΡΡΠ°ΡΠΎΠΌ ΠΠΠ‘, ΠΈΠ½Π΄ΡΡΠΈΡΠΎΠ²Π°Π½Π½ΠΎΠΉ ΠΈΠ·ΠΌΠ΅Π½ΡΡΡΠΈΠΌΡΡ ΠΌΠ°Π³Π½ΠΈΡΠ½ΡΠΌ ΠΏΠΎΠ»Π΅ΠΌ, Π½Π΅Π·Π°Π²ΠΈΡΠΈΠΌΠΎ ΠΎΡ ΡΠΎΠ³ΠΎ, Π΅ΡΡΡ Π»ΠΈ ΠΏΡΡΡ Π΄Π»Ρ ΠΏΡΠΎΡΠ΅ΠΊΠ°Π½ΠΈΡ ΡΠΎΠΊΠ°.
ΠΠ°Π³Π½ΠΈΡΠ½ΡΠΉ ΠΏΠΎΡΠΎΠΊ
ΠΠ°Π³Π½ΠΈΡΠ½ΡΠΉ ΠΏΠΎΡΠΎΠΊ (ΡΠ°ΡΡΠΎ ΠΎΠ±ΠΎΠ·Π½Π°ΡΠ°Π΅ΠΌΡΠΉ Ξ¦ ΠΈΠ»ΠΈ Ξ¦ B ), ΠΏΡΠΎΡ ΠΎΠ΄ΡΡΠΈΠΉ ΡΠ΅ΡΠ΅Π· ΠΏΠΎΠ²Π΅ΡΡ Π½ΠΎΡΡΡ, ΡΠ²Π»ΡΠ΅ΡΡΡ ΡΠΎΡΡΠ°Π²Π»ΡΡΡΠ΅ΠΉ ΠΌΠ°Π³Π½ΠΈΡΠ½ΠΎΠ³ΠΎ ΠΏΠΎΠ»Ρ, ΠΏΡΠΎΡ ΠΎΠ΄ΡΡΠ΅Π³ΠΎ ΡΠ΅ΡΠ΅Π· ΡΡΡ ΠΏΠΎΠ²Π΅ΡΡ Π½ΠΎΡΡΡ.ΠΠ°Π³Π½ΠΈΡΠ½ΡΠΉ ΠΏΠΎΡΠΎΠΊ ΡΠ΅ΡΠ΅Π· Π½Π΅ΠΊΠΎΡΠΎΡΡΡ ΠΏΠΎΠ²Π΅ΡΡ Π½ΠΎΡΡΡ ΠΏΡΠΎΠΏΠΎΡΡΠΈΠΎΠ½Π°Π»Π΅Π½ ΠΊΠΎΠ»ΠΈΡΠ΅ΡΡΠ²Ρ ΡΠΈΠ»ΠΎΠ²ΡΡ Π»ΠΈΠ½ΠΈΠΉ, ΠΏΡΠΎΡ ΠΎΠ΄ΡΡΠΈΡ ΡΠ΅ΡΠ΅Π· ΡΡΡ ΠΏΠΎΠ²Π΅ΡΡ Π½ΠΎΡΡΡ. ΠΠ°Π³Π½ΠΈΡΠ½ΡΠΉ ΠΏΠΎΡΠΎΠΊ, ΠΏΡΠΎΡ ΠΎΠ΄ΡΡΠΈΠΉ ΡΠ΅ΡΠ΅Π· ΠΏΠΎΠ²Π΅ΡΡ Π½ΠΎΡΡΡ Ρ Π²Π΅ΠΊΡΠΎΡΠ½ΠΎΠΉ ΠΏΠ»ΠΎΡΠ°Π΄ΡΡ Π, ΡΠ°Π²Π΅Π½
.[Π»Π°ΡΠ΅ΠΊΡ] \ Phi_ \ text {B} = \ mathbf {\ text {B}} \ cdot \ mathbf {\ text {A}} = \ text {BA} \ cos \ theta [/ latex],
, Π³Π΄Π΅ B — Π²Π΅Π»ΠΈΡΠΈΠ½Π° ΠΌΠ°Π³Π½ΠΈΡΠ½ΠΎΠ³ΠΎ ΠΏΠΎΠ»Ρ (Π² Π’Π΅ΡΠ»Π°, Π’Π»), A — ΠΏΠ»ΠΎΡΠ°Π΄Ρ ΠΏΠΎΠ²Π΅ΡΡ Π½ΠΎΡΡΠΈ, Π° ΞΈ — ΡΠ³ΠΎΠ» ΠΌΠ΅ΠΆΠ΄Ρ ΡΠΈΠ»ΠΎΠ²ΡΠΌΠΈ Π»ΠΈΠ½ΠΈΡΠΌΠΈ ΠΌΠ°Π³Π½ΠΈΡΠ½ΠΎΠ³ΠΎ ΠΏΠΎΠ»Ρ ΠΈ Π½ΠΎΡΠΌΠ°Π»ΡΡ (ΠΏΠ΅ΡΠΏΠ΅Π½Π΄ΠΈΠΊΡΠ»ΡΡΠ½ΠΎ) ΠΊ A.
ΠΠ»Ρ ΠΏΠ΅ΡΠ΅ΠΌΠ΅Π½Π½ΠΎΠ³ΠΎ ΠΌΠ°Π³Π½ΠΈΡΠ½ΠΎΠ³ΠΎ ΠΏΠΎΠ»Ρ ΠΌΡ ΡΠ½Π°ΡΠ°Π»Π° ΡΠ°ΡΡΠΌΠΎΡΡΠΈΠΌ ΠΌΠ°Π³Π½ΠΈΡΠ½ΡΠΉ ΠΏΠΎΡΠΎΠΊ [Π»Π°ΡΠ΅ΠΊΡ] \ text {d} \ Phi _ \ text {B} [/ latex] ΡΠ΅ΡΠ΅Π· Π±Π΅ΡΠΊΠΎΠ½Π΅ΡΠ½ΠΎ ΠΌΠ°Π»ΡΠΉ ΡΠ»Π΅ΠΌΠ΅Π½Ρ ΠΏΠ»ΠΎΡΠ°Π΄ΠΈ dA, Π³Π΄Π΅ ΠΌΡ ΠΌΠΎΠΆΠ΅ΠΌ ΡΡΠΈΡΠ°ΡΡ ΠΏΠΎΠ»Π΅ ΠΏΠΎΡΡΠΎΡΠ½Π½ΡΠΌ:
ΠΠ·ΠΌΠ΅Π½ΡΡΡΠ΅Π΅ΡΡ ΠΌΠ°Π³Π½ΠΈΡΠ½ΠΎΠ΅ ΠΏΠΎΠ»Π΅ : ΠΠ°ΠΆΠ΄Π°Ρ ΡΠΎΡΠΊΠ° Π½Π° ΠΏΠΎΠ²Π΅ΡΡ Π½ΠΎΡΡΠΈ ΡΠ²ΡΠ·Π°Π½Π° Ρ Π½Π°ΠΏΡΠ°Π²Π»Π΅Π½ΠΈΠ΅ΠΌ, Π½Π°Π·ΡΠ²Π°Π΅ΠΌΡΠΌ Π½ΠΎΡΠΌΠ°Π»ΡΡ ΠΊ ΠΏΠΎΠ²Π΅ΡΡ Π½ΠΎΡΡΠΈ; ΠΌΠ°Π³Π½ΠΈΡΠ½ΡΠΉ ΠΏΠΎΡΠΎΠΊ, ΠΏΡΠΎΡ ΠΎΠ΄ΡΡΠΈΠΉ ΡΠ΅ΡΠ΅Π· ΡΠΎΡΠΊΡ, ΡΠΎΠ³Π΄Π° ΡΠ²Π»ΡΠ΅ΡΡΡ ΡΠΎΡΡΠ°Π²Π»ΡΡΡΠ΅ΠΉ ΠΌΠ°Π³Π½ΠΈΡΠ½ΠΎΠ³ΠΎ ΠΏΠΎΠ»Ρ Π²Π΄ΠΎΠ»Ρ ΡΡΠΎΠ³ΠΎ Π½ΠΎΡΠΌΠ°Π»ΡΠ½ΠΎΠ³ΠΎ Π½Π°ΠΏΡΠ°Π²Π»Π΅Π½ΠΈΡ.
[Π»Π°ΡΠ΅ΠΊΡ] \ text {d} \ Phi_ \ text {B} = \ mathbf {\ text {B}} \ cdot \ text {d} \ mathbf {\ text {A}} [/ latex]
ΠΠ±ΡΠ°Ρ ΠΏΠΎΠ²Π΅ΡΡ Π½ΠΎΡΡΡ A Π·Π°ΡΠ΅ΠΌ ΠΌΠΎΠΆΠ΅Ρ Π±ΡΡΡ ΡΠ°Π·Π±ΠΈΡΠ° Π½Π° Π±Π΅ΡΠΊΠΎΠ½Π΅ΡΠ½ΠΎ ΠΌΠ°Π»ΡΠ΅ ΡΠ»Π΅ΠΌΠ΅Π½ΡΡ, ΠΈ ΡΠΎΠ³Π΄Π° ΠΏΠΎΠ»Π½ΡΠΉ ΠΌΠ°Π³Π½ΠΈΡΠ½ΡΠΉ ΠΏΠΎΡΠΎΠΊ, ΠΏΡΠΎΡ ΠΎΠ΄ΡΡΠΈΠΉ ΡΠ΅ΡΠ΅Π· ΠΏΠΎΠ²Π΅ΡΡ Π½ΠΎΡΡΡ, ΡΠ°Π²Π΅Π½ ΠΏΠΎΠ²Π΅ΡΡ Π½ΠΎΡΡΠ½ΠΎΠΌΡ ΠΈΠ½ΡΠ΅Π³ΡΠ°Π»Ρ
[Π»Π°ΡΠ΅ΠΊΡ] \ Phi_ \ text {B} = \ iint_ \ text {A} \ mathbf {\ text {B}} \ cdot \ text {d} \ mathbf {\ text {A}} [/ latex].
ΠΠ°ΠΊΠΎΠ½ ΠΈΠ½Π΄ΡΠΊΡΠΈΠΈ Π€Π°ΡΠ°Π΄Π΅Ρ ΠΈ Π·Π°ΠΊΠΎΠ½ ΠΠ΅Π½ΡΠ°
ΠΠ°ΠΊΠΎΠ½ ΠΈΠ½Π΄ΡΠΊΡΠΈΠΈ Π€Π°ΡΠ°Π΄Π΅Ρ Π³Π»Π°ΡΠΈΡ, ΡΡΠΎ ΠΠΠ‘, Π²ΡΠ·Π²Π°Π½Π½Π°Ρ ΠΈΠ·ΠΌΠ΅Π½Π΅Π½ΠΈΠ΅ΠΌ ΠΌΠ°Π³Π½ΠΈΡΠ½ΠΎΠ³ΠΎ ΠΏΠΎΡΠΎΠΊΠ°, ΡΠ°Π²Π½Π° [Π»Π°ΡΠ΅ΠΊΡΡ] \ text {EMF} = — \ text {N} \ frac {\ Delta \ Phi} {\ Delta \ text {t}} [ / Π»Π°ΡΠ΅ΠΊΡ], ΠΊΠΎΠ³Π΄Π° ΠΏΠΎΡΠΎΠΊ ΠΈΠ·ΠΌΠ΅Π½ΡΠ΅ΡΡΡ Π½Π° Ξ Π·Π° Π²ΡΠ΅ΠΌΡ Ξt.
Π¦Π΅Π»ΠΈ ΠΎΠ±ΡΡΠ΅Π½ΠΈΡ
ΠΡΡΠ°Π·ΠΈΡΠ΅ Π·Π°ΠΊΠΎΠ½ ΠΈΠ½Π΄ΡΠΊΡΠΈΠΈ Π€Π°ΡΠ°Π΄Π΅Ρ Π² ΡΠΎΡΠΌΠ΅ ΡΡΠ°Π²Π½Π΅Π½ΠΈΡ
ΠΡΠ½ΠΎΠ²Π½ΡΠ΅ Π²ΡΠ²ΠΎΠ΄Ρ
ΠΠ»ΡΡΠ΅Π²ΡΠ΅ ΠΌΠΎΠΌΠ΅Π½ΡΡ
- ΠΠΈΠ½ΡΡ Π² Π·Π°ΠΊΠΎΠ½Π΅ Π€Π°ΡΠ°Π΄Π΅Ρ ΠΎΠ·Π½Π°ΡΠ°Π΅Ρ, ΡΡΠΎ ΠΠΠ‘ ΡΠΎΠ·Π΄Π°Π΅Ρ ΡΠΎΠΊ I ΠΈ ΠΌΠ°Π³Π½ΠΈΡΠ½ΠΎΠ΅ ΠΏΠΎΠ»Π΅ B, ΠΊΠΎΡΠΎΡΡΠ΅ ΠΏΡΠΎΡΠΈΠ²ΠΎΠ΄Π΅ΠΉΡΡΠ²ΡΡΡ ΠΈΠ·ΠΌΠ΅Π½Π΅Π½ΠΈΡ ΠΏΠΎΡΠΎΠΊΠ° Ξ, ΠΈΠ·Π²Π΅ΡΡΠ½ΠΎΠΌΡ ΠΊΠ°ΠΊ Π·Π°ΠΊΠΎΠ½ ΠΠ΅Π½ΡΠ°.
- ΠΠ°ΠΊΠΎΠ½ ΠΈΠ½Π΄ΡΠΊΡΠΈΠΈ Π€Π°ΡΠ°Π΄Π΅Ρ ΡΠ²Π»ΡΠ΅ΡΡΡ ΠΎΡΠ½ΠΎΠ²Π½ΡΠΌ ΠΏΡΠΈΠ½ΡΠΈΠΏΠΎΠΌ ΡΠ°Π±ΠΎΡΡ ΡΡΠ°Π½ΡΡΠΎΡΠΌΠ°ΡΠΎΡΠΎΠ², ΠΈΠ½Π΄ΡΠΊΡΠΎΡΠΎΠ² ΠΈ ΠΌΠ½ΠΎΠ³ΠΈΡ ΡΠΈΠΏΠΎΠ² ΡΠ»Π΅ΠΊΡΡΠΎΠ΄Π²ΠΈΠ³Π°ΡΠ΅Π»Π΅ΠΉ, Π³Π΅Π½Π΅ΡΠ°ΡΠΎΡΠΎΠ² ΠΈ ΡΠΎΠ»Π΅Π½ΠΎΠΈΠ΄ΠΎΠ².
- ΠΠ°ΠΊΠΎΠ½ Π€Π°ΡΠ°Π΄Π΅Ρ Π³Π»Π°ΡΠΈΡ, ΡΡΠΎ ΠΠΠ‘, Π²ΡΠ·Π²Π°Π½Π½Π°Ρ ΠΈΠ·ΠΌΠ΅Π½Π΅Π½ΠΈΠ΅ΠΌ ΠΌΠ°Π³Π½ΠΈΡΠ½ΠΎΠ³ΠΎ ΠΏΠΎΡΠΎΠΊΠ°, Π·Π°Π²ΠΈΡΠΈΡ ΠΎΡ ΠΈΠ·ΠΌΠ΅Π½Π΅Π½ΠΈΡ ΠΌΠ°Π³Π½ΠΈΡΠ½ΠΎΠ³ΠΎ ΠΏΠΎΡΠΎΠΊΠ° Ξ, Π²ΡΠ΅ΠΌΠ΅Π½ΠΈ Ξt ΠΈ ΡΠΈΡΠ»Π° Π²ΠΈΡΠΊΠΎΠ² ΠΊΠ°ΡΡΡΠ΅ΠΊ.
ΠΠ»ΡΡΠ΅Π²ΡΠ΅ ΡΠ΅ΡΠΌΠΈΠ½Ρ
- ΡΠ»Π΅ΠΊΡΡΠΎΠ΄Π²ΠΈΠΆΡΡΠ°Ρ ΡΠΈΠ»Π° : (ΠΠΠ‘) — Π½Π°ΠΏΡΡΠΆΠ΅Π½ΠΈΠ΅, Π³Π΅Π½Π΅ΡΠΈΡΡΠ΅ΠΌΠΎΠ΅ Π±Π°ΡΠ°ΡΠ΅Π΅ΠΉ ΠΈΠ»ΠΈ ΠΌΠ°Π³Π½ΠΈΡΠ½ΠΎΠΉ ΡΠΈΠ»ΠΎΠΉ Π² ΡΠΎΠΎΡΠ²Π΅ΡΡΡΠ²ΠΈΠΈ Ρ Π·Π°ΠΊΠΎΠ½ΠΎΠΌ Π€Π°ΡΠ°Π΄Π΅Ρ.ΠΠ½Π° ΠΈΠ·ΠΌΠ΅ΡΡΠ΅ΡΡΡ Π² Π²ΠΎΠ»ΡΡΠ°Ρ , Π° Π½Π΅ Π² Π½ΡΡΡΠΎΠ½Π°Ρ , ΠΈ ΠΏΠΎΡΡΠΎΠΌΡ Π½Π° ΡΠ°ΠΌΠΎΠΌ Π΄Π΅Π»Π΅ Π½Π΅ ΡΠ²Π»ΡΠ΅ΡΡΡ ΡΠΈΠ»ΠΎΠΉ.
- ΡΠΎΠ»Π΅Π½ΠΎΠΈΠ΄ : ΠΠ°ΡΡΡΠΊΠ° Ρ ΠΏΡΠΎΠ²ΠΎΠ»ΠΎΠΊΠΎΠΉ, ΠΊΠΎΡΠΎΡΠ°Ρ Π΄Π΅ΠΉΡΡΠ²ΡΠ΅Ρ ΠΊΠ°ΠΊ ΠΌΠ°Π³Π½ΠΈΡ, ΠΊΠΎΠ³Π΄Π° ΡΠ΅ΡΠ΅Π· Π½Π΅Π΅ ΠΏΡΠΎΡΠ΅ΠΊΠ°Π΅Ρ ΡΠ»Π΅ΠΊΡΡΠΈΡΠ΅ΡΠΊΠΈΠΉ ΡΠΎΠΊ.
- ΠΏΠΎΡΠΎΠΊ : Π‘ΠΊΠΎΡΠΎΡΡΡ ΠΏΠ΅ΡΠ΅Π΄Π°ΡΠΈ ΡΠ½Π΅ΡΠ³ΠΈΠΈ (ΠΈΠ»ΠΈ Π΄ΡΡΠ³ΠΎΠΉ ΡΠΈΠ·ΠΈΡΠ΅ΡΠΊΠΎΠΉ Π²Π΅Π»ΠΈΡΠΈΠ½Ρ) ΡΠ΅ΡΠ΅Π· Π·Π°Π΄Π°Π½Π½ΡΡ ΠΏΠΎΠ²Π΅ΡΡ Π½ΠΎΡΡΡ, Π² ΡΠ°ΡΡΠ½ΠΎΡΡΠΈ ΡΠ»Π΅ΠΊΡΡΠΈΡΠ΅ΡΠΊΠΎΠ³ΠΎ ΠΈΠ»ΠΈ ΠΌΠ°Π³Π½ΠΈΡΠ½ΠΎΠ³ΠΎ ΠΏΠΎΡΠΎΠΊΠ°.
ΠΠ°ΠΊΠΎΠ½ ΠΈΠ½Π΄ΡΠΊΡΠΈΠΈ Π€Π°ΡΠ°Π΄Π΅Ρ
ΠΠ°ΠΊΠΎΠ½ ΠΈΠ½Π΄ΡΠΊΡΠΈΠΈ Π€Π°ΡΠ°Π΄Π΅Ρ — ΡΡΠΎ ΠΎΡΠ½ΠΎΠ²Π½ΠΎΠΉ Π·Π°ΠΊΠΎΠ½ ΡΠ»Π΅ΠΊΡΡΠΎΠΌΠ°Π³Π½Π΅ΡΠΈΠ·ΠΌΠ°, ΠΊΠΎΡΠΎΡΡΠΉ ΠΏΡΠ΅Π΄ΡΠΊΠ°Π·ΡΠ²Π°Π΅Ρ, ΠΊΠ°ΠΊ ΠΌΠ°Π³Π½ΠΈΡΠ½ΠΎΠ΅ ΠΏΠΎΠ»Π΅ Π±ΡΠ΄Π΅Ρ Π²Π·Π°ΠΈΠΌΠΎΠ΄Π΅ΠΉΡΡΠ²ΠΎΠ²Π°ΡΡ Ρ ΡΠ»Π΅ΠΊΡΡΠΈΡΠ΅ΡΠΊΠΎΠΉ ΡΠ΅ΠΏΡΡ, ΡΠΎΠ·Π΄Π°Π²Π°Ρ ΡΠ»Π΅ΠΊΡΡΠΎΠ΄Π²ΠΈΠΆΡΡΡΡ ΡΠΈΠ»Ρ (ΠΠΠ‘).ΠΡΠΎ ΠΎΡΠ½ΠΎΠ²Π½ΠΎΠΉ ΠΏΡΠΈΠ½ΡΠΈΠΏ ΡΠ°Π±ΠΎΡΡ ΡΡΠ°Π½ΡΡΠΎΡΠΌΠ°ΡΠΎΡΠΎΠ², ΠΈΠ½Π΄ΡΠΊΡΠΎΡΠΎΠ² ΠΈ ΠΌΠ½ΠΎΠ³ΠΈΡ ΡΠΈΠΏΠΎΠ² ΡΠ»Π΅ΠΊΡΡΠΎΠ΄Π²ΠΈΠ³Π°ΡΠ΅Π»Π΅ΠΉ, Π³Π΅Π½Π΅ΡΠ°ΡΠΎΡΠΎΠ² ΠΈ ΡΠΎΠ»Π΅Π½ΠΎΠΈΠ΄ΠΎΠ².
ΠΠΊΡΠΏΠ΅ΡΠΈΠΌΠ΅Π½ΡΡ Π€Π°ΡΠ°Π΄Π΅Ρ ΠΏΠΎΠΊΠ°Π·Π°Π»ΠΈ, ΡΡΠΎ ΠΠΠ‘, Π²ΡΠ·Π²Π°Π½Π½Π°Ρ ΠΈΠ·ΠΌΠ΅Π½Π΅Π½ΠΈΠ΅ΠΌ ΠΌΠ°Π³Π½ΠΈΡΠ½ΠΎΠ³ΠΎ ΠΏΠΎΡΠΎΠΊΠ°, Π·Π°Π²ΠΈΡΠΈΡ ΡΠΎΠ»ΡΠΊΠΎ ΠΎΡ Π½Π΅ΡΠΊΠΎΠ»ΡΠΊΠΈΡ
ΡΠ°ΠΊΡΠΎΡΠΎΠ². ΠΠΎ-ΠΏΠ΅ΡΠ²ΡΡ
, ΠΠΠ‘ ΠΏΡΡΠΌΠΎ ΠΏΡΠΎΠΏΠΎΡΡΠΈΠΎΠ½Π°Π»ΡΠ½Π° ΠΈΠ·ΠΌΠ΅Π½Π΅Π½ΠΈΡ ΠΏΠΎΡΠΎΠΊΠ° Ξ. ΠΠΎ-Π²ΡΠΎΡΡΡ
, ΠΠΠ‘ ΡΠ²Π»ΡΠ΅ΡΡΡ Π½Π°ΠΈΠ±ΠΎΠ»ΡΡΠ΅ΠΉ, ΠΊΠΎΠ³Π΄Π° ΠΈΠ·ΠΌΠ΅Π½Π΅Π½ΠΈΠ΅ Π²ΠΎ Π²ΡΠ΅ΠΌΠ΅Π½ΠΈ Ξt Π½Π°ΠΈΠΌΠ΅Π½ΡΡΠ΅Π΅, ΡΠΎ Π΅ΡΡΡ ΠΠΠ‘ ΠΎΠ±ΡΠ°ΡΠ½ΠΎ ΠΏΡΠΎΠΏΠΎΡΡΠΈΠΎΠ½Π°Π»ΡΠ½Π° Ξt. ΠΠ°ΠΊΠΎΠ½Π΅Ρ, Π΅ΡΠ»ΠΈ ΠΊΠ°ΡΡΡΠΊΠ° ΠΈΠΌΠ΅Π΅Ρ N Π²ΠΈΡΠΊΠΎΠ², Π±ΡΠ΄Π΅Ρ ΡΠΎΠ·Π΄Π°Π²Π°ΡΡΡΡ ΠΠΠ‘, ΠΊΠΎΡΠΎΡΠ°Ρ Π² N ΡΠ°Π· Π±ΠΎΠ»ΡΡΠ΅, ΡΠ΅ΠΌ Π΄Π»Ρ ΠΎΠ΄ΠΈΠ½ΠΎΡΠ½ΠΎΠΉ ΠΊΠ°ΡΡΡΠΊΠΈ, ΡΠ°ΠΊ ΡΡΠΎ ΠΠΠ‘ ΠΏΡΡΠΌΠΎ ΠΏΡΠΎΠΏΠΎΡΡΠΈΠΎΠ½Π°Π»ΡΠ½Π° N.
Π£ΡΠ°Π²Π½Π΅Π½ΠΈΠ΅ Π΄Π»Ρ ΠΠΠ‘, Π²ΡΠ·Π²Π°Π½Π½ΠΎΠΉ ΠΈΠ·ΠΌΠ΅Π½Π΅Π½ΠΈΠ΅ΠΌ ΠΌΠ°Π³Π½ΠΈΡΠ½ΠΎΠ³ΠΎ ΠΏΠΎΡΠΎΠΊΠ°, ΡΠ°Π²Π½ΠΎ
[Π»Π°ΡΠ΅ΠΊΡ] \ text {EMF} = — \ text {N} \ frac {\ Delta \ Phi} {\ Delta \ text {t}} [/ latex].
ΠΡΠΎ ΡΠΎΠΎΡΠ½ΠΎΡΠ΅Π½ΠΈΠ΅ ΠΈΠ·Π²Π΅ΡΡΠ½ΠΎ ΠΊΠ°ΠΊ Π·Π°ΠΊΠΎΠ½ ΠΈΠ½Π΄ΡΠΊΡΠΈΠΈ Π€Π°ΡΠ°Π΄Π΅Ρ. ΠΠ΄ΠΈΠ½ΠΈΡΡ ΠΈΠ·ΠΌΠ΅ΡΠ΅Π½ΠΈΡ ΠΠΠ‘, ΠΊΠ°ΠΊ ΠΎΠ±ΡΡΠ½ΠΎ, — Π²ΠΎΠ»ΡΡΡ.
ΠΠ°ΠΊΠΎΠ½ ΠΠ΅Π½ΡΠ°
ΠΠ½Π°ΠΊ ΠΌΠΈΠ½ΡΡ Π² Π·Π°ΠΊΠΎΠ½Π΅ ΠΈΠ½Π΄ΡΠΊΡΠΈΠΈ Π€Π°ΡΠ°Π΄Π΅Ρ ΠΎΡΠ΅Π½Ρ Π²Π°ΠΆΠ΅Π½. ΠΠΈΠ½ΡΡ ΠΎΠ·Π½Π°ΡΠ°Π΅Ρ, ΡΡΠΎ ΠΠΠ‘ ΡΠΎΠ·Π΄Π°Π΅Ρ ΡΠΎΠΊ I ΠΈ ΠΌΠ°Π³Π½ΠΈΡΠ½ΠΎΠ΅ ΠΏΠΎΠ»Π΅ B, ΠΊΠΎΡΠΎΡΡΠ΅ ΠΏΡΠΎΡΠΈΠ²ΠΎΠ΄Π΅ΠΉΡΡΠ²ΡΡΡ ΠΈΠ·ΠΌΠ΅Π½Π΅Π½ΠΈΡ ΠΏΠΎΡΠΎΠΊΠ° Ξ, ΠΈΠ·Π²Π΅ΡΡΠ½ΠΎΠΌΡ ΠΊΠ°ΠΊ Π·Π°ΠΊΠΎΠ½ ΠΠ΅Π½ΡΠ°. ΠΠ°ΠΏΡΠ°Π²Π»Π΅Π½ΠΈΠ΅ (ΠΎΠ±ΠΎΠ·Π½Π°ΡΠ΅Π½Π½ΠΎΠ΅ Π·Π½Π°ΠΊΠΎΠΌ ΠΌΠΈΠ½ΡΡ) ΠΠΠ Π½Π°ΡΡΠΎΠ»ΡΠΊΠΎ Π²Π°ΠΆΠ½ΠΎ, ΡΡΠΎ ΠΎΠ½ΠΎ Π½Π°Π·Π²Π°Π½ΠΎ Π·Π°ΠΊΠΎΠ½ΠΎΠΌ ΠΠ΅Π½ΡΠ° Π² ΡΠ΅ΡΡΡ ΡΡΡΡΠΊΠΎΠ³ΠΎ ΠΠ΅Π½ΡΠΈΡ Π° ΠΠ΅Π½ΡΠ° (1804β1865), ΠΊΠΎΡΠΎΡΡΠΉ, ΠΏΠΎΠ΄ΠΎΠ±Π½ΠΎ Π€Π°ΡΠ°Π΄Π΅Ρ ΠΈ ΠΠ΅Π½ΡΠΈ, Π½Π΅Π·Π°Π²ΠΈΡΠΈΠΌΠΎ ΠΈΡΡΠ»Π΅Π΄ΠΎΠ²Π°Π» Π°ΡΠΏΠ΅ΠΊΡΡ ΠΈΠ½Π΄ΡΠΊΡΠΈΠΈ.Π€Π°ΡΠ°Π΄Π΅ΠΉ Π·Π½Π°Π» ΠΎ Π½Π°ΠΏΡΠ°Π²Π»Π΅Π½ΠΈΠΈ, Π½ΠΎ ΠΠ΅Π½Ρ ΡΠΊΠ°Π·Π°Π» Π΅Π³ΠΎ, ΠΏΠΎΡΡΠΎΠΌΡ Π΅ΠΌΡ ΠΏΡΠΈΠΏΠΈΡΡΠ²Π°ΡΡ ΡΡΠΎ ΠΎΡΠΊΡΡΡΠΈΠ΅.
ΠΠ°ΠΊΠΎΠ½ ΠΠ΅Π½ΡΠ° : (Π°) ΠΠΎΠ³Π΄Π° ΡΡΠ΅ΡΠΆΠ½Π΅Π²ΠΎΠΉ ΠΌΠ°Π³Π½ΠΈΡ Π²Π΄Π°Π²Π»ΠΈΠ²Π°Π΅ΡΡΡ Π² ΠΊΠ°ΡΡΡΠΊΡ, ΡΠΈΠ»Π° ΠΌΠ°Π³Π½ΠΈΡΠ½ΠΎΠ³ΠΎ ΠΏΠΎΠ»Ρ Π² ΠΊΠ°ΡΡΡΠΊΠ΅ ΡΠ²Π΅Π»ΠΈΡΠΈΠ²Π°Π΅ΡΡΡ. Π’ΠΎΠΊ, Π½Π°Π²Π΅Π΄Π΅Π½Π½ΡΠΉ Π² ΠΊΠ°ΡΡΡΠΊΠ΅, ΡΠΎΠ·Π΄Π°Π΅Ρ Π΄ΡΡΠ³ΠΎΠ΅ ΠΏΠΎΠ»Π΅ Π² Π½Π°ΠΏΡΠ°Π²Π»Π΅Π½ΠΈΠΈ, ΠΏΡΠΎΡΠΈΠ²ΠΎΠΏΠΎΠ»ΠΎΠΆΠ½ΠΎΠΌ ΡΡΠ΅ΡΠΆΠ½Π΅Π²ΠΎΠΌΡ ΠΌΠ°Π³Π½ΠΈΡΡ, ΡΡΠΎΠ±Ρ ΠΏΡΠΎΡΠΈΠ²ΠΎΠ΄Π΅ΠΉΡΡΠ²ΠΎΠ²Π°ΡΡ ΡΠ²Π΅Π»ΠΈΡΠ΅Π½ΠΈΡ. ΠΡΠΎ ΠΎΠ΄ΠΈΠ½ ΠΈΠ· Π°ΡΠΏΠ΅ΠΊΡΠΎΠ² Π·Π°ΠΊΠΎΠ½Π° ΠΠ΅Π½ΡΠ°: ΠΈΠ½Π΄ΡΠΊΡΠΈΡ ΠΏΡΠ΅ΠΏΡΡΡΡΠ²ΡΠ΅Ρ Π»ΡΠ±ΠΎΠΌΡ ΠΈΠ·ΠΌΠ΅Π½Π΅Π½ΠΈΡ ΠΏΠΎΡΠΎΠΊΠ°. (b) ΠΈ (c) — Π΄Π²Π΅ Π΄ΡΡΠ³ΠΈΠ΅ ΡΠΈΡΡΠ°ΡΠΈΠΈ. Π£Π±Π΅Π΄ΠΈΡΠ΅ΡΡ ΡΠ°ΠΌΠΈ, ΡΡΠΎ ΠΏΠΎΠΊΠ°Π·Π°Π½Π½ΠΎΠ΅ Π½Π°ΠΏΡΠ°Π²Π»Π΅Π½ΠΈΠ΅ ΠΈΠ½Π΄ΡΡΠΈΡΠΎΠ²Π°Π½Π½ΠΎΠΉ ΠΊΠ°ΡΡΡΠΊΠΈ B Π΄Π΅ΠΉΡΡΠ²ΠΈΡΠ΅Π»ΡΠ½ΠΎ ΠΏΡΠΎΡΠΈΠ²ΠΎΡΡΠΎΠΈΡ ΠΈΠ·ΠΌΠ΅Π½Π΅Π½ΠΈΡ ΠΌΠ°Π³Π½ΠΈΡΠ½ΠΎΠ³ΠΎ ΠΏΠΎΡΠΎΠΊΠ° ΠΈ ΡΡΠΎ ΠΏΠΎΠΊΠ°Π·Π°Π½Π½ΠΎΠ΅ Π½Π°ΠΏΡΠ°Π²Π»Π΅Π½ΠΈΠ΅ ΡΠΎΠΊΠ° ΡΠΎΠ³Π»Π°ΡΡΠ΅ΡΡΡ Ρ ΠΏΡΠ°Π²ΠΈΠ»ΠΎΠΌ ΠΏΡΠ°Π²ΠΎΠΉ ΡΡΠΊΠΈ.
ΠΠ½Π΅ΡΠ³ΠΎΡΠ±Π΅ΡΠ΅ΠΆΠ΅Π½ΠΈΠ΅
ΠΠ°ΠΊΠΎΠ½ ΠΠ΅Π½ΡΠ° ΡΠ²Π»ΡΠ΅ΡΡΡ ΠΏΡΠΎΡΠ²Π»Π΅Π½ΠΈΠ΅ΠΌ ΡΠΎΡ
ΡΠ°Π½Π΅Π½ΠΈΡ ΡΠ½Π΅ΡΠ³ΠΈΠΈ. ΠΠ½Π΄ΡΡΠΈΡΠΎΠ²Π°Π½Π½Π°Ρ ΠΠΠ‘ ΡΠΎΠ·Π΄Π°Π΅Ρ ΡΠΎΠΊ, ΠΊΠΎΡΠΎΡΡΠΉ ΠΏΡΠΎΡΠΈΠ²ΠΎΠ΄Π΅ΠΉΡΡΠ²ΡΠ΅Ρ ΠΈΠ·ΠΌΠ΅Π½Π΅Π½ΠΈΡ ΠΏΠΎΡΠΎΠΊΠ°, ΠΏΠΎΡΠΎΠΌΡ ΡΡΠΎ ΠΈΠ·ΠΌΠ΅Π½Π΅Π½ΠΈΠ΅ ΠΏΠΎΡΠΎΠΊΠ° ΠΎΠ·Π½Π°ΡΠ°Π΅Ρ ΠΈΠ·ΠΌΠ΅Π½Π΅Π½ΠΈΠ΅ ΡΠ½Π΅ΡΠ³ΠΈΠΈ. ΠΠ½Π΅ΡΠ³ΠΈΡ ΠΌΠΎΠΆΠ΅Ρ Π²Ρ
ΠΎΠ΄ΠΈΡΡ ΠΈΠ»ΠΈ ΡΡ
ΠΎΠ΄ΠΈΡΡ, Π½ΠΎ Π½Π΅ ΠΌΠ³Π½ΠΎΠ²Π΅Π½Π½ΠΎ. ΠΠ°ΠΊΠΎΠ½ ΠΠ΅Π½ΡΠ° — ΡΡΠΎ ΡΠ»Π΅Π΄ΡΡΠ²ΠΈΠ΅. ΠΠΎΠ³Π΄Π° ΠΈΠ·ΠΌΠ΅Π½Π΅Π½ΠΈΠ΅ Π½Π°ΡΠΈΠ½Π°Π΅ΡΡΡ, Π·Π°ΠΊΠΎΠ½ Π³ΠΎΠ²ΠΎΡΠΈΡ, ΡΡΠΎ ΠΈΠ½Π΄ΡΠΊΡΠΈΡ ΠΏΡΠΎΡΠΈΠ²ΠΎΠ΄Π΅ΠΉΡΡΠ²ΡΠ΅Ρ ΠΈ, ΡΠ°ΠΊΠΈΠΌ ΠΎΠ±ΡΠ°Π·ΠΎΠΌ, Π·Π°ΠΌΠ΅Π΄Π»ΡΠ΅Ρ ΠΈΠ·ΠΌΠ΅Π½Π΅Π½ΠΈΠ΅. Π€Π°ΠΊΡΠΈΡΠ΅ΡΠΊΠΈ, Π΅ΡΠ»ΠΈ Π±Ρ ΠΈΠ½Π΄ΡΡΠΈΡΠΎΠ²Π°Π½Π½Π°Ρ ΠΠΠ‘ Π±ΡΠ»Π° Π² ΡΠΎΠΌ ΠΆΠ΅ Π½Π°ΠΏΡΠ°Π²Π»Π΅Π½ΠΈΠΈ, ΡΡΠΎ ΠΈ ΠΈΠ·ΠΌΠ΅Π½Π΅Π½ΠΈΠ΅ ΠΏΠΎΡΠΎΠΊΠ°, Π±ΡΠ»Π° Π±Ρ ΠΏΠΎΠ»ΠΎΠΆΠΈΡΠ΅Π»ΡΠ½Π°Ρ ΠΎΠ±ΡΠ°ΡΠ½Π°Ρ ΡΠ²ΡΠ·Ρ, ΠΊΠΎΡΠΎΡΠ°Ρ Π½Π΅ Π΄Π°Π²Π°Π»Π° Π±Ρ Π½Π°ΠΌ Π±Π΅ΡΠΏΠ»Π°ΡΠ½ΡΡ ΡΠ½Π΅ΡΠ³ΠΈΡ ΠΈΠ· Π»ΡΠ±ΠΎΠ³ΠΎ Π²ΠΈΠ΄ΠΈΠΌΠΎΠ³ΠΎ ΠΈΡΡΠΎΡΠ½ΠΈΠΊΠ° — Π·Π°ΠΊΠΎΠ½ ΡΠΎΡ
ΡΠ°Π½Π΅Π½ΠΈΡ ΡΠ½Π΅ΡΠ³ΠΈΠΈ Π±ΡΠ» Π±Ρ Π½Π°ΡΡΡΠ΅Π½.
ΠΠΠ‘ Π΄Π²ΠΈΠΆΠ΅Π½ΠΈΡ
ΠΠ²ΠΈΠΆΠ΅Π½ΠΈΠ΅ Π² ΠΌΠ°Π³Π½ΠΈΡΠ½ΠΎΠΌ ΠΏΠΎΠ»Π΅, ΠΊΠΎΡΠΎΡΠΎΠ΅ ΡΠ²Π»ΡΠ΅ΡΡΡ ΡΡΠ°ΡΠΈΠΎΠ½Π°ΡΠ½ΡΠΌ ΠΎΡΠ½ΠΎΡΠΈΡΠ΅Π»ΡΠ½ΠΎ ΠΠ΅ΠΌΠ»ΠΈ, Π²ΡΠ·ΡΠ²Π°Π΅Ρ ΠΠΠ‘ Π΄Π²ΠΈΠΆΠ΅Π½ΠΈΡ (ΡΠ»Π΅ΠΊΡΡΠΎΠ΄Π²ΠΈΠΆΡΡΡΡ ΡΠΈΠ»Ρ).
Π¦Π΅Π»ΠΈ ΠΎΠ±ΡΡΠ΅Π½ΠΈΡ
ΠΠΏΡΠ΅Π΄Π΅Π»ΠΈΡΡ ΠΏΡΠΎΡΠ΅ΡΡ, Π²ΡΠ·ΡΠ²Π°ΡΡΠΈΠΉ Π΄Π²ΠΈΠ³Π°ΡΠ΅Π»ΡΠ½ΡΡ ΡΠ»Π΅ΠΊΡΡΠΎΠ΄Π²ΠΈΠΆΡΡΡΡ ΡΠΈΠ»Ρ
ΠΡΠ½ΠΎΠ²Π½ΡΠ΅ Π²ΡΠ²ΠΎΠ΄Ρ
ΠΠ»ΡΡΠ΅Π²ΡΠ΅ ΠΌΠΎΠΌΠ΅Π½ΡΡ
- ΠΠ°ΠΊΠΎΠ½ ΠΈΠ½Π΄ΡΠΊΡΠΈΠΈ Π€Π°ΡΠ°Π΄Π΅Ρ ΠΌΠΎΠΆΠ½ΠΎ ΠΈΡΠΏΠΎΠ»ΡΠ·ΠΎΠ²Π°ΡΡ Π΄Π»Ρ ΡΠ°ΡΡΠ΅ΡΠ° ΠΠΠ‘ Π΄Π²ΠΈΠΆΠ΅Π½ΠΈΡ, ΠΊΠΎΠ³Π΄Π° ΠΈΠ·ΠΌΠ΅Π½Π΅Π½ΠΈΠ΅ ΠΌΠ°Π³Π½ΠΈΡΠ½ΠΎΠ³ΠΎ ΠΏΠΎΡΠΎΠΊΠ° Π²ΡΠ·Π²Π°Π½ΠΎ Π΄Π²ΠΈΠΆΡΡΠΈΠΌΡΡ ΡΠ»Π΅ΠΌΠ΅Π½ΡΠΎΠΌ Π² ΡΠΈΡΡΠ΅ΠΌΠ΅.
- Π’ΠΎ, ΡΡΠΎ Π΄Π²ΠΈΠΆΡΡΠ΅Π΅ΡΡ ΠΌΠ°Π³Π½ΠΈΡΠ½ΠΎΠ΅ ΠΏΠΎΠ»Π΅ ΡΠΎΠ·Π΄Π°Π΅Ρ ΡΠ»Π΅ΠΊΡΡΠΈΡΠ΅ΡΠΊΠΎΠ΅ ΠΏΠΎΠ»Π΅ (ΠΈ, Π½Π°ΠΎΠ±ΠΎΡΠΎΡ, Π΄Π²ΠΈΠΆΡΡΠ΅Π΅ΡΡ ΡΠ»Π΅ΠΊΡΡΠΈΡΠ΅ΡΠΊΠΎΠ΅ ΠΏΠΎΠ»Π΅ ΡΠΎΠ·Π΄Π°Π΅Ρ ΠΌΠ°Π³Π½ΠΈΡΠ½ΠΎΠ΅ ΠΏΠΎΠ»Π΅), ΡΠ²Π»ΡΠ΅ΡΡΡ ΡΠ°ΡΡΡΡ ΠΏΡΠΈΡΠΈΠ½Ρ, ΠΏΠΎ ΠΊΠΎΡΠΎΡΠΎΠΉ ΡΠ»Π΅ΠΊΡΡΠΈΡΠ΅ΡΠΊΠΈΠ΅ ΠΈ ΠΌΠ°Π³Π½ΠΈΡΠ½ΡΠ΅ ΡΠΈΠ»Ρ ΡΠ΅ΠΏΠ΅ΡΡ ΡΠ°ΡΡΠΌΠ°ΡΡΠΈΠ²Π°ΡΡΡΡ ΠΊΠ°ΠΊ ΡΠ°Π·Π½ΡΠ΅ ΠΏΡΠΎΡΠ²Π»Π΅Π½ΠΈΡ ΠΎΠ΄Π½ΠΎΠΉ ΠΈ ΡΠΎΠΉ ΠΆΠ΅ ΡΠΈΠ»Ρ.
- ΠΡΠ±ΠΎΠ΅ ΠΈΠ·ΠΌΠ΅Π½Π΅Π½ΠΈΠ΅ ΠΌΠ°Π³Π½ΠΈΡΠ½ΠΎΠ³ΠΎ ΠΏΠΎΡΠΎΠΊΠ° ΠΈΠ½Π΄ΡΡΠΈΡΡΠ΅Ρ ΡΠ»Π΅ΠΊΡΡΠΎΠ΄Π²ΠΈΠΆΡΡΡΡ ΡΠΈΠ»Ρ (ΠΠΠ‘), ΠΏΡΠΎΡΠΈΠ²ΠΎΠ΄Π΅ΠΉΡΡΠ²ΡΡΡΡΡ ΡΡΠΎΠΌΡ ΠΈΠ·ΠΌΠ΅Π½Π΅Π½ΠΈΡ — ΠΏΡΠΎΡΠ΅ΡΡ, ΠΈΠ·Π²Π΅ΡΡΠ½ΡΠΉ ΠΊΠ°ΠΊ ΠΈΠ½Π΄ΡΠΊΡΠΈΡ. ΠΠ²ΠΈΠΆΠ΅Π½ΠΈΠ΅ — ΠΎΠ΄Π½Π° ΠΈΠ· ΠΎΡΠ½ΠΎΠ²Π½ΡΡ ΠΏΡΠΈΡΠΈΠ½ ΠΈΠ½Π΄ΡΠΊΡΠΈΠΈ.
ΠΠ»ΡΡΠ΅Π²ΡΠ΅ ΡΠ΅ΡΠΌΠΈΠ½Ρ
- ΡΠ»Π΅ΠΊΡΡΠΎΠ΄Π²ΠΈΠΆΡΡΠ°Ρ ΡΠΈΠ»Π° : (ΠΠΠ‘) — Π½Π°ΠΏΡΡΠΆΠ΅Π½ΠΈΠ΅, Π³Π΅Π½Π΅ΡΠΈΡΡΠ΅ΠΌΠΎΠ΅ Π±Π°ΡΠ°ΡΠ΅Π΅ΠΉ ΠΈΠ»ΠΈ ΠΌΠ°Π³Π½ΠΈΡΠ½ΠΎΠΉ ΡΠΈΠ»ΠΎΠΉ Π² ΡΠΎΠΎΡΠ²Π΅ΡΡΡΠ²ΠΈΠΈ Ρ Π·Π°ΠΊΠΎΠ½ΠΎΠΌ Π€Π°ΡΠ°Π΄Π΅Ρ. ΠΠ½Π° ΠΈΠ·ΠΌΠ΅ΡΡΠ΅ΡΡΡ Π² Π²ΠΎΠ»ΡΡΠ°Ρ , Π° Π½Π΅ Π² Π½ΡΡΡΠΎΠ½Π°Ρ , ΠΈ ΠΏΠΎΡΡΠΎΠΌΡ Π½Π° ΡΠ°ΠΌΠΎΠΌ Π΄Π΅Π»Π΅ Π½Π΅ ΡΠ²Π»ΡΠ΅ΡΡΡ ΡΠΈΠ»ΠΎΠΉ.
- ΠΌΠ°Π³Π½ΠΈΡΠ½ΡΠΉ ΠΏΠΎΡΠΎΠΊ : ΠΌΠ΅ΡΠ° ΡΠΈΠ»Ρ ΠΌΠ°Π³Π½ΠΈΡΠ½ΠΎΠ³ΠΎ ΠΏΠΎΠ»Ρ Π² Π·Π°Π΄Π°Π½Π½ΠΎΠΉ ΠΎΠ±Π»Π°ΡΡΠΈ.
- ΠΈΠ½Π΄ΡΠΊΡΠΈΡ : ΠΠ΅Π½Π΅ΡΠ°ΡΠΈΡ ΡΠ»Π΅ΠΊΡΡΠΈΡΠ΅ΡΠΊΠΎΠ³ΠΎ ΡΠΎΠΊΠ° ΠΏΠ΅ΡΠ΅ΠΌΠ΅Π½Π½ΡΠΌ ΠΌΠ°Π³Π½ΠΈΡΠ½ΡΠΌ ΠΏΠΎΠ»Π΅ΠΌ.
ΠΠ°ΠΊ Π±ΡΠ»ΠΎ Π·Π°ΠΌΠ΅ΡΠ΅Π½ΠΎ Π² ΠΏΡΠ΅Π΄ΡΠ΄ΡΡΠΈΡ Π°ΡΠΎΠΌΠ°Ρ , Π»ΡΠ±ΠΎΠ΅ ΠΈΠ·ΠΌΠ΅Π½Π΅Π½ΠΈΠ΅ ΠΌΠ°Π³Π½ΠΈΡΠ½ΠΎΠ³ΠΎ ΠΏΠΎΡΠΎΠΊΠ° ΠΈΠ½Π΄ΡΡΠΈΡΡΠ΅Ρ ΡΠ»Π΅ΠΊΡΡΠΎΠ΄Π²ΠΈΠΆΡΡΡΡ ΡΠΈΠ»Ρ (ΠΠΠ‘), ΠΏΡΠΎΡΠΈΠ²ΠΎΠ΄Π΅ΠΉΡΡΠ²ΡΡΡΡΡ ΡΡΠΎΠΌΡ ΠΈΠ·ΠΌΠ΅Π½Π΅Π½ΠΈΡ — ΠΏΡΠΎΡΠ΅ΡΡ, ΠΈΠ·Π²Π΅ΡΡΠ½ΡΠΉ ΠΊΠ°ΠΊ ΠΈΠ½Π΄ΡΠΊΡΠΈΡ. ΠΠ²ΠΈΠΆΠ΅Π½ΠΈΠ΅ — ΠΎΠ΄Π½Π° ΠΈΠ· ΠΎΡΠ½ΠΎΠ²Π½ΡΡ ΠΏΡΠΈΡΠΈΠ½ ΠΈΠ½Π΄ΡΠΊΡΠΈΠΈ. ΠΠ°ΠΏΡΠΈΠΌΠ΅Ρ, ΠΌΠ°Π³Π½ΠΈΡ, ΠΏΠ΅ΡΠ΅ΠΌΠ΅ΡΠ΅Π½Π½ΡΠΉ ΠΊ ΠΊΠ°ΡΡΡΠΊΠ΅, ΠΈΠ½Π΄ΡΡΠΈΡΡΠ΅Ρ ΠΠΠ‘, Π° ΠΊΠ°ΡΡΡΠΊΠ°, ΠΏΠ΅ΡΠ΅ΠΌΠ΅ΡΠ΅Π½Π½Π°Ρ ΠΊ ΠΌΠ°Π³Π½ΠΈΡΡ, ΡΠΎΠ·Π΄Π°Π΅Ρ Π°Π½Π°Π»ΠΎΠ³ΠΈΡΠ½ΡΡ ΠΠΠ‘. Π ΡΡΠΎΠΌ Π°ΡΠΎΠΌΠ΅ ΠΌΡ ΠΊΠΎΠ½ΡΠ΅Π½ΡΡΠΈΡΡΠ΅ΠΌΡΡ Π½Π° Π΄Π²ΠΈΠΆΠ΅Π½ΠΈΠΈ Π² ΠΌΠ°Π³Π½ΠΈΡΠ½ΠΎΠΌ ΠΏΠΎΠ»Π΅, ΠΊΠΎΡΠΎΡΠΎΠ΅ ΡΠ²Π»ΡΠ΅ΡΡΡ ΡΡΠ°ΡΠΈΠΎΠ½Π°ΡΠ½ΡΠΌ ΠΎΡΠ½ΠΎΡΠΈΡΠ΅Π»ΡΠ½ΠΎ ΠΠ΅ΠΌΠ»ΠΈ, ΠΏΡΠΎΠΈΠ·Π²ΠΎΠ΄Ρ ΡΠΎ, ΡΡΠΎ Π² ΠΎΠ±ΡΠΈΡ ΡΠ΅ΡΡΠ°Ρ Π½Π°Π·ΡΠ²Π°Π΅ΡΡΡ ΠΠΠ‘ Π΄Π²ΠΈΠΆΠ΅Π½ΠΈΡ.
Motional EMF
Π Π°ΡΡΠΌΠΎΡΡΠΈΠΌ ΡΠΈΡΡΠ°ΡΠΈΡ, ΠΏΠΎΠΊΠ°Π·Π°Π½Π½ΡΡ Π½Π°.
Π‘ΡΠ΅ΡΠΆΠ΅Π½Ρ ΠΏΠ΅ΡΠ΅ΠΌΠ΅ΡΠ°Π΅ΡΡΡ ΡΠΎ ΡΠΊΠΎΡΠΎΡΡΡΡ v ΠΏΠΎ ΠΏΠ°ΡΠ΅ ΠΏΡΠΎΠ²ΠΎΠ΄ΡΡΠΈΡ
ΡΠ΅Π»ΡΡΠΎΠ², ΡΠ°Π·Π΄Π΅Π»Π΅Π½Π½ΡΡ
ΡΠ°ΡΡΡΠΎΡΠ½ΠΈΠ΅ΠΌ Π² ΠΎΠ΄Π½ΠΎΡΠΎΠ΄Π½ΠΎΠΌ ΠΌΠ°Π³Π½ΠΈΡΠ½ΠΎΠΌ ΠΏΠΎΠ»Π΅ B. Π Π΅Π»ΡΡΡ Π½Π΅ΠΏΠΎΠ΄Π²ΠΈΠΆΠ½Ρ ΠΎΡΠ½ΠΎΡΠΈΡΠ΅Π»ΡΠ½ΠΎ B ΠΈ ΡΠΎΠ΅Π΄ΠΈΠ½Π΅Π½Ρ Ρ Π½Π΅ΠΏΠΎΠ΄Π²ΠΈΠΆΠ½ΡΠΌ ΡΠ΅Π·ΠΈΡΡΠΎΡΠΎΠΌ R ( ΡΠ΅Π·ΠΈΡΡΠΎΡΠΎΠΌ ΠΌΠΎΠΆΠ΅Ρ Π±ΡΡΡ ΡΡΠΎ ΡΠ³ΠΎΠ΄Π½ΠΎ ΠΎΡ Π»Π°ΠΌΠΏΠΎΡΠΊΠΈ Π΄ΠΎ Π²ΠΎΠ»ΡΡΠΌΠ΅ΡΡΠ°). Π£ΡΡΠΈΡΠ΅ ΠΏΠ»ΠΎΡΠ°Π΄Ρ, ΠΎΠ³ΡΠ°Π½ΠΈΡΠ΅Π½Π½ΡΡ ΠΏΠΎΠ΄Π²ΠΈΠΆΠ½ΡΠΌ ΡΡΠ΅ΡΠΆΠ½Π΅ΠΌ, Π½Π°ΠΏΡΠ°Π²Π»ΡΡΡΠΈΠΌΠΈ ΠΈ ΡΠ΅Π·ΠΈΡΡΠΎΡΠΎΠΌ. B ΠΏΠ΅ΡΠΏΠ΅Π½Π΄ΠΈΠΊΡΠ»ΡΡΠ½ΠΎ ΡΡΠΎΠΉ ΠΎΠ±Π»Π°ΡΡΠΈ, ΠΈ ΠΏΠ»ΠΎΡΠ°Π΄Ρ ΡΠ²Π΅Π»ΠΈΡΠΈΠ²Π°Π΅ΡΡΡ ΠΏΠΎ ΠΌΠ΅ΡΠ΅ Π΄Π²ΠΈΠΆΠ΅Π½ΠΈΡ ΡΡΠ΅ΡΠΆΠ½Ρ. Π’Π°ΠΊΠΈΠΌ ΠΎΠ±ΡΠ°Π·ΠΎΠΌ, ΠΌΠ°Π³Π½ΠΈΡΠ½ΡΠΉ ΠΏΠΎΡΠΎΠΊ ΠΌΠ΅ΠΆΠ΄Ρ ΡΠ΅Π»ΡΡΠ°ΠΌΠΈ, ΡΡΠ΅ΡΠΆΠ½Π΅ΠΌ ΠΈ ΡΠ΅Π·ΠΈΡΡΠΎΡΠΎΠΌ ΡΠ²Π΅Π»ΠΈΡΠΈΠ²Π°Π΅ΡΡΡ.ΠΠΎΠ³Π΄Π° ΠΏΠΎΡΠΎΠΊ ΠΈΠ·ΠΌΠ΅Π½ΡΠ΅ΡΡΡ, ΠΠΠ‘ ΠΈΠ½Π΄ΡΡΠΈΡΡΠ΅ΡΡΡ ΡΠΎΠ³Π»Π°ΡΠ½ΠΎ Π·Π°ΠΊΠΎΠ½Ρ ΠΈΠ½Π΄ΡΠΊΡΠΈΠΈ Π€Π°ΡΠ°Π΄Π΅Ρ.
ΠΠΠ‘ Π΄Π²ΠΈΠΆΠ΅Π½ΠΈΡ : (a) ΠΠΠ‘ Π΄Π²ΠΈΠΆΠ΅Π½ΠΈΡ = Bβv ΠΈΠ½Π΄ΡΡΠΈΡΡΠ΅ΡΡΡ ΠΌΠ΅ΠΆΠ΄Ρ ΡΠ΅Π»ΡΡΠ°ΠΌΠΈ, ΠΊΠΎΠ³Π΄Π° ΡΡΠΎΡ ΡΡΠ΅ΡΠΆΠ΅Π½Ρ ΠΏΠ΅ΡΠ΅ΠΌΠ΅ΡΠ°Π΅ΡΡΡ Π²ΠΏΡΠ°Π²ΠΎ Π² ΠΎΠ΄Π½ΠΎΡΠΎΠ΄Π½ΠΎΠΌ ΠΌΠ°Π³Π½ΠΈΡΠ½ΠΎΠΌ ΠΏΠΎΠ»Π΅. ΠΠ°Π³Π½ΠΈΡΠ½ΠΎΠ΅ ΠΏΠΎΠ»Π΅ B Π½Π°ΠΏΡΠ°Π²Π»Π΅Π½ΠΎ Π²Π½ΡΡΡΡ ΡΡΡΠ°Π½ΠΈΡΡ, ΠΏΠ΅ΡΠΏΠ΅Π½Π΄ΠΈΠΊΡΠ»ΡΡΠ½ΠΎ Π΄Π²ΠΈΠΆΡΡΠ΅ΠΌΡΡΡ ΡΡΠ΅ΡΠΆΠ½Ρ ΠΈ ΡΠ΅Π»ΡΡΠ°ΠΌ ΠΈ, ΡΠ»Π΅Π΄ΠΎΠ²Π°ΡΠ΅Π»ΡΠ½ΠΎ, ΠΊ ΠΎΠ±Π»Π°ΡΡΠΈ, ΠΎΠΊΡΡΠΆΠ°ΡΡΠ΅ΠΉ ΠΈΡ . (Π±) ΠΠ°ΠΊΠΎΠ½ ΠΠ΅Π½ΡΠ° Π΄Π°Π΅Ρ Π½Π°ΠΏΡΠ°Π²Π»Π΅Π½ΠΈΠ΅ ΠΈΠ½Π΄ΡΡΠΈΡΠΎΠ²Π°Π½Π½ΠΎΠ³ΠΎ ΠΏΠΎΠ»Ρ ΠΈ ΡΠΎΠΊΠ°, Π° ΡΠ°ΠΊΠΆΠ΅ ΠΏΠΎΠ»ΡΡΠ½ΠΎΡΡΡ Π½Π°Π²Π΅Π΄Π΅Π½Π½ΠΎΠΉ ΠΠΠ‘. ΠΠΎΡΠΊΠΎΠ»ΡΠΊΡ ΠΏΠΎΡΠΎΠΊ ΡΠ²Π΅Π»ΠΈΡΠΈΠ²Π°Π΅ΡΡΡ, ΠΈΠ½Π΄ΡΡΠΈΡΠΎΠ²Π°Π½Π½ΠΎΠ΅ ΠΏΠΎΠ»Π΅ Π½Π°ΠΏΡΠ°Π²Π»Π΅Π½ΠΎ Π² ΠΏΡΠΎΡΠΈΠ²ΠΎΠΏΠΎΠ»ΠΎΠΆΠ½ΠΎΠΌ Π½Π°ΠΏΡΠ°Π²Π»Π΅Π½ΠΈΠΈ ΠΈΠ»ΠΈ Π·Π° ΠΏΡΠ΅Π΄Π΅Π»Ρ ΡΡΡΠ°Π½ΠΈΡΡ.ΠΡΠ°Π²ΠΈΠ»ΠΎ ΠΏΡΠ°Π²ΠΎΠΉ ΡΡΠΊΠΈ Π΄Π°Π΅Ρ ΡΠΊΠ°Π·Π°Π½Π½ΠΎΠ΅ Π½Π°ΠΏΡΠ°Π²Π»Π΅Π½ΠΈΠ΅ ΡΠΎΠΊΠ°, ΠΈ ΠΏΠΎΠ»ΡΡΠ½ΠΎΡΡΡ ΡΡΠ΅ΡΠΆΠ½Ρ Π±ΡΠ΄Π΅Ρ ΡΠΏΡΠ°Π²Π»ΡΡΡ ΡΠ°ΠΊΠΈΠΌ ΡΠΎΠΊΠΎΠΌ.
Π§ΡΠΎΠ±Ρ Π½Π°ΠΉΡΠΈ Π²Π΅Π»ΠΈΡΠΈΠ½Ρ ΠΠΠ‘, ΠΈΠ½Π΄ΡΡΠΈΡΠΎΠ²Π°Π½Π½ΠΎΠΉ Π²Π΄ΠΎΠ»Ρ Π΄Π²ΠΈΠΆΡΡΠ΅Π³ΠΎΡΡ ΡΡΠ΅ΡΠΆΠ½Ρ, ΠΌΡ ΠΈΡΠΏΠΎΠ»ΡΠ·ΡΠ΅ΠΌ Π·Π°ΠΊΠΎΠ½ ΠΈΠ½Π΄ΡΠΊΡΠΈΠΈ Π€Π°ΡΠ°Π΄Π΅Ρ Π±Π΅Π· Π·Π½Π°ΠΊΠ°:
[Π»Π°ΡΠ΅ΠΊΡ] \ text {EMF} = \ text {N} \ frac {\ Delta \ Phi} {\ Delta \ text {t}} [/ latex].
Π ΡΡΠΎΠΌ ΡΡΠ°Π²Π½Π΅Π½ΠΈΠΈ N = 1 ΠΈ ΠΏΠΎΡΠΎΠΊ Ξ¦ = BAcosΞΈ. ΠΠΌΠ΅Π΅ΠΌ ΞΈ = 0ΒΊ ΠΈ cosΞΈ = 1, ΡΠ°ΠΊ ΠΊΠ°ΠΊ B ΠΏΠ΅ΡΠΏΠ΅Π½Π΄ΠΈΠΊΡΠ»ΡΡΠ½ΠΎ A. Π’Π΅ΠΏΠ΅ΡΡ Ξ = Ξ (BA) = BΞA, ΠΏΠΎΡΠΊΠΎΠ»ΡΠΊΡ B ΠΎΠ΄Π½ΠΎΡΠΎΠ΄Π½Π°. ΠΡΠΌΠ΅ΡΠΈΠΌ, ΡΡΠΎ ΠΏΠ»ΠΎΡΠ°Π΄Ρ, Π·Π°ΠΌΠ΅ΡΠ°Π΅ΠΌΠ°Ρ ΡΡΠ΅ΡΠΆΠ½Π΅ΠΌ, ΡΠ°Π²Π½Π° ΞA = βx.ΠΠ²ΠΎΠ΄ ΡΡΠΈΡ Π²Π΅Π»ΠΈΡΠΈΠ½ Π² Π²ΡΡΠ°ΠΆΠ΅Π½ΠΈΠ΅ Π΄Π»Ρ ΠΠΠ‘ Π΄Π°Π΅Ρ:
[Π»Π°ΡΠ΅ΠΊΡ] \ text {EMF} = \ frac {\ text {B} \ Delta \ text {A}} {\ Delta \ text {t}} = \ text {B} \ frac {\ text {l} \ ΠΠ΅Π»ΡΡΠ° \ text {x}} {\ Delta \ text {t}} = \ text {Blv} [/ latex].
Π§ΡΠΎΠ±Ρ Π½Π°ΠΉΡΠΈ Π½Π°ΠΏΡΠ°Π²Π»Π΅Π½ΠΈΠ΅ ΠΈΠ½Π΄ΡΡΠΈΡΠΎΠ²Π°Π½Π½ΠΎΠ³ΠΎ ΠΏΠΎΠ»Ρ, Π½Π°ΠΏΡΠ°Π²Π»Π΅Π½ΠΈΠ΅ ΡΠΎΠΊΠ° ΠΈ ΠΏΠΎΠ»ΡΡΠ½ΠΎΡΡΡ Π½Π°Π²Π΅Π΄Π΅Π½Π½ΠΎΠΉ ΠΠΠ‘, ΠΌΡ ΠΏΡΠΈΠΌΠ΅Π½ΡΠ΅ΠΌ Π·Π°ΠΊΠΎΠ½ ΠΠ΅Π½ΡΠ°, ΠΊΠ°ΠΊ ΠΎΠ±ΡΡΡΠ½Π΅Π½ΠΎ Π² ΠΠ°ΠΊΠΎΠ½Π΅ ΠΈΠ½Π΄ΡΠΊΡΠΈΠΈ Π€Π°ΡΠ°Π΄Π΅Ρ: ΠΠ°ΠΊΠΎΠ½ ΠΠ΅Π½ΡΠ°.
ΠΠ°ΠΊ Π²ΠΈΠ΄Π½ΠΎ Π½Π° ΡΠΈΡ. 1 (b), ΡΡΠΎΠ²Π΅Π½Ρ ΠΎΡΠ²Π΅ΡΠ΅Π½Π½ΠΎΡΡΠΈ ΡΠ²Π΅Π»ΠΈΡΠΈΠ²Π°Π΅ΡΡΡ, ΡΠ°ΠΊ ΠΊΠ°ΠΊ ΡΠ²Π΅Π»ΠΈΡΠΈΠ²Π°Π΅ΡΡΡ Π·Π°ΠΊΡΡΡΠ°Ρ ΠΏΠ»ΠΎΡΠ°Π΄Ρ.Π’Π°ΠΊΠΈΠΌ ΠΎΠ±ΡΠ°Π·ΠΎΠΌ, ΠΈΠ½Π΄ΡΡΠΈΡΠΎΠ²Π°Π½Π½ΠΎΠ΅ ΠΏΠΎΠ»Π΅ Π΄ΠΎΠ»ΠΆΠ½ΠΎ ΠΏΡΠΎΡΠΈΠ²ΠΎΡΡΠΎΡΡΡ ΡΡΡΠ΅ΡΡΠ²ΡΡΡΠ΅ΠΌΡ ΠΈ Π±ΡΡΡ Π²Π½Π΅ ΡΡΡΠ°Π½ΠΈΡΡ. (ΠΡΠ°Π²ΠΈΠ»ΠΎ ΠΏΡΠ°Π²ΠΎΠΉ ΡΡΠΊΠΈ ΡΡΠ΅Π±ΡΠ΅Ρ, ΡΡΠΎΠ±Ρ Ρ Π²ΡΠ°ΡΠ°Π»ΡΡ ΠΏΡΠΎΡΠΈΠ² ΡΠ°ΡΠΎΠ²ΠΎΠΉ ΡΡΡΠ΅Π»ΠΊΠΈ, ΡΡΠΎ, Π² ΡΠ²ΠΎΡ ΠΎΡΠ΅ΡΠ΅Π΄Ρ, ΠΎΠ·Π½Π°ΡΠ°Π΅Ρ, ΡΡΠΎ Π²Π΅ΡΡ
Π½ΡΡ ΡΠ°ΡΡΡ ΡΡΠ΅ΡΠΆΠ½Ρ ΠΏΠΎΠ»ΠΎΠΆΠΈΡΠ΅Π»ΡΠ½Π°, ΠΊΠ°ΠΊ ΠΏΠΎΠΊΠ°Π·Π°Π½ΠΎ.)
ΠΠ»Π΅ΠΊΡΡΠΈΡΠ΅ΡΠΊΠΎΠ΅ ΠΏΠΎΠ»Π΅ ΠΏΡΠΎΡΠΈΠ² ΠΌΠ°Π³Π½ΠΈΡΠ½ΠΎΠ³ΠΎ ΠΏΠΎΠ»Ρ
ΠΠ΅ΠΆΠ΄Ρ ΡΠ»Π΅ΠΊΡΡΠΈΡΠ΅ΡΠΊΠΎΠΉ ΠΈ ΠΌΠ°Π³Π½ΠΈΡΠ½ΠΎΠΉ ΡΠΈΠ»ΠΎΠΉ ΡΡΡΠ΅ΡΡΠ²ΡΠ΅Ρ ΠΌΠ½ΠΎΠΆΠ΅ΡΡΠ²ΠΎ ΡΠ²ΡΠ·Π΅ΠΉ. Π’ΠΎ, ΡΡΠΎ Π΄Π²ΠΈΠΆΡΡΠ΅Π΅ΡΡ ΠΌΠ°Π³Π½ΠΈΡΠ½ΠΎΠ΅ ΠΏΠΎΠ»Π΅ ΡΠΎΠ·Π΄Π°Π΅Ρ ΡΠ»Π΅ΠΊΡΡΠΈΡΠ΅ΡΠΊΠΎΠ΅ ΠΏΠΎΠ»Π΅ (ΠΈ, Π½Π°ΠΎΠ±ΠΎΡΠΎΡ, Π΄Π²ΠΈΠΆΡΡΠ΅Π΅ΡΡ ΡΠ»Π΅ΠΊΡΡΠΈΡΠ΅ΡΠΊΠΎΠ΅ ΠΏΠΎΠ»Π΅ ΡΠΎΠ·Π΄Π°Π΅Ρ ΠΌΠ°Π³Π½ΠΈΡΠ½ΠΎΠ΅ ΠΏΠΎΠ»Π΅), ΡΠ²Π»ΡΠ΅ΡΡΡ ΡΠ°ΡΡΡΡ ΠΏΡΠΈΡΠΈΠ½Ρ, ΠΏΠΎ ΠΊΠΎΡΠΎΡΠΎΠΉ ΡΠ»Π΅ΠΊΡΡΠΈΡΠ΅ΡΠΊΠΈΠ΅ ΠΈ ΠΌΠ°Π³Π½ΠΈΡΠ½ΡΠ΅ ΡΠΈΠ»Ρ ΡΠ΅ΠΏΠ΅ΡΡ ΡΠ°ΡΡΠΌΠ°ΡΡΠΈΠ²Π°ΡΡΡΡ ΠΊΠ°ΠΊ ΡΠ°Π·Π»ΠΈΡΠ½ΡΡ ΠΏΡΠΎΡΠ²Π»Π΅Π½ΠΈΠΉ ΠΎΠ΄Π½ΠΎΠΉ ΠΈ ΡΠΎΠΉ ΠΆΠ΅ ΡΠΈΠ»Ρ (Π²ΠΏΠ΅ΡΠ²ΡΠ΅ Π·Π°ΠΌΠ΅ΡΠ΅Π½ΠΎ ΠΠ»ΡΠ±Π΅ΡΡΠΎΠΌ ΠΠΉΠ½ΡΡΠ΅ΠΉΠ½ΠΎΠΌ) .ΠΡΠΎ ΠΊΠ»Π°ΡΡΠΈΡΠ΅ΡΠΊΠΎΠ΅ ΠΎΠ±ΡΠ΅Π΄ΠΈΠ½Π΅Π½ΠΈΠ΅ ΡΠ»Π΅ΠΊΡΡΠΈΡΠ΅ΡΠΊΠΈΡ ΠΈ ΠΌΠ°Π³Π½ΠΈΡΠ½ΡΡ ΡΠΈΠ» Π² ΡΠ°ΠΊ Π½Π°Π·ΡΠ²Π°Π΅ΠΌΡΡ ΡΠ»Π΅ΠΊΡΡΠΎΠΌΠ°Π³Π½ΠΈΡΠ½ΡΡ ΡΠΈΠ»Ρ ΡΠ²Π»ΡΠ΅ΡΡΡ ΠΈΡΡΠΎΡΠ½ΠΈΠΊΠΎΠΌ Π²Π΄ΠΎΡ Π½ΠΎΠ²Π΅Π½ΠΈΡ Π΄Π»Ρ ΡΠΎΠ²ΡΠ΅ΠΌΠ΅Π½Π½ΡΡ ΡΡΠΈΠ»ΠΈΠΉ ΠΏΠΎ ΠΎΠ±ΡΠ΅Π΄ΠΈΠ½Π΅Π½ΠΈΡ Π΄ΡΡΠ³ΠΈΡ ΠΎΡΠ½ΠΎΠ²Π½ΡΡ ΡΠΈΠ».
ΠΠ±ΡΠ°ΡΠ½Π°Ρ ΠΠΠ‘, Π²ΠΈΡ ΡΠ΅Π²ΡΠ΅ ΡΠΎΠΊΠΈ ΠΈ ΠΌΠ°Π³Π½ΠΈΡΠ½ΠΎΠ΅ Π΄Π΅ΠΌΠΏΡΠΈΡΠΎΠ²Π°Π½ΠΈΠ΅
ΠΠ±ΡΠ°ΡΠ½Π°Ρ ΠΠΠ‘, Π²ΠΈΡ ΡΠ΅Π²ΡΠ΅ ΡΠΎΠΊΠΈ ΠΈ ΠΌΠ°Π³Π½ΠΈΡΠ½ΠΎΠ΅ Π·Π°ΡΡΡ Π°Π½ΠΈΠ΅ — Π²ΡΠ΅ ΡΡΠΎ ΠΏΡΠΎΠΈΡΡ ΠΎΠ΄ΠΈΡ ΠΈΠ·-Π·Π° ΠΈΠ½Π΄ΡΡΠΈΡΠΎΠ²Π°Π½Π½ΠΎΠΉ ΠΠΠ‘ ΠΈ ΠΌΠΎΠΆΠ΅Ρ Π±ΡΡΡ ΠΎΠ±ΡΡΡΠ½Π΅Π½ΠΎ Π·Π°ΠΊΠΎΠ½ΠΎΠΌ ΠΈΠ½Π΄ΡΠΊΡΠΈΠΈ Π€Π°ΡΠ°Π΄Π΅Ρ.
Π¦Π΅Π»ΠΈ ΠΎΠ±ΡΡΠ΅Π½ΠΈΡ
ΠΠ±ΡΡΡΠ½ΠΈΡΠ΅ Π²Π·Π°ΠΈΠΌΠΎΡΠ²ΡΠ·Ρ ΠΌΠ΅ΠΆΠ΄Ρ Π΄Π²ΠΈΠ³Π°ΡΠ΅Π»ΡΠ½ΠΎΠΉ ΡΠ»Π΅ΠΊΡΡΠΎΠ΄Π²ΠΈΠΆΡΡΠ΅ΠΉ ΡΠΈΠ»ΠΎΠΉ, Π²ΠΈΡ ΡΠ΅Π²ΡΠΌΠΈ ΡΠΎΠΊΠ°ΠΌΠΈ ΠΈ ΠΌΠ°Π³Π½ΠΈΡΠ½ΡΠΌ Π΄Π΅ΠΌΠΏΡΠΈΡΠΎΠ²Π°Π½ΠΈΠ΅ΠΌ
ΠΡΠ½ΠΎΠ²Π½ΡΠ΅ Π²ΡΠ²ΠΎΠ΄Ρ
ΠΠ»ΡΡΠ΅Π²ΡΠ΅ ΠΌΠΎΠΌΠ΅Π½ΡΡ
- ΠΡ ΠΎΠ΄Π½ΠΎΠΉ ΠΠΠ‘, ΠΊΠΎΡΠΎΡΠ°Ρ ΠΏΠΈΡΠ°Π΅Ρ Π΄Π²ΠΈΠ³Π°ΡΠ΅Π»Ρ, ΠΌΠΎΠΆΠ΅Ρ ΠΏΡΠΎΡΠΈΠ²ΠΎΠ΄Π΅ΠΉΡΡΠ²ΠΎΠ²Π°ΡΡ ΡΠ°ΠΌΠΎΠ³Π΅Π½Π΅ΡΠΈΡΡΠ΅ΠΌΠ°Ρ ΠΠΠ‘ Π΄Π²ΠΈΠ³Π°ΡΠ΅Π»Ρ, Π½Π°Π·ΡΠ²Π°Π΅ΠΌΠ°Ρ ΠΎΠ±ΡΠ°ΡΠ½ΠΎΠΉ ΠΠΠ‘ Π΄Π²ΠΈΠ³Π°ΡΠ΅Π»Ρ.
- ΠΡΠ»ΠΈ ΠΠΠ‘ Π΄Π²ΠΈΠΆΠ΅Π½ΠΈΡ ΠΌΠΎΠΆΠ΅Ρ Π²ΡΠ·Π²Π°ΡΡ ΡΠΎΠΊΠΎΠ²ΡΡ ΠΏΠ΅ΡΠ»Ρ Π² ΠΏΡΠΎΠ²ΠΎΠ΄Π½ΠΈΠΊΠ΅, ΡΠΎΠΊ Π½Π°Π·ΡΠ²Π°Π΅ΡΡΡ Π²ΠΈΡ ΡΠ΅Π²ΡΠΌ ΡΠΎΠΊΠΎΠΌ.
- ΠΠΈΡ ΡΠ΅Π²ΡΠ΅ ΡΠΎΠΊΠΈ ΠΌΠΎΠ³ΡΡ Π²ΡΠ·ΡΠ²Π°ΡΡ Π·Π½Π°ΡΠΈΡΠ΅Π»ΡΠ½ΠΎΠ΅ ΡΠΎΠΏΡΠΎΡΠΈΠ²Π»Π΅Π½ΠΈΠ΅, Π½Π°Π·ΡΠ²Π°Π΅ΠΌΠΎΠ΅ ΠΌΠ°Π³Π½ΠΈΡΠ½ΡΠΌ Π΄Π΅ΠΌΠΏΡΠΈΡΠΎΠ²Π°Π½ΠΈΠ΅ΠΌ, ΠΏΡΠΈ Π΄Π²ΠΈΠΆΠ΅Π½ΠΈΠΈ.
ΠΠ»ΡΡΠ΅Π²ΡΠ΅ ΡΠ΅ΡΠΌΠΈΠ½Ρ
- ΡΠ»Π΅ΠΊΡΡΠΎΠ΄Π²ΠΈΠΆΡΡΠ°Ρ ΡΠΈΠ»Π° : (ΠΠΠ‘) — Π½Π°ΠΏΡΡΠΆΠ΅Π½ΠΈΠ΅, Π³Π΅Π½Π΅ΡΠΈΡΡΠ΅ΠΌΠΎΠ΅ Π±Π°ΡΠ°ΡΠ΅Π΅ΠΉ ΠΈΠ»ΠΈ ΠΌΠ°Π³Π½ΠΈΡΠ½ΠΎΠΉ ΡΠΈΠ»ΠΎΠΉ Π² ΡΠΎΠΎΡΠ²Π΅ΡΡΡΠ²ΠΈΠΈ Ρ Π·Π°ΠΊΠΎΠ½ΠΎΠΌ Π€Π°ΡΠ°Π΄Π΅Ρ. ΠΠ½Π° ΠΈΠ·ΠΌΠ΅ΡΡΠ΅ΡΡΡ Π² Π²ΠΎΠ»ΡΡΠ°Ρ
, Π° Π½Π΅ Π² Π½ΡΡΡΠΎΠ½Π°Ρ
, ΠΈ ΠΏΠΎΡΡΠΎΠΌΡ Π½Π° ΡΠ°ΠΌΠΎΠΌ Π΄Π΅Π»Π΅ Π½Π΅ ΡΠ²Π»ΡΠ΅ΡΡΡ ΡΠΈΠ»ΠΎΠΉ.

- ΠΠ°ΠΊΠΎΠ½ ΠΈΠ½Π΄ΡΠΊΡΠΈΠΈ Π€Π°ΡΠ°Π΄Π΅Ρ : ΠΎΡΠ½ΠΎΠ²Π½ΠΎΠΉ Π·Π°ΠΊΠΎΠ½ ΡΠ»Π΅ΠΊΡΡΠΎΠΌΠ°Π³Π½Π΅ΡΠΈΠ·ΠΌΠ°, ΠΊΠΎΡΠΎΡΡΠΉ ΠΏΡΠ΅Π΄ΡΠΊΠ°Π·ΡΠ²Π°Π΅Ρ, ΠΊΠ°ΠΊ ΠΌΠ°Π³Π½ΠΈΡΠ½ΠΎΠ΅ ΠΏΠΎΠ»Π΅ Π±ΡΠ΄Π΅Ρ Π²Π·Π°ΠΈΠΌΠΎΠ΄Π΅ΠΉΡΡΠ²ΠΎΠ²Π°ΡΡ Ρ ΡΠ»Π΅ΠΊΡΡΠΈΡΠ΅ΡΠΊΠΎΠΉ ΡΠ΅ΠΏΡΡ, ΡΠΎΠ·Π΄Π°Π²Π°Ρ ΡΠ»Π΅ΠΊΡΡΠΎΠ΄Π²ΠΈΠΆΡΡΡΡ ΡΠΈΠ»Ρ (ΠΠΠ‘).
ΠΠ°Π΄Π½ΠΈΠΉ EMF
ΠΠ²ΠΈΠ³Π°ΡΠ΅Π»ΠΈ ΠΈ Π³Π΅Π½Π΅ΡΠ°ΡΠΎΡΡ ΠΎΡΠ΅Π½Ρ ΠΏΠΎΡ ΠΎΠΆΠΈ. (ΠΡΠΎΡΡΠΈΡΠ΅ Π½Π°ΡΠΈ Π°ΡΠΎΠΌΡ Π² ΡΠ°Π·Π΄Π΅Π»Π°Ρ Β«ΠΠ»Π΅ΠΊΡΡΠΈΡΠ΅ΡΠΊΠΈΠ΅ Π³Π΅Π½Π΅ΡΠ°ΡΠΎΡΡΒ» ΠΈ Β«ΠΠ»Π΅ΠΊΡΡΠΎΠ΄Π²ΠΈΠ³Π°ΡΠ΅Π»ΠΈΒ».) ΠΠ΅Π½Π΅ΡΠ°ΡΠΎΡΡ ΠΏΡΠ΅ΠΎΠ±ΡΠ°Π·ΡΡΡ ΠΌΠ΅Ρ Π°Π½ΠΈΡΠ΅ΡΠΊΡΡ ΡΠ½Π΅ΡΠ³ΠΈΡ Π² ΡΠ»Π΅ΠΊΡΡΠΈΡΠ΅ΡΠΊΡΡ, Π° Π΄Π²ΠΈΠ³Π°ΡΠ΅Π»ΠΈ ΠΏΡΠ΅ΠΎΠ±ΡΠ°Π·ΡΡΡ ΡΠ»Π΅ΠΊΡΡΠΈΡΠ΅ΡΠΊΡΡ ΡΠ½Π΅ΡΠ³ΠΈΡ Π² ΠΌΠ΅Ρ Π°Π½ΠΈΡΠ΅ΡΠΊΡΡ. ΠΡΠΎΠΌΠ΅ ΡΠΎΠ³ΠΎ, Π΄Π²ΠΈΠ³Π°ΡΠ΅Π»ΠΈ ΠΈ Π³Π΅Π½Π΅ΡΠ°ΡΠΎΡΡ ΠΈΠΌΠ΅ΡΡ ΠΎΠ΄ΠΈΠ½Π°ΠΊΠΎΠ²ΡΡ ΠΊΠΎΠ½ΡΡΡΡΠΊΡΠΈΡ. ΠΠΎΠ³Π΄Π° ΠΊΠ°ΡΡΡΠΊΠ° Π΄Π²ΠΈΠ³Π°ΡΠ΅Π»Ρ ΠΏΠΎΠ²ΠΎΡΠ°ΡΠΈΠ²Π°Π΅ΡΡΡ, ΠΌΠ°Π³Π½ΠΈΡΠ½ΡΠΉ ΠΏΠΎΡΠΎΠΊ ΠΈΠ·ΠΌΠ΅Π½ΡΠ΅ΡΡΡ, ΠΈ Π²ΠΎΠ·Π½ΠΈΠΊΠ°Π΅Ρ ΡΠ»Π΅ΠΊΡΡΠΎΠ΄Π²ΠΈΠΆΡΡΠ°Ρ ΡΠΈΠ»Π° (ΠΠΠ‘), ΡΠΎΠΎΡΠ²Π΅ΡΡΡΠ²ΡΡΡΠ°Ρ Π·Π°ΠΊΠΎΠ½Ρ ΠΈΠ½Π΄ΡΠΊΡΠΈΠΈ Π€Π°ΡΠ°Π΄Π΅Ρ. Π’Π°ΠΊΠΈΠΌ ΠΎΠ±ΡΠ°Π·ΠΎΠΌ, Π΄Π²ΠΈΠ³Π°ΡΠ΅Π»Ρ Π΄Π΅ΠΉΡΡΠ²ΡΠ΅Ρ ΠΊΠ°ΠΊ Π³Π΅Π½Π΅ΡΠ°ΡΠΎΡ Π²ΡΡΠΊΠΈΠΉ ΡΠ°Π·, ΠΊΠΎΠ³Π΄Π° Π΅Π³ΠΎ ΠΊΠ°ΡΡΡΠΊΠ° Π²ΡΠ°ΡΠ°Π΅ΡΡΡ.ΠΡΠΎ ΠΏΡΠΎΠΈΠ·ΠΎΠΉΠ΄Π΅Ρ Π½Π΅Π·Π°Π²ΠΈΡΠΈΠΌΠΎ ΠΎΡ ΡΠΎΠ³ΠΎ, ΠΏΠΎΠ²ΠΎΡΠ°ΡΠΈΠ²Π°Π΅ΡΡΡ Π»ΠΈ Π²Π°Π» ΠΏΠΎΠ΄ Π΄Π΅ΠΉΡΡΠ²ΠΈΠ΅ΠΌ Π²Π½Π΅ΡΠ½Π΅Π³ΠΎ ΠΈΡΡΠΎΡΠ½ΠΈΠΊΠ°, Π½Π°ΠΏΡΠΈΠΌΠ΅Ρ ΡΠ΅ΠΌΠ΅Π½Π½ΠΎΠΉ ΠΏΠ΅ΡΠ΅Π΄Π°ΡΠΈ, ΠΈΠ»ΠΈ ΠΏΠΎΠ΄ Π΄Π΅ΠΉΡΡΠ²ΠΈΠ΅ΠΌ ΡΠ°ΠΌΠΎΠ³ΠΎ Π΄Π²ΠΈΠ³Π°ΡΠ΅Π»Ρ. Π’ΠΎ Π΅ΡΡΡ, ΠΊΠΎΠ³Π΄Π° Π΄Π²ΠΈΠ³Π°ΡΠ΅Π»Ρ Π²ΡΠΏΠΎΠ»Π½ΡΠ΅Ρ ΡΠ°Π±ΠΎΡΡ ΠΈ Π΅Π³ΠΎ Π²Π°Π» Π²ΡΠ°ΡΠ°Π΅ΡΡΡ, Π²ΠΎΠ·Π½ΠΈΠΊΠ°Π΅Ρ ΠΠΠ‘. ΠΠ°ΠΊΠΎΠ½ ΠΠ΅Π½ΡΠ° Π³ΠΎΠ²ΠΎΡΠΈΡ Π½Π°ΠΌ, ΡΡΠΎ Π½Π°Π²Π΅Π΄Π΅Π½Π½Π°Ρ ΠΠΠ‘ ΠΏΡΠΎΡΠΈΠ²ΠΎΠ΄Π΅ΠΉΡΡΠ²ΡΠ΅Ρ Π»ΡΠ±ΠΎΠΌΡ ΠΈΠ·ΠΌΠ΅Π½Π΅Π½ΠΈΡ, ΡΠ°ΠΊ ΡΡΠΎ Π²Ρ ΠΎΠ΄Π½ΠΎΠΉ ΠΠΠ‘, ΠΏΠΈΡΠ°ΡΡΠ΅ΠΉ Π΄Π²ΠΈΠ³Π°ΡΠ΅Π»Ρ, Π±ΡΠ΄Π΅Ρ ΠΏΡΠΎΡΠΈΠ²ΠΎΠ΄Π΅ΠΉΡΡΠ²ΠΎΠ²Π°ΡΡ ΡΠ°ΠΌΠΎΠ³Π΅Π½Π΅ΡΠΈΡΡΠ΅ΠΌΠ°Ρ ΠΠΠ‘ Π΄Π²ΠΈΠ³Π°ΡΠ΅Π»Ρ, Π½Π°Π·ΡΠ²Π°Π΅ΠΌΠ°Ρ ΠΎΠ±ΡΠ°ΡΠ½ΠΎΠΉ ΠΠΠ‘ Π΄Π²ΠΈΠ³Π°ΡΠ΅Π»Ρ.
ΠΠΈΡ ΡΠ΅ΡΠΎΠΊΠΎΠ²ΡΠΉ
ΠΠ°ΠΊ ΠΎΠ±ΡΡΠΆΠ΄Π°Π»ΠΎΡΡ Π² ΡΠ°Π·Π΄Π΅Π»Π΅ Β«ΠΠΠ‘ Π΄Π²ΠΈΠΆΠ΅Π½ΠΈΡΒ», ΠΠΠ‘ Π΄Π²ΠΈΠΆΠ΅Π½ΠΈΡ ΠΈΠ½Π΄ΡΡΠΈΡΡΠ΅ΡΡΡ, ΠΊΠΎΠ³Π΄Π° ΠΏΡΠΎΠ²ΠΎΠ΄Π½ΠΈΠΊ Π΄Π²ΠΈΠΆΠ΅ΡΡΡ Π² ΠΌΠ°Π³Π½ΠΈΡΠ½ΠΎΠΌ ΠΏΠΎΠ»Π΅ ΠΈΠ»ΠΈ ΠΊΠΎΠ³Π΄Π° ΠΌΠ°Π³Π½ΠΈΡΠ½ΠΎΠ΅ ΠΏΠΎΠ»Π΅ Π΄Π²ΠΈΠΆΠ΅ΡΡΡ ΠΎΡΠ½ΠΎΡΠΈΡΠ΅Π»ΡΠ½ΠΎ ΠΏΡΠΎΠ²ΠΎΠ΄Π½ΠΈΠΊΠ°.ΠΡΠ»ΠΈ ΠΏΠΎΠ΄Π²ΠΈΠΆΠ½Π°Ρ ΠΠΠ‘ ΠΌΠΎΠΆΠ΅Ρ Π²ΡΠ·Π²Π°ΡΡ ΡΠΎΠΊΠΎΠ²ΡΡ ΠΏΠ΅ΡΠ»Ρ Π² ΠΏΡΠΎΠ²ΠΎΠ΄Π½ΠΈΠΊΠ΅, ΠΌΡ Π½Π°Π·ΡΠ²Π°Π΅ΠΌ ΡΡΠΎΡ ΡΠΎΠΊ Π²ΠΈΡ ΡΠ΅Π²ΡΠΌ. ΠΠΈΡ ΡΠ΅Π²ΡΠ΅ ΡΠΎΠΊΠΈ ΠΌΠΎΠ³ΡΡ Π²ΡΠ·ΡΠ²Π°ΡΡ Π·Π½Π°ΡΠΈΡΠ΅Π»ΡΠ½ΠΎΠ΅ ΡΠΎΠΏΡΠΎΡΠΈΠ²Π»Π΅Π½ΠΈΠ΅ Π΄Π²ΠΈΠΆΠ΅Π½ΠΈΡ, Π½Π°Π·ΡΠ²Π°Π΅ΠΌΠΎΠ΅ ΠΌΠ°Π³Π½ΠΈΡΠ½ΡΠΌ Π·Π°ΡΡΡ Π°Π½ΠΈΠ΅ΠΌ.
Π Π°ΡΡΠΌΠΎΡΡΠΈΠΌ ΡΡΡΡΠΎΠΉΡΡΠ²ΠΎ, ΠΏΠΎΠΊΠ°Π·Π°Π½Π½ΠΎΠ΅ Π½Π° ΡΠΈΡΡΠ½ΠΊΠ΅, ΠΊΠΎΡΠΎΡΠΎΠ΅ ΡΠ°ΡΠΊΠ°ΡΠΈΠ²Π°Π΅Ρ ΠΌΠ°ΡΡΠ½ΠΈΠΊ ΠΌΠ΅ΠΆΠ΄Ρ ΠΏΠΎΠ»ΡΡΠ°ΠΌΠΈ ΡΠΈΠ»ΡΠ½ΠΎΠ³ΠΎ ΠΌΠ°Π³Π½ΠΈΡΠ°. ΠΡΠ»ΠΈ Π±ΠΎΠ± ΠΌΠ΅ΡΠ°Π»Π»ΠΈΡΠ΅ΡΠΊΠΈΠΉ, ΡΠΎ ΠΏΡΠΈ Π²Ρ
ΠΎΠ΄Π΅ Π² ΠΏΠΎΠ»Π΅ ΠΈ Π²ΡΡ
ΠΎΠ΄Π΅ ΠΈΠ· Π½Π΅Π³ΠΎ ΠΎΠ½ ΠΈΡΠΏΡΡΡΠ²Π°Π΅Ρ Π·Π½Π°ΡΠΈΡΠ΅Π»ΡΠ½ΠΎΠ΅ ΡΠΎΠΏΡΠΎΡΠΈΠ²Π»Π΅Π½ΠΈΠ΅, ΡΡΠΎ Π±ΡΡΡΡΠΎ Π³Π°ΡΠΈΡ Π΄Π²ΠΈΠΆΠ΅Π½ΠΈΠ΅. ΠΠ΄Π½Π°ΠΊΠΎ, Π΅ΡΠ»ΠΈ Π±ΠΎΠ± ΠΏΡΠ΅Π΄ΡΡΠ°Π²Π»ΡΠ΅Ρ ΡΠΎΠ±ΠΎΠΉ ΠΌΠ΅ΡΠ°Π»Π»ΠΈΡΠ΅ΡΠΊΡΡ ΠΏΠ»Π°ΡΡΠΈΠ½Ρ Ρ ΠΏΡΠΎΡΠ΅Π·ΡΠΌΠΈ, ΠΊΠ°ΠΊ ΠΏΠΎΠΊΠ°Π·Π°Π½ΠΎ Π½Π° (b), ΡΡΡΠ΅ΠΊΡ ΠΎΡ ΠΌΠ°Π³Π½ΠΈΡΠ° Π±ΡΠ΄Π΅Ρ Π³ΠΎΡΠ°Π·Π΄ΠΎ ΠΌΠ΅Π½ΡΡΠ΅.
ΠΠ°ΠΌΠ΅ΡΠ½ΠΎΠ³ΠΎ Π²ΠΎΠ·Π΄Π΅ΠΉΡΡΠ²ΠΈΡ Π½Π° Π±ΠΎΠ± ΠΈΠ· ΠΈΠ·ΠΎΠ»ΡΡΠΎΡΠ° Π½Π΅ Π½Π°Π±Π»ΡΠ΄Π°Π΅ΡΡΡ.
Π£ΡΡΡΠΎΠΉΡΡΠ²ΠΎ Π΄Π»Ρ ΠΈΡΡΠ»Π΅Π΄ΠΎΠ²Π°Π½ΠΈΡ Π²ΠΈΡ ΡΠ΅Π²ΡΡ ΡΠΎΠΊΠΎΠ² ΠΈ ΠΌΠ°Π³Π½ΠΈΡΠ½ΠΎΠ³ΠΎ Π·Π°ΡΡΡ Π°Π½ΠΈΡ : ΠΠ±ΡΡΠ½ΠΎΠ΅ Π΄Π΅ΠΌΠΎΠ½ΡΡΡΠ°ΡΠΈΠΎΠ½Π½ΠΎΠ΅ ΡΡΡΡΠΎΠΉΡΡΠ²ΠΎ Π΄Π»Ρ ΠΈΠ·ΡΡΠ΅Π½ΠΈΡ Π²ΠΈΡ ΡΠ΅Π²ΡΡ ΡΠΎΠΊΠΎΠ² ΠΈ ΠΌΠ°Π³Π½ΠΈΡΠ½ΠΎΠ³ΠΎ Π·Π°ΡΡΡ Π°Π½ΠΈΡ. (Π°) ΠΠ²ΠΈΠΆΠ΅Π½ΠΈΠ΅ ΠΌΠ΅ΡΠ°Π»Π»ΠΈΡΠ΅ΡΠΊΠΎΠ³ΠΎ ΠΌΠ°ΡΡΠ½ΠΈΠΊΠ°, ΡΠ°ΡΠΊΠ°ΡΠΈΠ²Π°ΡΡΠ΅Π³ΠΎΡΡ ΠΌΠ΅ΠΆΠ΄Ρ ΠΏΠΎΠ»ΡΡΠ°ΠΌΠΈ ΠΌΠ°Π³Π½ΠΈΡΠ°, Π±ΡΡΡΡΠΎ Π·Π°ΡΡΡ Π°Π΅Ρ ΠΏΠΎΠ΄ Π΄Π΅ΠΉΡΡΠ²ΠΈΠ΅ΠΌ Π²ΠΈΡ ΡΠ΅Π²ΡΡ ΡΠΎΠΊΠΎΠ². (b) ΠΠΌΠ΅Π΅ΡΡΡ Π½Π΅Π·Π½Π°ΡΠΈΡΠ΅Π»ΡΠ½ΠΎΠ΅ Π²Π»ΠΈΡΠ½ΠΈΠ΅ Π½Π° Π΄Π²ΠΈΠΆΠ΅Π½ΠΈΠ΅ ΠΌΠ΅ΡΠ°Π»Π»ΠΈΡΠ΅ΡΠΊΠΎΠ³ΠΎ Π±ΠΎΠ±Π° Ρ ΠΏΡΠΎΡΠ΅Π·ΡΠΌΠΈ, ΡΡΠΎ ΠΎΠ·Π½Π°ΡΠ°Π΅Ρ, ΡΡΠΎ Π²ΠΈΡ ΡΠ΅Π²ΡΠ΅ ΡΠΎΠΊΠΈ ΡΡΠ°Π½ΠΎΠ²ΡΡΡΡ ΠΌΠ΅Π½Π΅Π΅ ΡΡΡΠ΅ΠΊΡΠΈΠ²Π½ΡΠΌΠΈ. (c) ΠΠ° Π½Π΅ΠΏΡΠΎΠ²ΠΎΠ΄ΡΡΠ΅ΠΌ Π±ΠΎΠ±Π΅ ΡΠ°ΠΊΠΆΠ΅ ΠΎΡΡΡΡΡΡΠ²ΡΠ΅Ρ ΠΌΠ°Π³Π½ΠΈΡΠ½ΠΎΠ΅ Π·Π°ΡΡΡ Π°Π½ΠΈΠ΅, ΠΏΠΎΡΠΊΠΎΠ»ΡΠΊΡ Π²ΠΈΡ ΡΠ΅Π²ΡΠ΅ ΡΠΎΠΊΠΈ ΡΡΠ΅Π·Π²ΡΡΠ°ΠΉΠ½ΠΎ ΠΌΠ°Π»Ρ.
ΠΏΠΎΠΊΠ°Π·ΡΠ²Π°Π΅Ρ, ΡΡΠΎ ΠΏΡΠΎΠΈΡΡ ΠΎΠ΄ΠΈΡ Ρ ΠΌΠ΅ΡΠ°Π»Π»ΠΈΡΠ΅ΡΠΊΠΎΠΉ ΠΏΠ»Π°ΡΡΠΈΠ½ΠΎΠΉ, ΠΊΠΎΠ³Π΄Π° ΠΎΠ½Π° Π²Ρ ΠΎΠ΄ΠΈΡ Π² ΠΌΠ°Π³Π½ΠΈΡΠ½ΠΎΠ΅ ΠΏΠΎΠ»Π΅ ΠΈ Π²ΡΡ ΠΎΠ΄ΠΈΡ ΠΈΠ· Π½Π΅Π³ΠΎ. Π ΠΎΠ±ΠΎΠΈΡ ΡΠ»ΡΡΠ°ΡΡ ΠΎΠ½ ΠΈΡΠΏΡΡΡΠ²Π°Π΅Ρ ΡΠΈΠ»Ρ, ΠΏΡΠΎΡΠΈΠ²ΠΎΠ΄Π΅ΠΉΡΡΠ²ΡΡΡΡΡ Π΅Π³ΠΎ Π΄Π²ΠΈΠΆΠ΅Π½ΠΈΡ. ΠΠΎΠ³Π΄Π° ΠΎΠ½ Π²Ρ ΠΎΠ΄ΠΈΡ ΡΠ»Π΅Π²Π°, ΠΏΠΎΡΠΎΠΊ ΡΠ²Π΅Π»ΠΈΡΠΈΠ²Π°Π΅ΡΡΡ, ΠΈ ΠΏΠΎΡΡΠΎΠΌΡ Π²ΠΎΠ·Π½ΠΈΠΊΠ°Π΅Ρ Π²ΠΈΡ ΡΠ΅Π²ΠΎΠΉ ΡΠΎΠΊ (Π·Π°ΠΊΠΎΠ½ Π€Π°ΡΠ°Π΄Π΅Ρ) Π² Π½Π°ΠΏΡΠ°Π²Π»Π΅Π½ΠΈΠΈ ΠΏΡΠΎΡΠΈΠ² ΡΠ°ΡΠΎΠ²ΠΎΠΉ ΡΡΡΠ΅Π»ΠΊΠΈ (Π·Π°ΠΊΠΎΠ½ ΠΠ΅Π½ΡΠ°), ΠΊΠ°ΠΊ ΠΏΠΎΠΊΠ°Π·Π°Π½ΠΎ. Π’ΠΎΠ»ΡΠΊΠΎ ΠΏΡΠ°Π²Π°Ρ ΡΡΠΎΡΠΎΠ½Π° ΡΠΎΠΊΠΎΠ²ΠΎΠΉ ΠΏΠ΅ΡΠ»ΠΈ Π½Π°Ρ ΠΎΠ΄ΠΈΡΡΡ Π² ΠΏΠΎΠ»Π΅, ΡΠ°ΠΊ ΡΡΠΎ ΡΠ»Π΅Π²Π° Π½Π° Π½Π΅Π΅ Π΄Π΅ΠΉΡΡΠ²ΡΠ΅Ρ Π±Π΅ΡΠΏΡΠ΅ΠΏΡΡΡΡΠ²Π΅Π½Π½Π°Ρ ΡΠΈΠ»Π° (ΠΏΡΠ°Π²ΠΈΠ»ΠΎ ΠΏΡΠ°Π²ΠΎΠΉ ΡΡΠΊΠΈ). ΠΠΎΠ³Π΄Π° ΠΌΠ΅ΡΠ°Π»Π»ΠΈΡΠ΅ΡΠΊΠ°Ρ ΠΏΠ»Π°ΡΡΠΈΠ½Π° ΠΏΠΎΠ»Π½ΠΎΡΡΡΡ Π½Π°Ρ ΠΎΠ΄ΠΈΡΡΡ Π²Π½ΡΡΡΠΈ ΠΏΠΎΠ»Ρ, Π²ΠΈΡ ΡΠ΅Π²ΠΎΠΉ ΡΠΎΠΊ ΠΎΡΡΡΡΡΡΠ²ΡΠ΅Ρ, Π΅ΡΠ»ΠΈ ΠΏΠΎΠ»Π΅ ΠΎΠ΄Π½ΠΎΡΠΎΠ΄Π½ΠΎ, ΠΏΠΎΡΠΊΠΎΠ»ΡΠΊΡ ΠΏΠΎΡΠΎΠΊ ΠΎΡΡΠ°Π΅ΡΡΡ ΠΏΠΎΡΡΠΎΡΠ½Π½ΡΠΌ Π² ΡΡΠΎΠΉ ΠΎΠ±Π»Π°ΡΡΠΈ.ΠΠΎ ΠΊΠΎΠ³Π΄Π° ΠΏΠ»Π°ΡΡΠΈΠ½Π° ΠΏΠΎΠΊΠΈΠ΄Π°Π΅Ρ ΠΏΠΎΠ»Π΅ ΡΠΏΡΠ°Π²Π°, ΠΏΠΎΡΠΎΠΊ ΡΠΌΠ΅Π½ΡΡΠ°Π΅ΡΡΡ, Π²ΡΠ·ΡΠ²Π°Ρ Π²ΠΈΡ ΡΠ΅Π²ΠΎΠΉ ΡΠΎΠΊ ΠΏΠΎ ΡΠ°ΡΠΎΠ²ΠΎΠΉ ΡΡΡΠ΅Π»ΠΊΠ΅, ΠΊΠΎΡΠΎΡΡΠΉ, ΠΎΠΏΡΡΡ ΠΆΠ΅, ΠΈΡΠΏΡΡΡΠ²Π°Π΅Ρ ΡΠΈΠ»Ρ ΡΠ»Π΅Π²Π°, Π΅ΡΠ΅ Π±ΠΎΠ»ΡΡΠ΅ Π·Π°ΠΌΠ΅Π΄Π»ΡΡ Π΄Π²ΠΈΠΆΠ΅Π½ΠΈΠ΅. ΠΠ½Π°Π»ΠΎΠ³ΠΈΡΠ½ΡΠΉ Π°Π½Π°Π»ΠΈΠ· ΡΠΎΠ³ΠΎ, ΡΡΠΎ ΠΏΡΠΎΠΈΡΡ ΠΎΠ΄ΠΈΡ, ΠΊΠΎΠ³Π΄Π° ΠΏΠ»Π°ΡΡΠΈΠ½Π° ΠΏΠΎΠ²ΠΎΡΠ°ΡΠΈΠ²Π°Π΅ΡΡΡ ΡΠΏΡΠ°Π²Π° Π½Π°Π»Π΅Π²ΠΎ, ΠΏΠΎΠΊΠ°Π·ΡΠ²Π°Π΅Ρ, ΡΡΠΎ Π΅Π΅ Π΄Π²ΠΈΠΆΠ΅Π½ΠΈΠ΅ ΡΠ°ΠΊΠΆΠ΅ Π·Π°ΡΡΡ Π°Π΅Ρ ΠΏΡΠΈ Π²Ρ ΠΎΠ΄Π΅ Π² ΠΏΠΎΠ»Π΅ ΠΈ Π²ΡΡ ΠΎΠ΄Π΅ ΠΈΠ· Π½Π΅Π³ΠΎ.
ΠΡΠΎΠ²ΠΎΠ΄ΡΡΠ°Ρ ΠΏΠ»Π°ΡΡΠΈΠ½Π°, ΠΏΡΠΎΡ ΠΎΠ΄ΡΡΠ°Ρ ΠΌΠ΅ΠΆΠ΄Ρ ΠΏΠΎΠ»ΡΡΠ°ΠΌΠΈ ΠΌΠ°Π³Π½ΠΈΡΠ° : Π±ΠΎΠ»Π΅Π΅ ΠΏΠΎΠ΄ΡΠΎΠ±Π½ΡΠΉ Π²Π·Π³Π»ΡΠ΄ Π½Π° ΠΏΡΠΎΠ²ΠΎΠ΄ΡΡΡΡ ΠΏΠ»Π°ΡΡΠΈΠ½Ρ, ΠΏΡΠΎΡ ΠΎΠ΄ΡΡΡΡ ΠΌΠ΅ΠΆΠ΄Ρ ΠΏΠΎΠ»ΡΡΠ°ΠΌΠΈ ΠΌΠ°Π³Π½ΠΈΡΠ°.ΠΠΎΠ³Π΄Π° ΠΎΠ½ Π²Ρ ΠΎΠ΄ΠΈΡ Π² ΠΏΠΎΠ»Π΅ ΠΈ Π²ΡΡ ΠΎΠ΄ΠΈΡ ΠΈΠ· Π½Π΅Π³ΠΎ, ΠΈΠ·ΠΌΠ΅Π½Π΅Π½ΠΈΠ΅ ΠΏΠΎΡΠΎΠΊΠ° ΡΠΎΠ·Π΄Π°Π΅Ρ Π²ΠΈΡ ΡΠ΅Π²ΠΎΠΉ ΡΠΎΠΊ. ΠΠ°Π³Π½ΠΈΡΠ½Π°Ρ ΡΠΈΠ»Π° Π½Π° ΡΠΎΠΊΠΎΠ²ΠΎΠΉ ΠΏΠ΅ΡΠ»Π΅ ΠΏΡΠ΅ΠΏΡΡΡΡΠ²ΡΠ΅Ρ Π΄Π²ΠΈΠΆΠ΅Π½ΠΈΡ. ΠΠΎΠ³Π΄Π° ΠΏΠ»Π°ΡΡΠΈΠ½Π° ΠΏΠΎΠ»Π½ΠΎΡΡΡΡ Π½Π°Ρ ΠΎΠ΄ΠΈΡΡΡ Π²Π½ΡΡΡΠΈ ΠΎΠ΄Π½ΠΎΡΠΎΠ΄Π½ΠΎΠ³ΠΎ ΠΏΠΎΠ»Ρ, Π½Π΅Ρ Π½ΠΈ ΡΠΎΠΊΠ°, Π½ΠΈ ΠΌΠ°Π³Π½ΠΈΡΠ½ΠΎΠ³ΠΎ ΡΠΎΠΏΡΠΎΡΠΈΠ²Π»Π΅Π½ΠΈΡ.
ΠΠΎΠ³Π΄Π° ΠΌΠ΅ΡΠ°Π»Π»ΠΈΡΠ΅ΡΠΊΠ°Ρ ΠΏΠ»Π°ΡΡΠΈΠ½Π° Ρ ΠΏΡΠΎΡΠ΅Π·ΡΠΌΠΈ Π²Ρ
ΠΎΠ΄ΠΈΡ Π² ΠΏΠΎΠ»Π΅, ΠΊΠ°ΠΊ ΠΏΠΎΠΊΠ°Π·Π°Π½ΠΎ Π½Π°, ΠΠΠ‘ ΠΈΠ½Π΄ΡΡΠΈΡΡΠ΅ΡΡΡ ΠΈΠ·ΠΌΠ΅Π½Π΅Π½ΠΈΠ΅ΠΌ ΠΌΠ°Π³Π½ΠΈΡΠ½ΠΎΠ³ΠΎ ΠΏΠΎΡΠΎΠΊΠ°, Π½ΠΎ ΡΡΠΎ ΠΌΠ΅Π½Π΅Π΅ ΡΡΡΠ΅ΠΊΡΠΈΠ²Π½ΠΎ, ΠΏΠΎΡΠΊΠΎΠ»ΡΠΊΡ ΠΏΡΠΎΡΠ΅Π·ΠΈ ΠΎΠ³ΡΠ°Π½ΠΈΡΠΈΠ²Π°ΡΡ ΡΠ°Π·ΠΌΠ΅Ρ ΡΠΎΠΊΠΎΠ²ΡΡ
ΠΏΠ΅ΡΠ΅Π»Ρ.
ΠΠΎΠ»Π΅Π΅ ΡΠΎΠ³ΠΎ, Π² ΡΠΎΡΠ΅Π΄Π½ΠΈΡ
ΠΊΠΎΠ½ΡΡΡΠ°Ρ
Π΅ΡΡΡ ΡΠΎΠΊΠΈ Π² ΠΏΡΠΎΡΠΈΠ²ΠΎΠΏΠΎΠ»ΠΎΠΆΠ½ΡΡ
Π½Π°ΠΏΡΠ°Π²Π»Π΅Π½ΠΈΡΡ
, ΠΈ ΠΈΡ
ΡΡΡΠ΅ΠΊΡΡ Π½Π΅ΠΉΡΡΠ°Π»ΠΈΠ·ΡΡΡΡΡ.ΠΠΎΠ³Π΄Π° ΠΈΡΠΏΠΎΠ»ΡΠ·ΡΠ΅ΡΡΡ ΠΈΠ·ΠΎΠ»ΠΈΡΡΡΡΠΈΠΉ ΠΌΠ°ΡΠ΅ΡΠΈΠ°Π», Π²ΠΈΡ
ΡΠ΅Π²ΡΠ΅ ΡΠΎΠΊΠΈ ΡΡΠ΅Π·Π²ΡΡΠ°ΠΉΠ½ΠΎ ΠΌΠ°Π»Ρ, ΠΏΠΎΡΡΠΎΠΌΡ ΠΌΠ°Π³Π½ΠΈΡΠ½ΠΎΠ΅ Π·Π°ΡΡΡ
Π°Π½ΠΈΠ΅ Π½Π° ΠΈΠ·ΠΎΠ»ΡΡΠΎΡΠ°Ρ
Π½Π΅Π·Π½Π°ΡΠΈΡΠ΅Π»ΡΠ½ΠΎ. ΠΡΠ»ΠΈ Π½Π΅ΠΎΠ±Ρ
ΠΎΠ΄ΠΈΠΌΠΎ ΠΈΠ·Π±Π΅ΠΆΠ°ΡΡ Π²ΠΈΡ
ΡΠ΅Π²ΡΡ
ΡΠΎΠΊΠΎΠ² Π² ΠΏΡΠΎΠ²ΠΎΠ΄Π½ΠΈΠΊΠ°Ρ
, ΠΎΠ½ΠΈ ΠΌΠΎΠ³ΡΡ Π±ΡΡΡ Π²ΡΠΏΠΎΠ»Π½Π΅Π½Ρ Ρ ΠΏΡΠΎΡΠ΅Π·ΡΠΌΠΈ ΠΈΠ»ΠΈ ΡΠΎΡΡΠΎΡΡΡ ΠΈΠ· ΡΠΎΠ½ΠΊΠΈΡ
ΡΠ»ΠΎΠ΅Π² ΠΏΡΠΎΠ²ΠΎΠ΄ΡΡΠ΅Π³ΠΎ ΠΌΠ°ΡΠ΅ΡΠΈΠ°Π»Π°, ΡΠ°Π·Π΄Π΅Π»Π΅Π½Π½ΡΡ
ΠΈΠ·ΠΎΠ»ΡΡΠΈΠΎΠ½Π½ΡΠΌΠΈ Π»ΠΈΡΡΠ°ΠΌΠΈ.
ΠΠΈΡ ΡΠ΅Π²ΡΠ΅ ΡΠΎΠΊΠΈ, ΠΈΠ½Π΄ΡΡΠΈΡΠΎΠ²Π°Π½Π½ΡΠ΅ Π² ΠΌΠ΅ΡΠ°Π»Π»ΠΈΡΠ΅ΡΠΊΠΎΠΉ ΠΏΠ»Π°ΡΡΠΈΠ½Π΅ Ρ ΠΏΡΠΎΡΠ΅Π·ΡΠΌΠΈ : ΠΠΈΡ ΡΠ΅Π²ΡΠ΅ ΡΠΎΠΊΠΈ, ΠΈΠ½Π΄ΡΡΠΈΡΠΎΠ²Π°Π½Π½ΡΠ΅ Π² ΠΌΠ΅ΡΠ°Π»Π»ΠΈΡΠ΅ΡΠΊΠΎΠΉ ΠΏΠ»Π°ΡΡΠΈΠ½Π΅ Ρ ΠΏΡΠΎΡΠ΅Π·ΡΠΌΠΈ, Π²Ρ ΠΎΠ΄ΡΡΠΈΠ΅ Π² ΠΌΠ°Π³Π½ΠΈΡΠ½ΠΎΠ΅ ΠΏΠΎΠ»Π΅, ΠΎΠ±ΡΠ°Π·ΡΡΡ Π½Π΅Π±ΠΎΠ»ΡΡΠΈΠ΅ ΠΏΠ΅ΡΠ»ΠΈ, ΠΈ ΡΠΈΠ»Ρ Π½Π° Π½ΠΈΡ ΠΈΠΌΠ΅ΡΡ ΡΠ΅Π½Π΄Π΅Π½ΡΠΈΡ Π½Π΅ΠΉΡΡΠ°Π»ΠΈΠ·ΠΎΠ²Π°ΡΡΡΡ, ΡΠ΅ΠΌ ΡΠ°ΠΌΡΠΌ Π΄Π΅Π»Π°Ρ ΠΌΠ°Π³Π½ΠΈΡΠ½ΠΎΠ΅ ΡΠΎΠΏΡΠΎΡΠΈΠ²Π»Π΅Π½ΠΈΠ΅ ΠΏΠΎΡΡΠΈ Π½ΡΠ»Π΅Π²ΡΠΌ.
ΠΠ·ΠΌΠ΅Π½Π΅Π½ΠΈΠ΅ ΠΌΠ°Π³Π½ΠΈΡΠ½ΠΎΠ³ΠΎ ΠΏΠΎΡΠΎΠΊΠ° ΡΠΎΠ·Π΄Π°Π΅Ρ ΡΠ»Π΅ΠΊΡΡΠΈΡΠ΅ΡΠΊΠΎΠ΅ ΠΏΠΎΠ»Π΅
ΠΠ°ΠΊΠΎΠ½ ΠΈΠ½Π΄ΡΠΊΡΠΈΠΈ Π€Π°ΡΠ°Π΄Π΅Ρ Π³Π»Π°ΡΠΈΡ, ΡΡΠΎ ΠΈΠ·ΠΌΠ΅Π½Π΅Π½ΠΈΠ΅ ΠΌΠ°Π³Π½ΠΈΡΠ½ΠΎΠ³ΠΎ ΠΏΠΎΠ»Ρ ΡΠΎΠ·Π΄Π°Π΅Ρ ΡΠ»Π΅ΠΊΡΡΠΈΡΠ΅ΡΠΊΠΎΠ΅ ΠΏΠΎΠ»Π΅: [latex] \ varepsilon = — \ frac {\ partial \ Phi_ \ text {B}} {\ partial \ text {t}} [/ latex].
Π¦Π΅Π»ΠΈ ΠΎΠ±ΡΡΠ΅Π½ΠΈΡ
ΠΠΏΠΈΡΠΈΡΠ΅ Π²Π·Π°ΠΈΠΌΠΎΡΠ²ΡΠ·Ρ ΠΌΠ΅ΠΆΠ΄Ρ ΠΈΠ·ΠΌΠ΅Π½ΡΡΡΠΈΠΌΡΡ ΠΌΠ°Π³Π½ΠΈΡΠ½ΡΠΌ ΠΏΠΎΠ»Π΅ΠΌ ΠΈ ΡΠ»Π΅ΠΊΡΡΠΈΡΠ΅ΡΠΊΠΈΠΌ ΠΏΠΎΠ»Π΅ΠΌ
ΠΡΠ½ΠΎΠ²Π½ΡΠ΅ Π²ΡΠ²ΠΎΠ΄Ρ
ΠΠ»ΡΡΠ΅Π²ΡΠ΅ ΠΌΠΎΠΌΠ΅Π½ΡΡ
- ΠΠ°ΠΊΠΎΠ½ ΠΈΠ½Π΄ΡΠΊΡΠΈΠΈ Π€Π°ΡΠ°Π΄Π΅Ρ — ΡΡΠΎ ΠΎΡΠ½ΠΎΠ²Π½ΠΎΠΉ Π·Π°ΠΊΠΎΠ½ ΡΠ»Π΅ΠΊΡΡΠΎΠΌΠ°Π³Π½Π΅ΡΠΈΠ·ΠΌΠ°, ΠΊΠΎΡΠΎΡΡΠΉ ΠΏΡΠ΅Π΄ΡΠΊΠ°Π·ΡΠ²Π°Π΅Ρ, ΠΊΠ°ΠΊ ΠΌΠ°Π³Π½ΠΈΡΠ½ΠΎΠ΅ ΠΏΠΎΠ»Π΅ Π±ΡΠ΄Π΅Ρ Π²Π·Π°ΠΈΠΌΠΎΠ΄Π΅ΠΉΡΡΠ²ΠΎΠ²Π°ΡΡ Ρ ΡΠ»Π΅ΠΊΡΡΠΈΡΠ΅ΡΠΊΠΎΠΉ ΡΠ΅ΠΏΡΡ, ΡΠΎΠ·Π΄Π°Π²Π°Ρ ΡΠ»Π΅ΠΊΡΡΠΎΠ΄Π²ΠΈΠΆΡΡΡΡ ΡΠΈΠ»Ρ.
- ΠΠ»ΡΡΠ΅ΡΠ½Π°ΡΠΈΠ²Π½Π°Ρ Π΄ΠΈΡΡΠ΅ΡΠ΅Π½ΡΠΈΠ°Π»ΡΠ½Π°Ρ ΡΠΎΡΠΌΠ° Π·Π°ΠΊΠΎΠ½Π° ΠΈΠ½Π΄ΡΠΊΡΠΈΠΈ Π€Π°ΡΠ°Π΄Π΅Ρ Π²ΡΡΠ°ΠΆΠ°Π΅ΡΡΡ Π² ΡΡΠ°Π²Π½Π΅Π½ΠΈΠΈ [Π»Π°ΡΠ΅ΠΊΡ] \ nabla \ times \ vec {\ text {E}} = — \ frac {\ partial \ vec {\ text {B}}} { \ partial \ text {t}} [/ latex].
- ΠΠ°ΠΊΠΎΠ½ ΠΈΠ½Π΄ΡΠΊΡΠΈΠΈ Π€Π°ΡΠ°Π΄Π΅Ρ — ΠΎΠ΄Π½ΠΎ ΠΈΠ· ΡΠ΅ΡΡΡΠ΅Ρ ΡΡΠ°Π²Π½Π΅Π½ΠΈΠΉ ΠΠ°ΠΊΡΠ²Π΅Π»Π»Π°, ΡΠΏΡΠ°Π²Π»ΡΡΡΠΈΡ Π²ΡΠ΅ΠΌΠΈ ΡΠ»Π΅ΠΊΡΡΠΎΠΌΠ°Π³Π½ΠΈΡΠ½ΡΠΌΠΈ ΡΠ²Π»Π΅Π½ΠΈΡΠΌΠΈ.
ΠΠ»ΡΡΠ΅Π²ΡΠ΅ ΡΠ΅ΡΠΌΠΈΠ½Ρ
- Π²Π΅ΠΊΡΠΎΡΠ½Π°Ρ ΠΎΠ±Π»Π°ΡΡΡ : Π²Π΅ΠΊΡΠΎΡ, Π²Π΅Π»ΠΈΡΠΈΠ½Π° ΠΊΠΎΡΠΎΡΠΎΠ³ΠΎ ΡΠΎΠΎΡΠ²Π΅ΡΡΡΠ²ΡΠ΅Ρ ΡΠ°ΡΡΠΌΠ°ΡΡΠΈΠ²Π°Π΅ΠΌΠΎΠΉ ΠΎΠ±Π»Π°ΡΡΠΈ ΠΈ Π½Π°ΠΏΡΠ°Π²Π»Π΅Π½ΠΈΠ΅ ΠΊΠΎΡΠΎΡΠΎΠ³ΠΎ ΠΏΠ΅ΡΠΏΠ΅Π½Π΄ΠΈΠΊΡΠ»ΡΡΠ½ΠΎ ΠΏΠ»ΠΎΡΠΊΠΎΡΡΠΈ.
- Π£ΡΠ°Π²Π½Π΅Π½ΠΈΡ ΠΠ°ΠΊΡΠ²Π΅Π»Π»Π° : ΠΠ°Π±ΠΎΡ ΡΡΠ°Π²Π½Π΅Π½ΠΈΠΉ, ΠΎΠΏΠΈΡΡΠ²Π°ΡΡΠΈΡ
, ΠΊΠ°ΠΊ ΡΠ»Π΅ΠΊΡΡΠΈΡΠ΅ΡΠΊΠΈΠ΅ ΠΈ ΠΌΠ°Π³Π½ΠΈΡΠ½ΡΠ΅ ΠΏΠΎΠ»Ρ Π³Π΅Π½Π΅ΡΠΈΡΡΡΡΡΡ ΠΈ ΠΈΠ·ΠΌΠ΅Π½ΡΡΡΡΡ Π΄ΡΡΠ³ Π΄ΡΡΠ³ΠΎΠΌ, Π° ΡΠ°ΠΊΠΆΠ΅ Π·Π°ΡΡΠ΄Π°ΠΌΠΈ ΠΈ ΡΠΎΠΊΠ°ΠΌΠΈ.

- Π’Π΅ΠΎΡΠ΅ΠΌΠ° Π‘ΡΠΎΠΊΡΠ° : ΡΡΠ²Π΅ΡΠΆΠ΄Π΅Π½ΠΈΠ΅ ΠΎΠ± ΠΈΠ½ΡΠ΅Π³ΡΠΈΡΠΎΠ²Π°Π½ΠΈΠΈ Π΄ΠΈΡΡΠ΅ΡΠ΅Π½ΡΠΈΠ°Π»ΡΠ½ΡΡ ΡΠΎΡΠΌ Π½Π° ΠΌΠ½ΠΎΠ³ΠΎΠΎΠ±ΡΠ°Π·ΠΈΡΡ , ΠΊΠΎΡΠΎΡΠΎΠ΅ ΠΎΠ΄Π½ΠΎΠ²ΡΠ΅ΠΌΠ΅Π½Π½ΠΎ ΡΠΏΡΠΎΡΠ°Π΅Ρ ΠΈ ΠΎΠ±ΠΎΠ±ΡΠ°Π΅Ρ Π½Π΅ΡΠΊΠΎΠ»ΡΠΊΠΎ ΡΠ΅ΠΎΡΠ΅ΠΌ Π²Π΅ΠΊΡΠΎΡΠ½ΠΎΠ³ΠΎ ΠΈΡΡΠΈΡΠ»Π΅Π½ΠΈΡ.
ΠΡ ΠΈΠ·ΡΡΠΈΠ»ΠΈ Π·Π°ΠΊΠΎΠ½ ΠΈΠ½Π΄ΡΠΊΡΠΈΠΈ Π€Π°ΡΠ°Π΄Π΅Ρ Π² ΠΏΡΠ΅Π΄ΡΠ΄ΡΡΠΈΡ Π°ΡΠΎΠΌΠ°Ρ . ΠΡ ΡΠ·Π½Π°Π»ΠΈ Π²Π·Π°ΠΈΠΌΠΎΡΠ²ΡΠ·Ρ ΠΌΠ΅ΠΆΠ΄Ρ Π½Π°Π²Π΅Π΄Π΅Π½Π½ΠΎΠΉ ΡΠ»Π΅ΠΊΡΡΠΎΠ΄Π²ΠΈΠΆΡΡΠ΅ΠΉ ΡΠΈΠ»ΠΎΠΉ (ΠΠΠ‘) ΠΈ ΠΌΠ°Π³Π½ΠΈΡΠ½ΡΠΌ ΠΏΠΎΡΠΎΠΊΠΎΠΌ.ΠΠΊΡΠ°ΡΡΠ΅, Π·Π°ΠΊΠΎΠ½ Π³Π»Π°ΡΠΈΡ, ΡΡΠΎ ΠΈΠ·ΠΌΠ΅Π½Π΅Π½ΠΈΠ΅ ΠΌΠ°Π³Π½ΠΈΡΠ½ΠΎΠ³ΠΎ ΠΏΠΎΠ»Ρ [Π»Π°ΡΠ΅ΠΊΡ] (\ frac {\ text {d} \ Phi_ \ text {B}} {\ text {dt}}) [/ latex] ΡΠΎΠ·Π΄Π°Π΅Ρ ΡΠ»Π΅ΠΊΡΡΠΈΡΠ΅ΡΠΊΠΎΠ΅ ΠΏΠΎΠ»Π΅ [Π»Π°ΡΠ΅ΠΊΡ] (\ varepsilon) [/ latex], Π·Π°ΠΊΠΎΠ½ ΠΈΠ½Π΄ΡΠΊΡΠΈΠΈ Π€Π°ΡΠ°Π΄Π΅Ρ Π²ΡΡΠ°ΠΆΠ°Π΅ΡΡΡ ΠΊΠ°ΠΊ [latex] \ varepsilon = — \ frac {\ partial \ Phi_ \ text {B}} {\ partial \ text {t}} [/ latex], Π³Π΄Π΅ [Π»Π°ΡΠ΅ΠΊΡ] \ varepsilon [/ latex] — ΡΡΠΎ ΠΈΠ½Π΄ΡΡΠΈΡΠΎΠ²Π°Π½Π½Π°Ρ ΠΠΠ‘, Π° [latex] \ Phi_ \ text {B} [/ latex] — ΠΌΠ°Π³Π½ΠΈΡΠ½ΡΠΉ ΠΏΠΎΡΠΎΠΊ. (Β«NΒ» ΠΎΠΏΡΡΠ΅Π½ΠΎ ΠΈΠ· Π½Π°ΡΠ΅Π³ΠΎ ΠΏΡΠ΅Π΄ΡΠ΄ΡΡΠ΅Π³ΠΎ Π²ΡΡΠ°ΠΆΠ΅Π½ΠΈΡ. ΠΠΎΠ»ΠΈΡΠ΅ΡΡΠ²ΠΎ Π²ΠΈΡΠΊΠΎΠ² ΠΊΠ°ΡΡΡΠΊΠΈ ΠΌΠΎΠΆΠ΅Ρ Π±ΡΡΡ Π²ΠΊΠ»ΡΡΠ΅Π½ΠΎ Π² ΠΌΠ°Π³Π½ΠΈΡΠ½ΡΠΉ ΠΏΠΎΡΠΎΠΊ, ΠΏΠΎΡΡΠΎΠΌΡ ΠΊΠΎΡΡΡΠΈΡΠΈΠ΅Π½Ρ Π½Π΅ ΡΠ²Π»ΡΠ΅ΡΡΡ ΠΎΠ±ΡΠ·Π°ΡΠ΅Π»ΡΠ½ΡΠΌ.) ΠΠ°ΠΊΠΎΠ½ ΠΈΠ½Π΄ΡΠΊΡΠΈΠΈ Π€Π°ΡΠ°Π΄Π΅Ρ — ΡΡΠΎ ΠΎΡΠ½ΠΎΠ²Π½ΠΎΠΉ Π·Π°ΠΊΠΎΠ½ ΡΠ»Π΅ΠΊΡΡΠΎΠΌΠ°Π³Π½Π΅ΡΠΈΠ·ΠΌΠ°, ΠΊΠΎΡΠΎΡΡΠΉ ΠΏΡΠ΅Π΄ΡΠΊΠ°Π·ΡΠ²Π°Π΅Ρ, ΠΊΠ°ΠΊ ΠΌΠ°Π³Π½ΠΈΡΠ½ΠΎΠ΅ ΠΏΠΎΠ»Π΅ Π±ΡΠ΄Π΅Ρ Π²Π·Π°ΠΈΠΌΠΎΠ΄Π΅ΠΉΡΡΠ²ΠΎΠ²Π°ΡΡ Ρ ΡΠ»Π΅ΠΊΡΡΠΈΡΠ΅ΡΠΊΠΎΠΉ ΡΠ΅ΠΏΡΡ, ΡΠΎΠ·Π΄Π°Π²Π°Ρ ΡΠ»Π΅ΠΊΡΡΠΎΠ΄Π²ΠΈΠΆΡΡΡΡ ΡΠΈΠ»Ρ (ΠΠΠ‘). Π ΡΡΠΎΠΌ ΠΡΠΎΠΌΠ΅ ΠΌΡ ΡΠ·Π½Π°Π΅ΠΌ ΠΎΠ± Π°Π»ΡΡΠ΅ΡΠ½Π°ΡΠΈΠ²Π½ΠΎΠΌ ΠΌΠ°ΡΠ΅ΠΌΠ°ΡΠΈΡΠ΅ΡΠΊΠΎΠΌ Π²ΡΡΠ°ΠΆΠ΅Π½ΠΈΠΈ Π·Π°ΠΊΠΎΠ½Π°.
ΠΠΊΡΠΏΠ΅ΡΠΈΠΌΠ΅Π½Ρ Π€Π°ΡΠ°Π΄Π΅Ρ : ΠΠΊΡΠΏΠ΅ΡΠΈΠΌΠ΅Π½Ρ Π€Π°ΡΠ°Π΄Π΅Ρ, ΠΏΠΎΠΊΠ°Π·ΡΠ²Π°ΡΡΠΈΠΉ ΠΈΠ½Π΄ΡΠΊΡΠΈΡ ΠΌΠ΅ΠΆΠ΄Ρ Π²ΠΈΡΠΊΠ°ΠΌΠΈ ΠΏΡΠΎΠ²ΠΎΠ»ΠΎΠΊΠΈ: ΠΆΠΈΠ΄ΠΊΠ°Ρ Π±Π°ΡΠ°ΡΠ΅Ρ (ΡΠΏΡΠ°Π²Π°) ΠΎΠ±Π΅ΡΠΏΠ΅ΡΠΈΠ²Π°Π΅Ρ ΡΠΎΠΊ, ΠΊΠΎΡΠΎΡΡΠΉ ΡΠ΅ΡΠ΅Ρ ΡΠ΅ΡΠ΅Π· Π½Π΅Π±ΠΎΠ»ΡΡΡΡ ΠΊΠ°ΡΡΡΠΊΡ (A), ΡΠΎΠ·Π΄Π°Π²Π°Ρ ΠΌΠ°Π³Π½ΠΈΡΠ½ΠΎΠ΅ ΠΏΠΎΠ»Π΅. ΠΠΎΠ³Π΄Π° ΠΊΠ°ΡΡΡΠΊΠΈ Π½Π΅ΠΏΠΎΠ΄Π²ΠΈΠΆΠ½Ρ, ΡΠΎΠΊ Π½Π΅ ΠΈΠ½Π΄ΡΡΠΈΡΡΠ΅ΡΡΡ.ΠΠΎ ΠΊΠΎΠ³Π΄Π° ΠΌΠ°Π»Π°Ρ ΠΊΠ°ΡΡΡΠΊΠ° ΠΏΠ΅ΡΠ΅ΠΌΠ΅ΡΠ°Π΅ΡΡΡ Π²Π½ΡΡΡΡ ΠΈΠ»ΠΈ ΠΈΠ· Π±ΠΎΠ»ΡΡΠΎΠΉ ΠΊΠ°ΡΡΡΠΊΠΈ (B), ΠΌΠ°Π³Π½ΠΈΡΠ½ΡΠΉ ΠΏΠΎΡΠΎΠΊ ΡΠ΅ΡΠ΅Π· Π±ΠΎΠ»ΡΡΡΡ ΠΊΠ°ΡΡΡΠΊΡ ΠΈΠ·ΠΌΠ΅Π½ΡΠ΅ΡΡΡ, Π²ΡΠ·ΡΠ²Π°Ρ ΡΠΎΠΊ, ΠΊΠΎΡΠΎΡΡΠΉ ΡΠ΅Π³ΠΈΡΡΡΠΈΡΡΠ΅ΡΡΡ Π³Π°Π»ΡΠ²Π°Π½ΠΎΠΌΠ΅ΡΡΠΎΠΌ (G).
ΠΠΈΡΡΠ΅ΡΠ΅Π½ΡΠΈΠ°Π»ΡΠ½Π°Ρ ΡΠΎΡΠΌΠ° Π·Π°ΠΊΠΎΠ½Π° Π€Π°ΡΠ°Π΄Π΅Ρ
ΠΠ°Π³Π½ΠΈΡΠ½ΡΠΉ ΠΏΠΎΡΠΎΠΊ [Π»Π°ΡΠ΅ΠΊΡ] \ Phi_ \ text {B} = \ int_ \ text {S} \ vec {\ text {B}} \ cdot \ text {d} \ vec {\ text {A}} [/ Π»Π°ΡΠ΅ΠΊΡ], Π³Π΄Π΅ [Π»Π°ΡΠ΅ΠΊΡ] \ vec {\ text {A}} [/ latex] — ΡΡΠΎ Π²Π΅ΠΊΡΠΎΡΠ½Π°Ρ ΠΏΠ»ΠΎΡΠ°Π΄Ρ Π½Π°Π΄ Π·Π°ΠΌΠΊΠ½ΡΡΠΎΠΉ ΠΏΠΎΠ²Π΅ΡΡ
Π½ΠΎΡΡΡΡ S. Π£ΡΡΡΠΎΠΉΡΡΠ²ΠΎ, ΠΊΠΎΡΠΎΡΠΎΠ΅ ΠΌΠΎΠΆΠ΅Ρ ΠΏΠΎΠ΄Π΄Π΅ΡΠΆΠΈΠ²Π°ΡΡ ΡΠ°Π·Π½ΠΎΡΡΡ ΠΏΠΎΡΠ΅Π½ΡΠΈΠ°Π»ΠΎΠ², Π½Π΅ΡΠΌΠΎΡΡΡ Π½Π° ΠΏΡΠΎΡΠ΅ΠΊΠ°Π½ΠΈΠ΅ ΡΠΎΠΊΠ°, ΡΠ²Π»ΡΠ΅ΡΡΡ ΠΈΡΡΠΎΡΠ½ΠΈΠΊΠΎΠΌ ΡΠ»Π΅ΠΊΡΡΠΎΠ΄Π²ΠΈΠΆΡΡΠ΅ΠΉ ΡΠΈΠ»Ρ.
.(EMF) ΠΠ°ΡΠ΅ΠΌΠ°ΡΠΈΡΠ΅ΡΠΊΠΈ ΠΎΠΏΡΠ΅Π΄Π΅Π»Π΅Π½ΠΈΠ΅ [Π»Π°ΡΠ΅ΠΊΡ] \ varepsilon = \ oint_ \ text {C} \ vec {\ text {E}} \ cdot \ text {d} \ vec {\ text {s}} [/ latex], Π³Π΄Π΅ ΠΈΠ½ΡΠ΅Π³ΡΠ°Π» Π²ΡΡΠΈΡΠ»ΡΠ΅ΡΡΡ ΠΏΠΎ Π·Π°ΠΌΠΊΠ½ΡΡΠΎΠΌΡ ΡΠΈΠΊΠ»Ρ C.
ΠΠ°ΠΊΠΎΠ½ Π€Π°ΡΠ°Π΄Π΅Ρ ΡΠ΅ΠΏΠ΅ΡΡ ΠΌΠΎΠΆΠ½ΠΎ ΠΏΠ΅ΡΠ΅ΠΏΠΈΡΠ°ΡΡ [latex] \ oint_ \ text {C} \ vec {\ text {E}} \ cdot \ text {d} \ vec {\ text {s}} = — \ frac {\ partial} {\ partial \ text {t}} (\ int \ vec {\ text {B}} \ cdot \ text {d} \ vec {\ text {A}}) [/ latex]. ΠΡΠΏΠΎΠ»ΡΠ·ΡΡ ΡΠ΅ΠΎΡΠ΅ΠΌΡ Π‘ΡΠΎΠΊΡΠ° Π² Π²Π΅ΠΊΡΠΎΡΠ½ΠΎΠΌ ΠΈΡΡΠΈΡΠ»Π΅Π½ΠΈΠΈ, Π»Π΅Π²Π°Ρ ΡΠ°ΡΡΡ ΡΠ°Π²Π½Π° [latex] \ oint_ \ text {C} \ vec {\ text {E}} \ cdot \ text {d} \ vec {\ text {s}} = \ int_ \ text {S} (\ nabla \ times \ vec {\ text {E}}) \ cdot \ text {d} \ vec {\ text {A}} [/ latex].Π’Π°ΠΊΠΆΠ΅ ΠΎΠ±ΡΠ°ΡΠΈΡΠ΅ Π²Π½ΠΈΠΌΠ°Π½ΠΈΠ΅, ΡΡΠΎ Π² ΠΏΡΠ°Π²ΠΎΠΉ ΡΠ°ΡΡΠΈ [latex] \ frac {\ partial} {\ partial \ text {t}} (\ int \ vec {\ text {B}} \ cdot \ text {d} \ vec {\ ΡΠ΅ΠΊΡΡ {A}}) = \ int \ frac {\ partial \ vec {\ text {B}}} {\ partial \ text {t}} \ cdot \ text {d} \ vec {\ text {A}} [ /Π»Π°ΡΠ΅ΠΊΡ]. Π’Π°ΠΊΠΈΠΌ ΠΎΠ±ΡΠ°Π·ΠΎΠΌ, ΠΌΡ ΠΏΠΎΠ»ΡΡΠ°Π΅ΠΌ Π°Π»ΡΡΠ΅ΡΠ½Π°ΡΠΈΠ²Π½ΡΡ ΡΠΎΡΠΌΡ Π·Π°ΠΊΠΎΠ½Π° ΠΈΠ½Π΄ΡΠΊΡΠΈΠΈ Π€Π°ΡΠ°Π΄Π΅Ρ: [latex] \ nabla \ times \ vec {\ text {E}} = — \ frac {\ partial \ vec {\ text {B}}} {\ partial \ text {t}} [/ latex]. ΠΡΠΎ ΡΠ°ΠΊΠΆΠ΅ Π½Π°Π·ΡΠ²Π°ΡΡ Π΄ΠΈΡΡΠ΅ΡΠ΅Π½ΡΠΈΠ°Π»ΡΠ½ΠΎΠΉ ΡΠΎΡΠΌΠΎΠΉ Π·Π°ΠΊΠΎΠ½Π° Π€Π°ΡΠ°Π΄Π΅Ρ. ΠΡΠΎ ΠΎΠ΄Π½ΠΎ ΠΈΠ· ΡΠ΅ΡΡΡΠ΅Ρ ΡΡΠ°Π²Π½Π΅Π½ΠΈΠΉ ΠΠ°ΠΊΡΠ²Π΅Π»Π»Π°, ΡΠΏΡΠ°Π²Π»ΡΡΡΠΈΡ Π²ΡΠ΅ΠΌΠΈ ΡΠ»Π΅ΠΊΡΡΠΎΠΌΠ°Π³Π½ΠΈΡΠ½ΡΠΌΠΈ ΡΠ²Π»Π΅Π½ΠΈΡΠΌΠΈ.
ΠΠ»Π΅ΠΊΡΡΠΎΠ³Π΅Π½Π΅ΡΠ°ΡΠΎΡΡ
ΠΠ»Π΅ΠΊΡΡΠΈΡΠ΅ΡΠΊΠΈΠ΅ Π³Π΅Π½Π΅ΡΠ°ΡΠΎΡΡ ΠΏΡΠ΅ΠΎΠ±ΡΠ°Π·ΡΡΡ ΠΌΠ΅Ρ Π°Π½ΠΈΡΠ΅ΡΠΊΡΡ ΡΠ½Π΅ΡΠ³ΠΈΡ Π² ΡΠ»Π΅ΠΊΡΡΠΈΡΠ΅ΡΠΊΡΡ; ΠΎΠ½ΠΈ ΠΈΠ½Π΄ΡΡΠΈΡΡΡΡ ΠΠΠ‘, Π²ΡΠ°ΡΠ°Ρ ΠΊΠ°ΡΡΡΠΊΡ Π² ΠΌΠ°Π³Π½ΠΈΡΠ½ΠΎΠΌ ΠΏΠΎΠ»Π΅.
Π¦Π΅Π»ΠΈ ΠΎΠ±ΡΡΠ΅Π½ΠΈΡ
ΠΠ±ΡΡΡΠ½ΠΈΡΠ΅, ΠΊΠ°ΠΊ Π² ΡΠ»Π΅ΠΊΡΡΠΎΠ³Π΅Π½Π΅ΡΠ°ΡΠΎΡΠ°Ρ ΠΈΠ½Π΄ΡΡΠΈΡΡΠ΅ΡΡΡ ΡΠ»Π΅ΠΊΡΡΠΎΠ΄Π²ΠΈΠΆΡΡΠ°Ρ ΡΠΈΠ»Π°.
ΠΡΠ½ΠΎΠ²Π½ΡΠ΅ Π²ΡΠ²ΠΎΠ΄Ρ
ΠΠ»ΡΡΠ΅Π²ΡΠ΅ ΠΌΠΎΠΌΠ΅Π½ΡΡ
- ΠΠ»Π΅ΠΊΡΡΠΈΡΠ΅ΡΠΊΠΈΠΉ Π³Π΅Π½Π΅ΡΠ°ΡΠΎΡ Π²ΡΠ°ΡΠ°Π΅Ρ ΠΊΠ°ΡΡΡΠΊΡ Π² ΠΌΠ°Π³Π½ΠΈΡΠ½ΠΎΠΌ ΠΏΠΎΠ»Π΅, ΠΈΠ½Π΄ΡΡΠΈΡΡΡ ΠΠΠ‘, Π·Π°Π΄Π°Π½Π½ΡΡ ΠΊΠ°ΠΊ ΡΡΠ½ΠΊΡΠΈΡ Π²ΡΠ΅ΠΌΠ΅Π½ΠΈ Π²Π΅Π»ΠΈΡΠΈΠ½ΠΎΠΉ Ξ΅ = NABw sinΟt.
- ΠΠ΅Π½Π΅ΡΠ°ΡΠΎΡΡ ΠΏΠΎΡΡΠ°Π²Π»ΡΡΡ ΠΏΠΎΡΡΠΈ Π²ΡΡ ΠΌΠΎΡΠ½ΠΎΡΡΡ Π΄Π»Ρ ΡΠ»Π΅ΠΊΡΡΠΈΡΠ΅ΡΠΊΠΈΡ ΡΠ΅ΡΠ΅ΠΉ, ΠΊΠΎΡΠΎΡΡΠ΅ ΠΎΠ±Π΅ΡΠΏΠ΅ΡΠΈΠ²Π°ΡΡ Π±ΠΎΠ»ΡΡΡΡ ΡΠ°ΡΡΡ ΠΌΠΈΡΠΎΠ²ΠΎΠΉ ΡΠ»Π΅ΠΊΡΡΠΎΡΠ½Π΅ΡΠ³ΠΈΠΈ.
- ΠΠ²ΠΈΠ³Π°ΡΠ΅Π»Ρ ΡΡΠ°Π½ΠΎΠ²ΠΈΡΡΡ Π³Π΅Π½Π΅ΡΠ°ΡΠΎΡΠΎΠΌ, ΠΊΠΎΠ³Π΄Π° Π΅Π³ΠΎ Π²Π°Π» Π²ΡΠ°ΡΠ°Π΅ΡΡΡ.
ΠΠ»ΡΡΠ΅Π²ΡΠ΅ ΡΠ΅ΡΠΌΠΈΠ½Ρ
- ΡΠ»Π΅ΠΊΡΡΠΎΠ΄Π²ΠΈΠΆΡΡΠ°Ρ ΡΠΈΠ»Π° : (ΠΠΠ‘) — Π½Π°ΠΏΡΡΠΆΠ΅Π½ΠΈΠ΅, Π³Π΅Π½Π΅ΡΠΈΡΡΠ΅ΠΌΠΎΠ΅ Π±Π°ΡΠ°ΡΠ΅Π΅ΠΉ ΠΈΠ»ΠΈ ΠΌΠ°Π³Π½ΠΈΡΠ½ΠΎΠΉ ΡΠΈΠ»ΠΎΠΉ Π² ΡΠΎΠΎΡΠ²Π΅ΡΡΡΠ²ΠΈΠΈ Ρ Π·Π°ΠΊΠΎΠ½ΠΎΠΌ Π€Π°ΡΠ°Π΄Π΅Ρ.
ΠΠ½Π° ΠΈΠ·ΠΌΠ΅ΡΡΠ΅ΡΡΡ Π² Π²ΠΎΠ»ΡΡΠ°Ρ
, Π° Π½Π΅ Π² Π½ΡΡΡΠΎΠ½Π°Ρ
, ΠΈ ΠΏΠΎΡΡΠΎΠΌΡ Π½Π° ΡΠ°ΠΌΠΎΠΌ Π΄Π΅Π»Π΅ Π½Π΅ ΡΠ²Π»ΡΠ΅ΡΡΡ ΡΠΈΠ»ΠΎΠΉ. - ΡΡΡΠ±ΠΈΠ½Π° : ΠΡΠ±Π°Ρ ΠΈΠ· ΡΠ°Π·Π»ΠΈΡΠ½ΡΡ Π²ΡΠ°ΡΠ°ΡΡΠΈΡ ΡΡ ΠΌΠ°ΡΠΈΠ½, ΠΊΠΎΡΠΎΡΡΠ΅ ΠΈΡΠΏΠΎΠ»ΡΠ·ΡΡΡ ΠΊΠΈΠ½Π΅ΡΠΈΡΠ΅ΡΠΊΡΡ ΡΠ½Π΅ΡΠ³ΠΈΡ Π½Π΅ΠΏΡΠ΅ΡΡΠ²Π½ΠΎΠ³ΠΎ ΠΏΠΎΡΠΎΠΊΠ° ΠΆΠΈΠ΄ΠΊΠΎΡΡΠΈ (ΠΆΠΈΠ΄ΠΊΠΎΡΡΠΈ ΠΈΠ»ΠΈ Π³Π°Π·Π°) Π΄Π»Ρ Π²ΡΠ°ΡΠ΅Π½ΠΈΡ Π²Π°Π»Π°.
ΠΠ»Π΅ΠΊΡΡΠΈΡΠ΅ΡΠΊΠΈΠ΅ Π³Π΅Π½Π΅ΡΠ°ΡΠΎΡΡ — ΡΡΠΎ ΡΡΡΡΠΎΠΉΡΡΠ²Π°, ΠΏΡΠ΅ΠΎΠ±ΡΠ°Π·ΡΡΡΠΈΠ΅ ΠΌΠ΅Ρ Π°Π½ΠΈΡΠ΅ΡΠΊΡΡ ΡΠ½Π΅ΡΠ³ΠΈΡ Π² ΡΠ»Π΅ΠΊΡΡΠΈΡΠ΅ΡΠΊΡΡ.ΠΠ½ΠΈ ΠΈΠ½Π΄ΡΡΠΈΡΡΡΡ ΡΠ»Π΅ΠΊΡΡΠΎΠ΄Π²ΠΈΠΆΡΡΡΡ ΡΠΈΠ»Ρ (ΠΠΠ‘), Π²ΡΠ°ΡΠ°Ρ ΠΊΠ°ΡΡΡΠΊΡ Π² ΠΌΠ°Π³Π½ΠΈΡΠ½ΠΎΠΌ ΠΏΠΎΠ»Π΅. ΠΡΠΎ ΡΡΡΡΠΎΠΉΡΡΠ²ΠΎ, ΠΏΡΠ΅ΠΎΠ±ΡΠ°Π·ΡΡΡΠ΅Π΅ ΠΌΠ΅Ρ Π°Π½ΠΈΡΠ΅ΡΠΊΡΡ ΡΠ½Π΅ΡΠ³ΠΈΡ Π² ΡΠ»Π΅ΠΊΡΡΠΈΡΠ΅ΡΠΊΡΡ. ΠΠ΅Π½Π΅ΡΠ°ΡΠΎΡ Π·Π°ΡΡΠ°Π²Π»ΡΠ΅Ρ ΡΠ»Π΅ΠΊΡΡΠΈΡΠ΅ΡΠΊΠΈΠΉ Π·Π°ΡΡΠ΄ (ΠΎΠ±ΡΡΠ½ΠΎ ΠΏΠ΅ΡΠ΅Π½ΠΎΡΠΈΠΌΡΠΉ ΡΠ»Π΅ΠΊΡΡΠΎΠ½Π°ΠΌΠΈ) ΠΏΡΠΎΡ ΠΎΠ΄ΠΈΡΡ ΡΠ΅ΡΠ΅Π· Π²Π½Π΅ΡΠ½ΡΡ ΡΠ»Π΅ΠΊΡΡΠΈΡΠ΅ΡΠΊΡΡ ΡΠ΅ΠΏΡ. ΠΠΎΠ·ΠΌΠΎΠΆΠ½ΡΠ΅ ΠΈΡΡΠΎΡΠ½ΠΈΠΊΠΈ ΠΌΠ΅Ρ Π°Π½ΠΈΡΠ΅ΡΠΊΠΎΠΉ ΡΠ½Π΅ΡΠ³ΠΈΠΈ Π²ΠΊΠ»ΡΡΠ°ΡΡ Π² ΡΠ΅Π±Ρ ΠΏΠΎΡΡΠ½Π΅Π²ΠΎΠΉ ΠΈΠ»ΠΈ ΡΡΡΠ±ΠΈΠ½Π½ΡΠΉ ΠΏΠ°ΡΠΎΠ²ΠΎΠΉ Π΄Π²ΠΈΠ³Π°ΡΠ΅Π»Ρ, Π²ΠΎΠ΄Ρ, ΠΏΠ°Π΄Π°ΡΡΡΡ ΡΠ΅ΡΠ΅Π· ΡΡΡΠ±ΠΈΠ½Ρ ΠΈΠ»ΠΈ Π²ΠΎΠ΄ΡΠ½ΠΎΠ΅ ΠΊΠΎΠ»Π΅ΡΠΎ, Π΄Π²ΠΈΠ³Π°ΡΠ΅Π»Ρ Π²Π½ΡΡΡΠ΅Π½Π½Π΅Π³ΠΎ ΡΠ³ΠΎΡΠ°Π½ΠΈΡ, Π²Π΅ΡΡΡΠ½ΡΡ ΡΡΡΠ±ΠΈΠ½Ρ, ΡΡΡΠ½ΠΎΠΉ ΠΊΡΠΈΠ²ΠΎΡΠΈΠΏ, ΡΠΆΠ°ΡΡΠΉ Π²ΠΎΠ·Π΄ΡΡ ΠΈΠ»ΠΈ Π»ΡΠ±ΠΎΠΉ Π΄ΡΡΠ³ΠΎΠΉ ΠΈΡΡΠΎΡΠ½ΠΈΠΊ ΠΌΠ΅Ρ Π°Π½ΠΈΡΠ΅ΡΠΊΠΎΠΉ ΡΠ½Π΅ΡΠ³ΠΈΠΈ.ΠΠ΅Π½Π΅ΡΠ°ΡΠΎΡΡ ΠΏΠΎΡΡΠ°Π²Π»ΡΡΡ ΠΏΠΎΡΡΠΈ Π²ΡΡ ΠΌΠΎΡΠ½ΠΎΡΡΡ Π΄Π»Ρ ΡΠ»Π΅ΠΊΡΡΠΈΡΠ΅ΡΠΊΠΈΡ ΡΠ΅ΡΠ΅ΠΉ, ΠΊΠΎΡΠΎΡΡΠ΅ ΠΎΠ±Π΅ΡΠΏΠ΅ΡΠΈΠ²Π°ΡΡ Π±ΠΎΠ»ΡΡΡΡ ΡΠ°ΡΡΡ ΠΌΠΈΡΠΎΠ²ΠΎΠΉ ΡΠ»Π΅ΠΊΡΡΠΎΡΠ½Π΅ΡΠ³ΠΈΠΈ.
ΠΠ°ΡΠΎΠ²ΠΎΠΉ ΡΡΡΠ±ΠΎΠ³Π΅Π½Π΅ΡΠ°ΡΠΎΡ : ΡΠΎΠ²ΡΠ΅ΠΌΠ΅Π½Π½ΡΠΉ ΠΏΠ°ΡΠΎΡΡΡΠ±ΠΈΠ½Π½ΡΠΉ Π³Π΅Π½Π΅ΡΠ°ΡΠΎΡ.
ΠΠ°Π·ΠΎΠ²Π°Ρ Π½Π°ΡΡΡΠΎΠΉΠΊΠ°
Π Π°ΡΡΠΌΠΎΡΡΠΈΠΌ ΡΡ Π΅ΠΌΡ, ΠΏΠΎΠΊΠ°Π·Π°Π½Π½ΡΡ Π½Π°. ΠΠ°ΡΡΠ΄Ρ Π² ΠΏΡΠΎΠ²ΠΎΠ΄Π°Ρ ΠΏΠ΅ΡΠ»ΠΈ ΠΈΡΠΏΡΡΡΠ²Π°ΡΡ ΠΌΠ°Π³Π½ΠΈΡΠ½ΡΡ ΡΠΈΠ»Ρ, ΠΏΠΎΡΠΎΠΌΡ ΡΡΠΎ ΠΎΠ½ΠΈ Π΄Π²ΠΈΠΆΡΡΡΡ Π² ΠΌΠ°Π³Π½ΠΈΡΠ½ΠΎΠΌ ΠΏΠΎΠ»Π΅. ΠΠ°ΡΡΠ΄Ρ Π² Π²Π΅ΡΡΠΈΠΊΠ°Π»ΡΠ½ΡΡ ΠΏΡΠΎΠ²ΠΎΠ΄Π°Ρ ΠΈΡΠΏΡΡΡΠ²Π°ΡΡ ΡΠΈΠ»Ρ, ΠΏΠ°ΡΠ°Π»Π»Π΅Π»ΡΠ½ΡΠ΅ ΠΏΡΠΎΠ²ΠΎΠ΄Ρ, Π²ΡΠ·ΡΠ²Π°Ρ ΡΠΎΠΊΠΈ. ΠΠ΄Π½Π°ΠΊΠΎ ΡΠ΅, ΠΊΡΠΎ Π½Π°Ρ ΠΎΠ΄ΠΈΡΡΡ Π² Π²Π΅ΡΡ Π½Π΅ΠΌ ΠΈ Π½ΠΈΠΆΠ½Π΅ΠΌ ΡΠ΅Π³ΠΌΠ΅Π½ΡΠ°Ρ , ΠΎΡΡΡΠ°ΡΡ ΡΠΈΠ»Ρ, ΠΏΠ΅ΡΠΏΠ΅Π½Π΄ΠΈΠΊΡΠ»ΡΡΠ½ΡΡ ΠΏΡΠΎΠ²ΠΎΠ΄Ρ; ΡΡΠ° ΡΠΈΠ»Π° Π½Π΅ Π²ΡΠ·ΡΠ²Π°Π΅Ρ ΡΠΎΠΊΠ°.Π’Π°ΠΊΠΈΠΌ ΠΎΠ±ΡΠ°Π·ΠΎΠΌ, ΠΌΡ ΠΌΠΎΠΆΠ΅ΠΌ Π½Π°ΠΉΡΠΈ Π½Π°Π²Π΅Π΄Π΅Π½Π½ΡΡ ΠΠΠ‘, ΡΠ°ΡΡΠΌΠ°ΡΡΠΈΠ²Π°Ρ ΡΠΎΠ»ΡΠΊΠΎ Π±ΠΎΠΊΠΎΠ²ΡΠ΅ ΠΏΡΠΎΠ²ΠΎΠ΄Π°. ΠΠΠ‘ Π΄Π²ΠΈΠΆΠ΅Π½ΠΈΡ Π·Π°Π΄Π°Π΅ΡΡΡ ΡΠ°Π²Π½ΠΎΠΉ ΠΠΠ‘ = Bβv, Π³Π΄Π΅ ΡΠΊΠΎΡΠΎΡΡΡ v ΠΏΠ΅ΡΠΏΠ΅Π½Π΄ΠΈΠΊΡΠ»ΡΡΠ½Π° ΠΌΠ°Π³Π½ΠΈΡΠ½ΠΎΠΌΡ ΠΏΠΎΠ»Ρ B (ΡΠΌ. ΠΠ°Ρ ΠΡΠΎΠΌ Π² Β«ΠΠΠ‘ Π΄Π²ΠΈΠΆΠ΅Π½ΠΈΡΒ»). ΠΠ΄Π΅ΡΡ ΡΠΊΠΎΡΠΎΡΡΡ Π½Π°Ρ ΠΎΠ΄ΠΈΡΡΡ ΠΏΠΎΠ΄ ΡΠ³Π»ΠΎΠΌ ΞΈ ΠΊ B, ΡΠ°ΠΊ ΡΡΠΎ Π΅Π΅ ΡΠΎΡΡΠ°Π²Π»ΡΡΡΠ°Ρ, ΠΏΠ΅ΡΠΏΠ΅Π½Π΄ΠΈΠΊΡΠ»ΡΡΠ½Π°Ρ B, ΡΠ°Π²Π½Π° vsinΞΈ.
Π‘Ρ
Π΅ΠΌΠ° ΡΠ»Π΅ΠΊΡΡΠΈΡΠ΅ΡΠΊΠΎΠ³ΠΎ Π³Π΅Π½Π΅ΡΠ°ΡΠΎΡΠ° : ΠΠ΅Π½Π΅ΡΠ°ΡΠΎΡ Ρ ΠΎΠ΄Π½ΠΎΠΉ ΠΏΡΡΠΌΠΎΡΠ³ΠΎΠ»ΡΠ½ΠΎΠΉ ΠΊΠ°ΡΡΡΠΊΠΎΠΉ, Π²ΡΠ°ΡΠ°ΡΡΠ΅ΠΉΡΡ Ρ ΠΏΠΎΡΡΠΎΡΠ½Π½ΠΎΠΉ ΡΠ³Π»ΠΎΠ²ΠΎΠΉ ΡΠΊΠΎΡΠΎΡΡΡΡ Π² ΠΎΠ΄Π½ΠΎΡΠΎΠ΄Π½ΠΎΠΌ ΠΌΠ°Π³Π½ΠΈΡΠ½ΠΎΠΌ ΠΏΠΎΠ»Π΅, ΡΠΎΠ·Π΄Π°Π΅Ρ ΠΠΠ‘, ΡΠΈΠ½ΡΡΠΎΠΈΠ΄Π°Π»ΡΠ½ΠΎ ΠΈΠ·ΠΌΠ΅Π½ΡΡΡΡΡΡΡ Π²ΠΎ Π²ΡΠ΅ΠΌΠ΅Π½ΠΈ.
ΠΠ±ΡΠ°ΡΠΈΡΠ΅ Π²Π½ΠΈΠΌΠ°Π½ΠΈΠ΅, ΡΡΠΎ Π³Π΅Π½Π΅ΡΠ°ΡΠΎΡ ΠΏΠΎΡ
ΠΎΠΆ Π½Π° Π΄Π²ΠΈΠ³Π°ΡΠ΅Π»Ρ, Π·Π° ΠΈΡΠΊΠ»ΡΡΠ΅Π½ΠΈΠ΅ΠΌ ΡΠΎΠ³ΠΎ, ΡΡΠΎ Π²Π°Π» Π²ΡΠ°ΡΠ°Π΅ΡΡΡ Π΄Π»Ρ Π²ΡΡΠ°Π±ΠΎΡΠΊΠΈ ΡΠΎΠΊΠ°, Π° Π½Π΅ Π½Π°ΠΎΠ±ΠΎΡΠΎΡ.
Π’Π°ΠΊΠΈΠΌ ΠΎΠ±ΡΠ°Π·ΠΎΠΌ, Π² ΡΡΠΎΠΌ ΡΠ»ΡΡΠ°Π΅ ΠΠΠ‘, ΠΈΠ½Π΄ΡΡΠΈΡΠΎΠ²Π°Π½Π½Π°Ρ Ρ ΠΊΠ°ΠΆΠ΄ΠΎΠΉ ΡΡΠΎΡΠΎΠ½Ρ, ΡΠ°Π²Π½Π° ΠΠΠ‘ = BβvsinΞΈ, ΠΈ ΠΎΠ½ΠΈ Π½Π°ΠΏΡΠ°Π²Π»Π΅Π½Ρ Π² ΠΎΠ΄Π½ΠΎΠΌ Π½Π°ΠΏΡΠ°Π²Π»Π΅Π½ΠΈΠΈ. ΠΠ±ΡΠ°Ρ ΠΠΠ‘ [Π»Π°ΡΠ΅ΠΊΡ] \ varepsilon [/ latex] Π²ΠΎΠΊΡΡΠ³ ΠΏΠ΅ΡΠ»ΠΈ ΡΠΎΠ³Π΄Π°:
[Π»Π°ΡΠ΅ΠΊΡ] \ varepsilon = 2 \ text {Blv} \ sin {\ theta} [/ latex].
ΠΡΠΎ Π²ΡΡΠ°ΠΆΠ΅Π½ΠΈΠ΅ Π΄Π΅ΠΉΡΡΠ²ΠΈΡΠ΅Π»ΡΠ½ΠΎΠ΅, Π½ΠΎ ΠΎΠ½ΠΎ Π½Π΅ Π΄Π°Π΅Ρ ΠΠΠ‘ ΠΊΠ°ΠΊ ΡΡΠ½ΠΊΡΠΈΡ Π²ΡΠ΅ΠΌΠ΅Π½ΠΈ. Π§ΡΠΎΠ±Ρ Π½Π°ΠΉΡΠΈ Π·Π°Π²ΠΈΡΠΈΠΌΠΎΡΡΡ ΠΠΠ‘ ΠΎΡ Π²ΡΠ΅ΠΌΠ΅Π½ΠΈ, ΠΏΡΠ΅Π΄ΠΏΠΎΠ»ΠΎΠΆΠΈΠΌ, ΡΡΠΎ ΠΊΠ°ΡΡΡΠΊΠ° Π²ΡΠ°ΡΠ°Π΅ΡΡΡ Ρ ΠΏΠΎΡΡΠΎΡΠ½Π½ΠΎΠΉ ΡΠ³Π»ΠΎΠ²ΠΎΠΉ ΡΠΊΠΎΡΠΎΡΡΡΡ Ο.Π£Π³ΠΎΠ» ΞΈ ΡΠ²ΡΠ·Π°Π½ Ρ ΡΠ³Π»ΠΎΠ²ΠΎΠΉ ΡΠΊΠΎΡΠΎΡΡΡΡ ΡΠΎΠΎΡΠ½ΠΎΡΠ΅Π½ΠΈΠ΅ΠΌ ΞΈ = Οt, ΡΠ°ΠΊ ΡΡΠΎ:
[Π»Π°ΡΠ΅ΠΊΡ] \ varepsilon = 2 \ text {Blv} \ sin {\ omega \ text {t}} [/ latex].
ΠΡΠ°ΠΊ, Π»ΠΈΠ½Π΅ΠΉΠ½Π°Ρ ΡΠΊΠΎΡΠΎΡΡΡ v ΡΠ²ΡΠ·Π°Π½Π° Ρ ΡΠ³Π»ΠΎΠ²ΠΎΠΉ ΡΠΊΠΎΡΠΎΡΡΡΡ ΡΠΎΠΎΡΠ½ΠΎΡΠ΅Π½ΠΈΠ΅ΠΌ v = rΟ. ΠΠ΄Π΅ΡΡ r = w / 2, ΡΠ°ΠΊ ΡΡΠΎ v = (w / 2) Ο, ΠΈ:
[Π»Π°ΡΠ΅ΠΊΡ] \ varepsilon = 2 \ text {Bl} \ frac {\ text {w}} {2} \ omega \ sin {\ omega \ text {t}} = (\ text {lw}) \ text {B } \ omega \ sin {\ omega \ text {t}} [/ Π»Π°ΡΠ΅ΠΊΡ].
Π£ΡΠΈΡΡΠ²Π°Ρ, ΡΡΠΎ ΠΏΠ»ΠΎΡΠ°Π΄Ρ ΠΏΠ΅ΡΠ»ΠΈ A = βw, ΠΈ ΡΡΠΈΡΡΠ²Π°Ρ N ΠΏΠ΅ΡΠ΅Π»Ρ, ΠΌΡ Π½Π°Ρ ΠΎΠ΄ΠΈΠΌ, ΡΡΠΎ:
[Π»Π°ΡΠ΅ΠΊΡ] \ varepsilon = \ text {NABw} ~ \ sin {\ omega \ text {t}} [/ latex] — ΡΡΠΎ ΠΠΠ‘, ΠΈΠ½Π΄ΡΡΠΈΡΠΎΠ²Π°Π½Π½Π°Ρ Π² ΠΊΠ°ΡΡΡΠΊΠ΅ Π³Π΅Π½Π΅ΡΠ°ΡΠΎΡΠ° N Π²ΠΈΡΠΊΠΎΠ² ΠΈ ΠΏΠ»ΠΎΡΠ°Π΄ΠΈ A, Π²ΡΠ°ΡΠ°ΡΡΠ΅ΠΉΡΡ Ρ ΠΏΠΎΡΡΠΎΡΠ½Π½ΠΎΠΉ ΡΠ³Π»ΠΎΠ²ΠΎΠΉ ΡΠΊΠΎΡΠΎΡΡΡΡ Π² ΠΎΠ΄Π½ΠΎΡΠΎΠ΄Π½ΠΎΠ΅ ΠΌΠ°Π³Π½ΠΈΡΠ½ΠΎΠ΅ ΠΏΠΎΠ»Π΅ B.
ΠΠ΅Π½Π΅ΡΠ°ΡΠΎΡΡ, ΠΏΠΎΠΊΠ°Π·Π°Π½Π½ΡΠ΅ Π² ΡΡΠΎΠΌ Atom, ΠΎΡΠ΅Π½Ρ ΠΏΠΎΡ ΠΎΠΆΠΈ Π½Π° Π΄Π²ΠΈΠ³Π°ΡΠ΅Π»ΠΈ, ΠΏΠΎΠΊΠ°Π·Π°Π½Π½ΡΠ΅ ΡΠ°Π½Π΅Π΅. ΠΡΠΎ Π½Π΅ ΡΠ»ΡΡΠ°ΠΉΠ½ΠΎ. Π€Π°ΠΊΡΠΈΡΠ΅ΡΠΊΠΈ, Π΄Π²ΠΈΠ³Π°ΡΠ΅Π»Ρ ΡΡΠ°Π½ΠΎΠ²ΠΈΡΡΡ Π³Π΅Π½Π΅ΡΠ°ΡΠΎΡΠΎΠΌ, ΠΊΠΎΠ³Π΄Π° Π΅Π³ΠΎ Π²Π°Π» Π²ΡΠ°ΡΠ°Π΅ΡΡΡ.
ΠΠ»Π΅ΠΊΡΡΠΎΠ΄Π²ΠΈΠ³Π°ΡΠ΅Π»ΠΈ
ΠΠ»Π΅ΠΊΡΡΠΎΠ΄Π²ΠΈΠ³Π°ΡΠ΅Π»Ρ — ΡΡΠΎ ΡΡΡΡΠΎΠΉΡΡΠ²ΠΎ, ΠΏΡΠ΅ΠΎΠ±ΡΠ°Π·ΡΡΡΠ΅Π΅ ΡΠ»Π΅ΠΊΡΡΠΈΡΠ΅ΡΠΊΡΡ ΡΠ½Π΅ΡΠ³ΠΈΡ Π² ΠΌΠ΅Ρ Π°Π½ΠΈΡΠ΅ΡΠΊΡΡ.
Π¦Π΅Π»ΠΈ ΠΎΠ±ΡΡΠ΅Π½ΠΈΡ
ΠΠ±ΡΡΡΠ½ΠΈΡΠ΅, ΠΊΠ°ΠΊ ΡΠΈΠ»Π° ΡΠΎΠ·Π΄Π°Π΅ΡΡΡ Π² ΡΠ»Π΅ΠΊΡΡΠΎΠ΄Π²ΠΈΠ³Π°ΡΠ΅Π»ΡΡ
ΠΡΠ½ΠΎΠ²Π½ΡΠ΅ Π²ΡΠ²ΠΎΠ΄Ρ
ΠΠ»ΡΡΠ΅Π²ΡΠ΅ ΠΌΠΎΠΌΠ΅Π½ΡΡ
- ΠΠΎΠ»ΡΡΠΈΠ½ΡΡΠ²ΠΎ ΡΠ»Π΅ΠΊΡΡΠΎΠ΄Π²ΠΈΠ³Π°ΡΠ΅Π»Π΅ΠΉ ΠΈΡΠΏΠΎΠ»ΡΠ·ΡΡΡ Π²Π·Π°ΠΈΠΌΠΎΠ΄Π΅ΠΉΡΡΠ²ΠΈΠ΅ ΠΌΠ°Π³Π½ΠΈΡΠ½ΡΡ ΠΏΠΎΠ»Π΅ΠΉ ΠΈ ΡΠΎΠΊΠΎΠΏΡΠΎΠ²ΠΎΠ΄ΡΡΠΈΡ ΠΏΡΠΎΠ²ΠΎΠ΄ΠΎΠ² Π΄Π»Ρ ΡΠΎΠ·Π΄Π°Π½ΠΈΡ ΡΠΈΠ»Ρ.
- Π’ΠΎΠΊ Π² ΠΏΡΠΎΠ²ΠΎΠ΄Π½ΠΈΠΊΠ΅ ΡΠΎΡΡΠΎΠΈΡ ΠΈΠ· Π΄Π²ΠΈΠΆΡΡΠΈΡ
ΡΡ Π·Π°ΡΡΠ΄ΠΎΠ².
Π‘Π»Π΅Π΄ΠΎΠ²Π°ΡΠ΅Π»ΡΠ½ΠΎ, ΠΊΠ°ΡΡΡΠΊΠ° Ρ ΡΠΎΠΊΠΎΠΌ Π² ΠΌΠ°Π³Π½ΠΈΡΠ½ΠΎΠΌ ΠΏΠΎΠ»Π΅ ΡΠ°ΠΊΠΆΠ΅ Π±ΡΠ΄Π΅Ρ ΠΎΡΡΡΠ°ΡΡ ΡΠΈΠ»Ρ ΠΠΎΡΠ΅Π½ΡΠ°. - Π Π΄Π²ΠΈΠ³Π°ΡΠ΅Π»Π΅ ΠΊΠ°ΡΡΡΠΊΠ° Ρ ΡΠΎΠΊΠΎΠΌ Π² ΠΌΠ°Π³Π½ΠΈΡΠ½ΠΎΠΌ ΠΏΠΎΠ»Π΅ ΠΈΡΠΏΡΡΡΠ²Π°Π΅Ρ ΡΠΈΠ»Ρ Ρ ΠΎΠ±Π΅ΠΈΡ ΡΡΠΎΡΠΎΠ½ ΠΊΠ°ΡΡΡΠΊΠΈ, ΠΊΠΎΡΠΎΡΠ°Ρ ΡΠΎΠ·Π΄Π°Π΅Ρ ΠΊΡΡΡΡΡΡΡ ΡΠΈΠ»Ρ (Π½Π°Π·ΡΠ²Π°Π΅ΠΌΡΡ ΠΊΡΡΡΡΡΠΈΠΌ ΠΌΠΎΠΌΠ΅Π½ΡΠΎΠΌ), Π·Π°ΡΡΠ°Π²Π»ΡΡΡΡΡ Π΅Π΅ Π²ΡΠ°ΡΠ°ΡΡΡΡ.
ΠΠ»ΡΡΠ΅Π²ΡΠ΅ ΡΠ΅ΡΠΌΠΈΠ½Ρ
- Π‘ΠΈΠ»Π° ΠΠΎΡΠ΅Π½ΡΠ° : Π‘ΠΈΠ»Π°, Π΄Π΅ΠΉΡΡΠ²ΡΡΡΠ°Ρ Π½Π° Π·Π°ΡΡΠΆΠ΅Π½Π½ΡΡ ΡΠ°ΡΡΠΈΡΡ Π² ΡΠ»Π΅ΠΊΡΡΠΎΠΌΠ°Π³Π½ΠΈΡΠ½ΠΎΠΌ ΠΏΠΎΠ»Π΅.
- ΠΊΡΡΡΡΡΠΈΠΉ ΠΌΠΎΠΌΠ΅Π½Ρ : Π²ΡΠ°ΡΠ°ΡΠ΅Π»ΡΠ½ΠΎΠ΅ ΠΈΠ»ΠΈ ΡΠΊΡΡΡΠΈΠ²Π°ΡΡΠ΅Π΅ Π΄Π΅ΠΉΡΡΠ²ΠΈΠ΅ ΡΠΈΠ»Ρ; (ΠΠ΄ΠΈΠ½ΠΈΡΠ° Π‘Π Π½ΡΡΡΠΎΠ½-ΠΌΠ΅ΡΡ ΠΈΠ»ΠΈ ΠΠΌ; Π±ΡΠΈΡΠ°Π½ΡΠΊΠ°Ρ Π΅Π΄ΠΈΠ½ΠΈΡΠ° ΠΈΠ·ΠΌΠ΅ΡΠ΅Π½ΠΈΡ ΡΡΡ-ΡΡΠ½Ρ ΠΈΠ»ΠΈ ΡΡΡ-ΡΡΠ½Ρ)
ΠΡΠ½ΠΎΠ²Π½ΡΠ΅ ΠΏΡΠΈΠ½ΡΠΈΠΏΡ ΡΠ°Π±ΠΎΡΡ Π΄Π²ΠΈΠ³Π°ΡΠ΅Π»Ρ ΡΠ°ΠΊΠΈΠ΅ ΠΆΠ΅, ΠΊΠ°ΠΊ ΠΈ Ρ Π³Π΅Π½Π΅ΡΠ°ΡΠΎΡΠ°, Π·Π° ΠΈΡΠΊΠ»ΡΡΠ΅Π½ΠΈΠ΅ΠΌ ΡΠΎΠ³ΠΎ, ΡΡΠΎ Π΄Π²ΠΈΠ³Π°ΡΠ΅Π»Ρ ΠΏΡΠ΅ΠΎΠ±ΡΠ°Π·ΡΠ΅Ρ ΡΠ»Π΅ΠΊΡΡΠΈΡΠ΅ΡΠΊΡΡ ΡΠ½Π΅ΡΠ³ΠΈΡ Π² ΠΌΠ΅Ρ Π°Π½ΠΈΡΠ΅ΡΠΊΡΡ ΡΠ½Π΅ΡΠ³ΠΈΡ (Π΄Π²ΠΈΠΆΠ΅Π½ΠΈΠ΅).(Π‘Π½Π°ΡΠ°Π»Π° ΠΏΡΠΎΡΡΠΈΡΠ΅ Π½Π°Ρ Π°ΡΠΎΠΌ ΠΎΠ± ΡΠ»Π΅ΠΊΡΡΠΈΡΠ΅ΡΠΊΠΈΡ Π³Π΅Π½Π΅ΡΠ°ΡΠΎΡΠ°Ρ .) ΠΠΎΠ»ΡΡΠΈΠ½ΡΡΠ²ΠΎ ΡΠ»Π΅ΠΊΡΡΠΎΠ΄Π²ΠΈΠ³Π°ΡΠ΅Π»Π΅ΠΉ ΠΈΡΠΏΠΎΠ»ΡΠ·ΡΡΡ Π²Π·Π°ΠΈΠΌΠΎΠ΄Π΅ΠΉΡΡΠ²ΠΈΠ΅ ΠΌΠ°Π³Π½ΠΈΡΠ½ΡΡ ΠΏΠΎΠ»Π΅ΠΉ ΠΈ ΠΏΡΠΎΠ²ΠΎΠ΄Π½ΠΈΠΊΠΎΠ² Ρ ΡΠΎΠΊΠΎΠΌ Π΄Π»Ρ ΡΠΎΠ·Π΄Π°Π½ΠΈΡ ΡΠΈΠ»Ρ. ΠΠ»Π΅ΠΊΡΡΠΎΠ΄Π²ΠΈΠ³Π°ΡΠ΅Π»ΠΈ Π½Π°Ρ ΠΎΠ΄ΡΡ ΠΏΡΠΈΠΌΠ΅Π½Π΅Π½ΠΈΠ΅ Π² ΡΠ°ΠΌΡΡ ΡΠ°Π·Π½ΡΡ ΠΎΠ±Π»Π°ΡΡΡΡ , ΡΠ°ΠΊΠΈΡ ΠΊΠ°ΠΊ ΠΏΡΠΎΠΌΡΡΠ»Π΅Π½Π½ΡΠ΅ Π²Π΅Π½ΡΠΈΠ»ΡΡΠΎΡΡ, Π½Π°Π³Π½Π΅ΡΠ°ΡΠ΅Π»ΠΈ ΠΈ Π½Π°ΡΠΎΡΡ, ΡΡΠ°Π½ΠΊΠΈ, Π±ΡΡΠΎΠ²ΡΠ΅ ΠΏΡΠΈΠ±ΠΎΡΡ, ΡΠ»Π΅ΠΊΡΡΠΎΠΈΠ½ΡΡΡΡΠΌΠ΅Π½ΡΡ ΠΈ Π΄ΠΈΡΠΊΠΎΠ²ΠΎΠ΄Ρ.
Lorentz Force
ΠΡΠ»ΠΈ ΠΏΠΎΠΌΠ΅ΡΡΠΈΡΡ Π΄Π²ΠΈΠΆΡΡΡΡΡΡ Π·Π°ΡΡΠΆΠ΅Π½Π½ΡΡ ΡΠ°ΡΡΠΈΡΡ Π² ΠΌΠ°Π³Π½ΠΈΡΠ½ΠΎΠ΅ ΠΏΠΎΠ»Π΅, Π½Π° Π½Π΅Π΅ Π±ΡΠ΄Π΅Ρ Π΄Π΅ΠΉΡΡΠ²ΠΎΠ²Π°ΡΡ ΡΠΈΠ»Π°, Π½Π°Π·ΡΠ²Π°Π΅ΠΌΠ°Ρ ΡΠΈΠ»ΠΎΠΉ ΠΠΎΡΠ΅Π½ΡΠ°:
[Π»Π°ΡΠ΅ΠΊΡ] \ text {F} = \ text {q} \ times \ text {v} \ times \ text {B} [/ latex]
ΠΡΠ°Π²ΠΈΠ»ΠΎ ΠΏΡΠ°Π²ΠΎΠΉ ΡΡΠΊΠΈ : ΠΡΠ°Π²ΠΈΠ»ΠΎ ΠΏΡΠ°Π²ΠΎΠΉ ΡΡΠΊΠΈ, ΠΏΠΎΠΊΠ°Π·ΡΠ²Π°ΡΡΠ΅Π΅ Π½Π°ΠΏΡΠ°Π²Π»Π΅Π½ΠΈΠ΅ ΡΠΈΠ»Ρ ΠΠΎΡΠ΅Π½ΡΠ°
, Π³Π΄Π΅ v — ΡΠΊΠΎΡΠΎΡΡΡ Π΄Π²ΠΈΠΆΡΡΠ΅Π³ΠΎΡΡ Π·Π°ΡΡΠ΄Π°, q — Π·Π°ΡΡΠ΄, Π° B — ΠΌΠ°Π³Π½ΠΈΡΠ½ΠΎΠ΅ ΠΏΠΎΠ»Π΅.Π’ΠΎΠΊ Π² ΠΏΡΠΎΠ²ΠΎΠ΄Π½ΠΈΠΊΠ΅ ΡΠΎΡΡΠΎΠΈΡ ΠΈΠ· Π΄Π²ΠΈΠΆΡΡΠΈΡ ΡΡ Π·Π°ΡΡΠ΄ΠΎΠ². Π‘Π»Π΅Π΄ΠΎΠ²Π°ΡΠ΅Π»ΡΠ½ΠΎ, ΠΊΠ°ΡΡΡΠΊΠ° Ρ ΡΠΎΠΊΠΎΠΌ Π² ΠΌΠ°Π³Π½ΠΈΡΠ½ΠΎΠΌ ΠΏΠΎΠ»Π΅ ΡΠ°ΠΊΠΆΠ΅ Π±ΡΠ΄Π΅Ρ ΠΎΡΡΡΠ°ΡΡ ΡΠΈΠ»Ρ ΠΠΎΡΠ΅Π½ΡΠ°. ΠΠ»Ρ Π½Π΅ΠΏΠΎΠ΄Π²ΠΈΠΆΠ½ΠΎΠ³ΠΎ ΠΏΡΡΠΌΠΎΠ»ΠΈΠ½Π΅ΠΉΠ½ΠΎΠ³ΠΎ ΡΠΎΠΊΠΎΠ²Π΅Π΄ΡΡΠ΅Π³ΠΎ ΠΏΡΠΎΠ²ΠΎΠ΄Π° ΡΠΈΠ»Π° ΠΠΎΡΠ΅Π½ΡΠ° ΡΠΎΡΡΠ°Π²Π»ΡΠ΅Ρ:
[Π»Π°ΡΠ΅ΠΊΡ] \ text {F} = \ text {I} \ times \ text {L} \ times \ text {B} [/ latex]
Π³Π΄Π΅ F — ΡΠΈΠ»Π° (Π² Π½ΡΡΡΠΎΠ½Π°Ρ
, Π), I — ΡΠΎΠΊ Π² ΠΏΡΠΎΠ²ΠΎΠ΄Π΅ (Π² Π°ΠΌΠΏΠ΅ΡΠ°Ρ
, Π), L — Π΄Π»ΠΈΠ½Π° ΠΏΡΠΎΠ²ΠΎΠ΄Π°, Π½Π°Ρ
ΠΎΠ΄ΡΡΠ΅Π³ΠΎΡΡ Π² ΠΌΠ°Π³Π½ΠΈΡΠ½ΠΎΠΌ ΠΏΠΎΠ»Π΅ (Π² ΠΌ).
, B — Π½Π°ΠΏΡΡΠΆΠ΅Π½Π½ΠΎΡΡΡ ΠΌΠ°Π³Π½ΠΈΡΠ½ΠΎΠ³ΠΎ ΠΏΠΎΠ»Ρ (Π² ΡΠ΅ΡΠ»Π°Ρ
, Π’Π»).ΠΠ°ΠΏΡΠ°Π²Π»Π΅Π½ΠΈΠ΅ ΡΠΈΠ»Ρ ΠΠΎΡΠ΅Π½ΡΠ° ΠΏΠ΅ΡΠΏΠ΅Π½Π΄ΠΈΠΊΡΠ»ΡΡΠ½ΠΎ ΠΊΠ°ΠΊ Π½Π°ΠΏΡΠ°Π²Π»Π΅Π½ΠΈΡ ΠΏΠΎΡΠΎΠΊΠ° ΡΠΎΠΊΠ°, ΡΠ°ΠΊ ΠΈ ΠΌΠ°Π³Π½ΠΈΡΠ½ΠΎΠ³ΠΎ ΠΏΠΎΠ»Ρ, ΠΈ Π΅Π³ΠΎ ΠΌΠΎΠΆΠ½ΠΎ Π½Π°ΠΉΡΠΈ Ρ ΠΏΠΎΠΌΠΎΡΡΡ ΠΏΡΠ°Π²ΠΈΠ»Π° ΠΏΡΠ°Π²ΠΎΠΉ ΡΡΠΊΠΈ, ΠΏΠΎΠΊΠ°Π·Π°Π½Π½ΠΎΠ³ΠΎ Π½Π° ΡΠΈΡΡΠ½ΠΊΠ΅. ΠΡΠΏΠΎΠ»ΡΠ·ΡΡ ΠΏΡΠ°Π²ΡΡ ΡΡΠΊΡ, Π½Π°ΠΏΡΠ°Π²ΡΡΠ΅ Π±ΠΎΠ»ΡΡΠΎΠΉ ΠΏΠ°Π»Π΅Ρ Π² Π½Π°ΠΏΡΠ°Π²Π»Π΅Π½ΠΈΠΈ ΡΠΎΠΊΠ°, ΠΈ ΡΠΊΠ°ΠΆΠΈΡΠ΅ ΡΠΊΠ°Π·Π°ΡΠ΅Π»ΡΠ½ΡΠΌ ΠΏΠ°Π»ΡΡΠ΅ΠΌ Π² Π½Π°ΠΏΡΠ°Π²Π»Π΅Π½ΠΈΠΈ ΠΌΠ°Π³Π½ΠΈΡΠ½ΠΎΠ³ΠΎ ΠΏΠΎΠ»Ρ. ΠΠ°Ρ ΡΡΠ΅ΡΠΈΠΉ ΠΏΠ°Π»Π΅Ρ ΡΠ΅ΠΏΠ΅ΡΡ Π±ΡΠ΄Π΅Ρ ΡΠΊΠ°Π·ΡΠ²Π°ΡΡ Π² Π½Π°ΠΏΡΠ°Π²Π»Π΅Π½ΠΈΠΈ ΡΠΈΠ»Ρ.
Torque : Π‘ΠΈΠ»Π° Π½Π° ΠΏΡΠΎΡΠΈΠ²ΠΎΠΏΠΎΠ»ΠΎΠΆΠ½ΡΡ ΡΡΠΎΡΠΎΠ½Π°Ρ ΠΊΠ°ΡΡΡΠΊΠΈ Π±ΡΠ΄Π΅Ρ Π² ΠΏΡΠΎΡΠΈΠ²ΠΎΠΏΠΎΠ»ΠΎΠΆΠ½ΡΡ Π½Π°ΠΏΡΠ°Π²Π»Π΅Π½ΠΈΡΡ , ΠΏΠΎΡΠΎΠΌΡ ΡΡΠΎ Π·Π°ΡΡΠ΄Ρ Π΄Π²ΠΈΠΆΡΡΡΡ Π² ΠΏΡΠΎΡΠΈΠ²ΠΎΠΏΠΎΠ»ΠΎΠΆΠ½ΡΡ Π½Π°ΠΏΡΠ°Π²Π»Π΅Π½ΠΈΡΡ .ΠΡΠΎ ΠΎΠ·Π½Π°ΡΠ°Π΅Ρ, ΡΡΠΎ ΠΊΠ°ΡΡΡΠΊΠ° Π±ΡΠ΄Π΅Ρ Π²ΡΠ°ΡΠ°ΡΡΡΡ.
ΠΠ΅Ρ Π°Π½ΠΈΠΊΠ° Π΄Π²ΠΈΠ³Π°ΡΠ΅Π»Ρ
Π Π΄Π²ΠΈΠ³Π°ΡΠ΅Π»ΠΈ, ΠΈ Π³Π΅Π½Π΅ΡΠ°ΡΠΎΡΡ ΠΌΠΎΠΆΠ½ΠΎ ΠΎΠ±ΡΡΡΠ½ΠΈΡΡ Ρ ΠΏΠΎΠΌΠΎΡΡΡ ΠΊΠ°ΡΡΡΠΊΠΈ, Π²ΡΠ°ΡΠ°ΡΡΠ΅ΠΉΡΡ Π² ΠΌΠ°Π³Π½ΠΈΡΠ½ΠΎΠΌ ΠΏΠΎΠ»Π΅. Π Π³Π΅Π½Π΅ΡΠ°ΡΠΎΡΠ΅ ΠΊΠ°ΡΡΡΠΊΠ° ΠΏΠΎΠ΄ΠΊΠ»ΡΡΠ΅Π½Π° ΠΊ Π²Π½Π΅ΡΠ½Π΅ΠΉ ΡΠ΅ΠΏΠΈ, ΠΊΠΎΡΠΎΡΠ°Ρ Π·Π°ΡΠ΅ΠΌ Π²ΠΊΠ»ΡΡΠ°Π΅ΡΡΡ. ΠΡΠΎ ΠΏΡΠΈΠ²ΠΎΠ΄ΠΈΡ ΠΊ ΠΈΠ·ΠΌΠ΅Π½Π΅Π½ΠΈΡ ΠΏΠΎΡΠΎΠΊΠ°, ΠΊΠΎΡΠΎΡΡΠΉ ΠΈΠ½Π΄ΡΡΠΈΡΡΠ΅Ρ ΡΠ»Π΅ΠΊΡΡΠΎΠΌΠ°Π³Π½ΠΈΡΠ½ΠΎΠ΅ ΠΏΠΎΠ»Π΅. Π Π΄Π²ΠΈΠ³Π°ΡΠ΅Π»Π΅ ΠΊΠ°ΡΡΡΠΊΠ° Ρ ΡΠΎΠΊΠΎΠΌ Π² ΠΌΠ°Π³Π½ΠΈΡΠ½ΠΎΠΌ ΠΏΠΎΠ»Π΅ ΠΈΡΠΏΡΡΡΠ²Π°Π΅Ρ ΡΠΈΠ»Ρ Ρ ΠΎΠ±Π΅ΠΈΡ ΡΡΠΎΡΠΎΠ½ ΠΊΠ°ΡΡΡΠΊΠΈ, ΠΊΠΎΡΠΎΡΠ°Ρ ΡΠΎΠ·Π΄Π°Π΅Ρ ΠΊΡΡΡΡΡΡΡ ΡΠΈΠ»Ρ (Π½Π°Π·ΡΠ²Π°Π΅ΠΌΡΡ ΠΊΡΡΡΡΡΠΈΠΌ ΠΌΠΎΠΌΠ΅Π½ΡΠΎΠΌ), Π·Π°ΡΡΠ°Π²Π»ΡΡΡΡΡ Π΅Π΅ Π²ΡΠ°ΡΠ°ΡΡΡΡ.ΠΡΠ±Π°Ρ ΠΊΠ°ΡΡΡΠΊΠ°, ΠΏΠΎ ΠΊΠΎΡΠΎΡΠΎΠΉ ΠΏΡΠΎΡ ΠΎΠ΄ΠΈΡ ΡΠΎΠΊ, ΠΌΠΎΠΆΠ΅Ρ ΡΡΠ²ΡΡΠ²ΠΎΠ²Π°ΡΡ ΡΠΈΠ»Ρ Π² ΠΌΠ°Π³Π½ΠΈΡΠ½ΠΎΠΌ ΠΏΠΎΠ»Π΅. ΠΡΠ° ΡΠΈΠ»Π° ΡΠ²Π»ΡΠ΅ΡΡΡ ΡΠΈΠ»ΠΎΠΉ ΠΠΎΡΠ΅Π½ΡΠ°, Π΄Π΅ΠΉΡΡΠ²ΡΡΡΠ΅ΠΉ Π½Π° Π΄Π²ΠΈΠΆΡΡΠΈΠ΅ΡΡ Π·Π°ΡΡΠ΄Ρ Π² ΠΏΡΠΎΠ²ΠΎΠ΄Π½ΠΈΠΊΠ΅. Π‘ΠΈΠ»Π° Π½Π° ΠΏΡΠΎΡΠΈΠ²ΠΎΠΏΠΎΠ»ΠΎΠΆΠ½ΡΡ ΡΡΠΎΡΠΎΠ½Π°Ρ ΠΊΠ°ΡΡΡΠΊΠΈ Π±ΡΠ΄Π΅Ρ Π² ΠΏΡΠΎΡΠΈΠ²ΠΎΠΏΠΎΠ»ΠΎΠΆΠ½ΡΡ Π½Π°ΠΏΡΠ°Π²Π»Π΅Π½ΠΈΡΡ , ΠΏΠΎΡΠΎΠΌΡ ΡΡΠΎ Π·Π°ΡΡΠ΄Ρ Π΄Π²ΠΈΠΆΡΡΡΡ Π² ΠΏΡΠΎΡΠΈΠ²ΠΎΠΏΠΎΠ»ΠΎΠΆΠ½ΡΡ Π½Π°ΠΏΡΠ°Π²Π»Π΅Π½ΠΈΡΡ . ΠΡΠΎ ΠΎΠ·Π½Π°ΡΠ°Π΅Ρ, ΡΡΠΎ ΠΊΠ°ΡΡΡΠΊΠ° Π±ΡΠ΄Π΅Ρ Π²ΡΠ°ΡΠ°ΡΡΡΡ.
ΠΠ½Π΄ΡΠΊΡΠΈΠ²Π½ΠΎΡΡΡ
ΠΠ½Π΄ΡΠΊΡΠΈΠ²Π½ΠΎΡΡΡ — ΡΡΠΎ ΡΠ²ΠΎΠΉΡΡΠ²ΠΎ ΡΡΡΡΠΎΠΉΡΡΠ²Π°, ΠΊΠΎΡΠΎΡΠΎΠ΅ ΠΏΠΎΠΊΠ°Π·ΡΠ²Π°Π΅Ρ, Π½Π°ΡΠΊΠΎΠ»ΡΠΊΠΎ ΡΡΡΠ΅ΠΊΡΠΈΠ²Π½ΠΎ ΠΎΠ½ΠΎ ΠΈΠ½Π΄ΡΡΠΈΡΡΠ΅Ρ ΠΠΠ‘ Π² Π΄ΡΡΠ³ΠΎΠΌ ΡΡΡΡΠΎΠΉΡΡΠ²Π΅ ΠΈΠ»ΠΈ Π½Π° ΡΠ°ΠΌΠΎΠΌ ΡΠ΅Π±Π΅.
Π¦Π΅Π»ΠΈ ΠΎΠ±ΡΡΠ΅Π½ΠΈΡ
ΠΠΏΠΈΡΠ°Π½ΠΈΠ΅ ΡΠ²ΠΎΠΉΡΡΠ² ΠΊΠ°ΡΡΡΠΊΠΈ ΠΈΠ½Π΄ΡΠΊΡΠΈΠ²Π½ΠΎΡΡΠΈ Ρ ΡΠΊΠ°Π·Π°Π½ΠΈΠ΅ΠΌ Π²Π·Π°ΠΈΠΌΠ½ΠΎΠΉ ΠΈΠ½Π΄ΡΠΊΡΠΈΠ²Π½ΠΎΡΡΠΈ ΠΈ ΡΠ°ΠΌΠΎΠΈΠ½Π΄ΡΠΊΡΠΈΠΈ
ΠΡΠ½ΠΎΠ²Π½ΡΠ΅ Π²ΡΠ²ΠΎΠ΄Ρ
ΠΠ»ΡΡΠ΅Π²ΡΠ΅ ΠΌΠΎΠΌΠ΅Π½ΡΡ
- ΠΠ·Π°ΠΈΠΌΠ½Π°Ρ ΠΈΠ½Π΄ΡΠΊΡΠΈΠ²Π½ΠΎΡΡΡ — ΡΡΠΎ Π²Π»ΠΈΡΠ½ΠΈΠ΅ Π΄Π²ΡΡ
ΡΡΡΡΠΎΠΉΡΡΠ², ΠΈΠ½Π΄ΡΡΠΈΡΡΡΡΠΈΡ
Π΄ΡΡΠ³ Π² Π΄ΡΡΠ³Π΅ ΠΠΠ‘.ΠΠ·ΠΌΠ΅Π½Π΅Π½ΠΈΠ΅ ΡΠΎΠΊΠ° ΞI 1 / Ξt Π² ΠΎΠ΄Π½ΠΎΠΌ Π²ΡΠ·ΡΠ²Π°Π΅Ρ ΠΠΠ‘ ΠΠΠ‘2 Π² ΡΠ΅ΠΊΡΠ½Π΄Ρ: ΠΠΠ‘ 2 = -M ΞI 1 / Ξt, Π³Π΄Π΅ M ΠΎΠΏΡΠ΅Π΄Π΅Π»ΡΠ΅ΡΡΡ ΠΊΠ°ΠΊ Π²Π·Π°ΠΈΠΌΠ½Π°Ρ ΠΈΠ½Π΄ΡΠΊΡΠΈΠ²Π½ΠΎΡΡΡ ΠΌΠ΅ΠΆΠ΄Ρ Π΄Π²ΡΠΌΡ ΡΡΡΡΠΎΠΉΡΡΠ²Π°ΠΌΠΈ.

- Π‘Π°ΠΌΠΎΠΈΠ½Π΄ΡΠΊΡΠΈΡ — ΡΡΠΎ ΡΡΡΠ΅ΠΊΡ, ΠΊΠΎΡΠΎΡΡΠΉ ΡΡΡΡΠΎΠΉΡΡΠ²ΠΎ Π²ΡΠ·ΡΠ²Π°Π΅Ρ ΡΠ°ΠΌΠΎ ΠΏΠΎ ΡΠ΅Π±Π΅.
- Π£ΡΡΡΠΎΠΉΡΡΠ²ΠΎ, ΠΊΠΎΡΠΎΡΠΎΠ΅ Π΄Π΅ΠΌΠΎΠ½ΡΡΡΠΈΡΡΠ΅Ρ Π·Π½Π°ΡΠΈΡΠ΅Π»ΡΠ½ΡΡ ΡΠ°ΠΌΠΎΠΈΠ½Π΄ΡΠΊΡΠΈΡ, Π½Π°Π·ΡΠ²Π°Π΅ΡΡΡ ΠΈΠ½Π΄ΡΠΊΡΠΎΡΠΎΠΌ, ΠΈ ΠΠΠ‘, ΠΈΠ½Π΄ΡΡΠΈΡΠΎΠ²Π°Π½Π½Π°Ρ Π² Π½Π΅ΠΌ ΠΈΠ·ΠΌΠ΅Π½Π΅Π½ΠΈΠ΅ΠΌ ΡΠΎΠΊΠ° ΡΠ΅ΡΠ΅Π· Π½Π΅Π³ΠΎ, ΡΠ°Π²Π½Π° ΠΠΠ‘ = βL ΞI / Ξt.
ΠΠ»ΡΡΠ΅Π²ΡΠ΅ ΡΠ΅ΡΠΌΠΈΠ½Ρ
- ΠΠ°ΠΊΠΎΠ½ ΠΈΠ½Π΄ΡΠΊΡΠΈΠΈ Π€Π°ΡΠ°Π΄Π΅Ρ : ΠΎΡΠ½ΠΎΠ²Π½ΠΎΠΉ Π·Π°ΠΊΠΎΠ½ ΡΠ»Π΅ΠΊΡΡΠΎΠΌΠ°Π³Π½Π΅ΡΠΈΠ·ΠΌΠ°, ΠΊΠΎΡΠΎΡΡΠΉ ΠΏΡΠ΅Π΄ΡΠΊΠ°Π·ΡΠ²Π°Π΅Ρ, ΠΊΠ°ΠΊ ΠΌΠ°Π³Π½ΠΈΡΠ½ΠΎΠ΅ ΠΏΠΎΠ»Π΅ Π±ΡΠ΄Π΅Ρ Π²Π·Π°ΠΈΠΌΠΎΠ΄Π΅ΠΉΡΡΠ²ΠΎΠ²Π°ΡΡ Ρ ΡΠ»Π΅ΠΊΡΡΠΈΡΠ΅ΡΠΊΠΎΠΉ ΡΠ΅ΠΏΡΡ, ΡΠΎΠ·Π΄Π°Π²Π°Ρ ΡΠ»Π΅ΠΊΡΡΠΎΠ΄Π²ΠΈΠΆΡΡΡΡ ΡΠΈΠ»Ρ (ΠΠΠ‘).
- ΡΡΠ°Π½ΡΡΠΎΡΠΌΠ°ΡΠΎΡ : ΡΡΠ°ΡΠΈΡΠ΅ΡΠΊΠΎΠ΅ ΡΡΡΡΠΎΠΉΡΡΠ²ΠΎ, ΠΊΠΎΡΠΎΡΠΎΠ΅ ΠΏΠ΅ΡΠ΅Π΄Π°Π΅Ρ ΡΠ»Π΅ΠΊΡΡΠΈΡΠ΅ΡΠΊΡΡ ΡΠ½Π΅ΡΠ³ΠΈΡ ΠΎΡ ΠΎΠ΄Π½ΠΎΠΉ ΡΠ΅ΠΏΠΈ ΠΊ Π΄ΡΡΠ³ΠΎΠΉ Ρ ΠΏΠΎΠΌΠΎΡΡΡ ΠΌΠ°Π³Π½ΠΈΡΠ½ΠΎΠΉ ΡΠ²ΡΠ·ΠΈ. ΠΡ ΠΎΡΠ½ΠΎΠ²Π½ΠΎΠ΅ Π½Π°Π·Π½Π°ΡΠ΅Π½ΠΈΠ΅ — ΠΏΠ΅ΡΠ΅Π΄Π°ΡΠ° ΡΠ½Π΅ΡΠ³ΠΈΠΈ ΠΌΠ΅ΠΆΠ΄Ρ ΡΠ°Π·Π»ΠΈΡΠ½ΡΠΌΠΈ ΡΡΠΎΠ²Π½ΡΠΌΠΈ Π½Π°ΠΏΡΡΠΆΠ΅Π½ΠΈΡ, ΡΡΠΎ ΠΏΠΎΠ·Π²ΠΎΠ»ΡΠ΅Ρ Π²ΡΠ±ΠΈΡΠ°ΡΡ Π½Π°ΠΈΠ±ΠΎΠ»Π΅Π΅ ΠΏΠΎΠ΄Ρ ΠΎΠ΄ΡΡΠ΅Π΅ Π½Π°ΠΏΡΡΠΆΠ΅Π½ΠΈΠ΅ Π΄Π»Ρ Π²ΡΡΠ°Π±ΠΎΡΠΊΠΈ, ΠΏΠ΅ΡΠ΅Π΄Π°ΡΠΈ ΠΈ ΡΠ°ΡΠΏΡΠ΅Π΄Π΅Π»Π΅Π½ΠΈΡ ΡΠ»Π΅ΠΊΡΡΠΎΡΠ½Π΅ΡΠ³ΠΈΠΈ ΠΏΠΎ ΠΎΡΠ΄Π΅Π»ΡΠ½ΠΎΡΡΠΈ.
ΠΠ½Π΄ΡΠΊΡΠΈΡ — ΡΡΠΎ ΠΏΡΠΎΡΠ΅ΡΡ, ΠΏΡΠΈ ΠΊΠΎΡΠΎΡΠΎΠΌ ΠΠΠ‘ ΠΈΠ½Π΄ΡΡΠΈΡΡΠ΅ΡΡΡ ΠΈΠ·ΠΌΠ΅Π½Π΅Π½ΠΈΠ΅ΠΌ ΠΌΠ°Π³Π½ΠΈΡΠ½ΠΎΠ³ΠΎ ΠΏΠΎΡΠΎΠΊΠ°. Π’ΡΠ°Π½ΡΡΠΎΡΠΌΠ°ΡΠΎΡΡ, Π½Π°ΠΏΡΠΈΠΌΠ΅Ρ, ΡΠΏΡΠΎΠ΅ΠΊΡΠΈΡΠΎΠ²Π°Π½Ρ ΡΠ°ΠΊ, ΡΡΠΎΠ±Ρ Π±ΡΡΡ ΠΎΡΠΎΠ±Π΅Π½Π½ΠΎ ΡΡΡΠ΅ΠΊΡΠΈΠ²Π½ΡΠΌΠΈ ΠΏΡΠΈ Π½Π°Π²Π΅Π΄Π΅Π½ΠΈΠΈ ΠΆΠ΅Π»Π°Π΅ΠΌΠΎΠ³ΠΎ Π½Π°ΠΏΡΡΠΆΠ΅Π½ΠΈΡ ΠΈ ΡΠΎΠΊΠ° Ρ ΠΎΡΠ΅Π½Ρ Π½Π΅Π±ΠΎΠ»ΡΡΠΈΠΌΠΈ ΠΏΠΎΡΠ΅ΡΡΠΌΠΈ ΡΠ½Π΅ΡΠ³ΠΈΠΈ Π² Π΄ΡΡΠ³ΠΈΠ΅ ΡΠΎΡΠΌΡ (ΡΠΌ. ΠΠ°Ρ Π°ΡΠΎΠΌ Π² ΡΠ°Π·Π΄Π΅Π»Π΅ Β«Π’ΡΠ°Π½ΡΡΠΎΡΠΌΠ°ΡΠΎΡΡ.Β«) ΠΡΡΡ Π»ΠΈ ΠΏΠΎΠ»Π΅Π·Π½Π°Ρ ΡΠΈΠ·ΠΈΡΠ΅ΡΠΊΠ°Ρ Π²Π΅Π»ΠΈΡΠΈΠ½Π°, ΡΠ²ΡΠ·Π°Π½Π½Π°Ρ Ρ ΡΠ΅ΠΌ, Π½Π°ΡΠΊΠΎΠ»ΡΠΊΠΎΒ« ΡΡΡΠ΅ΠΊΡΠΈΠ²Π½ΠΎ Β»Π΄Π°Π½Π½ΠΎΠ΅ ΡΡΡΡΠΎΠΉΡΡΠ²ΠΎ? ΠΡΠ²Π΅Ρ — Π΄Π°, ΠΈ ΡΡΠ° ΡΠΈΠ·ΠΈΡΠ΅ΡΠΊΠ°Ρ Π²Π΅Π»ΠΈΡΠΈΠ½Π° Π½Π°Π·ΡΠ²Π°Π΅ΡΡΡ ΠΈΠ½Π΄ΡΠΊΡΠΈΠ²Π½ΠΎΡΡΡΡ.
ΠΠ·Π°ΠΈΠΌΠ½Π°Ρ ΠΈΠ½Π΄ΡΠΊΡΠΈΠ²Π½ΠΎΡΡΡ
ΠΠ·Π°ΠΈΠΌΠ½Π°Ρ ΠΈΠ½Π΄ΡΠΊΡΠΈΠ²Π½ΠΎΡΡΡ — ΡΡΠΎ Π²Π»ΠΈΡΠ½ΠΈΠ΅ Π·Π°ΠΊΠΎΠ½Π° ΠΈΠ½Π΄ΡΠΊΡΠΈΠΈ Π€Π°ΡΠ°Π΄Π΅Ρ Π΄Π»Ρ ΠΎΠ΄Π½ΠΎΠ³ΠΎ ΡΡΡΡΠΎΠΉΡΡΠ²Π° Π½Π° Π΄ΡΡΠ³ΠΎΠ΅, Π½Π°ΠΏΡΠΈΠΌΠ΅Ρ, ΠΏΠ΅ΡΠ²ΠΈΡΠ½Π°Ρ ΠΊΠ°ΡΡΡΠΊΠ°, ΠΏΡΠΈ ΠΏΠ΅ΡΠ΅Π΄Π°ΡΠ΅ ΡΠ½Π΅ΡΠ³ΠΈΠΈ Π²ΡΠΎΡΠΈΡΠ½ΠΎΠΉ ΠΎΠ±ΠΌΠΎΡΠΊΠ΅ Π² ΡΡΠ°Π½ΡΡΠΎΡΠΌΠ°ΡΠΎΡΠ΅. ΠΠΎΡΠΌΠΎΡΡΠΈΡΠ΅, Π³Π΄Π΅ ΠΏΡΠΎΡΡΡΠ΅ ΠΊΠ°ΡΡΡΠΊΠΈ Π½Π°Π²ΠΎΠ΄ΡΡ Π΄ΡΡΠ³ Π½Π° Π΄ΡΡΠ³Π° ΠΠΠ‘.
ΠΠ·Π°ΠΈΠΌΠ½Π°Ρ ΠΈΠ½Π΄ΡΠΊΡΠΈΠ²Π½ΠΎΡΡΡ ΠΊΠ°ΡΡΡΠ΅ΠΊ : ΠΡΠΈ ΠΊΠ°ΡΡΡΠΊΠΈ ΠΌΠΎΠ³ΡΡ Π½Π°Π²ΠΎΠ΄ΠΈΡΡ ΠΠΠ‘ Π΄ΡΡΠ³ Π² Π΄ΡΡΠ³Π΅, ΠΊΠ°ΠΊ Π½Π΅ΡΡΡΠ΅ΠΊΡΠΈΠ²Π½ΡΠΉ ΡΡΠ°Π½ΡΡΠΎΡΠΌΠ°ΡΠΎΡ.ΠΡ
Π²Π·Π°ΠΈΠΌΠ½Π°Ρ ΠΈΠ½Π΄ΡΠΊΡΠΈΠ²Π½ΠΎΡΡΡ M ΡΠΊΠ°Π·ΡΠ²Π°Π΅Ρ Π½Π° ΡΡΡΠ΅ΠΊΡΠΈΠ²Π½ΠΎΡΡΡ ΡΠ²ΡΠ·ΠΈ ΠΌΠ΅ΠΆΠ΄Ρ Π½ΠΈΠΌΠΈ. ΠΠ΄Π΅ΡΡ Π²ΠΈΠ΄Π½ΠΎ, ΡΡΠΎ ΠΈΠ·ΠΌΠ΅Π½Π΅Π½ΠΈΠ΅ ΡΠΎΠΊΠ° Π² ΠΊΠ°ΡΡΡΠΊΠ΅ 1 Π²ΡΠ·ΡΠ²Π°Π΅Ρ ΠΠΠ‘ Π² ΠΊΠ°ΡΡΡΠΊΠ΅ 2. (ΠΠ±ΡΠ°ΡΠΈΡΠ΅ Π²Π½ΠΈΠΌΠ°Π½ΠΈΠ΅, ΡΡΠΎ Β«E2 ΠΈΠ½Π΄ΡΡΠΈΡΠΎΠ²Π°Π½Π½Π°ΡΒ» ΠΏΡΠ΅Π΄ΡΡΠ°Π²Π»ΡΠ΅Ρ Π½Π°Π²Π΅Π΄Π΅Π½Π½ΡΡ ΠΠΠ‘ Π² ΠΊΠ°ΡΡΡΠΊΠ΅ 2.
)
ΠΠΎ ΠΌΠ½ΠΎΠ³ΠΈΡ ΡΠ»ΡΡΠ°ΡΡ , ΠΊΠΎΠ³Π΄Π° Π³Π΅ΠΎΠΌΠ΅ΡΡΠΈΡ ΡΡΡΡΠΎΠΉΡΡΠ² ΡΠΈΠΊΡΠΈΡΠΎΠ²Π°Π½Π°, ΠΌΠ°Π³Π½ΠΈΡΠ½ΡΠΉ ΠΏΠΎΡΠΎΠΊ ΠΈΠ·ΠΌΠ΅Π½ΡΠ΅ΡΡΡ Π·Π° ΡΡΠ΅Ρ ΠΈΠ·ΠΌΠ΅Π½Π΅Π½ΠΈΡ ΡΠΎΠΊΠ°. ΠΠΎΡΡΠΎΠΌΡ ΠΌΡ ΠΊΠΎΠ½ΡΠ΅Π½ΡΡΠΈΡΡΠ΅ΠΌΡΡ Π½Π° ΡΠΊΠΎΡΠΎΡΡΠΈ ΠΈΠ·ΠΌΠ΅Π½Π΅Π½ΠΈΡ ΡΠΎΠΊΠ°, ΞI / Ξt, ΠΊΠ°ΠΊ Π½Π° ΠΏΡΠΈΡΠΈΠ½Π΅ ΠΈΠ½Π΄ΡΠΊΡΠΈΠΈ. ΠΠ·ΠΌΠ΅Π½Π΅Π½ΠΈΠ΅ ΡΠΎΠΊΠ° I 1 Π² ΠΎΠ΄Π½ΠΎΠΌ ΡΡΡΡΠΎΠΉΡΡΠ²Π΅, ΠΊΠ°ΡΡΡΠΊΠ° 1, ΠΈΠ½Π΄ΡΡΠΈΡΡΠ΅Ρ ΠΠΠ‘ 2 Π² Π΄ΡΡΠ³ΠΎΠΌ.ΠΡ Π²ΡΡΠ°ΠΆΠ°Π΅ΠΌ ΡΡΠΎ Π² ΡΠΎΡΠΌΠ΅ ΡΡΠ°Π²Π½Π΅Π½ΠΈΡ ΠΊΠ°ΠΊ
[Π»Π°ΡΠ΅ΠΊΡ] \ text {EMF} _2 = — \ text {M} \ frac {\ Delta \ text {I} _1} {\ Delta \ text {t}} [/ latex],
, Π³Π΄Π΅ M ΠΎΠΏΡΠ΅Π΄Π΅Π»ΡΠ΅ΡΡΡ ΠΊΠ°ΠΊ Π²Π·Π°ΠΈΠΌΠ½Π°Ρ ΠΈΠ½Π΄ΡΠΊΡΠΈΠ²Π½ΠΎΡΡΡ ΠΌΠ΅ΠΆΠ΄Ρ Π΄Π²ΡΠΌΡ ΡΡΡΡΠΎΠΉΡΡΠ²Π°ΠΌΠΈ. ΠΠ½Π°ΠΊ ΠΌΠΈΠ½ΡΡ ΡΠ²Π»ΡΠ΅ΡΡΡ Π²ΡΡΠ°ΠΆΠ΅Π½ΠΈΠ΅ΠΌ Π·Π°ΠΊΠΎΠ½Π° ΠΠ΅Π½ΡΠ°. Π§Π΅ΠΌ Π±ΠΎΠ»ΡΡΠ΅ Π²Π·Π°ΠΈΠΌΠ½Π°Ρ ΠΈΠ½Π΄ΡΠΊΡΠΈΠ²Π½ΠΎΡΡΡ M, ΡΠ΅ΠΌ ΡΡΡΠ΅ΠΊΡΠΈΠ²Π½Π΅Π΅ ΡΠ²ΡΠ·Ρ.
ΠΡΠΈΡΠΎΠ΄Π° Π·Π΄Π΅ΡΡ ΡΠΈΠΌΠΌΠ΅ΡΡΠΈΡΠ½Π°. ΠΡΠ»ΠΈ ΠΌΡ ΠΈΠ·ΠΌΠ΅Π½ΠΈΠΌ ΡΠΎΠΊ I2 Π² ΠΊΠ°ΡΡΡΠΊΠ΅ 2, ΠΌΡ ΠΈΠ½Π΄ΡΡΠΈΡΡΠ΅ΠΌ ΠΠΠ‘ 1 Π² ΠΊΠ°ΡΡΡΠΊΠ΅ 1, ΠΊΠΎΡΠΎΡΠ°Ρ ΡΠ°Π²Π½Π°
[Π»Π°ΡΠ΅ΠΊΡ] \ text {EMF} _1 = — \ text {M} \ frac {\ Delta \ text {I} _2} {\ Delta \ text {t}} [/ latex],
, Π³Π΄Π΅ M ΡΠΎ ΠΆΠ΅, ΡΡΠΎ ΠΈ Π΄Π»Ρ ΠΎΠ±ΡΠ°ΡΠ½ΠΎΠ³ΠΎ ΠΏΡΠΎΡΠ΅ΡΡΠ°.Π’ΡΠ°Π½ΡΡΠΎΡΠΌΠ°ΡΠΎΡΡ ΡΠ°Π±ΠΎΡΠ°ΡΡ Π² ΠΎΠ±ΡΠ°ΡΠ½ΠΎΠΌ Π½Π°ΠΏΡΠ°Π²Π»Π΅Π½ΠΈΠΈ Ρ ΡΠ°ΠΊΠΎΠΉ ΠΆΠ΅ ΡΡΡΠ΅ΠΊΡΠΈΠ²Π½ΠΎΡΡΡΡ ΠΈΠ»ΠΈ Π²Π·Π°ΠΈΠΌΠ½ΠΎΠΉ ΠΈΠ½Π΄ΡΠΊΡΠΈΠ²Π½ΠΎΡΡΡΡ M.
Π‘Π°ΠΌΠΎΠΈΠ½Π΄ΡΠΊΡΠΈΠ²Π½ΠΎΡΡΡ
Π‘Π°ΠΌΠΎΠΈΠ½Π΄ΡΠΊΡΠΈΠ²Π½ΠΎΡΡΡ, Π΄Π΅ΠΉΡΡΠ²ΠΈΠ΅ Π·Π°ΠΊΠΎΠ½Π° ΠΈΠ½Π΄ΡΠΊΡΠΈΠΈ Π€Π°ΡΠ°Π΄Π΅Ρ ΡΡΡΡΠΎΠΉΡΡΠ²Π° Π½Π° ΡΠ°ΠΌΠΎΠ³ΠΎ ΡΠ΅Π±Ρ, ΡΠ°ΠΊΠΆΠ΅ ΡΡΡΠ΅ΡΡΠ²ΡΠ΅Ρ. ΠΠΎΠ³Π΄Π°, Π½Π°ΠΏΡΠΈΠΌΠ΅Ρ, ΡΠ²Π΅Π»ΠΈΡΠΈΠ²Π°Π΅ΡΡΡ ΡΠΎΠΊ ΡΠ΅ΡΠ΅Π· ΠΊΠ°ΡΡΡΠΊΡ, ΠΌΠ°Π³Π½ΠΈΡΠ½ΠΎΠ΅ ΠΏΠΎΠ»Π΅ ΠΈ ΠΌΠ°Π³Π½ΠΈΡΠ½ΡΠΉ ΠΏΠΎΡΠΎΠΊ ΡΠ°ΠΊΠΆΠ΅ ΡΠ²Π΅Π»ΠΈΡΠΈΠ²Π°ΡΡΡΡ, Π²ΡΠ·ΡΠ²Π°Ρ ΠΏΡΠΎΡΠΈΠ²ΠΎΡΠ΄Ρ, ΠΊΠ°ΠΊ ΡΠΎΠ³ΠΎ ΡΡΠ΅Π±ΡΠ΅Ρ Π·Π°ΠΊΠΎΠ½ ΠΠ΅Π½ΡΠ°. Π Π½Π°ΠΎΠ±ΠΎΡΠΎΡ, Π΅ΡΠ»ΠΈ ΡΠΎΠΊ ΡΠΌΠ΅Π½ΡΡΠ°Π΅ΡΡΡ, ΠΈΠ½Π΄ΡΡΠΈΡΡΠ΅ΡΡΡ ΠΠΠ‘, ΠΊΠΎΡΠΎΡΠ°Ρ ΠΏΡΠ΅ΠΏΡΡΡΡΠ²ΡΠ΅Ρ ΡΠΌΠ΅Π½ΡΡΠ΅Π½ΠΈΡ. ΠΠΎΠ»ΡΡΠΈΠ½ΡΡΠ²ΠΎ ΡΡΡΡΠΎΠΉΡΡΠ² ΠΈΠΌΠ΅ΡΡ ΡΠΈΠΊΡΠΈΡΠΎΠ²Π°Π½Π½ΡΡ Π³Π΅ΠΎΠΌΠ΅ΡΡΠΈΡ, ΠΏΠΎΡΡΠΎΠΌΡ ΠΈΠ·ΠΌΠ΅Π½Π΅Π½ΠΈΠ΅ ΠΌΠ°Π³Π½ΠΈΡΠ½ΠΎΠ³ΠΎ ΠΏΠΎΡΠΎΠΊΠ° ΠΏΠΎΠ»Π½ΠΎΡΡΡΡ ΡΠ²ΡΠ·Π°Π½ΠΎ Ρ ΠΈΠ·ΠΌΠ΅Π½Π΅Π½ΠΈΠ΅ΠΌ ΡΠΎΠΊΠ° ΞI ΡΠ΅ΡΠ΅Π· ΡΡΡΡΠΎΠΉΡΡΠ²ΠΎ.ΠΠ½Π΄ΡΡΠΈΡΠΎΠ²Π°Π½Π½Π°Ρ ΠΠΠ‘ ΡΠ²ΡΠ·Π°Π½Π° Ρ ΡΠΈΠ·ΠΈΡΠ΅ΡΠΊΠΎΠΉ Π³Π΅ΠΎΠΌΠ΅ΡΡΠΈΠ΅ΠΉ ΡΡΡΡΠΎΠΉΡΡΠ²Π° ΠΈ ΡΠΊΠΎΡΠΎΡΡΡΡ ΠΈΠ·ΠΌΠ΅Π½Π΅Π½ΠΈΡ ΡΠΎΠΊΠ°. ΠΡΠ΄Π°Π΅ΡΡΡ
[Π»Π°ΡΠ΅ΠΊΡ] \ text {EMF} = — \ text {L} \ frac {\ Delta \ text {I}} {\ Delta \ text {t}} [/ latex],
Π³Π΄Π΅ L — ΡΠ°ΠΌΠΎΠΈΠ½Π΄ΡΠΊΡΠΈΡ ΡΡΡΡΠΎΠΉΡΡΠ²Π°. Π£ΡΡΡΠΎΠΉΡΡΠ²ΠΎ, ΠΊΠΎΡΠΎΡΠΎΠ΅ Π΄Π΅ΠΌΠΎΠ½ΡΡΡΠΈΡΡΠ΅Ρ Π·Π½Π°ΡΠΈΡΠ΅Π»ΡΠ½ΡΡ ΡΠ°ΠΌΠΎΠΈΠ½Π΄ΡΠΊΡΠΈΡ, Π½Π°Π·ΡΠ²Π°Π΅ΡΡΡ ΠΈΠ½Π΄ΡΠΊΡΠΎΡΠΎΠΌ. ΠΠΏΡΡΡ ΠΆΠ΅, Π·Π½Π°ΠΊ ΠΌΠΈΠ½ΡΡ ΡΠ²Π»ΡΠ΅ΡΡΡ Π²ΡΡΠ°ΠΆΠ΅Π½ΠΈΠ΅ΠΌ Π·Π°ΠΊΠΎΠ½Π° ΠΠ΅Π½ΡΠ°, ΡΠΊΠ°Π·ΡΠ²Π°ΡΡΠ΅Π³ΠΎ Π½Π° ΡΠΎ, ΡΡΠΎ ΠΠΠ‘ ΠΏΡΠ΅ΠΏΡΡΡΡΠ²ΡΠ΅Ρ ΠΈΠ·ΠΌΠ΅Π½Π΅Π½ΠΈΡ ΡΠΎΠΊΠ°.![]()
ΠΠΎΠ»ΠΈΡΠ΅ΡΡΠ²Π΅Π½Π½Π°Ρ ΠΈΠ½ΡΠ΅ΡΠΏΡΠ΅ΡΠ°ΡΠΈΡ ΠΠΠ‘ Π΄Π²ΠΈΠΆΠ΅Π½ΠΈΡ
A ΠΠΠ‘ Π΄Π²ΠΈΠΆΠ΅Π½ΠΈΡ — ΡΡΠΎ ΡΠ»Π΅ΠΊΡΡΠΎΠ΄Π²ΠΈΠΆΡΡΠ°Ρ ΡΠΈΠ»Π° (ΠΠΠ‘), ΠΈΠ½Π΄ΡΡΠΈΡΠΎΠ²Π°Π½Π½Π°Ρ Π΄Π²ΠΈΠΆΠ΅Π½ΠΈΠ΅ΠΌ ΠΎΡΠ½ΠΎΡΠΈΡΠ΅Π»ΡΠ½ΠΎ ΠΌΠ°Π³Π½ΠΈΡΠ½ΠΎΠ³ΠΎ ΠΏΠΎΠ»Ρ B.
Π¦Π΅Π»ΠΈ ΠΎΠ±ΡΡΠ΅Π½ΠΈΡ
Π‘ΡΠΎΡΠΌΡΠ»ΠΈΡΡΠΉΡΠ΅ Π΄Π²Π΅ ΡΠΎΡΠΊΠΈ Π·ΡΠ΅Π½ΠΈΡ, ΠΊΠΎΡΠΎΡΡΠ΅ ΠΏΡΠΈΠΌΠ΅Π½ΡΡΡΡΡ Π΄Π»Ρ ΡΠ°ΡΡΠ΅ΡΠ° ΡΠ»Π΅ΠΊΡΡΠΎΠ΄Π²ΠΈΠΆΡΡΠ΅ΠΉ ΡΠΈΠ»Ρ
ΠΡΠ½ΠΎΠ²Π½ΡΠ΅ Π²ΡΠ²ΠΎΠ΄Ρ
ΠΠ»ΡΡΠ΅Π²ΡΠ΅ ΠΌΠΎΠΌΠ΅Π½ΡΡ
- ΠΠ²ΠΈΠΆΡΡΠ°ΡΡΡ ΠΈ Π½Π°Π²Π΅Π΄Π΅Π½Π½Π°Ρ ΠΠΠ‘ — ΠΎΠ΄Π½ΠΎ ΠΈ ΡΠΎ ΠΆΠ΅ ΡΠ²Π»Π΅Π½ΠΈΠ΅, ΡΠΎΠ»ΡΠΊΠΎ Π½Π°Π±Π»ΡΠ΄Π°Π΅ΠΌΠΎΠ΅ Π² ΡΠ°Π·Π½ΡΡ ΡΠΈΡΡΠ΅ΠΌΠ°Ρ ΠΎΡΡΡΠ΅ΡΠ°. ΠΠΊΠ²ΠΈΠ²Π°Π»Π΅Π½ΡΠ½ΠΎΡΡΡ ΡΡΠΈΡ Π΄Π²ΡΡ ΡΠ²Π»Π΅Π½ΠΈΠΉ ΠΏΠΎΠ΄ΡΠΎΠ»ΠΊΠ½ΡΠ»Π° ΠΠΉΠ½ΡΡΠ΅ΠΉΠ½Π° ΠΊ ΡΠ°Π±ΠΎΡΠ΅ Π½Π°Π΄ ΡΠΏΠ΅ΡΠΈΠ°Π»ΡΠ½ΠΎΠΉ ΡΠ΅ΠΎΡΠΈΠ΅ΠΉ ΠΎΡΠ½ΠΎΡΠΈΡΠ΅Π»ΡΠ½ΠΎΡΡΠΈ.
- ΠΠΠ‘, Π²ΠΎΠ·Π½ΠΈΠΊΠ°ΡΡΠ°Ρ ΠΈΠ·-Π·Π° ΠΎΡΠ½ΠΎΡΠΈΡΠ΅Π»ΡΠ½ΠΎΠ³ΠΎ Π΄Π²ΠΈΠΆΠ΅Π½ΠΈΡ ΠΏΠ΅ΡΠ»ΠΈ ΠΈ ΠΌΠ°Π³Π½ΠΈΡΠ°, Π·Π°Π΄Π°Π΅ΡΡΡ ΠΊΠ°ΠΊ [latex] \ varepsilon _ {\ text {motion}} = \ text {vB} \ times \ text {L} [/ latex] (Eq.1), Π³Π΄Π΅ L — Π΄Π»ΠΈΠ½Π° ΠΎΠ±ΡΠ΅ΠΊΡΠ°, Π΄Π²ΠΈΠΆΡΡΠ΅Π³ΠΎΡΡ ΡΠΎ ΡΠΊΠΎΡΠΎΡΡΡΡ v ΠΎΡΠ½ΠΎΡΠΈΡΠ΅Π»ΡΠ½ΠΎ ΠΌΠ°Π³Π½ΠΈΡΠ°.
- ΠΠΠ‘ ΠΌΠΎΠΆΠ½ΠΎ ΡΠ°ΡΡΡΠΈΡΠ°ΡΡ Ρ Π΄Π²ΡΡ ΡΠ°Π·Π½ΡΡ ΡΠΎΡΠ΅ΠΊ Π·ΡΠ΅Π½ΠΈΡ: 1) Ρ ΡΠΎΡΠΊΠΈ Π·ΡΠ΅Π½ΠΈΡ ΠΌΠ°Π³Π½ΠΈΡΠ½ΠΎΠΉ ΡΠΈΠ»Ρ, Π΄Π΅ΠΉΡΡΠ²ΡΡΡΠ΅ΠΉ Π½Π° Π΄Π²ΠΈΠΆΡΡΠΈΠ΅ΡΡ ΡΠ»Π΅ΠΊΡΡΠΎΠ½Ρ Π² ΠΌΠ°Π³Π½ΠΈΡΠ½ΠΎΠΌ ΠΏΠΎΠ»Π΅, ΠΈ 2) Ρ ΡΠΎΡΠΊΠΈ Π·ΡΠ΅Π½ΠΈΡ ΡΠΊΠΎΡΠΎΡΡΠΈ ΠΈΠ·ΠΌΠ΅Π½Π΅Π½ΠΈΡ ΠΌΠ°Π³Π½ΠΈΡΠ½ΠΎΠ³ΠΎ ΠΏΠΎΡΠΎΠΊΠ°. ΠΠ±Π° Π΄Π°ΡΡ ΠΎΠ΄ΠΈΠ½Π°ΠΊΠΎΠ²ΡΠΉ ΡΠ΅Π·ΡΠ»ΡΡΠ°Ρ.
ΠΠ»ΡΡΠ΅Π²ΡΠ΅ ΡΠ΅ΡΠΌΠΈΠ½Ρ
- ΡΠΏΠ΅ΡΠΈΠ°Π»ΡΠ½Π°Ρ ΡΠ΅ΠΎΡΠΈΡ ΠΎΡΠ½ΠΎΡΠΈΡΠ΅Π»ΡΠ½ΠΎΡΡΠΈ : ΡΠ΅ΠΎΡΠΈΡ, ΠΊΠΎΡΠΎΡΠ°Ρ (ΠΈΠ³Π½ΠΎΡΠΈΡΡΡ ΡΡΡΠ΅ΠΊΡΡ Π³ΡΠ°Π²ΠΈΡΠ°ΡΠΈΠΈ) ΡΠΎΠ³Π»Π°ΡΠΎΠ²ΡΠ²Π°Π΅Ρ ΠΏΡΠΈΠ½ΡΠΈΠΏ ΠΎΡΠ½ΠΎΡΠΈΡΠ΅Π»ΡΠ½ΠΎΡΡΠΈ Ρ Π½Π°Π±Π»ΡΠ΄Π΅Π½ΠΈΠ΅ΠΌ, ΡΡΠΎ ΡΠΊΠΎΡΠΎΡΡΡ ΡΠ²Π΅ΡΠ° ΠΏΠΎΡΡΠΎΡΠ½Π½Π° Π²ΠΎ Π²ΡΠ΅Ρ ΡΠΈΡΡΠ΅ΠΌΠ°Ρ ΠΎΡΡΡΠ΅ΡΠ°.
- ΠΌΠ°Π³Π½ΠΈΡΠ½ΠΎΠ΅ ΠΏΠΎΠ»Π΅ : Π‘ΠΎΡΡΠΎΡΠ½ΠΈΠ΅ Π² ΠΏΡΠΎΡΡΡΠ°Π½ΡΡΠ²Π΅ Π²ΠΎΠΊΡΡΠ³ ΠΌΠ°Π³Π½ΠΈΡΠ° ΠΈΠ»ΠΈ ΡΠ»Π΅ΠΊΡΡΠΈΡΠ΅ΡΠΊΠΎΠ³ΠΎ ΡΠΎΠΊΠ°, Π² ΠΊΠΎΡΠΎΡΠΎΠΌ ΡΡΡΠ΅ΡΡΠ²ΡΠ΅Ρ ΠΎΠ±Π½Π°ΡΡΠΆΠΈΠ²Π°Π΅ΠΌΠ°Ρ ΠΌΠ°Π³Π½ΠΈΡΠ½Π°Ρ ΡΠΈΠ»Π° ΠΈ Π³Π΄Π΅ ΠΏΡΠΈΡΡΡΡΡΠ²ΡΡΡ Π΄Π²Π° ΠΌΠ°Π³Π½ΠΈΡΠ½ΡΡ ΠΏΠΎΠ»ΡΡΠ°.
- ΡΠ°ΠΌΠΊΠ° ΠΎΡΡΡΠ΅ΡΠ° : ΡΠΈΡΡΠ΅ΠΌΠ° ΠΊΠΎΠΎΡΠ΄ΠΈΠ½Π°Ρ ΠΈΠ»ΠΈ Π½Π°Π±ΠΎΡ ΠΎΡΠ΅ΠΉ, Π² ΠΏΡΠ΅Π΄Π΅Π»Π°Ρ ΠΊΠΎΡΠΎΡΡΡ ΠΌΠΎΠΆΠ½ΠΎ ΠΈΠ·ΠΌΠ΅ΡΠΈΡΡ ΠΏΠΎΠ»ΠΎΠΆΠ΅Π½ΠΈΠ΅, ΠΎΡΠΈΠ΅Π½ΡΠ°ΡΠΈΡ ΠΈ Π΄ΡΡΠ³ΠΈΠ΅ ΡΠ²ΠΎΠΉΡΡΠ²Π° ΠΎΠ±ΡΠ΅ΠΊΡΠΎΠ² Π² Π½Π΅ΠΉ.
ΠΠ»Π΅ΠΊΡΡΠΎΠ΄Π²ΠΈΠΆΡΡΠ°Ρ ΡΠΈΠ»Π° (ΠΠΠ‘), ΠΈΠ½Π΄ΡΡΠΈΡΠΎΠ²Π°Π½Π½Π°Ρ Π΄Π²ΠΈΠΆΠ΅Π½ΠΈΠ΅ΠΌ ΠΎΡΠ½ΠΎΡΠΈΡΠ΅Π»ΡΠ½ΠΎ ΠΌΠ°Π³Π½ΠΈΡΠ½ΠΎΠ³ΠΎ ΠΏΠΎΠ»Ρ B, Π½Π°Π·ΡΠ²Π°Π΅ΡΡΡ ΠΠΠ‘ Π΄Π²ΠΈΠΆΠ΅Π½ΠΈΡ. ΠΡ ΠΌΠΎΠ³Π»ΠΈ Π·Π°ΠΌΠ΅ΡΠΈΡΡ, ΡΡΠΎ ΠΠΠ‘ Π΄Π²ΠΈΠΆΠ΅Π½ΠΈΡ ΠΎΡΠ΅Π½Ρ ΠΏΠΎΡ
ΠΎΠΆΠ° Π½Π° ΠΠΠ‘, Π²ΡΠ·Π²Π°Π½Π½ΡΡ ΠΈΠ·ΠΌΠ΅Π½Π΅Π½ΠΈΠ΅ΠΌ ΠΌΠ°Π³Π½ΠΈΡΠ½ΠΎΠ³ΠΎ ΠΏΠΎΠ»Ρ.Π ΡΡΠΎΠΌ Π°ΡΠΎΠΌΠ΅ ΠΌΡ Π²ΠΈΠ΄ΠΈΠΌ, ΡΡΠΎ ΡΡΠΎ Π΄Π΅ΠΉΡΡΠ²ΠΈΡΠ΅Π»ΡΠ½ΠΎ ΠΎΠ΄Π½ΠΎ ΠΈ ΡΠΎ ΠΆΠ΅ ΡΠ²Π»Π΅Π½ΠΈΠ΅, ΠΏΠΎΠΊΠ°Π·Π°Π½Π½ΠΎΠ΅ Π² ΡΠ°Π·Π½ΡΡ
ΡΠΈΡΡΠ΅ΠΌΠ°Ρ
ΠΎΡΡΡΠ΅ΡΠ°.
Motional EMF
Π ΡΠ»ΡΡΠ°Π΅, ΠΊΠΎΠ³Π΄Π° ΠΏΡΠΎΠ²ΠΎΠ΄ΡΡΠ°Ρ ΠΏΠ΅ΡΠ»Ρ ΠΏΠ΅ΡΠ΅ΠΌΠ΅ΡΠ°Π΅ΡΡΡ Π² ΠΌΠ°Π³Π½ΠΈΡ, ΠΏΠΎΠΊΠ°Π·Π°Π½Π½ΡΠΉ Π½Π° (Π°), ΠΌΠ°Π³Π½ΠΈΡΠ½Π°Ρ ΡΠΈΠ»Π°, Π΄Π΅ΠΉΡΡΠ²ΡΡΡΠ°Ρ Π½Π° Π΄Π²ΠΈΠΆΡΡΠΈΠΉΡΡ Π·Π°ΡΡΠ΄ Π² ΠΏΠ΅ΡΠ»Π΅, ΠΎΠΏΡΠ΅Π΄Π΅Π»ΡΠ΅ΡΡΡ ΠΊΠ°ΠΊ [Π»Π°ΡΠ΅ΠΊΡ] evB [/ Π»Π°ΡΠ΅ΠΊΡ] (ΡΠΈΠ»Π° ΠΠΎΡΠ΅Π½ΡΠ°, e: Π·Π°ΡΡΠ΄ ΡΠ»Π΅ΠΊΡΡΠΎΠ½Π°).
ΠΠ΅ΡΠ»Ρ ΠΏΡΠΎΠ²ΠΎΠ΄Π½ΠΈΠΊΠ°, Π΄Π²ΠΈΠΆΡΡΠ°ΡΡΡ Π² ΠΌΠ°Π³Π½ΠΈΡ : (a) ΠΠΠ‘ Π΄Π²ΠΈΠΆΠ΅Π½ΠΈΡ. Π’ΠΎΠΊΠΎΠ²Π°Ρ ΠΏΠ΅ΡΠ»Ρ ΠΏΠ΅ΡΠ΅Ρ ΠΎΠ΄ΠΈΡ Π² Π½Π΅ΠΏΠΎΠ΄Π²ΠΈΠΆΠ½ΡΠΉ ΠΌΠ°Π³Π½ΠΈΡ. ΠΠ°ΠΏΡΠ°Π²Π»Π΅Π½ΠΈΠ΅ ΠΌΠ°Π³Π½ΠΈΡΠ½ΠΎΠ³ΠΎ ΠΏΠΎΠ»Ρ Π²Π½ΡΡΡΡ ΡΠΊΡΠ°Π½Π°.(Π±) ΠΠ½Π΄ΡΡΠΈΡΠΎΠ²Π°Π½Π½Π°Ρ ΠΠΠ‘. Π’ΠΎΠΊΠΎΠ²Π°Ρ ΠΏΠ΅ΡΠ»Ρ Π½Π΅ΠΏΠΎΠ΄Π²ΠΈΠΆΠ½Π°, Π° ΠΌΠ°Π³Π½ΠΈΡ Π΄Π²ΠΈΠΆΠ΅ΡΡΡ.
ΠΠ·-Π·Π° ΡΠΈΠ»Ρ ΡΠ»Π΅ΠΊΡΡΠΎΠ½Ρ Π±ΡΠ΄ΡΡ Π½Π°ΠΊΠ°ΠΏΠ»ΠΈΠ²Π°ΡΡΡΡ Ρ ΠΎΠ΄Π½ΠΎΠΉ ΡΡΠΎΡΠΎΠ½Ρ (Π½ΠΈΠΆΠ½ΠΈΠΉ ΠΊΠΎΠ½Π΅Ρ Π½Π° ΡΠΈΡΡΠ½ΠΊΠ΅), ΠΏΠΎΠΊΠ° Π½Π° ΡΡΠ΅ΡΠΆΠ½Π΅ Π½Π΅ ΡΡΡΠ°Π½ΠΎΠ²ΠΈΡΡΡ Π΄ΠΎΡΡΠ°ΡΠΎΡΠ½ΠΎΠ΅ ΡΠ»Π΅ΠΊΡΡΠΈΡΠ΅ΡΠΊΠΎΠ΅ ΠΏΠΎΠ»Π΅, ΠΏΡΠ΅ΠΏΡΡΡΡΠ²ΡΡΡΠ΅Π΅ Π΄Π²ΠΈΠΆΠ΅Π½ΠΈΡ ΡΠ»Π΅ΠΊΡΡΠΎΠ½ΠΎΠ², ΠΊΠΎΡΠΎΡΠΎΠ΅ ΡΠΎΡΡΠ°Π²Π»ΡΠ΅Ρ [Π»Π°ΡΠ΅ΠΊΡ] \ text {eE} [/ Π»Π°ΡΠ΅ΠΊΡ]. ΠΡΠΈΡΠ°Π²Π½ΠΈΠ²Π°Ρ Π΄Π²Π΅ ΡΠΈΠ»Ρ, ΠΏΠΎΠ»ΡΡΠ°Π΅ΠΌ [Π»Π°ΡΠ΅ΠΊΡ] \ text {E} = \ text {vB} [/ latex].
Π‘Π»Π΅Π΄ΠΎΠ²Π°ΡΠ΅Π»ΡΠ½ΠΎ, Π΄Π²ΠΈΠ³Π°ΡΠ΅Π»ΡΠ½Π°Ρ ΠΠΠ‘ Π½Π° Π΄Π»ΠΈΠ½Π΅ L ΡΡΠΎΡΠΎΠ½Ρ ΠΏΠ΅ΡΠ»ΠΈ ΠΎΠΏΡΠ΅Π΄Π΅Π»ΡΠ΅ΡΡΡ ΠΊΠ°ΠΊ [latex] \ varepsilon _ {\ text {motion}} = \ text {vB} \ times \ text {L} [/ latex] (Eq .1), Π³Π΄Π΅ L — Π΄Π»ΠΈΠ½Π° ΠΎΠ±ΡΠ΅ΠΊΡΠ°, Π΄Π²ΠΈΠΆΡΡΠ΅Π³ΠΎΡΡ ΡΠΎ ΡΠΊΠΎΡΠΎΡΡΡΡ v ΠΎΡΠ½ΠΎΡΠΈΡΠ΅Π»ΡΠ½ΠΎ ΠΌΠ°Π³Π½ΠΈΡΠ°.
ΠΠ½Π΄ΡΡΠΈΡΠΎΠ²Π°Π½Π½Π°Ρ ΠΠΠ‘
ΠΠΎΡΠΊΠΎΠ»ΡΠΊΡ ΡΠΊΠΎΡΠΎΡΡΡ ΠΈΠ·ΠΌΠ΅Π½Π΅Π½ΠΈΡ ΠΌΠ°Π³Π½ΠΈΡΠ½ΠΎΠ³ΠΎ ΠΏΠΎΡΠΎΠΊΠ°, ΠΏΡΠΎΡ ΠΎΠ΄ΡΡΠ΅Π³ΠΎ ΡΠ΅ΡΠ΅Π· ΠΏΠ΅ΡΠ»Ρ, ΡΠ°Π²Π½Π° [latex] \ text {B} \ frac {\ text {dA}} {\ text {dt}} [/ latex] (A: ΠΏΠ»ΠΎΡΠ°Π΄Ρ ΠΏΠ΅ΡΠ»ΠΈ ΡΡΠΎ ΠΌΠ°Π³Π½ΠΈΡΠ½ΠΎΠ΅ ΠΏΠΎΠ»Π΅ ΠΏΡΠΎΡ ΠΎΠ΄ΠΈΡ), ΠΈΠ½Π΄ΡΡΠΈΡΠΎΠ²Π°Π½Π½Π°Ρ ΠΠΠ‘ [Π»Π°ΡΠ΅ΠΊΡ] \ varepsilon _ {\ text {ΠΈΠ½Π΄ΡΡΠΈΡΠΎΠ²Π°Π½Π½ΡΠΉ}} = \ text {BLv} [/ latex] (ΡΡΠ°Π²Π½Π΅Π½ΠΈΠ΅ 2).
ΠΠΊΠ²ΠΈΠ²Π°Π»Π΅Π½ΡΠ½ΠΎΡΡΡ Π΄Π²ΠΈΠΆΡΡΠ΅ΠΉ ΠΈ ΠΈΠ½Π΄ΡΡΠΈΡΠΎΠ²Π°Π½Π½ΠΎΠΉ ΠΠΠ‘
ΠΠ· ΡΡΠ°Π²Π½Π΅Π½ΠΈΡ. 1 ΠΈ ΡΡΠ°Π²Π½Π΅Π½ΠΈΠ΅. 2 ΠΌΡ ΠΌΠΎΠΆΠ΅ΠΌ ΠΏΠΎΠ΄ΡΠ²Π΅ΡΠ΄ΠΈΡΡ, ΡΡΠΎ Π΄Π²ΠΈΠ³Π°ΡΠ΅Π»ΡΠ½Π°Ρ ΠΈ ΠΈΠ½Π΄ΡΡΠΈΡΠΎΠ²Π°Π½Π½Π°Ρ ΠΠΠ‘ Π΄Π°ΡΡ ΠΎΠ΄ΠΈΠ½Π°ΠΊΠΎΠ²ΡΠΉ ΡΠ΅Π·ΡΠ»ΡΡΠ°Ρ.Π€Π°ΠΊΡΠΈΡΠ΅ΡΠΊΠΈ, ΡΠΊΠ²ΠΈΠ²Π°Π»Π΅Π½ΡΠ½ΠΎΡΡΡ Π΄Π²ΡΡ ΡΠ²Π»Π΅Π½ΠΈΠΉ ΠΏΠΎΠ±ΡΠ΄ΠΈΠ»Π° ΠΠ»ΡΠ±Π΅ΡΡΠ° ΠΠΉΠ½ΡΡΠ΅ΠΉΠ½Π° ΠΈΡΡΠ»Π΅Π΄ΠΎΠ²Π°ΡΡ ΡΠΏΠ΅ΡΠΈΠ°Π»ΡΠ½ΡΡ ΡΠ΅ΠΎΡΠΈΡ ΠΎΡΠ½ΠΎΡΠΈΡΠ΅Π»ΡΠ½ΠΎΡΡΠΈ. Π ΡΠ²ΠΎΠ΅ΠΉ ΠΎΡΠ½ΠΎΠ²ΠΎΠΏΠΎΠ»Π°Π³Π°ΡΡΠ΅ΠΉ ΡΡΠ°ΡΡΠ΅ ΠΏΠΎ ΡΠΏΠ΅ΡΠΈΠ°Π»ΡΠ½ΠΎΠΉ ΡΠ΅ΠΎΡΠΈΠΈ ΠΎΡΠ½ΠΎΡΠΈΡΠ΅Π»ΡΠ½ΠΎΡΡΠΈ, ΠΎΠΏΡΠ±Π»ΠΈΠΊΠΎΠ²Π°Π½Π½ΠΎΠΉ Π² 1905 Π³ΠΎΠ΄Ρ, ΠΠΉΠ½ΡΡΠ΅ΠΉΠ½ Π½Π°ΡΠΈΠ½Π°Π΅Ρ Ρ ΡΠΏΠΎΠΌΠΈΠ½Π°Π½ΠΈΡ ΡΠΊΠ²ΠΈΠ²Π°Π»Π΅Π½ΡΠ½ΠΎΡΡΠΈ Π΄Π²ΡΡ ΡΠ²Π»Π΅Π½ΠΈΠΉ:
Β«β¦β¦ Π½Π°ΠΏΡΠΈΠΌΠ΅Ρ, Π²Π·Π°ΠΈΠΌΠ½ΠΎΠ΅ ΡΠ»Π΅ΠΊΡΡΠΎΠ΄ΠΈΠ½Π°ΠΌΠΈΡΠ΅ΡΠΊΠΎΠ΅ Π΄Π΅ΠΉΡΡΠ²ΠΈΠ΅ ΠΌΠ°Π³Π½ΠΈΡΠ° ΠΈ ΠΏΡΠΎΠ²ΠΎΠ΄Π½ΠΈΠΊΠ°. ΠΠ°Π±Π»ΡΠ΄Π°Π΅ΠΌΠΎΠ΅ ΡΠ²Π»Π΅Π½ΠΈΠ΅ Π·Π΄Π΅ΡΡ Π·Π°Π²ΠΈΡΠΈΡ ΡΠΎΠ»ΡΠΊΠΎ ΠΎΡ ΠΎΡΠ½ΠΎΡΠΈΡΠ΅Π»ΡΠ½ΠΎΠ³ΠΎ Π΄Π²ΠΈΠΆΠ΅Π½ΠΈΡ ΠΏΡΠΎΠ²ΠΎΠ΄Π½ΠΈΠΊΠ° ΠΈ ΠΌΠ°Π³Π½ΠΈΡΠ°, Π² ΡΠΎ Π²ΡΠ΅ΠΌΡ ΠΊΠ°ΠΊ ΠΎΠ±ΡΡΠ½ΡΠΉ Π²Π·Π³Π»ΡΠ΄ ΠΏΡΠΎΠ²ΠΎΠ΄ΠΈΡ ΡΠ΅Π·ΠΊΠΎΠ΅ ΡΠ°Π·Π»ΠΈΡΠΈΠ΅ ΠΌΠ΅ΠΆΠ΄Ρ Π΄Π²ΡΠΌΡ ΡΠ»ΡΡΠ°ΡΠΌΠΈ, ΠΊΠΎΠ³Π΄Π° ΠΎΠ΄Π½ΠΎ ΠΈΠ»ΠΈ Π΄ΡΡΠ³ΠΎΠ΅ ΠΈΠ· ΡΡΠΈΡ
ΡΠ΅Π» Π½Π°Ρ
ΠΎΠ΄ΠΈΡΡΡ Π² Π΄Π²ΠΈΠΆΠ΅Π½ΠΈΠΈ.
ΠΠΎΡΠΊΠΎΠ»ΡΠΊΡ, Π΅ΡΠ»ΠΈ ΠΌΠ°Π³Π½ΠΈΡ Π½Π°Ρ
ΠΎΠ΄ΠΈΡΡΡ Π² Π΄Π²ΠΈΠΆΠ΅Π½ΠΈΠΈ, Π° ΠΏΡΠΎΠ²ΠΎΠ΄Π½ΠΈΠΊ Π½Π°Ρ
ΠΎΠ΄ΠΈΡΡΡ Π² ΠΏΠΎΠΊΠΎΠ΅, Π² ΠΎΠΊΡΠ΅ΡΡΠ½ΠΎΡΡΠΈ ΠΌΠ°Π³Π½ΠΈΡΠ° Π²ΠΎΠ·Π½ΠΈΠΊΠ°Π΅Ρ ΡΠ»Π΅ΠΊΡΡΠΈΡΠ΅ΡΠΊΠΎΠ΅ ΠΏΠΎΠ»Π΅ Ρ ΠΎΠΏΡΠ΅Π΄Π΅Π»Π΅Π½Π½ΠΎΠΉ ΡΠ½Π΅ΡΠ³ΠΈΠ΅ΠΉ , ΠΏΡΠΎΠΈΠ·Π²ΠΎΠ΄ΡΡΠ΅Π΅ ΡΠΎΠΊ Π² ΠΌΠ΅ΡΡΠ°Ρ
, Π³Π΄Π΅ ΡΠ°ΡΡΠΈ ΠΏΡΠΎΠ²ΠΎΠ΄Π½ΠΈΠΊΠ° Π½Π°Ρ
ΠΎΠ΄ΡΡΡΡ ΡΠ°ΡΠΏΠΎΠ»ΠΎΠΆΠ΅Π½Π½ΡΠΉ. ΠΠΎ Π΅ΡΠ»ΠΈ ΠΌΠ°Π³Π½ΠΈΡ Π½Π΅ΠΏΠΎΠ΄Π²ΠΈΠΆΠ΅Π½, Π° ΠΏΡΠΎΠ²ΠΎΠ΄Π½ΠΈΠΊ Π΄Π²ΠΈΠΆΠ΅ΡΡΡ, ΡΠ»Π΅ΠΊΡΡΠΈΡΠ΅ΡΠΊΠΎΠ΅ ΠΏΠΎΠ»Π΅ ΠΏΠΎΠ±Π»ΠΈΠ·ΠΎΡΡΠΈ ΠΎΡ ΠΌΠ°Π³Π½ΠΈΡΠ° Π½Π΅ Π²ΠΎΠ·Π½ΠΈΠΊΠ°Π΅Ρ. Π ΠΏΡΠΎΠ²ΠΎΠ΄Π½ΠΈΠΊΠ΅, ΠΎΠ΄Π½Π°ΠΊΠΎ, ΠΌΡ Π½Π°Ρ
ΠΎΠ΄ΠΈΠΌ ΡΠ»Π΅ΠΊΡΡΠΎΠ΄Π²ΠΈΠΆΡΡΡΡ ΡΠΈΠ»Ρ, ΠΊΠΎΡΠΎΡΠΎΠΉ ΡΠ°ΠΌΠ° ΠΏΠΎ ΡΠ΅Π±Π΅ Π½Π΅ ΡΠΎΠΎΡΠ²Π΅ΡΡΡΠ²ΡΠ΅Ρ ΡΠ½Π΅ΡΠ³ΠΈΡ, Π½ΠΎ ΠΊΠΎΡΠΎΡΠ°Ρ ΠΏΠΎΡΠΎΠΆΠ΄Π°Π΅Ρ — ΠΏΡΠΈ ΡΡΠ»ΠΎΠ²ΠΈΠΈ ΡΠ°Π²Π΅Π½ΡΡΠ²Π° ΠΎΡΠ½ΠΎΡΠΈΡΠ΅Π»ΡΠ½ΠΎΠ³ΠΎ Π΄Π²ΠΈΠΆΠ΅Π½ΠΈΡ Π² Π΄Π²ΡΡ
ΡΠ°ΡΡΠΌΠΎΡΡΠ΅Π½Π½ΡΡ
ΡΠ»ΡΡΠ°ΡΡ
— ΡΠ»Π΅ΠΊΡΡΠΈΡΠ΅ΡΠΊΠΈΠ΅ ΡΠΎΠΊΠΈ ΡΠΎΠ³ΠΎ ΠΆΠ΅ ΠΏΡΡΠΈ ΠΈ ΡΠΈΠ»Ρ, ΡΡΠΎ ΠΈ ΡΠΎΠ·Π΄Π°Π²Π°Π΅ΠΌΡΠ΅ ΡΠ»Π΅ΠΊΡΡΠΈΡΠ΅ΡΠΊΠΈΠΌΠΈ ΡΠΈΠ»Π°ΠΌΠΈ Π² ΠΏΠ΅ΡΠ²ΠΎΠΌ ΡΠ»ΡΡΠ°Π΅.Β«
ΠΠ΅Ρ Π°Π½ΠΈΡΠ΅ΡΠΊΠΈΠ΅ ΡΠ°Π±ΠΎΡΡ ΠΈ ΡΠ»Π΅ΠΊΡΡΠΎΡΠ½Π΅ΡΠ³ΠΈΡ
ΠΠ΅Ρ Π°Π½ΠΈΡΠ΅ΡΠΊΠ°Ρ ΡΠ°Π±ΠΎΡΠ°, ΡΠΎΠ²Π΅ΡΡΠ°Π΅ΠΌΠ°Ρ Π²Π½Π΅ΡΠ½Π΅ΠΉ ΡΠΈΠ»ΠΎΠΉ Π΄Π»Ρ ΡΠΎΠ·Π΄Π°Π½ΠΈΡ ΠΠΠ‘ Π΄Π²ΠΈΠΆΠ΅Π½ΠΈΡ, ΠΏΡΠ΅ΠΎΠ±ΡΠ°Π·ΡΠ΅ΡΡΡ Π² ΡΠ΅ΠΏΠ»ΠΎΠ²ΡΡ ΡΠ½Π΅ΡΠ³ΠΈΡ; ΡΠ½Π΅ΡΠ³ΠΈΡ ΡΠΎΡ ΡΠ°Π½ΡΠ΅ΡΡΡ Π² ΠΏΡΠΎΡΠ΅ΡΡΠ΅.
Π¦Π΅Π»ΠΈ ΠΎΠ±ΡΡΠ΅Π½ΠΈΡ
ΠΡΠΈΠΌΠ΅Π½ΠΈΡΡ Π·Π°ΠΊΠΎΠ½ ΡΠΎΡ ΡΠ°Π½Π΅Π½ΠΈΡ ΡΠ½Π΅ΡΠ³ΠΈΠΈ Π΄Π»Ρ ΠΎΠΏΠΈΡΠ°Π½ΠΈΡ ΠΏΡΠΎΠΈΠ·Π²ΠΎΠ΄ΡΡΠ²Π΅Π½Π½ΠΎΠΉ Π΄Π²ΠΈΠ³Π°ΡΠ΅Π»ΡΠ½ΠΎΠΉ ΡΠ»Π΅ΠΊΡΡΠΎΠ΄Π²ΠΈΠΆΡΡΠ΅ΠΉ ΡΠΈΠ»Ρ Ρ ΠΌΠ΅Ρ Π°Π½ΠΈΡΠ΅ΡΠΊΠΎΠΉ ΡΠ°Π±ΠΎΡΠΎΠΉ
ΠΡΠ½ΠΎΠ²Π½ΡΠ΅ Π²ΡΠ²ΠΎΠ΄Ρ
ΠΠ»ΡΡΠ΅Π²ΡΠ΅ ΠΌΠΎΠΌΠ΅Π½ΡΡ
- ΠΠΠ‘ Π΄Π²ΠΈΠΆΠ΅Π½ΠΈΡ, ΡΠΎΠ·Π΄Π°Π²Π°Π΅ΠΌΠ°Ρ Π΄Π²ΠΈΠΆΡΡΠΈΠΌΡΡ ΠΏΡΠΎΠ²ΠΎΠ΄Π½ΠΈΠΊΠΎΠΌ Π² ΠΎΠ΄Π½ΠΎΡΠΎΠ΄Π½ΠΎΠΌ ΠΏΠΎΠ»Π΅, ΠΎΠΏΡΠ΅Π΄Π΅Π»ΡΠ΅ΡΡΡ ΡΠ»Π΅Π΄ΡΡΡΠΈΠΌ ΠΎΠ±ΡΠ°Π·ΠΎΠΌ [latex] \ varepsilon = \ text {Blv} [/ latex].
- Π§ΡΠΎΠ±Ρ ΡΡΠ΅ΡΠΆΠ΅Π½Ρ Π΄Π²ΠΈΠ³Π°Π»ΡΡ Ρ ΠΏΠΎΡΡΠΎΡΠ½Π½ΠΎΠΉ ΡΠΊΠΎΡΠΎΡΡΡΡ v, ΠΌΡ Π΄ΠΎΠ»ΠΆΠ½Ρ ΠΏΠΎΡΡΠΎΡΠ½Π½ΠΎ ΠΏΡΠΈΠΊΠ»Π°Π΄ΡΠ²Π°ΡΡ Π²Π½Π΅ΡΠ½ΡΡ ΡΠΈΠ»Ρ F ext ΠΊ ΡΡΠ΅ΡΠΆΠ½Ρ Π²ΠΎ Π²ΡΠ΅ΠΌΡ Π΅Π³ΠΎ Π΄Π²ΠΈΠΆΠ΅Π½ΠΈΡ.
- ΠΠ°ΠΊΠΎΠ½ ΠΠ΅Π½ΡΠ° Π³Π°ΡΠ°Π½ΡΠΈΡΡΠ΅Ρ, ΡΡΠΎ Π΄Π²ΠΈΠΆΠ΅Π½ΠΈΠ΅ ΡΡΠ΅ΡΠΆΠ½Ρ ΠΏΡΠΎΡΠΈΠ²ΠΎΠΏΠΎΠ»ΠΎΠΆΠ½ΠΎ, ΠΈ, ΡΠ»Π΅Π΄ΠΎΠ²Π°ΡΠ΅Π»ΡΠ½ΠΎ, Π·Π°ΠΊΠΎΠ½ ΡΠΎΡ ΡΠ°Π½Π΅Π½ΠΈΡ ΡΠ½Π΅ΡΠ³ΠΈΠΈ Π½Π΅ Π½Π°ΡΡΡΠ°Π΅ΡΡΡ.
ΠΠ»ΡΡΠ΅Π²ΡΠ΅ ΡΠ΅ΡΠΌΠΈΠ½Ρ
- ΠΠΠ‘ Π΄Π²ΠΈΠΆΠ΅Π½ΠΈΡ : ΠΠΠ‘ (ΡΠ»Π΅ΠΊΡΡΠΎΠ΄Π²ΠΈΠΆΡΡΠ°Ρ ΡΠΈΠ»Π°), ΠΈΠ½Π΄ΡΡΠΈΡΠΎΠ²Π°Π½Π½Π°Ρ Π΄Π²ΠΈΠΆΠ΅Π½ΠΈΠ΅ΠΌ ΠΎΡΠ½ΠΎΡΠΈΡΠ΅Π»ΡΠ½ΠΎ ΠΌΠ°Π³Π½ΠΈΡΠ½ΠΎΠ³ΠΎ ΠΏΠΎΠ»Ρ.
- ΠΠ°ΠΊΠΎΠ½ ΠΈΠ½Π΄ΡΠΊΡΠΈΠΈ Π€Π°ΡΠ°Π΄Π΅Ρ : ΠΎΡΠ½ΠΎΠ²Π½ΠΎΠΉ Π·Π°ΠΊΠΎΠ½ ΡΠ»Π΅ΠΊΡΡΠΎΠΌΠ°Π³Π½Π΅ΡΠΈΠ·ΠΌΠ°, ΠΊΠΎΡΠΎΡΡΠΉ ΠΏΡΠ΅Π΄ΡΠΊΠ°Π·ΡΠ²Π°Π΅Ρ, ΠΊΠ°ΠΊ ΠΌΠ°Π³Π½ΠΈΡΠ½ΠΎΠ΅ ΠΏΠΎΠ»Π΅ Π±ΡΠ΄Π΅Ρ Π²Π·Π°ΠΈΠΌΠΎΠ΄Π΅ΠΉΡΡΠ²ΠΎΠ²Π°ΡΡ Ρ ΡΠ»Π΅ΠΊΡΡΠΈΡΠ΅ΡΠΊΠΎΠΉ ΡΠ΅ΠΏΡΡ, ΡΠΎΠ·Π΄Π°Π²Π°Ρ ΡΠ»Π΅ΠΊΡΡΠΎΠ΄Π²ΠΈΠΆΡΡΡΡ ΡΠΈΠ»Ρ (ΠΠΠ‘).
ΠΡ ΡΠ·Π½Π°Π»ΠΈ ΠΎ Π΄Π²ΠΈΠ³Π°ΡΠ΅Π»ΡΠ½ΠΎΠΉ ΠΠΠ‘ ΡΠ°Π½Π΅Π΅ (ΡΠΌ. ΠΠ°Ρ ΠΡΠΎΠΌ Π² Β«ΠΠ²ΠΈΠ³Π°ΡΠ΅Π»ΡΠ½ΠΎΠΉ ΠΠΠ‘Β»). ΠΠ»Ρ ΠΏΡΠΎΡΡΠΎΠΉ ΡΡ Π΅ΠΌΡ, ΠΏΠΎΠΊΠ°Π·Π°Π½Π½ΠΎΠΉ Π½ΠΈΠΆΠ΅, Π΄Π²ΠΈΠΆΡΡΠ°ΡΡΡ ΠΠΠ‘ [Π»Π°ΡΠ΅ΠΊΡ] (\ varepsilon) [/ Π»Π°ΡΠ΅ΠΊΡ], ΡΠΎΠ·Π΄Π°Π²Π°Π΅ΠΌΠ°Ρ Π΄Π²ΠΈΠΆΡΡΠΈΠΌΡΡ ΠΏΡΠΎΠ²ΠΎΠ΄Π½ΠΈΠΊΠΎΠΌ (Π² ΠΎΠ΄Π½ΠΎΡΠΎΠ΄Π½ΠΎΠΌ ΠΏΠΎΠ»Π΅), Π·Π°Π΄Π°Π΅ΡΡΡ ΡΠ»Π΅Π΄ΡΡΡΠΈΠΌ ΠΎΠ±ΡΠ°Π·ΠΎΠΌ:
[Π»Π°ΡΠ΅ΠΊΡ] \ varepsilon = \ text {Blv} [/ Π»Π°ΡΠ΅ΠΊΡ]
, Π³Π΄Π΅ B, — ΠΌΠ°Π³Π½ΠΈΡΠ½ΠΎΠ΅ ΠΏΠΎΠ»Π΅, l — Π΄Π»ΠΈΠ½Π° ΠΏΡΠΎΠ²ΠΎΠ΄ΡΡΠ΅Π³ΠΎ ΡΡΠ΅ΡΠΆΠ½Ρ, Π° v — (ΠΏΠΎΡΡΠΎΡΠ½Π½Π°Ρ) ΡΠΊΠΎΡΠΎΡΡΡ Π΅Π³ΠΎ Π΄Π²ΠΈΠΆΠ΅Π½ΠΈΡ. ( B , l ΠΈ v Π²ΡΠ΅ ΠΏΠ΅ΡΠΏΠ΅Π½Π΄ΠΈΠΊΡΠ»ΡΡΠ½Ρ Π΄ΡΡΠ³ Π΄ΡΡΠ³Ρ, ΠΊΠ°ΠΊ ΠΏΠΎΠΊΠ°Π·Π°Π½ΠΎ Π½Π° ΠΈΠ·ΠΎΠ±ΡΠ°ΠΆΠ΅Π½ΠΈΠΈ Π½ΠΈΠΆΠ΅.)
ΠΠΠ‘ Π΄Π²ΠΈΠΆΠ΅Π½ΠΈΡ : (a) ΠΠΠ‘ Π΄Π²ΠΈΠΆΠ΅Π½ΠΈΡ = Bβv ΠΈΠ½Π΄ΡΡΠΈΡΡΠ΅ΡΡΡ ΠΌΠ΅ΠΆΠ΄Ρ ΡΠ΅Π»ΡΡΠ°ΠΌΠΈ, ΠΊΠΎΠ³Π΄Π° ΡΡΠΎΡ ΡΡΠ΅ΡΠΆΠ΅Π½Ρ ΠΏΠ΅ΡΠ΅ΠΌΠ΅ΡΠ°Π΅ΡΡΡ Π²ΠΏΡΠ°Π²ΠΎ Π² ΠΎΠ΄Π½ΠΎΡΠΎΠ΄Π½ΠΎΠΌ ΠΌΠ°Π³Π½ΠΈΡΠ½ΠΎΠΌ ΠΏΠΎΠ»Π΅. ΠΠ°Π³Π½ΠΈΡΠ½ΠΎΠ΅ ΠΏΠΎΠ»Π΅ B Π½Π°ΠΏΡΠ°Π²Π»Π΅Π½ΠΎ Π²Π½ΡΡΡΡ ΡΡΡΠ°Π½ΠΈΡΡ, ΠΏΠ΅ΡΠΏΠ΅Π½Π΄ΠΈΠΊΡΠ»ΡΡΠ½ΠΎ Π΄Π²ΠΈΠΆΡΡΠ΅ΠΌΡΡΡ ΡΡΠ΅ΡΠΆΠ½Ρ ΠΈ ΡΠ΅Π»ΡΡΠ°ΠΌ ΠΈ, ΡΠ»Π΅Π΄ΠΎΠ²Π°ΡΠ΅Π»ΡΠ½ΠΎ, ΠΊ ΠΎΠ±Π»Π°ΡΡΠΈ, ΠΎΠΊΡΡΠΆΠ°ΡΡΠ΅ΠΉ ΠΈΡ . (Π±) ΠΠ°ΠΊΠΎΠ½ ΠΠ΅Π½ΡΠ° Π΄Π°Π΅Ρ Π½Π°ΠΏΡΠ°Π²Π»Π΅Π½ΠΈΠ΅ ΠΈΠ½Π΄ΡΡΠΈΡΠΎΠ²Π°Π½Π½ΠΎΠ³ΠΎ ΠΏΠΎΠ»Ρ ΠΈ ΡΠΎΠΊΠ°, Π° ΡΠ°ΠΊΠΆΠ΅ ΠΏΠΎΠ»ΡΡΠ½ΠΎΡΡΡ Π½Π°Π²Π΅Π΄Π΅Π½Π½ΠΎΠΉ ΠΠΠ‘. ΠΠΎΡΠΊΠΎΠ»ΡΠΊΡ ΠΏΠΎΡΠΎΠΊ ΡΠ²Π΅Π»ΠΈΡΠΈΠ²Π°Π΅ΡΡΡ, ΠΈΠ½Π΄ΡΡΠΈΡΠΎΠ²Π°Π½Π½ΠΎΠ΅ ΠΏΠΎΠ»Π΅ Π½Π°ΠΏΡΠ°Π²Π»Π΅Π½ΠΎ Π² ΠΏΡΠΎΡΠΈΠ²ΠΎΠΏΠΎΠ»ΠΎΠΆΠ½ΠΎΠΌ Π½Π°ΠΏΡΠ°Π²Π»Π΅Π½ΠΈΠΈ ΠΈΠ»ΠΈ Π·Π° ΠΏΡΠ΅Π΄Π΅Π»Ρ ΡΡΡΠ°Π½ΠΈΡΡ. ΠΡΠ°Π²ΠΈΠ»ΠΎ ΠΏΡΠ°Π²ΠΎΠΉ ΡΡΠΊΠΈ Π΄Π°Π΅Ρ ΡΠΊΠ°Π·Π°Π½Π½ΠΎΠ΅ Π½Π°ΠΏΡΠ°Π²Π»Π΅Π½ΠΈΠ΅ ΡΠΎΠΊΠ°, ΠΈ ΠΏΠΎΠ»ΡΡΠ½ΠΎΡΡΡ ΡΡΠ΅ΡΠΆΠ½Ρ Π±ΡΠ΄Π΅Ρ ΡΠΏΡΠ°Π²Π»ΡΡΡ ΡΠ°ΠΊΠΈΠΌ ΡΠΎΠΊΠΎΠΌ.
Π‘ΠΎΡ ΡΠ°Π½Π΅Π½ΠΈΠ΅ ΡΠ½Π΅ΡΠ³ΠΈΠΈ
Π ΡΡΠΎΠΌ Π°ΡΠΎΠΌΠ΅ ΠΌΡ ΡΠ°ΡΡΠΌΠΎΡΡΠΈΠΌ ΡΠΈΡΡΠ΅ΠΌΡ Ρ ΡΠΎΡΠΊΠΈ Π·ΡΠ΅Π½ΠΈΡ ΡΠ½Π΅ΡΠ³ΠΈΠΈ . ΠΠΎΡΠΊΠΎΠ»ΡΠΊΡ ΡΡΠ΅ΡΠΆΠ΅Π½Ρ Π΄Π²ΠΈΠΆΠ΅ΡΡΡ ΠΈ ΠΏΡΠΎΠΏΡΡΠΊΠ°Π΅Ρ ΡΠΎΠΊ ΠΈ , ΠΎΠ½ ΠΎΡΡΡΠ°Π΅Ρ ΡΠΈΠ»Ρ ΠΠΎΡΠ΅Π½ΡΠ°
.[Π»Π°ΡΠ΅ΠΊΡ] \ text {F} _ \ text {L} = \ text {iBL} [/ latex].
Π§ΡΠΎΠ±Ρ ΡΡΠ΅ΡΠΆΠ΅Π½Ρ Π΄Π²ΠΈΠ³Π°Π»ΡΡ Ρ ΠΏΠΎΡΡΠΎΡΠ½Π½ΠΎΠΉ ΡΠΊΠΎΡΠΎΡΡΡΡ v , ΠΌΡ Π΄ΠΎΠ»ΠΆΠ½Ρ ΠΏΠΎΡΡΠΎΡΠ½Π½ΠΎ ΠΏΡΠΈΠΊΠ»Π°Π΄ΡΠ²Π°ΡΡ Π²Π½Π΅ΡΠ½ΡΡ ΡΠΈΠ»Ρ F ext (ΡΠ°Π²Π½ΡΡ Π²Π΅Π»ΠΈΡΠΈΠ½Π΅ F L ΠΈ ΠΏΡΠΎΡΠΈΠ²ΠΎΠΏΠΎΠ»ΠΎΠΆΠ½ΡΡ ΠΏΠΎ Π½Π°ΠΏΡΠ°Π²Π»Π΅Π½ΠΈΡ) ΠΊ ΡΡΠ΅ΡΠΆΠ½Ρ Π²Π΄ΠΎΠ»Ρ Π΅Π³ΠΎ Π΄Π²ΠΈΠΆΠ΅Π½ΠΈΡ. .ΠΠΎΡΠΊΠΎΠ»ΡΠΊΡ ΡΡΠ΅ΡΠΆΠ΅Π½Ρ Π΄Π²ΠΈΠΆΠ΅ΡΡΡ ΠΏΡΠΈ v , ΠΌΠΎΡΠ½ΠΎΡΡΡ P , ΠΏΠ΅ΡΠ΅Π΄Π°Π²Π°Π΅ΠΌΠ°Ρ Π²Π½Π΅ΡΠ½Π΅ΠΉ ΡΠΈΠ»ΠΎΠΉ, Π±ΡΠ΄Π΅Ρ:
[Π»Π°ΡΠ΅ΠΊΡ] \ text {P} = \ text {F} _ {\ text {ext}} \ text {v} = (\ text {iBL}) \ times \ text {v} = \ text {i} \ Π²Π°ΡΠ΅ΠΏΡΠΈΠ»ΠΎΠ½ [/ Π»Π°ΡΠ΅ΠΊΡ].
ΠΠ° ΠΏΠΎΡΠ»Π΅Π΄Π½Π΅ΠΌ ΡΡΠ°ΠΏΠ΅ ΠΌΡ ΠΈΡΠΏΠΎΠ»ΡΠ·ΠΎΠ²Π°Π»ΠΈ ΠΏΠ΅ΡΠ²ΠΎΠ΅ ΡΡΠ°Π²Π½Π΅Π½ΠΈΠ΅, ΠΎ ΠΊΠΎΡΠΎΡΠΎΠΌ Π³ΠΎΠ²ΠΎΡΠΈΠ»ΠΈ. ΠΠ±ΡΠ°ΡΠΈΡΠ΅ Π²Π½ΠΈΠΌΠ°Π½ΠΈΠ΅, ΡΡΠΎ ΡΡΠΎ Π² ΡΠΎΡΠ½ΠΎΡΡΠΈ ΠΌΠΎΡΠ½ΠΎΡΡΡ, ΡΠ°ΡΡΠ΅ΠΈΠ²Π°Π΅ΠΌΠ°Ρ Π² ΠΊΠΎΠ½ΡΡΡΠ΅ (= ΡΠΎΠΊ [Π»Π°ΡΠ΅ΠΊΡ] \ ΡΠΌΠ½ΠΎΠΆΠ΅Π½Π½ΠΎΠ΅ Π½Π° [/ Π»Π°ΡΠ΅ΠΊΡ] Π½Π°ΠΏΡΡΠΆΠ΅Π½ΠΈΠ΅). Π’Π°ΠΊΠΈΠΌ ΠΎΠ±ΡΠ°Π·ΠΎΠΌ, ΠΌΡ Π·Π°ΠΊΠ»ΡΡΠ°Π΅ΠΌ, ΡΡΠΎ ΠΌΠ΅Ρ Π°Π½ΠΈΡΠ΅ΡΠΊΠ°Ρ ΡΠ°Π±ΠΎΡΠ°, ΡΠΎΠ²Π΅ΡΡΠ°Π΅ΠΌΠ°Ρ Π²Π½Π΅ΡΠ½Π΅ΠΉ ΡΠΈΠ»ΠΎΠΉ, ΡΡΠΎΠ±Ρ ΡΡΠ΅ΡΠΆΠ΅Π½Ρ Π΄Π²ΠΈΠ³Π°Π»ΡΡ Ρ ΠΏΠΎΡΡΠΎΡΠ½Π½ΠΎΠΉ ΡΠΊΠΎΡΠΎΡΡΡΡ, ΠΏΡΠ΅ΠΎΠ±ΡΠ°Π·ΡΠ΅ΡΡΡ Π² ΡΠ΅ΠΏΠ»ΠΎΠ²ΡΡ ΡΠ½Π΅ΡΠ³ΠΈΡ Π² ΠΊΠΎΠ½ΡΡΡΠ΅.Π Π±ΠΎΠ»Π΅Π΅ ΠΎΠ±ΡΠ΅ΠΌ ΡΠΌΡΡΠ»Π΅, ΠΌΠ΅Ρ Π°Π½ΠΈΡΠ΅ΡΠΊΠ°Ρ ΡΠ°Π±ΠΎΡΠ°, ΡΠΎΠ²Π΅ΡΡΠ°Π΅ΠΌΠ°Ρ Π²Π½Π΅ΡΠ½Π΅ΠΉ ΡΠΈΠ»ΠΎΠΉ Π΄Π»Ρ ΡΠΎΠ·Π΄Π°Π½ΠΈΡ ΠΠΠ‘ Π΄Π²ΠΈΠΆΠ΅Π½ΠΈΡ, ΠΏΡΠ΅ΠΎΠ±ΡΠ°Π·ΡΠ΅ΡΡΡ Π² ΡΠ΅ΠΏΠ»ΠΎΠ²ΡΡ ΡΠ½Π΅ΡΠ³ΠΈΡ. ΠΠ½Π΅ΡΠ³ΠΈΡ ΡΠΎΡ ΡΠ°Π½ΡΠ΅ΡΡΡ Π² ΠΏΡΠΎΡΠ΅ΡΡΠ΅.
ΠΠ°ΠΊΠΎΠ½ ΠΠ΅Π½ΡΠ°
ΠΠ· Β«ΠΠ°ΠΊΠΎΠ½Π° ΠΈΠ½Π΄ΡΠΊΡΠΈΠΈ Π€Π°ΡΠ°Π΄Π΅Ρ ΠΈ Π·Π°ΠΊΠΎΠ½Π° ΠΠ΅Π½ΡΠ°Β» ΠΌΡ ΡΠ·Π½Π°Π»ΠΈ, ΡΡΠΎ Π·Π°ΠΊΠΎΠ½ ΠΠ΅Π½ΡΠ° ΡΠ²Π»ΡΠ΅ΡΡΡ ΠΏΡΠΎΡΠ²Π»Π΅Π½ΠΈΠ΅ΠΌ ΡΠΎΡ ΡΠ°Π½Π΅Π½ΠΈΡ ΡΠ½Π΅ΡΠ³ΠΈΠΈ. ΠΠ°ΠΊ ΠΌΡ Π²ΠΈΠ΄ΠΈΠΌ Π² ΠΏΡΠΈΠΌΠ΅ΡΠ΅ Ρ ΡΡΠΈΠΌ Π°ΡΠΎΠΌΠΎΠΌ, Π·Π°ΠΊΠΎΠ½ ΠΠ΅Π½ΡΠ° Π³Π°ΡΠ°Π½ΡΠΈΡΡΠ΅Ρ, ΡΡΠΎ Π΄Π²ΠΈΠΆΠ΅Π½ΠΈΠ΅ ΡΡΠ΅ΡΠΆΠ½Ρ ΠΏΡΠΎΡΠΈΠ²ΠΎΠ΄Π΅ΠΉΡΡΠ²ΡΠ΅Ρ ΠΈΠ·-Π·Π° ΡΠΊΠ»ΠΎΠ½Π½ΠΎΡΡΠΈ ΠΏΡΠΈΡΠΎΠ΄Ρ ΠΏΡΠΎΡΠΈΠ²ΠΎΠ΄Π΅ΠΉΡΡΠ²ΠΎΠ²Π°ΡΡ ΠΈΠ·ΠΌΠ΅Π½Π΅Π½ΠΈΡ ΠΌΠ°Π³Π½ΠΈΡΠ½ΠΎΠ³ΠΎ ΠΏΠΎΠ»Ρ. ΠΡΠ»ΠΈ Π±Ρ ΠΈΠ½Π΄ΡΡΠΈΡΠΎΠ²Π°Π½Π½Π°Ρ ΠΠΠ‘ Π±ΡΠ»Π° Π² ΡΠΎΠΌ ΠΆΠ΅ Π½Π°ΠΏΡΠ°Π²Π»Π΅Π½ΠΈΠΈ, ΡΡΠΎ ΠΈ ΠΈΠ·ΠΌΠ΅Π½Π΅Π½ΠΈΠ΅ ΠΏΠΎΡΠΎΠΊΠ°, Π²ΠΎΠ·Π½ΠΈΠΊΠ»Π° Π±Ρ ΠΏΠΎΠ»ΠΎΠΆΠΈΡΠ΅Π»ΡΠ½Π°Ρ ΠΎΠ±ΡΠ°ΡΠ½Π°Ρ ΡΠ²ΡΠ·Ρ, Π·Π°ΡΡΠ°Π²Π»ΡΡΡΠ°Ρ ΡΡΠ΅ΡΠΆΠ΅Π½Ρ ΡΠ»Π΅ΡΠ°ΡΡ ΠΎΡ ΠΌΠ°Π»Π΅ΠΉΡΠ΅Π³ΠΎ Π²ΠΎΠ·ΠΌΡΡΠ΅Π½ΠΈΡ.
ΠΠ½Π΅ΡΠ³ΠΈΡ Π² ΠΌΠ°Π³Π½ΠΈΡΠ½ΠΎΠΌ ΠΏΠΎΠ»Π΅
ΠΠ°Π³Π½ΠΈΡΠ½ΠΎΠ΅ ΠΏΠΎΠ»Π΅ Π½Π°ΠΊΠ°ΠΏΠ»ΠΈΠ²Π°Π΅Ρ ΡΠ½Π΅ΡΠ³ΠΈΡ. ΠΠ»ΠΎΡΠ½ΠΎΡΡΡ ΡΠ½Π΅ΡΠ³ΠΈΠΈ Π·Π°Π΄Π°Π΅ΡΡΡ ΠΊΠ°ΠΊ [Π»Π°ΡΠ΅ΠΊΡ] \ text {u} = \ frac {\ mathbf {\ text {B}} \ cdot \ mathbf {\ text {B}}} {2 \ mu} [/ latex].
Π¦Π΅Π»ΠΈ ΠΎΠ±ΡΡΠ΅Π½ΠΈΡ
ΠΡΡΠ°Π·ΠΈΡΠ΅ ΠΏΠ»ΠΎΡΠ½ΠΎΡΡΡ ΡΠ½Π΅ΡΠ³ΠΈΠΈ ΠΌΠ°Π³Π½ΠΈΡΠ½ΠΎΠ³ΠΎ ΠΏΠΎΠ»Ρ Π² ΡΠΎΡΠΌΠ΅ ΡΡΠ°Π²Π½Π΅Π½ΠΈΡ
ΠΡΠ½ΠΎΠ²Π½ΡΠ΅ Π²ΡΠ²ΠΎΠ΄Ρ
ΠΠ»ΡΡΠ΅Π²ΡΠ΅ ΠΌΠΎΠΌΠ΅Π½ΡΡ
- ΠΠ½Π΅ΡΠ³ΠΈΡ Π½Π΅ΠΎΠ±Ρ ΠΎΠ΄ΠΈΠΌΠ° Π΄Π»Ρ ΡΠΎΠ·Π΄Π°Π½ΠΈΡ ΠΌΠ°Π³Π½ΠΈΡΠ½ΠΎΠ³ΠΎ ΠΏΠΎΠ»Ρ ΠΊΠ°ΠΊ Π΄Π»Ρ ΡΠ°Π±ΠΎΡΡ ΠΏΡΠΎΡΠΈΠ² ΡΠ»Π΅ΠΊΡΡΠΈΡΠ΅ΡΠΊΠΎΠ³ΠΎ ΠΏΠΎΠ»Ρ, ΡΠΎΠ·Π΄Π°Π²Π°Π΅ΠΌΠΎΠ³ΠΎ ΠΈΠ·ΠΌΠ΅Π½ΡΡΡΠΈΠΌΡΡ ΠΌΠ°Π³Π½ΠΈΡΠ½ΡΠΌ ΠΏΠΎΠ»Π΅ΠΌ, ΡΠ°ΠΊ ΠΈ Π΄Π»Ρ ΠΈΠ·ΠΌΠ΅Π½Π΅Π½ΠΈΡ Π½Π°ΠΌΠ°Π³Π½ΠΈΡΠ΅Π½Π½ΠΎΡΡΠΈ Π»ΡΠ±ΠΎΠ³ΠΎ ΠΌΠ°ΡΠ΅ΡΠΈΠ°Π»Π° Π² ΠΌΠ°Π³Π½ΠΈΡΠ½ΠΎΠΌ ΠΏΠΎΠ»Π΅.2 [/ Π»Π°ΡΠ΅ΠΊΡ].
ΠΠ»ΡΡΠ΅Π²ΡΠ΅ ΡΠ΅ΡΠΌΠΈΠ½Ρ
- ΠΏΡΠΎΠ½ΠΈΡΠ°Π΅ΠΌΠΎΡΡΡ : ΠΊΠΎΠ»ΠΈΡΠ΅ΡΡΠ²Π΅Π½Π½Π°Ρ ΠΌΠ΅ΡΠ° ΡΡΠ΅ΠΏΠ΅Π½ΠΈ Π½Π°ΠΌΠ°Π³Π½ΠΈΡΠΈΠ²Π°Π½ΠΈΡ ΠΌΠ°ΡΠ΅ΡΠΈΠ°Π»Π° Π² ΠΏΡΠΈΡΡΡΡΡΠ²ΠΈΠΈ ΠΏΡΠΈΠ»ΠΎΠΆΠ΅Π½Π½ΠΎΠ³ΠΎ ΠΌΠ°Π³Π½ΠΈΡΠ½ΠΎΠ³ΠΎ ΠΏΠΎΠ»Ρ (ΠΈΠ·ΠΌΠ΅ΡΡΠ΅ΡΡΡ Π² Π½ΡΡΡΠΎΠ½Π°Ρ Π½Π° ΠΊΠ²Π°Π΄ΡΠ°ΡΠ½ΡΠΉ Π°ΠΌΠΏΠ΅Ρ Π² Π΅Π΄ΠΈΠ½ΠΈΡΠ°Ρ Π‘Π).
- ΠΈΠ½Π΄ΡΠΊΡΠΎΡ : ΠΏΠ°ΡΡΠΈΠ²Π½ΠΎΠ΅ ΡΡΡΡΠΎΠΉΡΡΠ²ΠΎ, ΠΊΠΎΡΠΎΡΠΎΠ΅ Π²Π²ΠΎΠ΄ΠΈΡ ΠΈΠ½Π΄ΡΠΊΡΠΈΠ²Π½ΠΎΡΡΡ Π² ΡΠ»Π΅ΠΊΡΡΠΈΡΠ΅ΡΠΊΡΡ ΡΠ΅ΠΏΡ.
- ΡΠ΅ΡΡΠΎΠΌΠ°Π³Π½Π΅ΡΠΈΠΊ : ΠΠ°ΡΠ΅ΡΠΈΠ°Π»Ρ, ΠΎΠ±Π»Π°Π΄Π°ΡΡΠΈΠ΅ ΠΏΠΎΡΡΠΎΡΠ½Π½ΡΠΌΠΈ ΠΌΠ°Π³Π½ΠΈΡΠ½ΡΠΌΠΈ ΡΠ²ΠΎΠΉΡΡΠ²Π°ΠΌΠΈ.
ΠΠ½Π΅ΡΠ³ΠΈΡ Π½Π΅ΠΎΠ±Ρ ΠΎΠ΄ΠΈΠΌΠ° Π΄Π»Ρ ΡΠΎΠ·Π΄Π°Π½ΠΈΡ ΠΌΠ°Π³Π½ΠΈΡΠ½ΠΎΠ³ΠΎ ΠΏΠΎΠ»Ρ ΠΊΠ°ΠΊ Π΄Π»Ρ ΡΠ°Π±ΠΎΡΡ ΠΏΡΠΎΡΠΈΠ² ΡΠ»Π΅ΠΊΡΡΠΈΡΠ΅ΡΠΊΠΎΠ³ΠΎ ΠΏΠΎΠ»Ρ, ΡΠΎΠ·Π΄Π°Π²Π°Π΅ΠΌΠΎΠ³ΠΎ ΠΈΠ·ΠΌΠ΅Π½ΡΡΡΠΈΠΌΡΡ ΠΌΠ°Π³Π½ΠΈΡΠ½ΡΠΌ ΠΏΠΎΠ»Π΅ΠΌ, ΡΠ°ΠΊ ΠΈ Π΄Π»Ρ ΠΈΠ·ΠΌΠ΅Π½Π΅Π½ΠΈΡ Π½Π°ΠΌΠ°Π³Π½ΠΈΡΠ΅Π½Π½ΠΎΡΡΠΈ Π»ΡΠ±ΠΎΠ³ΠΎ ΠΌΠ°ΡΠ΅ΡΠΈΠ°Π»Π° Π² ΠΌΠ°Π³Π½ΠΈΡΠ½ΠΎΠΌ ΠΏΠΎΠ»Π΅.ΠΠ»Ρ Π½Π΅Π΄ΠΈΡΠΏΠ΅ΡΡΠΈΠΎΠ½Π½ΡΡ ΠΌΠ°ΡΠ΅ΡΠΈΠ°Π»ΠΎΠ² ΡΡΠ° ΠΆΠ΅ ΡΠ½Π΅ΡΠ³ΠΈΡ Π²ΡΡΠ²ΠΎΠ±ΠΎΠΆΠ΄Π°Π΅ΡΡΡ ΠΏΡΠΈ ΡΠ°Π·ΡΡΡΠ΅Π½ΠΈΠΈ ΠΌΠ°Π³Π½ΠΈΡΠ½ΠΎΠ³ΠΎ ΠΏΠΎΠ»Ρ. Π‘Π»Π΅Π΄ΠΎΠ²Π°ΡΠ΅Π»ΡΠ½ΠΎ, ΡΡΡ ΡΠ½Π΅ΡΠ³ΠΈΡ ΠΌΠΎΠΆΠ½ΠΎ ΡΠΌΠΎΠ΄Π΅Π»ΠΈΡΠΎΠ²Π°ΡΡ ΠΊΠ°ΠΊ Β«Ρ ΡΠ°Π½ΡΡΡΡΡΡΒ» Π² ΠΌΠ°Π³Π½ΠΈΡΠ½ΠΎΠΌ ΠΏΠΎΠ»Π΅.
ΠΠ°Π³Π½ΠΈΡΠ½ΠΎΠ΅ ΠΏΠΎΠ»Π΅, ΡΠΎΠ·Π΄Π°Π²Π°Π΅ΠΌΠΎΠ΅ ΡΠΎΠ»Π΅Π½ΠΎΠΈΠ΄ΠΎΠΌ : ΠΠ°Π³Π½ΠΈΡΠ½ΠΎΠ΅ ΠΏΠΎΠ»Π΅, ΡΠΎΠ·Π΄Π°Π²Π°Π΅ΠΌΠΎΠ΅ ΡΠΎΠ»Π΅Π½ΠΎΠΈΠ΄ΠΎΠΌ (Π²ΠΈΠ΄ Π² ΡΠ°Π·ΡΠ΅Π·Π΅), ΠΎΠΏΠΈΡΡΠ²Π°Π΅ΠΌΠΎΠ΅ Ρ ΠΏΠΎΠΌΠΎΡΡΡ ΡΠΈΠ»ΠΎΠ²ΡΡ Π»ΠΈΠ½ΠΈΠΉ. ΠΠ½Π΅ΡΠ³ΠΈΡ Β«Ρ ΡΠ°Π½ΠΈΡΡΡΒ» Π² ΠΌΠ°Π³Π½ΠΈΡΠ½ΠΎΠΌ ΠΏΠΎΠ»Π΅.
ΠΠ½Π΅ΡΠ³ΠΈΡ, Π·Π°ΠΏΠ°ΡΠ΅Π½Π½Π°Ρ Π² ΠΌΠ°Π³Π½ΠΈΡΠ½ΠΎΠΌ ΠΏΠΎΠ»Π΅
ΠΠ»Ρ Π»ΠΈΠ½Π΅ΠΉΠ½ΡΡ Π½Π΅Π΄ΠΈΡΠΏΠ΅ΡΡΠΈΠΎΠ½Π½ΡΡ ΠΌΠ°ΡΠ΅ΡΠΈΠ°Π»ΠΎΠ² (ΡΠ°ΠΊΠΈΡ , ΡΡΠΎ B = ΠΌΠΊΠΌ H, Π³Π΄Π΅ ΠΌΠΊΠΌ, Π½Π°Π·ΡΠ²Π°Π΅ΠΌΠ°Ρ ΠΏΡΠΎΠ½ΠΈΡΠ°Π΅ΠΌΠΎΡΡΡΡ, Π½Π΅ Π·Π°Π²ΠΈΡΠΈΡ ΠΎΡ ΡΠ°ΡΡΠΎΡΡ), ΠΏΠ»ΠΎΡΠ½ΠΎΡΡΡ ΡΠ½Π΅ΡΠ³ΠΈΠΈ ΡΠΎΡΡΠ°Π²Π»ΡΠ΅Ρ:
[Π»Π°ΡΠ΅ΠΊΡ] \ text {u} = \ frac {\ mathbf {\ text {B}} \ cdot \ mathbf {\ text {B}}} {2 \ mu} = \ frac {\ mu \ mathbf {\ text {H}} \ cdot \ mathbf {\ text {H}}} {2} [/ latex].
ΠΠ»ΠΎΡΠ½ΠΎΡΡΡ ΡΠ½Π΅ΡΠ³ΠΈΠΈ — ΡΡΠΎ ΠΊΠΎΠ»ΠΈΡΠ΅ΡΡΠ²ΠΎ ΡΠ½Π΅ΡΠ³ΠΈΠΈ, Ρ ΡΠ°Π½ΡΡΠ΅ΠΉΡΡ Π² Π΄Π°Π½Π½ΠΎΠΉ ΡΠΈΡΡΠ΅ΠΌΠ΅ ΠΈΠ»ΠΈ ΠΎΠ±Π»Π°ΡΡΠΈ ΠΏΡΠΎΡΡΡΠ°Π½ΡΡΠ²Π° Π½Π° Π΅Π΄ΠΈΠ½ΠΈΡΡ ΠΎΠ±ΡΠ΅ΠΌΠ°. ΠΡΠ»ΠΈ ΠΏΠΎΠ±Π»ΠΈΠ·ΠΎΡΡΠΈ Π½Π΅Ρ ΠΌΠ°Π³Π½ΠΈΡΠ½ΡΡ ΠΌΠ°ΡΠ΅ΡΠΈΠ°Π»ΠΎΠ², ΞΌ ΠΌΠΎΠΆΠ½ΠΎ Π·Π°ΠΌΠ΅Π½ΠΈΡΡ Π½Π° ΞΌ 0 . ΠΠ΄Π½Π°ΠΊΠΎ ΠΏΡΠΈΠ²Π΅Π΄Π΅Π½Π½ΠΎΠ΅ Π²ΡΡΠ΅ ΡΡΠ°Π²Π½Π΅Π½ΠΈΠ΅ Π½Π΅Π»ΡΠ·Ρ ΠΈΡΠΏΠΎΠ»ΡΠ·ΠΎΠ²Π°ΡΡ Π΄Π»Ρ Π½Π΅Π»ΠΈΠ½Π΅ΠΉΠ½ΡΡ ΠΌΠ°ΡΠ΅ΡΠΈΠ°Π»ΠΎΠ²; Π½Π΅ΠΎΠ±Ρ ΠΎΠ΄ΠΈΠΌΠΎ ΠΈΡΠΏΠΎΠ»ΡΠ·ΠΎΠ²Π°ΡΡ Π±ΠΎΠ»Π΅Π΅ ΠΎΠ±ΡΠ΅Π΅ Π²ΡΡΠ°ΠΆΠ΅Π½ΠΈΠ΅ (ΠΏΡΠΈΠ²Π΅Π΄Π΅Π½Π½ΠΎΠ΅ Π½ΠΈΠΆΠ΅).
Π ΠΎΠ±ΡΠ΅ΠΌ, Π΄ΠΎΠΏΠΎΠ»Π½ΠΈΡΠ΅Π»ΡΠ½Π°Ρ ΡΠ°Π±ΠΎΡΠ° Π½Π° Π΅Π΄ΠΈΠ½ΠΈΡΡ ΠΎΠ±ΡΠ΅ΠΌΠ° Ξ΄W , Π½Π΅ΠΎΠ±Ρ ΠΎΠ΄ΠΈΠΌΠ°Ρ Π΄Π»Ρ ΡΠΎΠ³ΠΎ, ΡΡΠΎΠ±Ρ Π²ΡΠ·Π²Π°ΡΡ Π½Π΅Π±ΠΎΠ»ΡΡΠΎΠ΅ ΠΈΠ·ΠΌΠ΅Π½Π΅Π½ΠΈΠ΅ ΠΌΠ°Π³Π½ΠΈΡΠ½ΠΎΠ³ΠΎ ΠΏΠΎΠ»Ρ Ξ΄ B, ΡΠΎΡΡΠ°Π²Π»ΡΠ΅Ρ:
[Π»Π°ΡΠ΅ΠΊΡ] \ delta \ text {W} = \ mathbf {\ text {H}} \ cdot \ delta \ mathbf {\ text {B}} [/ latex].
ΠΠΎΠ³Π΄Π° ΡΠ²ΡΠ·Ρ ΠΌΠ΅ΠΆΠ΄Ρ H ΠΈ B ΠΈΠ·Π²Π΅ΡΡΠ½Π°, ΡΡΠΎ ΡΡΠ°Π²Π½Π΅Π½ΠΈΠ΅ ΠΈΡΠΏΠΎΠ»ΡΠ·ΡΠ΅ΡΡΡ Π΄Π»Ρ ΠΎΠΏΡΠ΅Π΄Π΅Π»Π΅Π½ΠΈΡ ΡΠ°Π±ΠΎΡΡ, Π½Π΅ΠΎΠ±Ρ ΠΎΠ΄ΠΈΠΌΠΎΠΉ Π΄Π»Ρ Π΄ΠΎΡΡΠΈΠΆΠ΅Π½ΠΈΡ Π·Π°Π΄Π°Π½Π½ΠΎΠ³ΠΎ ΠΌΠ°Π³Π½ΠΈΡΠ½ΠΎΠ³ΠΎ ΡΠΎΡΡΠΎΡΠ½ΠΈΡ. ΠΠ»Ρ Π³ΠΈΡΡΠ΅ΡΠ΅Π·ΠΈΡΠ½ΡΡ ΠΌΠ°ΡΠ΅ΡΠΈΠ°Π»ΠΎΠ², ΡΠ°ΠΊΠΈΡ ΠΊΠ°ΠΊ ΡΠ΅ΡΡΠΎΠΌΠ°Π³Π½Π΅ΡΠΈΠΊΠΈ ΠΈ ΡΠ²Π΅ΡΡ ΠΏΡΠΎΠ²ΠΎΠ΄Π½ΠΈΠΊΠΈ, Π½Π΅ΠΎΠ±Ρ ΠΎΠ΄ΠΈΠΌΠ°Ρ ΡΠ°Π±ΠΎΡΠ° ΡΠ°ΠΊΠΆΠ΅ Π·Π°Π²ΠΈΡΠΈΡ ΠΎΡ ΡΠΎΠ³ΠΎ, ΠΊΠ°ΠΊ ΡΠΎΠ·Π΄Π°Π΅ΡΡΡ ΠΌΠ°Π³Π½ΠΈΡΠ½ΠΎΠ΅ ΠΏΠΎΠ»Π΅. ΠΠ΄Π½Π°ΠΊΠΎ Π΄Π»Ρ Π»ΠΈΠ½Π΅ΠΉΠ½ΡΡ Π½Π΅Π΄ΠΈΡΠΏΠ΅ΡΡΠΈΠΎΠ½Π½ΡΡ ΠΌΠ°ΡΠ΅ΡΠΈΠ°Π»ΠΎΠ² ΠΎΠ±ΡΠ΅Π΅ ΡΡΠ°Π²Π½Π΅Π½ΠΈΠ΅ ΠΏΡΠΈΠ²ΠΎΠ΄ΠΈΡ Π½Π΅ΠΏΠΎΡΡΠ΅Π΄ΡΡΠ²Π΅Π½Π½ΠΎ ΠΊ Π±ΠΎΠ»Π΅Π΅ ΠΏΡΠΎΡΡΠΎΠΌΡ ΡΡΠ°Π²Π½Π΅Π½ΠΈΡ ΠΏΠ»ΠΎΡΠ½ΠΎΡΡΠΈ ΡΠ½Π΅ΡΠ³ΠΈΠΈ, ΠΏΡΠΈΠ²Π΅Π΄Π΅Π½Π½ΠΎΠΌΡ Π²ΡΡΠ΅.
ΠΠ½Π΅ΡΠ³ΠΈΡ, Π·Π°ΠΏΠ°ΡΠ΅Π½Π½Π°Ρ Π² ΠΏΠΎΠ»Π΅ ΡΠΎΠ»Π΅Π½ΠΎΠΈΠ΄Π°
ΠΠ½Π΅ΡΠ³ΠΈΡ, Π·Π°ΠΏΠ°ΡΠ΅Π½Π½Π°Ρ ΠΈΠ½Π΄ΡΠΊΡΠΎΡΠΎΠΌ, ΡΠ°Π²Π½Π° ΠΊΠΎΠ»ΠΈΡΠ΅ΡΡΠ²Ρ ΡΠ°Π±ΠΎΡΡ, Π½Π΅ΠΎΠ±Ρ ΠΎΠ΄ΠΈΠΌΠΎΠΉ Π΄Π»Ρ ΡΡΡΠ°Π½ΠΎΠ²Π»Π΅Π½ΠΈΡ ΡΠΎΠΊΠ° ΡΠ΅ΡΠ΅Π· ΠΈΠ½Π΄ΡΠΊΡΠΎΡ ΠΈ, ΡΠ»Π΅Π΄ΠΎΠ²Π°ΡΠ΅Π»ΡΠ½ΠΎ, ΠΌΠ°Π³Π½ΠΈΡΠ½ΠΎΠ³ΠΎ ΠΏΠΎΠ»Ρ.2 [/ Π»Π°ΡΠ΅ΠΊΡ].
Π’ΡΠ°Π½ΡΡΠΎΡΠΌΠ°ΡΠΎΡΡ
Π’ΡΠ°Π½ΡΡΠΎΡΠΌΠ°ΡΠΎΡΡ ΠΏΡΠ΅ΠΎΠ±ΡΠ°Π·ΡΡΡ Π½Π°ΠΏΡΡΠΆΠ΅Π½ΠΈΡ ΠΈΠ· ΠΎΠ΄Π½ΠΎΠ³ΠΎ Π·Π½Π°ΡΠ΅Π½ΠΈΡ Π² Π΄ΡΡΠ³ΠΎΠ΅; Π΅Π³ΠΎ ΡΡΠ½ΠΊΡΠΈΡ ΠΎΠΏΡΠ΅Π΄Π΅Π»ΡΠ΅ΡΡΡ ΡΡΠ°Π²Π½Π΅Π½ΠΈΠ΅ΠΌ ΡΡΠ°Π½ΡΡΠΎΡΠΌΠ°ΡΠΎΡΠ°.
Π¦Π΅Π»ΠΈ ΠΎΠ±ΡΡΠ΅Π½ΠΈΡ
ΠΡΠΈΠΌΠ΅Π½ΠΈΡΠ΅ ΡΡΠ°Π²Π½Π΅Π½ΠΈΠ΅ ΡΡΠ°Π½ΡΡΠΎΡΠΌΠ°ΡΠΎΡΠ° Π΄Π»Ρ ΡΡΠ°Π²Π½Π΅Π½ΠΈΡ Π²ΡΠΎΡΠΈΡΠ½ΠΎΠ³ΠΎ ΠΈ ΠΏΠ΅ΡΠ²ΠΈΡΠ½ΠΎΠ³ΠΎ Π½Π°ΠΏΡΡΠΆΠ΅Π½ΠΈΠΉ
ΠΡΠ½ΠΎΠ²Π½ΡΠ΅ Π²ΡΠ²ΠΎΠ΄Ρ
ΠΠ»ΡΡΠ΅Π²ΡΠ΅ ΠΌΠΎΠΌΠ΅Π½ΡΡ
- Π’ΡΠ°Π½ΡΡΠΎΡΠΌΠ°ΡΠΎΡΡ ΡΠ°ΡΡΠΎ ΠΈΡΠΏΠΎΠ»ΡΠ·ΡΡΡΡΡ Π² Π½Π΅ΡΠΊΠΎΠ»ΡΠΊΠΈΡ ΡΠΎΡΠΊΠ°Ρ ΡΠΈΡΡΠ΅ΠΌ ΡΠ°ΡΠΏΡΠ΅Π΄Π΅Π»Π΅Π½ΠΈΡ ΡΠ»Π΅ΠΊΡΡΠΎΡΠ½Π΅ΡΠ³ΠΈΠΈ, Π° ΡΠ°ΠΊΠΆΠ΅ Π²ΠΎ ΠΌΠ½ΠΎΠ³ΠΈΡ Π±ΡΡΠΎΠ²ΡΡ Π°Π΄Π°ΠΏΡΠ΅ΡΠ°Ρ ΠΏΠΈΡΠ°Π½ΠΈΡ. Π£ΡΠ°Π²Π½Π΅Π½ΠΈΠ΅ ΡΡΠ°Π½ΡΡΠΎΡΠΌΠ°ΡΠΎΡΠ°
- ΡΡΠ²Π΅ΡΠΆΠ΄Π°Π΅Ρ, ΡΡΠΎ ΠΎΡΠ½ΠΎΡΠ΅Π½ΠΈΠ΅ Π²ΡΠΎΡΠΈΡΠ½ΠΎΠ³ΠΎ Π½Π°ΠΏΡΡΠΆΠ΅Π½ΠΈΡ ΠΊ ΠΏΠ΅ΡΠ²ΠΈΡΠ½ΠΎΠΌΡ Π² ΡΡΠ°Π½ΡΡΠΎΡΠΌΠ°ΡΠΎΡΠ΅ ΡΠ°Π²Π½ΠΎ ΠΎΡΠ½ΠΎΡΠ΅Π½ΠΈΡ ΠΊΠΎΠ»ΠΈΡΠ΅ΡΡΠ²Π° Π²ΠΈΡΠΊΠΎΠ² Π² ΠΈΡ ΠΊΠ°ΡΡΡΠΊΠ°Ρ : [Π»Π°ΡΠ΅ΠΊΡ] \ frac {\ text {V} _ \ text {s}} {\ text { V} _ \ text {p}} = \ frac {\ text {N} _ \ text {s}} {\ text {N} _ \ text {p}} [/ latex].
- ΠΡΠ»ΠΈ ΠΏΡΠ΅Π΄ΠΏΠΎΠ»ΠΎΠΆΠΈΡΡ, ΡΡΠΎ ΡΠΎΠΏΡΠΎΡΠΈΠ²Π»Π΅Π½ΠΈΠ΅ Π½Π΅Π·Π½Π°ΡΠΈΡΠ΅Π»ΡΠ½ΠΎ, Π²ΡΡ ΠΎΠ΄Π½Π°Ρ ΡΠ»Π΅ΠΊΡΡΠΈΡΠ΅ΡΠΊΠ°Ρ ΠΌΠΎΡΠ½ΠΎΡΡΡ ΡΡΠ°Π½ΡΡΠΎΡΠΌΠ°ΡΠΎΡΠ° ΡΠ°Π²Π½Π° Π΅Π³ΠΎ Π²Ρ ΠΎΠ΄Π½ΠΎΠΉ. ΠΡΠΎ ΠΏΡΠΈΠ²ΠΎΠ΄ΠΈΡ Π½Π°Ρ ΠΊ Π΄ΡΡΠ³ΠΎΠΌΡ ΠΏΠΎΠ»Π΅Π·Π½ΠΎΠΌΡ Π²ΠΎΠΏΡΠΎΡΡ: [latex] \ frac {\ text {I} _ \ text {s}} {\ text {I} _ \ text {p}} = \ frac {\ text {N} _ \ ΡΠ΅ΠΊΡΡ {p}} {\ text {N} _ \ text {s}} [/ latex]. ΠΡΠ»ΠΈ Π½Π°ΠΏΡΡΠΆΠ΅Π½ΠΈΠ΅ ΡΠ²Π΅Π»ΠΈΡΠΈΠ²Π°Π΅ΡΡΡ, ΡΠΎΠΊ ΡΠΌΠ΅Π½ΡΡΠ°Π΅ΡΡΡ. Π Π½Π°ΠΎΠ±ΠΎΡΠΎΡ, Π΅ΡΠ»ΠΈ Π½Π°ΠΏΡΡΠΆΠ΅Π½ΠΈΠ΅ ΡΠΌΠ΅Π½ΡΡΠ°Π΅ΡΡΡ, ΡΠΎΠΊ ΡΠ²Π΅Π»ΠΈΡΠΈΠ²Π°Π΅ΡΡΡ.
ΠΠ»ΡΡΠ΅Π²ΡΠ΅ ΡΠ΅ΡΠΌΠΈΠ½Ρ
- ΠΌΠ°Π³Π½ΠΈΡΠ½ΡΠΉ ΠΏΠΎΡΠΎΠΊ : ΠΌΠ΅ΡΠ° ΡΠΈΠ»Ρ ΠΌΠ°Π³Π½ΠΈΡΠ½ΠΎΠ³ΠΎ ΠΏΠΎΠ»Ρ Π² Π·Π°Π΄Π°Π½Π½ΠΎΠΉ ΠΎΠ±Π»Π°ΡΡΠΈ.
- ΠΠ°ΠΊΠΎΠ½ ΠΈΠ½Π΄ΡΠΊΡΠΈΠΈ Π€Π°ΡΠ°Π΄Π΅Ρ : ΠΎΡΠ½ΠΎΠ²Π½ΠΎΠΉ Π·Π°ΠΊΠΎΠ½ ΡΠ»Π΅ΠΊΡΡΠΎΠΌΠ°Π³Π½Π΅ΡΠΈΠ·ΠΌΠ°, ΠΊΠΎΡΠΎΡΡΠΉ ΠΏΡΠ΅Π΄ΡΠΊΠ°Π·ΡΠ²Π°Π΅Ρ, ΠΊΠ°ΠΊ ΠΌΠ°Π³Π½ΠΈΡΠ½ΠΎΠ΅ ΠΏΠΎΠ»Π΅ Π±ΡΠ΄Π΅Ρ Π²Π·Π°ΠΈΠΌΠΎΠ΄Π΅ΠΉΡΡΠ²ΠΎΠ²Π°ΡΡ Ρ ΡΠ»Π΅ΠΊΡΡΠΈΡΠ΅ΡΠΊΠΎΠΉ ΡΠ΅ΠΏΡΡ, ΡΠΎΠ·Π΄Π°Π²Π°Ρ ΡΠ»Π΅ΠΊΡΡΠΎΠ΄Π²ΠΈΠΆΡΡΡΡ ΡΠΈΠ»Ρ (ΠΠΠ‘).
Π’ΡΠ°Π½ΡΡΠΎΡΠΌΠ°ΡΠΎΡΡ ΠΈΠ·ΠΌΠ΅Π½ΡΡΡ Π½Π°ΠΏΡΡΠΆΠ΅Π½ΠΈΠ΅ Ρ ΠΎΠ΄Π½ΠΎΠ³ΠΎ Π·Π½Π°ΡΠ΅Π½ΠΈΡ Π½Π° Π΄ΡΡΠ³ΠΎΠ΅. ΠΠ°ΠΏΡΠΈΠΌΠ΅Ρ, ΡΠ°ΠΊΠΈΠ΅ ΡΡΡΡΠΎΠΉΡΡΠ²Π°, ΠΊΠ°ΠΊ ΡΠΎΡΠΎΠ²ΡΠ΅ ΡΠ΅Π»Π΅ΡΠΎΠ½Ρ, Π½ΠΎΡΡΠ±ΡΠΊΠΈ, Π²ΠΈΠ΄Π΅ΠΎΠΈΠ³ΡΡ, ΡΠ»Π΅ΠΊΡΡΠΎΠΈΠ½ΡΡΡΡΠΌΠ΅Π½ΡΡ ΠΈ Π½Π΅Π±ΠΎΠ»ΡΡΠ°Ρ Π±ΡΡΠΎΠ²Π°Ρ ΡΠ΅Ρ Π½ΠΈΠΊΠ°, ΠΈΠΌΠ΅ΡΡ ΡΡΠ°Π½ΡΡΠΎΡΠΌΠ°ΡΠΎΡ (Π²ΡΡΡΠΎΠ΅Π½Π½ΡΠΉ Π² ΠΈΡ ΡΡΠ΅ΠΌΠ½ΡΠΉ Π±Π»ΠΎΠΊ), ΠΊΠΎΡΠΎΡΡΠΉ ΠΏΡΠ΅ΠΎΠ±ΡΠ°Π·ΡΠ΅Ρ 120 Π Π² Π½Π°ΠΏΡΡΠΆΠ΅Π½ΠΈΠ΅, ΡΠΎΠΎΡΠ²Π΅ΡΡΡΠ²ΡΡΡΠ΅Π΅ ΡΡΡΡΠΎΠΉΡΡΠ²Ρ.Π’ΡΠ°Π½ΡΡΠΎΡΠΌΠ°ΡΠΎΡΡ ΡΠ°ΠΊΠΆΠ΅ ΠΈΡΠΏΠΎΠ»ΡΠ·ΡΡΡΡΡ Π² Π½Π΅ΡΠΊΠΎΠ»ΡΠΊΠΈΡ ΡΠΎΡΠΊΠ°Ρ Π² ΡΠΈΡΡΠ΅ΠΌΠ°Ρ ΡΠ°ΡΠΏΡΠ΅Π΄Π΅Π»Π΅Π½ΠΈΡ ΡΠ»Π΅ΠΊΡΡΠΎΡΠ½Π΅ΡΠ³ΠΈΠΈ, ΠΊΠ°ΠΊ ΠΏΠΎΠΊΠ°Π·Π°Π½ΠΎ Π½Π° ΡΠΈΡΡΠ½ΠΊΠ΅. ΠΠΎΡΠ½ΠΎΡΡΡ ΠΏΠ΅ΡΠ΅Π΄Π°Π΅ΡΡΡ Π½Π° Π±ΠΎΠ»ΡΡΠΈΠ΅ ΡΠ°ΡΡΡΠΎΡΠ½ΠΈΡ ΠΏΡΠΈ Π²ΡΡΠΎΠΊΠΎΠΌ Π½Π°ΠΏΡΡΠΆΠ΅Π½ΠΈΠΈ, ΠΏΠΎΡΠΊΠΎΠ»ΡΠΊΡ Π΄Π»Ρ Π΄Π°Π½Π½ΠΎΠ³ΠΎ ΠΊΠΎΠ»ΠΈΡΠ΅ΡΡΠ²Π° ΠΌΠΎΡΠ½ΠΎΡΡΠΈ ΡΡΠ΅Π±ΡΠ΅ΡΡΡ ΠΌΠ΅Π½ΡΡΠΈΠΉ ΡΠΎΠΊ (ΡΡΠΎ ΠΎΠ·Π½Π°ΡΠ°Π΅Ρ ΠΌΠ΅Π½ΡΡΠΈΠ΅ ΠΏΠΎΡΠ΅ΡΠΈ Π² Π»ΠΈΠ½ΠΈΠΈ). ΠΠΎΡΠΊΠΎΠ»ΡΠΊΡ Π²ΡΡΠΎΠΊΠΎΠ΅ Π½Π°ΠΏΡΡΠΆΠ΅Π½ΠΈΠ΅ ΠΏΡΠ΅Π΄ΡΡΠ°Π²Π»ΡΠ΅Ρ Π±ΠΎΠ»ΡΡΡΡ ΠΎΠΏΠ°ΡΠ½ΠΎΡΡΡ, ΡΡΠ°Π½ΡΡΠΎΡΠΌΠ°ΡΠΎΡΡ ΠΈΡΠΏΠΎΠ»ΡΠ·ΡΡΡΡΡ Π΄Π»Ρ ΠΏΠΎΠ»ΡΡΠ΅Π½ΠΈΡ Π±ΠΎΠ»Π΅Π΅ Π½ΠΈΠ·ΠΊΠΎΠ³ΠΎ Π½Π°ΠΏΡΡΠΆΠ΅Π½ΠΈΡ Π² ΠΌΠ΅ΡΡΠ΅ Π½Π°Ρ ΠΎΠΆΠ΄Π΅Π½ΠΈΡ ΠΏΠΎΠ»ΡΠ·ΠΎΠ²Π°ΡΠ΅Π»Ρ.
ΠΠ°ΡΡΡΠΎΠΉΠΊΠ° ΡΡΠ°Π½ΡΡΠΎΡΠΌΠ°ΡΠΎΡΠ° : Π’ΡΠ°Π½ΡΡΠΎΡΠΌΠ°ΡΠΎΡΡ ΠΈΠ·ΠΌΠ΅Π½ΡΡΡ Π½Π°ΠΏΡΡΠΆΠ΅Π½ΠΈΠ΅ Π² Π½Π΅ΡΠΊΠΎΠ»ΡΠΊΠΈΡ ΡΠΎΡΠΊΠ°Ρ Π² ΡΠΈΡΡΠ΅ΠΌΠ΅ ΡΠ°ΡΠΏΡΠ΅Π΄Π΅Π»Π΅Π½ΠΈΡ ΡΠ»Π΅ΠΊΡΡΠΎΡΠ½Π΅ΡΠ³ΠΈΠΈ. ΠΠ»Π΅ΠΊΡΡΠΎΡΠ½Π΅ΡΠ³ΠΈΡ ΠΎΠ±ΡΡΠ½ΠΎ Π²ΡΡΠ°Π±Π°ΡΡΠ²Π°Π΅ΡΡΡ ΠΏΡΠΈ Π½Π°ΠΏΡΡΠΆΠ΅Π½ΠΈΠΈ Π±ΠΎΠ»Π΅Π΅ 10 ΠΊΠ ΠΈ ΠΏΠ΅ΡΠ΅Π΄Π°Π΅ΡΡΡ Π½Π° Π±ΠΎΠ»ΡΡΠΈΠ΅ ΡΠ°ΡΡΡΠΎΡΠ½ΠΈΡ ΠΏΡΠΈ Π½Π°ΠΏΡΡΠΆΠ΅Π½ΠΈΡΡ Π±ΠΎΠ»Π΅Π΅ 200 ΠΊΠ, ΠΈΠ½ΠΎΠ³Π΄Π° Π΄Π°ΠΆΠ΅ 700 ΠΊΠ, Π΄Π»Ρ ΠΎΠ³ΡΠ°Π½ΠΈΡΠ΅Π½ΠΈΡ ΠΏΠΎΡΠ΅ΡΡ ΡΠ½Π΅ΡΠ³ΠΈΠΈ.Π Π°ΡΠΏΡΠ΅Π΄Π΅Π»Π΅Π½ΠΈΠ΅ ΡΠ»Π΅ΠΊΡΡΠΎΡΠ½Π΅ΡΠ³ΠΈΠΈ ΠΏΠΎ ΡΠ°ΠΉΠΎΠ½Π°ΠΌ ΠΈΠ»ΠΈ ΠΏΡΠΎΠΌΡΡΠ»Π΅Π½Π½ΡΠΌ ΠΏΡΠ΅Π΄ΠΏΡΠΈΡΡΠΈΡΠΌ ΠΎΡΡΡΠ΅ΡΡΠ²Π»ΡΠ΅ΡΡΡ ΡΠ΅ΡΠ΅Π· ΠΏΠΎΠ΄ΡΡΠ°Π½ΡΠΈΡ ββΠΈ ΠΏΠ΅ΡΠ΅Π΄Π°Π΅ΡΡΡ Π½Π° ΠΊΠΎΡΠΎΡΠΊΠΈΠ΅ ΡΠ°ΡΡΡΠΎΡΠ½ΠΈΡ Ρ Π½Π°ΠΏΡΡΠΆΠ΅Π½ΠΈΠ΅ΠΌ ΠΎΡ 5 Π΄ΠΎ 13 ΠΊΠ. ΠΠ½ΠΎ ΡΠ½ΠΈΠΆΠ΅Π½ΠΎ Π΄ΠΎ 120, 240 ΠΈΠ»ΠΈ 480 Π Π΄Π»Ρ Π±Π΅Π·ΠΎΠΏΠ°ΡΠ½ΠΎΡΡΠΈ Π½Π° ΠΌΠ΅ΡΡΠ΅ ΠΎΡΠ΄Π΅Π»ΡΠ½ΠΎΠ³ΠΎ ΠΏΠΎΠ»ΡΠ·ΠΎΠ²Π°ΡΠ΅Π»Ρ.
Π’ΠΈΠΏ ΡΡΠ°Π½ΡΡΠΎΡΠΌΠ°ΡΠΎΡΠ°, ΡΠ°ΡΡΠΌΠ°ΡΡΠΈΠ²Π°Π΅ΠΌΠΎΠ³ΠΎ Π·Π΄Π΅ΡΡ, ΠΎΡΠ½ΠΎΠ²Π°Π½ Π½Π° Π·Π°ΠΊΠΎΠ½Π΅ ΠΈΠ½Π΄ΡΠΊΡΠΈΠΈ Π€Π°ΡΠ°Π΄Π΅Ρ ΠΈ ΠΎΡΠ΅Π½Ρ ΠΏΠΎΡ ΠΎΠΆ ΠΏΠΎ ΠΊΠΎΠ½ΡΡΡΡΠΊΡΠΈΠΈ Π½Π° ΡΡΡΡΠΎΠΉΡΡΠ²ΠΎ, ΠΊΠΎΡΠΎΡΠΎΠ΅ Π€Π°ΡΠ°Π΄Π΅ΠΉ ΠΈΡΠΏΠΎΠ»ΡΠ·ΠΎΠ²Π°Π» Π΄Π»Ρ Π΄Π΅ΠΌΠΎΠ½ΡΡΡΠ°ΡΠΈΠΈ ΡΠΎΠ³ΠΎ, ΡΡΠΎ ΠΌΠ°Π³Π½ΠΈΡΠ½ΡΠ΅ ΠΏΠΎΠ»Ρ ΠΌΠΎΠ³ΡΡ ΡΠΎΠ·Π΄Π°Π²Π°ΡΡ ΡΠΎΠΊΠΈ (ΠΏΠΎΠΊΠ°Π·Π°Π½ΠΎ Π½Π° ΡΠΈΡΡΠ½ΠΊΠ΅). ΠΠ²Π΅ ΠΊΠ°ΡΡΡΠΊΠΈ Π½Π°Π·ΡΠ²Π°ΡΡΡΡ ΠΏΠ΅ΡΠ²ΠΈΡΠ½ΠΎΠΉ ΠΈ Π²ΡΠΎΡΠΈΡΠ½ΠΎΠΉ ΠΊΠ°ΡΡΡΠΊΠ°ΠΌΠΈ.ΠΡΠΈ Π½ΠΎΡΠΌΠ°Π»ΡΠ½ΠΎΠΌ ΠΈΡΠΏΠΎΠ»ΡΠ·ΠΎΠ²Π°Π½ΠΈΠΈ Π²Ρ ΠΎΠ΄Π½ΠΎΠ΅ Π½Π°ΠΏΡΡΠΆΠ΅Π½ΠΈΠ΅ ΠΏΠΎΠ΄Π°Π΅ΡΡΡ Π½Π° ΠΏΠ΅ΡΠ²ΠΈΡΠ½ΡΡ ΠΎΠ±ΠΌΠΎΡΠΊΡ, Π° Π²ΡΠΎΡΠΈΡΠ½Π°Ρ ΠΎΠ±ΠΌΠΎΡΠΊΠ° ΡΠΎΠ·Π΄Π°Π΅Ρ ΠΏΡΠ΅ΠΎΠ±ΡΠ°Π·ΠΎΠ²Π°Π½Π½ΠΎΠ΅ Π²ΡΡ ΠΎΠ΄Π½ΠΎΠ΅ Π½Π°ΠΏΡΡΠΆΠ΅Π½ΠΈΠ΅. ΠΠ°Π»ΠΎ ΡΠΎΠ³ΠΎ, ΡΡΠΎ ΠΆΠ΅Π»Π΅Π·Π½ΡΠΉ ΡΠ΅ΡΠ΄Π΅ΡΠ½ΠΈΠΊ ΡΠ»Π°Π²Π»ΠΈΠ²Π°Π΅Ρ ΠΌΠ°Π³Π½ΠΈΡΠ½ΠΎΠ΅ ΠΏΠΎΠ»Π΅, ΡΠΎΠ·Π΄Π°Π²Π°Π΅ΠΌΠΎΠ΅ ΠΏΠ΅ΡΠ²ΠΈΡΠ½ΠΎΠΉ ΠΊΠ°ΡΡΡΠΊΠΎΠΉ, Π΅Π³ΠΎ Π½Π°ΠΌΠ°Π³Π½ΠΈΡΠ΅Π½Π½ΠΎΡΡΡ ΡΠ²Π΅Π»ΠΈΡΠΈΠ²Π°Π΅Ρ Π½Π°ΠΏΡΡΠΆΠ΅Π½Π½ΠΎΡΡΡ ΠΏΠΎΠ»Ρ. ΠΠΎΡΠΊΠΎΠ»ΡΠΊΡ Π²Ρ ΠΎΠ΄Π½ΠΎΠ΅ Π½Π°ΠΏΡΡΠΆΠ΅Π½ΠΈΠ΅ ΠΏΠ΅ΡΠ΅ΠΌΠ΅Π½Π½ΠΎΠ³ΠΎ ΡΠΎΠΊΠ°, ΠΈΠ·ΠΌΠ΅Π½ΡΡΡΠΈΠΉΡΡ Π²ΠΎ Π²ΡΠ΅ΠΌΠ΅Π½ΠΈ ΠΌΠ°Π³Π½ΠΈΡΠ½ΡΠΉ ΠΏΠΎΡΠΎΠΊ Π½Π°ΠΏΡΠ°Π²Π»ΡΠ΅ΡΡΡ Π²ΠΎ Π²ΡΠΎΡΠΈΡΠ½ΡΡ ΠΎΠ±ΠΌΠΎΡΠΊΡ, Π²ΡΠ·ΡΠ²Π°Ρ Π΅Π΅ Π²ΡΡ ΠΎΠ΄Π½ΠΎΠ΅ ΠΏΠ΅ΡΠ΅ΠΌΠ΅Π½Π½ΠΎΠ΅ Π½Π°ΠΏΡΡΠΆΠ΅Π½ΠΈΠ΅.
ΠΡΠΎΡΡΠΎΠΉ ΡΡΠ°Π½ΡΡΠΎΡΠΌΠ°ΡΠΎΡ : Π’ΠΈΠΏΠΈΡΠ½Π°Ρ ΠΊΠΎΠ½ΡΡΡΡΠΊΡΠΈΡ ΠΏΡΠΎΡΡΠΎΠ³ΠΎ ΡΡΠ°Π½ΡΡΠΎΡΠΌΠ°ΡΠΎΡΠ° ΠΈΠΌΠ΅Π΅Ρ Π΄Π²Π΅ ΠΊΠ°ΡΡΡΠΊΠΈ, Π½Π°ΠΌΠΎΡΠ°Π½Π½ΡΠ΅ Π½Π° ΡΠ΅ΡΡΠΎΠΌΠ°Π³Π½ΠΈΡΠ½ΡΠΉ ΡΠ΅ΡΠ΄Π΅ΡΠ½ΠΈΠΊ, Π»Π°ΠΌΠΈΠ½ΠΈΡΠΎΠ²Π°Π½Π½ΡΠΉ Π΄Π»Ρ ΠΌΠΈΠ½ΠΈΠΌΠΈΠ·Π°ΡΠΈΠΈ Π²ΠΈΡ ΡΠ΅Π²ΡΡ ΡΠΎΠΊΠΎΠ².ΠΠ°Π³Π½ΠΈΡΠ½ΠΎΠ΅ ΠΏΠΎΠ»Π΅, ΡΠΎΠ·Π΄Π°Π²Π°Π΅ΠΌΠΎΠ΅ ΠΏΠ΅ΡΠ²ΠΈΡΠ½ΠΎΠΉ ΠΎΠ±ΠΌΠΎΡΠΊΠΎΠΉ, Π² ΠΎΡΠ½ΠΎΠ²Π½ΠΎΠΌ ΠΎΠ³ΡΠ°Π½ΠΈΡΠΈΠ²Π°Π΅ΡΡΡ ΠΈ ΡΠ²Π΅Π»ΠΈΡΠΈΠ²Π°Π΅ΡΡΡ ΡΠ΅ΡΠ΄Π΅ΡΠ½ΠΈΠΊΠΎΠΌ, ΠΊΠΎΡΠΎΡΡΠΉ ΠΏΠ΅ΡΠ΅Π΄Π°Π΅Ρ Π΅Π³ΠΎ Π²ΡΠΎΡΠΈΡΠ½ΠΎΠΉ ΠΎΠ±ΠΌΠΎΡΠΊΠ΅. ΠΡΠ±ΠΎΠ΅ ΠΈΠ·ΠΌΠ΅Π½Π΅Π½ΠΈΠ΅ ΡΠΎΠΊΠ° Π² ΠΏΠ΅ΡΠ²ΠΈΡΠ½ΠΎΠΉ ΠΎΠ±ΠΌΠΎΡΠΊΠ΅ Π²ΡΠ·ΡΠ²Π°Π΅Ρ ΡΠΎΠΊ Π²ΠΎ Π²ΡΠΎΡΠΈΡΠ½ΠΎΠΉ ΠΎΠ±ΠΌΠΎΡΠΊΠ΅. ΠΠ° ΡΠΈΡΡΠ½ΠΊΠ΅ ΠΏΠΎΠΊΠ°Π·Π°Π½ ΠΏΡΠΎΡΡΠΎΠΉ ΡΡΠ°Π½ΡΡΠΎΡΠΌΠ°ΡΠΎΡ Ρ Π΄Π²ΡΠΌΡ ΠΊΠ°ΡΡΡΠΊΠ°ΠΌΠΈ, Π½Π°ΠΌΠΎΡΠ°Π½Π½ΡΠΌΠΈ Ρ ΠΎΠ±Π΅ΠΈΡ ΡΡΠΎΡΠΎΠ½ ΠΌΠ½ΠΎΠ³ΠΎΡΠ»ΠΎΠΉΠ½ΠΎΠ³ΠΎ ΡΠ΅ΡΡΠΎΠΌΠ°Π³Π½ΠΈΡΠ½ΠΎΠ³ΠΎ ΡΠ΅ΡΠ΄Π΅ΡΠ½ΠΈΠΊΠ°. ΠΠ°Π±ΠΎΡ ΠΊΠ°ΡΡΡΠ΅ΠΊ Π½Π° Π»Π΅Π²ΠΎΠΉ ΡΡΠΎΡΠΎΠ½Π΅ ΡΠ΅ΡΠ΄Π΅ΡΠ½ΠΈΠΊΠ° ΠΎΠ±ΠΎΠ·Π½Π°ΡΠ΅Π½ ΠΊΠ°ΠΊ ΠΏΠ΅ΡΠ²ΠΈΡΠ½ΡΠΉ, ΠΈ Π΅Π³ΠΎ Π½ΠΎΠΌΠ΅Ρ ΡΠΊΠ°Π·Π°Π½ ΠΊΠ°ΠΊ N p. ΠΠ°ΠΏΡΡΠΆΠ΅Π½ΠΈΠ΅ Π½Π° ΠΏΠ΅ΡΠ²ΠΈΡΠ½ΠΎΠΉ ΠΎΠ±ΠΌΠΎΡΠΊΠ΅ ΡΠ°Π²Π½ΠΎ V p. ΠΠ°Π±ΠΎΡ ΠΊΠ°ΡΡΡΠ΅ΠΊ Π½Π° ΠΏΡΠ°Π²ΠΎΠΉ ΡΡΠΎΡΠΎΠ½Π΅ ΡΠ΅ΡΠ΄Π΅ΡΠ½ΠΈΠΊΠ° ΠΎΠ±ΠΎΠ·Π½Π°ΡΠ΅Π½ ΠΊΠ°ΠΊ Π²ΡΠΎΡΠΈΡΠ½ΡΠΉ, ΠΈ Π΅Π³ΠΎ Π½ΠΎΠΌΠ΅Ρ ΠΏΡΠ΅Π΄ΡΡΠ°Π²Π»Π΅Π½ ΠΊΠ°ΠΊ N s.ΠΠ°ΠΏΡΡΠΆΠ΅Π½ΠΈΠ΅ Π½Π° Π²ΡΠΎΡΠΈΡΠ½ΠΎΠΉ ΠΎΠ±ΠΌΠΎΡΠΊΠ΅ ΡΠ°Π²Π½ΠΎ Π Ρ. Π‘ΠΈΠΌΠ²ΠΎΠ» ΡΡΠ°Π½ΡΡΠΎΡΠΌΠ°ΡΠΎΡΠ° ΡΠ°ΠΊΠΆΠ΅ ΠΏΠΎΠΊΠ°Π·Π°Π½ ΠΏΠΎΠ΄ Π΄ΠΈΠ°Π³ΡΠ°ΠΌΠΌΠΎΠΉ. ΠΠ½ ΡΠΎΡΡΠΎΠΈΡ ΠΈΠ· Π΄Π²ΡΡ ΠΊΠ°ΡΡΡΠ΅ΠΊ ΠΈΠ½Π΄ΡΠΊΡΠΈΠ²Π½ΠΎΡΡΠΈ, ΡΠ°Π·Π΄Π΅Π»Π΅Π½Π½ΡΡ Π΄Π²ΡΠΌΡ ΡΠ°Π²Π½ΡΠΌΠΈ ΠΏΠ°ΡΠ°Π»Π»Π΅Π»ΡΠ½ΡΠΌΠΈ Π»ΠΈΠ½ΠΈΡΠΌΠΈ, ΠΏΡΠ΅Π΄ΡΡΠ°Π²Π»ΡΡΡΠΈΠΌΠΈ ΡΠ΅ΡΠ΄Π΅ΡΠ½ΠΈΠΊ.
Π£ΡΠ°Π²Π½Π΅Π½ΠΈΠ΅ ΡΡΠ°Π½ΡΡΠΎΡΠΌΠ°ΡΠΎΡΠ°
ΠΠ»Ρ ΠΏΡΠΎΡΡΠΎΠ³ΠΎ ΡΡΠ°Π½ΡΡΠΎΡΠΌΠ°ΡΠΎΡΠ°, ΠΏΠΎΠΊΠ°Π·Π°Π½Π½ΠΎΠ³ΠΎ Π½Π° ΡΠΈΠ³.9, Π²ΡΡ ΠΎΠ΄Π½ΠΎΠ΅ Π½Π°ΠΏΡΡΠΆΠ΅Π½ΠΈΠ΅ V s ΠΏΠΎΡΡΠΈ ΠΏΠΎΠ»Π½ΠΎΡΡΡΡ Π·Π°Π²ΠΈΡΠΈΡ ΠΎΡ Π²Ρ ΠΎΠ΄Π½ΠΎΠ³ΠΎ Π½Π°ΠΏΡΡΠΆΠ΅Π½ΠΈΡ V p ΠΈ ΡΠΎΠΎΡΠ½ΠΎΡΠ΅Π½ΠΈΡ ΠΊΠΎΠ»ΠΈΡΠ΅ΡΡΠ²Π° Π²ΠΈΡΠΊΠΎΠ² Π² ΠΏΠ΅ΡΠ²ΠΈΡΠ½ΠΎΠΉ ΠΈ Π²ΡΠΎΡΠΈΡΠ½ΠΎΠΉ ΠΊΠ°ΡΡΡΠΊΠ°Ρ . ΠΠ°ΠΊΠΎΠ½ ΠΈΠ½Π΄ΡΠΊΡΠΈΠΈ Π€Π°ΡΠ°Π΄Π΅Ρ Π΄Π»Ρ Π²ΡΠΎΡΠΈΡΠ½ΠΎΠΉ ΠΎΠ±ΠΌΠΎΡΠΊΠΈ Π΄Π°Π΅Ρ Π΅Π΅ ΠΈΠ½Π΄ΡΡΠΈΡΠΎΠ²Π°Π½Π½ΠΎΠ΅ Π²ΡΡ ΠΎΠ΄Π½ΠΎΠ΅ Π½Π°ΠΏΡΡΠΆΠ΅Π½ΠΈΠ΅ V Ρ ΠΊΠ°ΠΊ:
[Π»Π°ΡΠ΅ΠΊΡ] \ text {V} _ \ text {s} = — \ text {N} _ \ text {s} \ frac {\ Delta \ Phi} {\ Delta \ text {t}} [/ latex],
, Π³Π΄Π΅ N s — ΠΊΠΎΠ»ΠΈΡΠ΅ΡΡΠ²ΠΎ Π²ΠΈΡΠΊΠΎΠ² Π²ΡΠΎΡΠΈΡΠ½ΠΎΠΉ ΠΊΠ°ΡΡΡΠΊΠΈ, Π° Ξ / Ξt — ΡΠΊΠΎΡΠΎΡΡΡ ΠΈΠ·ΠΌΠ΅Π½Π΅Π½ΠΈΡ ΠΌΠ°Π³Π½ΠΈΡΠ½ΠΎΠ³ΠΎ ΠΏΠΎΡΠΎΠΊΠ°.ΠΠ±ΡΠ°ΡΠΈΡΠ΅ Π²Π½ΠΈΠΌΠ°Π½ΠΈΠ΅, ΡΡΠΎ Π²ΡΡ ΠΎΠ΄Π½ΠΎΠ΅ Π½Π°ΠΏΡΡΠΆΠ΅Π½ΠΈΠ΅ ΡΠ°Π²Π½ΠΎ ΠΈΠ½Π΄ΡΡΠΈΡΠΎΠ²Π°Π½Π½ΠΎΠΉ ΠΠΠ‘ (Π Ρ = ΠΠΠ‘ Ρ ), ΠΏΡΠΈ ΡΡΠ»ΠΎΠ²ΠΈΠΈ, ΡΡΠΎ ΡΠΎΠΏΡΠΎΡΠΈΠ²Π»Π΅Π½ΠΈΠ΅ ΠΊΠ°ΡΡΡΠΊΠΈ Π½Π΅Π²Π΅Π»ΠΈΠΊΠΎ. ΠΠ»ΠΎΡΠ°Π΄Ρ ΠΏΠΎΠΏΠ΅ΡΠ΅ΡΠ½ΠΎΠ³ΠΎ ΡΠ΅ΡΠ΅Π½ΠΈΡ ΠΊΠ°ΡΡΡΠ΅ΠΊ ΠΎΠ΄ΠΈΠ½Π°ΠΊΠΎΠ²Π° Ρ ΠΎΠ±Π΅ΠΈΡ ΡΡΠΎΡΠΎΠ½, ΠΊΠ°ΠΊ ΠΈ Π½Π°ΠΏΡΡΠΆΠ΅Π½Π½ΠΎΡΡΡ ΠΌΠ°Π³Π½ΠΈΡΠ½ΠΎΠ³ΠΎ ΠΏΠΎΠ»Ρ, ΠΏΠΎΡΡΠΎΠΌΡ / Ξt ΠΎΠ΄ΠΈΠ½Π°ΠΊΠΎΠ²ΠΎ Ρ ΠΎΠ±Π΅ΠΈΡ ΡΡΠΎΡΠΎΠ½. ΠΡ ΠΎΠ΄Π½ΠΎΠ΅ ΠΏΠ΅ΡΠ²ΠΈΡΠ½ΠΎΠ΅ Π½Π°ΠΏΡΡΠΆΠ΅Π½ΠΈΠ΅ V p ΡΠ°ΠΊΠΆΠ΅ ΡΠ²ΡΠ·Π°Π½ΠΎ Ρ ΠΈΠ·ΠΌΠ΅Π½Π΅Π½ΠΈΠ΅ΠΌ ΠΌΠ°Π³Π½ΠΈΡΠ½ΠΎΠ³ΠΎ ΠΏΠΎΡΠΎΠΊΠ° ΡΠΎΠΎΡΠ½ΠΎΡΠ΅Π½ΠΈΠ΅ΠΌ:
[Π»Π°ΡΠ΅ΠΊΡ] \ text {V} _ \ text {p} = — \ text {N} _ \ text {p} \ frac {\ Delta \ Phi} {\ Delta \ text {t}} [/ latex].
Π‘ΠΎΠΎΡΠ½ΠΎΡΠ΅Π½ΠΈΠ΅ ΡΡΠΈΡ Π΄Π²ΡΡ ΠΏΠΎΡΠ»Π΅Π΄Π½ΠΈΡ ΡΡΠ°Π²Π½Π΅Π½ΠΈΠΉ Π΄Π°Π΅Ρ ΠΏΠΎΠ»Π΅Π·Π½ΠΎΠ΅ ΡΠΎΠΎΡΠ½ΠΎΡΠ΅Π½ΠΈΠ΅:
[Π»Π°ΡΠ΅ΠΊΡ] \ frac {\ text {V} _ \ text {s}} {\ text {V} _ \ text {p}} = \ frac {\ text {N} _ \ text {s}} {\ ΡΠ΅ΠΊΡΡ {N} _ \ text {p}} [/ latex].
ΠΡΠΎ ΠΈΠ·Π²Π΅ΡΡΠ½ΠΎ ΠΊΠ°ΠΊ ΡΡΠ°Π²Π½Π΅Π½ΠΈΠ΅ ΡΡΠ°Π½ΡΡΠΎΡΠΌΠ°ΡΠΎΡΠ° , ΠΊΠΎΡΠΎΡΠΎΠ΅ ΠΏΡΠΎΡΡΠΎ ΡΡΠ²Π΅ΡΠΆΠ΄Π°Π΅Ρ, ΡΡΠΎ ΠΎΡΠ½ΠΎΡΠ΅Π½ΠΈΠ΅ Π²ΡΠΎΡΠΈΡΠ½ΠΎΠ³ΠΎ Π½Π°ΠΏΡΡΠΆΠ΅Π½ΠΈΡ ΠΊ ΠΏΠ΅ΡΠ²ΠΈΡΠ½ΠΎΠΌΡ Π² ΡΡΠ°Π½ΡΡΠΎΡΠΌΠ°ΡΠΎΡΠ΅ ΡΠ°Π²Π½ΠΎ ΠΎΡΠ½ΠΎΡΠ΅Π½ΠΈΡ ΠΊΠΎΠ»ΠΈΡΠ΅ΡΡΠ²Π° ΠΊΠΎΠ½ΡΡΡΠΎΠ² Π² ΠΈΡ ΠΊΠ°ΡΡΡΠΊΠ°Ρ . ΠΡΡ ΠΎΠ΄Π½ΠΎΠ΅ Π½Π°ΠΏΡΡΠΆΠ΅Π½ΠΈΠ΅ ΡΡΠ°Π½ΡΡΠΎΡΠΌΠ°ΡΠΎΡΠ° ΠΌΠΎΠΆΠ΅Ρ Π±ΡΡΡ ΠΌΠ΅Π½ΡΡΠ΅, Π±ΠΎΠ»ΡΡΠ΅ ΠΈΠ»ΠΈ ΡΠ°Π²Π½ΠΎ Π²Ρ ΠΎΠ΄Π½ΠΎΠΌΡ Π½Π°ΠΏΡΡΠΆΠ΅Π½ΠΈΡ, Π² Π·Π°Π²ΠΈΡΠΈΠΌΠΎΡΡΠΈ ΠΎΡ ΡΠΎΠΎΡΠ½ΠΎΡΠ΅Π½ΠΈΡ ΠΊΠΎΠ»ΠΈΡΠ΅ΡΡΠ²Π° Π²ΠΈΡΠΊΠΎΠ² Π² ΠΈΡ ΠΊΠ°ΡΡΡΠΊΠ°Ρ . ΠΠ΅ΠΊΠΎΡΠΎΡΡΠ΅ ΡΡΠ°Π½ΡΡΠΎΡΠΌΠ°ΡΠΎΡΡ Π΄Π°ΠΆΠ΅ ΠΎΠ±Π΅ΡΠΏΠ΅ΡΠΈΠ²Π°ΡΡ ΠΏΠ΅ΡΠ΅ΠΌΠ΅Π½Π½ΡΠΉ Π²ΡΡ ΠΎΠ΄, ΠΏΠΎΠ·Π²ΠΎΠ»ΡΡ Π²ΡΠΏΠΎΠ»Π½ΡΡΡ ΠΏΠΎΠ΄ΠΊΠ»ΡΡΠ΅Π½ΠΈΠ΅ Π² ΡΠ°Π·Π½ΡΡ ΡΠΎΡΠΊΠ°Ρ Π²ΡΠΎΡΠΈΡΠ½ΠΎΠΉ ΠΎΠ±ΠΌΠΎΡΠΊΠΈ.ΠΠΎΠ²ΡΡΠ°ΡΡΠΈΠΉ ΡΡΠ°Π½ΡΡΠΎΡΠΌΠ°ΡΠΎΡ — ΡΡΠΎ ΡΡΠ°Π½ΡΡΠΎΡΠΌΠ°ΡΠΎΡ, ΠΊΠΎΡΠΎΡΡΠΉ ΡΠ²Π΅Π»ΠΈΡΠΈΠ²Π°Π΅Ρ Π½Π°ΠΏΡΡΠΆΠ΅Π½ΠΈΠ΅, ΡΠΎΠ³Π΄Π° ΠΊΠ°ΠΊ ΠΏΠΎΠ½ΠΈΠΆΠ°ΡΡΠΈΠΉ ΡΡΠ°Π½ΡΡΠΎΡΠΌΠ°ΡΠΎΡ ΡΠ½ΠΈΠΆΠ°Π΅Ρ Π½Π°ΠΏΡΡΠΆΠ΅Π½ΠΈΠ΅.
ΠΡΠ»ΠΈ ΠΏΡΠ΅Π΄ΠΏΠΎΠ»ΠΎΠΆΠΈΡΡ, ΡΡΠΎ ΡΠΎΠΏΡΠΎΡΠΈΠ²Π»Π΅Π½ΠΈΠ΅ Π½Π΅Π·Π½Π°ΡΠΈΡΠ΅Π»ΡΠ½ΠΎ, Π²ΡΡ ΠΎΠ΄Π½Π°Ρ ΡΠ»Π΅ΠΊΡΡΠΈΡΠ΅ΡΠΊΠ°Ρ ΠΌΠΎΡΠ½ΠΎΡΡΡ ΡΡΠ°Π½ΡΡΠΎΡΠΌΠ°ΡΠΎΡΠ° ΡΠ°Π²Π½Π° Π΅Π³ΠΎ Π²Ρ ΠΎΠ΄Π½ΠΎΠΉ. Π£ΡΠ°Π²Π½ΠΈΠ²Π°Π½ΠΈΠ΅ Π²Ρ ΠΎΠ΄Π½ΠΎΠΉ ΠΈ Π²ΡΡ ΠΎΠ΄Π½ΠΎΠΉ ΠΌΠΎΡΠ½ΠΎΡΡΠΈ,
[Π»Π°ΡΠ΅ΠΊΡ] \ text {P} _ \ text {p} = \ text {I} _ \ text {p} \ text {V} _ \ text {p} = \ text {I} _ \ text {s} \ text {V} _ \ text {s} = \ text {P} _ \ text {s} [/ latex].
ΠΠΎΠΌΠ±ΠΈΠ½ΠΈΡΡΡ ΡΡΠΈ ΡΠ΅Π·ΡΠ»ΡΡΠ°ΡΡ Ρ ΡΡΠ°Π²Π½Π΅Π½ΠΈΠ΅ΠΌ ΡΡΠ°Π½ΡΡΠΎΡΠΌΠ°ΡΠΎΡΠ°, Π½Π°Ρ ΠΎΠ΄ΠΈΠΌ:
[Π»Π°ΡΠ΅ΠΊΡ] \ frac {\ text {I} _ \ text {s}} {\ text {I} _ \ text {p}} = \ frac {\ text {N} _ \ text {p}} {\ ΡΠ΅ΠΊΡΡ {N} _ \ text {s}} [/ latex].
ΠΠ½Π°ΡΠΈΡ, Π΅ΡΠ»ΠΈ Π½Π°ΠΏΡΡΠΆΠ΅Π½ΠΈΠ΅ ΡΠ²Π΅Π»ΠΈΡΠΈΠ²Π°Π΅ΡΡΡ, ΡΠΎΠΊ ΡΠΌΠ΅Π½ΡΡΠ°Π΅ΡΡΡ. Π Π½Π°ΠΎΠ±ΠΎΡΠΎΡ, Π΅ΡΠ»ΠΈ Π½Π°ΠΏΡΡΠΆΠ΅Π½ΠΈΠ΅ ΡΠΌΠ΅Π½ΡΡΠ°Π΅ΡΡΡ, ΡΠΎΠΊ ΡΠ²Π΅Π»ΠΈΡΠΈΠ²Π°Π΅ΡΡΡ.
ΠΠ»Π΅ΠΊΡΡΠΎΠΌΠ°Π³Π½ΠΈΡΠ½Π°Ρ ΠΈΠ½Π΄ΡΠΊΡΠΈΡ | HowStuffWorks
Π ΠΌΠ°Π³Π½Π΅ΡΠΈΠ·ΠΌΠ΅ Π΅ΡΡΡ ΡΡΠΎ-ΡΠΎ ΠΏΠΎΡΡΠΈ Π²ΠΎΠ»ΡΠ΅Π±Π½ΠΎΠ΅. Π Π΄Π΅ΡΡΡΠ²Π΅ ΠΌΡ Π±ΡΠ»ΠΈ ΠΎΡΠ°ΡΠΎΠ²Π°Π½Ρ ΡΠΏΠΎΡΠΎΠ±Π½ΠΎΡΡΡΡ ΠΌΠ°Π³Π½ΠΈΡΠ° Π²ΠΎΠ·Π΄Π΅ΠΉΡΡΠ²ΠΎΠ²Π°ΡΡ Π½Π° ΡΠ°ΠΊΠΈΠ΅ ΠΌΠ΅ΡΠ°Π»Π»Ρ, ΠΊΠ°ΠΊ ΠΆΠ΅Π»Π΅Π·ΠΎ, Π½ΠΈΠΊΠ΅Π»Ρ ΠΈ ΠΊΠΎΠ±Π°Π»ΡΡ, Π½Π΅ ΠΊΠ°ΡΠ°ΡΡΡ ΠΈΡ . ΠΡ ΡΠ·Π½Π°Π΅ΠΌ ΠΎ ΠΏΡΠΈΡΡΠΆΠ΅Π½ΠΈΠΈ ΠΈ ΠΎΡΡΠ°Π»ΠΊΠΈΠ²Π°Π½ΠΈΠΈ ΠΌΠ΅ΠΆΠ΄Ρ ΠΌΠ°Π³Π½ΠΈΡΠ½ΡΠΌΠΈ ΠΏΠΎΠ»ΡΡΠ°ΠΌΠΈ ΠΈ ΡΡΠ°Π½ΠΎΠ²ΠΈΠΌΡΡ ΡΠ²ΠΈΠ΄Π΅ΡΠ΅Π»ΡΠΌΠΈ ΡΠΎΡΠΌΡ ΠΌΠ°Π³Π½ΠΈΡΠ½ΠΎΠ³ΠΎ ΠΏΠΎΠ»Ρ, ΡΡΠΎΡΠΌΠΈΡΠΎΠ²Π°Π½Π½ΠΎΠ³ΠΎ Π² ΠΆΠ΅Π»Π΅Π·Π½ΡΡ ΠΎΠΏΠΈΠ»ΠΊΠ°Ρ , ΠΎΠΊΡΡΠΆΠ°ΡΡΠΈΡ ΡΡΠ΅ΡΠΆΠ½Π΅Π²ΠΎΠΉ ΠΌΠ°Π³Π½ΠΈΡ.Π€ΠΈΠ·ΠΈΠΊΠΈ Π³ΠΎΠ²ΠΎΡΡΡ Π½Π°ΠΌ, ΡΡΠΎ ΡΠ»Π΅ΠΊΡΡΠΎΠΌΠ°Π³Π½Π΅ΡΠΈΠ·ΠΌ, ΡΠΈΠ»Π°, ΡΠΏΡΠ°Π²Π»ΡΡΡΠ°Ρ ΡΠ»Π΅ΠΊΡΡΠΈΡΠ΅ΡΡΠ²ΠΎΠΌ ΠΈ ΠΌΠ°Π³Π½Π΅ΡΠΈΠ·ΠΌΠΎΠΌ, Π²ΠΎ ΠΌΠ½ΠΎΠ³ΠΎ ΡΠ°Π· ΡΠΈΠ»ΡΠ½Π΅Π΅ Π³ΡΠ°Π²ΠΈΡΠ°ΡΠΈΠΈ. ΠΠΎΠ΄Π²Π΅ΡΠΈΠ²Π°Π½ΠΈΠ΅ ΠΏΠΎΠ΅Π·Π΄Π° Π½Π° ΠΌΠ°Π³Π½ΠΈΡΠ½ΠΎΠΉ ΠΏΠΎΠ΄Π²Π΅ΡΠΊΠ΅ Π½Π°Π΄ Π΅Π³ΠΎ ΠΏΡΡΡΠΌΠΈ — ΡΡΠΊΠΈΠΉ ΠΏΡΠΈΠΌΠ΅Ρ ΡΡΠΎΠΉ ΡΠΈΠ»Ρ.
ΠΠ°ΠΊ ΡΠ»Π΅Π΄ΡΠ΅Ρ ΠΈΠ· Π½Π°Π·Π²Π°Π½ΠΈΡ Β«ΡΠ»Π΅ΠΊΡΡΠΎΠΌΠ°Π³Π½Π΅ΡΠΈΠ·ΠΌΒ», ΡΠ»Π΅ΠΊΡΡΠΈΡΠ΅ΡΡΠ²ΠΎ ΠΈ ΠΌΠ°Π³Π½Π΅ΡΠΈΠ·ΠΌ ΠΎΡΠ΅Π½Ρ ΡΠ΅ΡΠ½ΠΎ ΡΠ²ΡΠ·Π°Π½Ρ. ΠΡΠ° Π²Π·Π°ΠΈΠΌΠΎΡΠ²ΡΠ·Ρ ΠΏΠΎΠ·Π²ΠΎΠ»ΡΠ΅Ρ ΠΈΠΌ Π²Π»ΠΈΡΡΡ Π΄ΡΡΠ³ Π½Π° Π΄ΡΡΠ³Π° Π±Π΅ΡΠΊΠΎΠ½ΡΠ°ΠΊΡΠ½ΠΎ, ΠΊΠ°ΠΊ Π² ΠΏΡΠΈΠΌΠ΅ΡΠ΅ Ρ ΠΏΠΎΠ΅Π·Π΄ΠΎΠΌ Π½Π° ΠΌΠ°Π³Π½ΠΈΡΠ½ΠΎΠΉ ΠΏΠΎΠ΄Π²Π΅ΡΠΊΠ΅, ΠΈΠ»ΠΈ ΠΏΠΎΡΡΠ΅Π΄ΡΡΠ²ΠΎΠΌ ΡΠ»Π΅ΠΊΡΡΠΎΠΌΠ°Π³Π½ΠΈΡΠ½ΠΎΠΉ ΠΈΠ½Π΄ΡΠΊΡΠΈΠΈ. ΠΠ»Π΅ΠΊΡΡΠΎΠΌΠ°Π³Π½ΠΈΡΠ½Π°Ρ ΠΈΠ½Π΄ΡΠΊΡΠΈΡ Π²ΠΎΠ·Π½ΠΈΠΊΠ°Π΅Ρ, ΠΊΠΎΠ³Π΄Π° ΡΠ΅ΠΏΡ Ρ ΠΏΡΠΎΡΠ΅ΠΊΠ°ΡΡΠΈΠΌ ΡΠ΅ΡΠ΅Π· Π½Π΅Π΅ ΠΏΠ΅ΡΠ΅ΠΌΠ΅Π½Π½ΡΠΌ ΡΠΎΠΊΠΎΠΌ Π³Π΅Π½Π΅ΡΠΈΡΡΠ΅Ρ ΡΠΎΠΊ Π² Π΄ΡΡΠ³ΠΎΠΉ ΡΠ΅ΠΏΠΈ, ΠΏΡΠΎΡΡΠΎ Π±ΡΠ΄ΡΡΠΈ ΡΠ°Π·ΠΌΠ΅ΡΠ΅Π½Π½ΠΎΠΉ ΠΏΠΎΠ±Π»ΠΈΠ·ΠΎΡΡΠΈ.ΠΠ΅ΡΠ΅ΠΌΠ΅Π½Π½ΡΠΉ ΡΠΎΠΊ — ΡΡΠΎ ΡΠ»Π΅ΠΊΡΡΠΈΡΠ΅ΡΡΠ²ΠΎ, ΠΏΡΠΎΡΠ΅ΠΊΠ°ΡΡΠ΅Π΅ ΠΏΠΎ Π»ΠΈΠ½ΠΈΡΠΌ ΡΠ»Π΅ΠΊΡΡΠΎΠΏΠ΅ΡΠ΅Π΄Π°Ρ ΠΈ Π΄ΠΎΠΌΠ°ΡΠ½Π΅ΠΉ ΡΠ»Π΅ΠΊΡΡΠΎΠΏΡΠΎΠ²ΠΎΠ΄ΠΊΠ΅, Π² ΠΎΡΠ»ΠΈΡΠΈΠ΅ ΠΎΡ ΠΏΠΎΡΡΠΎΡΠ½Π½ΠΎΠ³ΠΎ ΡΠΎΠΊΠ°, ΠΊΠΎΡΠΎΡΡΠΉ ΠΌΡ ΠΏΠΎΠ»ΡΡΠ°Π΅ΠΌ ΠΎΡ Π±Π°ΡΠ°ΡΠ΅ΠΉ.
ΠΠ°ΠΊ ΠΎΠ΄Π½Π° ΡΠ΅ΠΏΡ Π²ΡΠ·ΡΠ²Π°Π΅Ρ ΡΠΎΠΊ Π² Π΄ΡΡΠ³ΠΎΠΉ, Π½Π΅ ΠΊΠ°ΡΠ°ΡΡΡ Π΅Π΅, ΠΈ ΠΊΠ°ΠΊΠΎΠ΅ ΠΎΡΠ½ΠΎΡΠ΅Π½ΠΈΠ΅ Π²ΡΠ΅ ΡΡΠΎ ΠΈΠΌΠ΅Π΅Ρ ΠΊ ΠΌΠ°Π³Π½Π΅ΡΠΈΠ·ΠΌΡ? ΠΡΠ΅ΠΆΠ΄Π΅ ΡΠ΅ΠΌ ΠΌΡ ΠΏΠ΅ΡΠ΅ΠΉΠ΄Π΅ΠΌ ΠΊ ΡΡΠΎΠΌΡ, Π½Π°ΠΌ Π½ΡΠΆΠ½ΠΎ ΡΠ°ΡΡΠΌΠΎΡΡΠ΅ΡΡ Π½Π΅ΡΠΊΠΎΠ»ΡΠΊΠΎ ΠΏΡΠΈΠ½ΡΠΈΠΏΠΎΠ², ΡΠ²ΡΠ·ΡΠ²Π°ΡΡΠΈΡ ΠΌΠ°Π³Π½Π΅ΡΠΈΠ·ΠΌ ΠΈ ΡΠ»Π΅ΠΊΡΡΠΈΡΠ΅ΡΡΠ²ΠΎ:
- ΠΠ°ΠΆΠ΄ΡΠΉ ΡΠ»Π΅ΠΊΡΡΠΈΡΠ΅ΡΠΊΠΈΠΉ ΡΠΎΠΊ ΠΈΠΌΠ΅Π΅Ρ ΠΎΠΊΡΡΠΆΠ°ΡΡΠ΅Π΅ ΠΌΠ°Π³Π½ΠΈΡΠ½ΠΎΠ΅ ΠΏΠΎΠ»Π΅.
- Π£ ΠΏΠ΅ΡΠ΅ΠΌΠ΅Π½Π½ΠΎΠ³ΠΎ ΡΠΎΠΊΠ° Π΅ΡΡΡ ΠΏΠ΅ΡΠ΅ΠΌΠ΅Π½Π½ΡΠ΅ ΠΌΠ°Π³Π½ΠΈΡΠ½ΡΠ΅ ΠΏΠΎΠ»Ρ.
- ΠΠΎΠ»Π΅Π±Π»ΡΡΠΈΠ΅ΡΡ ΠΌΠ°Π³Π½ΠΈΡΠ½ΡΠ΅ ΠΏΠΎΠ»Ρ Π·Π°ΡΡΠ°Π²Π»ΡΡΡ ΡΠΎΠΊΠΈ ΡΠ΅ΡΡ Π² ΠΏΡΠΎΠ²ΠΎΠ΄Π½ΠΈΠΊΠ°Ρ , ΠΏΠΎΠΌΠ΅ΡΠ΅Π½Π½ΡΡ Π² Π½ΠΈΡ , ΡΡΠΎ ΡΠ°ΠΊΠΆΠ΅ ΠΈΠ·Π²Π΅ΡΡΠ½ΠΎ ΠΊΠ°ΠΊ Π·Π°ΠΊΠΎΠ½ Π€Π°ΡΠ°Π΄Π΅Ρ.
Π‘Π»ΠΎΠΆΠ΅Π½ΠΈΠ΅ ΡΡΠΈΡ ΡΡΠ΅Ρ ΡΠ²ΠΎΠΉΡΡΠ² Π²ΠΌΠ΅ΡΡΠ΅ ΠΎΠ·Π½Π°ΡΠ°Π΅Ρ, ΡΡΠΎ ΠΈΠ·ΠΌΠ΅Π½ΡΡΡΠΈΠΉΡΡ ΡΠ»Π΅ΠΊΡΡΠΈΡΠ΅ΡΠΊΠΈΠΉ ΡΠΎΠΊ ΠΎΠΊΡΡΠΆΠ΅Π½ ΡΠΎΠΎΡΠ²Π΅ΡΡΡΠ²ΡΡΡΠΈΠΌ ΠΈΠ·ΠΌΠ΅Π½ΡΡΡΠΈΠΌΡΡ ΠΌΠ°Π³Π½ΠΈΡΠ½ΡΠΌ ΠΏΠΎΠ»Π΅ΠΌ, ΠΊΠΎΡΠΎΡΠΎΠ΅, Π² ΡΠ²ΠΎΡ ΠΎΡΠ΅ΡΠ΅Π΄Ρ, Π³Π΅Π½Π΅ΡΠΈΡΡΠ΅Ρ ΠΈΠ·ΠΌΠ΅Π½ΡΡΡΠΈΠΉΡΡ ΡΠ»Π΅ΠΊΡΡΠΈΡΠ΅ΡΠΊΠΈΠΉ ΡΠΎΠΊ Π² ΠΏΡΠΎΠ²ΠΎΠ΄Π½ΠΈΠΊΠ΅, ΠΏΠΎΠΌΠ΅ΡΠ΅Π½Π½ΠΎΠΌ Π²Π½ΡΡΡΠΈ Π½Π΅Π³ΠΎ, ΠΊΠΎΡΠΎΡΡΠΉ ΠΈΠΌΠ΅Π΅Ρ ΡΠΎΠ±ΡΡΠ²Π΅Π½Π½ΠΎΠ΅ ΠΌΠ°Π³Π½ΠΈΡΠ½ΠΎΠ΅ ΠΏΠΎΠ»Π΅β¦ ΠΈ ΡΠ°ΠΊ Π΄Π°Π»Π΅Π΅. ΠΡΠΎ ΡΠ»Π΅ΠΊΡΡΠΎΠΌΠ°Π³Π½ΠΈΡΠ½ΡΠΉ ΡΠΊΠ²ΠΈΠ²Π°Π»Π΅Π½Ρ ΠΌΠ°ΡΡΠ΅ΡΠΊΠΈ. Π’Π°ΠΊΠΈΠΌ ΠΎΠ±ΡΠ°Π·ΠΎΠΌ, Π² ΡΠ»ΡΡΠ°Π΅ ΡΠ»Π΅ΠΊΡΡΠΎΠΌΠ°Π³Π½ΠΈΡΠ½ΠΎΠΉ ΠΈΠ½Π΄ΡΠΊΡΠΈΠΈ ΡΠ°Π·ΠΌΠ΅ΡΠ΅Π½ΠΈΠ΅ ΠΏΡΠΎΠ²ΠΎΠ΄Π½ΠΈΠΊΠ° Π² ΠΌΠ°Π³Π½ΠΈΡΠ½ΠΎΠΌ ΠΏΠΎΠ»Π΅, ΠΎΠΊΡΡΠΆΠ°ΡΡΠ΅ΠΌ ΠΏΠ΅ΡΠ²ΡΠΉ ΡΠΎΠΊ, Π³Π΅Π½Π΅ΡΠΈΡΡΠ΅Ρ Π²ΡΠΎΡΠΎΠΉ ΡΠΎΠΊ.
ΠΠ½Π΄ΡΠΊΡΠΈΡ — ΡΡΠΎ ΠΏΡΠΈΠ½ΡΠΈΠΏ, ΠΊΠΎΡΠΎΡΡΠΉ Π΄Π΅Π»Π°Π΅Ρ Π²ΠΎΠ·ΠΌΠΎΠΆΠ½ΡΠΌΠΈ ΡΠ»Π΅ΠΊΡΡΠΎΠ΄Π²ΠΈΠ³Π°ΡΠ΅Π»ΠΈ, Π³Π΅Π½Π΅ΡΠ°ΡΠΎΡΡ ΠΈ ΡΡΠ°Π½ΡΡΠΎΡΠΌΠ°ΡΠΎΡΡ, Π° ΡΠ°ΠΊΠΆΠ΅ ΠΏΡΠ΅Π΄ΠΌΠ΅ΡΡ, ΡΠ°ΡΠΏΠΎΠ»ΠΎΠΆΠ΅Π½Π½ΡΠ΅ Π±Π»ΠΈΠΆΠ΅ ΠΊ Π΄ΠΎΠΌΡ, ΡΠ°ΠΊΠΈΠ΅ ΠΊΠ°ΠΊ ΠΏΠ΅ΡΠ΅Π·Π°ΡΡΠΆΠ°Π΅ΠΌΡΠ΅ ΡΠ»Π΅ΠΊΡΡΠΈΡΠ΅ΡΠΊΠΈΠ΅ Π·ΡΠ±Π½ΡΠ΅ ΡΠ΅ΡΠΊΠΈ ΠΈ ΡΡΡΡΠΎΠΉΡΡΠ²Π° Π±Π΅ΡΠΏΡΠΎΠ²ΠΎΠ΄Π½ΠΎΠΉ ΡΠ²ΡΠ·ΠΈ. ΠΡΠ»ΠΈ Ρ Π²Π°Ρ Π΅ΡΡΡ ΡΠΈΡΠΎΠ²Π°ΡΠΊΠ°, ΡΠΊΠΎΡΠ΅Π΅ Π²ΡΠ΅Π³ΠΎ, Π²Ρ ΡΠΆΠ΅ Π³ΠΎΡΠΎΠ²ΠΈΡΠ΅ Π½Π° ΠΈΠ½Π΄ΡΠΊΡΠΈΠΈ. Π’Π΅ΠΏΠ΅ΡΡ Π΄Π°Π²Π°ΠΉΡΠ΅ ΠΏΠΎΡΠΌΠΎΡΡΠΈΠΌ, ΠΊΠ°ΠΊ Π½Π°Π²Π΅Π΄Π΅Π½Π½ΡΠΉ ΡΠΎΠΊ ΠΈΡΠΏΠΎΠ»ΡΠ·ΡΠ΅ΡΡΡ Π΄Π»Ρ Π½Π°Π³ΡΠ΅Π²Π° ΠΈΠ½Π΄ΡΠΊΡΠΈΠΎΠ½Π½ΡΡ Π²Π°ΡΠΎΡΠ½ΡΡ ΠΏΠ°Π½Π΅Π»Π΅ΠΉ.
Π§ΡΠΎ ΡΠ°ΠΊΠΎΠ΅ ΡΠ»Π΅ΠΊΡΡΠΎΠΌΠ°Π³Π½ΠΈΡΠ½Π°Ρ ΠΈΠ½Π΄ΡΠΊΡΠΈΡ? — ΠΡΠ΅Π»Π΅Π½Π½Π°Ρ ΡΠ΅Π³ΠΎΠ΄Π½Ρ
Π’ΡΡΠ΄Π½ΠΎ ΠΏΡΠ΅Π΄ΡΡΠ°Π²ΠΈΡΡ ΠΌΠΈΡ Π±Π΅Π· ΡΠ»Π΅ΠΊΡΡΠΈΡΠ΅ΡΡΠ²Π°.ΠΠΎΠ³Π΄Π°-ΡΠΎ ΡΠ»Π΅ΠΊΡΡΠΈΡΠ΅ΡΡΠ²ΠΎ Π±ΡΠ»ΠΎ ΡΠΊΡΠΎΠΌΠ½ΡΠΌ ΠΏΠΎΠ΄Π°ΡΠΊΠΎΠΌ, ΠΎΠ±Π΅ΡΠΏΠ΅ΡΠΈΠ²Π°ΡΡΠΈΠΌ ΡΠ΅Π»ΠΎΠ²Π΅ΡΠ΅ΡΡΠ²ΠΎ Π½Π΅Π΅ΡΡΠ΅ΡΡΠ²Π΅Π½Π½ΡΠΌ ΡΠ²Π΅ΡΠΎΠΌ, ΠΊΠΎΡΠΎΡΡΠΉ Π½Π΅ Π·Π°Π²ΠΈΡΠ΅Π» ΠΎΡ Π³Π°Π·ΠΎΠ²ΡΡ Π»Π°ΠΌΠΏ ΠΈΠ»ΠΈ ΠΊΠ΅ΡΠΎΡΠΈΠ½ΠΎΠ²ΡΡ ΡΠΎΠ½Π°ΡΠ΅ΠΉ. Π‘Π΅Π³ΠΎΠ΄Π½Ρ ΠΎΠ½ ΠΏΡΠ΅Π²ΡΠ°ΡΠΈΠ»ΡΡ Π² ΠΎΡΠ½ΠΎΠ²Ρ Π½Π°ΡΠ΅Π³ΠΎ ΠΊΠΎΠΌΡΠΎΡΡΠ°, ΠΎΠ±Π΅ΡΠΏΠ΅ΡΠΈΠ²Π°Ρ Π½Π°ΡΠ΅ ΠΎΡΠΎΠΏΠ»Π΅Π½ΠΈΠ΅, ΠΎΡΠ²Π΅ΡΠ΅Π½ΠΈΠ΅ ΠΈ ΠΊΠ»ΠΈΠΌΠ°Ρ-ΠΊΠΎΠ½ΡΡΠΎΠ»Ρ, Π° ΡΠ°ΠΊΠΆΠ΅ ΠΏΠΈΡΠ°Ρ Π²ΡΡ Π½Π°ΡΡ Π±ΡΡΠΎΠ²ΡΡ ΡΠ΅Ρ Π½ΠΈΠΊΡ, Π±ΡΠ΄Ρ ΡΠΎ ΠΏΡΠΈΠ³ΠΎΡΠΎΠ²Π»Π΅Π½ΠΈΠ΅ ΠΏΠΈΡΠΈ, ΡΠ±ΠΎΡΠΊΠ° ΠΈΠ»ΠΈ ΡΠ°Π·Π²Π»Π΅ΡΠ΅Π½ΠΈΡ. Π ΠΏΠΎΠ΄ Π±ΠΎΠ»ΡΡΠΈΠ½ΡΡΠ²ΠΎΠΌ ΠΌΠ°ΡΠΈΠ½, ΠΊΠΎΡΠΎΡΡΠ΅ Π΄Π΅Π»Π°ΡΡ ΡΡΠΎ Π²ΠΎΠ·ΠΌΠΎΠΆΠ½ΡΠΌ, Π½Π°Ρ ΠΎΠ΄ΠΈΡΡΡ ΠΏΡΠΎΡΡΠΎΠΉ Π·Π°ΠΊΠΎΠ½, ΠΈΠ·Π²Π΅ΡΡΠ½ΡΠΉ ΠΊΠ°ΠΊ ΡΠ»Π΅ΠΊΡΡΠΎΠΌΠ°Π³Π½ΠΈΡΠ½Π°Ρ ΠΈΠ½Π΄ΡΠΊΡΠΈΡ, Π·Π°ΠΊΠΎΠ½, ΠΊΠΎΡΠΎΡΡΠΉ ΠΎΠΏΠΈΡΡΠ²Π°Π΅Ρ ΡΠ°Π±ΠΎΡΡ Π³Π΅Π½Π΅ΡΠ°ΡΠΎΡΠΎΠ², ΡΠ»Π΅ΠΊΡΡΠΎΠ΄Π²ΠΈΠ³Π°ΡΠ΅Π»Π΅ΠΉ, ΡΡΠ°Π½ΡΡΠΎΡΠΌΠ°ΡΠΎΡΠΎΠ², Π°ΡΠΈΠ½Ρ ΡΠΎΠ½Π½ΡΡ Π΄Π²ΠΈΠ³Π°ΡΠ΅Π»Π΅ΠΉ, ΡΠΈΠ½Ρ ΡΠΎΠ½Π½ΡΡ Π΄Π²ΠΈΠ³Π°ΡΠ΅Π»Π΅ΠΉ, ΡΠΎΠ»Π΅Π½ΠΎΠΈΠ΄ΠΎΠ² ΠΈ Π±ΠΎΠ»ΡΡΠΈΠ½ΡΡΠ²Π° Π΄ΡΡΠ³ΠΈΡ ΡΠ»Π΅ΠΊΡΡΠΈΡΠ΅ΡΠΊΠΈΡ ΠΌΠ°ΡΠΈΠ½.Π‘ Π½Π°ΡΡΠ½ΠΎΠΉ ΡΠΎΡΠΊΠΈ Π·ΡΠ΅Π½ΠΈΡ ΡΡΠΎ ΠΎΡΠ½ΠΎΡΠΈΡΡΡ ΠΊ ΡΠΎΠ·Π΄Π°Π½ΠΈΡ Π½Π°ΠΏΡΡΠΆΠ΅Π½ΠΈΡ ΡΠ΅ΡΠ΅Π· ΠΏΡΠΎΠ²ΠΎΠ΄Π½ΠΈΠΊ (ΠΏΡΠΎΠ²ΠΎΠ΄ ΠΈΠ»ΠΈ Π°Π½Π°Π»ΠΎΠ³ΠΈΡΠ½ΡΠΉ ΠΊΡΡΠΎΠΊ ΠΏΡΠΎΠ²ΠΎΠ΄ΡΡΠ΅Π³ΠΎ ΠΌΠ°ΡΠ΅ΡΠΈΠ°Π»Π°), ΠΊΠΎΡΠΎΡΡΠΉ Π΄Π²ΠΈΠΆΠ΅ΡΡΡ ΡΠ΅ΡΠ΅Π· ΠΌΠ°Π³Π½ΠΈΡΠ½ΠΎΠ΅ ΠΏΠΎΠ»Π΅.
Π₯ΠΎΡΡ ΡΡΠΈΡΠ°Π΅ΡΡΡ, ΡΡΠΎ ΠΌΠ½ΠΎΠ³ΠΈΠ΅ Π»ΡΠ΄ΠΈ Π²Π½Π΅ΡΠ»ΠΈ ΡΠ²ΠΎΠΉ Π²ΠΊΠ»Π°Π΄ Π² ΠΎΡΠΊΡΡΡΠΈΠ΅ ΡΡΠΎΠ³ΠΎ ΡΠ²Π»Π΅Π½ΠΈΡ, ΠΈΠΌΠ΅Π½Π½ΠΎ ΠΠ°ΠΉΠΊΠ»Ρ Π€Π°ΡΠ°Π΄Π΅Ρ ΠΏΡΠΈΠΏΠΈΡΡΠ²Π°ΡΡ ΠΏΠ΅ΡΠ²ΠΎΠ΅ ΠΎΡΠΊΡΡΡΠΈΠ΅ Π² 1831 Π³ΠΎΠ΄Ρ. ΠΠ·Π²Π΅ΡΡΠ½ΡΠΉ ΠΊΠ°ΠΊ Π·Π°ΠΊΠΎΠ½ Π€Π°ΡΠ°Π΄Π΅Ρ, ΠΎΠ½ Π³Π»Π°ΡΠΈΡ, ΡΡΠΎ Β«ΠΈΠ½Π΄ΡΡΠΈΡΠΎΠ²Π°Π½Π½Π°Ρ ΡΠ»Π΅ΠΊΡΡΠΎΠ΄Π²ΠΈΠΆΡΡΠ°Ρ ΡΠΈΠ»Π° (ΠΠΠ‘) Π² Π»ΡΠ±ΠΎΠΌ Π·Π°ΠΌΠΊΠ½ΡΡΡΠΉ ΠΊΠΎΠ½ΡΡΡ ΡΠ°Π²Π΅Π½ ΡΠΊΠΎΡΠΎΡΡΠΈ ΠΈΠ·ΠΌΠ΅Π½Π΅Π½ΠΈΡ ΠΌΠ°Π³Π½ΠΈΡΠ½ΠΎΠ³ΠΎ ΠΏΠΎΡΠΎΠΊΠ° ΡΠ΅ΡΠ΅Π· ΠΊΠΎΠ½ΡΡΡ Β».ΠΠ° ΠΏΡΠ°ΠΊΡΠΈΠΊΠ΅ ΡΡΠΎ ΠΎΠ·Π½Π°ΡΠ°Π΅Ρ, ΡΡΠΎ ΡΠ»Π΅ΠΊΡΡΠΈΡΠ΅ΡΠΊΠΈΠΉ ΡΠΎΠΊ Π±ΡΠ΄Π΅Ρ ΠΈΠ½Π΄ΡΡΠΈΡΠΎΠ²Π°ΡΡΡΡ Π² Π»ΡΠ±ΠΎΠΉ Π·Π°ΠΌΠΊΠ½ΡΡΠΎΠΉ ΡΠ΅ΠΏΠΈ, ΠΊΠΎΠ³Π΄Π° ΠΌΠ°Π³Π½ΠΈΡΠ½ΡΠΉ ΠΏΠΎΡΠΎΠΊ (ΡΠΎ Π΅ΡΡΡ Π²Π΅Π»ΠΈΡΠΈΠ½Π° ΠΌΠ°Π³Π½ΠΈΡΠ½ΠΎΠ³ΠΎ ΠΏΠΎΠ»Ρ), ΠΏΡΠΎΡ
ΠΎΠ΄ΡΡΠΈΠΉ ΡΠ΅ΡΠ΅Π· ΠΏΠΎΠ²Π΅ΡΡ
Π½ΠΎΡΡΡ, ΠΎΠ³ΡΠ°Π½ΠΈΡΠ΅Π½Π½ΡΡ ΠΏΡΠΎΠ²ΠΎΠ΄Π½ΠΈΠΊΠΎΠΌ, ΠΈΠ·ΠΌΠ΅Π½ΡΠ΅ΡΡΡ. ΠΡΠΎ ΠΏΡΠΈΠΌΠ΅Π½ΠΈΠΌΠΎ Π½Π΅Π·Π°Π²ΠΈΡΠΈΠΌΠΎ ΠΎΡ ΡΠΎΠ³ΠΎ, ΠΈΠ·ΠΌΠ΅Π½ΡΠ΅ΡΡΡ Π»ΠΈ ΡΠ°ΠΌΠΎ ΠΏΠΎΠ»Π΅ ΠΏΠΎ ΡΠΈΠ»Π΅ ΠΈΠ»ΠΈ ΡΠ΅ΡΠ΅Π· Π½Π΅Π³ΠΎ ΠΏΠ΅ΡΠ΅ΠΌΠ΅ΡΠ°Π΅ΡΡΡ ΠΏΡΠΎΠ²ΠΎΠ΄Π½ΠΈΠΊ.
Π’ΠΎΠ³Π΄Π° ΠΊΠ°ΠΊ ΡΠΆΠ΅ Π±ΡΠ»ΠΎ ΠΈΠ·Π²Π΅ΡΡΠ½ΠΎ, ΡΡΠΎ ΡΠ»Π΅ΠΊΡΡΠΈΡΠ΅ΡΠΊΠΈΠΉ ΡΠΎΠΊ ΡΠΎΠ·Π΄Π°Π΅Ρ ΠΌΠ°Π³Π½ΠΈΡΠ½ΠΎΠ΅ ΠΏΠΎΠ»Π΅, Π€Π°ΡΠ°Π΄Π΅ΠΉ ΠΏΠΎΠΊΠ°Π·Π°Π», ΡΡΠΎ Π²Π΅ΡΠ½ΠΎ ΠΈ ΠΎΠ±ΡΠ°ΡΠ½ΠΎΠ΅. ΠΠΎΡΠΎΡΠ΅ Π³ΠΎΠ²ΠΎΡΡ, ΠΎΠ½ Π΄ΠΎΠΊΠ°Π·Π°Π», ΡΡΠΎ ΠΌΠΎΠΆΠ½ΠΎ Π³Π΅Π½Π΅ΡΠΈΡΠΎΠ²Π°ΡΡ ΡΠ»Π΅ΠΊΡΡΠΈΡΠ΅ΡΠΊΠΈΠΉ ΡΠΎΠΊ, ΠΏΡΠΎΠΏΡΡΠΊΠ°Ρ ΠΏΡΠΎΠ²ΠΎΠ΄ ΡΠ΅ΡΠ΅Π· ΠΌΠ°Π³Π½ΠΈΡΠ½ΠΎΠ΅ ΠΏΠΎΠ»Π΅.Π§ΡΠΎΠ±Ρ ΠΏΡΠΎΠ²Π΅ΡΠΈΡΡ ΡΡΡ Π³ΠΈΠΏΠΎΡΠ΅Π·Ρ, Π€Π°ΡΠ°Π΄Π΅ΠΉ ΠΎΠ±Π΅ΡΠ½ΡΠ» ΠΊΡΡΠΎΠΊ ΠΌΠ΅ΡΠ°Π»Π»ΠΈΡΠ΅ΡΠΊΠΎΠΉ ΠΏΡΠΎΠ²ΠΎΠ»ΠΎΠΊΠΈ Π²ΠΎΠΊΡΡΠ³ Π±ΡΠΌΠ°ΠΆΠ½ΠΎΠ³ΠΎ ΡΠΈΠ»ΠΈΠ½Π΄ΡΠ°, Π° Π·Π°ΡΠ΅ΠΌ ΠΏΠΎΠ΄ΠΊΠ»ΡΡΠΈΠ» ΠΊΠ°ΡΡΡΠΊΡ ΠΊ Π³Π°Π»ΡΠ²Π°Π½ΠΎΠΌΠ΅ΡΡΡ (ΡΡΡΡΠΎΠΉΡΡΠ²Ρ, ΠΈΡΠΏΠΎΠ»ΡΠ·ΡΠ΅ΠΌΠΎΠΌΡ Π΄Π»Ρ ΠΈΠ·ΠΌΠ΅ΡΠ΅Π½ΠΈΡ ΡΠ»Π΅ΠΊΡΡΠΈΡΠ΅ΡΠΊΠΎΠ³ΠΎ ΡΠΎΠΊΠ°). ΠΠ°ΡΠ΅ΠΌ ΠΎΠ½ ΠΏΠ΅ΡΠ΅ΠΌΠ΅ΡΠ°Π» ΠΌΠ°Π³Π½ΠΈΡ Π²Π·Π°Π΄ ΠΈ Π²ΠΏΠ΅ΡΠ΅Π΄ Π²Π½ΡΡΡΠΈ ΡΠΈΠ»ΠΈΠ½Π΄ΡΠ° ΠΈ ΡΠ΅Π³ΠΈΡΡΡΠΈΡΠΎΠ²Π°Π» Ρ ΠΏΠΎΠΌΠΎΡΡΡ Π³Π°Π»ΡΠ²Π°Π½ΠΎΠΌΠ΅ΡΡΠ°, ΡΡΠΎ Π² ΠΏΡΠΎΠ²ΠΎΠ΄Π΅ ΠΈΠ½Π΄ΡΡΠΈΡΠΎΠ²Π°Π»ΡΡ ΡΠ»Π΅ΠΊΡΡΠΈΡΠ΅ΡΠΊΠΈΠΉ ΡΠΎΠΊ. ΠΠ° ΠΎΡΠ½ΠΎΠ²Π°Π½ΠΈΠΈ ΡΡΠΎΠ³ΠΎ ΠΎΠ½ ΠΏΠΎΠ΄ΡΠ²Π΅ΡΠ΄ΠΈΠ», ΡΡΠΎ Π΄Π²ΠΈΠΆΡΡΠ΅Π΅ΡΡ ΠΌΠ°Π³Π½ΠΈΡΠ½ΠΎΠ΅ ΠΏΠΎΠ»Π΅ Π½Π΅ΠΎΠ±Ρ
ΠΎΠ΄ΠΈΠΌΠΎ Π΄Π»Ρ ΠΈΠ½Π΄ΡΠΊΡΠΈΠΈ ΡΠ»Π΅ΠΊΡΡΠΈΡΠ΅ΡΠΊΠΎΠ³ΠΎ ΠΏΠΎΠ»Ρ, ΠΏΠΎΡΠΎΠΌΡ ΡΡΠΎ, ΠΊΠΎΠ³Π΄Π° ΠΌΠ°Π³Π½ΠΈΡ ΠΏΡΠ΅ΠΊΡΠ°ΡΠ°Π΅Ρ Π΄Π²ΠΈΠΆΠ΅Π½ΠΈΠ΅, ΠΏΡΠ΅ΠΊΡΠ°ΡΠ°Π΅ΡΡΡ ΠΈ ΡΠΎΠΊ.
Π‘Π΅Π³ΠΎΠ΄Π½Ρ ΡΠ»Π΅ΠΊΡΡΠΎΠΌΠ°Π³Π½ΠΈΡΠ½Π°Ρ ΠΈΠ½Π΄ΡΠΊΡΠΈΡ ΠΈΡΠΏΠΎΠ»ΡΠ·ΡΠ΅ΡΡΡ Π΄Π»Ρ ΠΏΠΈΡΠ°Π½ΠΈΡ ΠΌΠ½ΠΎΠ³ΠΈΡ
ΡΠ»Π΅ΠΊΡΡΠΈΡΠ΅ΡΠΊΠΈΡ
ΡΡΡΡΠΎΠΉΡΡΠ².ΠΠ΄Π½ΠΎ ΠΈΠ· Π½Π°ΠΈΠ±ΠΎΠ»Π΅Π΅ ΡΠΈΡΠΎΠΊΠΎ ΠΈΠ·Π²Π΅ΡΡΠ½ΡΡ
ΠΏΡΠΈΠΌΠ΅Π½Π΅Π½ΠΈΠΉ — Π² ΡΠ»Π΅ΠΊΡΡΠΈΡΠ΅ΡΠΊΠΈΡ
Π³Π΅Π½Π΅ΡΠ°ΡΠΎΡΠ°Ρ
(ΡΠ°ΠΊΠΈΡ
ΠΊΠ°ΠΊ ΠΏΠ»ΠΎΡΠΈΠ½Ρ Π³ΠΈΠ΄ΡΠΎΡΠ»Π΅ΠΊΡΡΠΎΡΡΠ°Π½ΡΠΈΠΉ), Π³Π΄Π΅ ΠΌΠ΅Ρ
Π°Π½ΠΈΡΠ΅ΡΠΊΠ°Ρ ΡΠ½Π΅ΡΠ³ΠΈΡ ΠΈΡΠΏΠΎΠ»ΡΠ·ΡΠ΅ΡΡΡ Π΄Π»Ρ ΠΏΠ΅ΡΠ΅ΠΌΠ΅ΡΠ΅Π½ΠΈΡ ΠΌΠ°Π³Π½ΠΈΡΠ½ΠΎΠ³ΠΎ ΠΏΠΎΠ»Ρ ΠΌΠΈΠΌΠΎ ΠΊΠ°ΡΡΡΠ΅ΠΊ Ρ ΠΏΡΠΎΠ²ΠΎΠ»ΠΎΠΊΠΎΠΉ Π΄Π»Ρ Π³Π΅Π½Π΅ΡΠ°ΡΠΈΠΈ Π½Π°ΠΏΡΡΠΆΠ΅Π½ΠΈΡ.
Π ΠΌΠ°ΡΠ΅ΠΌΠ°ΡΠΈΡΠ΅ΡΠΊΠΎΠΉ ΡΠΎΡΠΌΠ΅ Π·Π°ΠΊΠΎΠ½ Π€Π°ΡΠ°Π΄Π΅Ρ Π³Π»Π°ΡΠΈΡ:? = — d? B / dt, Π³Π΄Π΅? — ΡΠ»Π΅ΠΊΡΡΠΎΠ΄Π²ΠΈΠΆΡΡΠ°Ρ ΡΠΈΠ»Π°, ΞB — ΠΌΠ°Π³Π½ΠΈΡΠ½ΡΠΉ ΠΏΠΎΡΠΎΠΊ, Π° d ΠΈ t — ΡΠ°ΡΡΡΠΎΡΠ½ΠΈΠ΅ ΠΈ Π²ΡΠ΅ΠΌΡ.
ΠΡ Π½Π°ΠΏΠΈΡΠ°Π»ΠΈ ΠΌΠ½ΠΎΠ³ΠΎ ΡΡΠ°ΡΠ΅ΠΉ ΠΎΠ± ΡΠ»Π΅ΠΊΡΡΠΎΠΌΠ°Π³Π½ΠΈΡΠ½ΠΎΠΉ ΠΈΠ½Π΄ΡΠΊΡΠΈΠΈ Π΄Π»Ρ Universe Today. ΠΠΎΡ ΡΡΠ°ΡΡΡ ΠΎΠ± ΡΠ»Π΅ΠΊΡΡΠΎΠΌΠ°Π³Π½ΠΈΡΠ°Ρ , Π° Π²ΠΎΡ ΡΡΠ°ΡΡΡ ΠΎ Π³Π΅Π½Π΅ΡΠ°ΡΠΎΡΠ°Ρ .
ΠΡΠ»ΠΈ Π²Π°ΠΌ Π½ΡΠΆΠ½Π° Π΄ΠΎΠΏΠΎΠ»Π½ΠΈΡΠ΅Π»ΡΠ½Π°Ρ ΠΈΠ½ΡΠΎΡΠΌΠ°ΡΠΈΡ ΠΎΠ± ΡΠ»Π΅ΠΊΡΡΠΎΠΌΠ°Π³Π½ΠΈΡΠ½ΠΎΠΉ ΠΈΠ½Π΄ΡΠΊΡΠΈΠΈ, ΠΎΠ·Π½Π°ΠΊΠΎΠΌΡΡΠ΅ΡΡ Ρ ΡΡΠΈΠΌΠΈ ΡΡΠ°ΡΡΡΠΌΠΈ Π² All About Circuits and Physics 24/7.
ΠΡ ΡΠ°ΠΊΠΆΠ΅ Π·Π°ΠΏΠΈΡΠ°Π»ΠΈ ΡΠ΅Π»ΡΠΉ ΡΠΏΠΈΠ·ΠΎΠ΄ Astronomy Cast, ΠΏΠΎΡΠ²ΡΡΠ΅Π½Π½ΡΠΉ ΡΠ»Π΅ΠΊΡΡΠΎΠΌΠ°Π³Π½Π΅ΡΠΈΠ·ΠΌΡ. ΠΠΎΡΠ»ΡΡΠ°ΠΉΡΠ΅, ΠΠΏΠΈΠ·ΠΎΠ΄ 103: ΠΠ»Π΅ΠΊΡΡΠΎΠΌΠ°Π³Π½Π΅ΡΠΈΠ·ΠΌ.
ΠΡΡΠΎΡΠ½ΠΈΠΊΠΈ:
http://en.wikipedia.org/wiki/Electromagnetic_induction
http://en.wikipedia.org/wiki/Faraday%27s_law_of_induction
http://en.wikipedia.org/wiki/Mintage_flux
http: //ΠΌΠΈΠΊΡΠΎΠΌΠ°Π³Π½ΠΈΡ.fsu.edu/electromag/java/faraday2/
http://www.scienceclarified.com/El-Ex/Electromagnetic-Induction.html
http://en.wikipedia.org/wiki/Galvanometer
ΠΡΠ°Π²ΠΈΡΡΡ:
ΠΡΠ°Π²ΠΈΡΡΡ ΠΠ°Π³ΡΡΠ·ΠΊΠ° …
ΠΠΎΠ»Π΅ΠΊΡΠ»ΡΡΠ½ΡΠ΅ Π²ΡΡΠ°ΠΆΠ΅Π½ΠΈΡ: ΡΠ»Π΅ΠΊΡΡΠΈΡΠ΅ΡΡΠ²ΠΎ ΠΈ ΠΌΠ°Π³Π½Π΅ΡΠΈΠ·ΠΌ
ΠΠ½Π΄ΡΠΊΡΠΈΠ²Π½ΠΎΡΡΡ
ΠΠ½Π΄ΡΠΊΡΠΈΠ²Π½ΠΎΡΡΡ — ΡΡΠΎ ΡΠ²ΠΎΠΉΡΡΠ²ΠΎ ΡΠ»Π΅ΠΊΡΡΠΈΡΠ΅ΡΠΊΠΎΠΉ ΡΠ΅ΠΏΠΈ, Ρ ΠΏΠΎΠΌΠΎΡΡΡ ΠΊΠΎΡΠΎΡΠΎΠ³ΠΎ ΠΈΠ·ΠΌΠ΅Π½ΡΡΡΠ΅Π΅ΡΡ ΠΌΠ°Π³Π½ΠΈΡΠ½ΠΎΠ΅ ΠΏΠΎΠ»Π΅ ΡΠΎΠ·Π΄Π°Π΅Ρ ΡΠ»Π΅ΠΊΡΡΠΎΠ΄Π²ΠΈΠΆΡΡΡΡ ΡΠΈΠ»Ρ ΠΈΠ»ΠΈ Π½Π°ΠΏΡΡΠΆΠ΅Π½ΠΈΠ΅ Π² ΡΡΠΎΠΉ ΡΠ΅ΠΏΠΈ ΠΈΠ»ΠΈ Π² ΡΠΎΡΠ΅Π΄Π½Π΅ΠΉ ΡΠ΅ΠΏΠΈ.ΠΠ½Π΄ΡΠΊΡΠΈΠ²Π½ΠΎΡΡΡ ΡΠ°ΠΊΠΆΠ΅ ΠΎΠΏΡΠ΅Π΄Π΅Π»ΡΠ΅ΡΡΡ ΠΊΠ°ΠΊ ΡΠ²ΠΎΠΉΡΡΠ²ΠΎ ΡΠ»Π΅ΠΊΡΡΠΈΡΠ΅ΡΠΊΠΎΠΉ ΡΠ΅ΠΏΠΈ, ΠΏΡΠΎΡΠΈΠ²ΠΎΠ΄Π΅ΠΉΡΡΠ²ΡΡΡΠ΅ΠΉ Π»ΡΠ±ΠΎΠΌΡ ΠΈΠ·ΠΌΠ΅Π½Π΅Π½ΠΈΡ ΡΠΎΠΊΠ°. Π 1831 Π³ΠΎΠ΄Ρ Π°Π½Π³Π»ΠΈΠΉΡΠΊΠΈΠΉ ΡΡΠ΅Π½ΡΠΉ ΠΠ°ΠΉΠΊΠ» Π€Π°ΡΠ°Π΄Π΅ΠΉ ΠΎΠ±Π½Π°ΡΡΠΆΠΈΠ», ΡΡΠΎ ΠΈΠ·ΠΌΠ΅Π½ΡΡΡΠ΅Π΅ΡΡ ΠΌΠ°Π³Π½ΠΈΡΠ½ΠΎΠ΅ ΠΏΠΎΠ»Π΅ Π² ΡΠ΅ΠΏΠΈ ΠΈΠ½Π΄ΡΡΠΈΡΡΠ΅Ρ ΡΠΎΠΊ Π² ΡΠΎΡΠ΅Π΄Π½Π΅ΠΉ ΡΠ΅ΠΏΠΈ. ΠΡΠΈΠΌΠ΅ΡΠ½ΠΎ Π² ΡΠΎ ΠΆΠ΅ Π²ΡΠ΅ΠΌΡ ΡΡΠΎ ΠΎΡΠΊΡΡΡΠΈΠ΅ Π½Π΅Π·Π°Π²ΠΈΡΠΈΠΌΠΎ ΡΠ΄Π΅Π»Π°Π» Π°ΠΌΠ΅ΡΠΈΠΊΠ°Π½ΡΠΊΠΈΠΉ ΡΡΠ΅Π½ΡΠΉ ΠΠΆΠΎΠ·Π΅Ρ ΠΠ΅Π½ΡΠΈ. ΠΠ΅Π½Π΅ΡΠ°ΡΠΈΡ ΡΠ»Π΅ΠΊΡΡΠΎΠ΄Π²ΠΈΠΆΡΡΠ΅ΠΉ ΡΠΈΠ»Ρ ΠΈ ΡΠΎΠΊΠ° ΠΈΠ·ΠΌΠ΅Π½ΡΡΡΠΈΠΌΡΡ ΠΌΠ°Π³Π½ΠΈΡΠ½ΡΠΌ ΠΏΠΎΠ»Π΅ΠΌ Π½Π°Π·ΡΠ²Π°Π΅ΡΡΡ ΡΠ»Π΅ΠΊΡΡΠΎΠΌΠ°Π³Π½ΠΈΡΠ½ΠΎΠΉ ΠΈΠ½Π΄ΡΠΊΡΠΈΠ΅ΠΉ. ΠΠ»Π΅ΠΊΡΡΠΎΠ³Π΅Π½Π΅ΡΠ°ΡΠΎΡΡ ΡΠ°Π±ΠΎΡΠ°ΡΡ ΠΏΠΎ ΠΏΡΠΈΠ½ΡΠΈΠΏΡ ΠΈΠ½Π΄ΡΠΊΡΠΈΠ²Π½ΠΎΡΡΠΈ.
ΠΠΈΠ½ΠΈΠΈ ΠΌΠ°Π³Π½ΠΈΡΠ½ΠΎΠ³ΠΎ ΠΏΠΎΠ»ΡΠ§ΡΠΎΠ±Ρ Π»ΡΡΡΠ΅ ΠΏΠΎΠ½ΡΡΡ ΠΈΠ½Π΄ΡΠΊΡΠΈΠ²Π½ΠΎΡΡΡ, ΠΏΠΎΠ»Π΅Π·Π½ΠΎ ΠΈΠΌΠ΅ΡΡ ΠΏΡΠ΅Π΄ΡΡΠ°Π²Π»Π΅Π½ΠΈΠ΅ ΠΎ ΡΠΈΠ»ΠΎΠ²ΡΡ Π»ΠΈΠ½ΠΈΡΡ ΠΌΠ°Π³Π½ΠΈΡΠ½ΠΎΠ³ΠΎ ΠΏΠΎΠ»Ρ. ΠΡΠ΅ ΠΌΠ°Π³Π½ΠΈΡΡ ΠΎΠΊΡΡΠΆΠ΅Π½Ρ ΠΌΠ°Π³Π½ΠΈΡΠ½ΡΠΌ ΠΏΠΎΠ»Π΅ΠΌ, ΡΠ°ΠΊΠΆΠ΅ Π½Π°Π·ΡΠ²Π°Π΅ΠΌΡΠΌ ΠΌΠ°Π³Π½ΠΈΡΠ½ΡΠΌ ΠΏΠΎΡΠΎΠΊΠΎΠΌ. ΠΠ°Π³Π½ΠΈΡΠ½ΠΎΠ΅ ΠΏΠΎΠ»Π΅ ΠΌΠΎΠΆΠ½ΠΎ ΠΏΡΠ΅Π΄ΡΡΠ°Π²ΠΈΡΡ ΠΊΠ°ΠΊ ΡΠΎΡΡΠΎΡΡΠ΅Π΅ ΠΈΠ· ΡΠΈΠ»ΠΎΠ²ΡΡ Π»ΠΈΠ½ΠΈΠΉ ΠΈΠ»ΠΈ ΡΠΈΠ»ΠΎΠ²ΡΡ Π»ΠΈΠ½ΠΈΠΉ. Π‘ΠΈΠ»Ρ ΠΌΠ°Π³Π½ΠΈΡΠ½ΠΎΠ³ΠΎ ΠΏΡΠΈΡΡΠΆΠ΅Π½ΠΈΡ ΠΈ ΠΎΡΡΠ°Π»ΠΊΠΈΠ²Π°Π½ΠΈΡ Π΄Π²ΠΈΠΆΡΡΡΡ ΠΏΠΎ ΡΠΈΠ»ΠΎΠ²ΡΠΌ Π»ΠΈΠ½ΠΈΡΠΌ. Π¨Π°Π±Π»ΠΎΠ½ ΡΠΈΠ»ΠΎΠ²ΡΡ Π»ΠΈΠ½ΠΈΠΉ ΠΌΠ°Π³Π½ΠΈΡΠ½ΠΎΠ³ΠΎ ΠΏΠΎΠ»Ρ ΠΌΠΎΠΆΠ½ΠΎ Π½Π°Π±Π»ΡΠ΄Π°ΡΡ Π² Π½Π°ΡΠ΅ΠΌ ΠΈΠ½ΡΠ΅ΡΠ°ΠΊΡΠΈΠ²Π½ΠΎΠΌ ΡΡΠΊΠΎΠ²ΠΎΠ΄ΡΡΠ²Π΅ ΠΏΠΎ Java Magnetic Field Lines.
| ΠΠ½ΡΠ΅ΡΠ°ΠΊΡΠΈΠ²Π½ΠΎΠ΅ ΡΡΠ΅Π±Π½ΠΎΠ΅ ΠΏΠΎΡΠΎΠ±ΠΈΠ΅ ΠΏΠΎ Java | ||
Π€Π°ΡΠ°Π΄Π΅ΠΉ ΠΎΡΠΊΡΡΠ» ΡΠ»Π΅ΠΊΡΡΠΎΠΌΠ°Π³Π½ΠΈΡΠ½ΡΡ ΠΈΠ½Π΄ΡΠΊΡΠΈΡ Π² ΡΠΊΡΠΏΠ΅ΡΠΈΠΌΠ΅Π½ΡΠ΅ Ρ ΠΈΡΠΏΠΎΠ»ΡΠ·ΠΎΠ²Π°Π½ΠΈΠ΅ΠΌ Π΄Π²ΡΡ ΠΊΠ°ΡΡΡΠ΅ΠΊ ΠΏΡΠΎΠ²ΠΎΠ»ΠΎΠΊΠΈ, Π½Π°ΠΌΠΎΡΠ°Π½Π½ΡΡ Π²ΠΎΠΊΡΡΠ³ ΠΏΡΠΎΡΠΈΠ²ΠΎΠΏΠΎΠ»ΠΎΠΆΠ½ΡΡ ΡΡΠΎΡΠΎΠ½ ΠΊΠΎΠ»ΡΡΠ° ΠΈΠ· ΠΌΡΠ³ΠΊΠΎΠ³ΠΎ ΠΆΠ΅Π»Π΅Π·Π°, Π°Π½Π°Π»ΠΎΠ³ΠΈΡΠ½ΠΎ ΡΠΊΡΠΏΠ΅ΡΠΈΠΌΠ΅Π½ΡΠ°Π»ΡΠ½ΠΎΠΉ ΡΡΡΠ°Π½ΠΎΠ²ΠΊΠ΅ Π½Π° Π ΠΈΡΡΠ½ΠΊΠ΅ 1 Π½ΠΈΠΆΠ΅.
ΠΠ΅ΡΠ²Π°Ρ ΠΊΠ°ΡΡΡΠΊΠ° ΡΠΏΡΠ°Π²Π° ΠΏΡΠΈΠΊΡΠ΅ΠΏΠ»Π΅Π½Π° ΠΊ Π±Π°ΡΠ°ΡΠ΅Π΅.ΠΡΠΎΡΠ°Ρ ΠΊΠ°ΡΡΡΠΊΠ° ΡΠΎΠ΄Π΅ΡΠΆΠΈΡ ΠΊΠΎΠΌΠΏΠ°Ρ, ΠΊΠΎΡΠΎΡΡΠΉ Π΄Π΅ΠΉΡΡΠ²ΡΠ΅Ρ ΠΊΠ°ΠΊ Π³Π°Π»ΡΠ²Π°Π½ΠΎΠΌΠ΅ΡΡ Π΄Π»Ρ ΠΎΠΏΡΠ΅Π΄Π΅Π»Π΅Π½ΠΈΡ ΠΏΡΠΎΡΠ΅ΠΊΠ°Π½ΠΈΡ ΡΠΎΠΊΠ°. ΠΠΎΠ³Π΄Π° ΠΏΠ΅ΡΠ΅ΠΊΠ»ΡΡΠ°ΡΠ΅Π»Ρ Π·Π°ΠΌΠΊΠ½ΡΡ, ΡΠ΅ΡΠ΅Π· ΠΏΠ΅ΡΠ²ΡΡ ΠΊΠ°ΡΡΡΠΊΡ ΠΏΡΠΎΡ ΠΎΠ΄ΠΈΡ ΡΠΎΠΊ, ΠΈ ΠΆΠ΅Π»Π΅Π·Π½ΠΎΠ΅ ΠΊΠΎΠ»ΡΡΠΎ Π½Π°ΠΌΠ°Π³Π½ΠΈΡΠΈΠ²Π°Π΅ΡΡΡ. ΠΠΎΠ³Π΄Π° ΠΏΠ΅ΡΠ΅ΠΊΠ»ΡΡΠ°ΡΠ΅Π»Ρ Π² ΠΏΠ΅ΡΠ²ΡΠΉ ΡΠ°Π· Π·Π°ΠΌΡΠΊΠ°Π΅ΡΡΡ, ΠΊΠΎΠΌΠΏΠ°Ρ Π²ΠΎ Π²ΡΠΎΡΠΎΠΉ ΠΊΠ°ΡΡΡΠΊΠ΅ Π½Π° ΠΌΠ³Π½ΠΎΠ²Π΅Π½ΠΈΠ΅ ΠΎΡΠΊΠ»ΠΎΠ½ΡΠ΅ΡΡΡ ΠΈ Π½Π΅ΠΌΠ΅Π΄Π»Π΅Π½Π½ΠΎ Π²ΠΎΠ·Π²ΡΠ°ΡΠ°Π΅ΡΡΡ Π² ΠΈΡΡ ΠΎΠ΄Π½ΠΎΠ΅ ΠΏΠΎΠ»ΠΎΠΆΠ΅Π½ΠΈΠ΅. ΠΡΠΊΠ»ΠΎΠ½Π΅Π½ΠΈΠ΅ ΠΊΠΎΠΌΠΏΠ°ΡΠ° ΡΠΊΠ°Π·ΡΠ²Π°Π΅Ρ Π½Π° ΡΠΎ, ΡΡΠΎ Π²ΠΎΠ·Π½ΠΈΠΊΠ»Π° ΡΠ»Π΅ΠΊΡΡΠΎΠ΄Π²ΠΈΠΆΡΡΠ°Ρ ΡΠΈΠ»Π°, Π·Π°ΡΡΠ°Π²ΠΈΠ²ΡΠ°Ρ Π½Π° ΠΌΠ³Π½ΠΎΠ²Π΅Π½ΠΈΠ΅ ΠΏΡΠΎΡΠ΅ΠΊΠ°ΡΡ ΡΠΎΠΊ Π²ΠΎ Π²ΡΠΎΡΠΎΠΉ ΠΊΠ°ΡΡΡΠΊΠ΅. Π€Π°ΡΠ°Π΄Π΅ΠΉ ΡΠ°ΠΊΠΆΠ΅ Π·Π°ΠΌΠ΅ΡΠΈΠ», ΡΡΠΎ ΠΏΡΠΈ ΡΠ°Π·ΠΌΡΠΊΠ°Π½ΠΈΠΈ ΠΏΠ΅ΡΠ΅ΠΊΠ»ΡΡΠ°ΡΠ΅Π»Ρ ΠΊΠΎΠΌΠΏΠ°Ρ ΡΠ½ΠΎΠ²Π° Π½Π° ΠΌΠ³Π½ΠΎΠ²Π΅Π½ΠΈΠ΅ ΠΎΡΠΊΠ»ΠΎΠ½ΡΠ΅ΡΡΡ, Π½ΠΎ Π² ΠΏΡΠΎΡΠΈΠ²ΠΎΠΏΠΎΠ»ΠΎΠΆΠ½ΠΎΠΌ Π½Π°ΠΏΡΠ°Π²Π»Π΅Π½ΠΈΠΈ.
Π€Π°ΡΠ°Π΄Π΅ΠΉ Π·Π½Π°Π», ΡΡΠΎ ΠΊΠ°ΡΡΡΠΊΠ° Ρ ΠΏΡΠΎΠ²ΠΎΠ΄ΠΎΠΌ, ΠΏΠΎ ΠΊΠΎΡΠΎΡΠΎΠΉ ΠΏΡΠΎΡΠ΅ΠΊΠ°Π΅Ρ ΡΠ»Π΅ΠΊΡΡΠΈΡΠ΅ΡΠΊΠΈΠΉ ΡΠΎΠΊ, ΡΠΎΠ·Π΄Π°Π΅Ρ ΠΌΠ°Π³Π½ΠΈΡΠ½ΠΎΠ΅ ΠΏΠΎΠ»Π΅. ΠΠΎΡΡΠΎΠΌΡ ΠΎΠ½ ΠΏΡΠ΅Π΄ΠΏΠΎΠ»ΠΎΠΆΠΈΠ», ΡΡΠΎ ΠΈΠ·ΠΌΠ΅Π½ΡΡΡΠ΅Π΅ΡΡ ΠΌΠ°Π³Π½ΠΈΡΠ½ΠΎΠ΅ ΠΏΠΎΠ»Π΅ ΠΈΠ½Π΄ΡΡΠΈΡΡΠ΅Ρ ΡΠΎΠΊ Π²ΠΎ Π²ΡΠΎΡΠΎΠΉ ΠΊΠ°ΡΡΡΠΊΠ΅. ΠΠ°ΠΌΡΠΊΠ°Π½ΠΈΠ΅ ΠΈ ΡΠ°Π·ΠΌΡΠΊΠ°Π½ΠΈΠ΅ ΠΏΠ΅ΡΠ΅ΠΊΠ»ΡΡΠ°ΡΠ΅Π»Ρ Π²ΡΠ·ΡΠ²Π°ΡΡ ΠΈΠ·ΠΌΠ΅Π½Π΅Π½ΠΈΠ΅ ΠΌΠ°Π³Π½ΠΈΡΠ½ΠΎΠ³ΠΎ ΠΏΠΎΠ»Ρ: ΡΠ°ΡΡΠΈΡΠ΅Π½ΠΈΠ΅ ΠΈ ΡΠΆΠ°ΡΠΈΠ΅ ΡΠΎΠΎΡΠ²Π΅ΡΡΡΠ²Π΅Π½Π½ΠΎ. ΠΡ ΠΌΠΎΠΆΠ΅ΡΠ΅ ΠΏΡΠΎΠ²Π΅ΡΡΠΈ ΡΠΊΡΠΏΠ΅ΡΠΈΠΌΠ΅Π½Ρ Π€Π°ΡΠ°Π΄Π΅Ρ Π² Π½Π°ΡΠ΅ΠΌ ΠΈΠ½ΡΠ΅ΡΠ°ΠΊΡΠΈΠ²Π½ΠΎΠΌ ΡΡΠ΅Π±Π½ΠΎΠΌ ΠΏΠΎΡΠΎΠ±ΠΈΠΈ ΠΏΠΎ Java Faraday’s Experiment.
| ΠΠ½ΡΠ΅ΡΠ°ΠΊΡΠΈΠ²Π½ΠΎΠ΅ ΡΡΠ΅Π±Π½ΠΎΠ΅ ΠΏΠΎΡΠΎΠ±ΠΈΠ΅ ΠΏΠΎ Java | ||
Π€Π°ΡΠ°Π΄Π΅ΠΉ ΠΏΡΠΎΠ΄Π΅ΠΌΠΎΠ½ΡΡΡΠΈΡΠΎΠ²Π°Π», ΡΡΠΎ Π΅Π³ΠΎ Π³ΠΈΠΏΠΎΡΠ΅Π·Π° Π²Π΅ΡΠ½Π°, ΠΏΠ΅ΡΠ΅ΠΌΠ΅ΡΠ°Ρ ΠΏΡΠΎΡΡΠΎΠΉ ΡΡΠ΅ΡΠΆΠ½Π΅Π²ΠΎΠΉ ΠΌΠ°Π³Π½ΠΈΡ Π½Π°Π·Π°Π΄ ΠΈ Π²ΠΏΠ΅ΡΠ΅Π΄ Π²Π½ΡΡΡΠΈ ΠΊΠ°ΡΡΡΠΊΠΈ.ΠΠ½ Π·Π°ΠΌΠ΅ΡΠΈΠ», ΡΡΠΎ ΡΠΎΠΊ ΠΈΠ½Π΄ΡΡΠΈΡΠΎΠ²Π°Π»ΡΡ Π² ΠΊΠ°ΡΡΡΠΊΠ΅ ΡΠΎΠ»ΡΠΊΠΎ Π²ΠΎ Π²ΡΠ΅ΠΌΡ Π΄Π²ΠΈΠΆΠ΅Π½ΠΈΡ ΠΌΠ°Π³Π½ΠΈΡΠ°. ΠΠ½ ΡΠ°ΠΊΠΆΠ΅ Π·Π°ΠΌΠ΅ΡΠΈΠ», ΡΡΠΎ Π² ΠΊΠ°ΡΡΡΠΊΠ΅ ΠΈΠ½Π΄ΡΡΠΈΡΠΎΠ²Π°Π»ΡΡ ΡΠΎΠΊ, ΠΊΠΎΠ³Π΄Π° ΠΊΠ°ΡΡΡΠΊΠ° ΠΏΠ΅ΡΠ΅ΠΌΠ΅ΡΠ°Π»Π°ΡΡ ΡΡΠ΄ΠΎΠΌ Ρ Π½Π΅ΠΏΠΎΠ΄Π²ΠΈΠΆΠ½ΡΠΌ ΠΏΠΎΡΡΠΎΡΠ½Π½ΡΠΌ ΠΌΠ°Π³Π½ΠΈΡΠΎΠΌ. ΠΠ½ ΠΎΠ±Π½Π°ΡΡΠΆΠΈΠ», ΡΡΠΎ ΠΈΠΌΠ΅Π½Π½ΠΎ ΠΎΡΠ½ΠΎΡΠΈΡΠ΅Π»ΡΠ½ΠΎΠ΅ Π΄Π²ΠΈΠΆΠ΅Π½ΠΈΠ΅ ΠΌΠ΅ΠΆΠ΄Ρ ΠΏΡΠΎΠ²ΠΎΠ΄Π½ΠΈΠΊΠΎΠΌ ΠΈ ΠΌΠ°Π³Π½ΠΈΡΠ½ΡΠΌ ΠΏΠΎΠ»Π΅ΠΌ ΠΏΡΠΎΠΈΠ·Π²ΠΎΠ΄ΠΈΡ ΡΠΎΠΊ. Π§ΡΠΎΠ±Ρ Π³Π΅Π½Π΅ΡΠΈΡΠΎΠ²Π°ΡΡ ΡΠΎΠΊ, Π»ΠΈΠ±ΠΎ ΠΏΡΠΎΠ²ΠΎΠ΄Π½ΠΈΠΊ ΠΌΠΎΠΆΠ΅Ρ ΠΏΠ΅ΡΠ΅ΠΌΠ΅ΡΠ°ΡΡΡΡ ΡΠ΅ΡΠ΅Π· ΠΏΠΎΠ»Π΅, Π»ΠΈΠ±ΠΎ ΠΏΠΎΠ»Π΅ ΠΌΠΎΠΆΠ΅Ρ ΠΏΡΠΎΡ ΠΎΠ΄ΠΈΡΡ ΠΌΠΈΠΌΠΎ ΠΏΡΠΎΠ²ΠΎΠ΄Π½ΠΈΠΊΠ°. ΠΠ»Ρ Π²ΠΎΠ·Π½ΠΈΠΊΠ½ΠΎΠ²Π΅Π½ΠΈΡ ΡΠ»Π΅ΠΊΡΡΠΎΠΌΠ°Π³Π½ΠΈΡΠ½ΠΎΠΉ ΠΈΠ½Π΄ΡΠΊΡΠΈΠΈ Π½Π΅ΠΎΠ±Ρ ΠΎΠ΄ΠΈΠΌΠΎ ΠΈΠ·ΠΌΠ΅Π½Π΅Π½ΠΈΠ΅ ΠΌΠ°Π³Π½ΠΈΡΠ½ΠΎΠ³ΠΎ ΠΏΠΎΡΠΎΠΊΠ°.ΠΡΠΎΠ²Π΅Π΄ΠΈΡΠ΅ ΡΡΠΎΡ ΡΠΊΡΠΏΠ΅ΡΠΈΠΌΠ΅Π½Ρ Π² Π½Π°ΡΠ΅ΠΌ 2-ΠΌ ΡΠΊΡΠΏΠ΅ΡΠΈΠΌΠ΅Π½ΡΠ°Π»ΡΠ½ΠΎΠΌ ΠΈΠ½ΡΠ΅ΡΠ°ΠΊΡΠΈΠ²Π½ΠΎΠΌ ΡΡΠ΅Π±Π½ΠΎΠΌ ΠΏΠΎΡΠΎΠ±ΠΈΠΈ ΠΏΠΎ Java Faraday.
| ΠΠ½ΡΠ΅ΡΠ°ΠΊΡΠΈΠ²Π½ΠΎΠ΅ ΡΡΠ΅Π±Π½ΠΎΠ΅ ΠΏΠΎΡΠΎΠ±ΠΈΠ΅ ΠΏΠΎ Java | ||
Π‘Π²ΡΠ·Ρ ΠΌΠ΅ΠΆΠ΄Ρ ΠΈΠ·ΠΌΠ΅Π½Π΅Π½ΠΈΠ΅ΠΌ ΠΌΠ°Π³Π½ΠΈΡΠ½ΠΎΠ³ΠΎ ΠΏΠΎΡΠΎΠΊΠ° ΠΈ ΠΈΠ½Π΄ΡΡΠΈΡΠΎΠ²Π°Π½Π½ΠΎΠΉ ΡΠ»Π΅ΠΊΡΡΠΎΠ΄Π²ΠΈΠΆΡΡΠ΅ΠΉ ΡΠΈΠ»ΠΎΠΉ ΠΈΠ·Π²Π΅ΡΡΠ½Π° ΠΊΠ°ΠΊ Π·Π°ΠΊΠΎΠ½ ΡΠ»Π΅ΠΊΡΡΠΎΠΌΠ°Π³Π½ΠΈΡΠ½ΠΎΠΉ ΠΈΠ½Π΄ΡΠΊΡΠΈΠΈ Π€Π°ΡΠ°Π΄Π΅Ρ:
ΠΠ΅Π»ΠΈΡΠΈΠ½Π° ΡΠ»Π΅ΠΊΡΡΠΎΠΌΠ°Π³Π½ΠΈΡΠ½ΠΎΠΉ ΡΠΈΠ»Ρ, ΠΈΠ½Π΄ΡΡΠΈΡΠΎΠ²Π°Π½Π½ΠΎΠΉ Π² ΡΠ΅ΠΏΠΈ, ΠΏΡΠΎΠΏΠΎΡΡΠΈΠΎΠ½Π°Π»ΡΠ½Π° ΡΠΊΠΎΡΠΎΡΡΠΈ ΠΈΠ·ΠΌΠ΅Π½Π΅Π½ΠΈΡ ΠΌΠ°Π³Π½ΠΈΡΠ½ΠΎΠ³ΠΎ ΠΏΠΎΡΠΎΠΊΠ°, ΠΏΡΠΎΡ ΠΎΠ΄ΡΡΠ΅Π³ΠΎ ΡΠ΅ΡΠ΅Π· ΡΠ΅ΠΏΡ.
ΠΠ°ΡΠ΅ΠΌΠ°ΡΠΈΡΠ΅ΡΠΊΠΈ Π·Π°ΠΊΠΎΠ½ Π€Π°ΡΠ°Π΄Π΅Ρ Π·Π°ΠΏΠΈΡΡΠ²Π°Π΅ΡΡΡ ΠΊΠ°ΠΊ:
E = — (DF / Dt)
, Π³Π΄Π΅ E — ΠΈΠ½Π΄ΡΡΠΈΡΠΎΠ²Π°Π½Π½Π°Ρ ΡΠ»Π΅ΠΊΡΡΠΎΠ΄Π²ΠΈΠΆΡΡΠ°Ρ ΡΠΈΠ»Π° Π² Π²ΠΎΠ»ΡΡΠ°Ρ , DF — ΠΈΠ·ΠΌΠ΅Π½Π΅Π½ΠΈΠ΅ ΠΌΠ°Π³Π½ΠΈΡΠ½ΠΎΠΉ ΡΠΈΠ»Ρ Π² ΡΠ΅ΡΠΊΠ°Ρ , Π° Dt — ΠΊΠΎΠ»ΠΈΡΠ΅ΡΡΠ²ΠΎ Π²ΡΠ΅ΠΌΠ΅Π½ΠΈ Π² ΡΠ΅ΠΊΡΠ½Π΄Π°Ρ , Π² ΡΠ΅ΡΠ΅Π½ΠΈΠ΅ ΠΊΠΎΡΠΎΡΠΎΠ³ΠΎ ΠΏΡΠΎΠΈΡΡ ΠΎΠ΄ΠΈΡ ΠΈΠ·ΠΌΠ΅Π½Π΅Π½ΠΈΠ΅ ΠΌΠ°Π³Π½ΠΈΡΠ½ΠΎΠΉ ΡΠΈΠ»Ρ.
ΠΠ· ΠΏΡΠΈΠ²Π΅Π΄Π΅Π½Π½ΠΎΠΉ Π²ΡΡΠ΅ ΡΠΎΡΠΌΡΠ»Ρ ΠΌΡ Π²ΠΈΠ΄ΠΈΠΌ, ΡΡΠΎ Π²Π΅Π»ΠΈΡΠΈΠ½Π° ΠΈΠ½Π΄ΡΡΠΈΡΠΎΠ²Π°Π½Π½ΠΎΠ³ΠΎ Π½Π°ΠΏΡΡΠΆΠ΅Π½ΠΈΡ ΠΎΠΏΡΠ΅Π΄Π΅Π»ΡΠ΅ΡΡΡ Π΄Π²ΡΠΌΡ ΡΠ°ΠΊΡΠΎΡΠ°ΠΌΠΈ:
- ΠΠ΅Π»ΠΈΡΠΈΠ½Π° ΠΌΠ°Π³Π½ΠΈΡΠ½ΠΎΠ³ΠΎ ΠΏΠΎΡΠΎΠΊΠ°
Π§Π΅ΠΌ Π±ΠΎΠ»ΡΡΠ΅ ΠΊΠΎΠ»ΠΈΡΠ΅ΡΡΠ²ΠΎ ΡΠΈΠ»ΠΎΠ²ΡΡ Π»ΠΈΠ½ΠΈΠΉ ΠΌΠ°Π³Π½ΠΈΡΠ½ΠΎΠ³ΠΎ ΠΏΠΎΠ»Ρ, ΠΏΠ΅ΡΠ΅ΡΠ΅ΠΊΠ°ΡΡΠΈΡ ΠΏΡΠΎΠ²ΠΎΠ΄Π½ΠΈΠΊ, ΡΠ΅ΠΌ Π±ΠΎΠ»ΡΡΠ΅ ΠΈΠ½Π΄ΡΡΠΈΡΠΎΠ²Π°Π½Π½ΠΎΠ΅ Π½Π°ΠΏΡΡΠΆΠ΅Π½ΠΈΠ΅. - Π‘ΠΊΠΎΡΠΎΡΡΡ, Ρ ΠΊΠΎΡΠΎΡΠΎΠΉ ΡΠΈΠ»ΠΎΠ²ΡΠ΅ Π»ΠΈΠ½ΠΈΠΈ ΠΌΠ°Π³Π½ΠΈΡΠ½ΠΎΠ³ΠΎ ΠΏΠΎΠ»Ρ ΠΏΠ΅ΡΠ΅ΡΠ΅ΠΊΠ°ΡΡ ΠΏΡΠΎΠ²ΠΎΠ΄Π½ΠΈΠΊ
Π§Π΅ΠΌ Π±ΡΡΡΡΠ΅Π΅ ΡΠΈΠ»ΠΎΠ²ΡΠ΅ Π»ΠΈΠ½ΠΈΠΈ ΠΏΠ΅ΡΠ΅ΡΠ΅ΠΊΠ°ΡΡ ΠΏΡΠΎΠ²ΠΎΠ΄Π½ΠΈΠΊ ΠΈΠ»ΠΈ ΠΏΡΠΎΠ²ΠΎΠ΄Π½ΠΈΠΊ ΠΏΠ΅ΡΠ΅ΡΠ΅ΠΊΠ°Π΅Ρ ΡΠΈΠ»ΠΎΠ²ΡΠ΅ Π»ΠΈΠ½ΠΈΠΈ, ΡΠ΅ΠΌ Π±ΠΎΠ»ΡΡΠ΅ ΠΈΠ½Π΄ΡΡΠΈΡΠΎΠ²Π°Π½Π½ΠΎΠ΅ Π½Π°ΠΏΡΡΠΆΠ΅Π½ΠΈΠ΅. ΠΡ ΠΌΠΎΠΆΠ΅ΡΠ΅ Π½Π°Π±Π»ΡΠ΄Π°ΡΡ ΡΡΠΎ, ΠΈΠ·ΠΌΠ΅Π½ΡΡ ΡΠΊΠΎΡΠΎΡΡΡ, Ρ ΠΊΠΎΡΠΎΡΠΎΠΉ Π²Ρ ΠΏΠ΅ΡΠ΅ΠΌΠ΅ΡΠ°Π΅ΡΠ΅ ΠΌΠ°Π³Π½ΠΈΡ, Π² Π½Π°ΡΠ΅ΠΌ 2-ΠΌ ΡΠΊΡΠΏΠ΅ΡΠΈΠΌΠ΅Π½ΡΠ°Π»ΡΠ½ΠΎΠΌ ΠΈΠ½ΡΠ΅ΡΠ°ΠΊΡΠΈΠ²Π½ΠΎΠΌ ΡΡΠ΅Π±Π½ΠΎΠΌ ΠΏΠΎΡΠΎΠ±ΠΈΠΈ ΠΏΠΎ Java Faraday.
ΠΠ½Π°ΠΊ ΠΌΠΈΠ½ΡΡ Π² Π·Π°ΠΊΠΎΠ½Π΅ Π€Π°ΡΠ°Π΄Π΅Ρ ΡΠΊΠ°Π·ΡΠ²Π°Π΅Ρ Π½Π°ΠΏΡΠ°Π²Π»Π΅Π½ΠΈΠ΅ ΠΈΠ»ΠΈ ΠΏΠΎΠ»ΡΡΠ½ΠΎΡΡΡ ΠΈΠ½Π΄ΡΡΠΈΡΠΎΠ²Π°Π½Π½ΠΎΠ³ΠΎ Π½Π°ΠΏΡΡΠΆΠ΅Π½ΠΈΡ.Π 1833 Π³ΠΎΠ΄Ρ ΡΡΡΡΠΊΠΈΠΉ ΡΠΈΠ·ΠΈΠΊ ΠΠ΅Π½ΡΠΈΡ ΠΠ΅Π½Ρ ΠΎΡΠΊΡΡΠ» Π²Π·Π°ΠΈΠΌΠΎΡΠ²ΡΠ·ΠΈ ΠΌΠ΅ΠΆΠ΄Ρ ΡΠΈΠ»Π°ΠΌΠΈ, Π½Π°ΠΏΡΡΠΆΠ΅Π½ΠΈΡΠΌΠΈ ΠΈ ΡΠΎΠΊΠ°ΠΌΠΈ ΡΠ»Π΅ΠΊΡΡΠΎΠΌΠ°Π³Π½ΠΈΡΠ½ΠΎΠΉ ΠΈΠ½Π΄ΡΠΊΡΠΈΠΈ. ΠΠ°ΠΊΠΎΠ½ ΠΠ΅Π½ΡΠ° Π³Π»Π°ΡΠΈΡ:
ΠΠ½Π΄ΡΡΠΈΡΠΎΠ²Π°Π½Π½Π°Ρ ΡΠ»Π΅ΠΊΡΡΠΎΠ΄Π²ΠΈΠΆΡΡΠ°Ρ ΡΠΈΠ»Π° Π³Π΅Π½Π΅ΡΠΈΡΡΠ΅Ρ ΡΠΎΠΊ, ΠΊΠΎΡΠΎΡΡΠΉ ΠΈΠ½Π΄ΡΡΠΈΡΡΠ΅Ρ ΠΏΡΠΎΡΠΈΠ²ΠΎΠ΄Π΅ΠΉΡΡΠ²ΡΡΡΠ΅Π΅ ΠΌΠ°Π³Π½ΠΈΡΠ½ΠΎΠ΅ ΠΏΠΎΠ»Π΅, ΠΊΠΎΡΠΎΡΠΎΠ΅ ΠΏΡΠΎΡΠΈΠ²ΠΎΠ΄Π΅ΠΉΡΡΠ²ΡΠ΅Ρ ΠΌΠ°Π³Π½ΠΈΡΠ½ΠΎΠΌΡ ΠΏΠΎΠ»Ρ, Π³Π΅Π½Π΅ΡΠΈΡΡΡΡΠ΅ΠΌΡ ΡΠΎΠΊ.
ΠΠ°ΠΏΡΠΈΠΌΠ΅Ρ, ΠΊΠΎΠ³Π΄Π° Π²Π½Π΅ΡΠ½Π΅Π΅ ΠΌΠ°Π³Π½ΠΈΡΠ½ΠΎΠ΅ ΠΏΠΎΠ»Π΅ ΠΏΡΠΈΠ±Π»ΠΈΠΆΠ°Π΅ΡΡΡ ΠΊ ΠΊΠΎΠ»ΡΡΠ΅Π²ΠΎΠΌΡ ΠΏΡΠΎΠ²ΠΎΠ΄Π½ΠΈΠΊΡ, ΡΠΎΠΊ, ΠΊΠΎΡΠΎΡΡΠΉ ΡΠΎΠ·Π΄Π°Π΅ΡΡΡ Π² ΠΊΠΎΠ»ΡΡΠ΅, Π±ΡΠ΄Π΅Ρ ΠΈΠ½Π΄ΡΡΠΈΡΠΎΠ²Π°ΡΡ ΡΠΎΠ±ΡΡΠ²Π΅Π½Π½ΠΎΠ΅ ΠΌΠ°Π³Π½ΠΈΡΠ½ΠΎΠ΅ ΠΏΠΎΠ»Π΅, ΠΏΡΠΎΡΠΈΠ²ΠΎΠΏΠΎΠ»ΠΎΠΆΠ½ΠΎΠ΅ ΠΏΡΠΈΠ±Π»ΠΈΠΆΠ°ΡΡΠ΅ΠΌΡΡΡ Π²Π½Π΅ΡΠ½Π΅ΠΌΡ ΠΌΠ°Π³Π½ΠΈΡΠ½ΠΎΠΌΡ ΠΏΠΎΠ»Ρ.Π‘ Π΄ΡΡΠ³ΠΎΠΉ ΡΡΠΎΡΠΎΠ½Ρ, ΠΊΠΎΠ³Π΄Π° Π²Π½Π΅ΡΠ½Π΅Π΅ ΠΌΠ°Π³Π½ΠΈΡΠ½ΠΎΠ΅ ΠΏΠΎΠ»Π΅ ΡΠ΄Π°Π»ΡΠ΅ΡΡΡ ΠΎΡ ΠΊΠΎΠ»ΡΡΠ°, ΠΈΠ½Π΄ΡΡΠΈΡΠΎΠ²Π°Π½Π½ΠΎΠ΅ ΠΌΠ°Π³Π½ΠΈΡΠ½ΠΎΠ΅ ΠΏΠΎΠ»Π΅ Π² ΠΊΠΎΠ»ΡΡΠ΅ ΠΌΠ΅Π½ΡΠ΅Ρ Π½Π°ΠΏΡΠ°Π²Π»Π΅Π½ΠΈΠ΅ Π½Π° ΠΏΡΠΎΡΠΈΠ²ΠΎΠΏΠΎΠ»ΠΎΠΆΠ½ΠΎΠ΅ ΠΈ ΠΏΡΠΎΡΠΈΠ²ΠΎΠ΄Π΅ΠΉΡΡΠ²ΡΠ΅Ρ ΠΈΠ·ΠΌΠ΅Π½Π΅Π½ΠΈΡ Π½Π°ΠΏΡΠ°Π²Π»Π΅Π½ΠΈΡ Π²Π½Π΅ΡΠ½Π΅Π³ΠΎ ΠΌΠ°Π³Π½ΠΈΡΠ½ΠΎΠ³ΠΎ ΠΏΠΎΠ»Ρ. ΠΡ ΠΌΠΎΠΆΠ΅ΡΠ΅ ΡΠ²ΠΈΠ΄Π΅ΡΡ Π·Π°ΠΊΠΎΠ½ ΠΠ΅Π½ΡΠ° Π² Π΄Π΅ΠΉΡΡΠ²ΠΈΠΈ Π² Π½Π°ΡΠ΅ΠΌ ΠΈΠ½ΡΠ΅ΡΠ°ΠΊΡΠΈΠ²Π½ΠΎΠΌ ΡΡΠ΅Π±Π½ΠΎΠΌ ΠΏΠΎΡΠΎΠ±ΠΈΠΈ ΠΏΠΎ Java Lenz’s Law.
| ΠΠ½ΡΠ΅ΡΠ°ΠΊΡΠΈΠ²Π½ΠΎΠ΅ ΡΡΠ΅Π±Π½ΠΎΠ΅ ΠΏΠΎΡΠΎΠ±ΠΈΠ΅ ΠΏΠΎ Java | ||
ΠΡ Π·Π½Π°Π΅ΠΌ, ΡΡΠΎ ΡΠΎΠΊ, ΠΏΡΠΎΡΠ΅ΠΊΠ°ΡΡΠΈΠΉ ΠΏΠΎ ΠΏΡΠΎΠ²ΠΎΠ΄Π½ΠΈΠΊΡ, ΡΠΎΠ·Π΄Π°Π΅Ρ ΠΌΠ°Π³Π½ΠΈΡΠ½ΠΎΠ΅ ΠΏΠΎΠ»Π΅ Π²ΠΎΠΊΡΡΠ³ ΠΏΡΠΎΠ²ΠΎΠ΄Π½ΠΈΠΊΠ°.ΠΠΎΠ³Π΄Π° ΡΠΎΠΊ ΡΠ²Π΅Π»ΠΈΡΠΈΠ²Π°Π΅ΡΡΡ, ΡΠΌΠ΅Π½ΡΡΠ°Π΅ΡΡΡ ΠΈΠ»ΠΈ ΠΌΠ΅Π½ΡΠ΅Ρ Π½Π°ΠΏΡΠ°Π²Π»Π΅Π½ΠΈΠ΅, ΠΌΠ°Π³Π½ΠΈΡΠ½ΠΎΠ΅ ΠΏΠΎΠ»Π΅ ΠΈΠ·ΠΌΠ΅Π½ΡΠ΅ΡΡΡ. ΠΠ°Π³Π½ΠΈΡΠ½ΠΎΠ΅ ΠΏΠΎΠ»Π΅ ΡΠ°ΡΡΠΈΡΡΠ΅ΡΡΡ, ΡΠΆΠΈΠΌΠ°Π΅ΡΡΡ ΠΈΠ»ΠΈ ΠΌΠ΅Π½ΡΠ΅Ρ Π½Π°ΠΏΡΠ°Π²Π»Π΅Π½ΠΈΠ΅ Π² ΠΎΡΠ²Π΅Ρ Π½Π° ΠΈΠ·ΠΌΠ΅Π½Π΅Π½ΠΈΡ ΡΠΎΠΊΠ°. ΠΠ·ΠΌΠ΅Π½ΡΡΡΠ΅Π΅ΡΡ ΠΌΠ°Π³Π½ΠΈΡΠ½ΠΎΠ΅ ΠΏΠΎΠ»Π΅ ΠΈΠ½Π΄ΡΡΠΈΡΡΠ΅Ρ Π΄ΠΎΠΏΠΎΠ»Π½ΠΈΡΠ΅Π»ΡΠ½ΡΡ ΡΠ»Π΅ΠΊΡΡΠΎΠ΄Π²ΠΈΠΆΡΡΡΡ ΡΠΈΠ»Ρ ΠΈΠ»ΠΈ Π½Π°ΠΏΡΡΠΆΠ΅Π½ΠΈΠ΅ Π² ΠΏΡΠΎΠ²ΠΎΠ΄Π½ΠΈΠΊΠ΅. ΠΠΎΠ·Π½ΠΈΠΊΠ½ΠΎΠ²Π΅Π½ΠΈΠ΅ ΡΡΠΎΠ³ΠΎ Π΄ΠΎΠΏΠΎΠ»Π½ΠΈΡΠ΅Π»ΡΠ½ΠΎΠ³ΠΎ Π½Π°ΠΏΡΡΠΆΠ΅Π½ΠΈΡ Π½Π°Π·ΡΠ²Π°Π΅ΡΡΡ ΡΠ°ΠΌΠΎΠΈΠ½Π΄ΡΠΊΡΠΈΠ΅ΠΉ, ΠΏΠΎΡΠΎΠΌΡ ΡΡΠΎ ΠΎΠ½ΠΎ ΠΈΠ½Π΄ΡΡΠΈΡΡΠ΅ΡΡΡ Π²Π½ΡΡΡΠΈ ΡΠ°ΠΌΠΎΠ³ΠΎ ΠΏΡΠΎΠ²ΠΎΠ΄Π½ΠΈΠΊΠ°. ΠΠ°ΠΏΡΠ°Π²Π»Π΅Π½ΠΈΠ΅ ΡΠ°ΠΌΠΎΠΈΠ½Π΄ΡΡΠΈΡΠΎΠ²Π°Π½Π½ΠΎΠΉ ΡΠ»Π΅ΠΊΡΡΠΎΠ΄Π²ΠΈΠΆΡΡΠ΅ΠΉ ΡΠΈΠ»Ρ ΠΈΠ»ΠΈ Π½Π°ΠΏΡΡΠΆΠ΅Π½ΠΈΡ ΠΏΡΠΎΡΠΈΠ²ΠΎΠΏΠΎΠ»ΠΎΠΆΠ½ΠΎ Π½Π°ΠΏΡΠ°Π²Π»Π΅Π½ΠΈΡ ΡΠΎΠΊΠ°, ΠΊΠΎΡΠΎΡΡΠΉ Π΅Π³ΠΎ Π³Π΅Π½Π΅ΡΠΈΡΠΎΠ²Π°Π».ΠΡΠΎ ΡΠΎΠΎΡΠ²Π΅ΡΡΡΠ²ΡΠ΅Ρ Π·Π°ΠΊΠΎΠ½Ρ ΠΠ΅Π½ΡΠ°, ΠΊΠΎΡΠΎΡΡΠΉ ΠΌΠΎΠΆΠ½ΠΎ Π²ΡΡΠ°Π·ΠΈΡΡ ΡΠ»Π΅Π΄ΡΡΡΠΈΠΌ ΠΎΠ±ΡΠ°Π·ΠΎΠΌ:
ΠΠ½Π΄ΡΡΠΈΡΠΎΠ²Π°Π½Π½Π°Ρ ΡΠ»Π΅ΠΊΡΡΠΎΠ΄Π²ΠΈΠΆΡΡΠ°Ρ ΡΠΈΠ»Π° (Π½Π°ΠΏΡΡΠΆΠ΅Π½ΠΈΠ΅) Π² Π»ΡΠ±ΠΎΠΉ ΡΠ΅ΠΏΠΈ Π²ΡΠ΅Π³Π΄Π° ΠΈΠΌΠ΅Π΅Ρ Π½Π°ΠΏΡΠ°Π²Π»Π΅Π½ΠΈΠ΅, ΠΏΡΠΎΡΠΈΠ²ΠΎΠΏΠΎΠ»ΠΎΠΆΠ½ΠΎΠ΅ ΡΠΎΠΊΡ, ΠΊΠΎΡΠΎΡΡΠΉ Π΅Π³ΠΎ ΠΏΠΎΡΠΎΠ΄ΠΈΠ».
ΠΡΡΠ΅ΠΊΡ ΡΠ°ΠΌΠΎΠΈΠ½Π΄ΡΠΊΡΠΈΠΈ Π² ΡΠ΅ΠΏΠΈ Π·Π°ΠΊΠ»ΡΡΠ°Π΅ΡΡΡ Π² ΠΏΡΠΎΡΠΈΠ²ΠΎΠ΄Π΅ΠΉΡΡΠ²ΠΈΠΈ Π»ΡΠ±ΠΎΠΌΡ ΠΈΠ·ΠΌΠ΅Π½Π΅Π½ΠΈΡ ΡΠΎΠΊΠ°, ΠΏΡΠΎΡΠ΅ΠΊΠ°ΡΡΠ΅Π³ΠΎ Π² ΡΠ΅ΠΏΠΈ. ΠΠ°ΠΏΡΠΈΠΌΠ΅Ρ, ΠΊΠΎΠ³Π΄Π° Π½Π°ΠΏΡΡΠΆΠ΅Π½ΠΈΠ΅ ΠΏΠΎΠ΄Π°Π΅ΡΡΡ Π½Π° ΡΠ΅ΠΏΡ, ΡΠΎΠΊ Π½Π°ΡΠΈΠ½Π°Π΅Ρ ΡΠ΅ΡΡ Π²ΠΎ Π²ΡΠ΅Ρ ΡΠ°ΡΡΡΡ ΡΠ΅ΠΏΠΈ. ΠΡΠΎΡ ΡΠΎΠΊ ΠΈΠ½Π΄ΡΡΠΈΡΡΠ΅Ρ Π²ΠΎΠΊΡΡΠ³ ΡΠ΅Π±Ρ ΠΌΠ°Π³Π½ΠΈΡΠ½ΠΎΠ΅ ΠΏΠΎΠ»Π΅.ΠΠΎ ΠΌΠ΅ΡΠ΅ ΡΠ°ΡΡΠΈΡΠ΅Π½ΠΈΡ ΠΏΠΎΠ»Ρ Π² ΡΠ΅ΠΏΠΈ ΡΠΎΠ·Π΄Π°Π΅ΡΡΡ ΠΏΡΠΎΡΠΈΠ²ΠΎΠ΄Π΅ΠΉΡΡΠ²ΡΡΡΠ΅Π΅ Π½Π°ΠΏΡΡΠΆΠ΅Π½ΠΈΠ΅, ΠΈΠ½ΠΎΠ³Π΄Π° Π½Π°Π·ΡΠ²Π°Π΅ΠΌΠΎΠ΅ ΠΎΠ±ΡΠ°ΡΠ½ΡΠΌ Π½Π°ΠΏΡΡΠΆΠ΅Π½ΠΈΠ΅ΠΌ. ΠΡΠΎ ΠΎΠ±ΡΠ°ΡΠ½ΠΎΠ΅ Π½Π°ΠΏΡΡΠΆΠ΅Π½ΠΈΠ΅ Π²ΡΠ·ΡΠ²Π°Π΅Ρ ΠΏΡΠΎΡΠ΅ΠΊΠ°Π½ΠΈΠ΅ ΡΠΎΠΊΠ° Π² Π½Π°ΠΏΡΠ°Π²Π»Π΅Π½ΠΈΠΈ, ΠΏΡΠΎΡΠΈΠ²ΠΎΠΏΠΎΠ»ΠΎΠΆΠ½ΠΎΠΌ Π½Π°ΠΏΡΠ°Π²Π»Π΅Π½ΠΈΡ ΠΎΡΠ½ΠΎΠ²Π½ΠΎΠ³ΠΎ ΡΠΎΠΊΠ°. ΠΠ½Π΄ΡΠΊΡΠΈΠ²Π½ΠΎΡΡΡ Π½Π° ΡΡΠΎΠΌ ΡΡΠ°ΠΏΠ΅ ΠΏΡΠ΅ΠΏΡΡΡΡΠ²ΡΠ΅Ρ Π½Π°ΡΠ°ΡΡΠ°Π½ΠΈΡ ΡΠΎΠΊΠ°. ΠΠΎΠ³Π΄Π° ΠΈΠ½Π΄ΡΡΠΈΡΠΎΠ²Π°Π½Π½ΠΎΠ΅ ΠΌΠ°Π³Π½ΠΈΡΠ½ΠΎΠ΅ ΠΏΠΎΠ»Π΅ ΡΡΠ°Π½ΠΎΠ²ΠΈΡΡΡ ΡΡΡΠΎΠΉΡΠΈΠ²ΡΠΌ, ΠΎΠ½ΠΎ ΠΏΠ΅ΡΠ΅ΡΡΠ°Π΅Ρ ΠΈΠ½Π΄ΡΡΠΈΡΠΎΠ²Π°ΡΡ ΠΎΠ±ΡΠ°ΡΠ½ΠΎΠ΅ Π½Π°ΠΏΡΡΠΆΠ΅Π½ΠΈΠ΅.
ΠΠΎΠ³Π΄Π° ΡΠΎΠΊ Π² ΡΠ΅ΠΏΠΈ ΠΎΡΠΊΠ»ΡΡΠ°Π΅ΡΡΡ, ΠΈΠ½Π΄ΡΡΠΈΡΠΎΠ²Π°Π½Π½ΠΎΠ΅ ΠΌΠ°Π³Π½ΠΈΡΠ½ΠΎΠ΅ ΠΏΠΎΠ»Π΅ Π½Π°ΡΠΈΠ½Π°Π΅Ρ ΡΠ°Π·ΡΡΡΠ°ΡΡΡΡ. ΠΠΎΠ³Π΄Π° ΠΏΠΎΠ»Π΅ ΡΡ Π»ΠΎΠΏΡΠ²Π°Π΅ΡΡΡ, ΠΎΠ½ΠΎ Π³Π΅Π½Π΅ΡΠΈΡΡΠ΅Ρ Π½Π°ΠΏΡΡΠΆΠ΅Π½ΠΈΠ΅ Π² ΡΠΎΠΌ Π½Π°ΠΏΡΠ°Π²Π»Π΅Π½ΠΈΠΈ, ΠΊΠΎΡΠΎΡΠΎΠ΅ Π½Π° ΠΌΠ³Π½ΠΎΠ²Π΅Π½ΠΈΠ΅ ΠΏΡΠΎΠ΄Π»Π΅Π²Π°Π΅Ρ ΠΎΡΠ½ΠΎΠ²Π½ΠΎΠΉ ΡΠΎΠΊ.ΠΠΎΠ³Π΄Π° ΠΈΠ½Π΄ΡΡΠΈΡΠΎΠ²Π°Π½Π½ΠΎΠ΅ ΠΌΠ°Π³Π½ΠΈΡΠ½ΠΎΠ΅ ΠΏΠΎΠ»Π΅ ΠΏΠΎΠ»Π½ΠΎΡΡΡΡ ΡΡ Π»ΠΎΠΏΡΠ²Π°Π΅ΡΡΡ, ΠΈΠ½Π΄ΡΡΠΈΡΠΎΠ²Π°Π½Π½ΠΎΠ΅ Π½Π°ΠΏΡΡΠΆΠ΅Π½ΠΈΠ΅ ΠΈ ΡΠΎΠΊ ΠΏΡΠ΅ΠΊΡΠ°ΡΠ°ΡΡΡΡ. ΠΠΏΡΡΡ ΠΆΠ΅, ΡΠ°ΠΌΠΎΠΈΠ½Π΄ΡΠΊΡΠΈΡ ΠΏΡΠ΅ΠΏΡΡΡΡΠ²ΡΠ΅Ρ ΠΈΠ·ΠΌΠ΅Π½Π΅Π½ΠΈΡ ΡΠΎΠΊΠ°. ΠΠ½ ΠΏΡΠ΅ΠΏΡΡΡΡΠ²ΡΠ΅Ρ Π½Π°ΡΠ°ΡΡΠ°Π½ΠΈΡ ΡΠΎΠΊΠ° ΠΈ Π·Π°Π΄Π΅ΡΠΆΠΈΠ²Π°Π΅Ρ Π΅Π³ΠΎ ΠΏΡΠΎΠ±ΠΎΠΉ. ΠΡ ΠΌΠΎΠΆΠ΅ΡΠ΅ ΡΠ²ΠΈΠ΄Π΅ΡΡ Π²Π»ΠΈΡΠ½ΠΈΠ΅ ΡΠ°ΠΌΠΎΠΈΠ½Π΄ΡΠΊΡΠΈΠΈ Π½Π° ΡΠΎΠΊ Π² Π½Π°ΡΠ΅ΠΌ ΠΈΠ½ΡΠ΅ΡΠ°ΠΊΡΠΈΠ²Π½ΠΎΠΌ ΡΡΠΊΠΎΠ²ΠΎΠ΄ΡΡΠ²Π΅ ΠΏΠΎ Java Self-Inductance.
| ΠΠ½ΡΠ΅ΡΠ°ΠΊΡΠΈΠ²Π½ΠΎΠ΅ ΡΡΠ΅Π±Π½ΠΎΠ΅ ΠΏΠΎΡΠΎΠ±ΠΈΠ΅ ΠΏΠΎ Java | ||
Π ΡΠΊΡΠΏΠ΅ΡΠΈΠΌΠ΅Π½ΡΠ΅ Π€Π°ΡΠ°Π΄Π΅Ρ Ρ Π΄Π²ΡΠΌΡ ΠΊΠ°ΡΡΡΠΊΠ°ΠΌΠΈ Π½Π° ΠΊΠΎΠ»ΡΡΠ΅ ΠΈΠ· ΠΏΡΠΎΠ²ΠΎΠ΄ΡΡΠ΅Π³ΠΎ ΠΆΠ΅Π»Π΅Π·Π° ΠΎΠ½ ΠΎΠ±Π½Π°ΡΡΠΆΠΈΠ», ΡΡΠΎ ΠΈΠ·ΠΌΠ΅Π½ΡΡΡΠ΅Π΅ΡΡ ΠΌΠ°Π³Π½ΠΈΡΠ½ΠΎΠ΅ ΠΏΠΎΠ»Π΅ Π² ΠΎΠ΄Π½ΠΎΠΉ ΠΊΠ°ΡΡΡΠΊΠ΅ ΠΈΠ½Π΄ΡΡΠΈΡΡΠ΅Ρ ΡΠ»Π΅ΠΊΡΡΠΎΠ΄Π²ΠΈΠΆΡΡΡΡ ΡΠΈΠ»Ρ ΠΈΠ»ΠΈ Π½Π°ΠΏΡΡΠΆΠ΅Π½ΠΈΠ΅ Π²ΠΎ Π²ΡΠΎΡΠΎΠΉ ΠΊΠ°ΡΡΡΠΊΠ΅.ΠΡΠΎ ΡΠ²Π»Π΅Π½ΠΈΠ΅ Π½Π°Π·ΡΠ²Π°Π΅ΡΡΡ Π²Π·Π°ΠΈΠΌΠ½ΠΎΠΉ ΠΈΠ½Π΄ΡΠΊΡΠΈΠ²Π½ΠΎΡΡΡΡ. ΠΠ·Π°ΠΈΠΌΠ½Π°Ρ ΠΈΠ½Π΄ΡΠΊΡΠΈΠ²Π½ΠΎΡΡΡ Π²ΠΎΠ·Π½ΠΈΠΊΠ°Π΅Ρ, ΠΊΠΎΠ³Π΄Π° ΠΈΠ·ΠΌΠ΅Π½ΡΡΡΠ΅Π΅ΡΡ ΠΌΠ°Π³Π½ΠΈΡΠ½ΠΎΠ΅ ΠΏΠΎΠ»Π΅ Π² ΠΎΠ΄Π½ΠΎΠΉ ΡΠ΅ΠΏΠΈ ΠΈΠ½Π΄ΡΡΠΈΡΡΠ΅Ρ Π½Π°ΠΏΡΡΠΆΠ΅Π½ΠΈΠ΅ Π² ΡΠΎΡΠ΅Π΄Π½Π΅ΠΉ ΡΠ΅ΠΏΠΈ.
Π ΡΠΎΠΎΡΠ²Π΅ΡΡΡΠ²ΠΈΠΈ Ρ Π·Π°ΠΊΠΎΠ½ΠΎΠΌ ΠΠ΅Π½ΡΠ° Π½Π°ΠΏΡΠ°Π²Π»Π΅Π½ΠΈΠ΅ ΠΈΠ½Π΄ΡΡΠΈΡΠΎΠ²Π°Π½Π½ΠΎΠΉ ΡΠ»Π΅ΠΊΡΡΠΎΠ΄Π²ΠΈΠΆΡΡΠ΅ΠΉ ΡΠΈΠ»Ρ ΠΈΠ»ΠΈ Π½Π°ΠΏΡΡΠΆΠ΅Π½ΠΈΡ ΠΏΡΠΎΡΠΈΠ²ΠΎΠΏΠΎΠ»ΠΎΠΆΠ½ΠΎ Π½Π°ΠΏΡΠ°Π²Π»Π΅Π½ΠΈΡ ΡΠΎΠΊΠ°, ΠΊΠΎΡΠΎΡΡΠΉ Π΅Π³ΠΎ Π³Π΅Π½Π΅ΡΠΈΡΠΎΠ²Π°Π». Π‘Π½ΠΎΠ²Π° Π³Π»ΡΠ΄Ρ Π½Π° ΡΠΊΡΠΏΠ΅ΡΠΈΠΌΠ΅Π½Ρ Π€Π°ΡΠ°Π΄Π΅Ρ Π½ΠΈΠΆΠ΅, ΠΌΡ ΠΎΠ±Π½Π°ΡΡΠΆΠΈΠ²Π°Π΅ΠΌ, ΡΡΠΎ ΠΊΠΎΠ³Π΄Π° Π½Π°ΠΏΡΡΠΆΠ΅Π½ΠΈΠ΅ ΠΏΠΎΠ΄Π°Π΅ΡΡΡ Π½Π° ΠΊΠ°ΡΡΡΠΊΡ ΡΠΏΡΠ°Π²Π°, Π² ΠΆΠ΅Π»Π΅Π·Π½ΠΎΠΌ ΠΊΠΎΠ»ΡΡΠ΅ ΠΈΠ½Π΄ΡΡΠΈΡΡΠ΅ΡΡΡ ΠΌΠ°Π³Π½ΠΈΡΠ½ΠΎΠ΅ ΠΏΠΎΠ»Π΅. ΠΠΎ ΠΌΠ΅ΡΠ΅ ΡΠ°ΡΡΠΈΡΠ΅Π½ΠΈΡ ΠΏΠΎΠ»Ρ Π²ΠΎ Π²ΡΠΎΡΠΎΠΉ ΠΊΠ°ΡΡΡΠΊΠ΅ ΡΠ»Π΅Π²Π° Π³Π΅Π½Π΅ΡΠΈΡΡΠ΅ΡΡΡ Π½Π°ΠΏΡΡΠΆΠ΅Π½ΠΈΠ΅.ΠΡΠΎ Π²ΡΠΎΡΠΈΡΠ½ΠΎΠ΅ Π½Π°ΠΏΡΡΠΆΠ΅Π½ΠΈΠ΅ Π²ΡΠ·ΡΠ²Π°Π΅Ρ ΡΠΎΠΊ Π²ΠΎ Π²ΡΠΎΡΠΎΠΉ ΠΊΠ°ΡΡΡΠΊΠ΅. ΠΡΠΎΡ Π²ΡΠΎΡΠΈΡΠ½ΡΠΉ ΡΠΎΠΊ ΠΏΡΠΎΡΠ΅ΠΊΠ°Π΅Ρ Π² Π½Π°ΠΏΡΠ°Π²Π»Π΅Π½ΠΈΠΈ, ΠΏΡΠΎΡΠΈΠ²ΠΎΠΏΠΎΠ»ΠΎΠΆΠ½ΠΎΠΌ ΡΠΎΠΊΡ Π² ΠΏΠ΅ΡΠ²ΠΎΠΉ ΠΊΠ°ΡΡΡΠΊΠ΅. ΠΠΎΠ³Π΄Π° ΠΈΠ½Π΄ΡΡΠΈΡΠΎΠ²Π°Π½Π½ΠΎΠ΅ ΠΌΠ°Π³Π½ΠΈΡΠ½ΠΎΠ΅ ΠΏΠΎΠ»Π΅ Π² ΠΊΠΎΠ»ΡΡΠ΅ ΡΡΠ°Π½ΠΎΠ²ΠΈΡΡΡ ΡΡΡΠΎΠΉΡΠΈΠ²ΡΠΌ, ΡΠΎΠΊ ΠΏΠ΅ΡΠ΅ΡΡΠ°Π΅Ρ ΡΠ΅ΡΡ Π²ΠΎ Π²ΡΠΎΡΠΎΠΉ ΠΊΠ°ΡΡΡΠΊΠ΅.
ΠΠΎΠ³Π΄Π° ΡΠΎΠΊ Π² ΠΏΠ΅ΡΠ²ΠΎΠΉ ΠΊΠ°ΡΡΡΠΊΠ΅ ΠΎΡΠΊΠ»ΡΡΠ°Π΅ΡΡΡ, ΠΈΠ½Π΄ΡΡΠΈΡΠΎΠ²Π°Π½Π½ΠΎΠ΅ ΠΌΠ°Π³Π½ΠΈΡΠ½ΠΎΠ΅ ΠΏΠΎΠ»Π΅ Π² ΠΊΠΎΠ»ΡΡΠ΅ Π½Π°ΡΠΈΠ½Π°Π΅Ρ ΡΠ°Π·ΡΡΡΠ°ΡΡΡΡ. ΠΠΎΠ³Π΄Π° ΠΏΠΎΠ»Π΅ ΡΡ Π»ΠΎΠΏΡΠ²Π°Π΅ΡΡΡ, Π²ΠΎ Π²ΡΠΎΡΠΎΠΉ ΠΊΠ°ΡΡΡΠΊΠ΅ ΡΠ½ΠΎΠ²Π° Π²ΠΎΠ·Π½ΠΈΠΊΠ°Π΅Ρ Π½Π°ΠΏΡΡΠΆΠ΅Π½ΠΈΠ΅.Π Π΅Π·ΡΠ»ΡΡΠΈΡΡΡΡΠΈΠΉ ΡΠΎΠΊ Π²ΠΎ Π²ΡΠΎΡΠΎΠΉ ΠΊΠ°ΡΡΡΠΊΠ΅ ΠΈΠΌΠ΅Π΅Ρ Π½Π°ΠΏΡΠ°Π²Π»Π΅Π½ΠΈΠ΅, ΠΏΡΠΎΡΠΈΠ²ΠΎΠΏΠΎΠ»ΠΎΠΆΠ½ΠΎΠ΅ ΡΠ°Π½Π΅Π΅ Π½Π°Π²Π΅Π΄Π΅Π½Π½ΠΎΠΌΡ ΡΠΎΠΊΡ. ΠΠΎΠ³Π΄Π° ΠΌΠ°Π³Π½ΠΈΡΠ½ΠΎΠ΅ ΠΏΠΎΠ»Π΅ Π² ΠΊΠΎΠ»ΡΡΠ΅ ΠΏΠΎΠ»Π½ΠΎΡΡΡΡ ΡΡ Π»ΠΎΠΏΡΠ²Π°Π΅ΡΡΡ, ΠΈΠ½Π΄ΡΡΠΈΡΠΎΠ²Π°Π½Π½ΠΎΠ΅ Π½Π°ΠΏΡΡΠΆΠ΅Π½ΠΈΠ΅ ΠΈ ΡΠΎΠΊ Π²ΠΎ Π²ΡΠΎΡΠΈΡΠ½ΠΎΠΉ ΠΊΠ°ΡΡΡΠΊΠ΅ ΠΏΡΠ΅ΠΊΡΠ°ΡΠ°ΡΡΡΡ. ΠΡ ΠΌΠΎΠΆΠ΅ΡΠ΅ ΠΏΡΠΎΠ²Π΅ΡΡΠΈ ΡΡΠΎΡ ΡΠΊΡΠΏΠ΅ΡΠΈΠΌΠ΅Π½Ρ Π² Π½Π°ΡΠ΅ΠΌ ΠΈΠ½ΡΠ΅ΡΠ°ΠΊΡΠΈΠ²Π½ΠΎΠΌ ΡΡΠΊΠΎΠ²ΠΎΠ΄ΡΡΠ²Π΅ ΠΏΠΎ Java Faraday’s Experiment.
| ΠΠ½ΡΠ΅ΡΠ°ΠΊΡΠΈΠ²Π½ΠΎΠ΅ ΡΡΠ΅Π±Π½ΠΎΠ΅ ΠΏΠΎΡΠΎΠ±ΠΈΠ΅ ΠΏΠΎ Java | ||
ΠΡΠΎΡΡΠ΅Π»ΠΈ — ΡΡΠΎ ΡΠ»Π΅ΠΊΡΡΠΈΡΠ΅ΡΠΊΠΈΠ΅ ΡΡΡΡΠΎΠΉΡΡΠ²Π°, ΠΏΡΠ΅Π΄Π½Π°Π·Π½Π°ΡΠ΅Π½Π½ΡΠ΅ Π΄Π»Ρ ΠΎΠ±Π΅ΡΠΏΠ΅ΡΠ΅Π½ΠΈΡ ΠΈΠ½Π΄ΡΠΊΡΠΈΠ²Π½ΠΎΡΡΠΈ Π² ΡΠ΅ΠΏΠΈ.ΠΠ½Π΄ΡΠΊΡΠΎΡ — ΡΡΠΎ ΠΏΡΠΎΡΡΠΎ ΠΊΠ°ΡΡΡΠΊΠ° Ρ ΠΏΡΠΎΠ²ΠΎΠ»ΠΎΠΊΠΎΠΉ. Π‘Π°ΠΌΠΎΠΈΠ½Π΄ΡΠΊΡΠΈΡ Π²ΠΎΠ·Π½ΠΈΠΊΠ°Π΅Ρ Π² ΡΠ΅ΠΏΠΈ, Π΄Π°ΠΆΠ΅ ΠΊΠΎΠ³Π΄Π° ΠΏΡΠΎΠ²ΠΎΠ΄Π½ΠΈΠΊΠΈ Π°Π±ΡΠΎΠ»ΡΡΠ½ΠΎ ΠΏΡΡΠΌΡΠ΅. ΠΠ΄Π½Π°ΠΊΠΎ ΡΠ°ΠΌΠΎΠΈΠ½Π΄ΡΠΊΡΠΈΡ Π² ΠΏΡΡΠΌΠΎΠΌ ΠΏΡΠΎΠ²ΠΎΠ΄Π΅ ΠΎΡΠ΅Π½Ρ ΠΌΠ°Π»Π°. ΠΠ½Π΄ΡΠΊΡΠΈΠ²Π½ΠΎΡΡΡ Π½Π°ΠΌΠ½ΠΎΠ³ΠΎ Π±ΠΎΠ»Π΅Π΅ Π·Π½Π°ΡΠΈΡΠ΅Π»ΡΠ½Π°, ΠΊΠΎΠ³Π΄Π° ΠΏΡΠΎΠ²ΠΎΠ΄Π½ΠΈΠΊΠΈ ΡΠΊΡΡΡΠ΅Π½Ρ, ΠΏΠΎΡΠΎΠΌΡ ΡΡΠΎ ΠΌΠ°Π³Π½ΠΈΡΠ½ΠΎΠ΅ ΠΏΠΎΠ»Π΅ ΠΊΠ°ΠΆΠ΄ΠΎΠ³ΠΎ Π²ΠΈΡΠΊΠ° ΠΊΠ°ΡΡΡΠΊΠΈ ΠΏΠ΅ΡΠ΅ΡΠ΅ΠΊΠ°Π΅Ρ ΡΠΎΡΠ΅Π΄Π½ΠΈΠ΅ Π²ΠΈΡΠΊΠΈ ΠΊΠ°ΡΡΡΠΊΠΈ. ΠΠ»Ρ ΡΠ²Π΅Π»ΠΈΡΠ΅Π½ΠΈΡ ΠΈΠ½Π΄ΡΠΊΡΠΈΠ²Π½ΠΎΡΡΠΈ ΠΈΠ½Π΄ΡΠΊΡΠΎΡ ΠΌΠΎΠΆΠ΅Ρ ΠΈΠΌΠ΅ΡΡ ΠΆΠ΅Π»Π΅Π·Π½ΡΠΉ ΡΠ΅ΡΠ΄Π΅ΡΠ½ΠΈΠΊ. ΠΠΎΠΌΠ΅ΡΠ΅Π½ΠΈΠ΅ ΠΆΠ΅Π»Π΅Π·Π° Π²Π½ΡΡΡΡ ΠΊΠ°ΡΡΡΠΊΠΈ Π·Π½Π°ΡΠΈΡΠ΅Π»ΡΠ½ΠΎ ΡΠ²Π΅Π»ΠΈΡΠΈΠ²Π°Π΅Ρ ΡΠΈΠ»Ρ Π΅Π΅ ΠΌΠ°Π³Π½ΠΈΡΠ½ΡΡ ΠΏΠΎΠ»Π΅ΠΉ.
Π€Π°ΠΊΡΠΎΡΡ, Π²Π»ΠΈΡΡΡΠΈΠ΅ Π½Π° ΠΈΠ½Π΄ΡΠΊΡΠΈΠ²Π½ΠΎΡΡΡ ΠΊΠ°ΡΡΡΠΊΠΈΠΠ° ΠΈΠ½Π΄ΡΠΊΡΠΈΠ²Π½ΠΎΡΡΡ ΠΊΠ°ΡΡΡΠΊΠΈ Π²Π»ΠΈΡΡΡ ΡΡΠΈ ΡΠ°ΠΊΡΠΎΡΠ°:
- ΠΠΎΠ»ΠΈΡΠ΅ΡΡΠ²ΠΎ Π²ΠΈΡΠΊΠΎΠ² Π² ΠΊΠ°ΡΡΡΠΊΠ΅
Π§Π΅ΠΌ Π±ΠΎΠ»ΡΡΠ΅ ΠΊΠΎΠ»ΠΈΡΠ΅ΡΡΠ²ΠΎ Π²ΠΈΡΠΊΠΎΠ² Π² ΠΊΠ°ΡΡΡΠΊΠ΅, ΡΠ΅ΠΌ Π±ΠΎΠ»ΡΡΠ΅ ΠΈΠ½Π΄ΡΠΊΡΠΈΠ²Π½ΠΎΡΡΡ.ΠΡΠΎ Π²Π΅ΡΠ½ΠΎ, ΠΏΠΎΡΠΎΠΌΡ ΡΡΠΎ ΡΠ΅ΠΌ Π±ΠΎΠ»ΡΡΠ΅ Π²ΠΈΡΠΊΠΎΠ² Π² ΠΊΠ°ΡΡΡΠΊΠ΅, ΡΠ΅ΠΌ Π±ΠΎΠ»ΡΡΠ΅ ΠΊΠΎΠ»ΠΈΡΠ΅ΡΡΠ²ΠΎ Π²Π·Π°ΠΈΠΌΠΎΠ΄Π΅ΠΉΡΡΠ²ΠΈΠΉ ΠΌΠ°Π³Π½ΠΈΡΠ½ΠΎΠ³ΠΎ ΠΏΠΎΠ»Ρ. - ΠΠ»ΠΎΡΠ°Π΄Ρ ΡΠ΅ΡΠ΅Π½ΠΈΡ ΠΊΠ°ΡΡΡΠΊΠΈ
Π§Π΅ΠΌ Π±ΠΎΠ»ΡΡΠ΅ ΠΏΠ»ΠΎΡΠ°Π΄Ρ ΠΏΠΎΠΏΠ΅ΡΠ΅ΡΠ½ΠΎΠ³ΠΎ ΡΠ΅ΡΠ΅Π½ΠΈΡ ΠΊΠ°ΡΡΡΠΊΠΈ, ΡΠ΅ΠΌ Π±ΠΎΠ»ΡΡΠ΅ ΠΈΠ½Π΄ΡΠΊΡΠΈΠ²Π½ΠΎΡΡΡ. ΠΡΠΎΡ ΡΠ°ΠΊΡΠΎΡ ΡΠ΅ΡΠ½ΠΎ ΡΠ²ΡΠ·Π°Π½ Ρ ΠΊΠΎΠ»ΠΈΡΠ΅ΡΡΠ²ΠΎΠΌ Π²ΠΈΡΠΊΠΎΠ² Π² ΠΊΠ°ΡΡΡΠΊΠ΅. ΠΡΠΈ ΡΡΠΎΠΌ ΡΡΠΈΡΡΠ²Π°Π΅ΡΡΡ ΡΠ°ΡΡΡΠΎΡΠ½ΠΈΠ΅ ΠΌΠ΅ΠΆΠ΄Ρ Π²ΠΈΡΠΊΠ°ΠΌΠΈ. ΠΠΎΡΠΊΠΎΠ»ΡΠΊΡ ΠΌΠ°Π³Π½ΠΈΡΠ½ΠΎΠ΅ ΠΏΠΎΠ»Π΅ ΡΡΠ°Π½ΠΎΠ²ΠΈΡΡΡ ΡΠ»Π°Π±Π΅Π΅ ΠΏΠΎ ΠΌΠ΅ΡΠ΅ Π΅Π³ΠΎ Π΄Π²ΠΈΠΆΠ΅Π½ΠΈΡ, Π²ΠΈΡΠΊΠΈ, ΠΊΠΎΡΠΎΡΡΠ΅ ΡΠ°ΡΠΏΠΎΠ»ΠΎΠΆΠ΅Π½Ρ Π±Π»ΠΈΠ·ΠΊΠΎ Π΄ΡΡΠ³ ΠΊ Π΄ΡΡΠ³Ρ, ΠΎΠ±Π΅ΡΠΏΠ΅ΡΠΈΠ²Π°ΡΡ Π²Π·Π°ΠΈΠΌΠΎΠ΄Π΅ΠΉΡΡΠ²ΠΈΠ΅ ΡΠ°ΠΌ, Π³Π΄Π΅ ΠΏΠΎΠ»Ρ Π½Π°ΠΈΠ±ΠΎΠ»Π΅Π΅ ΡΠΈΠ»ΡΠ½Ρ. - ΠΡΠΎΠ½ΠΈΡΠ°Π΅ΠΌΠΎΡΡΡ ΠΊΠ΅ΡΠ½Π°
ΠΡΠΎΠ½ΠΈΡΠ°Π΅ΠΌΠΎΡΡΡ ΠΎΡΠ½ΠΎΡΠΈΡΡΡ ΠΊ ΡΠΏΠΎΡΠΎΠ±Π½ΠΎΡΡΠΈ ΠΌΠ°ΡΠ΅ΡΠΈΠ°Π»Π° ΠΏΡΠΎΠ²ΠΎΠ΄ΠΈΡΡ ΠΌΠ°Π³Π½ΠΈΡΠ½ΡΠ΅ ΡΠΈΠ»ΠΎΠ²ΡΠ΅ Π»ΠΈΠ½ΠΈΠΈ. ΠΠ΅Π»Π΅Π·ΠΎ ΠΈΠΌΠ΅Π΅Ρ Π³ΠΎΡΠ°Π·Π΄ΠΎ Π±ΠΎΠ»ΡΡΡΡ ΠΏΡΠΎΠ½ΠΈΡΠ°Π΅ΠΌΠΎΡΡΡ, ΡΠ΅ΠΌ Π²ΠΎΠ·Π΄ΡΡ . Π‘Π»Π΅Π΄ΠΎΠ²Π°ΡΠ΅Π»ΡΠ½ΠΎ, ΠΊΠ°ΡΡΡΠΊΠ° Ρ ΠΆΠ΅Π»Π΅Π·Π½ΡΠΌ ΡΠ΅ΡΠ΄Π΅ΡΠ½ΠΈΠΊΠΎΠΌ ΠΈΠΌΠ΅Π΅Ρ Π±ΠΎΠ»ΡΡΡΡ ΠΈΠ½Π΄ΡΠΊΡΠΈΠ²Π½ΠΎΡΡΡ, ΡΠ΅ΠΌ ΠΊΠ°ΡΡΡΠΊΠ° Ρ ΡΠ΅ΡΠ΄Π΅ΡΠ½ΠΈΠΊΠΎΠΌ, ΡΠΎΠ΄Π΅ΡΠΆΠ°ΡΠΈΠΌ ΡΠΎΠ»ΡΠΊΠΎ Π²ΠΎΠ·Π΄ΡΡ .
ΠΠ°ΠΊΠΎΠ½ Π€Π°ΡΠ°Π΄Π΅Ρ ΠΌΠΎΠΆΠ½ΠΎ ΠΈΡΠΏΠΎΠ»ΡΠ·ΠΎΠ²Π°ΡΡ Π΄Π»Ρ ΠΎΠΏΡΠ΅Π΄Π΅Π»Π΅Π½ΠΈΡ ΠΏΠΎΠ»Π½ΠΎΠΉ Π½Π°Π²Π΅Π΄Π΅Π½Π½ΠΎΠΉ ΡΠ»Π΅ΠΊΡΡΠΎΠ΄Π²ΠΈΠΆΡΡΠ΅ΠΉ ΡΠΈΠ»Ρ ΠΈΠ»ΠΈ Π½Π°ΠΏΡΡΠΆΠ΅Π½ΠΈΡ Π² ΠΊΠ°ΡΡΡΠΊΠ΅.ΠΡΠ΅Π΄ΠΏΠΎΠ»Π°Π³Π°Ρ, ΡΡΠΎ Π²ΠΈΡΠΊΠΈ ΠΊΠ°ΡΡΡΠΊΠΈ ΠΏΠ»ΠΎΡΠ½ΠΎ Π½Π°ΠΌΠΎΡΠ°Π½Ρ, ΠΏΠΎΠ»Π½ΠΎΠ΅ Π½Π°Π²Π΅Π΄Π΅Π½Π½ΠΎΠ΅ Π½Π°ΠΏΡΡΠΆΠ΅Π½ΠΈΠ΅ ΠΊΠ°ΡΡΡΠΊΠΈ ΠΌΠΎΠΆΠ½ΠΎ ΡΠ°ΡΡΡΠΈΡΠ°ΡΡ ΠΏΠΎ ΡΠ»Π΅Π΄ΡΡΡΠ΅ΠΉ ΡΠΎΡΠΌΡΠ»Π΅:
E = — N (DF / Dt)
, Π³Π΄Π΅ E — ΠΈΠ½Π΄ΡΡΠΈΡΠΎΠ²Π°Π½Π½Π°Ρ ΡΠ»Π΅ΠΊΡΡΠΎΠ΄Π²ΠΈΠΆΡΡΠ°Ρ ΡΠΈΠ»Π° Π² Π²ΠΎΠ»ΡΡΠ°Ρ , N — ΠΊΠΎΠ»ΠΈΡΠ΅ΡΡΠ²ΠΎ Π²ΠΈΡΠΊΠΎΠ² Π² ΠΊΠ°ΡΡΡΠΊΠ΅, DF — ΠΈΠ·ΠΌΠ΅Π½Π΅Π½ΠΈΠ΅ ΠΌΠ°Π³Π½ΠΈΡΠ½ΠΎΠΉ ΡΠΈΠ»Ρ Π² Π²Π΅Π±Π΅ΡΠ°Ρ , Π° Dt — Π²ΡΠ΅ΠΌΡ Π² ΡΠ΅ΠΊΡΠ½Π΄Π°Ρ , Π² ΡΠ΅ΡΠ΅Π½ΠΈΠ΅ ΠΊΠΎΡΠΎΡΠΎΠ³ΠΎ ΠΏΡΠΎΠΈΡΡ ΠΎΠ΄ΠΈΡ ΠΈΠ·ΠΌΠ΅Π½Π΅Π½ΠΈΠ΅ ΠΌΠ°Π³Π½ΠΈΡΠ½ΠΎΠΉ ΡΠΈΠ»Ρ.
ΠΠ·ΠΌΠ΅ΡΠ΅Π½ΠΈΠ΅ ΠΈΠ½Π΄ΡΠΊΡΠΈΠ²Π½ΠΎΡΡΠΈΠ‘ΠΈΠΌΠ²ΠΎΠ» ΠΈΠ½Π΄ΡΠΊΡΠΈΠ²Π½ΠΎΡΡΠΈ — Π·Π°Π³Π»Π°Π²Π½Π°Ρ Π±ΡΠΊΠ²Π° L Π² ΡΠ΅ΡΡΡ ΠΠ΅Π½ΡΠΈΡ Π° ΠΠ΅Π½ΡΠ°. ΠΠ΄ΠΈΠ½ΠΈΡΠ΅ΠΉ ΠΈΠ·ΠΌΠ΅ΡΠ΅Π½ΠΈΡ ΠΈΠ½Π΄ΡΠΊΡΠΈΠ²Π½ΠΎΡΡΠΈ ΡΠ²Π»ΡΠ΅ΡΡΡ Π³Π΅Π½ΡΠΈ, Π½Π°Π·Π²Π°Π½Π½ΡΠΉ Π² ΡΠ΅ΡΡΡ ΠΠΆΠΎΠ·Π΅ΡΠ° ΠΠ΅Π½ΡΠΈ, ΡΠΎΠΊΡΠ°ΡΠ΅Π½Π½ΠΎ Ρ . ΠΠ΄ΠΈΠ½ Π³Π΅Π½ ΠΈΠ½Π΄ΡΠΊΡΠΈΠ²Π½ΠΎΡΡΠΈ ΡΡΡΠ΅ΡΡΠ²ΡΠ΅Ρ, ΠΊΠΎΠ³Π΄Π° ΠΎΠ΄ΠΈΠ½ Π²ΠΎΠ»ΡΡ ΡΠ»Π΅ΠΊΡΡΠΎΠ΄Π²ΠΈΠΆΡΡΠ΅ΠΉ ΡΠΈΠ»Ρ ΠΈΠ½Π΄ΡΡΠΈΡΡΠ΅ΡΡΡ ΠΏΡΠΈ ΠΈΠ·ΠΌΠ΅Π½Π΅Π½ΠΈΠΈ ΡΠΎΠΊΠ° ΡΠΎ ΡΠΊΠΎΡΠΎΡΡΡΡ ΠΎΠ΄ΠΈΠ½ Π°ΠΌΠΏΠ΅Ρ Π² ΡΠ΅ΠΊΡΠ½Π΄Ρ. ΠΠ°ΡΠ΅ΠΌΠ°ΡΠΈΡΠ΅ΡΠΊΠΈ ΡΡΠΎ Π·Π°ΠΏΠΈΡΡΠ²Π°Π΅ΡΡΡ ΠΊΠ°ΠΊ:
L = E / (DI / Dt)
, Π³Π΄Π΅ L — ΠΈΠ½Π΄ΡΠΊΡΠΈΠ²Π½ΠΎΡΡΡ Π² Π³Π΅Π½ΡΠΈ, E — ΠΈΠ½Π΄ΡΡΠΈΡΠΎΠ²Π°Π½Π½Π°Ρ ΡΠ»Π΅ΠΊΡΡΠΎΠ΄Π²ΠΈΠΆΡΡΠ°Ρ ΡΠΈΠ»Π° Π² Π²ΠΎΠ»ΡΡΠ°Ρ , DI — ΠΈΠ·ΠΌΠ΅Π½Π΅Π½ΠΈΠ΅ ΡΠΎΠΊΠ° Π² Π°ΠΌΠΏΠ΅ΡΠ°Ρ , Π° Dt — Π²ΡΠ΅ΠΌΡ Π² ΡΠ΅ΠΊΡΠ½Π΄Π°Ρ , Π² ΡΠ΅ΡΠ΅Π½ΠΈΠ΅ ΠΊΠΎΡΠΎΡΠΎΠ³ΠΎ ΠΏΡΠΎΠΈΡΡ ΠΎΠ΄ΠΈΡ ΠΈΠ·ΠΌΠ΅Π½Π΅Π½ΠΈΠ΅ ΡΠΎΠΊΠ°. .
ΠΠ°ΡΡΡΠΊΠΈ ΠΈΠ½Π΄ΡΠΊΡΠΈΠ²Π½ΠΎΡΡΠΈ Π² ΠΏΠΎΡΠ»Π΅Π΄ΠΎΠ²Π°ΡΠ΅Π»ΡΠ½ΠΎΠΉ ΡΠ΅ΠΏΠΈΠΠΎΡΠ»Π΅Π΄ΠΎΠ²Π°ΡΠ΅Π»ΡΠ½Π°Ρ ΡΠ΅ΠΏΡ — ΡΡΠΎ ΡΠ΅ΠΏΡ, Π² ΠΊΠΎΡΠΎΡΠΎΠΉ ΡΠΎΠΊ ΠΈΠΌΠ΅Π΅Ρ ΡΠΎΠ»ΡΠΊΠΎ ΠΎΠ΄ΠΈΠ½ ΠΏΡΡΡ. Π ΠΏΠΎΡΠ»Π΅Π΄ΠΎΠ²Π°ΡΠ΅Π»ΡΠ½ΠΎΠΉ ΡΠ΅ΠΏΠΈ Π²Π΅ΡΡ ΡΠΎΠΊ ΠΏΡΠΎΡ ΠΎΠ΄ΠΈΡ ΡΠ΅ΡΠ΅Π· ΠΊΠ°ΠΆΠ΄ΡΠΉ ΠΈΠ· ΠΊΠΎΠΌΠΏΠΎΠ½Π΅Π½ΡΠΎΠ² Π² ΡΠ΅ΠΏΠΈ. Π‘Ρ Π΅ΠΌΠ° Π½Π° ΡΠΈΡΡΠ½ΠΊΠ΅ 2 ΠΈΠΌΠ΅Π΅Ρ ΡΡΠΈ ΠΏΠΎΡΠ»Π΅Π΄ΠΎΠ²Π°ΡΠ΅Π»ΡΠ½ΠΎ Π²ΠΊΠ»ΡΡΠ΅Π½Π½ΡΡ ΠΈΠ½Π΄ΡΠΊΡΠΎΡΠ°.
ΠΡΠ»ΠΈ ΠΊΠ°ΡΡΡΠΊΠΈ ΠΈΠ½Π΄ΡΠΊΡΠΈΠ²Π½ΠΎΡΡΠΈ ΡΠΊΡΠ°Π½ΠΈΡΠΎΠ²Π°Π½Ρ ΠΈΠ»ΠΈ ΡΠ°ΡΠΏΠΎΠ»ΠΎΠΆΠ΅Π½Ρ Π΄ΠΎΡΡΠ°ΡΠΎΡΠ½ΠΎ Π΄Π°Π»Π΅ΠΊΠΎ Π΄ΡΡΠ³ ΠΎΡ Π΄ΡΡΠ³Π°, ΡΡΠΎΠ±Ρ ΠΏΡΠ΅Π΄ΠΎΡΠ²ΡΠ°ΡΠΈΡΡ Π²Π·Π°ΠΈΠΌΠ½ΡΡ ΠΈΠ½Π΄ΡΠΊΡΠΈΠ²Π½ΠΎΡΡΡ, ΠΎΠ±ΡΠ°Ρ ΠΈΠ½Π΄ΡΠΊΡΠΈΠ²Π½ΠΎΡΡΡ ΡΠ΅ΠΏΠΈ ΡΠ²Π»ΡΠ΅ΡΡΡ Π½Π°ΠΊΠΎΠΏΠΈΡΠ΅Π»ΡΠ½ΠΎΠΉ. ΠΠΎΠ»Π½Π°Ρ ΠΈΠ½Π΄ΡΠΊΡΠΈΠ²Π½ΠΎΡΡΡ ΡΠ°ΠΊΠΎΠΉ ΡΠ΅ΠΏΠΈ — ΡΡΠΎ ΡΡΠΌΠΌΠ° Π²ΡΠ΅Ρ ΠΈΠ½Π΄ΡΠΊΡΠΎΡΠΎΠ² Π² ΡΠ΅ΠΏΠΈ.ΠΠΎΡΡΠΎΠΌΡ Π΄Π»Ρ ΡΠ°ΡΡΠ΅ΡΠ° ΠΎΠ±ΡΠ΅ΠΉ ΠΈΠ½Π΄ΡΠΊΡΠΈΠ²Π½ΠΎΡΡΠΈ ΠΏΠΎΡΠ»Π΅Π΄ΠΎΠ²Π°ΡΠ΅Π»ΡΠ½ΠΎΠΉ ΡΠ΅ΠΏΠΈ ΠΈΡΠΏΠΎΠ»ΡΠ·ΡΠΉΡΠ΅ ΡΠ»Π΅Π΄ΡΡΡΡΡ ΡΠΎΡΠΌΡΠ»Ρ:
L T = L 1 + L 2 + L 3 . . .
, Π³Π΄Π΅ L T — ΠΎΠ±ΡΠ°Ρ ΠΈΠ½Π΄ΡΠΊΡΠΈΠ²Π½ΠΎΡΡΡ Π² ΡΠ΅ΠΏΠΈ, Π° L 1 ΡΠ΅ΡΠ΅Π· L 3 . . . — ΡΡΠΎ Π½ΠΎΠΌΠΈΠ½Π°Π»ΡΠ½ΡΠ΅ ΠΈΠ½Π΄ΡΠΊΡΠΈΠ²Π½ΠΎΡΡΠΈ ΠΎΡΠ΄Π΅Π»ΡΠ½ΡΡ ΠΊΠ°ΡΡΡΠ΅ΠΊ ΠΈΠ½Π΄ΡΠΊΡΠΈΠ²Π½ΠΎΡΡΠΈ Π² ΡΠ΅ΠΏΠΈ.
ΠΡΠΏΠΎΠ»ΡΠ·ΡΡ ΡΡΡ ΡΠΎΡΠΌΡΠ»Ρ, ΠΎΠ±ΡΡΡ ΠΈΠ½Π΄ΡΠΊΡΠΈΠ²Π½ΠΎΡΡΡ ΠΏΠΎΡΠ»Π΅Π΄ΠΎΠ²Π°ΡΠ΅Π»ΡΠ½ΠΎΠΉ ΡΠ΅ΠΏΠΈ Π½Π° Π ΠΈΡΡΠ½ΠΊΠ΅ 2 ΠΌΠΎΠΆΠ½ΠΎ ΡΠ°ΡΡΡΠΈΡΠ°ΡΡ ΡΠ»Π΅Π΄ΡΡΡΠΈΠΌ ΠΎΠ±ΡΠ°Π·ΠΎΠΌ:
L T = 50 + 40 + 20
L T = 110 ΠΌ h
ΠΠ°ΡΡΡΠΊΠΈ ΠΈΠ½Π΄ΡΠΊΡΠΈΠ²Π½ΠΎΡΡΠΈ Π² ΠΏΠ°ΡΠ°Π»Π»Π΅Π»ΡΠ½ΡΡ ΡΠ΅ΠΏΡΡΠΠ°ΡΠ°Π»Π»Π΅Π»ΡΠ½Π°Ρ ΡΠ΅ΠΏΡ — ΡΡΠΎ ΡΠ΅ΠΏΡ, Π² ΠΊΠΎΡΠΎΡΠΎΠΉ ΠΊΠΎΠΌΠΏΠΎΠ½Π΅Π½ΡΡ ΡΠ°ΡΠΏΠΎΠ»ΠΎΠΆΠ΅Π½Ρ ΡΠ°ΠΊ, ΡΡΠΎ ΠΏΡΡΡ Π΄Π»Ρ ΡΠΎΠΊΠ° ΡΠ°Π·Π΄Π΅Π»Π΅Π½.Π‘Ρ Π΅ΠΌΠ° Π½Π° ΡΠΈΡΡΠ½ΠΊΠ΅ 3 ΠΈΠΌΠ΅Π΅Ρ ΡΡΠΈ ΠΏΠ°ΡΠ°Π»Π»Π΅Π»ΡΠ½ΠΎ Π²ΠΊΠ»ΡΡΠ΅Π½Π½ΡΡ ΠΈΠ½Π΄ΡΠΊΡΠΎΡΠ°.
ΠΠ°ΡΠ°Π»Π»Π΅Π»ΡΠ½ΠΎΠ΅ ΠΏΠΎΠ΄ΠΊΠ»ΡΡΠ΅Π½ΠΈΠ΅ ΠΊΠ°ΡΡΡΠ΅ΠΊ ΠΈΠ½Π΄ΡΠΊΡΠΈΠ²Π½ΠΎΡΡΠΈ Π²ΡΠ΅Π³Π΄Π° ΡΠ½ΠΈΠΆΠ°Π΅Ρ ΠΎΠ±ΡΡΡ ΠΈΠ½Π΄ΡΠΊΡΠΈΠ²Π½ΠΎΡΡΡ ΡΠ΅ΠΏΠΈ. ΠΡΠ»ΠΈ ΠΈΠ½Π΄ΡΠΊΡΠΎΡΡ ΡΠΊΡΠ°Π½ΠΈΡΠΎΠ²Π°Π½Ρ ΠΈΠ»ΠΈ ΡΠ°ΡΠΏΠΎΠ»ΠΎΠΆΠ΅Π½Ρ Π΄ΠΎΡΡΠ°ΡΠΎΡΠ½ΠΎ Π΄Π°Π»Π΅ΠΊΠΎ Π΄ΡΡΠ³ ΠΎΡ Π΄ΡΡΠ³Π°, ΡΡΠΎΠ±Ρ ΠΏΡΠ΅Π΄ΠΎΡΠ²ΡΠ°ΡΠΈΡΡ Π²Π·Π°ΠΈΠΌΠ½ΡΡ ΠΈΠ½Π΄ΡΠΊΡΠΈΠ²Π½ΠΎΡΡΡ, ΠΎΠ±ΡΡΡ ΠΈΠ½Π΄ΡΠΊΡΠΈΠ²Π½ΠΎΡΡΡ ΡΠ΅ΠΏΠΈ ΠΌΠΎΠΆΠ½ΠΎ ΡΠ°ΡΡΡΠΈΡΠ°ΡΡ ΠΏΠΎ ΡΠ»Π΅Π΄ΡΡΡΠ΅ΠΉ ΡΠΎΡΠΌΡΠ»Π΅:
L T = 1 Γ· (1 / L 1 + 1 / L 2 + 1 / L 3 ….)
, Π³Π΄Π΅ L T — ΠΏΠΎΠ»Π½Π°Ρ ΠΈΠ½Π΄ΡΠΊΡΠΈΠ²Π½ΠΎΡΡΡ Π² ΡΠ΅ΠΏΠΈ, Π° L 1 — L 3 .. . — ΡΡΠΎ Π½ΠΎΠΌΠΈΠ½Π°Π»ΡΠ½ΡΠ΅ ΠΈΠ½Π΄ΡΠΊΡΠΈΠ²Π½ΠΎΡΡΠΈ ΠΎΡΠ΄Π΅Π»ΡΠ½ΡΡ ΠΊΠ°ΡΡΡΠ΅ΠΊ ΠΈΠ½Π΄ΡΠΊΡΠΈΠ²Π½ΠΎΡΡΠΈ Π² ΡΠ΅ΠΏΠΈ.
ΠΡΠΏΠΎΠ»ΡΠ·ΡΡ ΡΡΡ ΡΠΎΡΠΌΡΠ»Ρ, ΠΎΠ±ΡΡΡ ΠΈΠ½Π΄ΡΠΊΡΠΈΠ²Π½ΠΎΡΡΡ ΡΠΊΠ°Π·Π°Π½Π½ΠΎΠΉ Π²ΡΡΠ΅ ΠΏΠ°ΡΠ°Π»Π»Π΅Π»ΡΠ½ΠΎΠΉ ΡΠ΅ΠΏΠΈ ΠΌΠΎΠΆΠ½ΠΎ ΡΠ°ΡΡΡΠΈΡΠ°ΡΡ ΡΠ»Π΅Π΄ΡΡΡΠΈΠΌ ΠΎΠ±ΡΠ°Π·ΠΎΠΌ:
L T = 1 Γ· (1/5 + 1/15 + 1/30)
L T = 1 Γ· (0,2 + 0,066 + 0,033)
L T = 1 Γ· 0,299
L T = 3.344 ΠΌΡ
ΠΠ½Π΄ΡΠΊΡΠΈΠ²Π½ΠΎΠ΅ ΡΠ΅Π°ΠΊΡΠΈΠ²Π½ΠΎΠ΅ ΡΠΎΠΏΡΠΎΡΠΈΠ²Π»Π΅Π½ΠΈΠ΅ΠΡΡΠ΅ΠΊΡ ΡΠ°ΠΌΠΎΠΈΠ½Π΄ΡΠΊΡΠΈΠΈ Π² ΠΊΠ°ΡΡΡΠΊΠ΅ Π·Π°ΠΊΠ»ΡΡΠ°Π΅ΡΡΡ Π² ΠΏΡΠΎΡΠΈΠ²ΠΎΠ΄Π΅ΠΉΡΡΠ²ΠΈΠΈ Π»ΡΠ±ΠΎΠΌΡ ΠΈΠ·ΠΌΠ΅Π½Π΅Π½ΠΈΡ ΡΠΎΠΊΠ°, ΠΏΡΠΎΡΠ΅ΠΊΠ°ΡΡΠ΅Π³ΠΎ Π² ΠΊΠ°ΡΡΡΠΊΠ΅. ΠΠ°ΠΏΡΠΈΠΌΠ΅Ρ, ΠΊΠΎΠ³Π΄Π° Π½Π° ΠΊΠ°ΡΡΡΠΊΡ ΠΏΠΎΠ΄Π°Π΅ΡΡΡ Π½Π°ΠΏΡΡΠΆΠ΅Π½ΠΈΠ΅, Π² ΠΊΠ°ΡΡΡΠΊΠ΅ Π½Π°ΡΠΈΠ½Π°Π΅Ρ ΡΠ΅ΡΡ ΡΠΎΠΊ. ΠΡΠΎΡ ΡΠΎΠΊ ΠΈΠ½Π΄ΡΡΠΈΡΡΠ΅Ρ Π²ΠΎΠΊΡΡΠ³ ΡΠ΅Π±Ρ ΠΌΠ°Π³Π½ΠΈΡΠ½ΠΎΠ΅ ΠΏΠΎΠ»Π΅. ΠΠΎ ΠΌΠ΅ΡΠ΅ ΡΠ°ΡΡΠΈΡΠ΅Π½ΠΈΡ ΠΏΠΎΠ»Ρ Π² ΠΊΠ°ΡΡΡΠΊΠ΅ Π³Π΅Π½Π΅ΡΠΈΡΡΠ΅ΡΡΡ ΠΏΡΠΎΡΠΈΠ²ΠΎΠ΄Π΅ΠΉΡΡΠ²ΡΡΡΠ΅Π΅ Π½Π°ΠΏΡΡΠΆΠ΅Π½ΠΈΠ΅, ΠΈΠ½ΠΎΠ³Π΄Π° Π½Π°Π·ΡΠ²Π°Π΅ΠΌΠΎΠ΅ ΠΎΠ±ΡΠ°ΡΠ½ΡΠΌ Π½Π°ΠΏΡΡΠΆΠ΅Π½ΠΈΠ΅ΠΌ. ΠΡΠΎ ΠΎΠ±ΡΠ°ΡΠ½ΠΎΠ΅ Π½Π°ΠΏΡΡΠΆΠ΅Π½ΠΈΠ΅ ΠΏΡΠΎΡΠΈΠ²ΠΎΠ΄Π΅ΠΉΡΡΠ²ΡΠ΅Ρ ΠΎΡΠ½ΠΎΠ²Π½ΠΎΠΌΡ ΡΠΎΠΊΡ. ΠΡΠΎ ΡΠΎΠΏΡΠΎΡΠΈΠ²Π»Π΅Π½ΠΈΠ΅ ΠΏΡΠΎΡΠ΅ΠΊΠ°Π½ΠΈΡ ΡΠΎΠΊΠ° Π½Π°Π·ΡΠ²Π°Π΅ΡΡΡ ΠΈΠ½Π΄ΡΠΊΡΠΈΠ²Π½ΡΠΌ ΡΠ΅Π°ΠΊΡΠΈΠ²Π½ΡΠΌ ΡΠΎΠΏΡΠΎΡΠΈΠ²Π»Π΅Π½ΠΈΠ΅ΠΌ ΠΈ ΠΈΠ·ΠΌΠ΅ΡΡΠ΅ΡΡΡ Π² ΠΎΠΌΠ°Ρ .
ΠΠ΅Π»ΠΈΡΠΈΠ½Π° ΠΈΠ½Π΄ΡΠΊΡΠΈΠ²Π½ΠΎΠ³ΠΎ ΡΠΎΠΏΡΠΎΡΠΈΠ²Π»Π΅Π½ΠΈΡ Π² ΡΠ΅ΠΏΠΈ Π·Π°Π²ΠΈΡΠΈΡ ΠΎΡ ΡΠ°ΡΡΠΎΡΡ ΠΈ Π²Π΅Π»ΠΈΡΠΈΠ½Ρ ΠΏΠ΅ΡΠ΅ΠΌΠ΅Π½Π½ΠΎΠ³ΠΎ ΡΠΎΠΊΠ°, Π° ΡΠ°ΠΊΠΆΠ΅ Π²Π΅Π»ΠΈΡΠΈΠ½Ρ ΠΈΠ½Π΄ΡΠΊΡΠΈΠ²Π½ΠΎΡΡΠΈ. ΠΠ½Π΄ΡΠΊΡΠΈΠ²Π½ΠΎΠ΅ ΡΠ΅Π°ΠΊΡΠΈΠ²Π½ΠΎΠ΅ ΡΠΎΠΏΡΠΎΡΠΈΠ²Π»Π΅Π½ΠΈΠ΅ ΡΠ΅ΠΏΠΈ ΠΌΠΎΠΆΠ½ΠΎ ΡΠ°ΡΡΡΠΈΡΠ°ΡΡ ΠΏΠΎ ΡΠ»Π΅Π΄ΡΡΡΠ΅ΠΉ ΡΠΎΡΠΌΡΠ»Π΅:
X L = 2pfL
, Π³Π΄Π΅ X L — ΠΈΠ½Π΄ΡΠΊΡΠΈΠ²Π½ΠΎΠ΅ ΡΠ΅Π°ΠΊΡΠΈΠ²Π½ΠΎΠ΅ ΡΠΎΠΏΡΠΎΡΠΈΠ²Π»Π΅Π½ΠΈΠ΅ Π² ΠΎΠΌΠ°Ρ , 2p — ΠΏΠΎΡΡΠΎΡΠ½Π½Π°Ρ, ΠΏΠΎΠ»ΡΡΠ΅Π½Π½Π°Ρ ΡΠ°ΡΡΠ΅ΡΠ½ΡΠΌ ΠΏΡΡΠ΅ΠΌ, ΠΊΠΎΡΠΎΡΠ°Ρ ΠΎΠ±ΡΡΠ½ΠΎ ΠΎΠΊΡΡΠ³Π»ΡΠ΅ΡΡΡ Π΄ΠΎ 6,28, f — ΡΠ°ΡΡΠΎΡΠ° ΠΏΡΠΈΠ»ΠΎΠΆΠ΅Π½Π½ΠΎΠ³ΠΎ ΠΏΠ΅ΡΠ΅ΠΌΠ΅Π½Π½ΠΎΠ³ΠΎ ΡΠΎΠΊΠ° Π² Π³Π΅ΡΡΠ°Ρ , Π° L — ΡΡΠΎ ΠΏΠΎΡΡΠΎΡΠ½Π½Π°Ρ. ΠΈΠ½Π΄ΡΠΊΡΠΈΠ²Π½ΠΎΡΡΡ ΡΠ΅ΠΏΠΈ Π² Π³Π΅Π½ΡΠΈ.
Π’ΡΠ°Π½ΡΡΠΎΡΠΌΠ°ΡΠΎΡΡΠ’ΡΠ°Π½ΡΡΠΎΡΠΌΠ°ΡΠΎΡΡ ΡΠ°Π±ΠΎΡΠ°ΡΡ ΠΏΠΎ ΠΏΡΠΈΠ½ΡΠΈΠΏΡ Π²Π·Π°ΠΈΠΌΠ½ΠΎΠΉ ΠΈΠ½Π΄ΡΠΊΡΠΈΠ²Π½ΠΎΡΡΠΈ. Π’ΡΠ°Π½ΡΡΠΎΡΠΌΠ°ΡΠΎΡΡ ΠΈΡΠΏΠΎΠ»ΡΠ·ΡΡΡΡΡ Π΄Π»Ρ ΡΠ²Π΅Π»ΠΈΡΠ΅Π½ΠΈΡ ΠΈΠ»ΠΈ ΡΠΌΠ΅Π½ΡΡΠ΅Π½ΠΈΡ Π½Π°ΠΏΡΡΠΆΠ΅Π½ΠΈΠΉ ΠΈ ΡΠΎΠΊΠΎΠ² ΠΏΠ΅ΡΠ΅ΠΌΠ΅Π½Π½ΠΎΠ³ΠΎ ΡΠΎΠΊΠ° Π² ΡΠ΅ΠΏΡΡ . Π’ΡΠ°Π½ΡΡΠΎΡΠΌΠ°ΡΠΎΡ ΠΎΠ±ΡΡΠ½ΠΎ ΡΠΎΡΡΠΎΠΈΡ ΠΈΠ· Π΄Π²ΡΡ ΠΊΠ°ΡΡΡΠ΅ΠΊ ΠΏΡΠΎΠ²ΠΎΠ΄Π°, ΡΠ»Π΅ΠΊΡΡΠΈΡΠ΅ΡΠΊΠΈ ΠΈΠ·ΠΎΠ»ΠΈΡΠΎΠ²Π°Π½Π½ΡΡ Π΄ΡΡΠ³ ΠΎΡ Π΄ΡΡΠ³Π°, Π½Π°ΠΌΠΎΡΠ°Π½Π½ΡΡ Π½Π° ΠΎΠ΄Π½ΠΎΠΌ ΡΠ΅ΡΠ΄Π΅ΡΠ½ΠΈΠΊΠ΅. ΠΠ΄Π½Π° ΠΊΠ°ΡΡΡΠΊΠ° Π½Π°Π·ΡΠ²Π°Π΅ΡΡΡ ΠΏΠ΅ΡΠ²ΠΈΡΠ½ΠΎΠΉ ΠΊΠ°ΡΡΡΠΊΠΎΠΉ; Π΄ΡΡΠ³ΠΎΠΉ Π½Π°Π·ΡΠ²Π°Π΅ΡΡΡ Π²ΡΠΎΡΠΈΡΠ½ΠΎΠΉ ΠΎΠ±ΠΌΠΎΡΠΊΠΎΠΉ. ΠΠ΅ΡΠ²ΠΈΡΠ½Π°Ρ ΠΊΠ°ΡΡΡΠΊΠ° — ΡΡΠΎ Π²Ρ ΠΎΠ΄Π½Π°Ρ ΠΊΠ°ΡΡΡΠΊΠ° ΡΡΠ°Π½ΡΡΠΎΡΠΌΠ°ΡΠΎΡΠ°, Π° Π²ΡΠΎΡΠΈΡΠ½Π°Ρ ΠΊΠ°ΡΡΡΠΊΠ° — ΡΡΠΎ Π²ΡΡ ΠΎΠ΄Π½Π°Ρ ΠΊΠ°ΡΡΡΠΊΠ°.ΠΠΎΠ³Π΄Π° ΠΏΠ΅ΡΠ΅ΠΌΠ΅Π½Π½ΠΎΠ΅ Π½Π°ΠΏΡΡΠΆΠ΅Π½ΠΈΠ΅ ΠΏΠΎΠ΄Π°Π΅ΡΡΡ Π½Π° ΠΏΠ΅ΡΠ²ΠΈΡΠ½ΡΡ ΠΊΠ°ΡΡΡΠΊΡ, ΠΎΠ½ΠΎ Π²ΡΠ·ΡΠ²Π°Π΅Ρ ΠΈΠ·ΠΌΠ΅Π½ΡΡΡΠ΅Π΅ΡΡ ΠΌΠ°Π³Π½ΠΈΡΠ½ΠΎΠ΅ ΠΏΠΎΠ»Π΅ Π² ΡΠ΅ΡΠ΄Π΅ΡΠ½ΠΈΠΊΠ΅. ΠΠ·Π°ΠΈΠΌΠ½Π°Ρ ΠΈΠ½Π΄ΡΠΊΡΠΈΡ Π²ΡΠ·ΡΠ²Π°Π΅Ρ ΠΈΠ½Π΄ΡΡΠΈΡΠΎΠ²Π°Π½ΠΈΠ΅ Π½Π°ΠΏΡΡΠΆΠ΅Π½ΠΈΡ Π²ΠΎ Π²ΡΠΎΡΠΈΡΠ½ΠΎΠΉ ΠΊΠ°ΡΡΡΠΊΠ΅.
ΠΠΎΠ»ΠΈΡΠ΅ΡΡΠ²ΠΎ ΠΎΠ±ΠΌΠΎΡΠΎΠΊ ΠΏΠ΅ΡΠ²ΠΈΡΠ½ΠΎΠΉ ΠΈ Π²ΡΠΎΡΠΈΡΠ½ΠΎΠΉ ΠΎΠ±ΠΌΠΎΡΠΎΠΊ ΡΡΠ°Π½ΡΡΠΎΡΠΌΠ°ΡΠΎΡΠ° ΠΎΠΏΡΠ΅Π΄Π΅Π»ΡΠ΅Ρ, ΠΊΠ°ΠΊ ΠΈΠ·ΠΌΠ΅Π½ΡΠ΅ΡΡΡ Π½Π°ΠΏΡΡΠΆΠ΅Π½ΠΈΠ΅ Π² ΡΠ΅ΠΏΠΈ. ΠΠΎΠ³Π΄Π° ΠΊΠΎΠ»ΠΈΡΠ΅ΡΡΠ²ΠΎ Π²ΠΈΡΠΊΠΎΠ² ΠΏΠ΅ΡΠ²ΠΈΡΠ½ΠΎΠΉ ΠΊΠ°ΡΡΡΠΊΠΈ Π±ΠΎΠ»ΡΡΠ΅, ΡΠ΅ΠΌ ΠΊΠΎΠ»ΠΈΡΠ΅ΡΡΠ²ΠΎ Π²ΡΠΎΡΠΈΡΠ½ΠΎΠΉ ΠΊΠ°ΡΡΡΠΊΠΈ, ΠΈΠ½Π΄ΡΡΠΈΡΠΎΠ²Π°Π½Π½ΠΎΠ΅ Π½Π°ΠΏΡΡΠΆΠ΅Π½ΠΈΠ΅ Π²ΠΎ Π²ΡΠΎΡΠΈΡΠ½ΠΎΠΉ ΠΊΠ°ΡΡΡΠΊΠ΅ ΠΌΠ΅Π½ΡΡΠ΅, ΡΠ΅ΠΌ ΠΏΡΠΈΠ»ΠΎΠΆΠ΅Π½Π½ΠΎΠ΅ Π½Π°ΠΏΡΡΠΆΠ΅Π½ΠΈΠ΅ ΠΏΠ΅ΡΠ²ΠΈΡΠ½ΠΎΠΉ ΠΊΠ°ΡΡΡΠΊΠΈ.ΠΠΎΠ³Π΄Π° ΠΊΠΎΠ»ΠΈΡΠ΅ΡΡΠ²ΠΎ ΠΎΠ±ΠΌΠΎΡΠΎΠΊ ΠΏΠ΅ΡΠ²ΠΈΡΠ½ΠΎΠΉ ΠΎΠ±ΠΌΠΎΡΠΊΠΈ ΠΌΠ΅Π½ΡΡΠ΅, ΡΠ΅ΠΌ ΠΊΠΎΠ»ΠΈΡΠ΅ΡΡΠ²ΠΎ ΠΎΠ±ΠΌΠΎΡΠΎΠΊ Π²ΡΠΎΡΠΈΡΠ½ΠΎΠΉ ΠΎΠ±ΠΌΠΎΡΠΊΠΈ, ΠΈΠ½Π΄ΡΡΠΈΡΠΎΠ²Π°Π½Π½ΠΎΠ΅ Π½Π°ΠΏΡΡΠΆΠ΅Π½ΠΈΠ΅ Π²ΠΎ Π²ΡΠΎΡΠΈΡΠ½ΠΎΠΉ ΠΎΠ±ΠΌΠΎΡΠΊΠ΅ Π±ΠΎΠ»ΡΡΠ΅, ΡΠ΅ΠΌ ΠΏΡΠΈΠ»ΠΎΠΆΠ΅Π½Π½ΠΎΠ΅ Π½Π°ΠΏΡΡΠΆΠ΅Π½ΠΈΠ΅ ΠΏΠ΅ΡΠ²ΠΎΠΉ ΠΎΠ±ΠΌΠΎΡΠΊΠΈ. ΠΡΠ»ΠΈ Π²ΡΡ ΠΎΠ΄Π½ΠΎΠ΅ Π½Π°ΠΏΡΡΠΆΠ΅Π½ΠΈΠ΅ ΡΡΠ°Π½ΡΡΠΎΡΠΌΠ°ΡΠΎΡΠ° Π±ΠΎΠ»ΡΡΠ΅ Π²Ρ ΠΎΠ΄Π½ΠΎΠ³ΠΎ Π½Π°ΠΏΡΡΠΆΠ΅Π½ΠΈΡ, ΠΎΠ½ Π½Π°Π·ΡΠ²Π°Π΅ΡΡΡ ΠΏΠΎΠ²ΡΡΠ°ΡΡΠΈΠΌ ΡΡΠ°Π½ΡΡΠΎΡΠΌΠ°ΡΠΎΡΠΎΠΌ. ΠΡΠ»ΠΈ Π²ΡΡ ΠΎΠ΄Π½ΠΎΠ΅ Π½Π°ΠΏΡΡΠΆΠ΅Π½ΠΈΠ΅ ΡΡΠ°Π½ΡΡΠΎΡΠΌΠ°ΡΠΎΡΠ° ΠΌΠ΅Π½ΡΡΠ΅ Π²Ρ ΠΎΠ΄Π½ΠΎΠ³ΠΎ Π½Π°ΠΏΡΡΠΆΠ΅Π½ΠΈΡ, ΠΎΠ½ Π½Π°Π·ΡΠ²Π°Π΅ΡΡΡ ΠΏΠΎΠ½ΠΈΠΆΠ°ΡΡΠΈΠΌ ΡΡΠ°Π½ΡΡΠΎΡΠΌΠ°ΡΠΎΡΠΎΠΌ. ΠΡΠΊΡΠΎΠΉΡΠ΅ Π΄Π»Ρ ΡΠ΅Π±Ρ ΡΡΡΠ΅ΠΊΡΡ ΠΈΠ·ΠΌΠ΅Π½Π΅Π½ΠΈΡ Π²Ρ ΠΎΠ΄Π½ΠΎΠ³ΠΎ Π½Π°ΠΏΡΡΠΆΠ΅Π½ΠΈΡ ΠΈ ΠΊΠΎΠ»ΠΈΡΠ΅ΡΡΠ²Π° ΠΎΠ±ΠΌΠΎΡΠΎΠΊ ΡΡΠ°Π½ΡΡΠΎΡΠΌΠ°ΡΠΎΡΠ° Π² Π½Π°ΡΠ΅ΠΌ ΠΈΠ½ΡΠ΅ΡΠ°ΠΊΡΠΈΠ²Π½ΠΎΠΌ ΡΡΠΊΠΎΠ²ΠΎΠ΄ΡΡΠ²Π΅ ΠΏΠΎ Java Transformer.
| ΠΠ½ΡΠ΅ΡΠ°ΠΊΡΠΈΠ²Π½ΠΎΠ΅ ΡΡΠ΅Π±Π½ΠΎΠ΅ ΠΏΠΎΡΠΎΠ±ΠΈΠ΅ ΠΏΠΎ Java | ||
ΠΠΎΠ²ΡΡΠ°ΡΡΠΈΠΉ ΡΡΠ°Π½ΡΡΠΎΡΠΌΠ°ΡΠΎΡ ΡΠ²Π΅Π»ΠΈΡΠΈΠ²Π°Π΅Ρ Π½Π°ΠΏΡΡΠΆΠ΅Π½ΠΈΠ΅. ΠΠ΄Π½Π°ΠΊΠΎ ΡΠ²Π΅Π»ΠΈΡΠ΅Π½ΠΈΠ΅ Π½Π°ΠΏΡΡΠΆΠ΅Π½ΠΈΡ ΡΠΎΠΏΡΠΎΠ²ΠΎΠΆΠ΄Π°Π΅ΡΡΡ ΡΠΌΠ΅Π½ΡΡΠ΅Π½ΠΈΠ΅ΠΌ ΡΠΎΠΊΠ°. ΠΠ±ΡΠ°ΡΠ½ΠΎΠ΅ Π²Π΅ΡΠ½ΠΎ Π΄Π»Ρ ΠΏΠΎΠ½ΠΈΠΆΠ°ΡΡΠ΅Π³ΠΎ ΡΡΠ°Π½ΡΡΠΎΡΠΌΠ°ΡΠΎΡΠ°. ΠΠΎΠ½ΠΈΠΆΠ°ΡΡΠΈΠΉ ΡΡΠ°Π½ΡΡΠΎΡΠΌΠ°ΡΠΎΡ ΡΠ½ΠΈΠΆΠ°Π΅Ρ Π½Π°ΠΏΡΡΠΆΠ΅Π½ΠΈΠ΅, Π½ΠΎ ΡΠ²Π΅Π»ΠΈΡΠΈΠ²Π°Π΅Ρ ΡΠΎΠΊ. ΠΡΠΎ ΡΠ²ΠΎΠΉΡΡΠ²ΠΎ ΡΡΠ°Π½ΡΡΠΎΡΠΌΠ°ΡΠΎΡΠΎΠ² Π΄Π΅Π»Π°Π΅Ρ ΠΈΡ ΠΎΡΠ΅Π½Ρ ΠΏΠΎΠ»Π΅Π·Π½ΡΠΌΠΈ ΠΈ Π²ΡΠ³ΠΎΠ΄Π½ΡΠΌΠΈ Π΄Π»Ρ ΠΏΠ΅ΡΠ΅Π΄Π°ΡΠΈ ΡΠ»Π΅ΠΊΡΡΠΎΡΠ½Π΅ΡΠ³ΠΈΠΈ Π½Π° Π±ΠΎΠ»ΡΡΠΈΠ΅ ΡΠ°ΡΡΡΠΎΡΠ½ΠΈΡ.ΠΠΎΠ²ΡΡΠ°ΡΡΠΈΠ΅ ΡΡΠ°Π½ΡΡΠΎΡΠΌΠ°ΡΠΎΡΡ ΠΈΡΠΏΠΎΠ»ΡΠ·ΡΡΡΡΡ Π½Π° ΡΠ»Π΅ΠΊΡΡΠΎΡΡΠ°Π½ΡΠΈΡΡ Π΄Π»Ρ Π²ΡΡΠ°Π±ΠΎΡΠΊΠΈ ΠΎΡΠ΅Π½Ρ Π²ΡΡΠΎΠΊΠΈΡ Π½Π°ΠΏΡΡΠΆΠ΅Π½ΠΈΠΉ. Π£ΠΌΠ΅Π½ΡΡΠ°Π΅ΡΡΡ Π²ΡΡ ΠΎΠ΄Π½ΠΎΠΉ ΡΠΎΠΊ, ΡΡΠΎ Π·Π½Π°ΡΠΈΡΠ΅Π»ΡΠ½ΠΎ ΡΠ½ΠΈΠΆΠ°Π΅Ρ ΠΏΠΎΡΠ΅ΡΠΈ ΠΌΠΎΡΠ½ΠΎΡΡΠΈ ΠΈΠ·-Π·Π° ΡΠΎΠΏΡΠΎΡΠΈΠ²Π»Π΅Π½ΠΈΡ Π² Π»ΠΈΠ½ΠΈΡΡ ΠΏΠ΅ΡΠ΅Π΄Π°ΡΠΈ. ΠΠΎΠ³Π΄Π° ΠΌΠΎΡΠ½ΠΎΡΡΡ Π΄ΠΎΡΡΠΈΠ³Π°Π΅Ρ ΠΏΠΎΡΡΠ΅Π±ΠΈΡΠ΅Π»Π΅ΠΉ, ΠΈΡΠΏΠΎΠ»ΡΠ·ΡΡΡΡΡ ΠΏΠΎΠ½ΠΈΠΆΠ°ΡΡΠΈΠ΅ ΡΡΠ°Π½ΡΡΠΎΡΠΌΠ°ΡΠΎΡΡ Π΄Π»Ρ ΡΠ½ΠΈΠΆΠ΅Π½ΠΈΡ Π½Π°ΠΏΡΡΠΆΠ΅Π½ΠΈΡ ΠΈ ΡΠ²Π΅Π»ΠΈΡΠ΅Π½ΠΈΡ ΡΠΎΠΊΠ° Π΄ΠΎ ΡΡΠΎΠ²Π½Ρ, Π½Π΅ΠΎΠ±Ρ ΠΎΠ΄ΠΈΠΌΠΎΠ³ΠΎ Π΄Π»Ρ ΠΏΠΎΡΡΠ΅Π±ΠΈΡΠ΅Π»ΡΡΠΊΠΈΡ ΠΏΡΠΈΠ»ΠΎΠΆΠ΅Π½ΠΈΠΉ.
ΠΡΠΈΠΌΠ΅Π½Π΅Π½ΠΈΠ΅ ΠΈΠ½Π΄ΡΠΊΡΠΈΠ²Π½ΠΎΡΡΠΈΠ‘Π²ΠΎΠΉΡΡΠ²Π° ΠΈΠ½Π΄ΡΠΊΡΠΎΡΠΎΠ² Π΄Π΅Π»Π°ΡΡ ΠΈΡ ΠΎΡΠ΅Π½Ρ ΠΏΠΎΠ»Π΅Π·Π½ΡΠΌΠΈ Π² ΡΠ°Π·Π»ΠΈΡΠ½ΡΡ ΠΏΡΠΈΠ»ΠΎΠΆΠ΅Π½ΠΈΡΡ .ΠΠ°ΠΏΡΠΈΠΌΠ΅Ρ, ΠΈΠ½Π΄ΡΠΊΡΠΎΡΡ ΠΏΡΠΎΡΠΈΠ²ΠΎΠ΄Π΅ΠΉΡΡΠ²ΡΡΡ Π»ΡΠ±ΡΠΌ ΠΈΠ·ΠΌΠ΅Π½Π΅Π½ΠΈΡΠΌ ΡΠΎΠΊΠ°. Π‘Π»Π΅Π΄ΠΎΠ²Π°ΡΠ΅Π»ΡΠ½ΠΎ, ΠΈΠ½Π΄ΡΠΊΡΠΎΡΡ ΠΌΠΎΠΆΠ½ΠΎ ΠΈΡΠΏΠΎΠ»ΡΠ·ΠΎΠ²Π°ΡΡ Π΄Π»Ρ Π·Π°ΡΠΈΡΡ ΡΠ΅ΠΏΠ΅ΠΉ ΠΎΡ ΡΠΊΠ°ΡΠΊΠΎΠ² ΡΠΎΠΊΠ°. ΠΠ°ΡΡΡΠΊΠΈ ΠΈΠ½Π΄ΡΠΊΡΠΈΠ²Π½ΠΎΡΡΠΈ ΡΠ°ΠΊΠΆΠ΅ ΠΈΡΠΏΠΎΠ»ΡΠ·ΡΡΡΡΡ Π΄Π»Ρ ΡΡΠ°Π±ΠΈΠ»ΠΈΠ·Π°ΡΠΈΠΈ ΠΏΠΎΡΡΠΎΡΠ½Π½ΠΎΠ³ΠΎ ΡΠΎΠΊΠ° ΠΈ Π΄Π»Ρ ΠΊΠΎΠ½ΡΡΠΎΠ»Ρ ΠΈΠ»ΠΈ ΡΡΡΡΠ°Π½Π΅Π½ΠΈΡ ΠΏΠ΅ΡΠ΅ΠΌΠ΅Π½Π½ΠΎΠ³ΠΎ ΡΠΎΠΊΠ°. ΠΠ°ΡΡΡΠΊΠΈ ΠΈΠ½Π΄ΡΠΊΡΠΈΠ²Π½ΠΎΡΡΠΈ, ΠΈΡΠΏΠΎΠ»ΡΠ·ΡΠ΅ΠΌΡΠ΅ Π΄Π»Ρ ΡΡΡΡΠ°Π½Π΅Π½ΠΈΡ ΠΏΠ΅ΡΠ΅ΠΌΠ΅Π½Π½ΠΎΠ³ΠΎ ΡΠΎΠΊΠ° Π²ΡΡΠ΅ ΠΎΠΏΡΠ΅Π΄Π΅Π»Π΅Π½Π½ΠΎΠΉ ΡΠ°ΡΡΠΎΡΡ, Π½Π°Π·ΡΠ²Π°ΡΡΡΡ Π΄ΡΠΎΡΡΠ΅Π»ΡΠΌΠΈ.
ΠΠ΅Π½Π΅ΡΠ°ΡΠΎΡΡΠΠ΄Π½ΠΎ ΠΈΠ· Π½Π°ΠΈΠ±ΠΎΠ»Π΅Π΅ ΡΠ°ΡΠΏΡΠΎΡΡΡΠ°Π½Π΅Π½Π½ΡΡ ΠΏΡΠΈΠΌΠ΅Π½Π΅Π½ΠΈΠΉ ΡΠ»Π΅ΠΊΡΡΠΎΠΌΠ°Π³Π½ΠΈΡΠ½ΠΎΠΉ ΠΈΠ½Π΄ΡΠΊΡΠΈΠ²Π½ΠΎΡΡΠΈ — Π³Π΅Π½Π΅ΡΠ°ΡΠΈΡ ΡΠ»Π΅ΠΊΡΡΠΈΡΠ΅ΡΠΊΠΎΠ³ΠΎ ΡΠΎΠΊΠ°. Π§ΡΠΎΠ±Ρ ΡΠ·Π½Π°ΡΡ, ΠΊΠ°ΠΊ ΡΠ°Π±ΠΎΡΠ°Π΅Ρ Π³Π΅Π½Π΅ΡΠ°ΡΠΎΡ, ΠΏΠΎΡΠ΅ΡΠΈΡΠ΅ Π½Π°Ρ ΡΡΠ΅Π±Π½ΠΈΠΊ ΠΏΠΎ Π³Π΅Π½Π΅ΡΠ°ΡΠΎΡΠ°ΠΌ ΠΈ Π΄Π²ΠΈΠ³Π°ΡΠ΅Π»ΡΠΌ .
Π Π°Π΄ΠΈΠΎΠΏΡΠΈΠ΅ΠΌΠ½ΠΈΠΊΠΈ ΠΠ°ΡΡΡΠΊΠΈ ΠΈΠ½Π΄ΡΠΊΡΠΈΠ²Π½ΠΎΡΡΠΈΠΌΠΎΠ³ΡΡ ΠΈΡΠΏΠΎΠ»ΡΠ·ΠΎΠ²Π°ΡΡΡΡ Π² ΡΠ΅ΠΏΡΡ Ρ ΠΊΠΎΠ½Π΄Π΅Π½ΡΠ°ΡΠΎΡΠ°ΠΌΠΈ Π΄Π»Ρ Π³Π΅Π½Π΅ΡΠ°ΡΠΈΠΈ ΠΈ ΠΈΠ·ΠΎΠ»ΡΡΠΈΠΈ Π²ΡΡΠΎΠΊΠΎΡΠ°ΡΡΠΎΡΠ½ΡΡ ΡΠΎΠΊΠΎΠ². ΠΠ°ΠΏΡΠΈΠΌΠ΅Ρ, ΠΊΠ°ΡΡΡΠΊΠΈ ΠΈΠ½Π΄ΡΠΊΡΠΈΠ²Π½ΠΎΡΡΠΈ ΠΈΡΠΏΠΎΠ»ΡΠ·ΡΡΡΡΡ Ρ ΠΊΠΎΠ½Π΄Π΅Π½ΡΠ°ΡΠΎΡΠ°ΠΌΠΈ Π² ΡΡ Π΅ΠΌΠ°Ρ Π½Π°ΡΡΡΠΎΠΉΠΊΠΈ ΡΠ°Π΄ΠΈΠΎΠΏΡΠΈΠ΅ΠΌΠ½ΠΈΠΊΠΎΠ². ΠΠ° ΡΠΈΡΡΠ½ΠΊΠ΅ 4 ΠΏΠ΅ΡΠ΅ΠΌΠ΅Π½Π½ΡΠΉ ΠΊΠΎΠ½Π΄Π΅Π½ΡΠ°ΡΠΎΡ ΠΏΠΎΠ΄ΠΊΠ»ΡΡΠ΅Π½ ΠΊ ΡΡ Π΅ΠΌΠ΅ Π°Π½ΡΠ΅Π½Π½Π°-ΡΡΠ°Π½ΡΡΠΎΡΠΌΠ°ΡΠΎΡ. ΠΠ΅ΡΠ΅Π΄Π°Π²Π°Π΅ΠΌΡΠ΅ ΡΠ°Π΄ΠΈΠΎΠ²ΠΎΠ»Π½Ρ Π²ΡΠ·ΡΠ²Π°ΡΡ ΠΏΡΠΎΡ ΠΎΠΆΠ΄Π΅Π½ΠΈΠ΅ ΠΈΠ½Π΄ΡΡΠΈΡΠΎΠ²Π°Π½Π½ΠΎΠ³ΠΎ ΡΠΎΠΊΠ° Π² Π°Π½ΡΠ΅Π½Π½Π΅ ΡΠ΅ΡΠ΅Π· ΠΏΠ΅ΡΠ²ΠΈΡΠ½ΡΡ ΠΊΠ°ΡΡΡΠΊΡ ΠΈΠ½Π΄ΡΠΊΡΠΈΠ²Π½ΠΎΡΡΠΈ Π½Π° Π·Π΅ΠΌΠ»Ρ.
ΠΠΎ Π²ΡΠΎΡΠΈΡΠ½ΠΎΠΉ ΠΊΠ°ΡΡΡΠΊΠ΅ ΠΈΠ½Π΄ΡΠΊΡΠΈΠ²Π½ΠΎΡΡΠΈ ΠΈΠ½Π΄ΡΡΠΈΡΡΠ΅ΡΡΡ Π²ΡΠΎΡΠΈΡΠ½ΡΠΉ ΡΠΎΠΊ Π² ΠΏΡΠΎΡΠΈΠ²ΠΎΠΏΠΎΠ»ΠΎΠΆΠ½ΠΎΠΌ Π½Π°ΠΏΡΠ°Π²Π»Π΅Π½ΠΈΠΈ.ΠΡΠΎΡ ΡΠΎΠΊ ΡΠ΅ΡΠ΅Ρ ΠΊ ΠΊΠΎΠ½Π΄Π΅Π½ΡΠ°ΡΠΎΡΡ. Π‘ΠΊΠ°ΡΠΎΠΊ ΡΠΎΠΊΠ° Π² ΠΊΠΎΠ½Π΄Π΅Π½ΡΠ°ΡΠΎΡΠ΅ Π²ΡΠ·ΡΠ²Π°Π΅Ρ ΠΏΡΠΎΡΠΈΠ²ΠΎΠ΄Π΅ΠΉΡΡΠ²ΡΡΡΡΡ ΡΠ»Π΅ΠΊΡΡΠΎΠ΄Π²ΠΈΠΆΡΡΡΡ ΡΠΈΠ»Ρ. ΠΡΡ ΠΏΡΠΎΡΠΈΠ²ΠΎΠ΄Π΅ΠΉΡΡΠ²ΡΡΡΡΡ ΡΠ»Π΅ΠΊΡΡΠΎΠ΄Π²ΠΈΠΆΡΡΡΡ ΡΠΈΠ»Ρ Π½Π°Π·ΡΠ²Π°ΡΡ Π΅ΠΌΠΊΠΎΡΡΠ½ΡΠΌ ΡΠ΅Π°ΠΊΡΠΈΠ²Π½ΡΠΌ ΡΠΎΠΏΡΠΎΡΠΈΠ²Π»Π΅Π½ΠΈΠ΅ΠΌ. ΠΠ½Π΄ΡΡΠΈΡΠΎΠ²Π°Π½Π½ΡΠΉ ΠΏΠΎΡΠΎΠΊ ΡΠΎΠΊΠ° ΡΠ΅ΡΠ΅Π· ΠΊΠ°ΡΡΡΠΊΡ ΡΠ°ΠΊΠΆΠ΅ Π²ΡΠ·ΡΠ²Π°Π΅Ρ ΠΏΡΠΎΡΠΈΠ²ΠΎΠ΄Π΅ΠΉΡΡΠ²ΡΡΡΡΡ ΡΠ»Π΅ΠΊΡΡΠΎΠ΄Π²ΠΈΠΆΡΡΡΡ ΡΠΈΠ»Ρ. ΠΡΠΎ Π½Π°Π·ΡΠ²Π°Π΅ΡΡΡ ΠΈΠ½Π΄ΡΠΊΡΠΈΠ²Π½ΡΠΌ ΡΠ΅Π°ΠΊΡΠΈΠ²Π½ΡΠΌ ΡΠΎΠΏΡΠΎΡΠΈΠ²Π»Π΅Π½ΠΈΠ΅ΠΌ. Π’Π°ΠΊΠΈΠΌ ΠΎΠ±ΡΠ°Π·ΠΎΠΌ, ΠΌΡ ΠΈΠΌΠ΅Π΅ΠΌ Π² ΡΠ΅ΠΏΠΈ ΠΊΠ°ΠΊ Π΅ΠΌΠΊΠΎΡΡΠ½ΠΎΠ΅, ΡΠ°ΠΊ ΠΈ ΠΈΠ½Π΄ΡΠΊΡΠΈΠ²Π½ΠΎΠ΅ ΡΠ΅Π°ΠΊΡΠΈΠ²Π½ΠΎΠ΅ ΡΠΎΠΏΡΠΎΡΠΈΠ²Π»Π΅Π½ΠΈΠ΅.
ΠΠ° Π±ΠΎΠ»Π΅Π΅ Π²ΡΡΠΎΠΊΠΈΡ ΡΠ°ΡΡΠΎΡΠ°Ρ ΠΈΠ½Π΄ΡΠΊΡΠΈΠ²Π½ΠΎΠ΅ ΡΠ΅Π°ΠΊΡΠΈΠ²Π½ΠΎΠ΅ ΡΠΎΠΏΡΠΎΡΠΈΠ²Π»Π΅Π½ΠΈΠ΅ Π±ΠΎΠ»ΡΡΠ΅, Π° Π΅ΠΌΠΊΠΎΡΡΠ½ΠΎΠ΅ ΡΠ΅Π°ΠΊΡΠΈΠ²Π½ΠΎΠ΅ ΡΠΎΠΏΡΠΎΡΠΈΠ²Π»Π΅Π½ΠΈΠ΅ ΠΌΠ΅Π½ΡΡΠ΅. ΠΠ° Π±ΠΎΠ»Π΅Π΅ Π½ΠΈΠ·ΠΊΠΈΡ ΡΠ°ΡΡΠΎΡΠ°Ρ Π²ΡΠ΅ Π½Π°ΠΎΠ±ΠΎΡΠΎΡ.ΠΠ΅ΡΠ΅ΠΌΠ΅Π½Π½ΡΠΉ ΠΊΠΎΠ½Π΄Π΅Π½ΡΠ°ΡΠΎΡ ΠΈΡΠΏΠΎΠ»ΡΠ·ΡΠ΅ΡΡΡ Π΄Π»Ρ Π²ΡΡΠ°Π²Π½ΠΈΠ²Π°Π½ΠΈΡ ΠΈΠ½Π΄ΡΠΊΡΠΈΠ²Π½ΠΎΠ³ΠΎ ΠΈ Π΅ΠΌΠΊΠΎΡΡΠ½ΠΎΠ³ΠΎ ΡΠΎΠΏΡΠΎΡΠΈΠ²Π»Π΅Π½ΠΈΠΉ. Π‘ΠΎΡΡΠΎΡΠ½ΠΈΠ΅, ΠΏΡΠΈ ΠΊΠΎΡΠΎΡΠΎΠΌ ΡΠ΅Π°ΠΊΡΠΈΠ²Π½ΡΠ΅ ΡΠΎΠΏΡΠΎΡΠΈΠ²Π»Π΅Π½ΠΈΡ ΡΡΠ°Π²Π½ΠΎΠ²Π΅ΡΠ΅Π½Ρ, Π½Π°Π·ΡΠ²Π°Π΅ΡΡΡ ΡΠ΅Π·ΠΎΠ½Π°Π½ΡΠΎΠΌ. ΠΠΎΠ½ΠΊΡΠ΅ΡΠ½Π°Ρ ΡΠ°ΡΡΠΎΡΠ°, ΠΊΠΎΡΠΎΡΠ°Ρ ΠΈΠ·ΠΎΠ»ΠΈΡΠΎΠ²Π°Π½Π° Π²ΡΡΠΎΠ²Π½Π΅Π½Π½ΡΠΌΠΈ ΡΠ΅Π°ΠΊΡΠΈΠ²Π½ΡΠΌΠΈ ΡΠΎΠΏΡΠΎΡΠΈΠ²Π»Π΅Π½ΠΈΡΠΌΠΈ, Π½Π°Π·ΡΠ²Π°Π΅ΡΡΡ ΡΠ΅Π·ΠΎΠ½Π°Π½ΡΠ½ΠΎΠΉ ΡΠ°ΡΡΠΎΡΠΎΠΉ.
Π Π°Π΄ΠΈΠΎΡΡ Π΅ΠΌΠ° Π½Π°ΡΡΡΠ°ΠΈΠ²Π°Π΅ΡΡΡ ΠΏΡΡΠ΅ΠΌ ΡΠ΅Π³ΡΠ»ΠΈΡΠΎΠ²Π°Π½ΠΈΡ Π΅ΠΌΠΊΠΎΡΡΠΈ ΠΏΠ΅ΡΠ΅ΠΌΠ΅Π½Π½ΠΎΠ³ΠΎ ΠΊΠΎΠ½Π΄Π΅Π½ΡΠ°ΡΠΎΡΠ° Π΄Π»Ρ Π²ΡΡΠ°Π²Π½ΠΈΠ²Π°Π½ΠΈΡ ΠΈΠ½Π΄ΡΠΊΡΠΈΠ²Π½ΠΎΠ³ΠΎ ΠΈ Π΅ΠΌΠΊΠΎΡΡΠ½ΠΎΠ³ΠΎ ΡΠ΅Π°ΠΊΡΠΈΠ²Π½ΠΎΠ³ΠΎ ΡΠΎΠΏΡΠΎΡΠΈΠ²Π»Π΅Π½ΠΈΡ ΡΠ΅ΠΏΠΈ Π΄Π»Ρ ΠΆΠ΅Π»Π°Π΅ΠΌΠΎΠΉ ΡΠ΅Π·ΠΎΠ½Π°Π½ΡΠ½ΠΎΠΉ ΡΠ°ΡΡΠΎΡΡ ΠΈΠ»ΠΈ, Π΄ΡΡΠ³ΠΈΠΌΠΈ ΡΠ»ΠΎΠ²Π°ΠΌΠΈ, Π΄Π»Ρ Π½Π°ΡΡΡΠΎΠΉΠΊΠΈ Π½Π° ΠΆΠ΅Π»Π°Π΅ΠΌΡΡ ΡΠ°Π΄ΠΈΠΎΡΡΠ°Π½ΡΠΈΡ.Π Π½Π°ΡΠ΅ΠΌ ΠΈΠ½ΡΠ΅ΡΠ°ΠΊΡΠΈΠ²Π½ΠΎΠΌ ΡΡΠ΅Π±Π½ΠΎΠΌ ΠΏΠΎΡΠΎΠ±ΠΈΠΈ ΠΏΠΎ Java Π΄Π»Ρ ΡΠ°Π΄ΠΈΠΎΠΏΡΠΈΠ΅ΠΌΠ½ΠΈΠΊΠ° ΠΏΠΎΠΊΠ°Π·Π°Π½ΠΎ, ΠΊΠ°ΠΊ ΠΊΠ°ΡΡΡΠΊΠΈ ΠΈΠ½Π΄ΡΠΊΡΠΈΠ²Π½ΠΎΡΡΠΈ ΠΈ ΠΏΠ΅ΡΠ΅ΠΌΠ΅Π½Π½ΡΠΉ ΠΊΠΎΠ½Π΄Π΅Π½ΡΠ°ΡΠΎΡ ΠΈΡΠΏΠΎΠ»ΡΠ·ΡΡΡΡΡ Π΄Π»Ρ Π½Π°ΡΡΡΠΎΠΉΠΊΠΈ Π½Π° ΡΠ°Π΄ΠΈΠΎΡΠ°ΡΡΠΎΡΡ.
| ΠΠ½ΡΠ΅ΡΠ°ΠΊΡΠΈΠ²Π½ΠΎΠ΅ ΡΡΠ΅Π±Π½ΠΎΠ΅ ΠΏΠΎΡΠΎΠ±ΠΈΠ΅ ΠΏΠΎ Java | ||
Π Π°Π±ΠΎΡΠ° ΠΌΠ΅ΡΠ°Π»Π»ΠΎΠΈΡΠΊΠ°ΡΠ΅Π»Ρ ΠΎΡΠ½ΠΎΠ²Π°Π½Π° Π½Π° ΠΏΡΠΈΠ½ΡΠΈΠΏΠ΅ ΡΠ»Π΅ΠΊΡΡΠΎΠΌΠ°Π³Π½ΠΈΡΠ½ΠΎΠΉ ΠΈΠ½Π΄ΡΠΊΡΠΈΠΈ. ΠΠ΅ΡΠ°Π»Π»ΠΎΠΈΡΠΊΠ°ΡΠ΅Π»ΠΈ ΡΠΎΠ΄Π΅ΡΠΆΠ°Ρ ΠΎΠ΄Π½Ρ ΠΈΠ»ΠΈ Π½Π΅ΡΠΊΠΎΠ»ΡΠΊΠΎ ΠΊΠ°ΡΡΡΠ΅ΠΊ ΠΈΠ½Π΄ΡΠΊΡΠΈΠ²Π½ΠΎΡΡΠΈ.ΠΠΎΠ³Π΄Π° ΠΌΠ΅ΡΠ°Π»Π» ΠΏΡΠΎΡ ΠΎΠ΄ΠΈΡ ΡΠ΅ΡΠ΅Π· ΠΌΠ°Π³Π½ΠΈΡΠ½ΠΎΠ΅ ΠΏΠΎΠ»Π΅, ΡΠΎΠ·Π΄Π°Π²Π°Π΅ΠΌΠΎΠ΅ ΠΊΠ°ΡΡΡΠΊΠΎΠΉ ΠΈΠ»ΠΈ ΠΊΠ°ΡΡΡΠΊΠ°ΠΌΠΈ, ΠΏΠΎΠ»Π΅ ΠΈΠ½Π΄ΡΡΠΈΡΡΠ΅Ρ ΡΠ»Π΅ΠΊΡΡΠΈΡΠ΅ΡΠΊΠΈΠ΅ ΡΠΎΠΊΠΈ Π² ΠΌΠ΅ΡΠ°Π»Π»Π΅. ΠΡΠΈ ΡΠΎΠΊΠΈ Π½Π°Π·ΡΠ²Π°ΡΡΡΡ Π²ΠΈΡ ΡΠ΅Π²ΡΠΌΠΈ ΡΠΎΠΊΠ°ΠΌΠΈ. ΠΡΠΈ Π²ΠΈΡ ΡΠ΅Π²ΡΠ΅ ΡΠΎΠΊΠΈ, Π² ΡΠ²ΠΎΡ ΠΎΡΠ΅ΡΠ΅Π΄Ρ, ΡΠΎΠ·Π΄Π°ΡΡ ΡΠΎΠ±ΡΡΠ²Π΅Π½Π½ΠΎΠ΅ ΠΌΠ°Π³Π½ΠΈΡΠ½ΠΎΠ΅ ΠΏΠΎΠ»Π΅, ΠΊΠΎΡΠΎΡΠΎΠ΅ Π³Π΅Π½Π΅ΡΠΈΡΡΠ΅Ρ ΡΠΎΠΊ Π² Π΄Π΅ΡΠ΅ΠΊΡΠΎΡΠ΅, ΠΊΠΎΡΠΎΡΡΠΉ ΠΏΠΈΡΠ°Π΅Ρ ΡΠΈΠ³Π½Π°Π», ΡΠΊΠ°Π·ΡΠ²Π°ΡΡΠΈΠΉ Π½Π° ΠΏΡΠΈΡΡΡΡΡΠ²ΠΈΠ΅ ΠΌΠ΅ΡΠ°Π»Π»Π°. ΠΠ°Π±Π»ΡΠ΄Π°ΠΉΡΠ΅ Π·Π° ΠΌΠ°Π³Π½ΠΈΡΠ½ΡΠΌΠΈ ΠΏΠΎΠ»ΡΠΌΠΈ ΠΈ Π²ΠΈΡ ΡΠ΅Π²ΡΠΌΠΈ ΡΠΎΠΊΠ°ΠΌΠΈ, Π³Π΅Π½Π΅ΡΠΈΡΡΠ΅ΠΌΡΠΌΠΈ ΠΌΠ΅ΡΠ°Π»Π»ΠΎΠΈΡΠΊΠ°ΡΠ΅Π»Π΅ΠΌ, Π² Π½Π°ΡΠ΅ΠΌ ΡΡΠ΅Π±Π½ΠΎΠΌ ΠΏΠΎΡΠΎΠ±ΠΈΠΈ ΠΏΠΎ ΠΌΠ΅ΡΠ°Π»Π»ΠΎΠΈΡΠΊΠ°ΡΠ΅Π»Ρ Java.
| ΠΠ½ΡΠ΅ΡΠ°ΠΊΡΠΈΠ²Π½ΠΎΠ΅ ΡΡΠ΅Π±Π½ΠΎΠ΅ ΠΏΠΎΡΠΎΠ±ΠΈΠ΅ ΠΏΠΎ Java | ||
ΠΠΠΠΠ ΠΠ ΠΠΠ ΠΠΠΠΠ’Π ΠΠ§ΠΠ‘Π’ΠΠ Π ΠΠΠΠΠΠ’ΠΠΠΠ
ΠΠΎΠΏΡΠΎΡΡ ΠΈΠ»ΠΈ ΠΊΠΎΠΌΠΌΠ΅Π½ΡΠ°ΡΠΈΠΈ? ΠΡΠΏΡΠ°Π²ΠΈΡΡ Π½Π°ΠΌ ΠΏΠΈΡΡΠΌΠΎ.
Β© 1995-2021, Π°Π²ΡΠΎΡ — ΠΠ°ΠΉΠΊΠ» Π. ΠΡΠ²ΠΈΠ΄ΡΠΎΠ½ ΠΈ ΠΠΎΡΡΠ΄Π°ΡΡΡΠ²Π΅Π½Π½ΡΠΉ ΡΠ½ΠΈΠ²Π΅ΡΡΠΈΡΠ΅Ρ Π€Π»ΠΎΡΠΈΠ΄Ρ. ΠΡΠ΅ ΠΏΡΠ°Π²Π° Π·Π°ΡΠΈΡΠ΅Π½Ρ. ΠΠΈΠΊΠ°ΠΊΠΈΠ΅ ΠΈΠ·ΠΎΠ±ΡΠ°ΠΆΠ΅Π½ΠΈΡ, Π³ΡΠ°ΡΠΈΠΊΠ°, ΠΏΡΠΎΠ³ΡΠ°ΠΌΠΌΠ½ΠΎΠ΅ ΠΎΠ±Π΅ΡΠΏΠ΅ΡΠ΅Π½ΠΈΠ΅, ΡΡΠ΅Π½Π°ΡΠΈΠΈ ΠΈΠ»ΠΈ Π°ΠΏΠΏΠ»Π΅ΡΡ Π½Π΅ ΠΌΠΎΠ³ΡΡ Π±ΡΡΡ Π²ΠΎΡΠΏΡΠΎΠΈΠ·Π²Π΅Π΄Π΅Π½Ρ ΠΈΠ»ΠΈ ΠΈΡΠΏΠΎΠ»ΡΠ·ΠΎΠ²Π°Π½Ρ ΠΊΠ°ΠΊΠΈΠΌ-Π»ΠΈΠ±ΠΎ ΠΎΠ±ΡΠ°Π·ΠΎΠΌ Π±Π΅Π· ΡΠ°Π·ΡΠ΅ΡΠ΅Π½ΠΈΡ ΠΏΡΠ°Π²ΠΎΠΎΠ±Π»Π°Π΄Π°ΡΠ΅Π»Π΅ΠΉ. ΠΡΠΏΠΎΠ»ΡΠ·ΠΎΠ²Π°Π½ΠΈΠ΅ ΡΡΠΎΠ³ΠΎ Π²Π΅Π±-ΡΠ°ΠΉΡΠ° ΠΎΠ·Π½Π°ΡΠ°Π΅Ρ, ΡΡΠΎ Π²Ρ ΡΠΎΠ³Π»Π°ΡΠ°Π΅ΡΠ΅ΡΡ ΡΠΎ Π²ΡΠ΅ΠΌΠΈ ΡΡΠΈΠ΄ΠΈΡΠ΅ΡΠΊΠΈΠΌΠΈ ΠΏΠΎΠ»ΠΎΠΆΠ΅Π½ΠΈΡΠΌΠΈ ΠΈ ΡΡΠ»ΠΎΠ²ΠΈΡΠΌΠΈ, ΠΈΠ·Π»ΠΎΠΆΠ΅Π½Π½ΡΠΌΠΈ Π²Π»Π°Π΄Π΅Π»ΡΡΠ°ΠΌΠΈ.
ΠΡΠΎΡ Π²Π΅Π±-ΡΠ°ΠΉΡ ΠΎΠ±ΡΠ»ΡΠΆΠΈΠ²Π°Π΅ΡΡΡ Π½Π°ΡΠΈΠΌ
ΠΠΎΠΌΠ°Π½Π΄Π° ΡΠ°Π·ΡΠ°Π±ΠΎΡΡΠΈΠΊΠΎΠ² Π³ΡΠ°ΡΠΈΠΊΠΈ ΠΈ Π²Π΅Π±-ΠΏΡΠΎΠ³ΡΠ°ΠΌΠΌΠΈΡΠΎΠ²Π°Π½ΠΈΡ
Π² ΡΠΎΡΡΡΠ΄Π½ΠΈΡΠ΅ΡΡΠ²Π΅ Ρ ΠΎΠΏΡΠΈΡΠ΅ΡΠΊΠΎΠΉ ΠΌΠΈΠΊΡΠΎΡΠΊΠΎΠΏΠΈΠ΅ΠΉ Π² ΠΠ°ΡΠΈΠΎΠ½Π°Π»ΡΠ½ΠΎΠΉ Π»Π°Π±ΠΎΡΠ°ΡΠΎΡΠΈΠΈ ΡΠΈΠ»ΡΠ½ΠΎΠ³ΠΎ ΠΌΠ°Π³Π½ΠΈΡΠ½ΠΎΠ³ΠΎ ΠΏΠΎΠ»Ρ
.
ΠΠΎΡΠ»Π΅Π΄Π½Π΅Π΅ ΠΈΠ·ΠΌΠ΅Π½Π΅Π½ΠΈΠ΅: ΠΏΡΡΠ½ΠΈΡΠ°, 13 Π½ΠΎΡΠ±ΡΡ 2015 Π³., 14:18
Π‘ΡΠ΅ΡΡΠΈΠΊ Π΄ΠΎΡΡΡΠΏΠ° Ρ 29 ΠΌΠ°ΡΡΠ° 1999 Π³ .: 258073
ΠΠ»Π΅ΠΊΡΡΠΎΠΌΠ°Π³Π½ΠΈΡΠ½Π°Ρ ΠΈΠ½Π΄ΡΠΊΡΠΈΡ ΠΈ Π·Π°ΠΊΠΎΠ½ Π€Π°ΡΠ°Π΄Π΅Ρ
ΠΠ»Π΅ΠΊΡΡΠΎΠΌΠ°Π³Π½ΠΈΡΠ½Π°Ρ ΠΈΠ½Π΄ΡΠΊΡΠΈΡ (ΡΠ°ΠΊΠΆΠ΅ ΠΈΠ·Π²Π΅ΡΡΠ½ΡΠΉ ΠΊΠ°ΠΊ Π·Π°ΠΊΠΎΠ½ ΡΠ»Π΅ΠΊΡΡΠΎΠΌΠ°Π³Π½ΠΈΡΠ½ΠΎΠΉ ΠΈΠ½Π΄ΡΠΊΡΠΈΠΈ Π€Π°ΡΠ°Π΄Π΅Ρ ΠΈΠ»ΠΈ ΠΏΡΠΎΡΡΠΎ ΠΈΠ½Π΄ΡΠΊΡΠΈΡ , Π½ΠΎ Π½Π΅ ΠΏΡΡΠ°ΡΡ Ρ ΠΈΠ½Π΄ΡΠΊΡΠΈΠ²Π½ΡΠΌΠΈ ΡΠ°ΡΡΡΠΆΠ΄Π΅Π½ΠΈΡΠΌΠΈ) — ΡΡΠΎ ΠΏΡΠΎΡΠ΅ΡΡ, ΠΏΡΠΈ ΠΊΠΎΡΠΎΡΠΎΠΌ ΠΏΡΠΎΠ²ΠΎΠ΄Π½ΠΈΠΊ ΠΏΠΎΠΌΠ΅ΡΠ°Π΅ΡΡΡ Π² ΠΈΠ·ΠΌΠ΅Π½ΡΡΡΠ΅Π΅ΡΡ ΠΌΠ°Π³Π½ΠΈΡΠ½ΠΎΠ΅ ΠΏΠΎΠ»Π΅ (ΠΈΠ»ΠΈ ΠΏΡΠΎΠ²ΠΎΠ΄Π½ΠΈΠΊ Π΄Π²ΠΈΠΆΠ΅ΡΡΡ ΡΠ΅ΡΠ΅Π· ΡΡΠ°ΡΠΈΠΎΠ½Π°ΡΠ½ΠΎΠ΅ ΠΌΠ°Π³Π½ΠΈΡΠ½ΠΎΠ΅ ΠΏΠΎΠ»Π΅) Π²ΡΠ·ΡΠ²Π°Π΅Ρ ΠΎΠ±ΡΠ°Π·ΠΎΠ²Π°Π½ΠΈΠ΅ Π½Π°ΠΏΡΡΠΆΠ΅Π½ΠΈΡ Π½Π° ΠΏΡΠΎΠ²ΠΎΠ΄Π½ΠΈΠΊΠ΅.ΠΡΠΎΡ ΠΏΡΠΎΡΠ΅ΡΡ ΡΠ»Π΅ΠΊΡΡΠΎΠΌΠ°Π³Π½ΠΈΡΠ½ΠΎΠΉ ΠΈΠ½Π΄ΡΠΊΡΠΈΠΈ, Π² ΡΠ²ΠΎΡ ΠΎΡΠ΅ΡΠ΅Π΄Ρ, Π²ΡΠ·ΡΠ²Π°Π΅Ρ ΡΠ»Π΅ΠΊΡΡΠΈΡΠ΅ΡΠΊΠΈΠΉ ΡΠΎΠΊ — Π³ΠΎΠ²ΠΎΡΡΡ, ΡΡΠΎ ΠΈΠ½Π΄ΡΡΠΈΡΡΠ΅Ρ ΡΠΎΠΊ.
ΠΡΠΊΡΡΡΠΈΠ΅ ΡΠ»Π΅ΠΊΡΡΠΎΠΌΠ°Π³Π½ΠΈΡΠ½ΠΎΠΉ ΠΈΠ½Π΄ΡΠΊΡΠΈΠΈ
ΠΠ°ΠΉΠΊΠ»Ρ Π€Π°ΡΠ°Π΄Π΅Ρ ΠΏΡΠΈΠΏΠΈΡΡΠ²Π°ΡΡ ΠΎΡΠΊΡΡΡΠΈΠ΅ ΡΠ»Π΅ΠΊΡΡΠΎΠΌΠ°Π³Π½ΠΈΡΠ½ΠΎΠΉ ΠΈΠ½Π΄ΡΠΊΡΠΈΠΈ Π² 1831 Π³ΠΎΠ΄Ρ, Ρ ΠΎΡΡ Π½Π΅ΠΊΠΎΡΠΎΡΡΠ΅ Π΄ΡΡΠ³ΠΈΠ΅ ΠΎΡΠΌΠ΅ΡΠ°Π»ΠΈ ΠΏΠΎΠ΄ΠΎΠ±Π½ΠΎΠ΅ ΠΏΠΎΠ²Π΅Π΄Π΅Π½ΠΈΠ΅ Π² Π³ΠΎΠ΄Ρ Π΄ΠΎ ΡΡΠΎΠ³ΠΎ. Π€ΠΎΡΠΌΠ°Π»ΡΠ½ΠΎΠ΅ Π½Π°Π·Π²Π°Π½ΠΈΠ΅ ΡΠΈΠ·ΠΈΡΠ΅ΡΠΊΠΎΠ³ΠΎ ΡΡΠ°Π²Π½Π΅Π½ΠΈΡ, ΠΊΠΎΡΠΎΡΠΎΠ΅ ΠΎΠΏΡΠ΅Π΄Π΅Π»ΡΠ΅Ρ ΠΏΠΎΠ²Π΅Π΄Π΅Π½ΠΈΠ΅ ΠΈΠ½Π΄ΡΡΠΈΡΠΎΠ²Π°Π½Π½ΠΎΠ³ΠΎ ΡΠ»Π΅ΠΊΡΡΠΎΠΌΠ°Π³Π½ΠΈΡΠ½ΠΎΠ³ΠΎ ΠΏΠΎΠ»Ρ ΠΎΡ ΠΌΠ°Π³Π½ΠΈΡΠ½ΠΎΠ³ΠΎ ΠΏΠΎΡΠΎΠΊΠ° (ΠΈΠ·ΠΌΠ΅Π½Π΅Π½ΠΈΠ΅ ΠΌΠ°Π³Π½ΠΈΡΠ½ΠΎΠ³ΠΎ ΠΏΠΎΠ»Ρ), — ΡΡΠΎ Π·Π°ΠΊΠΎΠ½ ΡΠ»Π΅ΠΊΡΡΠΎΠΌΠ°Π³Π½ΠΈΡΠ½ΠΎΠΉ ΠΈΠ½Π΄ΡΠΊΡΠΈΠΈ Π€Π°ΡΠ°Π΄Π΅Ρ.
ΠΡΠΎΡΠ΅ΡΡ ΡΠ»Π΅ΠΊΡΡΠΎΠΌΠ°Π³Π½ΠΈΡΠ½ΠΎΠΉ ΠΈΠ½Π΄ΡΠΊΡΠΈΠΈ ΡΠ°ΠΊΠΆΠ΅ ΡΠ°Π±ΠΎΡΠ°Π΅Ρ Π² ΠΎΠ±ΡΠ°ΡΠ½ΠΎΠΌ Π½Π°ΠΏΡΠ°Π²Π»Π΅Π½ΠΈΠΈ, ΡΠ°ΠΊ ΡΡΠΎ Π΄Π²ΠΈΠΆΡΡΠΈΠΉΡΡ ΡΠ»Π΅ΠΊΡΡΠΈΡΠ΅ΡΠΊΠΈΠΉ Π·Π°ΡΡΠ΄ Π³Π΅Π½Π΅ΡΠΈΡΡΠ΅Ρ ΠΌΠ°Π³Π½ΠΈΡΠ½ΠΎΠ΅ ΠΏΠΎΠ»Π΅. Π€Π°ΠΊΡΠΈΡΠ΅ΡΠΊΠΈ, ΡΡΠ°Π΄ΠΈΡΠΈΠΎΠ½Π½ΡΠΉ ΠΌΠ°Π³Π½ΠΈΡ — ΡΡΠΎ ΡΠ΅Π·ΡΠ»ΡΡΠ°Ρ ΠΈΠ½Π΄ΠΈΠ²ΠΈΠ΄ΡΠ°Π»ΡΠ½ΠΎΠ³ΠΎ Π΄Π²ΠΈΠΆΠ΅Π½ΠΈΡ ΡΠ»Π΅ΠΊΡΡΠΎΠ½ΠΎΠ² Π²Π½ΡΡΡΠΈ ΠΎΡΠ΄Π΅Π»ΡΠ½ΡΡ Π°ΡΠΎΠΌΠΎΠ² ΠΌΠ°Π³Π½ΠΈΡΠ°, Π²ΡΡΠΎΠ²Π½Π΅Π½Π½ΠΎΠ³ΠΎ ΡΠ°ΠΊΠΈΠΌ ΠΎΠ±ΡΠ°Π·ΠΎΠΌ, ΡΡΠΎ Π³Π΅Π½Π΅ΡΠΈΡΡΠ΅ΠΌΠΎΠ΅ ΠΌΠ°Π³Π½ΠΈΡΠ½ΠΎΠ΅ ΠΏΠΎΠ»Π΅ ΠΈΠΌΠ΅Π΅Ρ ΠΎΠ΄Π½ΠΎΡΠΎΠ΄Π½ΠΎΠ΅ Π½Π°ΠΏΡΠ°Π²Π»Π΅Π½ΠΈΠ΅. Π Π½Π΅ΠΌΠ°Π³Π½ΠΈΡΠ½ΡΡ ΠΌΠ°ΡΠ΅ΡΠΈΠ°Π»Π°Ρ ΡΠ»Π΅ΠΊΡΡΠΎΠ½Ρ Π΄Π²ΠΈΠΆΡΡΡΡ ΡΠ°ΠΊΠΈΠΌ ΠΎΠ±ΡΠ°Π·ΠΎΠΌ, ΡΡΠΎ ΠΎΡΠ΄Π΅Π»ΡΠ½ΡΠ΅ ΠΌΠ°Π³Π½ΠΈΡΠ½ΡΠ΅ ΠΏΠΎΠ»Ρ ΡΠΊΠ°Π·ΡΠ²Π°ΡΡ Π² ΡΠ°Π·Π½ΡΡ Π½Π°ΠΏΡΠ°Π²Π»Π΅Π½ΠΈΡΡ , ΠΏΠΎΡΡΠΎΠΌΡ ΠΎΠ½ΠΈ ΠΊΠΎΠΌΠΏΠ΅Π½ΡΠΈΡΡΡΡ Π΄ΡΡΠ³ Π΄ΡΡΠ³Π°, ΠΈ Π³Π΅Π½Π΅ΡΠΈΡΡΠ΅ΠΌΠΎΠ΅ ΡΡΠΌΠΌΠ°ΡΠ½ΠΎΠ΅ ΠΌΠ°Π³Π½ΠΈΡΠ½ΠΎΠ΅ ΠΏΠΎΠ»Π΅ Π½Π΅Π·Π½Π°ΡΠΈΡΠ΅Π»ΡΠ½ΠΎ.
Π£ΡΠ°Π²Π½Π΅Π½ΠΈΠ΅ ΠΠ°ΠΊΡΠ²Π΅Π»Π»Π°-Π€Π°ΡΠ°Π΄Π΅Ρ
ΠΠΎΠ»Π΅Π΅ ΠΎΠ±ΠΎΠ±ΡΠ΅Π½Π½ΠΎΠ΅ ΡΡΠ°Π²Π½Π΅Π½ΠΈΠ΅ — ΡΡΠΎ ΠΎΠ΄Π½ΠΎ ΠΈΠ· ΡΡΠ°Π²Π½Π΅Π½ΠΈΠΉ ΠΠ°ΠΊΡΠ²Π΅Π»Π»Π°, Π½Π°Π·ΡΠ²Π°Π΅ΠΌΠΎΠ΅ ΡΡΠ°Π²Π½Π΅Π½ΠΈΠ΅ΠΌ ΠΠ°ΠΊΡΠ²Π΅Π»Π»Π°-Π€Π°ΡΠ°Π΄Π΅Ρ, ΠΊΠΎΡΠΎΡΠΎΠ΅ ΠΎΠΏΡΠ΅Π΄Π΅Π»ΡΠ΅Ρ Π²Π·Π°ΠΈΠΌΠΎΡΠ²ΡΠ·Ρ ΠΌΠ΅ΠΆΠ΄Ρ ΠΈΠ·ΠΌΠ΅Π½Π΅Π½ΠΈΡΠΌΠΈ ΡΠ»Π΅ΠΊΡΡΠΈΡΠ΅ΡΠΊΠΈΡ ΠΈ ΠΌΠ°Π³Π½ΠΈΡΠ½ΡΡ ΠΏΠΎΠ»Π΅ΠΉ. ΠΠ½ ΠΏΡΠΈΠ½ΠΈΠΌΠ°Π΅Ρ ΡΠΎΡΠΌΡ:
β Γ E = — β B / βt
Π³Π΄Π΅ ΠΎΠ±ΠΎΠ·Π½Π°ΡΠ΅Π½ΠΈΠ΅ β Γ ΠΈΠ·Π²Π΅ΡΡΠ½ΠΎ ΠΊΠ°ΠΊ ΠΎΠΏΠ΅ΡΠ°ΡΠΈΡ ΡΠΊΡΡΡΠΈΠ²Π°Π½ΠΈΡ, E — ΡΡΠΎ ΡΠ»Π΅ΠΊΡΡΠΈΡΠ΅ΡΠΊΠΎΠ΅ ΠΏΠΎΠ»Π΅ (Π²Π΅ΠΊΡΠΎΡΠ½Π°Ρ Π²Π΅Π»ΠΈΡΠΈΠ½Π°), Π° B — ΠΌΠ°Π³Π½ΠΈΡΠ½ΠΎΠ΅ ΠΏΠΎΠ»Π΅ (ΡΠ°ΠΊΠΆΠ΅ Π²Π΅ΠΊΡΠΎΡΠ½Π°Ρ Π²Π΅Π»ΠΈΡΠΈΠ½Π°).


ΡΠΎΠΊ, Π²ΠΎΠ·Π½ΠΈΠΊΠ°ΡΡΠΈΠΉ Π²ΡΠ»Π΅Π΄ΡΡΠ²ΠΈΠ΅ ΡΠ»Π΅ΠΊΡΡΠΎΠΌΠ°Π³Π½ΠΈΡΠ½ΠΎΠΉ ΠΈΠ½Π΄ΡΠΊΡΠΈΠΈ β¦ Β ΠΠΎΠ»ΡΡΠΎΠΉ ΡΠ½ΡΠΈΠΊΠ»ΠΎΠΏΠ΅Π΄ΠΈΡΠ΅ΡΠΊΠΈΠΉ ΠΏΠΎΠ»ΠΈΡΠ΅Ρ
Π½ΠΈΡΠ΅ΡΠΊΠΈΠΉ ΡΠ»ΠΎΠ²Π°ΡΡ
105.

Π‘Π»Π΅Π΄ΠΎΠ²Π°ΡΠ΅Π»ΡΠ½ΠΎ, ΠΊΠ°ΡΡΡΠΊΠ° Ρ ΡΠΎΠΊΠΎΠΌ Π² ΠΌΠ°Π³Π½ΠΈΡΠ½ΠΎΠΌ ΠΏΠΎΠ»Π΅ ΡΠ°ΠΊΠΆΠ΅ Π±ΡΠ΄Π΅Ρ ΠΎΡΡΡΠ°ΡΡ ΡΠΈΠ»Ρ ΠΠΎΡΠ΅Π½ΡΠ°.