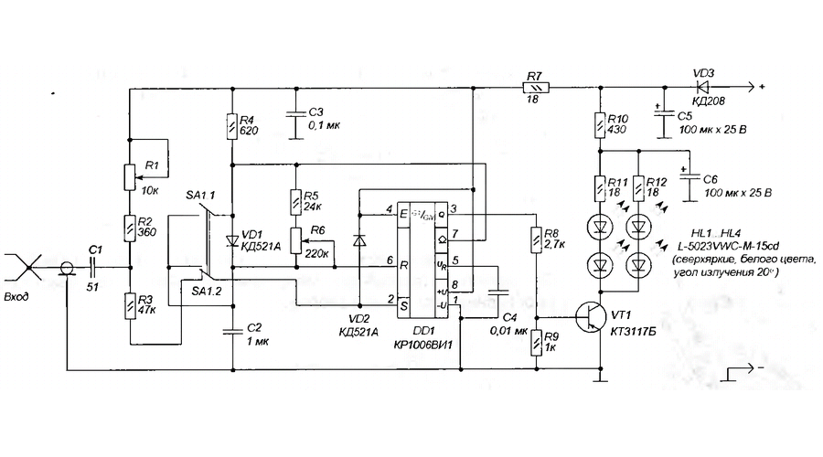
Стробоскоп Орион СТ 01
Стробоскоп Орион СТ 01 предназначен для установки УОЗ на любых бензиновых двигателях Работает с 2-х и 4-х тактными карбюраторными и инжекторными двигателями с количеством цилиндров от 2 до 8.
Описание стробоскопа Орион СТ-01
Стробоскоп Орион СТ 01 измеряет правильность установки угла опережения зажигания, а также нужен для оперативного контроля работы основных узлов автомобиля при проведении диагностических работ на любых бензиновых двигателях.
Главным преимуществом данного прибора является его низкая цена по сравнению со своими аналогами, например, Стробоскоп СТ-02.
Уменьшение цены удалось достичь за счет того, что в СТ-01 отсутствуют функции тахометра и вольтметра. Этот диагностический прибор работает только как стробоскоп.
Многие автолюбители знают, как важно точно выставить угол опережения зажигания, т.к. неточная его установка всего на 2—3° может быть причиной как повышенного расхода топлива, так и перегрева двигателя с последующей потерей мощности.
Длительная езда при таких условиях как следствие может привести к значительному сокращению срока службы двигателя.
Однако проверка и регулировка системы зажигания являются довольно сложными операциями, которые не всегда доступны даже опытному автолюбителю.
Автомобильный стробоскоп СТ-01 позволяет упростить обслуживание системы зажигания. С его помощью даже малоопытный автолюбитель может в течение 5-10 мин проверить и отрегулировать начальную установку момента зажигания, измерить напряжение бортовой сети и обороты коленчатого вала двухтактных и 2-8 цилиндровых четырехтактных двигателей внутреннего сгорания автомобиля, с возможностью выбора соотношения количества импульсов зажигания на оборот.
Работа стробоскопа основана на стробоскопическом эффекте. Суть этого эффекта состоит в том, что при освещении движущегося в темноте объекта короткой яркой вспышкой, этот объект зрительно будет казаться, “застывшим’ в том положении, в каком его застала вспышка. Другими словами, освещая, вращающееся колесо вспышками с частотой, равной частоте его вращения, колесо зрительно кажется неподвижным, отследить это можно по положению на нем какой — либо метки.
Для установки момента зажигания запускают двигатель на холостые обороты и подключив стробоскоп, направляет прерывистый световой поток, на шкив коленчатого вала, освещая специальные установочные метки. Одна из них, подвижная, размещена на коленчатом валу (либо на маховике, либо на шкиве привода генератора), а другая на корпусе двигателя. Вспышки синхронизируют с моментами искрообразования в запальной свече первого цилиндра.
В свете вспышек будут видны обе метки, причем, если они находятся точно одна против другой, угол опережения зажигания оптимален, если же подвижная метка смещена, корректируют положение прерывателя—распределителя до совпадения меток.
Совместим:
- Для бензиновых карбюраторных и инжекторных двигателей.
- Подходит для двухтактных и четырехтактных двигателей.
- Количество цилиндров: 2-8
Технические характеристики
1. Напряжение питания: 10-16 В
- в режиме свечения – 450 мА
- в режиме ожидания – 150 мА
3.
Диапазон рабочих температур: -25…+60
4. Диапазон измерения оборотов: 500-6000 об/мин
5. Энергия выхода одной вспышки: не более 100 Дж
6. Частота вспышек: не более 2-х в секунду
7. Масса прибора: 300 грамм
8. Длина проводов: 1,5 метра
Гарантия:
Гарантия на Стробоскоп СТ-01 составляет 12 месяцев.
Гарантия начинается со дня получения товара заказчиком.
Все гарантийные обязательства samara-electro-stavr.ru полностью соблюдаются.
Внимание в случае попытки самостоятельного вмешательства в конструкцию прибора для решения проблемы, прибор автоматически снимается с гарантии, в данном случае ремонт прибора идет платный.
Вопросы и отзывы о товаре
ДобавитьАлексей
г.Пенза
26.05.2021 23:05
орион ст 01 работает с любыми бензиновыми двигателями или только с инжекторными?
Самара-Ставр
Алексей, автомобильный стробоскоп СТ 01 работает как с карбюраторными, так и с инжекторными двигателями, с количеством цилиндров от 2 до 8.
Подходит для четырехтактных и двухтактных моторов. С дизелями не работает. Для дизеля нужен орион ст03 или орион ст04. Есть в наличии. Отправка в течении 1-2 дней после оплаты.
Ваш комментарий будет опубликован после проверки администратором сайта
Что-то пошло не так, попробуйте еще раз
Для чего нужен стробоскоп?
Скачать статьюСтробоскопыКонтроль качества печати
При использовании стробоскопа для наблюдения за движущимся объектом свет оказывает такое же влияние на глаза, как и вспышка фотокамеры на плёнку. Каждый импульс стробоскопа даёт чёткое, ясное изображение, поэтому можно рассматривать мельчайшие детали объекта или поверхности на высоких скоростях без возникновения эффекта смазывания. Именно по этой причине 
Стробоскопическое освещение широко применяется в тех областях промышленности, где оператор должен наблюдать за процессом производства, но наблюдение затруднено из-за эффекта смазывания. Настройки стробоскопа и получаемый результат будут зависеть от области промышленности, процесса, продукта и внешнего освещения.
Что такое стробоскопическое освещение?
Стробоскоп – это источник света, который мгновенно загорается и потухает. Это инструмент для демонстрации и настройки движущихся или вибрирующих объектов с помощью подсвечивания их импульсными лампами для создания эффекта неподвижности.
Стробоскоп был изобретён в 1836 году Жозефом Антуаном Фердинаном Плато, профессором Гентского университета (Бельгия). В 1931 году профессор Массачусетского Технологического Института д-р Гарольд Юджин Эджертон разработал ксеноновую импульсную лампу. Благодаря этому изобретению стробоскоп получил применение ещё и в фотографии, а также во многих областях коммерции и промышленности.
Стробоскопическая лампа производит очень короткую вспышку света длиною в одну стотысячную секунды. Благодаря коротким вспышкам высокой интенсивности изображение предмета «застывает» на cетчатке глаза, создавая чёткий стоп-кадр. Если предмет продолжает двигаться, его движение воспринимается как серия стоп кадров, будь то движение бейсбольного мяча или танец человека под светом стробоскопа на дискотеке.
В основном люди сталкиваются с действием стробоскопа на дискотеках или при проведении осмотра двигателя с помощью стробоскопических ламп. В таких случаях частота вспышки достаточна низка, поэтому человек может с лёгкостью проследить паузу между вспышками лампы. При этом прибор, как правило, работает с частотой 10-30 вспышек в секунду (10-30 Гц) и создаёт эффект мерцания.
Когда лампа стробоскопа превышает скорость 60Гц, вспышки появляются настолько часто, что человеческий глаз не улавливаем момент включения/выключения света. Таким образом больше не ощущается раздражающего мерцания, как в вышеуказанных случаях.
Работа стробоскопов с частотой выше 60Гц внешне ничем не отличается от освещения люминесцентными лампами или лампами накаливания, кроме того, что стробоскоп освещает движущийся предмет, создавая его чёткое изображение, на котором фокусируется глаз.
Как работает стробоскопическая лампа?
Когда предмет движется быстро, то глаза не могут сосредоточиться на нём. В зависимости от скорости движения предмета по отношению к расстоянию от смотрящего предмет может казаться размытым (расплывчатым) изображением. Например, лопасти вентилятора при вращении кажутся полупрозрачной плоскостью. Наблюдатель пытается сконцентрироваться на лопастях, но так как они продолжают движение, глаза получают только размытую картинку:
Размытие изображения называется «motion blur» (смазывание). Из-за эффекта смазывания невозможно чётко видеть предмет, движущийся со скоростью 80 м/мин, и довольно затруднительно различить предмет, скорость которого находится в диапазоне от 40 до 80 м/мин
Попытки сконцентрироваться на движущемся предмете ясно демонстрируют нам ограниченность нашего зрения. Реагирование глаза на свет можно сравнить с реакцией химических веществ на плёнке фотоаппарата. Когда свет попадает на химические вещества, они активируются и формируют изображение на плёнке. Если фотографируемый объект движется слишком быстро, изображение получается смазанным. Чтобы решить эту проблему, фотограф увеличивает выдержку затвора. При короткой выдержке сокращается время активации светом химического материала. Так как затвор открыт на меньший интервал времени, объект лучше фиксируется и получается менее размытым на плёнке. Таким образом, фотограф получает более чёткое изображение. Очевидно, что мы не можем увеличить частоту восприятия наших глаз, поэтому нам необходимо подобрать подходящий фотографический затвор, который не произведёт разрушающий, раздражающий или ограничивающий наши возможности эффект.
Вспышка стробоскопической лампы замораживает движение предмета так же, как это делает затвор фотоаппарата.
На вспышку длиною 10-30 мкс сетчатка глаза реагирует как на стоп-кадр. Объект, движущийся со скоростью 600 м/мин, проходит расстояние в 0,1 мм за это время, и оно представляется настолько ничтожным, что глаз воспринимает его как отсутствие движения. Таким образом устраняется эффект размытости и повышается контрастность, которая имеет решающее значение для выделения и распознавания предмета. При увеличении частоты вспышки в поле зрения глаза прокручивается последовательность изображений, которая стимулирует выявление и идентификацию дефектов. Когда глаз видит один и тот же дефект несколько раз, он сосредотачивается на нём и дефект отпечатывается в сознании.
Синхронизация стробоскопической вспышки
При изменении времени появления вспышки стробоскопа или интервалов между вспышками (частоты вспышек) движущийся или вращающийся объект может казаться:
- остановившимся
- немного отклоняющимся вперёд или назад.
В вышеупомянутом примере с вентилятором лопасть будет казаться неподвижной, если вспышка будет синхронизирована с определённым положением лопасти при вращении.
Это происходит оттого, что стробоскопическая вспышка отображает одно и то же изображение на сетчатке глаза. Поскольку сетчатка не видит движения лопастей между импульсами стробоскопа, глаз воспринимает это как состояние покоя.
Если стробоскоп синхронизирован на частоту вспышек, немного превышающую скорость вращения вентилятора, то лопасть не будет успевать принимать то же положение при возникновении следующей вспышки. В таком режиме на сетчатке глаза будет отображена последовательность положений лопасти с отклонением назад в каждом последующем кадре. Поэтому будет казаться, что вентилятор медленно движется в обратном направлении.
Рис1: Если кажется, что вентилятор движется в обратную сторону, то частота стробоскопической вспышки выше скорости вращения лопастей:
Если стробоскоп синхронизирован на частоту вспышек, немного отстающую от скорости вращения вентилятора, то лопасть будет вставать в то же положение раньше возникновения следующей вспышки.
В таком режиме на сетчатке глаза будет отображена последовательность положений лопасти с отклонением вперёд в каждом последующем кадре. Поэтому будет казаться, что вентилятор медленно движется вперёд.
Рис2: Если кажется, что вентилятор движется вперёд, то частота стробоскопической вспышки ниже скорости вращения лопастей:
Наблюдение за технологической линией без отпечатанного изображения
При наблюдении линейно движущейся линии, например, при обработке стали, можно наблюдать аналогичный с вентилятором алгоритм.
При наблюдении технологических линий важно поддерживать частоту вспышки выше значения 50-60 Гц. Так как при отсутствии повторяющегося шаблона глаза не могут зафиксироваться, необходимо преодолевать частоту мерцания. В таком случае устанавливается такая частота вспышки лампы, которой будет достаточно, чтобы зафиксировать «зернистую структуру» поверхности. Обычно частота составляет 65 до 85 вспышек в секунду, что значительно превышает обнаруживаемую частоту мерцания.
Зерновой рисунок металлической поверхности на полосе может казаться неподвижным или «плавающим». Увеличивая или уменьшая частоту вспышки, вы можете передвигать зернистую структуру вперед или назад по полосе. После того, как вы зафиксировали зернистую структуру, любой дефект, выбивающийся из
обычной схемы прокатки, будет легко обнаружить. Такая зернистая структура является результатом процесса шлифовки валов конвейера при прокатке, которые передают свой рисунок прокатываемому материалу.
Возможно, вы столкнётесь с материалом без зернистой структуры. Например, такое можно наблюдать, когда поверхность валов конвейера гладкая, т. е. они изготовлены из нержавеющей стали высокого качества. В таком случае рекомендуется настроить частоту вспышек выше 70 Гц.
Инерция зрения
Существуют ошибочные представления о работе стробоскопов, которые необходимо прояснить.
Часто с работой стробоскопа ассоциируется мерцание. Благодаря феномену инерции зрения при высокой частоте вспышки мерцание не наблюдается.
Лампа стробоскопа быстро включается и выключается каждую секунду, при этом каждая вспышка длится только 10 мкс за импульс. Из математического соотношения видно, что свет практически никогда не включён. Даже при частоте 60-100 Гц лампа находится в выключенном состоянии 99% времени. Тем не менее, глаз поглощает свет подобно тому, как губка впитывает влагу. Губка впитывает влагу быстро, но испаряет её очень медленно. Вспышка света активирует химические вещества глаза. Когда свет выключается (или в нашем случае в промежуток между вспышками) реакция на химические вещества угасает экспоненциально и занимает 350 мс до полного угасания.
При частоте вспышки выше 60 Гц химические вещества активируются заново быстрее, чем угасает свет, поэтому глаз не улавливает пауз между вспышками. Фотохимический процесс глаза, заключающийся в удерживания света, называется «инерцией зрения».
Каждый световой импульс освещает предмет только в течение одной стотысячной секунды или при частоте 60 Гц 6/10 000 секунды.
Но при частоте выше 50-60 Гц благодаря инерции зрения промежутки темноты нивелируются и предмет кажется непрерывно освещённым.
Именно из-за инерции зрения вы не замечаете отдельных кадров кино- или телеизображения, частота которых не превышает 48-60 вспышек в секунду. Ниже представлен раскадровка обычного кинофрагмента. По этой же причине вы видите пятно после того, как вы делаете снимок с включённой вспышкой фотокамеры. Вспышка перегружает химическую реакцию сетчатки глаза, и пятно остается там на какое-то время.
Наблюдение за технологической линией печати
В определённых областях применения, таких как полиграфия, частота вспышки, скорее всего, будет ниже 50 Гц и световой импульс будет заметен. И в этом случае благодаря инерции глаза вы не будете испытывать дискомфорт, потому что передаваемое на сетчатку глаза изображение будет оставаться там до тех пор, пока следующая вспышка не обновит изображение.
Подобно лопастям вентилятора, синхронизированным со вспышкой, печатная серия также будет казаться неподвижной.
Глазам станет дискомфортно, только когда частота будет ниже 20 Гц. Тем не менее, такая частота вспышки допускается и в определённых случаях понижается до 5 Гц.
Яркость против чёткости
Многие люди считают, что если на поверхность быстродвижущегося объекта падает большое количество света, то дефекты этого объекта будет легче рассмотреть.
Вернёмся к описанию работы глаза, когда на плёнке фотоаппарата появляется размытый снимок из-за продолжительности движения во время открытия затвора. Если вы не можете управлять выдержкой камеры (или глаза в данном случае), всё, что вы получаете от яркого света – это более яркий эффект смазывания.
Поскольку у глаза нет затвора, мы создадим эффект затвора с помощью импульсной лампы стробоскопа. Лампа стробоскопа создаёт короткий световой импульс. Как упоминалось ранее, свет не горит 99% времени. Это отличается от действия ламп накаливания, люминесцентных, ртутных и галогенных ламп. Такие лампы образуют непрерывный свет, который постоянно активируют химическую реакцию глаза.
Именно поэтому при таком непрерывном свете вы наблюдаете призрачные или размытые изображения быстродвижущихся предметов. При правильной установке прибора всего нескольких сотен люксов
стробоскопического света достаточно для рассмотрения мельчайших деталей. Короткий импульс света действует подобно затвору, передавая серию чётких, ясных изображений на сетчатку глаза наблюдателя. Квалифицированные инспекторы и операторы прокатного стана, которые имеют представление о дефектах поверхности, могут незамедлительно выявить изъяны при скорости до 2000 м/мин.
Неопытным операторам будет легче определять дефекты при стробоскопическом освещении, и они быстро научатся выявлять дефекты производства.
Влияние внешнего освещения на стробоскопическое
Стробоскопический эффект снижается, если стробоскопическое освещение смешивается с внешним освещением. Для достижения необходимого стробоскопического эффекта стробоскопическое освещение должно быть в 4 раза сильнее внешнего.
Под внешним освещением понимается весь свет, который прямо или косвенно попадает на осматриваемую поверхность, т.е. свет от ламп накаливания, люминесцентных, кварцевых, натриевых/ртутных ламп, а также и естественный свет. В некоторых случаях необходимо принять меры по уменьшению интенсивности данных видов освещения.
Рис: Ослабление стробоскопического эффекта при соотношении внешнего и стробоскопического освещения 1/1 вместо 1/4:
При усилении внешнего освещения стробоскопический эффект ослабевает. В таком случае следует либо установить стробоскоп ближе к поверхности, либо усилить стробоскопическое освещение, либо оборудовать колпак для защиты наблюдаемой зоны от внешнего света.
Стробоскопическое освещение в промышленности
При использовании стробоскопа для наблюдения за движущимся объектом свет оказывает такое же влияние на глаза, как и вспышка фотокамеры на плёнку. Каждый импульс стробоскопа даёт чёткое, ясное изображение, поэтому можно рассматривать мельчайшие детали объекта или поверхности на высоких скоростях без возникновения эффекта смазывания.
Именно по этой причине стробоскопическое освещение используется как инструмент для визуального осмотра невооружённым глазом многих непрерывных процессов, а также для усовершенствования анализа движения или видеографии.
Стробоскопическое освещение широко применяется в тех областях промышленности, где оператор должен наблюдать за процессом производства, но наблюдение затруднено из-за эффекта смазывания. Настройки стробоскопа и получаемый результат будут зависеть от области промышленности, процесса, продукта и внешнего освещения.
Существует два основных типа процессов, для наблюдения которых используется стробоскоп: вращательные и линейные:
- При наблюдении за такими вращательными элементами, как двигатели, валы, зубчатые колёса, лопасти и т. п. наблюдаемый объект вращается в определённом пространстве и может быть зафиксирован для проверки на наличие дефектов, вибрации, рассогласованности, бокового зазора и т. д.
- При наблюдении за линейными процессами, такими как производство стали, текстиля, пластмассы, печать и переработка происходит проверка на наличие двух типов дефектов – повторяющихся и случайных.
Повторяющийся дефект воспроизводится через фиксированные интервалы. Это может быть отметка вальца на стали или царапина на печатной форме. Случайный дефект появляется на наблюдаемых поверхностях один раз или несколько раз через разные интервалы. Поскольку стробоскопический эффект обеспечивает передачу нескольких изображений на сетчатку глаза, одиночный дефект проявляется несколько раз, когда он проходит под стробоскопом, что облегчает его обнаружение оператором. Как упоминалось ранее, если глаз видит изображение несколько раз, оно запоминается. Таким образом, оператор сможет выявить и повторяющиеся, и случайные дефекты и принять соответствующие меры.
Важнейшей областью применения стробоскопов Unilux является осмотр поверхностей в сетях и полосах при производстве бумаги, печати, переработке, обработке металлов, также стробоскопы используются и во многих других отраслях.
Источник публикации – Unilux Europe GmbH
Устранение неполадок со вспышками с электрической синхронизацией – Reef Photo & Video
В поездке мало что может быть более неприятным, чем когда ваши обычно надежные электрические стробоскопы внезапно перестают работать.
Устранение неполадок в этой серии электрических соединений поначалу может показаться неприятным, но с помощью нескольких простых методов относительно легко выяснить, где находятся проблемы.
Если вы снимаете со вспышками Ikelite и подводным боксом Ikelite, вам может быть интересно прочитать статью Ikelite «Часто задаваемые вопросы о шнурах синхронизации и проводке».
Если ваши стробоскопы не срабатывают, первая проверка очевидна — убедитесь, что все ваши соединения чисты и правильно выровнены, батареи заряжены и на стробоскопе горят индикаторы готовности. Если все выглядит хорошо, давайте пройдемся по компонентам и посмотрим, что происходит.
Самый простой подход к устранению неполадок обычно начинается с самого стробоскопа:
1) Найдите цельнометаллическую скрепку для бумаг (или оголенный кусок проволоки) и разверните ее, пока она не примет форму подковы.
2) Включите стробоскоп и переведите его в ручной режим.
3) Направьте вспышку подальше от людей и коснитесь кончиками скрепки горячих и заземляющих контактов порта синхронизации вспышки (см.
фото). Особое примечание: Sea & Sea YS-D1 не будет работать с этим тестом, и вы должны перейти к тесту синхрокабеля. Sea & Sea YS-90, YS-110 и YS-250 будут работать с этим тестом.
4) Если не срабатывает, то проблема видимо в самом стробоскопе. Если стробоскоп работает правильно, вы сможете многократно запускать стробоскоп с помощью этого метода, и вам следует перейти к следующему шагу.
5) Вставьте электрический шнур синхронизации в порт синхронизации на стробоскопе и возьмитесь за конец шнура синхронизации, который обычно устанавливается в перегородке корпуса. Из пяти или шести контактов разъема шнура в стиле Ikelite, Nikonos или S6 будет только два, необходимых для ручного запуска стробоскопа. Используя изогнутую скрепку, активируйте правильные контакты, как показано на фотографиях.
Кабель типа Nikonos Кабель типа S6 Кабель типа Ikelite
6) Если стробоскоп не срабатывает, вероятной причиной является шнур синхронизации.
Если шнур синхронизации работает, стробоскоп должен срабатывать так же, как и при прикосновении к контактам на самом стробоскопе. В этом случае переходите к последнему шагу.
7) Вставьте только что проверенный конец шнура синхронизации в перегородку корпуса, убедившись, что он правильно выровнен.
8) Снимите горячий башмак с камеры и осторожно поверните его так, чтобы контакты были обращены вверх. Горячие башмаки Nikon и Canon различаются, и может быть всего один контакт и заземление или до пяти контактов (см. фотографии). Цель состоит в том, чтобы снова использовать скрепку для бумаги, чтобы вручную запустить стробоскоп, коснувшись контактов, как показано на фотографиях.
Разъем «горячий башмак» Nauticam для Nikon | Разъем «горячий башмак» Subal для камер Nikon | Разъем «горячий башмак» Canon |
9) Если проблесковый маячок не срабатывает, проблема может заключаться в переборке или горячем башмаке.
Если он срабатывает, установите горячий башмак на камеру и перейдите к шагу 10.
10) Установив горячий башмак на камеру, снова проверьте камеру и проверьте, работает ли она. Если нет, попробуйте почистить контакты камеры и горячего башмака ластиком для карандашей. В случае с камерами Nikon убедитесь, что ваш горячий башмак настроен для ручного использования (подключен только для наконечника и заземления). Если ваш горячий башмак подключен к TTL (все 5 контактов на горячем башмаке активны) и у вас нет TTL-преобразователя для стробоскопа, камера Nikon не будет запускать стробоскопы. Если вы подозреваете, что это может быть так, перейдите к шагу 11.
11) Если ваш горячий башмак Nikon имеет пять контактов, его можно подключить для TTL. Попробуйте с помощью скотча (подойдет скотч или изолента) заклеить ненужные контакты на горячем башмаке, как показано на фото. Переустановите горячий башмак и проверьте огонь. Если это успешно решит проблему, вы можете продолжать использовать ленту или перемонтировать горячий башмак только для наконечника и заземления.
Где-то в этом процессе вы должны были успешно определить проблему и, возможно, устранить ее. Если нет, позвоните нам — мы здесь, чтобы помочь!
Предыдущий пост
люменов, цветовая температура и углы луча: какая видеолампа мне подходит?
Читать сообщение
Следующий пост
люменов, цветовая температура и углы луча: какая видеолампа мне подходит?
Читать сообщение
стробы не работают?? | Форум по уборке снега
JavaScript отключен. Для лучшего опыта, пожалуйста, включите JavaScript в вашем браузере, прежде чем продолжить.
У меня есть комплект стробоскопов wolo 4. На днях он внезапно перестал работать. Я думал, что это моя коробка, но когда я отправил ее в wolo, они сказали, что она работает нормально.
Я получаю питание от коммутатора к коробке. Что еще это может быть? все четыре лампочки не работают. кто-нибудь может помочь?
Ответить
Сохранить
Нравится
1 — 11 из 11 Сообщений
Проверьте предохранители и массу. Если ваша земля ослабла или оторвалась, устройство не будет работать. Кроме того, питание от выключателя к устройству — это просто провод включения. Подача имеет отдельную линию, в которой тоже должен быть плавкий предохранитель где-то в линии. Если все в порядке, вы можете отключать по одному источнику света и смотреть, горят ли другие. Если один из ваших проводов стробоскопа закоротит, это может привести к остановке источника питания.
Увидеть меньше Узнать больше
Ответить
Сохранить
Нравится
+1 на замыкание проводов стробоскопа. Случилось со мной в прошлом. Добывает более старый высоковольтный тип Whelan. Не знаком с WOLO. Но когда шортики Уилана такие, вы можете услышать шороху при включении стробоскопов.
Издает щелкающий звук в месте возникновения короткого замыкания.
Ответить
Сохранить
Например,
Проверьте вышеперечисленное, а затем проверьте все соединения на стробоскопических лампах. Иногда они промокают и замыкаются.
Ответить
Сохранить
Как и
, я все проверил, я добрался до того места, где я отключил каждый из них по отдельности, и обнаружил, что один из задних фонарей, когда я иду, чтобы подключить или отключить его, я вижу небольшую искру. значит где-то коротит?
Ответить
Сохранить
Типа
Если отцепить этот стробоскоп, остальные сработают? Кто-нибудь из них работал, когда вы их отключили? И искрит на блоке питания или на стробоскопе?
Ответить
Сохранить
Нравится
blueline38;1741127 сказал:
Если отцепить этот стробоскоп, остальные сработают? Кто-нибудь из них работал, когда вы их отключили? И искрит на блоке питания или на стробоскопе?
Нажмите, чтобы развернуть.
..
Две передние работают, одна задняя искрит, а другая нет
Ответить
Сохранить
Нравится
dyllan78;1741285 сказал:
Две передние работают, одна задняя искрит, а другая нет
Нажмите, чтобы развернуть…
Я тоже взял оба фонаря сзади и подключил их по одному на перед и они оба работают, может где-то коротит?
Ответить
Сохранить
Нравится
dyllan78;1741314 сказал:
Я тоже взял обе фары сзади и подключил их по одной на перед и они обе работают, может где-то коротит?
Нажмите, чтобы развернуть…
Похоже, что где-то в этих задних вспышках явное короткое замыкание.
Ответить
Сохранить
Вроде
нашел, вода попала туда, где я поставил коннекторы для удлинения провода. почистил и пришел в норму.

Повторяющийся дефект воспроизводится через фиксированные интервалы. Это может быть отметка вальца на стали или царапина на печатной форме. Случайный дефект появляется на наблюдаемых поверхностях один раз или несколько раз через разные интервалы. Поскольку стробоскопический эффект обеспечивает передачу нескольких изображений на сетчатку глаза, одиночный дефект проявляется несколько раз, когда он проходит под стробоскопом, что облегчает его обнаружение оператором. Как упоминалось ранее, если глаз видит изображение несколько раз, оно запоминается. Таким образом, оператор сможет выявить и повторяющиеся, и случайные дефекты и принять соответствующие меры.
..