Π£ΡΠΈΠ»ΠΈΡΠ΅Π»Ρ Π΄Π»Ρ ΡΠ°Π΄ΠΈΠΎ Π² Π°Π²ΡΠΎ β ΠΠΎΠ΄Π΅Π»ΠΊΠΈ Π΄Π»Ρ Π°Π²ΡΠΎ
ΠΠ½ΠΎΠ³Π΄Π°, ΠΈΠ·-Π·Π° Π½Π΅ΠΊΠ°ΡΠ΅ΡΡΠ²Π΅Π½Π½ΠΎΠ³ΠΎ ΡΠ°Π΄ΠΈΠΎΠΏΡΠΈΠ΅ΠΌΠ½ΠΈΠΊΠ° Π½Π° Π°Π²ΡΠΎΠΌΠ°Π³Π½ΠΈΡΠΎΠ»Π΅, ΠΏΡΠΈΡ ΠΎΠ΄ΠΈΡΡΡ ΠΏΠΎΠΊΡΠΏΠ°ΡΡ ΠΎΡΠ΄Π΅Π»ΡΠ½ΡΠ΅ ΡΡΠΈΠ»ΠΈΡΠ΅Π»ΠΈ ΠΠ§ Π΄Π»Ρ Π½ΠΎΡΠΌΠ°Π»ΡΠ½ΠΎΠ³ΠΎ ΠΏΡΠΈΠ΅ΠΌΠ°Β ΡΠ°Π΄ΠΈΠΎΠ²Π΅ΡΠ°Π½ΠΈΡ. ΠΡΠΈ ΡΡΠΎΠΌ Π΄ΠΎΠ²ΠΎΠ»ΡΠ½ΠΎ ΡΡΡΠ΄Π½ΡΠΉ Π²ΡΠ±ΠΎΡ ΡΠ°ΠΊΠΈΡ ΡΡΠΈΠ»ΠΈΡΠ΅Π»Π΅ΠΉ, Ρ ΡΡΠ΅ΡΠΎΠΌ ΡΠΎΠ³ΠΎ, ΡΡΠΎ Π½Π° ΡΡΠ½ΠΊΠ΅ ΡΠ΅ΠΉΡΠ°Ρ ΠΊΡΠ°ΠΉΠ½Π΅ ΠΌΠ½ΠΎΠ³ΠΎ Π΄Π΅ΡΠ΅Π²ΠΎΠΉ ΠΊΠΈΡΠ°ΠΉΡΠΊΠΎΠΉ ΠΏΡΠΎΠ΄ΡΠΊΡΠΈΠΈ, ΠΊΠΎΡΠΎΡΠ°Ρ ΡΠΎΠ»ΠΊΠΎΠΌ Π½Π΅ ΡΠ°Π±ΠΎΡΠ°Π΅Ρ.
ΠΠΎΡ ΠΎΠ΄Π½Π°ΠΆΠ΄Ρ ΠΌΠ½Π΅ Π΄Π°Π»ΠΈ ΡΠ°ΠΊΠΎΠΉ ΡΡΠΈΠ»ΠΈΡΠ΅Π»Ρ Π΄Π»Ρ ΡΠ΅ΠΌΠΎΠ½ΡΠ°, ΡΠΎΡΠ½Π΅Π΅ Π΄Π»Ρ ΡΠΎΠ³ΠΎ, ΡΡΠΎΠ±Ρ Π² ΡΡΠΎΠΌ ΠΆΠ΅ ΠΊΠΎΡΠΏΡΡΠ΅ Ρ ΡΠΎΠ±ΡΠ°Π» Π½ΠΎΡΠΌΠ°Π»ΡΠ½ΡΠΉ ΡΡΠΈΠ»ΠΈΡΠ΅Π»Ρ.
Π₯ΠΎΡΡ ΠΏΡΠ΅Π΄ΡΡΠ°Π²ΠΈΡΡ ΠΊΠΎΠ½ΡΡΡΡΠΊΡΠΈΡ Π΄Π΅ΡΠ΅Π²ΠΎΠ³ΠΎ ΡΡΠΈΠ»ΠΈΡΠ΅Π»Ρ Π€Π Π΄ΠΈΠ°ΠΏΠ°Π·ΠΎΠ½Π° Π΄Π»Ρ ΡΠ°Π΄ΠΈΠΎΠΏΡΠΈΠ΅ΠΌΠ½ΠΈΠΊΠ°.
ΠΠΊΠ°Π·ΡΠ²Π°Π΅ΡΡΡ, ΡΡΠΎ Π²ΠΎΠ²ΡΠ΅ Π½Π΅ ΡΡΠΈΠ»ΠΈΡΠ΅Π»Ρ, Π° ΡΠ΅ΡΡ Π·Π½Π°Π΅Ρ ΡΡΠΎ. Π‘Ρ
Π΅ΠΌΠ° ΡΠΎΡΡΠΎΠΈΡ Π²ΡΠ΅Π³ΠΎ ΠΈΠ· ΠΏΠ°Ρ ΡΡΠ°Π½Π·ΠΈΡΡΠΎΡΠΎΠ², ΠΏΡΠΈΡΠΎΠΌ ΠΎΠ΄ΠΈΠ½ ΠΈΠ· Π½ΠΈΡ
ΠΏΡΠΎΡΡΠΎ Π΄Π»Ρ Π·Π°ΡΠ²Π΅ΡΠΈΠ²Π°Π½ΠΈΡ ΡΠ²Π΅ΡΠΎΠ΄ΠΈΠΎΠ΄Π°.

ΠΠΈΡΠ°Π½ΠΈΠ΅ ΠΏΠΎΠ΄Π°Π΅ΡΡΡ ΠΎΡ Π±ΠΎΡΡΠΎΠ²ΠΎΠΉ ΡΠ΅ΡΠΈ Π°Π²ΡΠΎΠΌΠΎΠ±ΠΈΠ»Ρ 12 ΠΠΎΠ»ΡΡ ΠΈβ¦. Π½ΠΈΡΠ΅Π³ΠΎ Π½Π΅ ΠΏΡΠΎΠΈΡΡ ΠΎΠ΄ΠΈΡ, Π³ΠΎΡΠΈΡ ΡΠΎΠ»ΡΠΊΠΎ ΡΠ²Π΅ΡΠΎΠ΄ΠΈΠΎΠ΄Π½ΡΠΉ ΠΈΠ½Π΄ΠΈΠΊΠ°ΡΠΎΡ ΠΈ Π²ΡΠ΅ β Π½ΠΈΠΊΠ°ΠΊΠΈΡ Π΄ΡΡΠ³ΠΈΡ ΡΠ΅Π°ΠΊΡΠΈΠΉ ΡΠΎ ΡΡΠΎΡΠΎΠ½Ρ Π°Π²ΡΠΎΠΌΠ°Π³Π½ΠΈΡΠΎΠ»Ρ Π½Π΅ Π½Π°Π±Π»ΡΠ΄Π°Π΅ΡΡΡ, Ρ ΡΡΠΈΠ»ΠΈΡΠ΅Π»Π΅ΠΌ ΠΈΠ»ΠΈ Π±Π΅Π· β ΠΏΡΠΈΠ΅ΠΌ ΠΎΠ΄ΠΈΠ½Π°ΠΊΠΎΠ²ΡΠΉ.
ΠΠ° ΡΠΎΡΠΎ ΠΏΠΎΠΊΠ°Π·Π°Π½Π° ΠΏΠ»Π°ΡΠ° ΡΠ°ΠΊΠΎΠ³ΠΎ Π°Π½ΡΠ΅Π½Π½ΠΎΠ³ΠΎ ΡΡΠΈΠ»ΠΈΡΠ΅Π»Ρ, Π·Π°ΠΌΠ΅ΡΡΡΠ΅ β Π½ΠΈΡΠ΅Π³ΠΎ Π½Π΅ ΡΠ΅ΠΌΠΎΠ½ΡΠΈΡΠΎΠ²Π°Π», Π΄Π° ΠΈ Π²ΠΎΠΎΠ±ΡΠ΅ ΠΏΠ»Π°ΡΡ Π½Π΅ ΡΡΠΎΠ³Π°Π», Π½ΠΎ Π½Π° ΠΏΠ»Π°ΡΠ΅ Π²ΠΈΠ΄Π½Ρ Π»ΡΠΏΡ β Π±ΠΎΠ»ΡΡΠΎΠΉ ΠΊΡΡΠΎΡΠ΅ΠΊ ΠΏΡΠΈΠΏΠΎΡ, Π½Π΅ΠΏΠΎΠ½ΡΡΠ½ΠΎ Π΄Π»Ρ ΡΠ΅Π³ΠΎ, ΠΊΡΠ°ΠΉΠ½Π΅ Π³ΡΡΠ·Π½Π°Ρ ΠΏΠ»Π°ΡΠ°, Π²Π΅Π·Π΄Π΅ ΠΎΠΊΠΈΡΠ»Ρ, Π΄Π° ΠΈ Π²ΠΎΠΎΠ±ΡΠ΅ Π½Π΅ΡΠ°Π±ΠΎΡΠ°Ρ Π±Π΅ΡΠΏΠΎΠ»Π΅Π·Π½Π°Ρ Π²Π΅ΡΡ.

Π¦Π΅Π½Π° ΡΠ°ΠΊΠΎΠ³ΠΎ ΡΡΠΈΠ»ΠΈΡΠ΅Π»Ρ Π² ΡΠ°ΠΉΠΎΠ½Π΅ 200 ΡΡΠ±, Π²Π·Π°ΠΌΠ΅Π½ Π·Π° ΠΊΠΎΠΏΠ΅ΠΉΠΊΠΈ ΠΌΠΎΠΆΠ½ΠΎ ΡΠΎΠ±ΡΠ°ΡΡ Π°Π½ΡΠ΅Π½Π½ΡΠΉ ΡΡΠΈΠ»ΠΈΡΠ΅Π»Ρ Π² Π΄ΠΎΠΌΠ°ΡΠ½ΠΈΡ ΡΡΠ»ΠΎΠ²ΠΈΡΡ . ΠΠ°ΡΠΎΡΠΊΠ° ΡΠ°Π±ΠΎΡΠΈΡ ΡΡ Π΅ΠΌ ΡΠ°ΠΊΠΈΡ ΡΡΠΈΠ»ΠΈΡΠ΅Π»Π΅ΠΉ ΠΏΡΠ΅Π΄ΡΡΠ°Π²Π»Π΅Π½Ρ Π½ΠΈΠΆΠ΅
Β Β 
Π£ΠΊΠ°Π·Π°Π½Π½ΡΠ΅ ΡΡ Π΅ΠΌΡ ΠΎΡΠ΅Π½Ρ ΠΏΠΎΡ ΠΎΠΆΠΈ Π΄ΡΡΠ³ Π½Π° Π΄ΡΡΠ³Π°, ΠΊΡΠ°ΠΉΠ½Π΅ ΠΌΠ°Π»ΠΎ ΠΎΡΠ»ΠΈΡΠΈΠΉ. ΠΠ±Π΅ Π±ΡΠ»ΠΈ ΠΏΡΠΎΠ²Π΅ΡΠ΅Π½Ρ ΠΈ ΡΠ²Π»ΡΡΡΡΡ Π²ΠΏΠΎΠ»Π½Π΅ ΡΠ°Π±ΠΎΡΠΎΡΠΏΠΎΡΠΎΠ±Π½ΡΠΌΠΈ Π²Π°ΡΠΈΠ°Π½ΡΠ°ΠΌΠΈ, ΠΎΡ Π½ΠΈΡ ΡΠ²Π½ΠΎ Π±ΠΎΠ»ΡΡΠ΅ ΠΏΠΎΠ»ΡΠ·Ρ, ΡΠ΅ΠΌ ΠΎΡ ΠΊΠΈΡΠ°ΠΉΡΠΊΠΎΠΉ Π±Π΅Π·Π΄Π΅Π»ΡΡΠΊΠΈ, ΠΊ ΡΠΎΠΌΡ ΠΆΠ΅ Π½Π΅ ΡΠΎΠ΄Π΅ΡΠΆΠ°Ρ Π΄Π΅ΡΠΈΡΠΈΡΠ½ΡΡ ΠΊΠΎΠΌΠΏΠΎΠ½Π΅Π½ΡΠΎΠ².

ΠΡΡ ΡΠ»Π΅ΠΌΠ΅Π½ΡΠ½ΡΡ Π±Π°Π·Ρ ΠΌΠΎΠΆΠ½ΠΎ Π½Π°ΠΉΡΠΈ Π² ΡΡΠ°ΡΠΎΠΌ ΡΠ°Π΄ΠΈΠΎΠΏΡΠΈΠ΅ΠΌΠ½ΠΈΠΊΠ΅ ΠΈΠ»ΠΈ ΠΌΠ°Π³Π½ΠΈΡΠΎΠ»Π΅. ΠΡΠ΅Π³ΠΎ Π»ΠΈΡΡ ΠΎΠ΄ΠΈΠ½ ΡΡΠ°Π½Π·ΠΈΡΡΠΎΡ ΠΌΠ°Π»ΠΎΠΉ ΠΌΠΎΡΠ½ΠΎΡΡΠΈ ΠΠ’368, ΠΊΠΎΡΠΎΡΡΠΉ ΠΌΠΎΠΆΠ΅Ρ Π±ΡΡΡ Π·Π°ΠΌΠ΅Π½Π΅Π½ Π½Π° Π»ΡΠ±ΠΎΠΉ Π΄ΡΡΠ³ΠΎΠΉ ΠΠ§ ΡΡΠ°Π½Π·ΠΈΡΡΠΎΡ, ΠΈΠ· ΠΈΠΌΠΏΠΎΡΡΠ½ΡΡ Π°Π½Π°Π»ΠΎΠ³ΠΎΠ² ΠΎΡΠ»ΠΈΡΠ½ΠΎ ΠΏΠΎΠ΄ΠΎΠΉΠ΄Π΅Ρ SS9018/C9018 β ΠΏΠΎ ΠΈΠ΄Π΅Π΅ ΠΎΠ΄Π½ΠΎ ΠΈ ΡΠΎ ΠΆΠ΅.

Π Π΅ΡΡ Ρ ΠΎΡΡ ΠΎΡΠΌΠ΅ΡΠΈΡΡ ΠΎΠ΄ΠΈΠ½ ΠΌΠΎΠΌΠ΅Π½Ρ, Π΅ΡΠ»ΠΈ Π²Ρ ΡΠ΅ΡΠΈΠ»ΠΈ ΠΊΡΠΏΠΈΡΡ Π²Π΅Π»ΠΎΡΠΈΠΏΠ΅Π΄, ΡΠ΅Π±Π΅ ΠΈΠ»ΠΈ ΡΠ²ΠΎΠΈΠΌ Π΄Π΅ΡΡΠΌ, ΡΠΎ Ρ Ρ ΠΎΡΠ΅Π» Π±Ρ ΠΏΠΎΡΠ΅ΠΊΠΎΠΌΠ΅Π½Π΄ΠΎΠ²Π°ΡΡ Pegasus. ΠΡΠ»ΠΈΡΠ½ΠΎΠ΅ ΡΠΎΠΎΡΠ½ΠΎΡΠ΅Π½ΠΈΠ΅ ΡΠ΅Π½Ρ ΠΈ ΠΊΠ°ΡΠ΅ΡΡΠ²Π°, ΠΏΡΠ΅Π΄Π»Π°Π³Π°Π΅Ρ Π²Π°ΠΌ ΠΊΠΎΠΌΠΏΠ°Π½ΠΈΡ βΠ£Π»ΡΡΡΠ°ΡΠΏΠΎΡΡβ.
Β
ΠΠΎΡ ΠΎΠΆΠΈΠ΅ ΡΡΠ°ΡΡΠΈ:
ΠΡΠΎΡΡΠΎΠΉ Π°Π½ΡΠ΅Π½Π½ΡΠΉ ΡΡΠΈΠ»ΠΈΡΠ΅Π»Ρ | ΠΠ°ΡΡΠ΅Ρ-ΠΊΠ»Π°ΡΡ ΡΠ²ΠΎΠΈΠΌΠΈ ΡΡΠΊΠ°ΠΌΠΈ
Π§Π΅ΠΌ Π±ΠΎΠ»ΡΡΠ΅ Ρ ΠΏΠΎΠ·Π½Π°Ρ ΡΠΎΠ²ΡΠ΅ΠΌΠ΅Π½Π½ΡΡ ΡΠ»Π΅ΠΌΠ΅Π½ΡΠ½ΡΡ Π±Π°Π·Ρ, ΡΠ΅ΠΌ Π±ΠΎΠ»ΡΡΠ΅ ΡΠ΄ΠΈΠ²Π»ΡΡΡΡ ΡΠΎΠΌΡ, ΠΊΠ°ΠΊ ΠΏΡΠΎΡΡΠΎ ΡΠ΅ΠΉΡΠ°Ρ Π΄Π΅Π»Π°ΡΡ ΡΠ°ΠΊΠΈΠ΅ ΡΠ»Π΅ΠΊΡΡΠΎΠ½Π½ΡΠ΅ ΡΡΡΡΠΎΠΉΡΡΠ²Π°, ΠΎ ΠΊΠΎΡΠΎΡΡΡ ΡΠ°Π½ΡΡΠ΅ ΠΌΠΎΠΆΠ½ΠΎ Π±ΡΠ»ΠΎ ΡΠΎΠ»ΡΠΊΠΎ ΠΌΠ΅ΡΡΠ°ΡΡ. Π ΠΏΡΠΈΠΌΠ΅ΡΡ, Π°Π½ΡΠ΅Π½Π½ΡΠΉ ΡΡΠΈΠ»ΠΈΡΠ΅Π»Ρ, ΠΎ ΠΊΠΎΡΠΎΡΠΎΠΌ ΠΏΠΎΠΉΠ΄Π΅Ρ ΡΠ΅ΡΡ, ΠΈΠΌΠ΅Π΅Ρ ΡΠ°Π±ΠΎΡΠΈΠΉ Π΄ΠΈΠ°ΠΏΠ°Π·ΠΎΠ½ ΡΠ°ΡΡΠΎΡ ΠΎΡ 50 ΠΠΡ Π΄ΠΎ 4000 ΠΠΡ. ΠΠ°, ΠΏΠΎΡΡΠΈ 4 ΠΠΡ! ΠΠΎ Π²ΡΠ΅ΠΌΠ΅Π½Π° ΠΌΠΎΠ΅ΠΉ ΠΌΠΎΠ»ΠΎΠ΄ΠΎΡΡΠΈ ΠΎ ΡΠ°ΠΊΠΎΠΌ ΠΌΠΎΠΆΠ½ΠΎ Π±ΡΠ»ΠΎ ΠΏΡΠΎΡΡΠΎ ΠΌΠ΅ΡΡΠ°ΡΡ, Π° ΡΠ΅ΠΉΡΠ°Ρ ΡΠ°ΠΊΠΎΠΉ ΡΡΠΈΠ»ΠΈΡΠ΅Π»Ρ Π½Π° ΠΎΠ΄Π½ΠΎΠΉ ΠΊΡΠΎΡ ΠΎΡΠ½ΠΎΠΉ ΠΌΠΈΠΊΡΠΎΡΡ Π΅ΠΌΠ΅ ΠΌΠΎΠΆΠ΅Ρ ΡΠΎΠ±ΡΠ°ΡΡ Π΄Π°ΠΆΠ΅ Π½Π°ΡΠΈΠ½Π°ΡΡΠΈΠΉ ΡΠ°Π΄ΠΈΠΎΠ»ΡΠ±ΠΈΡΠ΅Π»Ρ. ΠΡΠΈΡΠ΅ΠΌ Π½Π΅ ΠΈΠΌΠ΅ΡΡΠΈΠΉ ΠΎΠΏΡΡΠ° ΡΠ°Π±ΠΎΡΡ ΡΠΎ ΡΠ²Π΅ΡΡ Π²ΡΡΠΎΠΊΠΎΡΠ°ΡΡΠΎΡΠ½ΠΎΠΉ ΡΡ Π΅ΠΌΠΎΡΠ΅Ρ Π½ΠΈΠΊΠΎΠΉ.ΠΡΠ΅Π΄ΡΡΠ°Π²Π»Π΅Π½Π½ΡΠΉ Π½ΠΈΠΆΠ΅ Π°Π½ΡΠ΅Π½Π½ΡΠΉ ΡΡΠΈΠ»ΠΈΡΠ΅Π»Ρ Π½Π΅ΠΎΠ±ΡΡΠ°ΠΉΠ½ΠΎ ΠΏΡΠΎΡΡ Π² ΠΈΠ·Π³ΠΎΡΠΎΠ²Π»Π΅Π½ΠΈΠΈ. ΠΠΌΠ΅Π΅Ρ Ρ ΠΎΡΠΎΡΠΈΠΉ ΠΊΠΎΡΡΡΠΈΡΠΈΠ΅Π½Ρ ΡΡΠΈΠ»Π΅Π½ΠΈΡ, Π½ΠΈΠ·ΠΊΠΈΠΉ ΡΡΠΎΠ²Π΅Π½Ρ ΡΡΠΌΠ° ΠΈ Π½ΠΈΠ·ΠΊΠΈΠΉ ΡΠΎΠΊ ΠΏΠΎΡΡΠ΅Π±Π»Π΅Π½ΠΈΡ. ΠΠ»ΡΡ ΠΎΡΠ΅Π½Ρ ΡΠΈΡΠΎΠΊΠΈΠΉ Π΄ΠΈΠ°ΠΏΠ°Π·ΠΎΠ½ ΡΠ°Π±ΠΎΡΡ. ΠΠ°, Π΅ΡΡ ΠΈ ΠΌΠΈΠ½ΠΈΠ°ΡΡΡΠ½ΡΠΉ ΡΠ°Π·ΠΌΠ΅Ρ, Π±Π»Π°Π³ΠΎΠ΄Π°ΡΡ ΠΊΠΎΡΠΎΡΠΎΠΌΡ Π΅Π³ΠΎ ΠΌΠΎΠΆΠ½ΠΎ Π²ΡΡΡΠΎΠΈΡΡ ΠΊΡΠ΄Π° ΡΠ³ΠΎΠ΄Π½ΠΎ.
ΠΠ΄Π΅ ΠΌΠΎΠΆΠ½ΠΎ ΠΏΡΠΈΠΌΠ΅Π½ΠΈΡΡ ΡΠ½ΠΈΠ²Π΅ΡΡΠ°Π»ΡΠ½ΡΠΉ Π°Π½ΡΠ΅Π½Π½ΡΠΉ ΡΡΠΈΠ»ΠΈΡΠ΅Π»Ρ?
ΠΠ° ΠΏΡΠ°ΠΊΡΠΈΡΠ΅ΡΠΊΠΈ Π³Π΄Π΅ ΡΠ³ΠΎΠ΄Π½ΠΎ Π² ΡΠΈΡΠΎΠΊΠΎΠΌ Π΄ΠΈΠ°ΠΏΠ°Π·ΠΎΠ½Π΅ 50ΠΠΡ β 4000ΠΠΡ.
- — ΠΠ°ΠΊ ΡΡΠΈΠ»ΠΈΡΠ΅Π»Ρ ΡΠΈΠ³Π½Π°Π»ΠΎΠ² ΡΠ΅Π»Π΅Π²ΠΈΠ·ΠΈΠΎΠ½Π½ΠΎΠΉ Π°Π½ΡΠ΅Π½Π½Ρ Π΄Π»Ρ ΠΏΡΠΈΠ΅ΠΌΠ° ΠΊΠ°ΠΊ ΡΠΈΡΡΠΎΠ²ΡΡ
, ΡΠ°ΠΊ ΠΈ Π°Π½Π°Π»ΠΎΠ³ΠΎΠ²ΡΡ
ΠΊΠ°Π½Π°Π»ΠΎΠ².
- — ΠΠ°ΠΊ Π°Π½ΡΠ΅Π½Π½ΡΠΉ ΡΡΠΈΠ»ΠΈΡΠ΅Π»Ρ Π΄Π»Ρ FM ΠΏΡΠΈΠ΅ΠΌΠ½ΠΈΠΊΠ°.
- — Π΄Ρ.
ΠΡΠΎ ΡΡΠΎ ΠΊΠ°ΡΠ°Π΅ΡΡΡ Π±ΡΡΠΎΠ²ΠΎΠ³ΠΎ ΠΈΡΠΏΠΎΠ»ΡΠ·ΠΎΠ²Π°Π½ΠΈΡ, Π° Π² ΡΠ°Π΄ΠΈΠΎΠ»ΡΠ±ΠΈΡΠ΅Π»ΡΡΠΊΠΎΠΉ ΡΡΠ΅ΡΠ΅ ΠΏΡΠΈΠΌΠ΅Π½Π΅Π½ΠΈΡ Π³ΠΎΡΠ°Π·Π΄ΠΎ Π±ΠΎΠ»ΡΡΠ΅.
Π₯Π°ΡΠ°ΠΊΡΠ΅ΡΠΈΡΡΠΈΠΊΠΈ Π°Π½ΡΠ΅Π½Π½ΠΎΠ³ΠΎ ΡΡΠΈΠ»ΠΈΡΠ΅Π»Ρ
- Π Π°Π±ΠΎΡΠΈΠΉ Π΄ΠΈΠ°ΠΏΠ°Π·ΠΎΠ½: 50 ΠΠΡ β 4000 ΠΠΡ.
- Π£ΡΠΈΠ»Π΅Π½ΠΈΠ΅: 22,8 Π΄Π — 144 ΠΠΡ, 20,5 Π΄Π — 432 ΠΠΡ, 12,1 Π΄Π — 1296 ΠΠΡ.
- ΠΠΎΡΡΡΠΈΡΠΈΠ΅Π½Ρ ΡΡΠΌΠ°: 0,6 Π΄Π — 144 ΠΠΡ, 0,65 Π΄Π — 432 ΠΠΡ, 0,8 Π΄Π — 1296 ΠΠΡ.
- Π’ΠΎΠΊ ΠΏΠΎΡΡΠ΅Π±Π»Π΅Π½ΠΈΡ ΠΏΠΎΡΡΠ΄ΠΊΠ° 25 ΠΌΠ.
ΠΠΎΠ»Π΅Π΅ ΠΏΠΎΠ΄ΡΠΎΠ±Π½ΡΠ΅ Ρ Π°ΡΠ°ΠΊΡΠ΅ΡΠΈΡΡΠΈΠΊΠΈ ΠΌΠΎΠΆΠ½ΠΎ ΠΏΠΎΡΠΌΠΎΡΡΠ΅ΡΡ Π² Π΄Π°ΡΠ°ΡΠΈΡ SPF5043Z.
ΠΠ°Π»ΠΎΡΡΠΌΡΡΠΈΠΉ ΡΡΠΈΠ»ΠΈΡΠ΅Π»Ρ ΠΎΡΠ»ΠΈΡΠ½ΠΎ ΡΠ΅Π±Ρ Π·Π°ΡΠ΅ΠΊΠΎΠΌΠ΅Π½Π΄ΠΎΠ²Π°Π». ΠΠΈΠ·ΠΊΠΈΠΉ ΡΠΎΠΊ ΠΏΠΎΡΡΠ΅Π±Π»Π΅Π½ΠΈΡ Π²ΠΏΠΎΠ»Π½Π΅ ΡΠ΅Π±Ρ ΠΎΠΏΡΠ°Π²Π΄ΡΠ²Π°Π΅Ρ.
Π’Π°ΠΊ ΠΆΠ΅ ΠΌΠΈΠΊΡΠΎΡΡ Π΅ΠΌΠ° ΠΎΡΠ»ΠΈΡΠ½ΠΎ Π²ΡΠ΄Π΅ΡΠΆΠΈΠ²Π°Π΅Ρ Π²ΡΡΠΎΠΊΠΎΡΠ°ΡΡΠΎΡΠ½ΡΠ΅ ΠΏΠ΅ΡΠ΅Π³ΡΡΠ·ΠΊΠΈ Π±Π΅Π· ΠΏΠΎΡΠ΅ΡΠΈ Ρ Π°ΡΠ°ΠΊΡΠ΅ΡΠΈΡΡΠΈΠΊ.
ΠΠ·Π³ΠΎΡΠΎΠ²Π»Π΅Π½ΠΈΠ΅ Π°Π½ΡΠ΅Π½Π½ΠΎΠ³ΠΎ ΡΡΠΈΠ»ΠΈΡΠ΅Π»Ρ
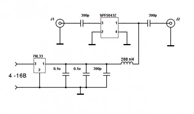
Π‘Ρ Π΅ΠΌΠ°

Π ΡΡ Π΅ΠΌΠ΅ ΠΈΡΠΏΠΎΠ»ΡΠ·ΡΠ΅ΡΡΡ ΠΌΠΈΠΊΡΠΎΡΡ Π΅ΠΌΠ° ΡΠΈΡΠΌΡ RFMD SPF5043Z, ΠΊΠΎΡΠΎΡΡΡ ΠΌΠΎΠΆΠ½ΠΎ ΠΊΡΠΏΠΈΡΡ Π½Π° — ΠΠ»ΠΈΠΠΊΡΠΏΡΠ΅ΡΡ.
ΠΠΎ ΡΡΡΠΈ Π²ΡΡ ΡΡ Π΅ΠΌΠ° β ΡΡΠΎ ΠΌΠΈΠΊΡΠΎΡΡ Π΅ΠΌΠ° ΡΡΠΈΠ»ΠΈΡΠ΅Π»Ρ ΠΈ ΡΠΈΠ»ΡΡΡ Π΄Π»Ρ Π΅Π΅ ΠΏΠΈΡΠ°Π½ΠΈΡ.
ΠΠ»Π°ΡΠ° ΡΡΠΈΠ»ΠΈΡΠ΅Π»Ρ

ΠΠ»Π°ΡΡ ΠΌΠΎΠΆΠ½ΠΎ ΡΠ΄Π΅Π»Π°ΡΡ ΠΈΠ· ΡΠΎΠ»ΡΠ³ΠΈΡΠΎΠ²Π°Π½Π½ΠΎΠ³ΠΎ ΡΠ΅ΠΊΡΡΠΎΠ»ΠΈΡΠ°, Π΄Π°ΠΆΠ΅ Π±Π΅Π· ΡΡΠ°Π²Π»Π΅Π½ΠΈΡ, ΠΊΠ°ΠΊ ΡΡΠΎ ΡΠ΄Π΅Π»Π°Π» Ρ.
ΠΠ΅ΡΠ΅ΠΌ Π΄Π²ΡΡ ΡΡΠΎΡΠΎΠ½Π½ΠΈΠΉ ΡΠΎΠ»ΡΠ³ΠΈΡΠΎΠ²Π°Π½Π½ΡΠΉ ΡΠ΅ΠΊΡΡΠΎΠ»ΠΈΡ ΠΈ Π²ΡΠΏΠΈΠ»ΠΈΠ²Π°Π΅ΠΌ ΠΏΡΡΠΌΠΎΡΠ³ΠΎΠ»ΡΠ½ΠΈΠΊ ΡΠ°Π·ΠΌΠ΅ΡΠΎΠΌ ΠΏΡΠΈΠΌΠ΅ΡΠ½ΠΎ 15Ρ 20 ΠΌΠΌ.

ΠΠ°ΡΠ΅ΠΌ, ΠΏΠ΅ΡΠΌΠ°Π½Π΅Π½ΡΠ½ΡΠΌ ΠΌΠ°ΡΠΊΠ΅ΡΠΎΠΌ ΡΠΈΡΡΠ΅ΠΌ ΠΏΠΎ Π»ΠΈΠ½Π΅ΠΉΠΊΠ΅ ΡΠ°Π·Π²ΠΎΠ΄ΠΊΡ.


Π Π΄Π°Π»ΡΡΠ΅ Ρ ΠΎΡΠΈΡΠ΅ ΡΡΠ°Π²ΠΈΡΠ΅, Π° Ρ ΠΎΡΠΈΡΠ΅ Π²ΡΡΠ΅Π·Π°ΠΉΡΠ΅ Π΄ΠΎΡΠΎΠΆΠΊΠΈ ΠΌΠ΅Ρ Π°Π½ΠΈΡΠ΅ΡΠΊΠΈ.

ΠΠ°Π»Π΅Π΅ Π²ΡΠ΅ Π·Π°Π»ΡΠΆΠΈΠ²Π°Π΅ΠΌ ΠΏΠ°ΡΠ»ΡΠ½ΠΈΠΊΠΎΠΌ ΠΈ ΠΏΡΠΈΠΏΠ°ΠΈΠ²Π°Π΅ΠΌ SMD ΡΠ»Π΅ΠΌΠ΅Π½ΡΡ ΡΠΈΠΏΠΎΡΠ°Π·ΠΌΠ΅ΡΠ° 0603. ΠΠΈΠΆΠ½ΡΡ ΡΡΠΎΡΠΎΠ½Ρ ΠΏΠ»Π°ΡΡ ΡΠΎΠ»ΡΠ³ΠΈ Π·Π°ΠΌΡΠΊΠ°Π΅ΠΌ Π½Π° ΠΎΠ±ΡΠΈΠΉ ΠΏΡΠΎΠ²ΠΎΠ΄, ΡΠ΅ΠΌ ΡΠ°ΠΌΡΠΌ ΡΠΊΡΠ°Π½ΠΈΡΡΠ΅ΠΌ ΠΏΠΎΠ΄Π»ΠΎΠΆΠΊΡ.


ΠΠ°ΡΡΡΠΎΠΉΠΊΠ° ΠΈ ΠΈΡΠΏΡΡΠ°Π½ΠΈΠ΅
ΠΠ°ΡΡΠΎΠΉΠΊΠ° Π½Π΅ ΡΡΠ΅Π±ΡΠ΅ΡΡΡ, ΠΌΠΎΠΆΠ½ΠΎ ΠΊΠΎΠ½Π΅ΡΠ½ΠΎ Π·Π°ΠΌΠ΅ΡΠΈΡΡ Π²Ρ ΠΎΠ΄Π½ΠΎΠ΅ Π½Π°ΠΏΡΡΠΆΠ΅Π½ΠΈΠ΅, ΠΊΠΎΡΠΎΡΠΎΠ΅ Π΄ΠΎΠ»ΠΆΠ½ΠΎ Π±ΡΡΡ Π² ΠΏΡΠ΅Π΄Π΅Π»Π°Ρ 3,3 Π ΠΈ ΠΏΠΎΡΡΠ΅Π±Π»ΡΠ΅ΠΌΡΠΉ ΡΠΎΠΊ ΠΏΡΠΈΠΌΠ΅ΡΠ½ΠΎ ΡΠ°Π²Π΅Π½ 25 ΠΌΠ. Π’Π°ΠΊ ΠΆΠ΅ Π΅ΡΠ»ΠΈ Π²Ρ ΡΠ°Π±ΠΎΡΠ°Π΅ΡΠ΅ Π² Π΄ΠΈΠ°ΠΏΠ°Π·ΠΎΠ½Π΅ Π²ΡΡΠ΅ 1 ΠΠΡ, ΡΠΎ Π²ΠΎΠ·ΠΌΠΎΠΆΠ½ΠΎ, ΠΏΠΎΡΡΠ΅Π±ΡΠ΅ΡΡΡ ΡΠΎΠ³Π»Π°ΡΠΎΠ²Π°ΡΡ Π²Ρ ΠΎΠ΄Π½ΠΎΠΉ ΠΊΠΎΠ½ΡΡΡ, ΡΠΌΠ΅Π½ΡΡΠ΅Π½ΠΈΠ΅ΠΌ ΠΊΠΎΠ½Π΄Π΅Π½ΡΠ°ΡΠΎΡΠ° Π΄ΠΎ 9 ΠΏΠ€.
ΠΠΎΠ΄ΠΊΠ»ΡΡΠ°Π΅ΠΌ ΠΏΠ»Π°ΡΡ ΠΊ Π°Π½ΡΠ΅Π½Π½Π΅. ΠΡΠΎΠ²Π΅ΡΠΊΠ° ΠΏΠΎΠΊΠ°Π·Π°Π»Π° Ρ ΠΎΡΠΎΡΠ΅Π΅ ΡΡΠΈΠ»Π΅Π½ΠΈΠ΅ ΠΈ Π½ΠΈΠ·ΠΊΠΈΠΉ ΡΡΠΎΠ²Π΅Π½Ρ ΡΡΠΌΠ°.

ΠΡΠ΄Π΅Ρ ΠΎΡΠ΅Π½Ρ Ρ ΠΎΡΠΎΡΠΎ, Π΅ΡΠ»ΠΈ ΡΠ°Π·ΠΌΠ΅ΡΡΠΈΡΡ ΠΏΠ»Π°ΡΡ Π² ΡΠΊΡΠ°Π½ΠΈΡΠΎΠ²Π°Π½Π½ΠΎΠΌ ΠΊΠΎΡΠΏΡΡΠ΅, ΡΠΈΠΏΠ° ΡΠ°ΠΊΠΎΠ³ΠΎ.

ΠΠ»Π°ΡΡ ΡΠΆΠ΅ Π³ΠΎΡΠΎΠ²ΠΎΠ³ΠΎ ΡΡΠΈΠ»ΠΈΡΠ΅Π»Ρ ΠΌΠΎΠΆΠ½ΠΎ ΠΊΡΠΏΠΈΡΡ Π½Π° ΠΠ»ΠΈΠΠΊΡΠΏΡΠ΅Ρ, Π½ΠΎ ΡΡΠΎΠΈΡ ΠΎΠ½Π° ΠΆΠ΅ Π² ΡΠ°Π·Ρ Π΄ΠΎΡΠΎΠΆΠ΅, ΡΠ΅ΠΌ ΠΌΠΈΠΊΡΠΎΡΡ Π΅ΠΌΠ° ΠΎΡΠ΄Π΅Π»ΡΠ½ΠΎ. Π’Π°ΠΊ ΡΡΠΎ Π»ΡΡΡΠ΅ Π·Π°ΠΌΠΎΡΠΎΡΠΈΡΡΡΡ ΠΊΠ°ΠΊ ΠΌΠ½Π΅ ΠΊΠ°ΠΆΠ΅ΡΡΡ.

ΠΠΎΠΏΠΎΠ»Π½Π΅Π½ΠΈΠ΅ ΡΡ Π΅ΠΌΡ
ΠΠ»Ρ ΠΏΠΈΡΠ°Π½ΠΈΠ΅ ΡΡ Π΅ΠΌΡ ΡΡΠ΅Π±ΡΠ΅ΡΡΡ Π½Π°ΠΏΡΡΠΆΠ΅Π½ΠΈΠ΅ 3,3 Π. ΠΡΠΎ Π½Π΅ ΡΠΎΠ²ΡΠ΅ΠΌ ΡΠ΄ΠΎΠ±Π½ΠΎ, ΠΊ ΠΏΡΠΈΠΌΠ΅ΡΡ, Π΅ΡΠ»ΠΈ ΠΈΡΠΏΠΎΠ»ΡΠ·ΠΎΠ²Π°ΡΡ ΡΡΠΈΠ»ΠΈΡΠ΅Π»Ρ Π² Π°Π²ΡΠΎΠΌΠΎΠ±ΠΈΠ»Π΅ Ρ Π½Π°ΠΏΡΡΠΆΠ΅Π½ΠΈΠ΅ΠΌ Π±ΠΎΡΡΠΎΠ²ΠΎΠΉ ΡΠ΅ΡΠΈ 12 Π.

ΠΠ»Ρ ΡΡΠΈΡ ΡΠ΅Π»Π΅ΠΉ ΠΌΠΎΠΆΠ½ΠΎ Π²Π²Π΅ΡΡΠΈ Π² ΡΡ Π΅ΠΌΡ ΡΡΠ°Π±ΠΈΠ»ΠΈΠ·Π°ΡΠΎΡ.
ΠΠΎΠ΄ΠΊΠ»ΡΡΠ΅Π½ΠΈΠ΅ ΡΡΠΈΠ»ΠΈΡΠ΅Π»Ρ ΠΊ Π°Π½ΡΠ΅Π½Π½Π΅
ΠΠΎ ΡΠ°ΡΠΏΠΎΠ»ΠΎΠΆΠ΅Π½ΠΈΡ, ΡΡΠΈΠ»ΠΈΡΠ΅Π»Ρ ΡΠ»Π΅Π΄ΡΠ΅Ρ ΡΠ°ΡΠΏΠΎΠ»Π°Π³Π°ΡΡ Π² Π½Π΅ΠΏΠΎΡΡΠ΅Π΄ΡΡΠ²Π΅Π½Π½ΠΎΠΉ Π±Π»ΠΈΠ·ΠΎΡΡΠΈ Ρ Π°Π½ΡΠ΅Π½Π½Ρ.
ΠΠ»Ρ Π·Π°ΡΠΈΡΡ ΠΎΡ ΡΡΠ°ΡΠΈΠΊΠΈ ΠΈ Π³ΡΠΎΠ· ΠΆΠ΅Π»Π°ΡΠ΅Π»ΡΠ½ΠΎ, ΡΡΠΎΠ±Ρ Π°Π½ΡΠ΅Π½Π½Π° Π±ΡΠ»Π° Π±Ρ Π·Π°ΠΌΠΊΠ½ΡΡΠ° ΠΏΠΎ ΠΏΠΎΡΡΠΎΡΠ½Π½ΠΎΠΌΡ ΡΠΎΠΊΡ, ΡΠΎ Π΅ΡΡΡ Π½ΡΠΆΠ½ΠΎ ΠΈΡΠΏΠΎΠ»ΡΠ·ΠΎΠ²Π°ΡΡ ΠΏΠ΅ΡΠ»Π΅Π²ΠΎΠΉ ΠΈΠ»ΠΈ ΡΠ°ΠΌΠΎΡΠ½ΡΠΉ Π²ΠΈΠ±ΡΠ°ΡΠΎΡ. ΠΠ½ΡΠ΅Π½Π½Π° ΡΠΈΠΏΠ° Β«ΠΠΈΠΊΠ²Π°Π΄ΡΠ°ΡΒ» Π±ΡΠ΄Π΅Ρ ΠΎΡΠ»ΠΈΡΠ½ΡΠΌ Π²Π°ΡΠΈΠ°Π½ΡΠΎΠΌ.
Π‘ΠΌΠΎΡΡΠΈΡΠ΅ Π²ΠΈΠ΄Π΅ΠΎ ΠΈΡΠΏΡΡΠ°Π½ΠΈΡ ΠΏΡΠΎΡΡΠΎΠ³ΠΎ ΡΡΠΈΠ»ΠΈΡΠ΅Π»Ρ Π΄Π»Ρ Π°Π½ΡΠ΅Π½Π½Ρ
sdelaysam-svoimirukami.ru
ΠΠ½ΡΠ΅Π½Π½ΡΠΉ ΡΡΠΈΠ»ΠΈΡΠ΅Π»Ρ Π΄Π»Ρ Π°Π²ΡΠΎΠΌΠ°Π³Π½ΠΈΡΠΎΠ»Ρ: ΠΊΠ°ΠΊ Π²ΡΠ±ΡΠ°ΡΡ


ΠΠ½ΡΠ΅Π½Π½ΡΠΉ ΡΡΠΈΠ»ΠΈΡΠ΅Π»Ρ Π΄Π»Ρ Π°Π²ΡΠΎΠΌΠ°Π³Π½ΠΈΡΠΎΠ»Ρ
ΠΠ½ΡΠ΅Π½Π½ΡΠΉ ΡΡΠΈΠ»ΠΈΡΠ΅Π»Ρ Π΄Π»Ρ Π°Π²ΡΠΎΠΌΠ°Π³Π½ΠΈΡΠΎΠ»Ρ ΠΏΡΠ΅Π΄Π½Π°Π·Π½Π°ΡΠ΅Π½ Π΄Π»Ρ Π»ΡΡΡΠ΅Π³ΠΎ ΠΈ ΡΠ²Π΅ΡΠ΅Π½Π½ΠΎΠ³ΠΎ ΠΏΡΠΈΠ΅ΠΌΠ°. Π ΠΏΠΎΡΠ»Π΅Π΄Π½Π΅Π΅ Π²ΡΠ΅ΠΌΡ ΡΡΠ°Π»ΠΈ Π²ΡΠΏΡΡΠΊΠ°ΡΡΡΡ Π°Π²ΡΠΎΠΌΠ°Π³Π½ΠΈΡΠΎΠ»Ρ Π½Π΅Π΄ΠΎΡΠΎΠ³ΠΈΠ΅, Ρ
ΠΎΡΡ ΠΈ Ρ Ρ
ΠΎΡΠΎΡΠΈΠΌ ΡΡΠ½ΠΊΡΠΈΠΎΠ½Π°Π»ΠΎΠΌ.
Π ΡΠΎΠΆΠ°Π»Π΅Π½ΠΈΡ, ΠΎΠ½ΠΈ Π½Π΅ ΡΠΏΠΎΡΠΎΠ±Π½Ρ ΠΎΠ±Π΅ΡΠΏΠ΅ΡΠΈΠ²Π°ΡΡ ΡΠ²Π΅ΡΠ΅Π½Π½ΡΠΉ ΠΏΡΠΈΠ΅ΠΌ ΡΠ°Π΄ΠΈΠΎΡΡΠ°Π½ΡΠΈΠΉ. ΠΡΠΎΠ±Π΅Π½Π½ΠΎ ΡΡΠΎ ΠΊΠ°ΡΠ°Π΅ΡΡΡ ΡΠ΅ΡΡΠΈΡΠΎΡΠΈΠΉ Π²Π΄Π°Π»ΠΈ ΠΎΡ Π³ΠΎΡΠΎΠ΄Π°, Π³Π΄Π΅ ΡΡΠΎΠ²Π΅Π½Ρ ΡΠΈΠ³Π½Π°Π»Π° Π΅ΡΡΡ, Π½ΠΎ ΠΎΠ½ ΡΠ»ΠΈΡΠΊΠΎΠΌ ΡΠ»Π°Π±.
ΠΠ»Ρ Π°Π²ΡΠΎΠΌΠ°Π³Π½ΠΈΡΠΎΠ»Ρ Π°Π½ΡΠ΅Π½Π½ΡΠΉ ΡΡΠΈΠ»ΠΈΡΠ΅Π»Ρ Π²ΡΡΡΡΠΏΠ°Π΅Ρ Π² Π΄Π°Π½Π½ΠΎΠΌ ΡΠ»ΡΡΠ°Π΅, ΠΊΠ°ΠΊ ΡΡΡΡΠΎΠΉΡΡΠ²ΠΎ, ΡΠ΅Π·ΠΊΠΎ ΠΏΠΎΠ²ΡΡΠ°ΡΡΠ΅Π΅ ΠΏΡΠΈΠ΅ΠΌ.
ΠΡΠ»ΠΈ ΡΠ°Π½ΡΡΠ΅ ΠΊΠ°ΡΡΠ΅ΡΠ½ΡΠ΅ ΠΌΠ°Π³Π½ΠΈΡΠΎΠ»Ρ Π²ΡΡΡΠ΅ΡΠ°Π»ΠΈΡΡ ΡΠΏΠ»ΠΎΡΡ ΠΈ ΡΡΠ΄ΠΎΠΌ, ΡΠΎ ΡΠ΅Π³ΠΎΠ΄Π½Ρ ΠΈΡ
ΠΌΠΎΠΆΠ½ΠΎ ΡΠ²ΠΈΠ΄Π΅ΡΡ Π»ΠΈΡΡ Π² Π²ΠΈΠ½ΡΠ°ΠΆΠ½ΡΡ
ΠΌΠ°ΡΠΈΠ½Π°Ρ
. Π‘ΠΎΠ²ΡΠ΅ΠΌΠ΅Π½Π½ΡΠ΅ Π°Π²ΡΠΎΠΌΠ°Π³Π½ΠΈΡΠΎΠ»Ρ β ΡΡΠΎ Π±ΠΎΠ»ΡΡΠ΅ ΠΌΡΠ»ΡΡΠΈΠΌΠ΅Π΄ΠΈΠΉΠ½ΡΠ΅ ΠΊΠΎΠΌΠΏΠ»Π΅ΠΊΡΡ, ΠΎΠ±ΠΎΡΡΠ΄ΠΎΠ²Π°Π½Π½ΡΠ΅ ΠΎΠ³ΡΠΎΠΌΠ½ΡΠΌ Π½Π°Π±ΠΎΡΠΎΠΌ ΠΎΠΏΡΠΈΠΉ.
ΠΠ°, ΡΠΎΠ²ΡΠ΅ΠΌΠ΅Π½Π½Π°Ρ Π°ΠΏΠΏΠ°ΡΠ°ΡΡΡΠ° ΠΎΡΠ»ΠΈΡΠ½ΠΎ ΡΠΏΡΠ°Π²Π»ΡΠ΅ΡΡΡ Ρ Π½Π°Π²ΠΈΠ³Π°ΡΠΈΠ΅ΠΉ, ΠΏΡΠ΅Π²ΠΎΡΡ
ΠΎΠ΄Π½ΠΎ ΠΏΡΠΎΠΈΠ³ΡΡΠ²Π°Π΅Ρ ΠΌΡΠ·ΡΠΊΡ Ρ ΡΠ°Π·Π»ΠΈΡΠ½ΡΡ
Π½ΠΎΡΠΈΡΠ΅Π»Π΅ΠΉ, ΠΏΠΎΠΌΠΎΠ³Π°Π΅Ρ Π²ΠΎΠ΄ΠΈΡΠ΅Π»Ρ ΠΏΠ°ΡΠΊΠΎΠ²Π°ΡΡΡΡ ΠΈ Ρ.Π΄. ΠΠΎ Π°Π²ΡΠΎΠΌΠΎΠ±ΠΈΠ»ΠΈΡΡΡ Π²ΡΠ΅Π³Π΄Π° Π±ΡΠ΄Π΅Ρ Π½Π΅ Ρ
Π²Π°ΡΠ°ΡΡ Π² Π΄ΠΎΡΠΎΠ³Π΅ ΡΠ°Π΄ΠΈΠΎ ΠΈΠ»ΠΈ Π’Π β ΠΎΠΏΡΡΠ½ΡΠΉ Π°Π²ΡΠΎΠΌΠΎΠ±ΠΈΠ»ΠΈΡΡ ΡΡΠΎ Π·Π½Π°Π΅Ρ!


Π£ΡΠΈΠ»ΠΈΡΠ΅Π»Ρ Π°Π½ΡΠ΅Π½Π½ΡΠΉ Π΄Π»Ρ Π°Π²ΡΠΎΠΌΠ°Π³Π½ΠΈΡΠΎΠ»Ρ
ΠΠ°ΠΊ ΠΈ Π³ΠΎΠ²ΠΎΡΠΈΠ»ΠΎΡΡ Π²ΡΡΠ΅, ΡΠΎΠ²ΡΠ΅ΠΌΠ΅Π½Π½ΡΠΉ ΠΌΡΠ»ΡΡΠΈΠΌΠ΅Π΄ΠΈΠΉΠ½ΡΠΉ ΡΠ΅Π½ΡΡ ΠΎΠ±Π΅ΡΠΏΠ΅ΡΠΈΡΡ Ρ ΠΎΡΠΎΡΠΈΠΉ ΡΠ°Π΄ΠΈΠΎΡΠΈΠ³Π½Π°Π», ΠΎΡΠΎΠ±Π΅Π½Π½ΠΎ Π²Π½Π΅ Π³ΠΎΡΠΎΠ΄Π°, Π½Π΅ ΡΠΏΠΎΡΠΎΠ±Π΅Π½. Π’ΠΎΠ³Π΄Π° ΠΏΡΠΈΡ ΠΎΠ΄ΠΈΡΡΡ ΠΏΡΠΈΠΎΠ±ΡΠ΅ΡΠ°ΡΡ Π°Π½ΡΠ΅Π½Π½ΡΠΉ ΡΡΠΈΠ»ΠΈΡΠ΅Π»Ρ β ΡΠΏΠ΅ΡΠΈΠ°Π»ΡΠ½ΠΎΠ΅ ΡΡΡΡΠΎΠΉΡΡΠ²ΠΎ, Π² ΡΠ°Π·Ρ ΠΏΠΎΠ²ΡΡΠ°ΡΡΠ΅Π΅ ΠΌΠΎΡΠ½ΠΎΡΡΡ ΠΈ ΠΊΠ°ΡΠ΅ΡΡΠ²ΠΎ ΡΠΈΠ³Π½Π°Π»Π°.
ΠΠ°ΠΊ ΠΎΠΏΡΠ΅Π΄Π΅Π»ΠΈΡΡ, ΡΡΠΎ ΡΠΈΠ³Π½Π°Π» ΡΠ»Π°Π±ΡΠΉ


Π£ΡΠΈΠ»ΠΈΡΠ΅Π»Ρ Π΄Π»Ρ Π°Π²ΡΠΎΠΌΠ°Π³Π½ΠΈΡΠΎΠ»Ρ Π°Π½ΡΠ΅Π½Π½ΡΠΉ
Π‘Π΄Π΅Π»Π°ΡΡ ΡΡΠΎ ΡΠΎΠ²ΡΠ΅ΠΌ Π½Π΅ΡΠ»ΠΎΠΆΠ½ΠΎ.
ΠΠΎΡΡΠ°ΡΠΎΡΠ½ΠΎ Π±ΡΠ΄Π΅Ρ ΠΎΠ·Π½Π°ΠΊΠΎΠΌΠΈΡΡΡΡ Ρ ΠΏΡΠΈΠ·Π½Π°ΠΊΠ°ΠΌΠΈ ΡΠ»Π°Π±ΠΎΠ³ΠΎ ΡΠΈΠ³Π½Π°Π»Π° ΡΠ°Π΄ΠΈΠΎ ΠΈΠ»ΠΈ Π’Π, ΠΊΠΎΡΠΎΡΡΠ΅ ΠΏΡΠΈΠ²Π΅Π΄Π΅Π½Ρ Π½ΠΈΠΆΠ΅:
- ΠΡΠΊΠ°ΠΆΠ°Π΅ΡΡΡ ΠΏΡΠΈ ΠΏΡΠΎΡΠΌΠΎΡΡΠ΅ ΠΈΠ»ΠΈ ΠΏΡΠΎΡΠ»ΡΡΠΈΠ²Π°Π½ΠΈΠΈ Π·Π²ΡΠΊ. Π§Π°ΡΡΡ ΠΏΠΎΠΌΠ΅Ρ ΠΈ;
- Π‘ΠΏΠΈΡΠΎΠΊ ΠΏΡΠΈΠ½ΠΈΠΌΠ°Π΅ΠΌΡΡ ΡΡΠ°Π½ΡΠΈΠΉ ΡΠ΅Π·ΠΊΠΎ ΡΠΎΠΊΡΠ°ΡΠ°Π΅ΡΡΡ;
- Π’Π΅ΡΡΠ΅ΡΡΡ ΡΠΈΠ½Ρ ΡΠΎΠ½ΠΈΠ·Π°ΡΠΈΡ ΠΈΠ·ΠΎΠ±ΡΠ°ΠΆΠ΅Π½ΠΈΡ;
- Π‘ΠΈΠ³Π½Π°Π» ΠΈΡΡΠ΅Π·Π°Π΅Ρ ΠΏΠΎΠ»Π½ΠΎΡΡΡΡ;
- ΠΠ° ΡΠΊΡΠ°Π½Π΅ Π²ΠΈΠ΄Π½Ρ Π²ΠΌΠ΅ΡΡΠΎ ΠΊΠ°ΡΡΠΈΠ½ΠΊΠΈ Π±Π΅Π»ΡΠ΅ ΠΌΠ΅Π»ΠΊΠΈΠ΅ ΡΠΎΡΠΊΠΈ, ΡΠ»ΡΡΠ΅Π½ Π»ΠΈΡΡ ΡΡΠΌ.
ΠΠ·Π½Π°ΠΊΠΎΠΌΠ»Π΅Π½ΠΈΠ΅ Ρ ΡΡΡΡΠΎΠΉΡΡΠ²ΠΎΠΌ


ΠΠ½ΡΠ΅Π½Π½ΡΠ΅ ΡΡΠΈΠ»ΠΈΡΠ΅Π»ΠΈ Π΄Π»Ρ Π°Π²ΡΠΎΠΌΠ°Π³Π½ΠΈΡΠΎΠ» ΠΈ ΠΈΡ ΡΡΡΠ°Π½ΠΎΠ²ΠΊΠ°
Π’Π°ΠΊΠΎΠΉ ΡΡΠΈΠ»ΠΈΡΠ΅Π»Ρ ΡΠΏΠ΅ΡΠΈΠ°Π»ΡΠ½ΠΎ ΠΏΡΠ΅Π΄Π½Π°Π·Π½Π°ΡΠ΅Π½ Π΄Π»Ρ ΡΡΡΠ΅ΠΊΡΠΈΠ²Π½ΠΎΠ³ΠΎ ΠΈ ΡΠ²Π΅ΡΠ΅Π½Π½ΠΎΠ³ΠΎ ΠΏΡΠΈΠ΅ΠΌΠ° ΡΡΠ°Π½ΡΠΈΠΉ. ΠΠΎΠ»ΡΡΠΈΠ½ΡΡΠ²ΠΎ Π°Π²ΡΠΎΠΌΠΎΠ±ΠΈΠ»ΠΈΡΡΠΎΠ², ΠΊΠΎΡΠΎΡΡΠ΅ ΡΡΡΠ°Π½ΠΎΠ²ΠΈΠ»ΠΈ Π² ΡΠ²ΠΎΠ΅ΠΉ ΠΌΠ°ΡΠΈΠ½Π΅ Π°Π½ΡΠ΅Π½Π½ΡΠΉ ΡΡΠΈΠ»ΠΈΡΠ΅Π»Ρ ΠΎΡΠΌΠ΅ΡΠ°ΡΡ, ΡΡΠΎ ΡΠΈΠ³Π½Π°Π» ΡΠ²Π΅Π»ΠΈΡΠΈΠ»ΡΡ Π² Π΄Π²Π° ΡΠ°Π·Π°, Π΅ΡΠ»ΠΈ Π½Π΅ Π±ΠΎΠ»ΡΡΠ΅.
ΠΡΠΈΠΌΠ΅ΡΠ°Π½ΠΈΠ΅. ΠΠΏΠΏΠ°ΡΠ°Ρ Π½Π΅ ΠΏΠΎΡΡΠ΅Π±ΡΠ΅Ρ ΠΊΠ°ΠΊΠΈΡ -Π»ΠΈΠ±ΠΎ ΠΎΡΠΎΠ±ΡΡ Π½Π°Π²ΡΠΊΠΎΠ² Π² ΡΡΡΠ°Π½ΠΎΠ²ΠΊΠ΅. ΠΠ³ΠΎ ΠΏΠΎΠ΄ΠΊΠ»ΡΡΠ΅Π½ΠΈΠ΅ β ΡΡΠΎ Π²ΡΠ΅Π³ΠΎ-ΡΠΎ ΠΏΠΎΠ΄ΡΠΎΠ΅Π΄ΠΈΠ½Π΅Π½ΠΈΠ΅ ΠΎΠ΄Π½ΠΎΠ³ΠΎ ΠΊΠΎΠ½ΡΠ°ΠΊΡΠ° ΠΊ Π³ΠΎΠ»ΠΎΠ²Π½ΠΎΠΌΡ ΡΡΡΡΠΎΠΉΡΡΠ²Ρ, Π° Π΄ΡΡΠ³ΠΎΠ³ΠΎ β ΠΊ Π½Π°ΡΡΠΆΠ½ΠΎΠΌΡ ΠΏΠ°ΡΡΠΈΠ²Π½ΠΎΠΌΡ Π΄ΠΈΠΏΠΎΠ»Ρ.


Π£ΡΠΈΠ»ΠΈΡΠ΅Π»ΠΈ Π°Π½ΡΠ΅Π½Π½ΡΠ΅ Π΄Π»Ρ Π°Π²ΡΠΎΠΌΠ°Π³Π½ΠΈΡΠΎΠ»
ΠΡΠ°ΠΊΡΠΈΡΠ΅ΡΠΊΠΈ Π²ΡΠ΅ ΡΠΎΠ²ΡΠ΅ΠΌΠ΅Π½Π½ΡΠ΅ Π°Π½ΡΠ΅Π½Π½ΡΠ΅ ΡΡΠΈΠ»ΠΈΡΠ΅Π»ΠΈ Π΄Π»Ρ Π°Π²ΡΠΎΠΌΠΎΠ±ΠΈΠ»Ρ ΡΠΎΠ±ΠΈΡΠ°ΡΡΡΡ ΠΏΠΎ Π΄Π²ΡΡ ΠΊΠ°ΡΠΊΠ°Π΄Π½ΠΎΠΉ ΡΡ Π΅ΠΌΠ΅, Ρ ΠΎΡΡ Ρ Π½ΠΈΡ ΠΌΠΎΠ³ΡΡ Π±ΡΡΡ Π½Π΅ΠΊΠΎΡΠΎΡΡΠ΅ ΠΎΡΠ»ΠΈΡΠΈΡ. ΠΠ°ΡΠΎ ΠΎΠ½ΠΈ ΠΎΠ±ΡΠ·Π°ΡΠ΅Π»ΡΠ½ΠΎ Π΄ΠΎΠ»ΠΆΠ½Ρ ΠΎΡΠ²Π΅ΡΠ°ΡΡ ΡΡΠ°Π½Π΄Π°ΡΡΠ°ΠΌ ΡΠΎΠ²ΡΠ΅ΠΌΠ΅Π½Π½ΡΡ ΠΊΠΎΠΌΠΌΡΠ½ΠΈΠΊΠ°ΡΠΈΠΎΠ½Π½ΡΡ ΡΠΈΡΡΠ΅ΠΌ.
ΠΠ°ΡΠ°ΠΌΠ΅ΡΡΡ Π²ΡΠ±ΠΎΡΠ°


Π£ΡΠΈΠ»ΠΈΡΠ΅Π»Ρ Π°Π½ΡΠ΅Π½Π½Ρ Π΄Π»Ρ Π°Π²ΡΠΎΠΌΠ°Π³Π½ΠΈΡΠΎΠ»Ρ ΡΡ Π΅ΠΌΠ°
ΠΡΠ±ΠΈΡΠ°Ρ Π°Π½ΡΠ΅Π½Π½ΡΠΉ ΡΡΠΈΠ»ΠΈΡΠ΅Π»Ρ, ΡΠ΅ΠΊΠΎΠΌΠ΅Π½Π΄ΡΠ΅ΡΡΡ ΡΠ»Π΅Π΄ΠΎΠ²Π°ΡΡ Π½ΠΈΠΆΠ΅ΠΏΡΠΈΠ²Π΅Π΄Π΅Π½Π½ΡΠΌ ΡΠΎΠ²Π΅ΡΠ°ΠΌ:
- ΠΠ±ΡΠ°ΡΠΈΡΡ ΠΏΠ΅ΡΠ²ΠΎΠΎΡΠ΅ΡΠ΅Π΄Π½ΠΎΠ΅ Π²Π½ΠΈΠΌΠ°Π½ΠΈΠ΅ ΡΠ»Π΅Π΄ΡΠ΅Ρ Π½Π° Π²ΠΎΠ·ΠΌΠΎΠΆΠ½ΠΎΡΡΡ ΡΡΡΠ°Π½ΠΎΠ²ΠΊΠΈ ΡΡΠΈΠ»ΠΈΡΠ΅Π»Ρ Π½Π΅Π²Π΄Π°Π»Π΅ΠΊΠ΅ ΠΎΡ Π°Π½ΡΠ΅Π½Π½Ρ.
ΠΡΠΈΠΌΠ΅ΡΠ°Π½ΠΈΠ΅. Π‘Π»Π΅Π΄ΡΠ΅Ρ Π·Π½Π°ΡΡ, ΡΡΠΎ ΠΏΠΎΠ΄ΠΊΠ»ΡΡΠ΅Π½ΠΈΠ΅ Π½Π΅ΠΏΠΎΡΡΠ΅Π΄ΡΡΠ²Π΅Π½Π½ΠΎ ΡΡΠ΄ΠΎΠΌ Ρ Π²Ρ ΠΎΠ΄ΠΎΠΌ Π°Π²ΡΠΎΠΌΠ°Π³Π½ΠΈΡΠΎΠ»Ρ Ρ ΠΎΠ΄Π½ΠΎΠΉ ΡΡΠΎΡΠΎΠ½Ρ Π·Π½Π°ΡΠΈΡΠ΅Π»ΡΠ½ΠΎ ΠΏΠΎΠ²ΡΡΠ°Π΅Ρ ΡΡΠΎΠ²Π΅Π½Ρ ΡΠΈΠ³Π½Π°Π»Π°, Π° Ρ Π΄ΡΡΠ³ΠΎΠΉ Π³ΡΠΎΠ·ΠΈΡ ΠΏΠΎΠΌΠ΅Ρ Π°ΠΌΠΈ, ΠΊΠΎΡΠΎΡΡΠ΅ ΠΈΠ·Π»ΡΡΠ°Π΅Ρ ΡΠ»Π΅ΠΊΡΡΠΎΠΎΠ±ΠΎΡΡΠ΄ΠΎΠ²Π°Π½ΠΈΠ΅.
- ΠΠΎΠΌΠ½ΠΈΠΌ, ΡΡΠΎ ΡΠ°Π±ΠΎΡΠ°Ρ ΠΏΠΎΠ»ΠΎΡΠ° ΠΎΠ±ΡΠ·Π°Π½Π° ΠΏΠ΅ΡΠ΅ΠΊΡΡΠ²Π°ΡΡ Π½ΡΠΆΠ½ΡΠΉ Π΄ΠΈΠ°ΠΏΠ°Π·ΠΎΠ½ ΡΠ°ΡΡΠΎΡ;
- ΠΠ°ΠΊΡΠΈΠΌΠ°Π»ΡΠ½ΠΎ ΡΠ°Π²Π½ΠΎΠΌΠ΅ΡΠ½ΠΎΠΉ Π΄ΠΎΠ»ΠΆΠ½Π° Π±ΡΡΡ Π°ΠΌΠΏΠ»ΠΈΡΡΠ΄Π½ΠΎ-ΡΠ°ΡΡΠΎΡΠ½Π°Ρ Ρ Π°ΡΠ°ΠΊΡΠ΅ΡΠΈΡΡΠΈΠΊΠ°;
- Π§ΡΠΎ ΠΊΠ°ΡΠ°Π΅ΡΡΡ ΠΊΠΎΡΡΡΠΈΡΠΈΠ΅Π½ΡΠ° ΡΡΠΈΠ»Π΅Π½ΠΈΡ, ΡΠΎ ΠΎΠ½ ΠΆΠ΅Π»Π°ΡΠ΅Π»ΡΠ½ΠΎ ΡΡΠΎΠ±Ρ Π±ΡΠ» Π² ΠΏΡΠ΅Π΄Π΅Π»Π°Ρ 15-25 Π΄Π;
- ΠΡΠΈ ΡΠ°Π·Π±ΡΠΎΡΠ΅ ΠΏΠΈΡΠ°ΡΡΠΈΡ Π½Π°ΠΏΡΡΠΆΠ΅Π½ΠΈΠΉ Π΄ΠΎΠ»ΠΆΠ½Π° ΠΎΠ±Π΅ΡΠΏΠ΅ΡΠΈΠ²Π°ΡΡΡΡ ΡΡΠ°Π±ΠΈΠ»ΡΠ½Π°Ρ ΡΠ°Π±ΠΎΡΠ°;
- ΠΡΡΠΎΠΊΠΈΠΌ ΠΎΠ±ΡΠ·Π°Π½ Π±ΡΡΡ ΠΈ Π΄ΠΈΠ½Π°ΠΌΠΈΡΠ΅ΡΠΊΠΈΠΉ Π΄ΠΈΠ°ΠΏΠ°Π·ΠΎΠ½, ΡΡΠΎ ΡΠΏΠΎΡΠΎΠ±ΡΡΠ²ΡΠ΅Ρ Π·Π°ΡΠΈΡΠ΅ ΠΎΡ ΠΏΠ΅ΡΠ΅Π³ΡΡΠ·ΠΎΠΊ;
- ΠΠ°ΠΊΠΎΠ½Π΅Ρ, ΠΊΠΎΡΡΡΠΈΡΠΈΠ΅Π½Ρ ΡΡΠΌΠ° ΠΎΠ±ΡΠ·Π°Π½ Π±ΡΡΡ Π½Π°ΠΌΠ½ΠΎΠ³ΠΎ ΠΌΠ΅Π½ΡΡΠ΅ Π·Π½Π°ΡΠ΅Π½ΠΈΡ ΡΠΈΠ³Π½Π°Π»/ΡΡΠΌ.
ΠΡΠΈΠΌΠ΅ΡΠ°Π½ΠΈΠ΅. ΠΠ° ΠΊΠΎΡΡΡΠΈΡΠΈΠ΅Π½Ρ ΡΡΠΈΠ»Π΅Π½ΠΈΡ ΡΡΠΎΠΈΡ ΠΎΠ±ΡΠ°ΡΠΈΡΡ Π½Π°ΠΈΠ±ΠΎΠ»ΡΡΠ΅Π΅ Π²Π½ΠΈΠΌΠ°Π½ΠΈΠ΅. ΠΠ΅Π»ΠΎ Π² ΡΠΎΠΌ, ΡΡΠΎ ΠΏΡΠΈ Π΅Π³ΠΎ Π½Π΅Π±ΠΎΠ»ΡΡΠΈΡ Π·Π½Π°ΡΠ΅Π½ΠΈΡΡ ΠΊΠ°ΡΠ΅ΡΡΠ²ΠΎ ΠΏΡΠΈΠ΅ΠΌΠ° Π½ΠΈΠΊΠ°ΠΊ Π½Π΅ ΠΌΠΎΠΆΠ΅Ρ Π±ΡΡΡ Π²ΡΡΠΎΠΊΠΈΠΌ.
Π‘ Π΄ΡΡΠ³ΠΎΠΉ ΡΡΠΎΡΠΎΠ½Ρ, Π΄Π»Ρ Π³ΠΎΡΠΎΠ΄Π° ΡΡΠΈ ΠΆΠ΅ ΠΏΠΎΠΊΠ°Π·Π°ΡΠ΅Π»ΠΈ Π²ΠΏΠΎΠ»Π½Π΅ Π½ΠΎΡΠΌΠ°Π»ΡΠ½ΡΠ΅. ΠΡΠ»ΠΈ ΠΆΠ΅ ΡΡΠΎΡ ΡΠ°ΠΌΡΠΉ ΠΊΠΎΡΡΡΠΈΡΠΈΠ΅Π½Ρ ΡΠ»ΠΈΡΠΊΠΎΠΌ Π·Π°Π²ΡΡΠ΅Π½, Π²ΠΎΠ·ΠΌΠΎΠΆΠ½Π° ΠΏΠ΅ΡΠ΅Π³ΡΡΠ·ΠΊΠ° ΡΠΈΡΠΎΠΊΠΎΠΏΠΎΠ»ΠΎΡΠ½ΠΎΠ³ΠΎ ΡΡΠΈΠ»ΠΈΡΠ΅Π»Ρ, ΡΡΠΎ ΠΌΠΎΠΆΠ΅Ρ ΠΏΡΠΈΠ²Π΅ΡΡΠΈ ΠΊ Π΅Π³ΠΎ ΠΏΠΎΡΡΠ΅.
ΠΠ΅ΠΌΠΈΠ½ΡΠ΅ΠΌΡΠ΅ ΡΠ°ΠΊΡΠΎΡΡ, ΠΊΠΎΡΠΎΡΡΠ΅ Π²Π»ΠΈΡΡΡ Π½Π° ΡΠΈΠ³Π½Π°Π»
ΠΡΠΈΠΌΠ΅ΡΠ°Π½ΠΈΠ΅. ΠΡΠΌΠ΅ΡΠΈΠΌ, ΡΡΠΎ Π½Π°ΠΈΠ»ΡΡΡΠΈΠΉ ΡΡΡΠ΅ΠΊΡ Π΄ΠΎΡΡΠΈΠ³Π°Π΅ΡΡΡ, Π΅ΡΠ»ΠΈ ΡΠΎΠ΅Π΄ΠΈΠ½ΠΈΡΡ ΡΡΠΈΠ»ΠΈΡΠ΅Π»Ρ Ρ Π²Π½Π΅ΡΠ½Π΅ΠΉ Π°Π½ΡΠ΅Π½Π½ΠΎΠΉ. Π’Π°ΠΊΠΈΠΌ ΠΎΠ±ΡΠ°Π·ΠΎΠΌ, ΠΏΠΎΠ΄ΠΊΠ»ΡΡΠ°Π΅ΡΡΡ Π°ΠΊΡΠΈΠ²Π½ΡΠΉ, Π° Π½Π΅ ΠΏΠ°ΡΡΠΈΠ²Π½ΡΠΉ Π΄ΠΈΠΏΠΎΠ»Ρ. ΠΠ΅ΠΌΠ°Π»ΠΎΠ²Π°ΠΆΠ½ΠΎΠ΅ Π·Π½Π°ΡΠ΅Π½ΠΈΠ΅ ΠΈΠΌΠ΅Π΅Ρ ΠΈ ΡΠ°ΡΡΡΠΎΡΠ½ΠΈΠ΅. Π’Π°ΠΊ, Π½Π΅ ΡΡΠΎΠΈΡ ΡΠ°ΡΡΡΠΈΡΡΠ²Π°ΡΡ Π½Π° ΠΊΠ°ΡΠ΅ΡΡΠ²Π΅Π½Π½ΡΠΉ ΠΏΡΠΈΠ΅ΠΌ, Π΅ΡΠ»ΠΈ ΡΡΠ°Π½ΡΠΈΡ (ΠΎΡΠ½ΠΎΠ²Π½ΠΎΠΉ ΠΏΠ΅ΡΠ΅Π΄Π°ΡΡΠΈΠΊ) Π½Π°Ρ ΠΎΠ΄ΠΈΡΡΡ Π½Π° ΡΠ°ΡΡΡΠΎΡΠ½ΠΈΠΈ Π±ΠΎΠ»Π΅Π΅ 120 ΠΊΠΌ.
Π‘ΡΠΎΠΈΡ ΠΎΡΠΌΠ΅ΡΠΈΡΡ, ΡΡΠΎ ΡΡΡΠ΅ΡΡΠ²ΡΡΡ ΠΏΠΎΠ±ΠΎΡΠ½ΡΠ΅ ΡΠ°ΠΊΡΠΎΡΡ, ΡΠ°ΠΊ ΠΈΠ»ΠΈ ΠΈΠ½Π°ΡΠ΅ Π²Π»ΠΈΡΡΡΠΈΠ΅ Π½Π° ΡΡΠΎΠ²Π΅Π½Ρ ΡΠΈΠ³Π½Π°Π»Π°:
- Π ΡΠ°ΠΌΠΎΠΌ Π³ΠΎΡΠΎΠ΄Π΅ ΠΌΠΎΠΆΠ΅Ρ Π½Π°Π±Π»ΡΠ΄Π°ΡΡΡΡ ΠΏΠ΅ΡΠ΅ΡΡΠΈΠ»Π΅Π½ΠΈΠ΅ ΡΠΈΠ³Π½Π°Π»Π°. ΠΡΠΎΠΈΠ·Π²ΠΎΠ΄ΠΈΡΠ΅Π»Ρ ΡΠ΅ΠΊΠΎΠΌΠ΅Π½Π΄ΡΠ΅Ρ Π»ΠΈΠ±ΠΎ ΠΎΡΠΊΠ»ΡΡΠΈΡΡ ΡΡΠΈΠ»ΠΈΡΠ΅Π»Ρ Π² Π·ΠΎΠ½Π΅ Π³ΠΎΡΠΎΠ΄Π° Π»ΠΈΠ±ΠΎ ΡΠΌΠ΅Π½ΡΡΠΈΡΡ ΠΊΠΎΡΡΡΠΈΡΠΈΠ΅Π½Ρ ΡΡΠΈΠ»Π΅Π½ΠΈΡ;
- ΠΠ΅ ΡΠ΅ΠΊΠΎΠΌΠ΅Π½Π΄ΡΠ΅ΡΡΡ ΡΠ°ΠΊΠΆΠ΅ ΠΈΡΠΏΠΎΠ»ΡΠ·ΠΎΠ²Π°ΡΡ ΡΡΠΈΠ»ΠΈΡΠ΅Π»Ρ ΠΎΠ΄Π½ΠΎΠ²ΡΠ΅ΠΌΠ΅Π½Π½ΠΎ Ρ Π°ΠΊΡΠΈΠ²Π½ΠΎΠΉ Π°Π½ΡΠ΅Π½Π½ΠΎΠΉ. ΠΡΠΎ ΠΌΠΎΠΆΠ΅Ρ ΠΏΡΠΈΠ²Π΅ΡΡΠΈ ΠΊ ΠΎΠ±ΡΠ°ΡΠ½ΠΎΠΌΡ ΡΡΡΠ΅ΠΊΡΡ: ΡΠΈΠ³Π½Π°Π» ΡΡ ΡΠ΄ΡΠΈΡΡΡ, ΠΏΠΎΡΠ²ΡΡΡΡ ΠΈΡΠΊΠ°ΠΆΠ΅Π½ΠΈΡ;
- ΠΠΎΡΠ»Π΅ Π·Π°ΠΌΠ΅Π½Ρ Π³ΠΎΠ»ΠΎΠ²Π½ΠΎΠ³ΠΎ ΡΡΡΡΠΎΠΉΡΡΠ²Π° ΠΌΠΎΠ³ΡΡ Π±ΡΡΡ Π·Π°ΠΌΠ΅ΡΠ΅Π½Ρ ΡΠ±ΠΎΠΈ Π² ΠΏΡΠΈΠ΅ΠΌΠ΅ ΡΠΈΠ³Π½Π°Π»Π°. ΠΠΊΠ°Π·ΡΠ²Π°Π΅ΡΡΡ, Π΄Π΅Π»ΠΎ ΠΌΠΎΠΆΠ΅Ρ Π·Π°ΠΊΠ»ΡΡΠ°ΡΡΡΡ Π² ΠΏΠΈΡΠ°Π½ΠΈΠΈ, ΠΊΠΎΡΠΎΡΠΎΠ΅ Π·Π°Π±ΡΠ»ΠΈ ΠΈΠ»ΠΈ Π½Π΅ ΡΠΌΠΎΠ³Π»ΠΈ ΠΏΠΎΠ΄ΠΊΠ»ΡΡΠΈΡΡ Π½Π° Π°ΠΊΡΠΈΠ²Π½ΡΡ Π°Π½ΡΠ΅Π½Π½Ρ. ΠΠΎΠΊΡΠΏΠΊΠ° ΡΠΏΠ΅ΡΠΈΠ°Π»ΡΠ½ΠΎΠ³ΠΎ ΠΏΠ΅ΡΠ΅Ρ ΠΎΠ΄Π½ΠΈΠΊΠ° ΠΈΠ»ΠΈ Π΅Π³ΠΎ ΠΈΠ·Π³ΠΎΡΠΎΠ²Π»Π΅Π½ΠΈΠ΅ ΠΏΡΠΎΠ±Π»Π΅ΠΌΡ ΡΡΠ°Π·Ρ ΠΆΠ΅ ΡΠ΅ΡΠΈΡ.
Π§ΡΠΎ Π²ΡΠ±ΡΠ°ΡΡ
Π‘Π΅Π³ΠΎΠ΄Π½Ρ ΠΏΡΠΎΠΈΠ·Π²ΠΎΠ΄ΠΈΡΠ΅Π»Ρ ΠΏΡΠ΅Π΄Π»Π°Π³Π°Π΅Ρ Π½Π΅ ΠΎΠ΄ΠΈΠ½, Π° ΡΠ΅Π»ΡΡ ΠΌΠ°ΡΡΡ Π²Π°ΡΠΈΠ°Π½ΡΠΎΠ² ΡΡΠΈΠ»ΠΈΡΠ΅Π»Ρ Π΄Π»Ρ Π°Π²ΡΠΎΠΌΠΎΠ±ΠΈΠ»ΡΠ½ΠΎΠΉ Π°Π½ΡΠ΅Π½Π½Ρ.
ΠΡΠ΅ΡΠ΅ΡΡΠ²Π΅Π½Π½ΡΠΉ ΠΏΡΠΎΠΈΠ·Π²ΠΎΠ΄ΠΈΡΠ΅Π»Ρ


Π£ΡΠΈΠ»ΠΈΡΠ΅Π»Ρ Π’ΡΠΈΠ°Π΄Π°
ΠΠ½ΡΠ΅ΡΠ΅ΡΠ½ΠΎ, ΡΡΠΎ ΠΈ Π½Π°Ρ ΠΎΡΠ΅ΡΠ΅ΡΡΠ²Π΅Π½Π½ΡΠΉ ΠΏΡΠΎΠΈΠ·Π²ΠΎΠ΄ΠΈΡΠ΅Π»Ρ, ΠΏΡΠ΅Π΄Π»Π°Π³Π°Π΅Ρ ΡΠ΅Π»ΡΡ Π»ΠΈΠ½Π΅ΠΉΠΊΡ ΠΏΡΠΎΠ΄ΡΠΊΡΠΈΠΈ ΠΏΠΎΠ΄ Π½Π°Π·Π²Π°Π½ΠΈΠ΅ΠΌ Π’ΡΠΈΠ°Π΄Π°. ΠΡΠ΅ ΠΌΠΎΠ΄Π΅Π»ΠΈ Π·Π°ΡΠ»ΡΠΆΠΈΠ²Π°ΡΡ ΠΏΠΎΡ Π²Π°Π»Ρ, Π° ΠΎΡΠΎΠ±Π΅Π½Π½ΠΎ ΡΡΠΈΠ»ΠΈΡΠ΅Π»Ρ Π΄Π»Ρ Π°Π½ΡΠ΅Π½Π½Ρ Π°Π²ΡΠΎΠΌΠ°Π³Π½ΠΈΡΠΎΠ»Ρ Π’ΡΠΈΠ°Π΄Π°-304 ΠΠ°Π»ΡΠ½ΠΎΠ±ΠΎΠΉ, ΠΊΠΎΡΠΎΡΡΠΉ Π½Π°Π΄Π΅Π»Π΅Π½ ΡΡΠ½ΠΊΡΠΈΠ΅ΠΉ ΠΎΡΠΊΠ»ΡΡΠ΅Π½ΠΈΡ ΠΏΡΠΈΠ±ΠΎΡΠ° ΠΈ ΡΠ°Π±ΠΎΡΠ°ΡΡΠ΅Π³ΠΎ Π² ΡΠ°Π΄ΠΈΠΎΠ΄ΠΈΠ°ΠΏΠ°Π·ΠΎΠ½Π°Ρ FM/ΠΠ/Π£ΠΠ.
ΠΠ°ΡΡΠ±Π΅ΠΆΠ½ΡΠΉ ΠΏΡΠΎΠΈΠ·Π²ΠΎΠ΄ΠΈΡΠ΅Π»Ρ


Π£ΡΠΈΠ»ΠΈΡΠ΅Π»Ρ ΠΎΡ ΠΡΠΎΠ»ΠΎΠ΄ΠΆΠΈ
Π‘ΡΠ΅Π΄ΠΈ Π·Π°ΡΡΠ±Π΅ΠΆΠ½ΡΡ ΠΏΡΠΎΠΈΠ·Π²ΠΎΠ΄ΠΈΡΠ΅Π»Π΅ΠΉ ΠΏΠΎΡΠ΅ΡΠ½ΠΎΠ΅ ΠΌΠ΅ΡΡΠΎ Π·Π°Π½ΠΈΠΌΠ°Π΅Ρ ΠΏΡΠΎΠ΄ΡΠΊΡΠΈΡ ΠΡΠΎΠ»ΠΎΠ΄ΠΆΠΈ. Π ΠΏΡΠΈΠΌΠ΅ΡΡ, ΠΈΡ ΠΌΠΎΠ΄Π΅Π»Ρ TFB-100 ΡΠΏΠΎΡΠΎΠ±Π½Π° ΡΡΠΈΠ»ΠΈΠ²Π°ΡΡ ΡΠΈΠ³Π½Π°Π»Ρ ΡΠΈΡΡΠΎΠ²ΠΎΠ³ΠΎ ΠΈ Π°Π½Π°Π»ΠΎΠ³ΠΎΠ²ΠΎΠ³ΠΎ Π΄ΠΈΠ°ΠΏΠ°Π·ΠΎΠ½Π° ΠΈ ΠΎΠ΄Π½ΠΎΠ²ΡΠ΅ΠΌΠ΅Π½Π½ΠΎ ΡΠ°Π±ΠΎΡΠ°ΡΡ Ρ Π΄Π²ΡΠΌΡ Π°Π½ΡΠ΅Π½Π½Π°ΠΌΠΈ.
Π‘Π²ΠΎΠΈΠΌΠΈ ΡΠΈΠ»Π°ΠΌΠΈ
ΠΠ°, Π΅ΡΡΡ ΠΈ ΡΠ°ΠΊΠΎΠΉ Π²Π°ΡΠΈΠ°Π½Ρ. ΠΠ»Ρ ΡΠ°Π΄ΠΈΠΎΠ»ΡΠ±ΠΈΡΠ΅Π»Π΅ΠΉ ΠΊΠΎΠΌΠΏΠ°Π½ΠΈΡ Β«ΠΠ°ΡΡΠ΅Ρ ΠΠΠ’Β» ΠΏΡΠ΅Π΄Π»Π°Π³Π°Π΅Ρ ΡΠΏΠ΅ΡΠΈΠ°Π»ΡΠ½ΡΠ΅ ΠΊΠΎΠΌΠΏΠ»Π΅ΠΊΡΡ, ΠΈΠ· ΠΊΠΎΡΠΎΡΡΡ
ΠΌΠΎΠΆΠ½ΠΎ ΡΠΎΠ±ΡΠ°ΡΡ ΡΠ²ΠΎΠΈΠΌΠΈ ΡΡΠΊΠ°ΠΌΠΈ ΠΏΠΎΠ»Π½ΠΎΡΠ΅Π½Π½ΡΠΉ ΡΡΠΈΠ»ΠΈΡΠ΅Π»Ρ. ΠΠΏΡΡΡ ΠΆΠ΅, ΡΠΎΠ±ΠΈΡΠ°ΡΡΡΡ ΡΠ°ΠΌΠΎΠ΄Π΅Π»ΡΠ½ΡΠ΅ ΡΡΠΈΠ»ΠΈΡΠ΅Π»ΠΈ ΠΏΠΎ Π΄Π²ΡΡ
ΠΊΠ°ΡΠΊΠ°Π΄Π½ΠΎΠΉ ΡΡ
Π΅ΠΌΠ΅.
ΠΡ Π²ΠΎΡ, ΡΠ΅ΠΏΠ΅ΡΡ Π²Ρ ΡΠ·Π½Π°Π»ΠΈ, ΠΊΠ°ΠΊ ΡΡΠΈΠ»ΠΈΡΡ ΡΠ°Π΄ΠΈΠΎΡΠΈΠ³Π½Π°Π» Π² Π°Π²ΡΠΎΠΌΠ°Π³Π½ΠΈΡΠΎΠ»Π΅. Π£ΡΡΠ°Π½ΠΎΠ²ΠΊΠ° ΠΏΡΠΈΠΎΠ±ΡΠ΅ΡΠ΅Π½Π½ΠΎΠ³ΠΎ ΠΈΠ»ΠΈ ΡΠ΄Π΅Π»Π°Π½Π½ΠΎΠ³ΠΎ ΡΠ²ΠΎΠΈΠΌΠΈ ΡΡΠΊΠ°ΠΌΠΈ ΡΡΠΈΠ»ΠΈΡΠ΅Π»Ρ Π½Π΅ Π·Π°ΠΉΠΌΠ΅Ρ ΠΌΠ½ΠΎΠ³ΠΎ Π²ΡΠ΅ΠΌΠ΅Π½ΠΈ ΠΈ ΡΠΈΠ».
ΠΠΎΡΡΠ°ΡΠΎΡΠ½ΠΎ ΡΠ»Π΅Π΄ΠΎΠ²Π°ΡΡ ΠΈΠ½ΡΡΡΡΠΊΡΠΈΠΈ, ΠΏΠΎΡΠΌΠΎΡΡΠ΅ΡΡ Π²ΠΈΠ΄Π΅ΠΎ ΠΎΠ±Π·ΠΎΡ ΠΈ ΠΈΠ·ΡΡΠΈΡΡ ΠΏΠΎΠ»Π΅Π·Π½ΡΠ΅ ΡΠΎΡΠΎ β ΠΌΠ°ΡΠ΅ΡΠΈΠ°Π»Ρ. Π¦Π΅Π½Π° Π½Π° ΡΡΠΈΠ»ΠΈΡΠ΅Π»ΠΈ ΡΠ°Π·Π½Π°Ρ ΠΈ Π²ΡΠ΅ Π·Π°Π²ΠΈΡΠΈΡ ΠΎΡ Π΄Π°Π»ΡΠ½ΠΎΡΡΠΈ ΠΏΡΠΈΠ΅ΠΌΠ°, Π° ΡΠ°ΠΊΠΆΠ΅ ΠΏΡΠΎΠΈΠ·Π²ΠΎΠ΄ΠΈΡΠ΅Π»Ρ.
avtozvuk-info.ru
ΠΠΠ’ΠΠΠΠ«Π Π£Π‘ΠΠΠΠ’ΠΠΠ¬ ΠΠΠ― ΠΠΠ’ΠΠΠΠΠΠΠ’ΠΠΠ«
Β Β ΠΡΠ΅ Π°Π²ΡΠΎΠ»ΡΠ±ΠΈΡΠ΅Π»ΠΈ ΠΈΠΌΠ΅ΡΡ Ρ ΡΠ΅Π±Ρ Π² ΠΌΠ°ΡΠΈΠ½Π΅ ΠΌΠ°Π³Π½ΠΈΡΠΎΠ»Ρ, Π΄Π° Π½Π΅ Π²ΡΠ΅ ΠΌΠ°Π³Π½ΠΈΡΠΎΠ»Ρ Ρ ΠΎΡΠΎΡΠΎ Π»ΠΎΠ²ΡΡ ΡΠ°Π΄ΠΈΠΎ. Π’ΠΎΠ»ΡΠΊΠΎ Π² Π΄ΠΎΡΠΎΠ³ΠΈΠ΅ ΡΡΡΡΠΎΠΉΡΡΠ²Π° ΡΡΡΠ°Π½ΠΎΠ²Π»Π΅Π½Ρ ΡΠ΅ΡΡΡΠ·Π½ΡΠ΅ ΠΏΡΠΈΡΠΌΠ½ΠΈΠΊΠΈ Ρ Ρ ΠΎΡΠΎΡΠΈΠΌΠΈ Π£ΠΠ§, ΡΠΏΠΎΡΠΎΠ±Π½ΡΠΌΠΈ ΠΏΡΠΈΠ½ΠΈΠΌΠ°ΡΡ ΡΠ»Π°Π±ΡΠ΅ FM ΡΡΠ°Π½ΡΠΈΠΈ. ΠΠΎΠ»ΡΡΠ°Ρ ΡΠ°ΡΡΡ Π΄Π΅ΡΡΠ²ΡΡ Π°Π²ΡΠΎΠΌΠ°Π³Π½ΠΈΡΠΎΠ» ΠΏΡΠΈΠ΅ΠΌΠ»ΠΈΠΌΠΎ ΡΠ°Π±ΠΎΡΠ°ΡΡ Π»ΠΈΡΡ ΠΏΠΎ Π³ΠΎΡΠΎΠ΄Ρ, ΠΏΠΎΡΡΠΎΠΌΡ ΠΈΠΌΠ΅Π΅Ρ ΡΠΌΡΡΠ» ΡΠ½Π°Π±Π΄ΠΈΡΡ ΠΈΡ Π°Π½ΡΠ΅Π½Π½ΡΠΌ ΡΡΠΈΠ»ΠΈΡΠ΅Π»Π΅ΠΌ. Π’ΡΡ Π΅ΡΡΡ Π΄Π²Π° Π²Π°ΡΠΈΠ°Π½ΡΠ° β ΠΊΡΠΏΠΈΡΡ Π³ΠΎΡΠΎΠ²ΡΠΉ ΠΏΡΠΎΠΌΡΡΠ»Π΅Π½Π½ΡΠΉ ΠΈΠ»ΠΈ ΡΠΏΠ°ΡΡΡ ΡΠ°ΠΌΠΎΠΌΡ.
ΠΠ½ΡΠ΅Π½Π½ΡΠΉ ΡΡΠΈΠ»ΠΈΡΠ΅Π»Ρ Ratex

Β Β Π’Π΅ΠΌ, ΠΊΡΠΎ ΠΈΠΌΠ΅Π΅Ρ Π½Π΅ΠΊΠΎΡΠΎΡΡΠ΅ Π½Π°Π²ΡΠΊΠΈ ΡΠ°Π΄ΠΈΠΎΠ»ΡΠ±ΠΈΡΠ΅Π»ΡΡΡΠ²Π°, ΠΏΡΠ΅Π΄Π»Π°Π³Π°Π΅ΡΡΡ ΠΏΠ°ΡΡ ΡΡ Π΅ΠΌ ΡΠ°ΠΊΠΈΡ ΡΡΠΈΠ»ΠΈΡΠ΅Π»Π΅ΠΉ.
ΠΡΠΈΠ½ΡΠΈΠΏΠΈΠ°Π»ΡΠ½Π°Ρ ΡΡ Π΅ΠΌΠ° Π€Π ΡΡΠΈΠ»ΠΈΡΠ΅Π»Ρ Π°Π²ΡΠΎΠΌΠ°Π³Π½ΠΈΡΠΎΠ»Ρ

Β Β ΠΡ ΠΎΠ΄Π½Π°Ρ ΠΊΠ°ΡΡΡΠΊΠ° L1 ΡΠΎΡΡΠΎΠΈΡ ΠΈΠ· ΡΠ΅ΡΡΡΠ΅Ρ Π²ΠΈΡΠΊΠΎΠ² ΡΠΌΠ°Π»ΠΈΡΠΎΠ²Π°Π½Π½ΠΎΠ³ΠΎ ΠΌΠ΅Π΄Π½ΠΎΠ³ΠΎ ΠΏΡΠΎΠ²ΠΎΠ΄Π° (Π±Π΅ΡΠΊΠ°ΡΠΊΠ°ΡΠ½Π°Ρ) Π½Π° ΠΎΠΏΡΠ°Π²ΠΊΠ΅ Π±ΠΎΠ»Π΅Π΅ 5 ΠΌΠΌ Π² Π΄ΠΈΠ°ΠΌΠ΅ΡΡΠ΅. ΠΠ°ΡΡΡΠΊΠ° L2 ΠΏΠΎΡ ΠΎΠΆΠ° Π½Π° L1, Π½ΠΎ ΠΈΠΌΠ΅Π΅Ρ ΡΠΎΠ»ΡΠΊΠΎ ΡΡΠΈ Π²ΠΈΡΠΊΠ°. Π¦ΠΎΠΊΠΎΠ»ΡΠ²ΠΊΠ° ΠΊΠΎΠ½ΡΠ°ΠΊΡΠΎΠ² ΡΡΠ°Π½Π·ΠΈΡΡΠΎΡΠ° 2SC2570 ΠΏΠΎΠΊΠ°Π·Π°Π½Π° Π½Π° ΡΡ Π΅ΠΌΠ΅.
ΠΡΠΎΡΠΎΠΉ Π²Π°ΡΠΈΠ°Π½Ρ FM Π£ΠΠ§
ΠΡΠΈΠ½ΡΠΈΠΏΠΈΠ°Π»ΡΠ½Π°Ρ ΡΡ Π΅ΠΌΠ° FM ΡΡΠΈΠ»ΠΈΡΠ΅Π»Ρ ΠΌΠ°Π³Π½ΠΈΡΠΎΠ»Ρ Π°Π²ΡΠΎ

Β Β ΠΠΌΠ΅ΡΡΠ΅ Ρ Ρ ΠΎΡΠΎΡΠ΅ΠΉ Π½Π°ΠΏΡΠ°Π²Π»Π΅Π½Π½ΠΎΠΉ Π°Π½ΡΠ΅Π½Π½ΠΎΠΉ, Π΄Π°Π½Π½ΡΠΉ Π΄Π²ΡΡ ΠΊΠ°ΡΠΊΠ°Π΄Π½ΡΠΉ Π°Π½ΡΠ΅Π½Π½ΡΠΉ ΡΡΠΈΠ»ΠΈΡΠ΅Π»Ρ Π΄Π»Ρ Π£ΠΠ FM-Π΄ΠΈΠ°ΠΏΠ°Π·ΠΎΠ½Π° ΠΏΠΎΠ·Π²ΠΎΠ»ΠΈΡ Π²Π°ΠΌ ΠΏΠΎΠ»ΡΡΠΈΡΡ ΡΡΡΠΊΠΈΠΉ ΠΏΡΠΈΡΠΌ Π΄Π°ΠΆΠ΅ Π΄Π°Π»ΡΠ½ΠΈΡ ΡΠ°Π΄ΠΈΠΎΡΡΠ°Π½ΡΠΈΠΉ. Π£ΡΠΈΠ»ΠΈΡΠ΅Π»Ρ ΡΠ°ΠΊΠΆΠ΅ Π·Π½Π°ΡΠΈΡΠ΅Π»ΡΠ½ΠΎ ΡΠ»ΡΡΡΠΈΡ ΠΊΠ°ΡΠ΅ΡΡΠ²ΠΎ ΠΏΡΠΈΠ΅ΠΌΠ° ΠΌΠ΅ΡΡΠ½ΡΡ Π³ΠΎΡΠΎΠ΄ΡΠΊΠΈΡ FM-ΡΠΈΠ³Π½Π°Π»ΠΎΠ². Π Π΅ΠΊΠΎΠΌΠ΅Π½Π΄ΡΠ΅ΡΡΡ ΠΈΡΠΏΠΎΠ»ΡΠ·ΠΎΠ²Π°ΡΡ ΠΈΠΌΠΏΠΎΡΡΠ½ΡΠ΅ ΡΡΠ°Π½Π·ΠΈΡΡΠΎΡΡ, ΡΠ°ΠΊ ΠΊΠ°ΠΊ Ρ Π½ΠΈΠΌΠΈ ΡΠ΅Π·ΡΠ»ΡΡΠ°Ρ Π³ΠΎΡΠ°Π·Π΄ΠΎ Π»ΡΡΡΠ΅. ΠΠ΅ΠΊΠΎΡΠΎΡΡΠ΅ ΠΈΠ· Π½ΠΈΡ , Π² ΡΠΎΠΌ ΡΠΈΡΠ»Π΅ ΠΈ ΡΠΎΠΊΠΎΠ»ΡΠ²ΠΊΠ°, ΠΏΠΎΠΊΠ°Π·Π°Π½Ρ Π² ΡΠ°Π±Π»ΠΈΡΠ΅.


Β Β Π£ΡΠΈΠ»Π΅Π½ΠΈΠ΅ Π²ΡΠΎΡΠΎΠ³ΠΎ MOSFET ΡΡΠ°Π½Π·ΠΈΡΡΠΎΡΠ° ΡΠ΅Π³ΡΠ»ΠΈΡΡΠ΅ΡΡΡ Ρ ΠΏΠΎΠΌΠΎΡΡΡ ΡΠ΅Π·ΠΈΡΡΠΎΡΠ° P1, ΠΊΠΎΡΠΎΡΡΠΉ Π·Π°Π΄Π°ΡΡ Π½Π°ΠΏΡΡΠΆΠ΅Π½ΠΈΠ΅ ΡΠΌΠ΅ΡΠ΅Π½ΠΈΡ Π΄Π»Ρ T2. ΠΠ°ΠΏΡΠΈΠΌΠ΅Ρ, Π΅ΡΠ»ΠΈ Π²Ρ ΠΆΠΈΠ²Π΅ΡΠ΅ Π½Π΅Π΄Π°Π»Π΅ΠΊΠΎ ΠΎΡ ΠΌΠΎΡΠ½ΠΎΠ³ΠΎ Π£ΠΠ-FM-ΠΈ Π’Π ΠΏΠ΅ΡΠ΅Π΄Π°ΡΡΠ΅Π³ΠΎ ΡΠ΅Π½ΡΡΠ°, ΡΠΎ Π²Ρ ΠΏΠΎΠ½ΠΈΠΌΠ°Π΅ΡΠ΅, ΡΡΠΎ Π±ΠΎΠ»ΡΡΠΎΠ΅ ΡΡΠΈΠ»Π΅Π½ΠΈΠ΅ ΠΏΡΠΈΠ²Π΅Π΄ΡΡ ΠΊ ΠΏΠ΅ΡΠ΅ΠΊΡΡΡΡΠ½ΠΎΠΉ ΠΌΠΎΠ΄ΡΠ»ΡΡΠΈΠΈ ΠΈ Π΄ΡΡΠ³ΠΈΠΌ Π½Π΅ΠΆΠ΅Π»Π°ΡΠ΅Π»ΡΠ½ΡΠΌ ΡΡΡΠ΅ΠΊΡΠ°ΠΌ Π² FM-Π΄ΠΈΠ°ΠΏΠ°Π·ΠΎΠ½Π΅.

Β Β Π£ΡΠΈΠ»ΠΈΡΠ΅Π»Ρ ΡΠΎΠ±ΡΠ°Π½ Π½Π° Π΄Π²ΡΡΡΠΎΡΠΎΠ½Π½Π΅ΠΉ ΠΏΠ΅ΡΠ°ΡΠ½ΠΎΠΉ ΠΏΠ»Π°ΡΠ΅, ΠΏΠΎΠΊΠ°Π·Π°Π½ΠΎΠΉ Π½Π° ΡΠΈΡΡΠ½ΠΊΠ΅. ΠΠ°ΡΡΡΠΊΠΈ L1, L2 ΠΈ L3 Π½Π°ΠΌΠΎΡΠ°Π½Ρ Π½Π° 4,5 ΠΌΠΌ ΠΊΠ°ΡΠΊΠ°ΡΠ΅.
ΠΠΎΠ΄ΡΠΎΠ±Π½Π΅Π΅ ΠΎ ΠΊΠ°ΡΡΡΠΊΠ°Ρ
Β FB1, FB2, FB3 = 5 Π²ΠΈΡΠΊΠΎΠ² ΠΏΡΠΎΠ²ΠΎΠ΄Π° 0,15 ΠΌΠΌ Π½Π° ΡΠ΅ΡΡΠΈΡΠΎΠ²ΡΡ Π±ΡΡΠΈΠ½ΠΊΠ°Ρ .
Β L1 = 7 Π²ΠΈΡΠΊΠΎΠ² 0,9 ΠΌΠΌ Π΄ΠΈΠ°ΠΌ. ΡΠΌΠ°Π»ΠΈΡΠΎΠ²Π°Π½Π½ΠΎΠ³ΠΎ ΠΌΠ΅Π΄Π½ΠΎΠ³ΠΎ ΠΏΡΠΎΠ²ΠΎΠ΄Π°; Π²Π½ΡΡΡΠ΅Π½Π½ΠΈΠΉ Π΄ΠΈΠ°ΠΌΠ΅ΡΡ 5 ΠΌΠΌ.
Β L2, L3 = 7 Π²ΠΈΡΠΊΠΎΠ² 0,9 ΠΌΠΌ, Π΄ΠΈΠ°ΠΌΠ΅ΡΡ ΠΎΠ±ΠΌΠΎΡΠΊΠΈ 5ΠΌΠΌ;
Β L4 = 30 Π²ΠΈΡΠΊΠΎΠ² Π΄ΠΈΠ°ΠΌΠ΅ΡΡ 0.15 ΠΌΠΌ ΡΠΌΠ°Π»ΠΈΡΠΎΠ²Π°Π½Π½ΠΎΠ³ΠΎ ΠΌΠ΅Π΄Π½ΠΎΠ³ΠΎ ΠΏΡΠΎΠ²ΠΎΠ΄Π° Π½Π° 1 ΠΠΠΌ ΡΠ΅Π·ΠΈΡΡΠΎΡΠ΅ ΠΌΠΎΡΠ½ΠΎΡΡΡΡ 0.5W.
Β Β ΠΠ°ΡΡΡΠΎΠΉΠΊΡ Π² ΠΎΡΡΡΡΡΡΠ²ΠΈΠΈ ΠΏΡΠΈΠ±ΠΎΡΠΎΠ² ΠΌΠΎΠΆΠ½ΠΎ ΠΏΡΠΎΠ²ΠΎΠ΄ΠΈΡΡ Π½Π° ΡΠ»ΡΡ β ΠΏΠΎ ΠΌΠ°ΠΊΡΠΈΠΌΡΠΌΡ ΠΊΠ°ΡΠ΅ΡΡΠ²Π°, ΠΈΡΠΏΠΎΠ»ΡΠ·ΡΡ ΠΏΡΠΈ ΡΡΠΎΠΌ ΠΏΠ»ΠΎΡ ΡΡ Π°Π½ΡΠ΅Π½Π½Ρ (Π½Π΅Π±ΠΎΠ»ΡΡΠΎΠΉ ΠΊΡΡΠΎΠΊ ΠΏΡΠΎΠ²ΠΎΠ΄Π°).
el-shema.ru
Π£ΡΠΈΠ»ΠΈΡΠ΅Π»Ρ ΡΠ°Π΄ΠΈΠΎΡΠΈΠ³Π½Π°Π»Π° Π΄Π»Ρ Π°Π²ΡΠΎΠΌΠ°Π³Π½ΠΈΡΠΎΠ»Ρ: Π°Π½ΡΠ΅Π½Π½Ρ, FM-ΡΠΈΠ³Π½Π°Π»Π°, Π²Π½Π΅ΡΠ½ΡΡ
Π£ΡΠΈΠ»ΠΈΡΠ΅Π»Ρ ΡΠ°Π΄ΠΈΠΎΡΠΈΠ³Π½Π°Π»Π° Π΄Π»Ρ Π°Π²ΡΠΎΠΌΠ°Π³Π½ΠΈΡΠΎΠ»Ρ ΡΠ»ΡΡΡΠ°Π΅Ρ ΠΊΠ°ΡΠ΅ΡΡΠ²ΠΎ ΠΏΡΠΈΠ΅ΠΌΠ° Π² ΡΠ»ΠΎΠΆΠ½ΡΡ ΡΡΠ»ΠΎΠ²ΠΈΡΡ . ΠΡΠΎ ΡΡΡΡΠΎΠΉΡΡΠ²ΠΎ ΠΏΡΠΈΠΌΠ΅Π½ΡΠ΅ΡΡΡ ΠΊΠ°ΠΊ Ρ ΡΠ°Π΄ΠΈΠΎΠΏΡΠΈΠ΅ΠΌΠ½ΠΈΠΊΠ°ΠΌΠΈ, ΡΠ°ΠΊ ΠΈ ΡΠ΅Π»Π΅Π²ΠΈΠ·ΠΎΡΠ°ΠΌΠΈ.
ΠΠΎΠ³Π΄Π° Π½ΡΠΆΠ΅Π½ ΡΡΠΈΠ»ΠΈΡΠ΅Π»Ρ
Π£ΡΠΈΠ»ΠΈΡΠ΅Π»Ρ Π°Π²ΡΠΎΠΌΠΎΠ±ΠΈΠ»ΡΠ½ΠΎΠΉ Π°Π½ΡΠ΅Π½Π½Ρ Π½Π΅ΠΎΠ±Ρ ΠΎΠ΄ΠΈΠΌ, ΠΊΠΎΠ³Π΄Π° ΡΡΠΎΠ²Π΅Π½Ρ ΡΠΈΠ³Π½Π°Π»Π° Π½Π΅Π΄ΠΎΡΡΠ°ΡΠΎΡΠ΅Π½ Π΄Π»Ρ ΠΊΠΎΠΌΡΠΎΡΡΠ½ΠΎΠ³ΠΎ ΠΏΡΠΎΡΠ»ΡΡΠΈΠ²Π°Π½ΠΈΡ FM-ΡΠ°Π΄ΠΈΠΎ Π² ΠΌΠ°ΡΠΈΠ½Π΅. ΠΡΠΎ ΡΠ°ΡΠ΅ Π²ΡΠ΅Π³ΠΎ ΠΏΡΠΎΠΈΡΡ ΠΎΠ΄ΠΈΡ Π² Π½Π΅Π±ΠΎΠ»ΡΡΠΈΡ Π³ΠΎΡΠΎΠ΄Π°Ρ , ΠΎΡΠ΄Π°Π»Π΅Π½Π½ΡΡ ΠΎΡ ΠΊΡΡΠΏΠ½ΡΡ ΡΠ°Π΄ΠΈΠΎΡΡΠ°Π½ΡΠΈΠΉ ΠΈΠ»ΠΈ ΠΌΠΎΡΠ½ΡΡ ΡΠ΅ΡΡΠ°Π½ΡΠ»ΡΡΠΎΡΠΎΠ².

ΠΡΠΈ ΠΏΡΠΈΠ΅ΠΌΠ΅ Π½Π° ΠΏΠ°ΡΡΠΈΠ²Π½ΡΡ Π°Π²ΡΠΎΠ°Π½ΡΠ΅Π½Π½Ρ Π΄Π»Ρ ΠΌΠ°Π³Π½ΠΈΡΠΎΠ»Ρ Π²ΠΎ Π²ΡΠ΅ΠΌΡ Π΄Π²ΠΈΠΆΠ΅Π½ΠΈΡ ΡΡΠ°Π½ΡΠΏΠΎΡΡΠ½ΠΎΠ³ΠΎ ΡΡΠ΅Π΄ΡΡΠ²Π° Π² Π½Π΅Π±Π»Π°Π³ΠΎΠΏΡΠΈΡΡΠ½ΡΡ ΡΡΠ»ΠΎΠ²ΠΈΡΡ Π²ΠΎΠ·Π½ΠΈΠΊΠ°ΡΡ ΡΡΠΌΡ, ΡΠ΅Π»ΡΠΊΠΈ, ΠΌΠ΅ΡΠ°ΡΡΠΈΠ΅ ΠΏΡΠΎΡΠ»ΡΡΠΈΠ²Π°Π½ΠΈΡ ΠΌΡΠ·ΡΠΊΠ°Π»ΡΠ½ΡΡ ΠΈ ΡΠ΅ΡΠ΅Π²ΡΡ ΠΏΡΠΎΠ³ΡΠ°ΠΌΠΌ. ΠΡΠ»ΠΈ Π°Π²ΡΠΎΠΌΠΎΠ±ΠΈΠ»Ρ ΠΏΠΎΠΏΠ°Π΄Π°Π΅Ρ Π² Π·ΠΎΠ½Ρ Ρ ΡΡΠ΅Π·ΠΌΠ΅ΡΠ½ΠΎ Π½ΠΈΠ·ΠΊΠΈΠΌ ΡΠΈΠ³Π½Π°Π»ΠΎΠΌ, ΡΠΎ ΠΏΠΎΠΌΠ΅Ρ ΠΈ Π½ΠΎΡΡΡ ΠΏΠΎΡΡΠΎΡΠ½Π½ΡΠΉ Ρ Π°ΡΠ°ΠΊΡΠ΅Ρ, ΠΏΠ΅ΡΠ΅ΠΊΡΡΠ²Π°Ρ ΡΠΎΠ±ΠΎΠΉ ΡΠ°Π΄ΠΈΠΎΠΏΠ΅ΡΠ΅Π΄Π°ΡΡ.
Π§ΡΠΎ Π²Π»ΠΈΡΠ΅Ρ Π½Π° ΡΡΠΎΠ²Π΅Π½Ρ ΡΠΈΠ³Π½Π°Π»Π°
ΠΠ° ΡΡΠΎΠ²Π΅Π½Ρ ΠΈ ΡΠ°ΡΠΏΡΠΎΡΡΡΠ°Π½Π΅Π½ΠΈΠ΅ ΡΠΈΠ³Π½Π°Π»Π° Π² Π€Π-Π΄ΠΈΠ°ΠΏΠ°Π·ΠΎΠ½Π΅ Π²Π»ΠΈΡΡΡ:

- Π½Π΅ΡΠΎΠ²Π½ΠΎΡΡΠΈ ΠΌΠ΅ΡΡΠ½ΠΎΡΡΠΈ;
- Π²ΡΡΠΎΡΠ½ΡΠ΅ Π·Π΄Π°Π½ΠΈΡ, ΠΏΠΎΡΡΡΠΎΠ΅Π½Π½ΡΠ΅ ΠΈΠ· ΠΆΠ΅Π»Π΅Π·ΠΎΠ±Π΅ΡΠΎΠ½Π°;
- Π°ΡΠΌΠΎΡΡΠ΅ΡΠ½ΡΠ΅ ΡΠ²Π»Π΅Π½ΠΈΡ;
- ΠΈΡΡΠΎΡΠ½ΠΈΠΊΠΈ ΠΏΠΎΠΌΠ΅Ρ , ΡΡΡΠ°Π½ΠΎΠ²Π»Π΅Π½Π½ΡΠ΅ Π² ΠΌΠ°ΡΠΈΠ½Π΅;
- ΡΠ°ΡΡΡΠΎΡΠ½ΠΈΠ΅ ΠΎΡ ΠΏΠ΅ΡΠ΅Π΄Π°ΡΡΠΈΠΊΠ° Π΄ΠΎ Π°Π½ΡΠ΅Π½Π½Ρ Π°Π²ΡΠΎ.
Π§ΡΠΎ Π²ΡΠ±ΡΠ°ΡΡ
ΠΡΠΈ Π²ΡΠ±ΠΎΡΠ΅ ΡΡΠΈΠ»ΠΈΡΠ΅Π»Ρ Π°Π½ΡΠ΅Π½Π½Ρ ΡΠ»Π΅Π΄ΡΠ΅Ρ ΠΎΠ±ΡΠ°ΡΠ°ΡΡ Π²Π½ΠΈΠΌΠ°Π½ΠΈΠ΅ Π½Π° ΡΠ°Π·Π»ΠΈΡΠ½ΡΠ΅ ΠΏΠ°ΡΠ°ΠΌΠ΅ΡΡΡ. ΠΡΠΎ ΡΡΡΡΠΎΠΉΡΡΠ²ΠΎ Π΄ΠΎΠ»ΠΆΠ½ΠΎ ΠΎΠ±Π»Π°Π΄Π°ΡΡ ΡΠΈΡΠΎΠΊΠΎΠΉ ΠΏΠΎΠ»ΠΎΡΠΎΠΉ ΠΏΡΠΎΠΏΡΡΠΊΠ°Π½ΠΈΡ ΠΈ ΡΠ°Π²Π½ΠΎΠΌΠ΅ΡΠ½ΠΎΠΉ Π°ΠΌΠΏΠ»ΠΈΡΡΠ΄Π½ΠΎ-ΡΠ°ΡΡΠΎΡΠ½ΠΎΠΉ Ρ Π°ΡΠ°ΠΊΡΠ΅ΡΠΈΡΡΠΈΠΊΠΎΠΉ. Π’Π°ΠΊΠΆΠ΅ ΠΊΠ°ΡΠ΅ΡΡΠ²Π΅Π½Π½ΡΠΉ Π°Π½ΡΠ΅Π½Π½ΡΠΉ ΡΡΠΈΠ»ΠΈΡΠ΅Π»Ρ ΠΈΠΌΠ΅Π΅Ρ Π½ΠΈΠ·ΠΊΠΎΠ΅ ΡΠΎΠΎΡΠ½ΠΎΡΠ΅Π½ΠΈΠ΅ ΡΠΈΠ³Π½Π°Π»-ΡΡΠΌ. ΠΠ»Ρ ΠΎΠ±Π΅ΡΠΏΠ΅ΡΠ΅Π½ΠΈΡ ΡΡΠ°Π±ΠΈΠ»ΡΠ½ΠΎΠ³ΠΎ ΠΏΡΠΈΠ΅ΠΌΠ° ΠΈ Π·Π°ΡΠΈΡΡ ΠΎΡ ΠΏΠΎΠΌΠ΅Ρ ΡΠ΅ΠΊΠΎΠΌΠ΅Π½Π΄ΡΠ΅ΡΡΡ ΡΡΡΠ°Π½ΠΎΠ²ΠΈΡΡ ΡΡΠΈΠ»ΠΈΡΠ΅Π»Ρ ΠΏΠΎΠ±Π»ΠΈΠΆΠ΅ ΠΊ Π°Π½ΡΠ΅Π½Π½Π΅. ΠΡΠ»ΠΈ ΡΡΡΠ°Π½ΠΎΠ²ΠΈΡΡ Π΅Π³ΠΎ ΡΡΠ΄ΠΎΠΌ Ρ ΠΌΠ°Π³Π½ΠΈΡΠΎΠ»ΠΎΠΉ, ΡΠΎ ΡΠ²Π΅Π»ΠΈΡΠΈΡΡΡ ΡΡΠΎΠ²Π΅Π½Ρ ΠΏΠΎΠΌΠ΅Ρ , Π²ΡΡΠ°Π±Π°ΡΡΠ²Π°Π΅ΠΌΡΡ Π°Π²ΡΠΎΠΌΠΎΠ±ΠΈΠ»ΡΠ½ΡΠΌ ΡΠ»Π΅ΠΊΡΡΠΎΠΎΠ±ΠΎΡΡΠ΄ΠΎΠ²Π°Π½ΠΈΠ΅ΠΌ.

Π ΠΏΡΠΈΠ±ΠΎΡΡ Π΄ΠΎΠ»ΠΆΠ½Π° ΠΏΡΠΈΠ»Π°Π³Π°ΡΡΡΡ ΠΈΠ½ΡΡΡΡΠΊΡΠΈΡ ΠΈ Π²ΡΡ ΡΠΎΠΏΡΠΎΠ²ΠΎΠ΄ΠΈΡΠ΅Π»ΡΠ½Π°Ρ Π΄ΠΎΠΊΡΠΌΠ΅Π½ΡΠ°ΡΠΈΡ. Π‘ΡΠΎΠΈΡ ΡΡΠΈΡΡΠ²Π°ΡΡ, ΡΡΠΎ Π½Π΅ ΡΠ»Π΅Π΄ΡΠ΅Ρ ΠΏΡΠΈΠΌΠ΅Π½ΡΡΡ ΡΡΠΎ ΡΡΡΡΠΎΠΉΡΡΠ²ΠΎ Π²ΠΌΠ΅ΡΡΠ΅ Ρ Π°ΠΊΡΠΈΠ²Π½ΠΎΠΉ Π°Π½ΡΠ΅Π½Π½ΠΎΠΉ. ΠΠ·-Π·Π° ΡΡΠΎΠ³ΠΎ ΠΏΡΠΈΠ΅ΠΌ ΡΠΈΠ»ΡΠ½ΠΎ ΡΡ ΡΠ΄ΡΠΈΡΡΡ, ΠΏΠΎΡΠΊΠΎΠ»ΡΠΊΡ Π°Π²ΡΠΎΠΌΠ°Π³Π½ΠΈΡΠΎΠ»Π° Π±ΡΠ΄Π΅Ρ Π»ΠΎΠ²ΠΈΡΡ Π²Π΅ΡΡ ΡΡΠΈΡΠ½ΡΠΉ ΠΌΡΡΠΎΡ. Π Π²ΠΎ Π²ΡΠ΅ΠΌΡ Π½Π°ΡΡΡΠΎΠΉΠΊΠΈ ΠΏΡΠΈΠ΅ΠΌΠ½ΠΈΠΊΠ° Π±ΡΠ΄ΡΡ ΠΏΠΎΡΡΠΎΡΠ½Π½ΠΎ ΠΏΡΠΎΡΠ»ΡΡΠΈΠ²Π°ΡΡΡΡ ΡΠΈΠ³Π½Π°Π»Ρ ΡΠΈΠ»ΡΠ½ΡΡ ΡΡΠ°Π½ΡΠΈΠΉ Ρ ΠΈΡΠΊΠ°ΠΆΠ΅Π½Π½ΡΠΌ ΠΈ Π·Π°ΡΡΠΌΠ»Π΅Π½Π½ΡΠΌ Π·Π²ΡΠΊΠΎΠΌ.
ΠΡΠ΅ΡΠ΅ΡΡΠ²Π΅Π½Π½ΡΠΉ ΠΏΡΠΎΠΈΠ·Π²ΠΎΠ΄ΠΈΡΠ΅Π»Ρ
Π‘ΡΠ΅Π΄ΠΈ ΡΡΠΈΠ»ΠΈΡΠ΅Π»Π΅ΠΉ Π΄Π»Ρ Π°Π²ΡΠΎΠΌΠ°Π³Π½ΠΈΡΠΎΠ»Ρ, Π²ΡΠΏΡΡΠ΅Π½Π½ΡΡ Π² Π ΠΎΡΡΠΈΠΈ, Π½Π°ΠΈΠ±ΠΎΠ»Π΅Π΅ Π²ΠΎΡΡΡΠ΅Π±ΠΎΠ²Π°Π½ΠΎ ΡΡΡΡΠΎΠΉΡΡΠ²ΠΎ ΠΏΠΎΠ΄ Π½Π°Π·Π²Π°Π½ΠΈΠ΅ΠΌ Β«Π’ΡΠΈΠ°Π΄Π°-304 β ΠΠ°Π»ΡΠ½ΠΎΠ±ΠΎΠΉΒ». ΠΠ½ΠΎ ΡΠ»ΡΡΡΠ°Π΅Ρ ΠΏΡΠΈΠ΅ΠΌ Π½Π° ΡΠ°ΡΡΡΠΎΡΠ½ΠΈΠΈ ΠΎΡ 60 Π΄ΠΎ 120 ΠΊΠΌ ΠΎΡ ΡΠ°Π΄ΠΈΠΎΡΡΠ°Π½ΡΠΈΠΈ, ΡΠ°Π±ΠΎΡΠ°Π΅Ρ Π²ΠΎ Π²ΡΠ΅Ρ ΡΡΠ΅Π±ΡΠ΅ΠΌΡΡ Π΄ΠΈΠ°ΠΏΠ°Π·ΠΎΠ½Π°Ρ , ΠΈΠΌΠ΅Π΅Ρ ΡΠ²Π΅ΡΠΎΠ²ΡΡ ΠΈΠ½Π΄ΠΈΠΊΠ°ΡΠΈΡ Π½Π°Π»ΠΈΡΠΈΡ ΠΏΠΈΡΠ°Π½ΠΈΡ.

ΠΡΠ΅ ΠΎΠ΄Π½Π° ΠΎΡΠΎΠ±Π΅Π½Π½ΠΎΡΡΡ β ΠΏΠ΅ΡΠ΅ΠΊΠ»ΡΡΠ°ΡΠ΅Π»Ρ Β«Π³ΠΎΡΠΎΠ΄ β ΡΡΠ°ΡΡΠ°Β», ΠΈΡΠΏΠΎΠ»ΡΠ·ΡΠ΅ΠΌΡΠΉ Π΄Π»Ρ ΠΏΠΎΠ½ΠΈΠΆΠ΅Π½ΠΈΡ ΠΈΠ»ΠΈ ΠΏΠΎΠ²ΡΡΠ΅Π½ΠΈΡ ΡΡΠ²ΡΡΠ²ΠΈΡΠ΅Π»ΡΠ½ΠΎΡΡΠΈ Π² Π·Π°Π²ΠΈΡΠΈΠΌΠΎΡΡΠΈ ΠΎΡ ΡΡΠ»ΠΎΠ²ΠΈΠΉ ΡΠ°Π΄ΠΈΠΎΠΏΡΠΈΠ΅ΠΌΠ°.
Π‘ΠΎΠ΅Π΄ΠΈΠ½ΠΈΡΠ΅Π»ΡΠ½ΡΠΉ ΠΊΠ°Π±Π΅Π»Ρ ΠΎΠ±Π»Π°Π΄Π°Π΅Ρ Π΄ΠΎΡΡΠ°ΡΠΎΡΠ½ΠΎΠΉ Π΄Π»ΠΈΠ½ΠΎΠΉ, ΡΡΠΎΠ±Ρ ΡΡΠΈΠ»ΠΈΡΠ΅Π»Ρ Π΄Π»Ρ ΡΠ°Π΄ΠΈΠΎ ΠΌΠΎΠ³ Π±ΡΡΡ ΡΡΡΠ°Π½ΠΎΠ²Π»Π΅Π½ ΠΏΠΎΠ±Π»ΠΈΠΆΠ΅ ΠΊ Π°Π½ΡΠ΅Π½Π½Π΅.
Π‘ΡΠ΅Π΄ΠΈ Π΄ΡΡΠ³ΠΈΡ Π΄ΠΎΡΡΠΎΠΈΠ½ΡΡΠ² β Π½ΠΈΠ·ΠΊΠ°Ρ ΡΠ΅Π½Π°, Π²ΡΡΠΎΠΊΠ°Ρ Π½Π°Π΄Π΅ΠΆΠ½ΠΎΡΡΡ ΠΈ ΡΡΠ²ΡΡΠ²ΠΈΡΠ΅Π»ΡΠ½ΠΎΡΡΡ.
ΠΠ°ΡΡΠ±Π΅ΠΆΠ½ΡΠΉ ΠΏΡΠΎΠΈΠ·Π²ΠΎΠ΄ΠΈΡΠ΅Π»Ρ
ΠΠ°ΠΈΠ±ΠΎΠ»Π΅Π΅ Π²ΠΎΡΡΡΠ΅Π±ΠΎΠ²Π°Π½Π½ΡΠΉ Π·Π°ΡΡΠ±Π΅ΠΆΠ½ΡΠΉ ΡΡΠΈΠ»ΠΈΡΠ΅Π»Ρ Π΄Π»Ρ Π°Π½ΡΠ΅Π½Π½Ρ β Prology TFB-100. ΠΠ½ ΠΎΡΠ»ΠΈΡΠ°Π΅ΡΡΡ ΡΠ΅ΠΌ, ΡΡΠΎ ΠΎΠ΄ΠΈΠ½Π°ΠΊΠΎΠ²ΠΎ ΠΊΠ°ΡΠ΅ΡΡΠ²Π΅Π½Π½ΠΎ ΡΡΠΈΠ»ΠΈΠ²Π°Π΅Ρ ΠΈ Π°Π½Π°Π»ΠΎΠ³ΠΎΠ²ΡΠ΅, ΠΈ ΡΠΈΡΡΠΎΠ²ΡΠ΅ ΡΠΈΠ³Π½Π°Π»Ρ ΡΠ°Π΄ΠΈΠΎ ΠΈ Π’Π.

Π Π½Π΅ΠΌΡ ΠΌΠΎΠΆΠ½ΠΎ ΠΏΠΎΠ΄ΠΊΠ»ΡΡΠΈΡΡ Π½Π΅ΡΠΊΠΎΠ»ΡΠΊΠΎ Π°Π½ΡΠ΅Π½Π½, ΡΡΠΎ ΡΠ»ΡΡΡΠΈΡ ΠΊΠ°ΡΠ΅ΡΡΠ²ΠΎ ΠΈ ΡΡΠ°Π±ΠΈΠ»ΡΠ½ΠΎΡΡΡ ΡΠΈΠ³Π½Π°Π»Π° Π½Π° Π³ΡΠ°Π½ΠΈΡΠ΅ Π·ΠΎΠ½Ρ ΡΡΡΠΎΠΉΡΠΈΠ²ΠΎΠ³ΠΎ ΠΏΡΠΈΠ΅ΠΌΠ°. ΠΡΠΎΡ Π°ΠΊΡΠ΅ΡΡΡΠ°Ρ Π±ΡΠ΄Π΅Ρ ΠΏΠΎΠ»Π΅Π·Π΅Π½ Π΄Π»Ρ ΡΠ΅Ρ , Ρ ΠΊΠΎΠ³ΠΎ Π² ΠΌΠ°ΡΠΈΠ½Π΅ ΡΡΠΎΠΈΡ ΠΌΡΠ»ΡΡΠΈΠΌΠ΅Π΄ΠΈΠΉΠ½Π°Ρ ΡΠΈΡΡΠ΅ΠΌΠ° Ρ ΡΠ΅Π»Π΅Π²ΠΈΠ·ΠΎΡΠΎΠΌ.
ΠΠ°ΠΊ ΡΠ΄Π΅Π»Π°ΡΡ ΡΠ²ΠΎΠΈΠΌΠΈ ΡΡΠΊΠ°ΠΌΠΈ
ΠΠ½ΡΠ΅Π½Π½ΡΠΉ ΡΡΠΈΠ»ΠΈΡΠ΅Π»Ρ Π΄Π»Ρ Π°Π²ΡΠΎΠΌΠΎΠ±ΠΈΠ»ΡΠ½ΠΎΠΉ Π°ΡΠ΄ΠΈΠΎΡΠΈΡΡΠ΅ΠΌΡ ΠΌΠΎΠΆΠ½ΠΎ ΡΠ°ΠΊΠΆΠ΅ ΡΠ΄Π΅Π»Π°ΡΡ ΡΠ°ΠΌΠΎΡΡΠΎΡΡΠ΅Π»ΡΠ½ΠΎ. ΠΡΠΎ ΡΡΡΡΠΎΠΉΡΡΠ²ΠΎ ΡΡΡΠΎΠΈΡΡΡ ΠΏΠΎ ΠΊΠ»Π°ΡΡΠΈΡΠ΅ΡΠΊΠΎΠΉ ΡΡ Π΅ΠΌΠ΅. ΠΠ° Π²Ρ ΠΎΠ΄Π΅ ΡΡΠ°Π²ΠΈΡΡΡ ΡΠΈΠ»ΡΡΡ Π²ΡΡΠΎΠΊΠΎΠΉ ΡΠ°ΡΡΠΎΡΡ, ΡΠΎΠ±ΡΠ°Π½Π½ΡΠΉ ΠΏΠΎ Π-ΡΡ Π΅ΠΌΠ΅ ΠΈ ΠΎΠ±Π΅ΡΠΏΠ΅ΡΠΈΠ²Π°ΡΡΠΈΠΉ Π²Ρ ΠΎΠ΄Π½ΠΎΠ΅ Π²ΠΎΠ»Π½ΠΎΠ²ΠΎΠ΅ ΡΠΎΠΏΡΠΎΡΠΈΠ²Π»Π΅Π½ΠΈΠ΅ 75 ΠΠΌ. ΠΠ½ ΡΠΎΡΡΠΎΠΈΡ ΠΈΠ· Π²ΠΊΠ»ΡΡΠ΅Π½Π½ΠΎΠΉ ΠΏΠΎΡΠ»Π΅Π΄ΠΎΠ²Π°ΡΠ΅Π»ΡΠ½ΠΎ ΠΊΠ°ΡΡΡΠΊΠΈ ΠΈ 2 ΠΊΠΎΠ½Π΄Π΅Π½ΡΠ°ΡΠΎΡΠΎΠ² Π΅ΠΌΠΊΠΎΡΡΡΡ 27 ΠΏΠ€, Π²ΠΊΠ»ΡΡΠ΅Π½Π½ΡΡ ΠΏΠ°ΡΠ°Π»Π»Π΅Π»ΡΠ½ΠΎ. ΠΠ»Ρ Π·Π°ΡΠΈΡΡ Π°ΡΠ΄ΠΈΠΎΠΎΠ±ΠΎΡΡΠ΄ΠΎΠ²Π°Π½ΠΈΡ ΠΎΡ ΡΠ»ΡΡΠ°ΠΉΠ½ΠΎΠ³ΠΎ ΠΏΠΎΠΏΠ°Π΄Π°Π½ΠΈΡ Π²ΡΡΠΎΠΊΠΎΠ³ΠΎ Π½Π°ΠΏΡΡΠΆΠ΅Π½ΠΈΡ ΠΏΠΎΡΠ»Π΅ Π€ΠΠ§ ΡΡΠ°Π²ΠΈΡΡΡ ΡΠΈΠ»ΡΡΡ Π½ΠΈΠ·ΠΊΠΈΡ ΡΠ°ΡΡΠΎΡ ΠΏΠΎ Π’-ΡΡ Π΅ΠΌΠ΅.

1 ΠΊΠ°ΡΠΊΠ°Π΄, ΠΏΠΎΡΡΡΠΎΠ΅Π½Π½ΡΠΉ Π½Π° ΡΡΠ°Π½Π·ΠΈΡΡΠΎΡΠ΅ ΠΠ’ 368 ΠΠ ΠΈΠ»ΠΈ Π΅Π³ΠΎ Π°Π½Π°Π»ΠΎΠ³Π΅, Π΄Π°Π΅Ρ ΡΡΠΈΠ»Π΅Π½ΠΈΠ΅ 15 Π΄Π Π² FM-Π΄ΠΈΠ°ΠΏΠ°Π·ΠΎΠ½Π΅. Π Π΅Π·ΠΈΡΡΠΎΡΠ°ΠΌΠΈ ΠΌΠΎΠΆΠ½ΠΎ Π±ΠΎΠ»Π΅Π΅ ΡΠΎΠ½ΠΊΠΎ ΠΏΠΎΠ΄ΡΡΡΠΎΠΈΡΡ Ρ Π°ΡΠ°ΠΊΡΠ΅ΡΠΈΡΡΠΈΠΊΠΈ ΡΠ°Π΄ΠΈΠΎΡΠ»Π΅ΠΊΡΡΠΎΠ½Π½ΠΎΠ³ΠΎ ΡΡΡΡΠΎΠΉΡΡΠ²Π°. ΠΠ»ΡΡ ΠΏΠΈΡΠ°Π½ΠΈΡ ΠΏΠΎΠ΄Π°Π΅ΡΡΡ ΠΊ ΠΊΠΎΠ»Π»Π΅ΠΊΡΠΎΡΡ ΠΏΠΎΠ»ΡΠΏΡΠΎΠ²ΠΎΠ΄Π½ΠΈΠΊΠ°, ΠΌΠΈΠ½ΡΡ β ΠΊ ΡΠΌΠΈΡΡΠ΅ΡΡ.
ΠΠ»Ρ ΡΡΠ°Π±ΠΈΠ»ΠΈΠ·Π°ΡΠΈΠΈ ΠΈ ΡΠΈΠ»ΡΡΡΠ°ΡΠΈΠΈ ΡΠΎΠΊΠ° ΠΏΠ°ΡΠ°Π»Π»Π΅Π»ΡΠ½ΠΎ Π²Ρ ΠΎΠ΄Ρ ΠΏΠΈΡΠ°Π½ΠΈΡ ΠΏΡΠΈΡΠΎΠ΅Π΄ΠΈΠ½ΡΠ΅ΡΡΡ ΡΡΠ°Π±ΠΈΠ»ΠΈΡΡΠΎΠ½ Π 814 Π ΠΈΠ»ΠΈ Π΅Π³ΠΎ Π°Π½Π°Π»ΠΎΠ³ ΠΈ ΠΊΠΎΠ½Π΄Π΅Π½ΡΠ°ΡΠΎΡ Π΅ΠΌΠΊΠΎΡΡΡΡ Π½Π΅ ΠΌΠ΅Π½Π΅Π΅ 100 ΠΌΠΊΠ€.
ΠΠΎΠ»ΠΈΡΠ΅ΡΡΠ²ΠΎ ΠΊΠ°ΡΠΊΠ°Π΄ΠΎΠ² ΠΎΠΏΡΠ΅Π΄Π΅Π»ΡΠ΅ΡΡΡ ΡΡΠ΅Π±ΡΠ΅ΠΌΡΠΌ ΠΊΠΎΡΡΡΠΈΡΠΈΠ΅Π½ΡΠΎΠΌ ΡΡΠΈΠ»Π΅Π½ΠΈΡ. Π‘Π²ΡΠ·Ρ ΠΌΠ΅ΠΆΠ΄Ρ Π½ΠΈΠΌΠΈ, Π° ΡΠ°ΠΊΠΆΠ΅ Π²Ρ ΠΎΠ΄ΠΎΠΌ Π°Π²ΡΠΎΠΌΠ°Π³Π½ΠΈΡΠΎΠ»Ρ β Π΅ΠΌΠΊΠΎΡΡΠ½Π°Ρ. Π‘ΠΎΠ±ΡΠ°ΡΡ ΡΡΠΈΠ»ΠΈΡΠ΅Π»Ρ Π΄Π»Ρ Π°Π²ΡΠΎΠΌΠΎΠ±ΠΈΠ»ΡΠ½ΠΎΠ³ΠΎ ΡΠ°Π΄ΠΈΠΎ ΠΌΠΎΠΆΠ½ΠΎ ΠΊΠ°ΠΊ ΠΈΠ· ΡΠ°Π΄ΠΈΠΎΠΊΠΎΠ½ΡΡΡΡΠΊΡΠΎΡΠ°, ΡΠ°ΠΊ ΠΈ ΠΈΠΌΠ΅ΡΡΠΈΡ ΡΡ Π΄Π΅ΡΠ°Π»Π΅ΠΉ. Π Π²ΡΡ ΠΎΠ΄Ρ ΡΡΡΡΠΎΠΉΡΡΠ²Π° ΠΏΡΠΈΡΠΎΠ΅Π΄ΠΈΠ½ΡΠ΅ΡΡΡ ΠΊΠΎΡΠΎΡΠΊΠΈΠΉ ΠΎΡΡΠ΅Π·ΠΎΠΊ ΠΊΠΎΠ°ΠΊΡΠΈΠ°Π»ΡΠ½ΠΎΠ³ΠΎ ΠΊΠ°Π±Π΅Π»Ρ Ρ ΠΏΠΎΠ΄Ρ ΠΎΠ΄ΡΡΠΈΠΌ ΡΡΠ΅ΠΊΠ΅ΡΠΎΠΌ. ΠΡΡ ΠΊΠΎΠ½ΡΡΡΡΠΊΡΠΈΡ ΠΏΠΎΠΌΠ΅ΡΠ°Π΅ΡΡΡ Π² ΠΏΠ»Π°ΡΡΠΈΠΊΠΎΠ²ΡΠΉ ΠΈΠ»ΠΈ ΠΆΠ΅ΡΡΡΠ½ΠΎΠΉ ΠΊΠΎΡΠΏΡΡ Π½ΡΠΆΠ½ΠΎΠ³ΠΎ ΡΠ°Π·ΠΌΠ΅ΡΠ°.
ΠΠ°ΠΊ ΡΡΡΠ°Π½ΠΎΠ²ΠΈΡΡ ΠΈ ΠΏΠΎΠ΄ΠΊΠ»ΡΡΠΈΡΡ
Π£ΡΡΠ°Π½ΠΎΠ²ΠΊΠ° ΠΈ ΠΏΠΎΠ΄ΠΊΠ»ΡΡΠ΅Π½ΠΈΠ΅ ΡΡΠΈΠ»ΠΈΡΠ΅Π»Ρ Π½Π΅ Π²ΡΠ·ΠΎΠ²Π΅Ρ ΠΎΡΠΎΠ±ΡΡ ΡΡΡΠ΄Π½ΠΎΡΡΠ΅ΠΉ. ΠΠ½Π°ΡΠ°Π»Π΅ Π½Π΅ΠΎΠ±Ρ ΠΎΠ΄ΠΈΠΌΠΎ Π²ΡΠ½ΡΡΡ ΠΈΠ· ΠΌΠ°Π³Π½ΠΈΡΠΎΠ»Ρ ΡΡΠ΅ΠΊΠ΅Ρ Π½Π°ΡΡΠΆΠ½ΠΎΠΉ Π²Π½Π΅ΡΠ½Π΅ΠΉ Π°Π²ΡΠΎΠΌΠΎΠ±ΠΈΠ»ΡΠ½ΠΎΠΉ Π°Π½ΡΠ΅Π½Π½Ρ. ΠΠ°ΡΠ΅ΠΌ ΡΡΠΈΠ»ΠΈΡΠ΅Π»Ρ Π·Π°ΠΊΡΠ΅ΠΏΠ»ΡΠ΅ΡΡΡ Π² ΠΏΠΎΠ΄Ρ ΠΎΠ΄ΡΡΠ΅ΠΌ ΠΌΠ΅ΡΡΠ΅. ΠΡΠ»ΠΈ ΠΎΠ½ ΠΎΡΠ½Π°ΡΠ΅Π½ ΠΏΠ΅ΡΠ΅ΠΊΠ»ΡΡΠ°ΡΠ΅Π»Π΅ΠΌ Β«Π³ΠΎΡΠΎΠ΄ β ΡΡΠ°ΡΡΠ°Β», ΡΠΎ Π΄Π»Ρ ΡΠ΄ΠΎΠ±ΡΡΠ²Π° ΡΠΏΡΠ°Π²Π»Π΅Π½ΠΈΡ ΡΡΡΡΠΎΠΉΡΡΠ²ΠΎ ΡΡΡΠ°Π½Π°Π²Π»ΠΈΠ²Π°Π΅ΡΡΡ Π½Π° ΠΏΠ°Π½Π΅Π»ΠΈ ΠΏΡΠΈΠ±ΠΎΡΠΎΠ² Π½Π΅Π΄Π°Π»Π΅ΠΊΠΎ ΠΎΡ ΠΌΠ°Π³Π½ΠΈΡΠΎΠ»Ρ ΠΈΠ»ΠΈ Π² Π²Π΅ΡΠ΅Π²ΠΎΠΌ ΡΡΠΈΠΊΠ΅ ΠΌΠ°ΡΠΈΠ½Ρ.

ΠΡΠ²ΠΎΠ΄Π½ΠΎΠΉ ΡΡΠ΅ΠΊΠ΅Ρ ΡΡΠΈΠ»ΠΈΡΠ΅Π»Ρ Π²ΡΡΠ°Π²Π»ΡΠ΅ΡΡΡ Π² Π°Π½ΡΠ΅Π½Π½ΠΎΠ΅ Π³Π½Π΅Π·Π΄ΠΎ ΠΌΠ°Π³Π½ΠΈΡΠΎΠ»Ρ, Π° Π²ΠΈΠ»ΠΊΠ° Π°Π½ΡΠ΅Π½Π½Ρ β Π²ΠΎ Π²Ρ ΠΎΠ΄Π½ΠΎΠΉ ΡΠΎΠ΅Π΄ΠΈΠ½ΠΈΡΠ΅Π»Ρ. ΠΠΎΡΠ»Π΅ ΡΡΠΎΠ³ΠΎ ΠΊ Π½Π΅ΠΌΡ ΠΏΠΎΠ΄ΡΠΎΠ΅Π΄ΠΈΠ½ΡΠ΅ΡΡΡ ΠΏΠΈΡΠ°Π½ΠΈΠ΅. ΠΠ»Ρ ΡΡΠΎΠ³ΠΎ ΠΈΠ΄ΡΡΠΈΠΉ ΠΎΡ ΡΡΠΈΠ»ΠΈΡΠ΅Π»Ρ ΠΏΡΠΎΠ²ΠΎΠ΄ ΠΏΠΎΠ΄ΠΊΠ»ΡΡΠ°Π΅ΡΡΡ ΠΊ Π³ΠΎΠ»ΡΠ±ΠΎΠΌΡ Ρ Π±Π΅Π»ΠΎΠΉ ΠΏΠΎΠ»ΠΎΡΠΎΠΉ ΠΏΡΠΎΠ²ΠΎΠ΄Ρ ΠΌΠ°Π³Π½ΠΈΡΠΎΠ»Ρ, ΠΏΠΎ ΠΊΠΎΡΠΎΡΠΎΠΌΡ ΠΈΠ΄Π΅Ρ ΠΏΠ»ΡΡ ΠΏΠΈΡΠ°Π½ΠΈΡ.
ΠΠΈΠ½ΡΡ ΠΊ ΡΡΠΈΠ»ΠΈΡΠ΅Π»Ρ ΠΏΠΎΠ΄Π°Π΅ΡΡΡ ΡΠ΅ΡΠ΅Π· Π±ΠΎΠΊΠΎΠ²ΠΎΠΉ ΠΊΠΎΠ½ΡΠ°ΠΊΡ Π³Π½Π΅Π·Π΄Π° ΠΈ ΡΠΊΡΠ°Π½Π½ΡΡ ΠΎΠ±ΠΎΠ»ΠΎΡΠΊΡ ΡΠΎΠ΅Π΄ΠΈΠ½ΠΈΡΠ΅Π»ΡΠ½ΠΎΠ³ΠΎ ΠΊΠ°Π±Π΅Π»Ρ. ΠΡΠΈ ΡΠΈΠ»ΡΠ½ΠΎΠΌ ΡΠΈΠ³Π½Π°Π»Π΅ ΠΊΠ°ΡΠ΅ΡΡΠ²ΠΎ ΠΏΡΠΈΠ΅ΠΌΠ° Π½Π° Π°Π½ΡΠ΅Π½Π½Ρ Ρ ΡΡΠΈΠ»ΠΈΡΠ΅Π»Π΅ΠΌ ΠΌΠΎΠΆΠ½ΠΎ ΡΠ»ΡΡΡΠΈΡΡ, Π΅ΡΠ»ΠΈ ΡΠ»ΠΎΠΆΠΈΡΡ ΡΠ΅Π»Π΅ΡΠΊΠΎΠΏΠΈΡΠ΅ΡΠΊΠΈΠΉ ΡΡΡΡΡ ΠΈΠ»ΠΈ ΡΠΎΠ³Π½ΡΡΡ Π³ΠΈΠ±ΠΊΠΈΠΉ. Π‘ΡΠΎΠΈΡ ΡΡΠΈΡΡΠ²Π°ΡΡ, ΡΡΠΎ ΠΏΡΠΈΠ΅ΠΌΠ½ΡΠΉ Π΄ΠΈΠΏΠΎΠ»Ρ Π½Π΅ Π΄ΠΎΠ»ΠΆΠ΅Π½ ΡΠΎΠΏΡΠΈΠΊΠ°ΡΠ°ΡΡΡΡ Ρ ΠΊΡΠ·ΠΎΠ²ΠΎΠΌ Π°Π²ΡΠΎΠΌΠΎΠ±ΠΈΠ»Ρ.
autotuning.expert
ΠΠ½ΡΠ΅Π½Π½ΡΠΉ ΡΡΠΈΠ»ΠΈΡΠ΅Π»Ρ Π΄Π»Ρ Π°Π²ΡΠΎΠΌΠ°Π³Π½ΠΈΡΠΎΠ»Ρ β ΠΎΡΠΎΠ±Π΅Π½Π½ΠΎΡΡΠΈ Π²ΡΠ±ΠΎΡΠ° ΠΈ ΠΈΠ·Π³ΠΎΡΠΎΠ²Π»Π΅Π½ΠΈΡ + ΠΠΈΠ΄Π΅ΠΎ
ΠΠ½ΡΠ΅Π½Π½ΡΠΉ ΡΠ°Π΄ΠΈΠΎΡΡΠΈΠ»ΠΈΡΠ΅Π»Ρ Π½Π΅ΠΎΠ±Ρ ΠΎΠ΄ΠΈΠΌ Π΄Π»Ρ ΡΠΎΠ³ΠΎ, ΡΡΠΎΠ±Ρ ΠΎΠ±Π΅ΡΠΏΠ΅ΡΠΈΡΡ ΡΠ²Π΅ΡΠ΅Π½Π½ΡΠΉ ΠΈ Π±Π΅ΡΠΏΠ΅ΡΠ΅Π±ΠΎΠΉΠ½ΡΠΉ ΠΏΡΠΈΠ΅ΠΌ ΡΠ°Π΄ΠΈΠΎΠ²ΠΎΠ»Π½ Π±Π΅Π· ΠΏΠΎΠΌΠ΅Ρ Π²ΠΎ Π²ΡΠ΅Ρ Π½Π°ΠΏΡΠ°Π²Π»Π΅Π½ΠΈΡΡ . ΠΠ΅ΡΠΌΠΎΡΡΡ Π½Π° ΡΠΎ Β ΡΡΠΎ Π² ΠΏΠΎΡΠ»Π΅Π΄Π½ΠΈΠ΅ Π³ΠΎΠ΄Ρ ΠΏΡΠΎΠΈΠ·Π²ΠΎΠ΄ΠΈΡΠ΅Π»ΠΈ Π°Π²ΡΠΎΠ·Π²ΡΠΊΠ° Π²ΡΠΏΡΡΠΊΠ°ΡΡ Π°Π²ΡΠΎΠΌΠ°Π³Π½ΠΈΡΠΎΠ»Ρ Ρ Π²ΡΡΠΎΠΊΠΈΠΌΠΈ ΡΡΠ½ΠΊΡΠΈΠΎΠ½Π°Π»ΡΠ½ΡΠΌΠΈ Π²ΠΎΠ·ΠΌΠΎΠΆΠ½ΠΎΡΡΡΠΌΠΈ, ΡΡΠΎΠ³ΠΎ Π±ΡΠ²Π°Π΅Ρ Π½Π΅Π΄ΠΎΡΡΠ°ΡΠΎΡΠ½ΠΎ Π΄Π»Ρ ΠΊΠ°ΡΠ΅ΡΡΠ²Π΅Π½Π½ΠΎΠ³ΠΎ ΠΏΡΠΈΠ΅ΠΌΠ° ΡΠ°Π΄ΠΈΠΎΡΡΠ°Π½ΡΠΈΠΉ, ΠΎΡΠΎΠ±Π΅Π½Π½ΠΎ Π·Π° ΠΏΡΠ΅Π΄Π΅Π»Π°ΠΌΠΈ Π³ΠΎΡΠΎΠ΄ΡΠΊΠΎΠΉ ΡΠ΅ΡΡΡ.
1 ΠΠ°ΠΊΠΈΠΌΠΈ ΡΠ²ΠΎΠΉΡΡΠ²Π°ΠΌΠΈ Π΄ΠΎΠ»ΠΆΠ΅Π½ ΠΎΠ±Π»Π°Π΄Π°ΡΡ ΠΊΠ°ΡΠ΅ΡΡΠ²Π΅Π½Π½ΡΠΉ ΡΡΠΈΠ»ΠΈΡΠ΅Π»Ρ?
ΠΡΠ΅Π½Ρ ΡΠ°ΡΡΠΎ, Π°Π²ΡΠΎΠΌΠΎΠ±ΠΈΠ»ΠΈΡΡΡ, ΠΏΠΎΠ΄Π΄Π°Π²ΡΠΈΡΡ Π½Π° ΡΠ°Π·ΡΠ΅ΠΊΠ»Π°ΠΌΠΈΡΠΎΠ²Π°Π½Π½ΡΠ΅ Π±ΡΠ΅Π½Π΄Ρ, ΡΡΡΠ΅ΠΌΡΡΡΡ ΠΏΡΠΈΠΎΠ±ΡΠ΅ΡΡΠΈ «ΡΡΠΏΠ΅ΡΠ½Π°Π²ΠΎΡΠΎΡΠ΅Π½Π½ΡΡ» Π°Π½ΡΠ΅Π½Π½Ρ, ΠΏΡΠΎΠΈΠ·Π²ΠΎΠ΄ΠΈΡΠ΅Π»Ρ ΠΊΠΎΡΠΎΡΠΎΠΉ Π·Π°ΡΠ²Π»ΡΠ΅Ρ ΠΎ Π²ΡΡΠΎΠΊΠΈΡ Π²ΠΎΠ·ΠΌΠΎΠΆΠ½ΠΎΡΡΡΡ ΡΡΡΡΠΎΠΉΡΡΠ²Π° ΠΏΠΎ ΠΏΡΠΈΠ΅ΠΌΡ ΡΠ°Π΄ΠΈΠΎΡΠΈΠ³Π½Π°Π»Π°. ΠΠ°ΠΊ ΠΏΡΠ°Π²ΠΈΠ»ΠΎ, ΡΠ΅Π°Π»ΡΠ½Π°Ρ ΡΠ°Π±ΠΎΡΠ° ΡΡΡΡΠΎΠΉΡΡΠ²Π° Β Π΄Π°Π»Π΅ΠΊΠ° ΠΎΡ ΠΎΠ±Π΅ΡΠ°Π½ΠΈΠΉ ΡΠ΅ΠΊΠ»Π°ΠΌΠ½ΡΡ ΡΠΎΠ»ΠΈΠΊΠΎΠ².
ΠΠ»Ρ ΡΠΎΠ³ΠΎ, ΡΡΠΎΠ±Ρ Π»ΠΎΠ²ΠΈΡΡ ΡΠ°Π΄ΠΈΠΎ Π²ΠΎ Π²ΡΠ΅ΠΌ Π΄ΠΈΠ°ΠΏΠ°Π·ΠΎΠ½Π΅ ΡΠ°ΡΡΠΎΡ, Π΄ΠΎΡΡΠ°ΡΠΎΡΠ½ΠΎ ΠΊΠ°ΡΠ΅ΡΡΠ²Π΅Π½Π½ΠΎΠ³ΠΎ Π°Π½ΡΠ΅Π½Π½ΠΎΠ³ΠΎ ΡΡΠΈΠ»ΠΈΡΠ΅Π»Ρ. Β ΠΡΠΈ Π΅Π³ΠΎ Π²ΡΠ±ΠΎΡΠ΅ ΡΠ»Π΅Π΄ΡΠ΅Ρ ΠΎΡΠΈΠ΅Π½ΡΠΈΡΠΎΠ²Π°ΡΡΡΡ ΠΏΡΠ΅ΠΆΠ΄Π΅ Π²ΡΠ΅Π³ΠΎ Π½Π° Β ΠΌΠ°ΠΊΡΠΈΠΌΠ°Π»ΡΠ½ΠΎ Π²ΠΎΠ·ΠΌΠΎΠΆΠ½ΡΠΉ ΠΏΡΠΈΠ΅ΠΌ ΠΊΠ°ΡΠ΅ΡΡΠ²Π΅Π½Π½ΠΎΠ³ΠΎ ΡΠΈΠ³Π½Π°Π»Π° Π² ΠΎΠΏΡΠ΅Π΄Π΅Π»Π΅Π½Π½ΠΎΠΉ ΠΌΠ΅ΡΡΠ½ΠΎΡΡΠΈ. ΠΡΠΎΠΌΠ΅ ΡΠΎΠ³ΠΎ, ΠΏΡΠ΅Π΄ΠΏΠΎΠ»Π°Π³Π°Π΅ΡΡΡ, ΡΡΠΎ ΠΌΠΎΡΠ½ΠΎΡΡΡ ΡΡΠΈΠ»ΠΈΡΠ΅Π»Ρ ΡΠ°Π΄ΠΈΠΎΡΠΈΠ³Π½Π°Π»Π° Π±ΡΠ΄Π΅Ρ ΠΏΠΎΠ»Π½ΠΎΡΡΡΡ ΠΏΠ΅ΡΠ΅ΠΊΡΡΠ²Π°ΡΡ Π²Π΅ΡΡ ΡΠ°Π΄ΠΈΠΎΠ²Π΅ΡΠ°ΡΠ΅Π»ΡΠ½ΡΠΉ Π΄ΠΈΠ°ΠΏΠ°Π·ΠΎΠ½ ΡΠ°ΡΡΠΎΡ.
ΠΠ²ΡΠΎΠΌΠΎΠ±ΠΈΠ»ΡΠ½Π°Ρ Π°Π½ΡΠ΅Π½Π½Π° Π΄Π»Ρ ΠΏΡΠΈΠ΅ΠΌΠ° ΡΠ°Π΄ΠΈΠΎΡΠΈΠ³Π½Π°Π»Π°
ΠΠ°ΡΠ΅ΡΡΠ²Π΅Π½Π½ΡΠΉ Π°Π½ΡΠ΅Π½Π½ΡΠΉ ΡΡΠΈΠ»ΠΈΡΠ΅Π»Ρ Π΄Π»Ρ ΡΠΎΠ²ΡΠ΅ΠΌΠ΅Π½Π½ΠΎΠΉ Π°Π²ΡΠΎΠΌΠ°Π³Π½ΠΈΡΠΎΠ»Ρ Π΄ΠΎΠ»ΠΆΠ΅Π½:
- ΡΠΎΡ ΡΠ°Π½ΡΡΡ ΡΠ΅ΠΆΠΈΠΌ ΡΠ°Π±ΠΎΡΡ Π΄Π°ΠΆΠ΅ Π² ΡΡΠ»ΠΎΠ²ΠΈΡΡ ΡΠΈΡΠΎΠΊΠΎΠ³ΠΎ Π΄ΠΈΠ°ΠΏΠ°Π·ΠΎΠ½Π° ΠΌΠΎΡΠ½ΠΎΡΡΠ΅ΠΉ ΠΈ ΡΠ΅ΠΌΠΏΠ΅ΡΠ°ΡΡΡ;
- ΠΎΠ±Π»Π°Π΄Π°ΡΡ Π²ΡΡΠΎΠΊΠΈΠΌ Π΄ΠΈΠ½Π°ΠΌΠΈΡΠ΅ΡΠΊΠΈΠΌ Π΄ΠΈΠ°ΠΏΠ°Π·ΠΎΠ½ΠΎΠΌ Β Π΄Π»Ρ ΠΏΡΠ΅Π΄ΠΎΡΠ²ΡΠ°ΡΠ΅Π½ΠΈΡ Π²Π°ΡΠΈΠ°Π½ΡΠ° ΠΏΠ΅ΡΠ΅Π³ΡΡΠ·ΠΊΠΈ ΠΈΠ·-Π·Π° Π±ΠΎΠ»ΡΡΠΎΠ³ΠΎ ΡΡΠΎΠ²Π½Ρ Π²Ρ ΠΎΠ΄Π½ΠΎΠ³ΠΎ ΡΠΈΠ³Π½Π°Π»Π°;
- Ρ Π°ΡΠ°ΠΊΡΠ΅ΡΠΈΠ·ΠΎΠ²Π°ΡΡΡΡ ΠΌΠΈΠ½ΠΈΠΌΠ°Π»ΡΠ½ΡΠΌ ΠΊΠΎΡΡΡΠΈΡΠΈΠ΅Π½ΡΠΎΠΌ ΡΡΠΌΠ°;
- ΠΈΠΌΠ΅ΡΡ ΠΊΠΎΡΡΡΠΈΡΠΈΠ΅Π½Ρ ΡΡΠΈΠ»ΠΈΠ²Π°ΡΡΠ΅Π³ΠΎ ΡΠ²ΠΎΠΉΡΡΠ²Π° ΠΏΠΎΡΡΠ΄ΠΊΠ° 15-25 Π΄Π΅ΡΠΈΠ±Π΅Π»;
- ΠΏΠ΅ΡΠ΅ΠΊΡΡΠ²Π°ΡΡ Π²Π΅ΡΡ Π΄ΠΈΠ°ΠΏΠ°Π·ΠΎΠ½ ΡΡΡΠ΅ΡΡΠ²ΡΡΡΠΈΡ ΡΠ°ΡΡΠΎΡ ΡΠ°Π±ΠΎΡΠ΅ΠΉ ΠΏΠΎΠ»ΠΎΡΠΎΠΉ ΡΡΠΈΠ»ΠΈΡΠ΅Π»Ρ.
ΠΠ°ΡΠ΅ΡΡΠ²Π΅Π½Π½ΡΠΉ Π°Π½ΡΠ΅Π½Π½ΡΠΉ ΡΡΠΈΠ»ΠΈΡΠ΅Π»Ρ Π΄Π»Ρ ΡΠΎΠ²ΡΠ΅ΠΌΠ΅Π½Π½ΠΎΠΉ Π°Π²ΡΠΎΠΌΠ°Π³Π½ΠΈΡΠΎΠ»Ρ
Π’Π°ΠΊΠΈΠΌ ΠΎΠ±ΡΠ°Π·ΠΎΠΌ, ΠΏΡΠΈΠΎΠ±ΡΠ΅ΡΠ°Ρ ΡΡΡΡΠΎΠΉΡΡΠ²ΠΎ ΠΈΠ»ΠΈ ΠΈΠ·Π³ΠΎΡΠ°Π²Π»ΠΈΠ²Π°Ρ Π°Π½ΡΠ΅Π½Π½ΡΠΉ ΡΡΠΈΠ»ΠΈΡΠ΅Π»Ρ ΡΠ²ΠΎΠΈΠΌΠΈ ΡΡΠΊΠ°ΠΌΠΈ, Π½Π΅ΠΎΠ±Ρ ΠΎΠ΄ΠΈΠΌΠΎ, Π² ΠΏΠ΅ΡΠ²ΡΡ ΠΎΡΠ΅ΡΠ΅Π΄Ρ, ΠΎΠ±ΡΠ°ΡΠ°ΡΡ Π²Π½ΠΈΠΌΠ°Π½ΠΈΠ΅ Π½Π° Π²ΠΎΠ·ΠΌΠΎΠΆΠ½ΠΎΡΡΡ ΡΡΡΠ°Π½ΠΎΠ²ΠΊΠΈ Π΅Π³ΠΎ Π½Π° ΡΠ°ΠΌΠΎΠΉ Π°Π½ΡΠ΅Π½Π½Π΅ ΠΈΠ»ΠΈ Π² Π½Π΅ΠΏΠΎΡΡΠ΅Π΄ΡΡΠ²Π΅Π½Π½ΠΎΠΉ Π±Π»ΠΈΠ·ΠΎΡΡΠΈ ΠΎΡ Π½Π΅Π΅.
ΠΡΠ»ΠΈ ΡΡΡΠ°Π½Π°Π²Π»ΠΈΠ²Π°ΡΡ Π΄Π΅ΡΠ°Π»Ρ Π² ΡΠ°ΠΉΠΎΠ½Π΅ Π°Π½ΡΠ΅Π½Π½ΠΎΠ³ΠΎ Π²Ρ ΠΎΠ΄Π°, ΡΡΠΎ ΠΌΠΎΠΆΠ΅Ρ ΡΠΏΡΠΎΠ²ΠΎΡΠΈΡΠΎΠ²Π°ΡΡ ΠΏΠΎΠ²ΡΡΠ΅Π½ΠΈΠ΅ ΠΊΠΎΡΡΡΠΈΡΠΈΠ΅Π½ΡΠ° «ΡΡΠΌ-ΡΠΈΠ³Π½Π°Π»», ΠΏΡΠΈ ΡΡΠΎΠΌ ΠΊΠ°ΡΠ΅ΡΡΠ²Π΅Π½Π½ΡΠΉ ΠΏΡΠΈΠ΅ΠΌ ΡΠ°ΡΡΠΎΡ ΠΌΠΎΠΆΠ΅Ρ Π±ΡΡΡ Π΄Π°ΠΆΠ΅ Π·Π°ΡΡΡΠ΄Π½Π΅Π½ Π½Π° Π½Π΅ΠΊΠΎΡΠΎΡΡΡ ΡΡΠ°ΡΡΠΊΠ°Ρ .
2 ΠΠ°ΠΊ ΠΏΡΠ°Π²ΠΈΠ»ΡΠ½ΠΎ Π²ΡΠ±ΡΠ°ΡΡ Π°Π½ΡΠ΅Π½Π½ΡΠΉ ΡΡΠΈΠ»ΠΈΡΠ΅Π»Ρ?
ΠΡΠ΅Π΄Π»Π°Π³Π°Π΅ΠΌΡΠ΅ Π½Π° ΡΡΠ½ΠΊΠ΅ ΡΡΠΈΠ»ΠΈΡΠ΅Π»ΠΈ Β ΠΎΡ ΡΠ°Π·Π»ΠΈΡΠ½ΡΡ ΠΏΡΠΎΠΈΠ·Π²ΠΎΠ΄ΠΈΡΠ΅Π»Π΅ΠΉ, ΠΊΠ°ΠΊ ΠΏΡΠ°Π²ΠΈΠ»ΠΎ, ΡΠΎΠ±ΠΈΡΠ°ΡΡΡΡ ΠΏΠΎ Π΄Π²ΡΡ ΠΊΠ°ΡΠΊΠ°Π΄Π½ΠΎΠΉ ΡΡ Π΅ΠΌΠ΅, ΠΎΠ΄Π½Π°ΠΊΠΎ ΠΈΡ ΡΠ°Π±ΠΎΡΠ° Π² ΡΠ°Π·Π½ΡΡ Π΄ΠΈΠ°ΠΏΠ°Π·ΠΎΠ½Π°Ρ ΠΌΠΎΠΆΠ΅Ρ Β ΠΎΡΠ»ΠΈΡΠ°ΡΡΡΡ Π΄ΡΡΠ³ ΠΎΡ Π΄ΡΡΠ³Π°. ΠΠΎΠ΄ΠΎΠ±Π½ΡΠ΅ ΡΡΡΡΠΎΠΉΡΡΠ²Π° ΠΏΡΠ΅Π΄Π½Π°Π·Π½Π°ΡΠ΅Π½Ρ Π΄Π»Ρ ΡΠ²Π΅Π»ΠΈΡΠ΅Π½ΠΈΡ ΡΠΈΠ³Π½Π°Π»Π° ΠΈ ΠΏΠΎΡΡΠΈ Π²ΡΠ΅ Π°Π²ΡΠΎΠ²Π»Π°Π΄Π΅Π»ΡΡΡ, ΠΊΠΎΡΠΎΡΡΠ΅ ΡΡΡΠ°Π½ΠΎΠ²ΠΈΠ»ΠΈ Π½Π° ΡΠ²ΠΎΠΉ Π°Π²ΡΠΎΠΌΠΎΠ±ΠΈΠ»Ρ Π΄Π°Π½Π½ΡΡ Π΄Π΅ΡΠ°Π»Ρ, ΠΎΡΠΌΠ΅ΡΠ°ΡΡ Π·Π½Π°ΡΠΈΡΠ΅Π»ΡΠ½ΠΎΠ΅ ΡΠ»ΡΡΡΠ΅Π½ΠΈΠ΅ ΠΏΡΠΈΠ΅ΠΌΠ°.
ΠΡΠ΅ Π°Π½ΡΠ΅Π½Π½ΡΠ΅ ΡΡΠΈΠ»ΠΈΡΠ΅Π»ΠΈ, Π²ΡΡΡΠ΅ΡΠ°ΡΡΠΈΠ΅ΡΡ Π½Π° ΠΏΡΠΈΠ»Π°Π²ΠΊΠ°Ρ ΠΌΠ°Π³Π°Π·ΠΈΠ½ΠΎΠ², Π΄ΠΎΠ»ΠΆΠ½Ρ ΡΠΎΠΎΡΠ²Π΅ΡΡΡΠ²ΠΎΠ²Π°ΡΡ ΡΡΠ°Π½Π΄Π°ΡΡΠ°ΠΌ ΠΊΠΎΠΌΠΌΡΠ½ΠΈΠΊΠ°ΡΠΈΠΎΠ½Π½ΡΡ ΡΠΈΡΡΠ΅ΠΌ ΠΈ ΠΏΡΠΎΠΉΡΠΈ ΡΠ΅ΡΡΠΈΡΠΈΠΊΠ°ΡΠΈΡ ΡΠΎΠ³Π»Π°ΡΠ½ΠΎ ΠΠΠ‘Π’Ρ.
ΠΡΠΈΠ±ΠΎΡ Π΄Π»Ρ ΡΠ²Π΅Π»ΠΈΡΠ΅Π½ΠΈΡ ΡΠΈΠ³Π½Π°Π»Π° ΡΠ°Π΄ΠΈΠΎΠ°Π½ΡΠ΅Π½Π½Ρ Π°Π²ΡΠΎ
ΠΠ΅Π·Π°Π²ΠΈΡΠΈΠΌΠΎ ΠΎΡ ΠΊΠ°ΡΠ΅ΡΡΠ²Π° ΠΈ ΡΡΠΎΠΈΠΌΠΎΡΡΠΈ ΡΡΡΡΠΎΠΉΡΡΠ²Π° ΡΡΡΠ΅ΡΡΠ²ΡΠ΅Ρ ΡΡΠ΄ ΠΏΠΎΠ±ΠΎΡΠ½ΡΡ ΡΠ°ΠΊΡΠΎΡΠΎΠ², ΠΊΠΎΡΠΎΡΡΠ΅ Π² ΠΎΠΏΡΠ΅Π΄Π΅Π»Π΅Π½Π½ΡΡ ΠΎΠ±ΡΡΠΎΡΡΠ΅Π»ΡΡΡΠ²Π°Ρ ΠΌΠΎΠ³ΡΡ ΠΏΠΎΠ²Π»ΠΈΡΡΡ Π½Π° ΠΏΡΠΈΠ΅ΠΌ ΡΠ°Π΄ΠΈΠΎΡΠΈΠ³Π½Π°Π»Π°. Π‘ΡΠ΅Π΄ΠΈ Π½ΠΈΡ ΡΠ»Π΅Π΄ΡΠ΅Ρ Π²ΡΠ΄Π΅Π»ΠΈΡΡ ΡΠ°ΠΊΠΈΠ΅ ΠΊΠ°ΠΊ:
- ΠΠ΅ΡΠ΅Π³ΡΡΠ·ΠΊΠ° ΡΠΈΠ³Π½Π°Π»Π° Π² Π³ΠΎΡΠΎΠ΄ΡΠΊΠΎΠΉ ΡΠ΅ΡΡΠ΅. Π§ΡΠΎΠ±Ρ ΠΈΠ·Π±Π΅ΠΆΠ°ΡΡ ΠΏΠΎΠΌΠ΅Ρ Π½Π° ΡΠ°Π΄ΠΈΠΎ, ΡΠ΅ΠΊΠΎΠΌΠ΅Π½Π΄ΡΠ΅ΡΡΡ ΠΎΡΠΊΠ»ΡΡΠΈΡΡ ΡΡΠΈΠ»ΠΈΡΠ΅Π»Ρ ΠΈΠ»ΠΈ ΡΡΡΠ°Π½ΠΎΠ²ΠΈΡΡ ΠΌΠΈΠ½ΠΈΠΌΠ°Π»ΡΠ½ΡΠΉ ΠΊΠΎΡΡΡΠΈΡΠΈΠ΅Π½Ρ ΡΡΠΈΠ»Π΅Π½ΠΈΡ.
- ΠΡΠΏΠΎΠ»ΡΠ·ΠΎΠ²Π°Π½ΠΈΠ΅ ΡΡΠΈΠ»ΠΈΡΠ΅Π»Ρ Π²ΠΌΠ΅ΡΡΠ΅ Ρ Π°ΠΊΡΠΈΠ²Π½ΠΎΠΉ Π°Π½ΡΠ΅Π½Π½ΠΎΠΉ. ΠΡΠΎ ΡΠΎΡΠ΅ΡΠ°Π½ΠΈΠ΅ Π²Π΅Π΄Π΅Ρ ΠΊ ΠΎΠ±ΡΠ°ΡΠ½ΠΎΠΌΡ ΡΡΡΠ΅ΠΊΡΡ ΠΈ ΡΡ ΡΠ΄ΡΠ°Π΅Ρ ΡΡΠΎΠ²Π΅Π½Ρ ΠΏΡΠΈΠ΅ΠΌΠ°.
3 ΠΠ±Π·ΠΎΡ ΠΏΠΎΠΏΡΠ»ΡΡΠ½ΡΡ ΠΌΠΎΠ΄Π΅Π»Π΅ΠΉ Π°Π½ΡΠ΅Π½Π½ΠΎΠ³ΠΎ ΡΡΠΈΠ»ΠΈΡΠ΅Π»Ρ
ΠΠΎΠΆΠ°Π»ΡΠΉ, ΡΠ°ΠΌΡΠΌ Π²ΠΎΡΡΡΠ΅Π±ΠΎΠ²Π°Π½Π½ΡΠΌ Β Π²Π°ΡΠΈΠ°Π½ΡΠΎΠΌ ΡΡΠΈΠ»ΠΊΠ° Π΄Π»Ρ Π°Π²ΡΠΎΠΌΠ°Π³Π½ΠΈΡΠΎΠ»Ρ ΡΡΠ΅Π΄ΠΈ ΠΎΡΠ΅ΡΠ΅ΡΡΠ²Π΅Π½Π½ΡΡ ΠΏΡΠΎΠΈΠ·Π²ΠΎΠ΄ΠΈΡΠ΅Π»Π΅ΠΉ ΡΠ²Π»ΡΠ΅ΡΡΡ ΠΌΠΎΠ΄Π΅Π»Ρ «Π’ΡΠΈΠ°Π΄Π° 304». Π‘ΡΠ΅Π΄ΠΈ ΠΏΡΠ΅ΠΈΠΌΡΡΠ΅ΡΡΠ² ΡΡΡΡΠΎΠΉΡΡΠ²Π° ΠΌΠΎΠΆΠ½ΠΎ Π²ΡΠ΄Π΅Π»ΠΈΡΡ ΠΎΡΠ½ΠΎΡΠΈΡΠ΅Π»ΡΠ½ΠΎ Π½Π΅Π²ΡΡΠΎΠΊΡΡ ΡΠ΅Π½Ρ, Π΄ΠΎΡΡΠΎΠΉΠ½ΠΎΠ΅ ΠΊΠ°ΡΠ΅ΡΡΠ²ΠΎ ΠΈ ΠΎΠΏΡΠΈΠΌΠ°Π»ΡΠ½ΡΠΉ ΡΡΠ½ΠΊΡΠΈΠΎΠ½Π°Π», Π²ΠΎΠ·ΠΌΠΎΠΆΠ½ΠΎΡΡΡ ΠΎΡΠΊΠ»ΡΡΠ΅Π½ΠΈΡ ΡΡΠΈΠ»Π΅Π½ΠΈΡ Π² Π·ΠΎΠ½Π΅ ΡΠ²Π΅ΡΠ΅Π½Π½ΠΎΠ³ΠΎ ΡΠΈΠ³Π½Π°Π»Π°.
Π£ΡΠΈΠ»ΠΈΡΠ΅Π»Ρ Π΄Π»Ρ Π°Π½ΡΠ΅Π½Π½Ρ Β«Π’ΡΠΈΠ°Π΄Π° 304Β»
Π§ΡΠΎ ΠΊΠ°ΡΠ°Π΅ΡΡΡ ΡΡΠΈΠ»ΠΈΡΠ΅Π»Π΅ΠΉ ΠΈΠ½ΠΎΡΡΡΠ°Π½Π½ΠΎΠ³ΠΎ ΠΏΡΠΎΠΈΠ·Π²ΠΎΠ΄ΡΡΠ²Π°, ΡΠΎ ΡΠ°ΠΌΡΠΌΠΈ ΠΏΠΎΠΏΡΠ»ΡΡΠ½ΡΠΌΠΈ ΡΠ²Π»ΡΡΡΡΡ ΡΡΡΡΠΎΠΉΡΡΠ²Π° ΠΏΡΠΎΠΈΠ·Π²ΠΎΠ΄ΡΡΠ²Π° ΠΊΠΎΠΌΠΏΠ°Π½ΠΈΠΈ Prology. ΠΠ°ΠΏΡΠΈΠΌΠ΅Ρ, ΡΠ°ΠΊΠ°Ρ ΠΌΠΎΠ΄Π΅Π»Ρ, ΠΊΠ°ΠΊ TFB-100, ΡΠΏΠΎΡΠΎΠ±Π½Π° ΡΠ°Π±ΠΎΡΠ°ΡΡ ΠΎΠ΄Π½ΠΎΠ²ΡΠ΅ΠΌΠ΅Π½Π½ΠΎ Ρ Π½Π΅ΡΠΊΠΎΠ»ΡΠΊΠΈΠΌΠΈ Π°Π½ΡΠ΅Π½Π½Π°ΠΌΠΈ ΠΈ ΠΊΠ°ΡΠ΅ΡΡΠ²Π΅Π½Π½ΠΎ ΡΡΠΈΠ»ΠΈΠ²Π°ΡΡ ΡΠΈΠ³Π½Π°Π»Ρ ΡΠΈΡΡΠΎΠ²ΠΎΠ³ΠΎ ΠΈ Π°Π½Π°Π»ΠΎΠ³ΠΎΠ²ΡΡ Π΄ΠΈΠ°ΠΏΠ°Π·ΠΎΠ½ΠΎΠ² Ρ ΠΎΠ΄ΠΈΠ½Π°ΠΊΠΎΠ²ΠΎΠΉ ΡΠΎΡΠ½ΠΎΡΡΡΡ.
ΠΠΎΠ΄Π΅Π»Ρ ΠΊΠΎΠΌΠΏΠ°Π½ΠΈΠΈ Prology Β«TFB-100Β»
ΠΠΎΠΌΠΈΠΌΠΎ ΠΏΡΠ΅Π΄ΡΡΠ°Π²Π»Π΅Π½Π½ΡΡ ΠΌΠΎΠ΄Π΅Π»Π΅ΠΉ ΡΡΡΠ΅ΡΡΠ²ΡΠ΅Ρ Π΅ΡΠ΅ ΠΎΠ³ΡΠΎΠΌΠ½ΠΎΠ΅ ΠΊΠΎΠ»ΠΈΡΠ΅ΡΡΠ²ΠΎ ΠΏΡΠΎΠΈΠ·Π²ΠΎΠ΄ΠΈΡΠ΅Π»Π΅ΠΉ Π°Π½Π°Π»ΠΎΠ³ΠΈΡΠ½ΡΡ ΡΡΡΡΠΎΠΉΡΡΠ², ΠΊΠ°ΠΆΠ΄ΡΠΉ ΠΈΠ· ΠΊΠΎΡΠΎΡΡΡ ΡΡΡΠ΅ΠΌΠΈΡΡΡ ΡΠ΄ΠΈΠ²ΠΈΡΡ Π°Π²ΡΠΎΠ²Π»Π°Π΄Π΅Π»ΡΡΠ΅Π² ΡΠ²ΠΎΠΈΠΌΠΈ «ΡΠΈΡΠΊΠ°ΠΌΠΈ». ΠΠ΄Π½Π°ΠΊΠΎ, ΠΌΠ½ΠΎΠ³ΠΈΠ΅ Π°Π²ΡΠΎΠ»ΡΠ±ΠΈΡΠ΅Π»ΠΈ ΠΏΡΠ΅Π΄ΠΏΠΎΡΠΈΡΠ°ΡΡ ΠΈΠ·Π³ΠΎΡΠ°Π²Π»ΠΈΠ²Π°ΡΡ Π°Π½ΡΠ΅Π½Π½ΡΠΉ ΡΡΠΈΠ»ΠΈΡΠ΅Π»Ρ ΡΠ°Π΄ΠΈΠΎ ΡΠ²ΠΎΠΈΠΌΠΈ ΡΡΠΊΠ°ΠΌΠΈ, ΠΈΡΠΏΠΎΠ»ΡΠ·ΡΡ ΠΊΠ»Π°ΡΡΠΈΡΠ΅ΡΠΊΡΡ Π΄Π²ΡΡ ΠΊΠ°ΡΠΊΠ°Π΄Π½ΡΡ ΡΡ Π΅ΠΌΡ ΠΈ ΡΠΏΠ΅ΡΠΈΠ°Π»ΡΠ½ΡΠ΅ Π½Π°Π±ΠΎΡΡ Π΄Π»Ρ ΡΠ°ΠΌΠΎΡΡΠΎΡΡΠ΅Π»ΡΠ½ΠΎΠΉ ΡΠ±ΠΎΡΠΊΠΈ. Π’Π°ΠΊΠΈΠ΅ Π½Π°Π±ΠΎΡΡ ΠΏΡΠΎΠΈΠ·Π²ΠΎΠ΄ΠΈΡ ΠΊΠΎΠΌΠΏΠ°Π½ΠΈΡ ΠΠ°ΡΡΠ΅Ρ-ΠΠΈΡ ΠΈ Π΄Ρ.
4 ΠΠ·Π³ΠΎΡΠΎΠ²Π»Π΅Π½ΠΈΠ΅ ΡΡΠΈΠ»ΠΈΡΠ΅Π»Ρ ΠΏΠΎ Π΄Π²ΡΡ ΠΊΠ°ΡΠΊΠ°Π΄Π½ΠΎΠΉ ΡΡ Π΅ΠΌΠ΅ ΡΠ²ΠΎΠΈΠΌΠΈ ΡΡΠΊΠ°ΠΌΠΈ
Π£ΡΠΈΠ»ΠΈΡΠ΅Π»Ρ ΡΠ²ΠΎΠΈΠΌΠΈ ΡΡΠΊΠ°ΠΌΠΈ Π΄Π»Ρ Π°Π²ΡΠΎΠΌΠ°Π³Π½ΠΈΡΠΎΠ»Ρ Π²ΡΠΏΠΎΠ»Π½ΡΠ΅ΡΡΡ ΠΏΠΎ ΠΊΠ»Π°ΡΡΠΈΡΠ΅ΡΠΊΠΎΠΉ ΡΡ Π΅ΠΌΠ΅ Ρ Π²ΠΎΡΠ΅ΠΌΡΡ ΠΎΡΠ½ΠΎΠ²Π½ΡΠΌΠΈ ΡΠ΅Π·ΠΈΡΡΠΎΡΠ°ΠΌΠΈ. Π’Π°ΠΊΠΈΠΌ ΠΎΠ±ΡΠ°Π·ΠΎΠΌ, ΡΠ΅Π·ΠΈΡΡΠΎΡΡ R1, R2, R4 ΠΈ R6 ΠΏΡΠ΅Π΄Π½Π°Π·Π½Π°ΡΠ΅Π½Ρ Π΄Π»Ρ ΡΡΠ°Π±ΠΈΠ»ΠΈΠ·Π°ΡΠΈΠΈ ΠΈΠ·ΠΌΠ΅Π½Π΅Π½ΠΈΠΉ Π² ΡΡΠ°Π½Π·ΠΈΡΡΠΎΡΠ°Ρ ΡΠΈΠΏΠ° VT1 Β Π² ΡΠ»ΡΡΠ°Π΅ ΠΈΠ·ΠΌΠ΅Π½Π΅Π½ΠΈΡ Π½Π°ΠΏΡΡΠΆΠ΅Π½ΠΈΡ ΠΈΠ»ΠΈ ΡΠ΅ΠΌΠΏΠ΅ΡΠ°ΡΡΡΡ. ΠΠ»Π΅ΠΌΠ΅Π½ΡΡ Π² ΡΡ Π΅ΠΌΠ΅ Π²ΡΠ±ΠΈΡΠ°ΡΡΡΡ ΡΠ°ΠΊ, ΡΡΠΎΠ±Ρ ΠΎΠ±Π΅ΡΠΏΠ΅ΡΠΈΡΡ ΠΌΠ°ΠΊΡΠΈΠΌΠ°Π»ΡΠ½ΡΡ Ρ Π°ΡΠ°ΠΊΡΠ΅ΡΠΈΡΡΠΈΠΊΡ Π°ΠΌΠΏΠ»ΠΈΡΡΠ΄ ΠΈ ΡΠ°ΡΡΠΎΡ ΡΡΠΈΠ»ΠΈΡΠ΅Π»Ρ.
Π£ΡΠΈΠ»ΠΈΡΠ΅Π»Ρ Π΄Π»Ρ Π°Π²ΡΠΎΠΌΠ°Π³Π½ΠΈΡΠΎΠ»Ρ ΡΠ²ΠΎΠΈΠΌΠΈ ΡΡΠΊΠ°ΠΌΠΈΠΠΎΠΌΠΈΠΌΠΎ ΡΡΠΎΠ³ΠΎ, Π² ΡΡ Π΅ΠΌΠ΅ ΠΏΡΠΈΠΌΠ΅Π½ΡΡΡΡΡ ΠΈ ΡΠΏΠ΅ΡΠΈΠ°Π»ΡΠ½ΡΠ΅ Π±ΠΈΠΎΠΏΠΎΠ»ΡΡΠ½ΡΠ΅ ΡΡΠ°Π½Π·ΠΈΡΡΠΎΡΡ ΡΠΈΠΏΠ° 2SC29 c ΡΠ°ΡΡΠΎΡΠΎΠΉ ΠΌΠ΅Π½Π΅Π΅ 1 ΠΠΠ¦. ΠΡΠΎ ΠΏΠΎΠ·Π²ΠΎΠ»ΡΠ΅Ρ ΠΌΠΈΠ½ΠΈΠΌΠΈΠ·ΠΈΡΠΎΠ²Π°ΡΡ ΡΡΠ΅ΠΏΠ΅Π½Ρ ΡΡΠΌΠΎΠ², ΠΊΠΎΡΠΎΡΡΠ΅ ΠΏΡΠΎΠΈΠ·Π²ΠΎΠ΄ΡΡΡΡ ΡΠ°ΠΌΠΈΠΌ ΡΡΠΈΠ»ΠΈΡΠ΅Π»Π΅ΠΌ. ΠΡΠ΅ ΡΠ»Π΅ΠΌΠ΅Π½ΡΡ Π΄Π²ΡΡ ΠΊΠ°ΡΠΊΠ°Π΄Π½ΠΎΠΉ ΡΡ Π΅ΠΌΡ ΠΌΠΎΠ½ΡΠΈΡΡΡΡΡΡ Π½Π° ΡΠΏΠ΅ΡΠΈΠ°Π»ΡΠ½ΠΎΠΉ ΠΏΠ»Π°ΡΠ΅ Ρ ΠΏΠΎΠΌΠΎΡΡΡ ΠΏΡΠΈΠΏΠ°ΠΉΠΊΠΈ. ΠΠ°ΡΡΡ ΡΠ»Π΅ΠΌΠ΅Π½ΡΡ ΠΌΠΎΠΆΠ½ΠΎ ΡΠΎΠ±ΡΡΠ²Π΅Π½Π½ΠΎΡΡΡΠ½ΠΎ Π»ΠΈΠ±ΠΎ ΠΎΠ±ΡΠ°ΡΠΈΡΡΡΡ ΠΊ ΡΠΏΠ΅ΡΠΈΠ°Π»ΠΈΡΡΡ-ΡΠ»Π΅ΠΊΡΡΠΎΠ½ΡΠΈΠΊΡ, ΠΊΠΎΡΠΎΡΡΠΉ ΠΏΡΠΎΠ²Π΅Π΄Π΅Ρ ΠΏΠΎΠ΄ΡΠΎΠ΅Π΄ΠΈΠ½Π΅Π½ΠΈΠ΅ Π² ΠΏΡΠ°Π²ΠΈΠ»ΡΠ½ΠΎΠΉ ΠΏΠΎΡΠ»Π΅Π΄ΠΎΠ²Π°ΡΠ΅Π»ΡΠ½ΠΎΡΡΠΈ ΡΠΎΠ³Π»Π°ΡΠ½ΠΎ ΡΡ Π΅ΠΌΠ΅. ΠΠ»Π°ΡΡ ΠΌΠΎΠΆΠ½ΠΎ ΠΏΡΠΈΠΎΠ±ΡΠ΅ΡΡΠΈ ΠΈΠ· ΠΊΠΎΠΌΠΏΠ»Π΅ΠΊΡΠ° Π΄Π΅ΡΠ°Π»Π΅ΠΉ Π²ΡΠ΅ ΡΠΎΠΉ ΠΆΠ΅ ΡΠΈΡΠΌΡ ΠΠ°ΡΡΠ΅Ρ-ΠΠΈΡ. ΠΠ°ΠΉΡΠΈ Π΄Π΅ΡΠ°Π»Ρ ΠΌΠΎΠΆΠ½ΠΎ Π² ΡΠΏΠ΅ΡΠΈΠ°Π»ΠΈΠ·ΠΈΡΠΎΠ²Π°Π½Π½ΡΡ ΠΌΠ°Π³Π°Π·ΠΈΠ½Π°Ρ .
ΠΠΎΡΠ»Π΅ ΡΠ±ΠΎΡΠΊΠΈ Β ΡΠ°ΠΌΠΎΠ΄Π΅Π»ΡΠ½ΠΎΠ³ΠΎ Β ΡΠ°Π΄ΠΈΠΎΡΡΠΈΠ»ΠΈΡΠ΅Π»Ρ Π½Π΅ΠΎΠ±Ρ ΠΎΠ΄ΠΈΠΌΠΎ Π²ΡΠΏΠΎΠ»Π½ΠΈΡΡ ΡΠΎΠ΅Π΄ΠΈΠ½Π΅Π½ΠΈΠ΅ ΠΊΠΎΠ½ΡΠ°ΠΊΡΠΎΠ²: Π²Ρ ΠΎΠ΄ ΡΡΠΈΠ»ΠΈΡΠ΅Π»Ρ ΡΠΎ Π²Ρ ΠΎΠ΄ΠΎΠΌ Π°Π½ΡΠ΅Π½Π½Ρ, Π²ΡΡ ΠΎΠ΄ Ρ ΠΏΠΎΠΌΠΎΡΡΡ ΡΠΏΠ΅ΡΠΈΠ°Π»ΡΠ½ΠΎΠ³ΠΎ ΠΊΠ°Π±Π΅Π»Ρ ΡΠΎΠΏΡΠΎΡΠΈΠ²Π»Π΅Π½ΠΈΠ΅ΠΌ Π½Π΅ ΠΌΠ΅Π½Π΅Π΅ 75 ΠΠΒ ΠΈΠ΄Π΅ΡΒ Π½Π° ΡΠ°Π΄ΠΈΠΎΠΏΡΠΈΠ΅ΠΌΠ½ΠΈΠΊ. ΠΠ°Π±Π΅Π»Ρ ΠΌΠΎΠΆΠ½ΠΎ Π΄ΠΎΠΏΠΎΠ»Π½ΠΈΡΠ΅Π»ΡΠ½ΠΎ Π·Π°ΠΈΠ·ΠΎΠ»ΠΈΡΠΎΠ²Π°ΡΡ ΠΈ Π·Π°ΠΊΡΠ΅ΠΏΠΈΡΡ Π½Π΅ΠΏΠΎΡΡΠ΅Π΄ΡΡΠ²Π΅Π½Π½ΠΎ Π½Π° ΠΏΠ»Π°ΡΠ΅ Ρ ΠΎΠΌΡΡΠ°ΠΌΠΈ, ΠΏΡΠΎΠ΄Π΅Π² ΠΈΡ Π² ΡΠΏΠ΅ΡΠΈΠ°Π»ΡΠ½ΠΎ ΠΏΡΠ΅Π΄ΡΡΠΌΠΎΡΡΠ΅Π½Π½ΡΠ΅ ΠΎΡΠ²Π΅ΡΡΡΠΈΡ. ΠΡΠ΅Π½Ρ Π²Π°ΠΆΠ½ΠΎ ΠΏΡΠΈ ΡΠΎΠ΅Π΄ΠΈΠ½Π΅Π½ΠΈΠΈ ΡΡΠΈΠ»ΠΈΡΠ΅Π»Ρ Ρ ΡΠ»Π΅ΠΊΡΡΠΎΠΏΠΈΡΠ°Π½ΠΈΠ΅ΠΌ ΡΠ°ΠΌΠΎΠ³ΠΎ Π°Π²ΡΠΎΠΌΠΎΠ±ΠΈΠ»Ρ ΡΡΡΠΎΠ³ΠΎ ΡΠΎΠ±Π»ΡΠ΄Π°ΡΡ ΠΏΠΎΠ»ΡΡΠ½ΠΎΡΡΡ.
Π Π°Π΄ΠΈΠΎΡΡΠΈΠ»ΠΈΡΠ΅Π»Ρ ΠΌΠ°Π³Π½ΠΈΡΠΎΠ»Ρ Π°Π²ΡΠΎ
ΠΠ»Ρ ΠΏΠΈΡΠ°Π½ΠΈΡ Ρ ΡΠ΅ΡΡΡ Π»ΡΡΡΠ΅ ΠΈΡΠΏΠΎΠ»ΡΠ·ΠΎΠ²Π°ΡΡ Π½Π°ΠΏΡΡΠΆΠ΅Π½ΠΈΠ΅ Π² 12 Π²ΠΎΠ»ΡΡ ΠΈ ΠΏΠΎΠ΄ΠΊΠ»ΡΡΠ°ΡΡ ΠΏΠ»Π°ΡΡ ΠΊ Π²ΡΡ ΠΎΠ΄Ρ ΠΌΠ°Π³Π½ΠΈΡΠΎΠ»Ρ ANT. Π ΡΠ°ΠΊΠΎΠΌ ΡΠ»ΡΡΠ°Π΅ Β Π½Π°ΠΏΡΡΠΆΠ΅Π½ΠΈΠ΅ Π±ΡΠ΄Π΅Ρ ΠΏΠΎΠ΄Π°Π²Π°ΡΡΡΡ ΠΏΡΠΈ Π²ΠΊΠ»ΡΡΠ΅Π½ΠΈΠΈ Π°Π²ΡΠΎΠΌΠ°Π³Π½ΠΈΡΠΎΠ»Ρ. ΠΡΠ»ΠΈ Π²Ρ ΡΡΡΠ°Π½Π°Π²Π»ΠΈΠ²Π°Π΅ΡΠ΅ ΡΡΡΡΠΎΠΉΡΡΠ²ΠΎ Ρ Π²Π½Π΅ΡΠ½Π΅ΠΉ ΡΡΠΎΡΠΎΠ½Ρ Π°Π²ΡΠΎΠΌΠΎΠ±ΠΈΠ»Ρ, ΡΠ»Π΅Π΄ΡΠ΅Ρ ΠΏΠΎΠ·Π°Π±ΠΎΡΠΈΡΡΡΡ ΠΎ Π΄ΠΎΠΏΠΎΠ»Π½ΠΈΡΠ΅Π»ΡΠ½ΠΎΠΉ ΠΈΠ·ΠΎΠ»ΡΡΠΈΠΈ ΠΈ Π³Π΅ΡΠΌΠ΅ΡΠΈΡΠ½ΠΎΡΡΠΈ ΠΊΠΎΡΠΏΡΡΠ°, ΠΎΠ΄Π½Π°ΠΊΠΎ Π»ΡΡΡΠ΅ ΡΡΡΠ°Π½Π°Π²Π»ΠΈΠ²Π°ΡΡ ΡΡΠΈΠ»ΠΈΡΠ΅Π»Ρ ΡΠ°Π΄ΠΈΠΎΡΠΈΠ³Π½Π°Π»Π° Π² Π½Π΅ΠΏΠΎΡΡΠ΅Π΄ΡΡΠ²Π΅Π½Π½ΠΎΠΉ Π±Π»ΠΈΠ·ΠΎΡΡΠΈ ΠΊ Π°Π½ΡΠ΅Π½Π½Π΅.
ΠΡΠ΅ΠΈΠΌΡΡΠ΅ΡΡΠ²ΠΎ ΡΠ°ΠΌΠΎΡΡΠΎΡΡΠ΅Π»ΡΠ½ΠΎΠ³ΠΎ ΠΈΠ·Π³ΠΎΡΠΎΠ²Π»Π΅Π½ΠΈΡ Π΄Π΅ΡΠ°Π»ΠΈ Π² ΡΠΎΠΌ, ΡΡΠΎ ΠΏΡΠΈ Π½Π΅ΠΎΠ±Ρ ΠΎΠ΄ΠΈΠΌΠΎΡΡΠΈ ΠΌΠΎΠΆΠ½ΠΎ ΠΈΠ·ΠΌΠ΅Π½ΠΈΡΡ ΡΡ Π΅ΠΌΡ ΠΈ ΠΏΠΎΠ»ΡΡΠΈΡΡ Π½Π° Π²ΡΡ ΠΎΠ΄Π΅ Π±ΠΎΠ»Π΅Π΅ ΡΠ΅ΡΠΊΠΈΠΉ ΡΠΈΠ³Π½Π°Π» ΠΈ ΠΌΠΈΠ½ΠΈΠΌΠΈΠ·ΠΈΡΠΎΠ²Π°ΡΡ ΠΊΠΎΠ»ΠΈΡΠ΅ΡΡΠ²ΠΎ Π²ΠΎΠ·Π½ΠΈΠΊΠ°ΡΡΠΈΡ ΠΏΠΎΠΌΠ΅Ρ .
tuningkod.ru
Π°Π²ΡΠΎΠΌΠΎΠ±ΠΈΠ»ΡΠ½Π°Ρ, Π² Π΄ΠΎΠΌΠ°ΡΠ½ΠΈΡ ΡΡΠ»ΠΎΠ²ΠΈΡΡ , ΡΠ°Π΄ΠΈΠΎ, ΠΊΠ°ΠΊ ΡΠ΄Π΅Π»Π°ΡΡ, ΡΠ°ΠΌΠΎΠ΄Π΅Π»ΡΠ½Π°Ρ, Π°ΠΊΡΠΈΠ²Π½Π°Ρ, ΡΡΠΈΠ»ΠΈΡΡ ΡΠΈΠ³Π½Π°Π», FM, Π€Π
ΠΠ°ΠΆΠ΄ΡΠΉ Π°Π²ΡΠΎΠ»ΡΠ±ΠΈΡΠ΅Π»Ρ ΡΠΌΠΎΠΆΠ΅Ρ ΠΈΠ·Π³ΠΎΡΠΎΠ²ΠΈΡΡ Π°Π½ΡΠ΅Π½Π½Ρ Π΄Π»Ρ Π°Π²ΡΠΎΠΌΠ°Π³Π½ΠΈΡΠΎΠ»Ρ ΡΠ²ΠΎΠΈΠΌΠΈ ΡΡΠΊΠ°ΠΌΠΈ. ΠΡΠΎΡ ΠΌΠ΅Ρ Π°Π½ΠΈΠ·ΠΌ ΠΏΠΎΠΌΠΎΠΆΠ΅Ρ Π»ΡΡΡΠ΅ Π»ΠΎΠ²ΠΈΡΡ ΡΠ°Π΄ΠΈΠΎΡΠΈΠ³Π½Π°Π»Ρ. ΠΠ³ΠΎ ΠΌΠΎΠΆΠ½ΠΎ Π±ΡΠ΄Π΅Ρ ΡΠ΄Π΅Π»Π°ΡΡ ΠΏΠΎΠ΄ ΡΠ°Π·ΠΌΠ΅Ρ ΠΊΠΎΡΠΏΡΡΠ° Π»ΡΠ±ΠΎΠ³ΠΎ ΡΡΠ°Π½ΡΠΏΠΎΡΡΠ½ΠΎΠ³ΠΎ ΡΡΠ΅Π΄ΡΡΠ²Π°.
ΠΡΠΈΠ½ΡΠΈΠΏ ΡΠ°Π±ΠΎΡΡ Π°Π²ΡΠΎΠΌΠΎΠ±ΠΈΠ»ΡΠ½ΠΎΠΉ Π°Π½ΡΠ΅Π½Π½Ρ
Π’Π°ΠΊΠΎΠ΅ ΡΡΡΡΠΎΠΉΡΡΠ²ΠΎ Π½Π΅ΠΎΠ±Ρ ΠΎΠ΄ΠΈΠΌΠΎ Π΄Π»Ρ ΠΏΡΠΈΠ΅ΠΌΠ° ΡΠ»Π΅ΠΊΡΡΠΎΠΌΠ°Π³Π½ΠΈΡΠ½ΡΡ Π²ΠΎΠ»Π½. ΠΠ½ΠΎ Π½Π°ΡΠΈΠ½Π°Π΅Ρ ΠΏΡΠ΅ΠΎΠ±ΡΠ°Π·ΠΎΠ²ΡΠ²Π°ΡΡ ΡΠ½Π΅ΡΠ³Π΅ΡΠΈΡΠ΅ΡΠΊΠΈΠΉ ΠΏΠΎΡΠΎΠΊ ΡΡΠΈΡ Π²ΠΎΠ»Π½ Π² ΡΠ»Π΅ΠΊΡΡΠΈΡΠ΅ΡΠΊΠΈΠΉ ΡΠΈΠ³Π½Π°Π». ΠΠΎΡΠ»Π΅ ΡΡΠΈΡ ΠΌΠ°Π½ΠΈΠΏΡΠ»ΡΡΠΈΠΉ Π΄Π°Π½Π½ΡΠΉ ΡΠΈΠ³Π½Π°Π» ΠΌΠΎΠΆΠ½ΠΎ ΡΡΠΈΠ»ΠΈΡΡ ΠΈ ΠΏΡΠ΅ΠΎΠ±ΡΠ°Π·ΠΎΠ²Π°ΡΡ. ΠΡΠΈΠ΅ΠΌ ΡΠ°ΠΊΠΈΡ Π²ΠΎΠ»Π½ Π²ΠΎΠ·ΠΌΠΎΠΆΠ΅Π½ ΡΠΎΠ»ΡΠΊΠΎ ΠΏΡΠΈ Π½Π°ΡΡΡΠΎΠΉΠΊΠ΅ Π°Π½ΡΠ΅Π½Π½Ρ Π½Π° ΡΡΠ΅Π±ΡΠ΅ΠΌΡΡ ΡΠ°ΡΡΠΎΡΡ ΠΈΠ»ΠΈ ΡΠ°ΡΡΠΎΡΠ½ΡΠΉ Π΄ΠΈΠ°ΠΏΠ°Π·ΠΎΠ½.

ΠΠ»Ρ ΡΠΎΠ³ΠΎ ΡΡΠΎΠ±Ρ ΠΎΠ½Π° ΠΌΠΎΠ³Π»Π° ΡΠ»Π°Π²Π»ΠΈΠ²Π°ΡΡ ΡΡΠ΅Π±ΡΠ΅ΠΌΡΠΉ Π΄ΠΈΠ°ΠΏΠ°Π·ΠΎΠ½ ΡΠ°ΡΡΠΎΡ, Π½ΡΠΆΠ½ΠΎ ΠΏΡΠ°Π²ΠΈΠ»ΡΠ½ΠΎ ΠΏΠΎΠ΄ΠΎΠ±ΡΠ°ΡΡ Π΄Π»ΠΈΠ½Ρ, Ρ.ΠΊ. ΠΎΡ ΡΡΠΎΠ³ΠΎ Π±ΡΠ΄Π΅Ρ Π·Π°Π²ΠΈΡΠ΅ΡΡ ΠΊΠ°ΡΠ΅ΡΡΠ²ΠΎ ΠΏΠΎΠ»ΡΡΠ°Π΅ΠΌΠΎΠ³ΠΎ ΡΠΈΠ³Π½Π°Π»Π° ΠΈ Π·Π²ΡΠΊΠ°. ΠΠ»Ρ ΡΠΎΠ³ΠΎ ΡΡΠΎΠ±Ρ ΡΡΡΡΠΎΠΉΡΡΠ²ΠΎ ΠΌΠΎΠ³Π»ΠΎ ΡΠ»Π°Π²Π»ΠΈΠ²Π°ΡΡ ΡΠ°ΡΡΠΎΡΡ ΡΠΎΡΠΌΠ°ΡΠ° FM, ΡΠ»Π΅Π΄ΡΠ΅Ρ Π΄Π΅Π»Π°ΡΡ Π°Π½ΡΠ΅Π½Π½Ρ Π΄Π»ΠΈΠ½Π½ΠΎΠΉ Π½Π΅ ΠΌΠ΅Π½Π΅Π΅ 750 ΠΌΠΌ. ΠΡΠΈΠΌ ΠΎΠ±ΡΡΡΠ½ΡΠ΅ΡΡΡ ΡΠ²ΡΠ·Ρ ΠΌΠ΅ΠΆΠ΄Ρ ΡΠ°Π·ΠΌΠ΅ΡΠΎΠΌ ΡΡΡΡΠΎΠΉΡΡΠ²Π° ΠΈ ΠΊΠ°ΡΠ΅ΡΡΠ²ΠΎΠΌ ΠΏΠΎΠ»ΡΡΠ°Π΅ΠΌΠΎΠ³ΠΎ Π·Π²ΡΠΊΠ°.
Π§ΡΠΎΠ±Ρ ΠΈΠ·Π³ΠΎΡΠΎΠ²ΠΈΡΡ Π°Π½ΡΠ΅Π½Π½Ρ Π΄Π»Ρ ΠΌΠ°Π³Π½ΠΈΡΠΎΠ»Ρ ΡΠ²ΠΎΠΈΠΌΠΈ ΡΡΠΊΠ°ΠΌΠΈ, ΡΠ»Π΅Π΄ΡΠ΅Ρ Π΄Π»Ρ Π½Π°ΡΠ°Π»Π° ΠΎΠΏΡΠ΅Π΄Π΅Π»ΠΈΡΡΡΡ Ρ ΡΠΈΠΏΠΎΠΌ ΠΌΠ΅Ρ Π°Π½ΠΈΠ·ΠΌΠ°.
Π‘ΡΡΠ΅ΡΡΠ²ΡΠ΅Ρ Π½Π΅ΡΠΊΠΎΠ»ΡΠΊΠΎ Π²ΠΈΠ΄ΠΎΠ², ΠΊΠ°ΠΆΠ΄ΡΠΉ ΠΈΠ· ΠΊΠΎΡΠΎΡΡΡ ΠΈΡΠΏΠΎΠ»ΡΠ·ΡΠ΅ΡΡΡ Π΄Π»Ρ ΡΠ²ΠΎΠΈΡ ΡΠ΅Π»Π΅ΠΉ.
ΠΠ°ΠΏΡΠΈΠΌΠ΅Ρ, Π°Π½ΡΠ΅Π½Π½Π° Π°ΠΊΡΠΈΠ²Π½ΠΎΠ³ΠΎ ΡΠΈΠΏΠ° β ΡΡΠΎ ΡΠ»Π΅ΠΊΡΡΠΎΠ½Π½ΡΠΉ ΠΌΠ΅Ρ Π°Π½ΠΈΠ·ΠΌ, ΠΊΠΎΡΠΎΡΡΠΉ ΡΠΎΡΠ΅ΡΠ°Π΅Ρ Π² ΡΠ΅Π±Π΅ ΠΏΡΠΈΠ΅ΠΌΠ½ΠΈΠΊ ΡΠ°Π΄ΠΈΠΎΠ²ΠΎΠ»Π½ ΠΈ ΡΡΠΈΠ»ΠΈΡΠ΅Π»Ρ ΡΠ°Π΄ΠΈΠΎΡΠ°ΡΡΠΎΡ. ΠΠ½Π° ΡΠΏΠΎΡΠΎΠ±Π½Π° ΠΎΠ±ΡΠ°Π±Π°ΡΡΠ²Π°ΡΡ ΡΠ»Π°Π±ΡΠΉ ΡΠΈΠ³Π½Π°Π», ΠΊΠΎΡΠΎΡΡΠΉ ΠΏΠΎΡΡΡΠΏΠ°Π΅Ρ Π½Π° ΠΏΠΎΠ»ΠΎΡΠ½Π°, Π·Π°ΡΠ΅ΠΌ Π½Π° ΠΊΠΎΡΠΏΡΡ ΡΡΠΈΠ»ΠΈΡΠ΅Π»ΡΠ½ΠΎΠ³ΠΎ ΡΡΡΡΠΎΠΉΡΡΠ²Π°, ΠΏΠΎΡΠ»Π΅ ΠΊΠΎΡΠΎΡΠΎΠ³ΠΎ ΠΏΠ΅ΡΠ΅Π΄Π°Π΅ΡΡΡ ΠΏΠΎ ΠΊΠ°Π±Π΅Π»Ρ Π½Π° Π°Π½ΡΠ΅Π½Π½ΡΠΉ Π²Ρ ΠΎΠ΄ Π°Π²ΡΠΎΠΌΠΎΠ±ΠΈΠ»ΡΠ½ΠΎΠΉ ΠΌΠ°Π³Π½ΠΈΡΠΎΠ»Ρ, ΡΡΡΠ°Π½ΠΎΠ²Π»Π΅Π½Π½ΠΎΠΉ Π² ΡΠ°Π»ΠΎΠ½Π΅ ΡΡΠ°Π½ΡΠΏΠΎΡΡΠ½ΠΎΠ³ΠΎ ΡΡΠ΅Π΄ΡΡΠ²Π°. ΠΠ°ΡΡΠΈΠ²Π½ΡΠΉ Π²ΠΈΠ΄ Π°Π½ΡΠ΅Π½Π½ ΠΌΠΎΠΆΠ΅Ρ ΠΏΡΠΈΠ½ΠΈΠΌΠ°ΡΡ ΡΠΎΠ»ΡΠΊΠΎ ΡΠΈΠ³Π½Π°Π»Ρ ΠΎΡ ΠΌΠ΅ΡΡΠ½ΡΡ ΡΡΠ°Π½ΡΠΈΠΉ.
ΠΠ°ΠΊ ΡΠ΄Π΅Π»Π°ΡΡ ΡΠ°ΠΌΠΎΠΌΡ
ΠΠ½ΠΎΠ³ΠΈΡ Π°Π²ΡΠΎΠ»ΡΠ±ΠΈΡΠ΅Π»Π΅ΠΉ ΠΈΠ½ΡΠ΅ΡΠ΅ΡΡΠ΅Ρ Π²ΠΎΠΏΡΠΎΡ ΠΎ ΡΠΎΠΌ, ΠΊΠ°ΠΊ ΡΠ΄Π΅Π»Π°ΡΡ Π°Π½ΡΠ΅Π½Π½Ρ Π΄Π»Ρ Π°Π²ΡΠΎΠΌΠ°Π³Π½ΠΈΡΠΎΠ»Ρ ΡΠ²ΠΎΠΈΠΌΠΈ ΡΡΠΊΠ°ΠΌΠΈ. ΠΠ»Ρ ΡΠ°ΠΌΠΎΠ΄Π΅Π»ΡΠ½ΠΎΠΉ Π°Π½ΡΠ΅Π½Π½Ρ ΠΏΠΎΡΡΠ΅Π±ΡΠ΅ΡΡΡ ΠΏΠΎΠ΄Π³ΠΎΡΠΎΠ²ΠΈΡΡ Π²ΡΠ΅ Π½Π΅ΠΎΠ±Ρ ΠΎΠ΄ΠΈΠΌΡΠ΅ ΠΈΠ½ΡΡΡΡΠΌΠ΅Π½ΡΡ ΠΈ ΡΠ΅ΡΠΊΠΎ ΡΠ»Π΅Π΄ΠΎΠ²Π°ΡΡ ΠΏΠΎΡΠ°Π³ΠΎΠ²ΠΎΠΉ ΠΈΠ½ΡΡΡΡΠΊΡΠΈΠΈ.

ΠΠ΅ΡΠ΅Π΄ ΡΡΡΠ°Π½ΠΎΠ²ΠΊΠΎΠΉ Π² ΡΠ°Π»ΠΎΠ½ Π°Π½ΡΠ΅Π½Π½Ρ ΡΠ²ΠΎΠΈΠΌΠΈ ΡΡΠΊΠ°ΠΌΠΈ Π² ΠΌΠ°ΡΠΈΠ½Ρ Π½ΡΠΆΠ½ΠΎ ΠΏΠΎΠ΄Π³ΠΎΡΠΎΠ²ΠΈΡΡ ΠΌΠ΅ΡΡΠΎ, ΠΎΡΠΈΡΡΠΈΠ² Π΅Π³ΠΎ ΠΎΡ ΡΠΊΠΎΠΏΠΈΠ²ΡΠ΅ΠΉΡΡ Π³ΡΡΠ·ΠΈ ΠΈ ΠΏΡΠ»ΠΈ.
ΠΠ΅ΠΎΠ±Ρ ΠΎΠ΄ΠΈΠΌΡΠ΅ Π·Π°ΠΏΡΠ°ΡΡΠΈ ΠΈ ΠΈΠ½ΡΡΡΡΠΌΠ΅Π½Ρ
ΠΠΎΠΌΠΏΠ»Π΅ΠΊΡ Π½Π΅ΠΎΠ±Ρ ΠΎΠ΄ΠΈΠΌΡΡ ΠΈΠ½ΡΡΡΡΠΌΠ΅Π½ΡΠΎΠ² ΠΈ Π·Π°ΠΏΡΠ°ΡΡΠ΅ΠΉ Π²ΠΊΠ»ΡΡΠ°Π΅Ρ Π² ΡΠ΅Π±Ρ:

- Π°Π½ΠΊΠ΅ΡΠ½ΡΠΉ Π±ΠΎΠ»Ρ;
- Π½Π°Π±ΠΎΡ Π΄Π»Ρ ΠΏΠ°ΡΠ½ΠΈΡ;
- ΠΎΠΊΠΎΠ»ΠΎ 3000 ΠΌΠΌ ΠΌΡΠ³ΠΊΠΎΠΉ ΠΏΡΠΎΠ²ΠΎΠ»ΠΎΠΊΠΈ, ΡΠ΄Π΅Π»Π°Π½Π½ΠΎΠΉ ΠΈΠ· ΠΌΠ΅Π΄ΠΈ;
- ΡΠ΅Ρ ΠΎΠ» ΠΈΠ· ΠΏΠ»Π°ΡΡΠΈΠΊΠ°;
- ΡΡ Π΅ΠΌΡ Π΄Π»Ρ ΡΡΠΈΠ»ΠΈΡΠ΅Π»ΡΠ½ΠΎΠ³ΠΎ ΡΡΡΡΠΎΠΉΡΡΠ²Π°;
- ΡΡΠ°Π½Π·ΠΈΡΡΠΎΡ ΠΠ’368Π;
- ΠΏΡΠΎΠ²ΠΎΠ΄, ΠΊΠΎΡΠΎΡΡΠΉ Π±ΡΠ΄Π΅Ρ Π²Π΅ΡΡΠΈ Π² ΡΠ°Π»ΠΎΠ½ Π°Π²ΡΠΎΠΌΠΎΠ±ΠΈΠ»Ρ;
- Π΄Π»Ρ Π°ΠΊΡΠΈΠ²Π½ΠΎΠ³ΠΎ Π΄ΠΈΠΏΠΎΠ»Ρ β ΡΠ΅Π·ΠΈΡΡΠΎΡΡ ΠΈ ΠΊΠΎΠ½Π΄Π΅Π½ΡΠ°ΡΠΎΡΡ.
ΠΡΠΎΡΠ΅ΡΡ ΠΈΠ·Π³ΠΎΡΠΎΠ²Π»Π΅Π½ΠΈΡ
ΠΠ»Ρ Π½Π°ΡΠ°Π»Π° Π½ΡΠΆΠ½ΠΎ Π½Π°ΠΌΠΎΡΠ°ΡΡ ΠΏΡΠΎΠ²ΠΎΠ»ΠΎΠΊΡ Π½Π° Π°Π½ΠΊΠ΅ΡΠ½ΡΠΉ Π±ΠΎΠ»Ρ. ΠΡΠ΅ Π²ΠΈΡΠΊΠΈ Π΄ΠΎΠ»ΠΆΠ½Ρ Π±ΡΡΡ ΠΏΠ»Π°Π²Π½ΡΠΌΠΈ, Π½ΠΈΠΊΠ°ΠΊΠΈΡ ΠΏΠ΅ΡΠ΅Ρ Π»Π΅ΡΡΠΎΠ² Π±ΡΡΡ Π½Π΅ Π΄ΠΎΠ»ΠΆΠ½ΠΎ. ΠΠ°ΡΠ΅ΠΌ Π½Π΅ΠΎΠ±Ρ ΠΎΠ΄ΠΈΠΌΠΎ ΠΏΡΠΈΠΏΠ°ΡΡΡ ΠΊ ΠΎΠ±ΠΌΠΎΡΠΊΠ΅ ΠΏΡΠΎΠ²ΠΎΠ΄, Π²Π΅Π΄ΡΡΠΈΠΉ ΠΊ Π°Π²ΡΠΎΠΌΠΎΠ±ΠΈΠ»ΡΠ½ΠΎΠΉ ΠΌΠ°Π³Π½ΠΈΡΠΎΠ»Π΅ Π² ΡΠ°Π»ΠΎΠ½Π΅. Π‘Π»Π΅Π΄ΡΠ΅Ρ ΠΏΠΎΠ΄ΠΎΠ±ΡΠ°ΡΡ ΠΏΠ»Π°ΡΡΠΈΠΊΠΎΠ²ΡΠΉ ΡΠ΅Ρ ΠΎΠ», ΡΠΎΠΎΡΠ²Π΅ΡΡΡΠ²ΡΡΡΠΈΠΉ ΠΏΠΎΠ»ΡΡΠΈΠ²ΡΠ΅ΠΉΡΡ ΠΊΠΎΠ½ΡΡΡΡΠΊΡΠΈΠΈ ΠΈ ΡΠ°Π·ΠΌΠ΅ΡΡ ΡΡΠ°ΡΠ½ΠΎΠ³ΠΎ ΠΌΠ΅ΡΡΠ° Π΄Π»Ρ Π°Π½ΡΠ΅Π½Π½Ρ.

ΠΠΎΠΆΠ½ΠΎ ΠΏΠ΅ΡΠ΅Ρ ΠΎΠ΄ΠΈΡΡ ΠΊ ΠΌΠΎΠ½ΡΠ°ΠΆΡ ΠΌΠ΅Ρ Π°Π½ΠΈΠ·ΠΌΠ° Π½Π° ΠΊΡΡΡΡ ΡΡΠ°Π½ΡΠΏΠΎΡΡΠ°. Π‘ΡΡΠ΅ΡΡΠ²ΡΠ΅Ρ Π½Π΅ΡΠΊΠΎΠ»ΡΠΊΠΎ ΡΠΏΠΎΡΠΎΠ±ΠΎΠ², ΠΊΠ°ΠΊ ΡΡΠΎ ΠΌΠΎΠΆΠ½ΠΎ ΡΠ΄Π΅Π»Π°ΡΡ:
- ΠΏΡΠΈ ΠΏΠΎΠΌΠΎΡΠΈ ΠΌΠ°Π³Π½ΠΈΡΠΎΠ²;
- ΠΈΡΠΏΠΎΠ»ΡΠ·ΡΡ Π²Π°ΠΊΡΡΠΌΠ½ΡΠ΅ ΠΏΡΠΈΡΠΎΡΠΊΠΈ;
- ΡΡΡΡΠ±ΡΠΈΠ½Π°ΠΌΠΈ;
- ΡΡΡΠ°Π½ΠΎΠ²ΠΈΡΡ ΠΌΠ΅ΡΡΠΎ Π΄Π»Ρ ΡΡΠ°ΡΠ½ΠΎΠΉ Π°Π½ΡΠ΅Π½Π½Ρ;
- ΠΏΡΠΈ ΠΏΠΎΠΌΠΎΡΠΈ ΡΠ΅Π·ΡΠ±Ρ.
ΠΡΠΎΠ²ΠΎΠ΄ ΡΠ»Π΅Π΄ΡΠ΅Ρ ΠΏΡΠΎΡΡΠ½ΡΡΡ Π²Π΄ΠΎΠ»Ρ ΠΊΠΎΡΠΏΡΡΠ°, ΠΆΠ΅Π»Π°ΡΠ΅Π»ΡΠ½ΠΎ Π²Π΄ΠΎΠ»Ρ ΠΎΠ΄Π½ΠΎΠΉ ΠΈΠ· ΡΡΠΎΠ΅ΠΊ ΡΡΠ°Π½ΡΠΏΠΎΡΡΠ½ΠΎΠ³ΠΎ ΡΡΠ΅Π΄ΡΡΠ²Π°. Π ΠΊΠΎΡΠΏΡΡΠ΅ ΠΌΠΎΠΆΠ½ΠΎ ΠΏΡΠΎΡΠ²Π΅ΡΠ»ΠΈΡΡ 2 ΠΎΡΠ²Π΅ΡΡΡΠΈΡ, ΠΆΠ΅Π»Π°ΡΠ΅Π»ΡΠ½ΠΎ ΠΏΠΎΠ»ΠΎΠΆΠΈΡΡ ΠΏΡΠΎΠ²ΠΎΠ΄ ΠΏΠΎ ΠΏΠ΅ΡΠΈΠΌΠ΅ΡΡΡ Π΄Π²Π΅ΡΠ½ΠΎΠ³ΠΎ ΠΏΡΠΎΠ΅ΠΌΠ° ΠΈ Π·Π°ΡΠΈΠΊΡΠΈΡΠΎΠ²Π°ΡΡ Π²ΡΠ΅.
ΠΠΎΡΠ»Π΅ ΠΌΠΎΠ½ΡΠ°ΠΆΠ° ΡΠ»Π΅Π΄ΡΠ΅Ρ ΠΏΡΠΎΠ»ΠΎΠΆΠΈΡΡ ΠΊΠ°Π±Π΅Π»Ρ ΠΏΠΎ Π±ΠΎΠΊΠΎΠ²ΠΎΠΉ ΡΠ°ΡΡΠΈ ΠΈ ΡΠΎΠ΅Π΄ΠΈΠ½ΠΈΡΡ Π΅Π³ΠΎ Ρ ΡΠ°Π΄ΠΈΠΎΠΏΡΠΈΠ΅ΠΌΠ½ΠΈΠΊΠΎΠΌ.
ΠΠΎΠ½ΡΠ°ΠΆ ΡΠ°Π΄ΠΈΠΎΠΏΡΠΈΠ΅ΠΌΠ½ΠΎΠ³ΠΎ ΠΌΠ΅Ρ Π°Π½ΠΈΠ·ΠΌΠ° Π½Π° ΠΊΠΎΡΠΏΡΡ Π°Π²ΡΠΎΠΌΠΎΠ±ΠΈΠ»Ρ Ρ ΠΈΡΠΏΠΎΠ»ΡΠ·ΠΎΠ²Π°Π½ΠΈΠ΅ΠΌ ΠΈΠΌΠ΅ΡΡΠ΅Π³ΠΎ ΡΠ°Π·ΡΠ΅ΠΌΠ°:
- ΠΠ·ΡΡΡ ΠΏΡΠΎΠ²ΠΎΠ»ΠΎΠΊΡ ΠΈ Π½Π°ΡΠ΅Π·Π°ΡΡ ΡΠ΅Π·ΡΠ±Ρ.
- Π‘ ΠΎΠ΄Π½ΠΎΠΉ ΡΡΠΎΡΠΎΠ½Ρ ΡΠ΅Π·ΡΠ±Π° Π΄ΠΎΠ»ΠΆΠ½Π° Π±ΡΡΡ Π΄Π»ΠΈΠ½Π½Π΅Π΅ Π²ΡΡΠΎΡΡ ΠΈΠ·ΠΎΠ»ΡΡΠΎΡΠ°, Ρ.ΠΊ. ΡΠ°ΠΌ Π±ΡΠ΄Π΅Ρ Π΅ΡΠ΅ 3 Π³Π°ΠΉΠΊΠΈ.
- ΠΠ°ΠΊΡΡΡΠΈΡΡ ΠΏΠ΅ΡΠ²ΡΡ Π³Π°ΠΉΠΊΡ.
- ΠΡΡΠ°Π²ΠΈΡΡ ΠΏΡΠΎΠ²ΠΎΠ»ΠΎΠΊΡ Π² ΡΠ°Π·ΡΠ΅ΠΌ ΠΈΠ·ΠΎΠ»ΡΡΠΎΡΠ° ΠΈ Π·Π°ΠΊΡΡΡΠΈΡΡ Π³Π°ΠΉΠΊΡ β2.
- ΠΠ°ΡΠΈΠΊΡΠΈΡΠΎΠ²Π°ΡΡ Π²ΡΠ΅ ΠΊΠΎΠ½ΡΡΠ³Π°ΠΉΠΊΠΎΠΉ.
- ΠΡΡΠ°Π²ΠΈΡΡ ΠΈΠ·ΠΎΠ»ΡΡΠΎΡ Π² ΠΎΡΠ²Π΅ΡΡΡΠΈΠ΅, Π½Π°Ρ ΠΎΠ΄ΡΡΠ΅Π΅ΡΡ Π½Π° ΠΊΠΎΡΠΏΡΡΠ΅ ΡΡΠ°Π½ΡΠΏΠΎΡΡΠ°.
- ΠΠ°ΡΠΈΡΡΠΈΡΡ ΡΠ΅Π½ΡΡΠ°Π»ΡΠ½ΡΡ ΠΆΠΈΠ»Ρ ΡΠ°Π΄ΠΈΠΎΠΊΠ°Π±Π΅Π»Ρ.
- ΠΠ°ΠΌΠΎΡΠ°ΡΡ Π½Π΅ΡΠΊΠΎΠ»ΡΠΊΠΎ Π²ΠΈΡΠΊΠΎΠ² Π·Π°ΡΠΈΡΠ΅Π½Π½ΠΎΠΉ ΠΆΠΈΠ»Ρ, Π·Π°ΠΊΡΠ΅ΠΏΠΈΡΡ Π²ΡΠ΅ Π³Π°ΠΉΠΊΠ°ΠΌΠΈ.
- Π‘ΠΎΠ΅Π΄ΠΈΠ½ΠΈΡΡ ΡΠΊΡΠ°Π½ ΠΏΡΠΎΠ²ΠΎΠ΄Π° Ρ ΠΊΠΎΡΠΏΡΡΠΎΠΌ ΡΡΠ°Π½ΡΠΏΠΎΡΡΠ½ΠΎΠ³ΠΎ ΡΡΠ΅Π΄ΡΡΠ²Π°.
- ΠΠΎΠ΄ΡΠΎΠ΅Π΄ΠΈΠ½ΠΈΡΡ ΠΊΠΎ Π²ΡΠΎΡΠΎΠΌΡ ΠΊΠΎΠ½ΡΡ ΠΊΠ°Π±Π΅Π»Ρ Π°Π½ΡΠ΅Π½Π½ΡΠΉ ΡΠ°Π·ΡΠ΅ΠΌ.
- ΠΠ°ΡΠΈΠΊΡΠΈΡΠΎΠ²Π°ΡΡ ΠΊΠ°Π±Π΅Π»Ρ Π² ΡΠ°Π»ΠΎΠ½Π΅. ΠΠ»Ρ ΡΡΠΈΡ ΡΠ΅Π»Π΅ΠΉ ΡΠ΅ΠΊΠΎΠΌΠ΅Π½Π΄ΡΠ΅ΡΡΡ Π²ΠΎΡΠΏΠΎΠ»ΡΠ·ΠΎΠ²Π°ΡΡΡΡ ΡΠ΅ΡΠΌΠΎΠ·Π°ΡΠΈΡΠ½ΡΠΌ ΠΊΠ»Π΅Π΅ΠΌ.
ΠΡΠ»ΠΈ ΠΏΠΎΠ»ΡΠ·ΠΎΠ²Π°ΡΠ΅Π»Ρ Π²ΡΠ±ΡΠ°Π» Π°ΠΊΡΠΈΠ²Π½ΡΠΉ Π²ΠΈΠ΄ ΠΏΡΠΈΠ΅ΠΌΠ½ΠΎΠ³ΠΎ ΠΌΠ΅Ρ Π°Π½ΠΈΠ·ΠΌΠ°, ΡΠΎ Π΅Π³ΠΎ Π½ΡΠΆΠ½ΠΎ ΡΡΡΠ°Π½Π°Π²Π»ΠΈΠ²Π°ΡΡ Π½Π° Π»ΠΎΠ±ΠΎΠ²ΠΎΠΌ ΡΡΠ΅ΠΊΠ»Π΅ ΠΏΡΠΈ ΠΏΠΎΠΌΠΎΡΠΈ Π²ΡΠ±ΡΠ°Π½Π½ΠΎΠ³ΠΎ Π²Π°ΠΌΠΈ ΠΊΡΠΎΠ½ΡΡΠ΅ΠΉΠ½Π° Ρ Π²Π°ΠΊΡΡΠΌΠ½ΠΎΠΉ ΠΏΡΠΈΡΠΎΡΠΊΠΎΠΉ.
ΠΡΠ΅ ΡΠ°Π±ΠΎΡΡ ΠΏΠΎ ΠΌΠΎΠ½ΡΠ°ΠΆΡ ΠΈ ΠΏΠΎΠ΄ΠΊΠ»ΡΡΠ΅Π½ΠΈΡ Π΄ΠΎΠ»ΠΆΠ½Ρ ΠΏΡΠΎΠ²ΠΎΠ΄ΠΈΡΡΡΡ ΠΏΡΠΈ ΠΎΡΠΊΠ»ΡΡΠ΅Π½Π½ΠΎΠΌ ΡΠΈΠ»ΠΎΠ²ΠΎΠΌ Π°Π³ΡΠ΅Π³Π°ΡΠ΅ Π°Π²ΡΠΎΠΌΠΎΠ±ΠΈΠ»Ρ.
ΠΠΎΠ΄ΠΊΠ»ΡΡΠ΅Π½ΠΈΠ΅ ΠΈ Π½Π°ΡΡΡΠΎΠΉΠΊΠ°
ΠΠΎΠ½ΡΡΡΡΠΊΡΠΈΡ Π°Π²ΡΠΎΠ°Π½ΡΠ΅Π½Π½Ρ Π΄Π»Ρ ΠΏΡΠΈΠ΅ΠΌΠ° ΡΠ°Π΄ΠΈΠΎ Π² Π°Π²ΡΠΎ Π²ΠΊΠ»ΡΡΠ°Π΅Ρ Π² ΡΠ΅Π±Ρ 3 ΠΏΡΠΎΠ²ΠΎΠ΄Π°:

- ΠΠ»Ρ Π·Π°Π·Π΅ΠΌΠ»Π΅Π½ΠΈΡ ΠΈ ΡΡΡΠ°Π½ΠΎΠ²ΠΊΠΈ ΠΏΡΠΈΠ΅ΠΌΠ½ΠΎΠ³ΠΎ ΡΡΡΡΠΎΠΉΡΡΠ²Π°. ΠΠ½ ΠΏΠΎΠ΄ΠΊΠ»ΡΡΠ°Π΅ΡΡΡ ΠΊ ΠΌΠ΅ΡΠ°Π»Π»ΠΈΡΠ΅ΡΠΊΠΎΠΌΡ ΠΊΡΠ΅ΠΏΠ΅ΠΆΠ½ΠΎΠΌΡ ΡΠ»Π΅ΠΌΠ΅Π½ΡΡ ΠΈ Π·Π°ΠΊΡΡΡΠΈΠ²Π°Π΅ΡΡΡ.
- ΠΡΠΎΠ²ΠΎΠ΄ Π΄Π»Ρ ΠΏΠΈΡΠ°Π½ΠΈΡ. ΠΠ½ Π΄ΠΎΠ»ΠΆΠ΅Π½ ΠΏΠΎΠ΄ΡΠΎΠ΅Π΄ΠΈΠ½ΡΡΡΡΡ ΠΊ ΠΈΠ΄ΡΡΠ΅ΠΌΡ ΠΎΡ ΡΠ°Π΄ΠΈΠΎΠΏΡΠΈΠ΅ΠΌΠ½ΠΈΠΊΠ° ΠΏΡΠΎΠ²ΠΎΠ΄Ρ.
- ΠΠΎΠ½ΡΠ°ΠΊΡΠ½ΡΠΉ. ΠΠ³ΠΎ ΡΡΡΠ°Π½Π°Π²Π»ΠΈΠ²Π°ΡΡ Π² ΡΠΏΠ΅ΡΠΈΠ°Π»ΡΠ½ΡΠΉ ΡΠ°Π·ΡΠ΅ΠΌ, ΠΊΠΎΡΠΎΡΡΠΉ Π΅ΡΡΡ Π½Π° ΠΊΠΎΡΠΏΡΡΠ΅ Π°Π²ΡΠΎΠΌΠ°Π³Π½ΠΈΡΠΎΠ»Ρ. Π Π½Π΅ΠΊΠΎΡΠΎΡΡΡ ΡΡΡΡΠΎΠΉΡΡΠ²Π°Ρ ΠΏΡΠΎΠ²ΠΎΠ΄ ΠΏΠΈΡΠ°Π½ΠΈΡ ΠΈ ΠΊΠΎΠ½ΡΠ°ΠΊΡΠ½ΡΠΉ ΠΌΠΎΠ³ΡΡ Π±ΡΡΡ ΠΎΠ±ΡΠ΅Π΄ΠΈΠ½Π΅Π½Ρ Π² ΠΎΠ΄ΠΈΠ½ ΠΎΠ±ΡΠΈΠΉ.
ΠΠΎΡΡΠΎΠΈΠ½ΡΡΠ²Π° ΠΈ Π½Π΅Π΄ΠΎΡΡΠ°ΡΠΊΠΈ
Π‘Π΄Π΅Π»Π°Π½Π½ΡΡ Π½Π°ΡΡΠΆΠ½ΡΡ Π°Π½ΡΠ΅Π½Π½Ρ Π΄Π»Ρ Π°Π²ΡΠΎΠΌΠ°Π³Π½ΠΈΡΠΎΠ»Ρ ΡΠ²ΠΎΠΈΠΌΠΈ ΡΡΠΊΠ°ΠΌΠΈ Π² Π΄ΠΎΠΌΠ°ΡΠ½ΠΈΡ ΡΡΠ»ΠΎΠ²ΠΈΡΡ ΠΌΠΎΠΆΠ½ΠΎ ΡΠΌΠΎΠ½ΡΠΈΡΠΎΠ²Π°ΡΡ ΠΏΠΎΠ΄ Π»ΡΠ±ΠΎΠΉ ΠΊΡΠ·ΠΎΠ² ΡΡΠ°Π½ΡΠΏΠΎΡΡΠ½ΠΎΠ³ΠΎ ΡΡΠ΅Π΄ΡΡΠ²Π°. Π£ ΡΠ°ΠΊΠΈΡ ΠΌΠ΅Ρ Π°Π½ΠΈΠ·ΠΌΠΎΠ² Π½Π΅ Π²ΠΎΠ·Π½ΠΈΠΊΠ°Π΅Ρ Π½ΠΈΠΊΠ°ΠΊΠΈΡ ΠΏΡΠΎΠ±Π»Π΅ΠΌ Ρ Π²ΡΡΠΎΡΠΎΠΉ ΡΡΡΠ°Π½ΠΎΠ²ΠΊΠΈ Π΄Π»Ρ ΠΏΡΠΈΠ΅ΠΌΠ° Π€Π ΡΠΈΠ³Π½Π°Π»Π°. ΠΡΠ΅ ΠΎΠ΄ΠΈΠ½ ΠΏΠ»ΡΡ ΡΠ°ΠΌΠΎΠ΄Π΅Π»ΡΠ½ΠΎΠ³ΠΎ Π΄Π΅Π²Π°ΠΉΡΠ° β Π»ΡΡΡΠ΅Π΅ ΠΊΠ°ΡΠ΅ΡΡΠ²ΠΎ ΠΏΡΠΈΠ΅ΠΌΠ° ΡΠΈΠ³Π½Π°Π»ΠΎΠ², ΠΏΠΎ ΡΡΠ°Π²Π½Π΅Π½ΠΈΡ Ρ Π·Π°Π²ΠΎΠ΄ΡΠΊΠΈΠΌΠΈ ΠΌΠ΅Ρ Π°Π½ΠΈΠ·ΠΌΠ°ΠΌΠΈ. Π ΡΠ»ΡΡΠ°Π΅ Π½Π΅ΠΎΠ±Ρ ΠΎΠ΄ΠΈΠΌΠΎΡΡΠΈ ΠΏΠΎΠ»ΡΠ·ΠΎΠ²Π°ΡΠ΅Π»Ρ ΡΠΌΠΎΠΆΠ΅Ρ ΠΏΠ΅ΡΠ΅Π΄Π΅Π»Π°ΡΡ Π΅Π΅ Π² GPS-Π°Π½ΡΠ΅Π½Π½Ρ.
Π ΠΌΠΈΠ½ΡΡΠ°ΠΌ ΠΌΠΎΠΆΠ½ΠΎ ΠΎΡΠ½Π΅ΡΡΠΈ ΡΠΎΡ ΠΌΠΎΠΌΠ΅Π½Ρ, ΡΡΠΎ ΠΊ ΡΠ°ΠΌΠΎΠ΄Π΅Π»ΡΠ½ΠΎΠΉ Π°Π½ΡΠ΅Π½Π½Π΅ ΠΌΠΎΠ³ΡΡ ΠΏΠΎΡΠ²ΠΈΡΡΡΡ Π²ΠΎΠΏΡΠΎΡΡ Ρ ΡΠΎΡΡΡΠ΄Π½ΠΈΠΊΠΎΠ² Π³ΠΎΡΡΠ΄Π°ΡΡΡΠ²Π΅Π½Π½ΠΎΠΉ ΠΈΠ½ΡΠΏΠ΅ΠΊΡΠΈΠΈ Π±Π΅Π·ΠΎΠΏΠ°ΡΠ½ΠΎΡΡΠΈ Π΄ΠΎΡΠΎΠΆΠ½ΠΎΠ³ΠΎ Π΄Π²ΠΈΠΆΠ΅Π½ΠΈΡ. ΠΡΠΎΠ²ΠΎΠ΄Π° ΠΎΡ ΠΏΡΠΈΠ΅ΠΌΠ½ΠΎΠ³ΠΎ ΠΌΠ΅Ρ Π°Π½ΠΈΠ·ΠΌΠ° ΠΌΠΎΠ³ΡΡ ΠΈΡΠΏΠΎΡΡΠΈΡΡ ΠΈΠ½ΡΠ΅ΡΡΠ΅Ρ ΡΠ°Π»ΠΎΠ½Π°. Π Π½Π΅ΠΊΠΎΡΠΎΡΡΡ ΡΠ»ΡΡΠ°ΡΡ ΠΌΠΎΠΆΠ΅Ρ ΠΏΠΎΡΡΠ΅Π±ΠΎΠ²Π°ΡΡΡΡ ΡΠ²Π΅ΡΠ»Π΅Π½ΠΈΠ΅ ΠΊΡΠ·ΠΎΠ²Π° Π΄Π»Ρ ΡΡΡΠ°Π½ΠΎΠ²ΠΊΠΈ Π΄Π°Π½Π½ΠΎΠ³ΠΎ ΡΡΡΡΠΎΠΉΡΡΠ²Π°.
autotuning.expert
