Зкономерности изменения работоспособности автомобилей
14
ТЕХНИЧЕСКИЕ ХАРАКТЕРИСТИКИ ДВИГАТЕЛЯ
Общеизвестная информация по техническим характеристикам ДВС
представлена здесь исключительно из соображений необходимости по-
нимания последующих сведений по маркировкам и классификациям
АТС. К тому же большинство из этих терминов приводятся в паспортах
технических характеристик АТС [4, 12, 13, 14, 15].
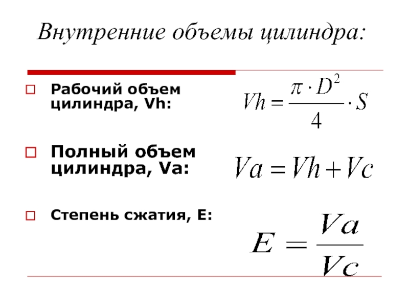
Рабочий объем цилиндров (литраж двигателя)
л
– сумма рабо-
чих объемов всех цилиндров, т.
е. это произведение рабочего объема
одного цилиндра
V
h
на количество цилиндров
i
:
.
(1.1)
Рабочий объем цилиндра
V
h
– это объем пространства, освобождае-
мого поршнем в цилиндре при перемещении его от верхней мертвой точки
(ВМТ) до нижней мертвой точки (НМТ), как изображено на рис.
1.1.
(1.2)
Объем камеры сгорания
V
c
над поршнем при его положении в ВМТ (рис. 1.1).
Полный объем цилиндра
V
a
– это объем пространства над поршнем
при нахождении его в НМТ.
Очевидно, что полный объем цилиндра
V
a
ра-
вен сумме рабочего объема цилиндра
V
h
и объема его камеры сгорания
V
c
:
V
a
= V
h
+
c
.
(1.3)
Степень сжатия
ε
– это отношение полного объема цилиндра
V
a
к
объему камеры сгорания
V
c
, т.е.
ε
= V
a
/ V
c
=
(
V
h
+
V
c
)
/ V
c
=
1 +
V
h
/ V
c
.
(1.4)
Степень сжатия показывает, во сколько раз уменьшается объем ци-
линдра двигателя при перемещении поршня из НМТ в ВМТ. Степень
сжатия – величина безразмерная. В бензиновых двигателях
ε
= 6,5…11,
в дизельных –
ε
= 14…25.
Ход поршня и диаметр цилиндра
(
S
и
D
) определяют размеры
двигателя.
Если отношение
S/D
меньше или равно единице, то двигатель
называют короткоходным, в противном случае – длинноходным. Боль-
шинство современных автомобильных двигателей короткоходные.
Увеличение рабочего объема двигателя
Одним из самых лучших видов доработок, которые можно провести с двигателем внутреннего сгорания, является увеличение его рабочего объема.
Рабочий объем цилиндра, это часть объема цилиндра находящаяся между нижней мертвой точкой поршня и верхней мертвой точкой. Соответственно рабочий обем двигателя это сумма всех рабочих объемов цилиндров двигателя.
Полезность увеличения рабочего объема двигателя.
1.При увеличении объема ресурс практически не изменяется, так как не увеличивается литровая мощность двигателя.
2.Крутящий момент увеличивается во всем диапазоне оборотов, двигатель становиться более тяговитым и может эксплуатироваться на меньших оборотах.
3.Появляется больший резерв мощности для дальнейшего тюнинга.
Некоторые моменты которые нужно учитывать при увеличении рабочего объема двигателя.
1.При увеличении объема система впуска и выпуска уже не будет также хорошо справляться с наполнением цилиндров и отведением выхлопных газов. Двигатель становиться более низовым, так как на высоких оборотах система впуска не будет успевать полностью наполнять цилиндры.
2.Установленный до этого верховой распредвал сместит ниже пик максимального момента.
Методы увеличения рабочего объема двигателя.
Рабочий объем можно повысить тремя способами.
1 Увеличить диаметры цилиндров путем расточки блока или гильз цилиндров и установки других комплектов поршней и колец.
При этом двигатель получается более верховой так как диаметр поршня увеличили, а ход поршня остался на прежнем уровне.
Соотношение диаметра поршня к ходу цилиндра сместилось в сторону увеличения диаметра цилиндра. Такая схеме лучше поддается
форсировке по увеличению рабочих оборотов двигателя. мощность и крутящий момент увеличивается за счет увеличения поверхности поршня на которую воздействует давление,
образуемое при сгорании топлива.
2 Увеличить ход поршня. Здесь уже понадобиться заменить коленвал на более длинноходный, и на такую же величину уменьшить суммарную длину поршня с шатуном.
Достигается это, либо установкой новых поршней со смещенным отверстием вверх, под поршневой палец, либо установкой более коротких шатунов. Есть еще вариант замены блока цилиндров на более высокий. Двигатель получается
более низовой и с большим крутящим моментом в рабочем диапазоне оборотов. Прибавка мощности и крутящего момента достигается за счет увеличения рычажности коленчатого
вала. (Толкающее давление поршня воздействует на более длинную шейку коленчатого вала) Необходимо учитывать что при установке длинноходного коленвала увеличиваются углы работы шатуна.
Это в свою очередь увеличивает боковое
давление поршня на стенки цилиндра, что значительно уменьшает ресурс шатунно поршневой группы при очень длинноходном коленвале.
3 Третий способ сочетает в себе оба способа описанные выше. При увеличении диаметра цилиндров и увеличении хода поршня можно максимально увеличить рабочий объем двигателя. Хотя это и очень дорогостоящий вид тюнинга, зато на этом этапе происходит как бы заложение фундамента под дальнейшее модифицированеие вашего двигателя, ведь ни кто еще не отменял поговорку «ни что не заменит кубические сантиметры»
Читать другие тюнинг статьи
Тюнинг подкапотного пространства
облегчение автомобиля
улучшение аэродинамики
Фильтр пониженного сопротивления
Код ТН ВЭД 8703607093. Автомобили повышенной проходимости с рабочим объемом цилиндров двс не менее 3500 см3, но не более 4200 см3, поименованные в доп. примечании еаэс 6 к данной группе, у которых мощность двс больше макс.
30-минутной мощности эл. двигателя. Товарная номенклатура внешнеэкономической деятельности ЕАЭС Письмо 01-11/74405 от 29.12.2020 ФТС России (Ставки акцизов по ввозимым подакцизным товарам, коды вида платежа и КБК)1418 руб/л.с. — Легковые: С ДВИГАТЕЛЕМ..более 300 кВт (400 лс)
Письмо 01-11/74405 от 29.12.2020 ФТС России (Ставки акцизов по ввозимым подакцизным товарам, коды вида платежа и КБК)
1370 руб/л.с. — Легковые: С ДВИГАТЕЛЕМ..более 225 кВт (300 лс)
Письмо 01-11/74405 от 29.12.2020 ФТС России (Ставки акцизов по ввозимым подакцизным товарам, коды вида платежа и КБК)
804 руб/л.с. — Легковые: С ДВИГАТЕЛЕМ..более 150 кВт (200 лс)
Письмо 01-11/74405 от 29.12.2020 ФТС России (Ставки акцизов по ввозимым подакцизным товарам, коды вида платежа и КБК)
491 руб/л.с. — Легковые с ДВИГАТЕЛЕМ.
.более 112,5кВт(150лс)
Письмо 01-11/74405 от 29.12.2020 ФТС России (Ставки акцизов по ввозимым подакцизным товарам, коды вида платежа и КБК)
51 руб/л.с. — Легковые ПРОЧИЕ,С ДВИГАТЕЛЕМ..более 67,5кВт (90лс)
Письмо 01-11/74405 от 29.12.2020 ФТС России (Ставки акцизов по ввозимым подакцизным товарам, коды вида платежа и КБК)
Не облагается- Легковые с двигателем до 67,5кВт (90лс)
Письмо 01-11/74405 от 29.12.2020 ФТС России (Ставки акцизов по ввозимым подакцизным товарам, коды вида платежа и КБК)
Не облагается- Прочие
Письмо 01-11/74405 от 29.12.2020 ФТС России (Ставки акцизов по ввозимым подакцизным товарам, коды вида платежа и КБК)
Почему рабочий объем мотора нельзя округлить?
«Почему двигатель 1.
6 — это 1598 куб. см, а не 1600?» — поинтересовался в комментариях наш читатель Дмитрий Миронов, и это заставило нас призадуматься. Само собой, вбивая параметры того или иного мотора в таблицу технических характеристик (к примеру, при публикации тест-драйва новой Honda Pilot), мы регулярно замечаем, что обозначающее рабочий объем число никогда не бывает круглым. К примеру, недавний «дизельгейт» разгорелся вокруг «двухлитрового» двигателя Volkswagen, но на деле рабочий объем этого силового агрегата составляет чуть меньше двух литров – 1968 куб. см. Большинству моторов не хватает до порога округления считанных «кубиков»: рекордсмен в этой сфере – битурбовая «шестерка» под капотом суперкара Nissan GT-R с результатом в 3799 куб. см. И какой мотор ни возьми – не найдешь числа, которое заканчивалось бы двумя или тремя нулями. Что же является причиной хронической «нехватки кубиков»? Высчитать истинный, неокругленный рабочий объем двигателя непросто даже мотористам. На деле все очень просто – при условии, что вы помните школьный курс геометрии.
Получить целые числа было бы чрезвычайно легко, если бы цилиндры двигателя представляли собой прямоугольные параллелепипеды. Но в реальности они цилиндрические – и значит, их объем считается по формуле V=π r2 h. «В этой формуле r — радиус цилиндра, h — ход поршня, — подтвердили нам в ООО «ММС Рус» (официального дистрибьютора автомобилей марки Mitsubishi). А π – это число «пи». Как известно, оно «бесконечно», а если и округляется, то до третьего-четвертого знака после запятой. Именно поэтому круглых чисел не получится, даже если будут заканчиваться нулями числа, обозначающие диаметр цилиндра и ход поршня…» Так что, на вопрос Дмитрия Миронова можно дать парадоксальный ответ: объем цилиндра (а с ним и мотора) нельзя округлить из-за того, что цилиндр круглый в сечении! Напомним, что задача округления числа «пи» с каждым годом только усложняется в силу того, что оно регулярно становится длиннее, — математики высчитывают все более и более удаленные от запятой знаки. В 2010 году был высчитан пятитриллионный (!) знак, а сейчас число этих знаков уже приближается к пятнадцати триллионам P.
S. АвтоВести до сих пор не ответили на простой вопрос, интересующий лично вас? Тогда оставьте этот вопрос в комментариях. Но не забудьте перед этим свериться с полным списком материалов этой рубрики.
Длинноходные и короткоходные моторы – в чем разница, и какие лучше?
Средняя скорость, и какой она бывает
Для понимания вопроса придется вспомнить немного о конструкции ДВС и принципах его работы. Вы наверняка знаете, что в основе любой конструкции двигателя внутреннего сгорания лежит воздействие расширяющихся газов на поршень. Поршни могут быть любой формы и размеров, но у любого поршня есть такой параметр, как средняя скорость, и от нее зависит очень и очень многое.
Средняя скорость поршня – это величина, которую можно определить по формуле Vp = Sn/30, где S – ход поршня, м; n – частота вращения, мин-1. И именно она определяет степень возможного форсирования двигателя по оборотам, ускорения элементов шатунно-поршневой группы во время работы, а также его механический КПД.
От средней скорости поршня зависят нагрузки на стенку поршня, на поршневой палец, шатун и коленвал. Причем зависимость эта квадратичная: с увеличением скорости (Vp) в два раза нагрузки увеличиваются в четыре раза, а если в три – то в девять раз.
Эксперименты инженеров-мотористов уже очень давно доказали, что классическая конструкция шатунно-поршневой группы выдерживает максимальную скорость порядка 17-23 м/с. И чем выше эта величина, тем скорее изнашивается мотор. Увеличить скорость поршня практически невозможно – самые облегченные гоночные двигатели Формулы-1 имели скорость порядка 23-25 м/с, и это безумно много. Этого удалось достичь только потому, что «формульные» моторы рассчитаны на очень короткую эксплуатацию – от них не требуется «ходить» по 100 000 км.
От теории – к практике. Как известно, мощность мотора – это производная от крутящего момента, помноженного на обороты (об этом я писал большую статью с таблицами и графиками).
То есть, если мы хотим получить больше мощности, то надо увеличивать обороты. А так как скорость поршня ограничена, то у нас не остается другого выбора, кроме как уменьшить его ход. Чем меньше расстояние нужно пройти поршню за один оборот, тем меньше может быть его скорость.
Короткоходные, длинноходные и «квадратные» моторы
Казалось бы, выше мы только что озвучили два прекрасных аргумента для максимального уменьшения хода поршня. К тому же, чем меньше ход поршня, тем больше диаметр цилиндра при том же объеме, и тем более крупные клапаны можно поставить. Улучшается газообмен, а значит, и работа мотора в целом… Но, как оказалось, безмерно уменьшать ход тоже нельзя.
Чем меньше ход, тем больше должен быть диаметр цилиндра, если мы хотим сохранить объем. А вот форма камеры сгорания с ростом диаметра цилиндра ухудшается, соотношение объема камеры и площади неизбежно растет, увеличивается коэффициент остаточных газов, возрастают тепловые потери, ухудшается сгорание топлива… КПД падает, склонность к детонации повышается, ухудшаются экономичность и экологичность.
При уменьшении хода поршня снижается, к тому же, и диаметр кривошипа коленчатого вала, а значит, уменьшается крутящий момент мотора. Ухудшаются и массогабаритные параметры двигателей – они становятся куда крупнее в горизонтальном сечении. К тому же для сохранения рабочего объема приходится увеличивать число цилиндров, а это уже ведет к резкому повышению сложности конструкции. В общем, нужен был компромисс.
Основные задачи проектирования моторов решили к 60-м годам прошлого века, тогда же нащупали пределы прочности конструкции по средней скорости поршня. Стало ясно, что оптимальные параметры мощности, общего КПД и габаритов у атмосферного мотора получаются в том случае, если диаметр цилиндра равен ходу поршня или чуть меньше.
На фото: двигатель Nissan QashqaiЕсли они совпадают, то такие моторы еще называют «квадратными». Моторы, у которых диаметр цилиндра все-таки больше хода поршня, называют короткоходными, а те, у которых он меньше, – длинноходными.
Внимательный читатель скажет: стоп, а откуда вообще взялись короткоходные моторы, если эксперименты доказали, что эффективнее всего «квадратные» или чуть-чуть длинноходные?! Все просто: короткоходники получили распространение в автоспорте.
Там расход топлива и приемистость на низких оборотах не сильно «делали погоду», и можно было пожертвовать КПД ради достижения большей мощности на высоких оборотах при сохранении малого рабочего объема.
Для получения лучшей топливной экономичности, тяги и чистоты выхлопа, наоборот, ход поршня увеличивали, жертвуя оборотами и максимальной мощностью. Длинноходные моторы применяли там, где были нужны тяга и экономичность.
Тем временем, к 80-м годам среднюю скорость поршня в серийных моторах довели до предела в 18 м/с, дальше ее увеличивать не получалось. Такая ситуация сохранилась до 90-х, когда требования к массогабаритным и экономическим характеристикам моторов резко возросли.
Длинноходный прогресс
90-е годы – это в первую очередь массовое внедрение новых экологических норм, резкое повышение массы кузова автомобилей из-за новых требований по пассивной безопасности, а заодно и возросшие требования к габаритам и экономичности силовых агрегатов.
Машины становились просторнее изнутри и безопаснее во всех смыслах.
А двигателям приходилось поспевать за прогрессом. Массовый переход на многоклапанные головки блоков цилиндров повысил мощность и сделал моторы чище. Средний рабочий объем мотора постарались уменьшить и тем самым выиграть в расходе топлива и габаритах. Прогресс в области конструирования поршневой группы позволил уменьшить высоту поршня и увеличить длину шатуна, сделав больше механический КПД мотора.
Следовательно, стало возможно перейти к более длинноходным конструкциям, которые при том же рабочем объеме были компактнее, имели больший крутящий момент и к тому же стали экономичнее. Облегчение поршневой группы позволило снизить нагрузки на нее при высоких оборотах, а массовое внедрение турбонаддува и регулируемого впуска – еще и выиграть в максимальной мощности и тяге. Умеренно длинноходные моторы от этого только выиграли.
В 2000-е в стане двигателей объемом от 2 литров наметился перелом в переходе от «квадратов» к длинноходным конструкциям.
И вот вам несколько примеров. При рабочем объеме 2 литра моторы VW серии ЕА888 (стоят на множестве моделей концерна от Skoda Octavia до Audi A5) имеют ход поршня 92,8 мм при диаметре цилиндра 82,5, а 2-литровые моторы Renault серии F4R (более всего известный по Duster) – 93 мм и 82,7 соответственно. Моторы Toyota объемом 1,8 л серии 1ZZ (Corolla, Avensis и др.) – еще более длинноходные, их размерность 91,5х79.
Рабочие обороты таких двигателей заметно уменьшились, особенно у турбонаддувных, снизились и обороты максимальной мощности. А значит и снижение механического КПД уже не столь важно, зато преимущества налицо. По габаритам моторы лишь немного больше «классических» 1,6 из недавнего прошлого, а по тяге и расходу топлива намного превосходят однообъемных предшественников.
В современных моторах пытаются сочетать высокую эффективность работы длинноходных моторов и повышенный механический КПД короткоходных. Так, в ультрасовременном (но тем не менее уже снимаемом с производства) моторе BMW серии N20В20 (стоят на 1-й, 3-й, 5-й сериях, X1 и X3) применяется несимметричная поршневая группа, в которой ось коленчатого вала и ось поршневых пальцев смещены относительно оси цилиндров.
Тут используются регулируемый маслонасос, плазменное напыление цилиндров, бездроссельный впуск и прочие технические «фокусы» для снижения механических потерь и сопротивления впуска. Размерность этого длинноходного мотора 90,1х84, и никто не скажет, что у него плохие характеристики хоть в чем-то, кроме надежности.
Дизели
Дизельные моторы, которые в силу особенностей рабочего цикла обычно являются длинноходными и низкооборотными, выиграли вдвойне. Внедрение турбонаддува резко подняло крутящий момент и позволило снизить степень сжатия, а прогресс топливной аппаратуры и поршневой группы – еще и увеличить рабочие обороты.
На фото: двигатель Volkswagen Golf TDIВ итоге дизели превзошли по литровой мощности атмосферные бензиновые моторы, а по крутящему моменту – бензиновые моторы с наддувом. Так, двигатели серии N57 (3-я, 5-я, 7-я серии, X3, X5 и др.) от BMW при диаметре цилиндра 84 мм и ходе поршня 90 мм имеют рабочий объем 2,993 литра, мощность до 381 л. с. и 740 Нм крутящего момента.
Средняя скорость поршня при этом – 13,2 метра в секунду.
Оборотная сторона
Конечно же, беспроигрышных лотерей не бывает, и чудесной высокой отдачи добились ценой надежности – тут нет никакого секрета. Старый принцип актуален и поныне: у «сильно длинноходных» моторов высокая средняя скорость поршня увеличивает нагрузку на стенки цилиндра.
Конечно же, материалы становятся лучше, но при сравнении двигателей одной серии с разными параметрами хода поршня и диаметра цилиндра заметно, что длинноходные модели более склонны к износу поршневых колец и задирам цилиндров. И ресурс поршневой у них оказывается существенно ниже, чем у более «квадратных» собратьев.
А вот при сравнении разных моторов все далеко не так однозначно. На моторах с алюминиевым блоком и алюсиловым покрытием стараются снизить нагрузку на стенку цилиндра в том числе и снижением хода поршня, но, как правило, все равно ресурс получается меньше, чем у моторов с чугунными гильзами или блоком.
Мотор Renault-Nissan серии M4R (Qashqai, Fluence и др.), который пришел на смену уже упомянутому чугунному F4R, имеет ход поршня 90,1 мм при диаметре цилиндра 84 – он все еще длинноходный, но ход поршня значительно сократился. Габариты при этом не увеличиваются за счет более тонкостенной конструкции блока цилиндров.
На фото: двигатель Renault LatitudeСовременные двигатели не нуждаются в высоких оборотах для достижения высокой мощности, а экономичность и экологичность становятся все важнее. Пусть даже в реальной эксплуатации заявленные характеристики и не подтверждаются… К тому же, можно путем усложнения конструкции обойти множество ограничений, которые десятки лет заставляли делать выбор между мощностью и экономичностью моторов.
Короткоходные «крутильные» моторы просто вымирают, им нет места в новом мире. Даже в Формуле-1 отказались от экстремальных конструкций с рабочими оборотами за 19 тысяч и соотношением диаметра цилиндра и хода поршня больше 2,4 к 1. Конечно, для фанатов и гоночных серий выпуск подобной техники сохранится, но в практическом плане смысла в ней уже нет.
Победа длинноходных конструкций, за редким исключением, фактически состоялась.
Одним из немногих «оплотов короткоходности» до недавнего времени оставались атмосферные V6 и V8 от Mercedes-Benz. Так, моторы серии М272 (E-Klasse W211, M-Class W164 и др.) – откровенно короткоходные во всех вариантах исполнения. Например, у 3-литровой версии соотношение хода к диаметру будет 82,1 к 88. Как и их предки в лице М104, так и их наследники вплоть до М276, они были олицетворением успешных короткоходных моторов. Компания не стремилась к излишней компактности моторов, места было достаточно, а момента у двигателей объемом 3-3,5 литра и так хватало с запасом. Городить длинноходную конструкцию не было смысла.
Но новое поколение двигателей AMG серий М133/М176 с наддувом стали длинноходными – 83х92 мм, как и перспективная рядная шестерка 3,0 с наддувом серии М256 – 83х92,4 мм.
На фото: двигатель Mercedes-AMG CLA 45 4MATICИз «могикан» остаются разве что моторы GM, их блок V8 6,2 Vortec/L86/LT1 все еще не стремится к компактности, имея размерность 103,25х92 мм, и даже компрессорная версия LT4 сохраняет ту же размерность блока.
Но это, скорее всего, тоже ненадолго.
Конец спорам
Даунсайз, наддув, непосредственный впрыск, гладкая моментная характеристика, высокий крутящий момент, регулируемый ГРМ и продвинутые трансмиссии сотворили маленькое чудо. Споры «длинноходный или короткоходный» уже более не актуальны.
Моторы вдруг прибавили в литровой мощности до границ, ранее считавшихся возможными только для специально подготовленных гоночных моторов. Увидев цифры в 120-150 л. с. с литра объема, мы уже не удивляемся, и даже 200 л. с. на литр кажутся вполне реальными, а «смешной» паспортный расход топлива для мощной и тяжелой машины кажется вполне реальным. Дизельные двигатели из «гадких утят» превратились в прекрасных лебедей с литровой мощностью даже большей, чем у бензиновых двигателей.
Во многом все это, плюс уменьшение габаритов и веса моторов, стало возможным благодаря длинноходной конструкции. Окончательно оформившийся тренд вряд ли переломится, особенно с учетом прогнозируемого вытеснения ДВС электромоторами и разнообразными «удлинителями дистанции».
Автомобиль Хёндэ Солярис, рабочий объем двигателя 1591,мощность двигателя 123л.с. цвет белый Лот №1 | Пензенская область
Порядок оформления участия в торгах, перечень документов участника и требования к оформлению:
В соответствии с регламентом работы электронной площадки Сайт электронной площадки
Порядок и критерии определения победителя торгов:
Победителем торгов (Выигравшим аукцион) признается участник, предложивший наиболее высокую цену за продаваемое имущество. Сайт электронной площадки
Срок и порядок подписания договора купли — продажи:
К участию в торгах допускаются заявители, представившие заявки на участие в торгах и прилагаемые к ним документы, которые соответствуют требованиям, установленным Федеральным законом «О несостоятельности (банкротстве)» и указанным в сообщении о проведении торгов. Заявители, допущенные к участию в торгах, признаются участниками торгов.
Решение об отказе в допуске заявителя к участию в торгах принимается в случае, если:
заявка на участие в торгах не соответствует требованиям, установленным законодательством Российской Федерации и настоящим Предложением;
-представленные заявителем документы не соответствуют установленным к ним требованиям или сведения, содержащиеся в них, недостоверны;
поступление задатка на счет, указанный в сообщении о проведении торгов, не подтверждено на дату составления протокола об определении участников торгов.
В открытых торгах могут принимать участие только лица, признанные участниками торгов. Предложения о цене заявляются на электронной площадке участниками торгов открыто в ходе проведения торгов.
Аукцион проводится путем повышения начальной цены продажи на величину, кратную величине «шага аукциона».
Победителем открытых торгов признается участник торгов, предложивший наиболее высокую цену.
В случае, если не были представлены заявки на участие в торгах или к участию в торгах был допущен только один участник, организатор торгов принимает решение о признании торгов несостоявшимися.
Если к участию в торгах был допущен только один участник, заявка которого на участие в торгах содержит предложение о цене имущества должника не ниже установленной начальной цены имущества должника, договор купли-продажи заключается организатором с этим участником торгов в соответствии с представленным им предложением о цене имущества должника.
В течение пяти дней с даты подписания протокола о результатах торгов управляющий направляет победителю торгов предложение заключить договор купли-продажи имущества с приложением проекта данного договора в соответствии с представленным победителем торгов предложением о цене имущества.
Договор купли-продажи имущества должен быть заключен в течение пяти дней с даты получения победителем торгов предложения о заключении данного договора.
В случае отказа или уклонения победителя торгов от подписания договора купли-продажи имущества в течение пяти дней со дня получения предложения конкурсного управляющего о заключении такого договора внесенный задаток ему не возвращается и организатор торгов предлагает заключить договор купли-продажи участнику торгов, предложившему наиболее высокую цену имущества по сравнению с ценой, предложенной другими участниками торгов, за исключением победителя торгов.
Суммы внесенных заявителями задатков возвращаются всем заявителям, за исключением победителя торгов, в течение пяти рабочих дней со дня подписания протокола о результатах проведения торгов.
При заключении договора с лицом, выигравшим торги, сумма внесенного им задатка засчитывается в счет исполнения договора.
Передача имущества конкурсным управляющим и принятие его покупателем осуществляются по передаточному акту, подписываемому сторонами и оформляемому в соответствии с законодательством Российской Федерации, в течении 5 дней с даты полной оплаты имущества.
В случае неоплаты полной стоимости имущества по договору в течение 20 календарных дней со дня подписания договора купли-продажи имущества , договор расторгается и имущество составляющее предмет торгов, считается не проданным
Сроки уплаты покупной цены по итогам проведения торгов:
Победитель торгов перечисляет денежные средства в оплату приобретенного имущества в течение 20 календарных дней со дня подписания договора купли-продажи имущества по следующим реквизитам: Получатель Бобков Александр Владимирович ИНН 580317321840 , р\с 40817810541100915217,Банк получателя ПАО АКБ «АВАНГАРД»,БИК 044525201, К/С 30101810000000000201.
Рабочий объем цилиндра
Рабочий объём — Википедия
Материал из Википедии — свободной энциклопедии
Текущая версия страницы пока не проверялась опытными участниками и может значительно отличаться от версии, проверенной 18 октября 2019; проверки требует 1 правка. Текущая версия страницы пока не проверялась опытными участниками и может значительно отличаться от версии, проверенной 18 октября 2019; проверки требует 1 правка.Рабочий объём (рабочий объём двигателя) — важнейший конструктивный параметр (характеристика) двигателя внутреннего сгорания (ДВС), выражаемый в кубических сантиметрах (см³) или литрах (л), в США применяются также кубические дюймы (cid). Входит в краткую характеристику любого автомобиля, мотоцикла, трактора, автобуса, тепловоза или судна с поршневым мотором.
Рабочий объём двигателя в значительной степени определяет его мощность и иные рабочие параметры.
Рабочий объём равен сумме рабочих объёмов всех цилиндров двигателя.
В свою очередь, рабочий объём цилиндра определяется как произведение площади сечения цилиндра на длину рабочего хода поршня (от НМТ до ВМТ). По величине рабочего объёма бензиновые автомобильные двигатели делятся на микролитражные (до 1,1 л), малолитражные (1,2-1,5 л), среднелитражные (1,6-3,5 л) и крупнолитражные (свыше 3,5 л). У дизельных двигателей данный параметр отличается в большую сторону из-за меньшей удельной мощности.
Во многих странах налогообложение автомобильных транспортных средств определяется именно рабочим объёмом, например, в Италии легковые автомобили с рабочим объёмом бензинового двигателя свыше 2000 см³ облагаются повышенным налогом. В Белоруссии так же налог на автомобили считается по объёму двигателя.
Одним из перспективных направлений развития конструкции ДВС является создание моторов с изменяемым рабочим объёмом, что достигается применением системы автоматического (электронного) отключения нескольких цилиндров при режимах частичной нагрузки двигателя.
Данная система уже применяется на некоторых новых серийных американских пикапах и внедорожниках и позволяет экономить в среднем 20 % топлива. Существуют также специальные двигатели с устройством непосредственного (механического) изменения рабочего хода поршня, но они пока не вышли из опытно-экспериментальной стадии. Впрочем, ДВС с изменяемым рабочим объёмом достаточно давно применяются в качестве лабораторного оборудования, например, при определении октанового числа бензина «моторным методом».
Рабочий объём является одной из главных характеристик не только мотора, но и всего ТС. Поэтому его часто указывают в названии модели, а также на багажниках легковых автомобилей рядом с названием модели или вообще в модельном индексе. Указывать объём могут по-разному. Вот несколько способов для примера:
ВАЗ 21093 , на правом молдинге указан объём в 1100 кубических сантиметров
На багажнике слева число 400 означает объёмом в 4 литра
VW Tiguan с мотором объёмом в 2 литра , что указано на крышке багажника справа
Советско-Российский автопром, а также практически все мотоциклы мира[править | править код]
На молдинге пишется, например, Sputnik 1500, что означает модель «Спутник» и объём двигателя в 1500 кубических сантиметров.
Мерседес Бенц и Лексус[править | править код]
Например, Мерседес S400 означает S-класс с объёмом двигателя в 4 литра или, например, Lexus IS250 — означает модель IS с объёмом 2,5 л.
BMW и Infiniti[править | править код]
Например, BMW 528i означает кузов 5-й серии с объёмом двигателя 2,8 литра или, например, Infiniti QX 56 до 2013 года означает модель QX с объёмом 5,6 л .
Другие марки[править | править код]
Наиболее популярным обозначением объёма является десятичная дробь в которой целое значение является литр. Например Dodge Ram Cummins 5,9 означает что на нём стоит мотор Cummins объёмом в 5,9 литра.
Yamaha[править | править код]
Yamaha R1 имеет объём чуть менее литра , когда как Yamaha R6 имеет объём 0,6 л.
ru.wikipedia.org
РАБОЧИЙ ОБЪЁМ ЦИЛИНДРА — это… Что такое РАБОЧИЙ ОБЪЁМ ЦИЛИНДРА?
- РАБОЧИЙ ОБЪЁМ ЦИЛИНДРА
РАБОЧИЙ ОБЪЁМ ЦИЛИНДРА — объём, освобождаемый поршнем при его движении от верхней мёртвой точки до нижней, равный произведению площади поршня на его рабочий ход (см.
). Выражается в кубических метрах и литрах, а для мотоциклетных и лодочных подвесных двигателей — в кубических сантиметрах. Суммарный Р. о. всех цилиндров двигателя иногда называют литражом двигателя.
Большая политехническая энциклопедия. — М.: Мир и образование. Рязанцев В. Д.. 2011.
- РАБОЧЕЕ ТЕЛО
- РАБОЧИЙ ОРГАН МАШИНЫ
Смотреть что такое «РАБОЧИЙ ОБЪЁМ ЦИЛИНДРА» в других словарях:
рабочий объём цилиндра — — [А.С.Гольдберг. Англо русский энергетический словарь. 2006 г.] Тематики энергетика в целом EN displacement … Справочник технического переводчика
Рабочий объём — Для улучшения этой статьи желательно?: Викифицировать статью … Википедия
Рабочий объем — Рабочий объём (рабочий объём двигателя, литраж) один из важнейших конструктивных параметров (характеристик) двигателя внутреннего сгорания (ДВС), выражаемый в литрах (л) или кубических сантиметрах (см³).
Литраж двигателя в значительной степени… … ВикипедияОбъём двигателя — 4 тактный цикл двигателя внутреннего сгорания Такты: 1.Всасывание горючей смеси. 2.Сжатие. 3.Рабочий ход. 4.Выхлоп. Двухтактный цикл. Такты: 1. При движении поршня вверх сжатие топливной смеси в текущем цикле и всасывание смеси для следующего… … Википедия
Гильза цилиндра — сменная цилиндрическая вставка, устанавливаемая в блок картере поршневых тепловых двигателей (См. Тепловой двигатель) с водяным охлаждением. Г. ц. изготовляют из чугуна и применяют в блоках из алюминиевых сплавов для уменьшения износа… … Большая советская энциклопедия
Бензиновый двигатель внутреннего сгорания — Бензиновый двигатель W16 Bugatti Veyron Бензиновые двигатели это класс двигателей внутреннего сгорания, в цилиндрах которых предварительно сжатая топливовоздушная смесь поджигается электрической и … Википедия
Четырехтактный двигатель — Бензиновые двигатели это класс двигателей внутреннего сгорания, в цилиндрах которых предварительно сжатая топливовоздушная смесь поджигается электрической искрой.
Управление мощностью в данном типе двигателей производится, как правило,… … ВикипедияЧетырёхтактный мотор — Бензиновые двигатели это класс двигателей внутреннего сгорания, в цилиндрах которых предварительно сжатая топливовоздушная смесь поджигается электрической искрой. Управление мощностью в данном типе двигателей производится, как правило,… … Википедия
Поршневой двигатель внутреннего сгорания — 4 тактный цикл двигателя внутреннего сгорания Такты: 1. Всасывание горючей смеси. 2. Сжатие. 3. Рабочий ход. 4. Выхлоп. Двухтактный цикл. Такты: 1. При движении поршня вверх сжатие топливной смеси в … Википедия
Иж Планета — Общая информация Производитель Ижевский машиностроительный завод Годы выпуска 1962 1967 … Википедия
polytechnic_dictionary.academic.ru
Конструктивные параметры двигателей — DRIVE2
Любой двигатель характеризуется следующими конструктивно заданными параметрами, практически неизменными в процессе эксплуатации автомобиля.
Объем камеры сгорания — объем полости цилиндра и углубления в головке над поршнем, находящимся в верхней мертвой точке — крайнем положении на наибольшем удалении от коленвала.
Рабочий объем цилиндра — пространство, которое освобождает поршень при движении от верхней до нижней мертвой точки.
Последняя является крайним положением поршня на наименьшем удалении от коленвала.
Полный объем цилиндра — равен сумме рабочего объема и объема камеры сгорания.
Рабочий объем двигателя (литраж) складывается из рабочих объемов всех цилиндров.
Степень сжатия — отношение полного объема цилиндра к объему камеры сгорания. Этот параметр показывает, во сколько раз уменьшается полный объем при перемещении поршня из нижней мертвой точки в верхнюю. Для бензиновых двигателей определяет октановое число применяемого топлива.
— Показатели двигателей
Показателями двигателя называют величины, характеризующие его работу.
Помимо конструктивных параметров, они зависят от особенностей и настроек систем питания и зажигания, степени износа деталей и пр.
Давление в конце такта сжатия (компрессия) является показателем технического состояния (изношенности) цилиндро-поршневой группы и клапанов.
Крутящий момент на коленчатом валу двигателя определяет силу тяги на колесах: чем он больше, тем лучше динамика разгона автомобиля. Равен произведению силы на плечо (рис. 3) и измеряется в Н·м (Ньютон на метр), ранее в кгс.м (килограмм-сила на метр).
Крутящий момент увеличивается с ростом:
* рабочего объема . Поэтому двигатели, которым необходим значительный крутящий момент, обладают большим объемом;
* давления горящих газов в цилиндрах, которое ограничено детонацией (взрывное горение бензо-воздушной смеси, сопровождаемое характерным звонким звуком. Ошибочно называется «стуком поршневых пальцев») или ростом нагрузок в дизелях.
Максимальный крутящий момент двигатель развивает при определенных оборотах (см.
ниже), они вместе с его величиной указываются в технической документации.
Мощность двигателя — величина, показывающая, какую работу он совершает в единицу времени, измеряется в кВт (ранее в лошадиных силах). Одна лошадиная сила (л.с.) приблизительно равняется 0,74 кВт. Мощность равна произведению крутящего момента на угловую скорость коленвала (число оборотов в минуту, умноженное на определенный коэффициент).
Двигатели большей мощности производители получают увеличением:
* рабочего объема, что, в свою очередь, приводит к росту габаритов двигателя и ограничению допустимых максимальных оборотов из-за значительных сил инерции увеличившихся деталей;
* оборотов коленчатого вала, число которых ограничено инерционными силами и увеличением износа деталей. Высокооборотный двигатель одинаковой мощности (при прочих равных условиях — конструкции двигателя, технологии изготовления, применяемых материалах и т.д.) с низкооборотным обладает меньшим сроком службы, так как в среднем для одного и того же пробега его коленчатый вал будет совершать больше оборотов;
* давления в цилиндре путем повышения степени сжатия либо наддувом воздуха посредством турбо- или механических нагнетателей.
Для применения наддува степень сжатия вынужденно уменьшают для предотвращения детонации (у бензиновых двигателей) и снижения жесткости работы (повышенные нагрузки в цилиндро-поршневой группе дизеля, сопровождаемые чрезмерным шумом) (у дизелей). Наддув позволяет, например, сохранить мощность при меньшем рабочем объеме.
Номинальная мощность — гарантируемая производителем мощность при полной подаче топлива на определенных оборотах. Именно она, а не максимальная мощность, указывается в технической документации на двигатель.
Удельный расход топлива — это количество топлива, расходуемого двигателем на 1 кВт развиваемой мощности за один час. Является показателем совершенства конструкции двигателя: чем расход ниже, тем более эффективно используется энергия сгорающего в цилиндрах топлива.
— Характеристики двигателей
При одних и тех же конструктивных параметрах у разных двигателей такие показатели, как мощность, крутящий момент и удельный расход топлива, могут отличаться.
Это связано с такими особенностями, как количество клапанов на цилиндр, фазы газораспределения и т. п. Поэтому для оценки работы двигателя на разных оборотах используют характеристики — зависимость его показателей от режимов работы. Характеристики определяются опытным путем на специальных стендах, так как теоретически они рассчитываются лишь приблизительно.
Как правило, в технической документации к автомобилю приводятся внешние скоростные характеристики двигателя (рис. 4), определяющие зависимость мощности, крутящего момента и удельного расхода топлива от числа оборотов коленвала при полной подаче топлива. Они дают представление о максимальных показателях двигателя.
Показатели двигателя (упрощенно) изменяются по следующим причинам. С увеличением числа оборотов коленвала растет крутящий момент благодаря тому, что в цилиндры поступает больше топлива. Примерно на средних оборотах он достигает своего максимума, а затем начинает снижаться. Это происходит из-за того, что с увеличением скорости вращения коленвала начинают играть существенную роль инерционные силы, силы трения, аэродинамическое сопротивление впускных трубопроводов, ухудшающее наполнение цилиндров свежим зарядом топливо-воздушной смеси, и т.
п.
Быстрый рост крутящего момента двигателя указывает на хорошую динамику разгона автомобиля благодаря интенсивному увеличению силы тяги на колесах. Чем дольше величина момента находится в районе своего максимума и не снижается, тем лучше. Такой двигатель более приспособлен к изменению дорожных условий и реже придется переключать передачи.
Мощность растет вместе с крутящим моментом и даже, когда он начинает снижаться, продолжает увеличиваться благодаря повышению оборотов. После достижения максимума мощность начинает снижаться по той же причине, по которой уменьшается крутящий момент. Обороты несколько выше максимальной мощности ограничивают регулирующими устройствами, так как в этом режиме значительная часть топлива расходуется не на совершение полезной работы, а на преодоление сил инерции и трения в двигателе. Максимальная мощность определяет максимальную скорость автомобиля. В этом режиме автомобиль не разгоняется и двигатель работает только на преодоление сил сопротивления движению — сопротивления воздуха, сопротивления качению и т.
п.
Величина удельного расхода топлива также меняется в зависимости от оборотов коленвала, что видно на характеристике (см. рис. 4). Удельный расход топлива должен находиться как можно дольше вблизи минимума; это указывает на хорошую экономичность двигателя. Минимальный удельный расход, как правило, достигается чуть ниже средних оборотов, на которых в основном и эксплуатируется автомобиль при движении в городе.
Пунктирной линией на графике показаны более оптимальные характеристики двигателя.
www.drive2.ru
Понятия и определения принятые для поршневых двигателей
Основные определения, принятые для поршневых двигателей, указаны далее с использованием схемы одноцилиндрового двигателя.
Верхняя мертвая точка (в.м.т.) — положение поршня в цилиндре, при котором расстояние от него до оси коленчатого вала двигателя наибольшее.
Нижняя мертвая точка (н.м.т.) — положение поршня в цилиндре, при котором расстояние от него до оси коленчатого вала двигателя наименьшее.
Ход поршня S (м) — расстояние по оси цилиндра между мертвыми точками. При каждом ходе поршня коленчатый вал поворачивается на полоборота, т. е. на 180°. Ход поршня равен двум радиусам кривошипа коленчатого вала, т. е. S= 2r.
Рисунок. Схема одноцилиндрового четырёхтактного двигателя
Рабочий объем цилиндра Кл (м³) — объем цилиндра, освобождаемый поршнем при перемещении от в.м.т. до н.м.т.:
где d — диаметр цилиндра, м; S — ход поршня, м.
Объем камеры сжатия Vс, (м³) — объем пространства над поршнем, находящимся в в. м. т.
Полный объем цилиндра Vо (м ) — сумма объема камеры сжатия и рабочего объема цилиндра, т. е. пространство над поршнем, когда он находится в н. м. т.
Литраж двигателя Vд, — это сумма рабочих объемов всех его цилиндров, выраженная в литрах.
Степень сжатия — отношение полного объема цилиндра к объему камеры сжатия.
Степень сжатия — это отвлеченное число, показывающее, во сколько раз полный объем цилиндра больше объема камеры сжатия.
Рабочий цикл двигателя — комплекс последовательных периодически повторяющихся процессов (впуск, сжатие, сгорание, расширение и выпуск), в результате которых энергия топлива преобразуется в механическую работу.
Такт — часть рабочего цикла, происходящая за время движения поршня от одной мертвой точки до другой, т. е. условно принимаем, что такт происходит за один ход поршня.
Двигатели, в которых рабочий цикл совершается за четыре хода (такта) поршня или за два оборота коленчатого вала, называют четырехтактными. Двигатели, в которых рабочий цикл совершается за два хода поршня или за один оборот коленчатого вала, считают двухтактными.
ustroistvo-avtomobilya.ru
Калькулятор для расчета рабочего объема цилиндров двигателя автомобиля
Рабочий объем цилиндра представляет собой объем находящийся между крайними позициями движения поршня.
Формула расчета цилиндра известна еще со школьной программы – объем равен произведению площади основания на высоту. И для того чтобы вычислить объем двигателя автомобиля либо мотоцикла также нужно воспользоваться этими множителями. Рабочий объём любого цилиндра двигателя рассчитывается так:
где,
h — длина хода поршня мм в цилиндре от ВМТ до НМТ (Верхняя и Нижняя мёртвая точки)
r — радиус поршня мм
п — 3,14 не именное число.
Как узнать объем двигателя
Для расчета рабочего объема двигателя вам будет нужно посчитать объем одного цилиндра и затем умножить на их количество у ДВС. И того получается:
Vдвиг = число Пи умножено на квадрат радиуса (диаметр поршня) умноженное на высоту хода и умноженное на кол-во цилиндров.
Поскольку, как правило, параметры поршня везде указываются в миллиметрах, а объем двигателя измеряется в см. куб., то для перевода единиц измерения, результат придется разделить еще на 1000.
Заметьте, что полный объем и рабочий, отличаются, так как поршень имеет выпуклости и выточки под клапана и в него также входить объем камеры сгорания.
Поэтому не стоит путать эти два понятия. И чтобы рассчитать реальный (полный) объем цилиндра, нужно суммировать объем камеры и рабочий объем.
Определить объем двигателя можно обычным калькулятором, зная параметры цилиндра и поршня, но посчитать рабочий объем в см³ нашим, в режиме онлайн, будет намного проще и быстрее, тем более, если вам расчеты нужны, дабы узнать мощность двигателя, поскольку эти показатели напрямую зависят друг от друга.
Объем двигателя внутреннего сгорания очень часто также могут называть литражом, поскольку измеряется как в кубических сантиметрах (более точное значение), так и литрах (округленное), 1000 см³ равняется 1 л.
Расчет объема ДВС калькулятором
Чтобы посчитать объем интересующего вас двигателя нужно внести 3 цифры в соответствующие поля, — результат появится автоматически. Все три значения можно посмотреть в паспортных данных автомобиля или тех. характеристиках конкретной детали либо же определить, какой объем поршневой поможет штангенциркуль.
Таким образом, если к примеру у вас получилось что объем равен 1598 см³, то в литрах он будет обозначен как 1,6 л, а если вышло число 2429 см³, то 2,4 литра.
Длинноходный и короткоходный поршень
Также замете, что при одинаковом количестве цилиндров и рабочем объеме двигатели могут иметь разный диаметр цилиндров, ход поршней и мощность таких моторов так же будет разной. Движок с короткоходными поршнями очень прожорлив и имеет малый КПД, но достигает большой мощности на высоких оборотах. А длинноходные стоят там, где нужна тяга и экономичность.
Следовательно, на вопрос «как узнать объем двигателя по лошадиным силам» можно дать твердый ответ – никак. Ведь лошадиные силы хоть и имеют связь с объемом двигателя, но вычислить его по ним не получится, поскольку формула их взаимоотношения еще включает много разных показателей. Так что определить кубические сантиметры двигателя можно исключительно по параметрам поршневой.
Зачем нужно проверять объем двигателя
Чаще всего узнают объем двигателя когда хотят увеличить степень сжатия, то есть если хотят расточить цилиндры с целью тюнинга.
Поскольку чем больше степень сжатия, тем больше будет давление на поршень при сгорании смеси, а следовательно, двигатель будет более мощным. Технология изменения объема в большую сторону, дабы нарастить степень сжатия, очень выгодна — ведь порция топливной смеси такая же, а полезной работы больше. Но всему есть свой предел и чрезмерное её увеличение грозит самовоспламенением, вследствие чего происходит детонация, которая не только уменьшает мощность, но и грозит разрушением мотора.
etlib.ru
Рабочий объем двигателя
Рабочий объем двигателя – это один из важнейших показателей, влияющих на мощностно-динамические характеристики автомобиля. Среди автолюбителей распространено мнение, что чем эта характеристика выше, тем лучше. Однако на деле это не всегда так. Чтобы понять, каким образом литраж влияет на эксплуатационные характеристики авто, и каково должно быть ее оптимальное значение, следует освежить в памяти устройство двигателя внутреннего сгорания.
Предназначение силового агрегата состоит в том, чтобы преобразовать энергию сгорания топлива в механическую.
Рабочая смесь поступает внутрь цилиндра, где воспламеняется и расширяется, толкая поршень, который, в свою очередь, посредством шатуна приводит во вращение коленчатый вал.
Чем больше объем цилиндра, тем больше рабочей смеси можно в него подать, и тем большее количество энергии получить. Формула для вычисления объема цилиндра выглядит как произведение площади его поперечного сечения на высоту, когда поршень находится в нижней мертвой точке.
Рабочий объем двигателя (литраж) – это сумма рабочих объемов его цилиндров, или произведение объема одного цилиндра на их количество. Измеряется он в куб. сантиметрах или в литрах.
На что влияет литраж
Как уже было сказано, чем больше объем цилиндра, тем больше топлива в нем можно сжечь за один такт. Соответственно, и энергия его сгорания будет выше. В результате повышается мощность мотора и динамические характеристики автомобиля.
Однако не следует забывать о том, что большие двигатели обладают большим аппетитом.
Так, если полуторалитровый бензиновый силовой агрегат в городском цикле расходует в среднем 9-10 литров горючего на 100 км пути, то двухлитровому мотору потребуется 12-13 литров топлива. На трассе разница меньше, примерно 6,5-7 литров против 8-8,5.
Причина в том, что во время работы на холостом ходу больший двигатель также потребляет больше бензина, при этом во время движения он позволяет быстрее разогнать машину до требуемой скорости, т.е. сокращается время работы в неэкономичном режиме.
Формула «больше объем – выше мощность» справедлива для легковых автомобилей. У грузовиков применяется несколько иной подход. Большой объем не обязательно подразумевает «табун лошадей» под капотом, поскольку для этих автомобилей более важной характеристикой является большой крутящий момент во всех диапазонах оборотов коленвала.
Так, у тягача КамАЗ-54115 объем силового агрегата составляет 10,85 л (объем только одного цилиндра сопоставим с рабочим объемом двигателя малолитражки), при этом мощность его составляет всего 240 л.
с. Для сравнения, BMW X5 c трехлитровым дизельным мотором развивает мощность 218 л.с. справедливости ради стоит отметить, что на тяжелые грузовики КамАЗ последнего поколения, ставятся более современные моторы объемом 11,76 л и мощностью до 400 л.с.
Оптимальный литраж
Практически все производители предлагают несколько моторов для одной и той же модели автомобиля, и выбрать оптимальный двигатель не всегда просто. Условно автомобили делятся на несколько классов:
- микролитражные, с объемом мотора не более 1100 куб. см;
- малолитражные, с объемом 1200 – 1700 куб. см;
- среднелитражные, с объемом 1800 – 3500 куб. см;
- крупнолитражные, с объемом более 3500 куб. см.
Существует градация силовых агрегатов по классам автомобилей. Для машин класса В обычно предлагаются моторы от 1,0 до 1,6 л, С-класс оснащается моторами объемом от 1,4 до 2 литров, D-класс – 1,6 – 2,5 л, Е-класс – от 2 литров.
Выбирая подходящий двигатель для себя, будущий автовладелец должен определить, в каких условиях авто будет преимущественно использоваться.
Для езды в городских условиях вполне подойдет мотор с меньшим литражом (например, 1,4 л), если он обладает хорошей тягой на низких оборотах. Если же на низах тяга недостаточная, двигатель постоянно придется «крутить», и об обещанных восьми литрах топлива на 100 км пробега по городу можно забыть.
Необходимо учитывать и то, что включенная климатическая установка отнимает значительную часть мощности и увеличивает расход горючего. На автомобиле с маломощным мотором ездить при этом становится неприятно, поскольку водитель постоянно будет вынужден включать низшие передачи.
Если машина преимущественно будет эксплуатироваться в условиях трассы, для нее лучше выбрать двигатель побольше.
- Во-первых, разница в расходе будет не такой значительной;
- во-вторых, под капотом автомобиля постоянно будет запас мощности, который позволит водителю более уверенно выходить на обгон;
- к тому же, включение кондиционера или системы климат-контроля, практически не отражается на динамике авто.

znanieavto.ru
Что такое рабочий объём двигателя и на что он влияет
Двигатель является важнейшей компонентой любого транспортного средства, а его литраж у большинства ассоциируется с мощностью силового агрегата. В целом такой подход можно считать соответствующим истине.
Но за цифрами 1.1, 2.0, 3.5 мы видим только параметр, определяющий класс автомобиля: микролитражка, малолитражка, гольф-класс или крупнолитражное авто. Что же такое объём мотора на физическом уровне, понимают далеко не все.
Понятие рабочего объёма цилиндра
Распространённое определение рабочего объёма двигателя звучит следующим образом: им обозначают суммарное значение объёмов цилиндров силового агрегата, а под объёмом поршня следует понимать произведение длины его хода на площадь верхней проекции. Ход поршня, в свою очередь – это расстояние между верхней и нижней мёртвыми точками.
Таким образом, рабочим объёмом цилиндра называют объём камеры сгорания, в которой и происходят энергетические процессы – воспламенение горючей смеси и её сгорание.
В такте впуска происходит наполнение цилиндра топливовоздушной смесью, который завершается, когда поршень находится в нижней МТ. При движении поршня в обратном направлении происходит сжатие горючей смеси и её воспламенение.
Степень сжатия определяется при делении полного объёма цилиндра (когда поршень пребывает в НМТ) к объёму камеры сгорания (ВМТ). Чем больше степень сжатия, тем с большей силой смесь при возгорании и расширении давит на поршень, то есть от этого показателя напрямую зависит мощность мотора.
Таким образом, для увеличения мощности двигателей достаточно увеличивать степень сжатии. Но на деле всё упирается в некий предел сжатия, при превышении которого смесь самовозгорается без искры или сгорает настолько быстро, что двигатель начинает детонировать и работать неустойчиво.
Симптомы детонационных процессов – постукивания, доносящиеся из двигателя, наличие густого выхлопа чёрного цвета, а также падение мощности.
Автопроизводители тратят много усилий, чтобы увеличить степень сжатия и при этом избавиться от детонации, но делать это им становится всё труднее.
Рост мощности зависит также от скорости вращения коленвала, но и этот показатель бесконечно увеличивать нельзя: горючая смесь не будет успевать попадать в цилиндр, возникают проблемы с выводом отработанных газов, да и износ деталей при увеличении скорости вращения также увеличивается.
Современные моторы – многоцилиндровые. Это означает, что рабочий объём двигателя является арифметической суммой полных объёмов всех цилиндров, и чем он больше, тем выше класс автомобиля и мощнее силовой агрегат.
Для чего требуется проверка рабочего объёма мотора
Рядовому автомобилисту этот показатель, строго говоря, не нужен, но есть категория водителей, стремящихся выжать из своего мотора всё до капельки. Вот им знать рабочий объём камеры сгорания нужно для увеличения степени сжатия, достигаемого таким хитрым способом, как расточка цилиндров.
Подобный приём считается едва ли не единственным доступным способом увеличения мощности мотора, причём экономически очень выгодным – ведь при том же объёме топливной смеси полезной работы выполняется намного больше. Но, как мы уже отмечали, здесь необходимо соблюдать меру: при увеличении степени сжатия сверх пороговой смесь будет самовоспламеняться, что приведёт к нестабильной работе, уменьшению мощности и даже разрушением силового агрегата.
Расчет объёма цилиндра
Итаке, рассмотрим методику, как узнать рабочий (не полный) объём двигателя. Общую формулу мы уже называли: это результат умножения объёма 1 цилиндра на их количество в данном ДВС. А объём цилиндра определяется как умножение R2*L*π.
Длину и диаметр поршня принято обозначать в миллиметрах, объём силового агрегата – в кубических сантиметрах, поэтому полученный результат делят на 1000.
Нужно понимать, что понятия полный/рабочий объёмы – не тождественные, поскольку поршень имеет проточки, выпуклости и другие геометрические детали, плюс необходимо учесть объём камеры сгорания.
Если влияние геометрии цилиндра минимально, то объём КС учитывать необходимо обязательно: полный объём получается сложением объёма рабочего и камеры сгорания.
Таким образом, определить рабочий объём цилиндра (силового агрегата, разумеется, тоже) можно с помощью калькулятора, достаточно знать исходные данные. Но если этих цифр под рукой нет, можно воспользоваться онлайн калькуляторами, многие из которых могут определять и мощность силового агрегата, поскольку это взаимозависимые показатели.
Часто объём мотора называют литражом и указывают не в кубических сантиметрах, а литрах. Таким образом, 1300 см3 эквивалентно 1,3 л., то есть полученное значение нужно разделить на тысячу.
Расчет объёма мотора онлайн калькулятором
Найти сайт, предлагающий такой калькулятор, не проблема. Чтобы посчитать рабочий объём двигателя, вам останется ввести три цифры в соответствующие поля и нажать кнопку расчет (иногда результат рассчитывается и автоматически, как только вы ввели последнюю цифру).
Исходные данные можно взять в паспортных данных транспортного средства.
Обычно значение в кубических сантиметрах крайне редко получается целым, поэтому при переводе в литры их закругляют с использованием общепринятых правил: 1598 см3 = 1,60 л., 2.429 см3 = 2,40 л.
Бывают двигатели, у которых при равном рабочем литраже и числе цилиндров их диаметр неодинаков – в этом случае будут неодинаковыми ходы поршней, будет различаться и мощность каждого из них. Мотор, у которого ход поршня небольшой, являются более прожорливыми и характеризуются меньшим КПД, но большей мощностью, достигаемой на высоких оборотах. У длинноходных всё наоборот – они экономичнее и обладают лучшей тягой на всех диапазонах оборотов коленвала.
Хотя мощность и зависит от литража двигателя, но зависимость эта не линейна и включает другие показатели, из чего следует, что определить объём мотора по лошадиным силам не получится, точный расчёт производится только на основании данных о поршневой группе.
Увеличение литража двигателя
Существует категория автовладельцев, для которых задача увеличения мощности мотора становится самоцелью. Такое мероприятие, имеющее несколько названий (чип-тюнинг, тюнинг мотора, форсировка двигателя), можно выполнить и самостоятельно.
Силовой агрегат состоит из цилиндров (обычно их число кратно 4), которые расположены в общем корпусе (БЦ). Внутри цилиндра вверх-вниз бегает поршень, а всё вместе является камерой сгорания, теххарактеристики которой формируют литраж силового агрегата.
Каким образом можно нарастить мощность мотора, если все его параметры тщательно рассчитываются автопроизводителем? Существует несколько способов добиться желаемой цели, выбор которых зависит от ваших амбиций и финансовых возможностей.
Наиболее простой и дешёвый вариант – расточка цилиндров, позволяющая увеличить литраж КС. Но придётся устанавливать и новые поршни с изменённым в сторону увеличения радиусом.
Более затратный вариант – установка коленвала с увеличенным радиусом кривошипа. При этом увеличивается диаметр шатунов, так что замене подлежит вся поршневая группа. Увеличение мощности достигается за счёт роста хода поршней, что позволяет увеличить литраж мотора.
Отметим, что форсировка мотора в домашних условиях требует использования специализированного оборудования независимо от выбранного метода, а также наличия соответствующего опыта. Малейшая ошибка чревата крайне серьёзными последствиями, поэтому подобные работы принято доверять профессионалам – специалистам тюнинговых ателье.
drivertip.ru
Расчет объема цилиндра двигателя: советы, объяснения, формулы
Как известно, объем двигателя автомобиля представляет собой сумму объемов всех его цилиндров. Однако формула, позволяющая рассчитать объем цилиндра, публикуется в различных вариантах, что порой сбивает с толку, особенно неопытных водителей.
И все же, независимо от применяемого варианта, принцип расчета во всех случаях остается одним и тем же.
Сколько тепловоздушной смеси способен пропустить за один раз цилиндр двигателя? Сразу стоит отметить, что чем больше, тем выше будет крутящий момент, а также мощность мотора. Что значит «за один раз»? Четырехтактный мотор совершает полный цикл за 2 оборота коленчатого вала, то есть происходят впуск, сжатие, рабочий ход и выпуск. Так что 2 оборота или 4 такта считаются за один раз.
Расчет объема цилиндра
Объем одного цилиндра двигателя равняется произведению площади основания на высоту. Эта формула известна всем еще со школы.
Измеряется данная величина в кубических метрах или сантиметрах либо в литрах. 1000 см3 равняется 1 литру. При указании объема мотора в литрах нужно проводить округление до одной цифры после запятой.
К примеру, если объем двигателя составляет 1486 см3, то при переводе в литры его нужно обозначать как 1,5 литра; если объем равен 2526 см3, то его следует записать как 2,5 литра. Литраж цилиндров силовых агрегатов автомобилей отличается.
Понятие рабочего объема цилиндра
Рабочий объем цилиндра представляет собой объем между крайними позициями движения поршня. Он наполняется горючей тепловоздушной смесью во время ее впускания при движении поршня из верхней крайней позиции в нижнюю. Подходя к верхней мертвой позиции, поршень оставляет свободный объем – камеру сгорания, или сжатия. Чтобы рассчитать объем цилиндра полностью, нужно суммировать объем камер и рабочий объем.
Уровень сжатия – это величина, которая определяется как частное полного деления в одном цилиндре и объема камеры сгорания. Этот параметр определяет степень сжатия горючей смеси в цилиндре. От нее зависит мощность двигателя, ведь чем выше уровень сжатия, тем сильнее сгорающая смесь давит на поршень.
Повышение уровня сжатия – дело выгодное, поскольку в этом случае порция топлива может сделать больше полезной работы. Однако если уровень сжатия увеличить чрезмерно, рабочая смесь может самовоспламеняться или сгорать слишком быстро, а топливо детонирует. В результате быстрого сгорания рабочей смеси силовой агрегат работает неустойчиво.
Детонацию можно определить по резким постукиваниям, уменьшению мощности двигателя и густому черному дыму из выхлопной трубы. Проектировщики автомобилей постоянно ищут способы устранения детонации топлива при повышении степени сжатия. Уровень сжатия определяет необходимость использовать конкретный сорт топлива.
На увеличение мощности мотора влияет увеличение количества оборотов коленчатого вала за одну минуту. Но и здесь есть свои препятствия. Это нехватка времени для попадания горючей смеси внутрь цилиндра, сложность удаления отработанных газов, а также чрезмерное ускорение работы частей и механизмов, ведущее к их быстрому износу.
Для преодоления этих препятствий конструкторы увеличивают количество оборотов коленчатого вала. Для многоцилиндровых силовых агрегатов производят расчет объема цилиндра, после чего эти объемы суммируют, получая литраж мотора. Повышение мощности двигателя является следствием увеличения его литража. А параметр этот определяется классом транспортного средства.
Непостоянный рабочий объем
Обеспечение непостоянного рабочего объема цилиндра является насущной задачей. Для достижения такого эффекта применяется технология автоматической остановки части цилиндров при неполной нагрузке двигателя. Такая система уже используется в некоторых моделях пикапов и внедорожников, экономия топлива при этом составляет в среднем около 20%.
Есть и специальные двигатели, в которых применяется механическая трансформация рабочего хода поршня. Однако они пока еще находятся на стадии разработки.
Стоит отметить, что двигатели внутреннего сгорания с непостоянным рабочим объемом цилиндров используются в качестве лабораторного оборудования, позволяя устанавливать «моторным способом» октановое число бензина.
Онлайн-калкулятор
Определение объема цилиндра онлайн калькулятором – метод, пользующийся популярностью у автомобилистов. Для расчета можно воспользоваться и обычным математическим калькулятором, который позволяет определить объем цилиндра по имеющимся параметрам.
Рассчитать объем цилиндра можно через:
- радиус основания и высоту, при этом высота равняется ходу поршня;
- площадь основания и высоту.
Но есть и более сложные калькуляторы, обладающие расширенным набором функций. Они позволяют рассчитывать не только объем мотора, но и степень сжатия. Для вычислений необходимы значения следующих параметров:
- длину шатуна;
- ход поршня;
- недоход поршня;
- диаметр цилиндра;
- объем поршневой камеры;
- толщину и диаметр прокладки;
- объем камеры в ГБЦ;
- количество цилиндров.

Перед тем, как посчитать объем цилиндра или всего двигателя либо вычислить уровень сжатия, следует уточнить и записать все вышеперечисленные параметры. У новичков с этим могут возникнуть сложности, поэтому придется проявить настойчивость.
avtovx.ru
Диаметр цилиндра и ход поршня — DRIVE2
В ознакомительных целях. Запись рассматривает только диаметр и ход поршня. Для понимания что такое рабочий объём. Здесь в расчёт не берутся другие технические и инженерные решения геометрии и строения всего двигателя в целом!
____________________
Отношение хода поршня к диаметру цилиндра (частное от деления величины хода поршня S на величину диаметра цилиндра D представляет собой широко употребляемое значение отношения S/D) является одним из основных параметров, определяющих размеры и массу двигателя.
Для простоты и условной точки отсчета мы воспользуемся конструкцией двигателя, в которой диаметр цилиндра равен ходу поршня. Назовем такую конструкцию «квадратной».
Если увеличить ход и уменьшить диаметр до получения заданного объема двигателя, то полученная схема будет носить название «длинноходной», в то время как в другом предельном варианте может использоваться большой диаметр в комбинации с небольшим ходом для получения так называемой «короткоходной» схемы двигателя.
Короткий ход. Короткий ход поршня используется в мощных высоконагруженных двигателях. Отношение хода поршня к диаметру цилиндра равняется менее 1, т. е. значение длины хода поршня меньше диаметра цилиндра.
Длинный ход. Длинный ход поршня применяется для достижения высокого крутящего момента. Отношение хода поршня к диаметру цилиндра равняется более 1, т. е. значение длины хода поршня больше диаметра цилиндра.
Ход поршня и диаметр цилиндра равны. Отношение хода поршня к диаметру цилиндра равняется 1, т. е. значение длины хода поршня равняется диаметру цилиндра.
В настоящее время большое внимание уделяется уменьшению расхода топлива. Проведённые с этой целью исследования влияния S/D показали, что короткоходные двигатели обладают повышенным удельным расходом топлива.
Это вызвано большой поверхностью камеры сгорания, а также снижением механического КПД двигателя из-за относительно большой величины поступательно движущихся масс деталей шатунно-поршневого комплекта и роста потерь на приводы вспомогательного оборудования. При очень коротком ходе нужно удлинять шатун с тем, чтобы нижняя часть юбки поршня не задевалась противовесами коленчатого вала. Масса поршня при уменьшении его хода мало уменьшилась и при использовании выемок и вырезов на юбке поршня. Для снижения выброса токсичных веществ в отработавших газах целесообразнее применять двигатели с компактной камерой сгорания и с более длинным ходом поршня. Поэтому в настоящее время от двигателей с очень низким отношением S/D отказываются.
В настоящее время более выгодным считается отношение S/D, равное или несколько большее единицы. Хотя при коротком ходе поршня отношение поверхности цилиндра к его рабочему объёму при положении поршня в НМТ меньше, чем у длинноходных двигателей, нижняя зона цилиндра не так важна для отвода теплоты, поскольку температура газов уже заметно падает.![]()
Длинноходный двигатель имеет более выгодное отношение охлаждаемой поверхности к объёму камеры сгорания при положении поршня в ВМТ, что более важно, так как в этот период цикла температура газов, определяющая потери теплоты, наиболее высока. Сокращение поверхности теплоотдачи в этой фазе процесса расширения уменьшает тепловые потери и улучшает индикаторный КПД двигателя.
Рабочий объём можно расчитать по формуле:
Полный размер
Здесь V — обозначает рабочий объём двигателя, S — величину хода поршня, D — диаметр цилиндра, z – количество цилиндров.
Для четырехцилиндровых моторов формула упрощается до:
Полный размер
Если данные для расчёта берумтся в миллиметрах, то и результат расчёта по формуле будет измерятся в кубических миллиметрах. Поэтосу для приведение к привычному значению в кубических сантиметрах необходимо разделить полученный результат на 1000.
________________
Пример на Жигулёвском классическом моторе объёмом 1600:
Диаметр поршня (с завода, не ремонтный размер) = 79 мм.
Ход поршня (коленвал 2103/21213) = 80 мм.
Мотор 4 цилиндровый
П= 3,14
V = 80 x 3.14 x (79*79) = 80 x 3.14 x 6241 = 156
www.drive2.ru
Степень сжатия, рабочий объём цилиндра и литраж двигателя
Степень сжатия, рабочий объём цилиндра и литраж двигателя
Степень сжатия-отношение полного объёма цилиндра к объёму камеры сгорания
Литраж двигателя-сумма всех рабочих объёмов цилиндра многоцилиндрового двигателя
Рабочий объём цилиндра-пространство цилиндра между мёртвыми точками
Обозначение модели двигателя УЗАМ-331.10.
Цифровое обозначение модели двигателя представляет собой только составную часть полного обозначения составляющих его узлов и деталей, предусмотренных группой 10-<двигатель>.Полное обозначение двигателя, например УЗАМ-331.10,в сборе с смазочным насосом имеет десятизначное число: 331.1011052,где после группы 10 указан номер типовой подгруппы 11-<смазочный насос>,а последние три цифры означают номер детали- 052(в данном случае- крышка корпуса смазочного насоса)
6.![]()
Среднее эффективное давление
Эффективная мощность
Механический КПД
Эффективный удельный расход топлива
Порядок работы
1-3-4-2 (порядок чередования тактов в цилиндрах двигателя)
8.КШМ
Подвижные:
Поршни с кольцами и поршневыми пальцами, шатун, каленвал и маховик
Неподвижные:
Блок цилиндра, цилиндры, головка блока, поддон картера
9.
Канавка под первое компрессионное кольцо
Канавка под второе компрессионное кольцо
Межкольцевые перемычки
Канавка под маслосъемное кольцо
Выборка для слива масла
«Холодильник»
Юбка поршня
Бобышка под пальцевое отверстие
Разгружающая выборка
Канавка для стопорного кольца
Отверстие под палец
Юбка поршня
Головка поршня
Нирезистовая вставка
Маслоохлаждаемая полость
Камера сгорания
Конусный вытеснитель
Днище поршня
10.
«Мокрые» гильзы цилиндров обеспечивают лучший отвод тепла, но картер двигателя с такими гильзами обладает меньшей жесткостью. Большое распространение эти гильзы получили на грузовых и тракторных двигателях в силу своей высокой ремонтопригодности.
11.
Для свободного перемещения поршня необходим зазор между юбкой и зеркалом цилиндра, который при их нормальном тепловом состоянии для различных моделей двигателя равен 0,04…0,08мм
12.
Шатун состоит из:
Стержня двутаврового сечения ,верхней головки ,нижней головки ,крышки.
Коленчатый вал состоит из:
Коренной и шатунной шейки, противовесов, заднего конца с отверстием для установки шарикоподшипника, ведущего вала коробки передач, фланца для крепления маховика, пусковой рукоятки, шестерни, шкива
13.Маховик
Маховик служит для обеспечения вывода поршней из мёртвых точек, более равномерного вращения коленчатого вала много цилиндрового двигателя при его работе на режиме холостого хода, облегчения пуска двигателя, снижения кратковременных перегрузок при трогании автомобиля с места и передачи крутящего момента агрегатам трансмиссии на всех режимах работы двигателя.
На переднеприводных автомобилях маховик центрируется цилиндрическим выступом на фланце коленчатого вала и крепится к нему шестью самоконтрящимися болтами на резьбу которых наноситься герметик.
14.ГРМ
Предназначен для своевременного впуска горючей смеси в цилиндр и выпуска отработавших газов.
15.
При верхнем расположении распределительного вала отсутствуют толкатели и штанги, вследствие чего уменьшаются масса и инерционные силы клапанного механизма, что даёт возможность увеличить частоту вращения коленчатого вала и уменьшить уровень шума при работе двигателя.
16. Какие детали двигателя смазываются разбрызгиванием
Смазываются кулачки распределительного вала, нижние наконечники штанг, направляющие втулки клапанов, механизмы вращения выпускных клапанов, зубчатые колёса газораспределения.
17.Тепловой зазор
Если не будет соблюдаться величина теплого зазора, то это приведёт к ускоренному износу клапанного механизма и к потере мощности механизма.
18.
19. Особенности осуществления рабочего цикла 2-х тактного бензинового двигателя
В двухтактном двигателе рабочий цикл полностью происходит в течение одного оборота коленчатого вала. При этом от цикла четырёхтактного двигателя остаётся только сжатие и расширение. Впуск и выпуск заменяются продувкой цилиндра вблизи НМТ поршня, при которой свежая рабочая смесь вытесняет отработанные газы из цилиндра.
20.Устройство смазочной системы
Система смазки включает в себя масляный насос, картер масляный, фильтр очистки масла, воздушно-масляный радиатор, масляные каналы в блоке и головках цилиндров, передней крышке и картере маховика, наружные маслопроводы, масло-заливную горловину, клапаны для обеспечения нормальной работы системы и контрольные приборы.
21.Фильтры отчистки масла
Фильтры грубой и тонкой отчистки
22.ГРМ
Обеспечивает своевременный впуск горючей смеси в цилиндр и удаления из него продуктов сгорания.
23.
Вентиляция картера
Вентиляция картера двигателя необходима для поддержания в нем нормального давления и удаления паров сернистых соединений, топлива и газов, прорывающихся из цилиндров и вызывающих загрязнение и разжижение масла. Вентиляция осуществляется принудительно за счет отсасывания газов из картера через маслоотделитель и клапан во впускной трубопровод двигателя или в атмосферу через вытяжную трубу, выведенную под двигатель, где создается разрежение за счет потока воздуха при движении автомобиля.
24.Система охлаждения
1)Жидкостная-закрытая
2)Воздушная-открытая
25.Недостатки воздушной системы охлаждения
Требуется сравнительно большая мощность двигателя для приведения в действие вентилятора и затрудняется пуск двигателя при низких температурах из-за отсутствия возможности прогрева его горячей водой.
26.Предназначение системы охлаждения
Система охлаждения предназначена для поддержания нормального теплового режима двигателя
Также система охлаждения служит для:
1)Ускорение прогрева холодного двигателя
2)Нагрев воздуха в системе вентиляции, отопления и кондиционирования
3)Охлаждение масла в системе смазки
4)Охлаждение отработавших газов в системе циркуляции
27.
В каких случаях охлаждающая жидкость происходит по большому, а в каких- по малому кругу
При запуске двигателя сам двигатель и охлаждающая жидкость в нём холодная. Для ускорения в нём прогрева двигателя охлаждающая жидкость движется по малому кругу, минуя радиатор. Термостат при этом закрыт. По мере нагрева охлаждающей жидкости термостат открывается и охлаждающая жидкость движется по большому кругу-через радиатор.
28.
29.Термостат
Термостат служит для ускорения прогрева холодного двигателя и автоматического поддержания его теплового режима в заданных пределах. Конструктивно он представляет собой клапан, регулирующий количество циркулирующей через радиатор жидкости.
30.Соотношения количества воздуха и топлива
α =Lg/Lm=Действующее количество поступающего воздуха/Теоритически необходимое для полного сгорания
Если α=1, то смесь нормальная;
Если α>1, то смесь бедная;
Если α<1, то смесь богатая.
31.
32.
Система ускорительного насоса
Ускорительный насос служит для кратковременного обогащения горючей смеси в режиме ускорения автомобиля.
33.Детали двигателя смазываемые под давлением
34. Система главной дозирующей системы
1)Большой диффузор, выполненный под давлением в корпусе карбюратора;
2)Распылитель смеси;
3)Воздушный жиклер;
4)Эмульсионная трубка;
5)Топливный жиклер;
6)Эмульсионный колодец, выполненный в корпусе карбюратора.
35.Рабочий циклв четырехтактном карбюраторном двигателе
1)Впуск горючей смеси
2)Сжатие
3)Расширение (рабочий ход)
4)Выпуск
36.Рабочий цикл в четырехтактном дизельном двигателе
1)Впуск воздуха
2)Сжатие воздуха
3)Расширение газов (рабочий ход)
4)Выпуск
40.Система охлаждения
1)Жидкостная-закрытая
2)Воздушная-открытая
Степень сжатия, рабочий объём цилиндра и литраж двигателя
Степень сжатия-отношение полного объёма цилиндра к объёму камеры сгорания
Литраж двигателя-сумма всех рабочих объёмов цилиндра многоцилиндрового двигателя
Рабочий объём цилиндра-пространство цилиндра между мёртвыми точками
infopedia.
su
На практике, что значит объем двигателя, а то все ответили по-разному, народ! По-проще только.
мощность машины
если сравнивать две машины и у одной объём движка больше то больше жрёт бензина ну и крутящий момент побольше соответственно меньше переключений на горке на низшую передачу правда у меня на ниве несработало так ездил на 1,7 литра расход по городу 12 — 13 литров на сотню купил ниву с 1,8 движок по городу этот ест 10 литров …самому странно почему так 🙂
Рабочий объем-это объем рабочих камер цилиндров. А может, Вы пошутили и интересуетесь насчет объема, который двигатель занимает под капотом??? Так это при помощи «Закона Архимеда » можно проверить!
что такое объем — написано в учебнике геометрии. это длина*ширина*высота.
Чем больше объём двигателя, тем мощнее двигатель, отсюда расход топлива больше и страховка дороже.
обьём ничего незначит надо мощность смотреть у первых двс обьёма на современных 5 машин хватит а лошадей 50 всего было
Рабочий объём (рабочий объём двигателя, литраж) — один из важнейших конструктивных параметров (характеристик) двигателя внутреннего сгорания (ДВС) , выражаемый в литрах (л) или кубических сантиметрах (см³).
Литраж двигателя в значительной степени определяет его мощность и иные рабочие параметры. Рабочий объём равен сумме рабочих объёмов всех цилиндров двигателя. В свою очередь, рабочий объём цилиндра определяется как произведение сечения цилиндра на длину рабочего хода поршня (от НМТ до ВМТ) . По данному параметру различают длинноходные двигатели с длиной хода поршня превышающей диаметр цилиндра и короткоходные с ходом поршня меньше диаметра цилиндра. По величине рабочего объёма автомобильные двигатели (с искровым зажиганием) делятся на микролитражные (до 1,1 л) , малолитражные (1,2-1,7 л) , среднелитражные (1,8-3,5 л) и крупнолитражные (свыше 3,5 л) . У дизельных двигателей данный параметр отличается в большую сторону из-за меньшей удельной мощности. Во многих странах налогообложение автомобильных транспортных средств определяется именно литражом, например, в Италии легковые автомобили с рабочим объёмом бензинового двигателя свыше 2000 см³ облагаются повышенным налогом. Одним из перспективных направлений развития конструкции ДВС является создание моторов с изменяемым рабочим объёмом, что достигается применением системы автоматического (электронного) отключения нескольких цилиндров при режимах частичной нагрузки двигателя.
Данная система уже применяется на некоторых новых серийных американских пикапах и внедорожниках и позволяет экономить в среднем 20 % топлива. Существуют также специальные двигатели с устройством непосредственного (механического) изменения рабочего хода поршня, но они пока не вышли из опытно-экспериментальной стадии. Впрочем, ДВС с изменяемым рабочим объёмом достаточно давно применяются в качестве лабораторного оборудования, например, при определении октанового числа бензина «моторным методом» . Понятие рабочего объёма также широко используется в объёмном гидроприводе.
объем измеряется в кубических см. от объема двигателя зависит: 1) расход топлива (прямопропорционально) 2) крутящий момент-«тяга»(чем больше объем тем легче например ехать в подъем на малых оборотах, не напрягая движок) . ну и мощность скорее всего будет больше, хотя мощность зависит от многово.
Попроще.. . Если в двигатель залить воды так, чтобы она залила все цилиндры до камеры сгорания, то вот сколько воды нам для этого понадобится — это и есть объём.
То есть, это просто размер цилиндров. И чему сейчас в автошколах учат?..
Подарите мне мотоцикл)
1 см рабочего двигателя это какой элемент налога очень срочно
Например, двигатель автомобиля включает 4 цилиндра, объем каждого – 399 см³. Если сложить объем всех цилиндров, то получим общее значение – 1596 см³. Измерять можно в кубических сантиметрах или в литрах. Если брать за единицу измерения литры, то принято округлять до целого числа, 1596 см³ = 1,6 л.
Вот статья об этом, просто понятно написано с рисунками. <a href=»/» rel=»nofollow» title=»50335696:##:pokazateli_dvs/»>[ссылка заблокирована по решению администрации проекта]</a> Рабочий объем двигателя. Диаметр и ход поршня. Степень сжатия.
В автошколах такому не учат
touch.otvet.mail.ru
Объем цилиндра
А
цилиндр
представляет собой твердое тело, состоящее из двух конгруэнтных окружностей в параллельных плоскостях, их внутренних частей и всех отрезков прямых, параллельных сегменту, содержащему центры обеих окружностей с концами на круговых областях.
В объем из 3 -размерное твердое тело — это объем занимаемого пространства. Объем измеряется в кубических единицах ( в 3 , футов 3 , см 3 , м 3 и так далее).Перед вычислением объема убедитесь, что все измерения относятся к одной и той же единице.
Громкость V цилиндра с радиус р это площадь основания B раз больше высоты час .
V знак равно B час или же V знак равно π р 2 час
Пример:
Найдите объем показанного цилиндра.Округлить до кубического сантиметра.
Решение
Формула объема цилиндра:
V
знак равно
B
час
или же
V
знак равно
π
р
2
час
.
Радиус цилиндра 8 см и высота 15 см.
Заменять 8 для р а также 15 для час в формуле V знак равно π р 2 час .
V знак равно π ( 8 ) 2 ( 15 )
Упрощать.
V знак равно π ( 64 ) ( 15 ) ≈ 3016
Следовательно, объем цилиндра составляет около
3016
кубические сантиметры.![]()
Объем цилиндра с калькулятором
Объем цилиндра с калькулятором — Math Open ReferenceОпределение: Количество кубических единиц, которое точно заполнит цилиндр.
Попробуй это Перетащите оранжевую точку, чтобы изменить размер цилиндра. Объем рассчитывается при перетаскивании.
Как найти объем цилиндра
Хотя цилиндр технически не является призмой, он обладает многими свойствами призмы.Как призмы, объем находится путем умножения площади одного конца цилиндра (основания) на его высоту.
Поскольку конец (основание) цилиндра представляет собой круг, площадь этого круга определяется формулой:
Умножая на высоту h , получаем где:
π — Pi, приблизительно 3,142
r — радиус круглого конца цилиндра
h высота цилиндра
Калькулятор
Используйте калькулятор выше, чтобы рассчитать высоту, радиус или объем цилиндра.![]()
Введите любые два значения, и будет вычислено недостающее. Например: введите радиус и высоту и нажмите «Рассчитать». Объем будет рассчитан.
Точно так же, если вы введете высоту и объем, будет рассчитан радиус, необходимый для получения этого объема.
Объем частично заполненного баллона
Одно из практических применений — это горизонтальный цилиндрический резервуар, частично заполненный жидкостью. Используя приведенную выше формулу, вы можете найти объем цилиндра, обеспечивающий его максимальную вместимость, но вам часто нужно знать объем жидкости в резервуаре с учетом глубины жидкости.
Это можно сделать, используя методы, описанные в Объем горизонтального цилиндрического сегмента.
Наклонные цилиндры
Напомним, что
наклонный цилиндр
— это тот, который «наклоняется» — когда верхний центр не находится над базовой центральной точкой.
На рисунке выше отметьте «разрешить наклон» и перетащите верхнюю оранжевую точку в сторону, чтобы увидеть наклонный цилиндр.
Оказывается, для них формула объема работает одинаково. Однако в формуле необходимо использовать перпендикулярную высоту.Это вертикальная линия слева на рисунке выше. Чтобы проиллюстрировать это, отметьте «Высота фиксации». Когда вы перетаскиваете верхнюю часть цилиндра влево и вправо, наблюдайте за вычислением объема и обратите внимание, что объем никогда не меняется.
См. Наклонные цилиндры для более глубокого обсуждения того, почему это так.
Квартир
Помните, что радиус и высота должны быть в одних и тех же единицах измерения — при необходимости преобразуйте их. Результирующий объем будет в этих кубических единицах. Так, например, если высота и радиус указаны в сантиметрах, то объем будет в кубических сантиметрах.Что попробовать
- На рисунке выше нажмите «сбросить» и «скрыть детали».
- Перетащите две точки, чтобы изменить размер и форму цилиндра.
- Рассчитать объем этого цилиндра
- Нажмите «показать подробности», чтобы проверить свой ответ.

Связанные темы
(C) Открытый справочник по математике, 2011 г.
Все права защищены.
Калькулятор объема цилиндра
Наш калькулятор объема цилиндра позволяет рассчитать объем этого твердого тела.Хотите ли вы узнать, сколько воды умещается в банке, кофе в вашей любимой кружке или даже каков объем трубочки для питья — вы в нужном месте. Другой вариант — расчет объема цилиндрической оболочки (полого цилиндра).
Как рассчитать объем баллона?
Начнем с начала — что такое цилиндр? Это твердое тело, ограниченное цилиндрической поверхностью и двумя параллельными плоскостями. Мы можем представить его как твердую физическую банку с крышками сверху и снизу.Чтобы рассчитать его объем, нам нужно знать два параметра — радиус (или диаметр) и высоту:
объем_цилиндра = π * радиус_цилиндра² * высота_цилиндра
Калькулятор объема цилиндра помогает определить объем правого, полого и наклонного цилиндра:
Объем полого цилиндра
Полый цилиндр, также называемый цилиндрической оболочкой, представляет собой трехмерную область, ограниченную двумя правильными круговыми цилиндрами с одной и той же осью и двумя параллельными кольцевыми основаниями, перпендикулярными общей оси цилиндров.
Это определение легче понять, представив, например, соломинка для питья или трубка — полый цилиндр представляет собой деталь из пластика, металла или другого материала. Формула объема полого цилиндра: объем_цилиндра = π * (R² - r²) * высота_цилиндра
где R — внешний радиус, а r — внутренний радиус
Чтобы рассчитать объем цилиндрической оболочки, возьмем какой-нибудь реальный пример, может быть … рулон туалетной бумаги, потому что почему бы и нет? 🙂
- Введите внешний радиус цилиндра .Стандарт равен примерно 5,5 см.
- Определите внутренний радиус цилиндра . Это внутренний радиус картонной части, около 2 см.
- Узнай, какая высота баллона , у нас 9 см.
- Тадаам! Объем полого цилиндра равен 742,2 см 3 .
Помните, что в результате получается объем бумаги и картона. Если вы хотите посчитать, сколько пластилина можно положить внутрь картонного рулона, воспользуйтесь стандартной формулой объема цилиндра — калькулятор рассчитает его в мгновение ока!
Объем косого цилиндра
Наклонный цилиндр — это цилиндр, который «наклоняется» — стороны не перпендикулярны основанию, в отличие от стандартного «правого цилиндра».
Как рассчитать объем наклонного цилиндра? Формула такая же, как и для прямого. Только помните, что высота должна быть перпендикулярна основаниям.
Теперь, когда вы знаете, как рассчитать объем цилиндра, может быть, вы захотите определить объемы других трехмерных тел? Воспользуйтесь этим калькулятором объема! Если вам интересно, сколько чайных ложек или чашек помещается в ваш контейнер, воспользуйтесь нашим конвертером объема. Чтобы рассчитать объем почвы, необходимый для цветочных горшков разной формы, в том числе для цилиндрических, воспользуйтесь калькулятором почвенного покрова.
Где в природе можно найти цилиндры?
Цилиндры окружают нас , и мы говорим не только о банках Pringles. Хотя вещи в природе редко бывают идеальными цилиндрами, это: стволов деревьев, и стебли растений, около костей, (и, следовательно, тела), и жгутики микроскопических организмов. Они составляют большое количество природных объектов на Земле!
Как определить высоту цилиндра?
Если у вас , то объем и радиус цилиндра:
- Убедитесь, что объем и радиус указаны в одних и тех же единицах (например,грамм.
см 3 и см) и радиус в радианах. - Возведите радиус в квадрат.
- Разделите объем на квадрат радиуса и число пи, чтобы получить высоту в тех же единицах, что и радиус.
Если у вас площадь поверхности и радиус (r):
- Убедитесь, что поверхность и радиус указаны в одних и тех же единицах, а радиус — в радианах.
- Вычтите 2πr² из площади поверхности.
- Разделите результат шага 1 на 2πr.
- Результат — высота цилиндра.
Как найти радиус цилиндра?
Если у вас объем и высота цилиндра:
- Убедитесь, что объем и высота указаны в одних и тех же единицах (например, см 3 и см), а радиус — в радианах.
- Разделите объем на пи и высоту.
- Квадратный корень из результата.
Если у вас площадь поверхности и высота (h):
- Подставьте высоту, h и площадь поверхности в уравнение, площадь поверхности = πr 2 h: 2πrh + 2πr 2 .

- Разделим обе части на 2π.
- Вычтите площадь поверхности / 2π с обеих сторон.
- Решите полученное квадратное уравнение.
- Положительный корень — это радиус.
Как определить объем правого трапециевидного цилиндра?
Правый трапециевидный цилиндр, , также известный как прямоугольная призма , может быть решен как таковой:
- Сложите две параллельные стороны (основания) трапеции вместе.
- Разделите результат на 2.
- Умножьте результат шага 2 на высоту трапеции (то есть расстояние, разделяющее две стороны).
- Умножьте результат на , длину цилиндра.
- Результат — площадь правого трапециевидного цилиндра.
Объем цилиндра — основы и примеры
00: 00: 03.060
В этом уроке мы узнаем об объеме цилиндра.
00:00:07.090
Для начала рассмотрим этот круг радиуса r.![]()
00: 00: 12.040
К настоящему времени мы уже должны знать, что площадь A этого круга равна квадрату пи r.
00: 00: 18.080
Теперь давайте превратим этот круг в цилиндр.
00: 00: 22.140
После этого этот цилиндр будет иметь радиус r и высоту h.
00: 00: 29.000
Теперь, чтобы найти объем этого цилиндра V, мы просто умножаем площадь A на высоту h.
00:00:38.100
Следовательно, мы умножаем квадрат pi r на h.
00: 00: 43.070
Это дает формулу для объема цилиндра V, равного pi r квадрат h.
00: 00: 51.080
Теперь важно, чтобы мы включили единицу измерения объема.
00: 00: 55.170
Поскольку единица измерения не указана, мы можем записать ее как кубическую единицу.
00: 01: 01.210
Хорошо, давайте посмотрим на несколько примеров определения объема цилиндра. В этих примерах мы принимаем пи равным 3,14.
00:01:11.200
Найдите объем этого цилиндра, который имеет радиус 3 см и высоту 5 см.
00: 01: 18.140
Начнем с формулы: V равно pi r квадрат h.
00: 01: 24.040
Теперь, поскольку радиус задан как 3 см, мы можем заменить r на 3.
00: 01: 31.140
Теперь давайте упростим 3 квадрата. Здесь мы видим, что 3 квадрата равняются 3 умноженным на 3. Это дает 9. Давайте запишем это здесь.
00: 01: 46.180
Продолжим. Высота h задана как 5 см.Следовательно, мы можем заменить h на 5.
00: 01: 54.240
Теперь мы можем упростить это уравнение, умножив 9 на 5. Это дает 45.
00: 02: 02.220
Далее число пи равно 3,14. Итак, заменим пи на 3,14.
00: 02: 12.140
Наконец, мы можем найти объем, умножив 3,14 на 45. Это дает 141,30.
00: 02: 23.110
Обратите внимание, что это число не имеет значения, если мы не укажем для него единицу измерения.
00: 02: 28.190
Так как радиус и высота указаны в сантиметрах, объем будет в кубических сантиметрах.
00: 02: 34.200
Следовательно, объем этого цилиндра составляет 141,30 куб.
Сантиметра.
00: 02: 42.130
В следующем примере объем этого цилиндра составляет 50 кубических футов, а его радиус — 2 фута. Найдите его высоту, h.
00: 02: 51.180
Теперь давайте начнем с формулы V = pi r квадрат h.
00: 02: 57.130
Поскольку объем цилиндра равен 50, мы можем заменить V на 50.
00: 03: 03.230
Далее, поскольку радиус задан как 2, мы можем заменить r на 2 .
00: 03: 10.050
Теперь давайте упростим 2 квадрата. На самом деле 2 квадрата — это умножение 2 на 2, что равно 4. Давайте запишем это здесь.
00: 03: 22.120
Затем мы можем заменить пи на 3,14.
00: 03: 27.120
Здесь мы можем упростить это уравнение, умножив 3,14 на 4.
00: 03: 33.120
Это дает 12,56.
00: 03: 36.240
Теперь у нас 12,56 ч равно 50. Давайте перепишем это уравнение, чтобы его было легче увидеть.
00:03:46.230
Затем, чтобы решить относительно ‘H’, разделим обе части уравнения на 12,56.
00: 03: 54.140
Это дает, h равно 50, деленному на 12,56.
00: 04: 01.180
Теперь мы можем найти h, разделив 50 на 12,56. Это дает 3,98.
00: 04: 10.180
Опять же, это число не имеет значения, если мы не укажем для него единицу измерения.
00: 04: 15.180
Так как радиус указан в футах, высота цилиндра также будет в футах.
00: 04: 21.060
Следовательно, высота цилиндра равна 3.98 футов
00: 04: 27.090
Вот и все для этого урока. Попробуйте ответить на практический вопрос, чтобы проверить свое понимание.
Объем цилиндра — Расчет объема стандартного твердого тела — National 5 Maths Revision
Формула для объема цилиндра (круговой призмы) выводится из объема призмы, где \ (r \) — радиус а \ (h \) — высота / длина.
\ [V = Ah \]
2} h \]Пример
Рассчитайте объем показанного цилиндра.2} \ times h \]
\ [198 = (28,274 …) \ times h \]
\ [h = 198 \ div (28,274 …) \]
\ [h = 7,002 .. . \]
\ (h = 7 см \) (с точностью до см)
Определение объема и площади поверхности цилиндра
Результаты обучения
- Найдите объем и площадь цилиндра
Если вы когда-нибудь видели банку газировки, вы знаете, как выглядит баллон. Цилиндр — это сплошная фигура с двумя параллельными кругами одинакового размера вверху и внизу.Верх и низ цилиндра называются основаниями. Высота [латекс] h [/ латекс] цилиндра — это расстояние между двумя основаниями.
Для всех цилиндров, с которыми мы будем здесь работать, стороны и высота [латекс] h [/ латекс] будут перпендикулярны основанию.
Цилиндр имеет два круглых основания одинакового размера. Высота — это расстояние между основаниями.
Прямоугольные тела и цилиндры в чем-то похожи, потому что у них два основания и высота. Формула объема прямоугольного твердого тела [латекс] V = Bh [/ латекс] также может использоваться для определения объема цилиндра.{2} [/ латекс]. На изображении ниже показано, как формула [латекс] V = Bh [/ latex] используется для прямоугольных твердых тел и цилиндров.
Увидев, как цилиндр похож на прямоугольное твердое тело, можно легче понять формулу для объема цилиндра.
Чтобы понять формулу площади поверхности цилиндра, представьте банку с овощами. У него три поверхности: верхняя, нижняя и часть, образующая боковые стороны банки. Если аккуратно отрезать этикетку со стороны банки и развернуть ее, вы увидите, что это прямоугольник.
См. Изображение ниже.
Разрезав и развернув этикетку банки с овощами, мы видим, что поверхность цилиндра представляет собой прямоугольник. Длина прямоугольника — это окружность основания цилиндра, а ширина — это высота цилиндра.
Расстояние по краю банки — это длина окружности основания цилиндра, а также длина [латекс] L [/ латекс] прямоугольной этикетки. Высота цилиндра равна ширине [латекса] W [/ латекса] прямоугольной этикетки.{2} +2 \ pi rh [/ латекс]
Объем и площадь цилиндра
Для цилиндра радиусом [латекс] r [/ латекс] и высотой [латекс] h: [/ латекс]
пример
Цилиндр имеет высоту [латекс] 5 [/ латекс] сантиметров и радиус [латекс] 3 [/ латекс] сантиметра. Найдите 1. объем и 2. площадь поверхности.
Решение
| Шаг 1. Прочтите проблему. Нарисуйте фигуру и подпишите это с данной информацией. |
[латекс] V \ приблизительно \ влево (3.{2} \ cdot 5 [/ латекс]
| 2. | |
| Шаг 2. Определите , что вы ищете.{2} +2 \ left (3.14 \ right) \ left (3 \ right) 5 [/ латекс] | |
| Шаг 5. Решить. | [латекс] S \ приблизительно 150,72 [/ латекс] |
| Шаг 6. Проверка: Мы предоставляем вам проверить ваши расчеты. | |
| Шаг 7. Ответьте на вопрос. | Площадь поверхности [латекс] составляет приблизительно 150,72 [/ латекс] квадратных дюймов.![]() |
пример
Найдите 1.объем и 2. площадь поверхности банки соды. Радиус основы составляет [латекс] 4 [/ латекс] сантиметра, а высота [латекс] 13 [/ латекс] сантиметров. Предположим, банка имеет форму цилиндра.
Показать решениеРешение
| Шаг 1. Прочтите проблему. Нарисуйте фигуру и пометьте его данной информацией. |
| 1. | |
| Шаг 2.{2} \ cdot 13 [/ латекс] | |
| Шаг 5. Решить. | [латекс] V \ приблизительно 653,12 [/ латекс] |
| Шаг 6. Проверка: Мы оставляем это на ваше усмотрение. | |
| Шаг 7. Ответьте на вопрос. | Объем [латекс] примерно 653,12 [/ латекс] кубических сантиметров.![]() |
| 2. | |
| Шаг 2. Определите , что вы ищете.{2} +2 \ влево (3,14 \ вправо) \ влево (4 \ вправо) 13 [/ латекс] | |
| Шаг 5. Решить. | [латекс] S \ приблизительно 427,04 [/ латекс] |
| Шаг 6. Проверка: Мы предоставляем вам проверить ваши расчеты. | |
| Шаг 7. Ответьте на вопрос. | Площадь поверхности [латекс] составляет приблизительно 427,04 [/ латекс] квадратных сантиметров. |
Объем горизонтального цилиндра
Как мы можем определить объем цилиндра, подобного этому, если мы знаем только его длину и радиус и насколько высоко он заполнен?
Сначала прорабатываем область на одном конце (объяснение ниже):
Площадь = cos -1 ( r — h r ) r 2 — (r — h) √ (2rh — h 2 )
Где:
- r — радиус цилиндра
- h — высота цилиндр заполнен до
А затем умножьте на длину, чтобы получить объем:
Объем = Площадь × Длина
Зачем сначала рассчитывать площадь? Итак, мы можем проверить, является ли это разумным значением! Мы можем нарисовать квадраты на реальном танке и посмотреть, соответствует ли область реальному миру, или просто подумать, как эта область сравнивается с полным кругом.
Калькулятор
Введите значения радиуса, высоты с заливкой и длины, ответ рассчитывается «в реальном времени»:
Формула площади
Как мы получили эту формулу площади?
Это площадь сектора (область пирога-ломтика) за вычетом треугольной части.
Площадь сегмента = Площадь сектора — Площадь треугольника
Глядя на эту диаграмму:
Используя немного геометрии, мы можем вычислить, что угол θ / 2 = cos -1 ( r — h r ), поэтому
Площадь сектора = cos -1 ( r — h r ) r 2
А для полутреугольника высота = (r — h) , а основание может быть вычислено с помощью Пифагора:
- b 2 = r 2 — (r − h) 2
- b 2 = r 2 — (r 2 −2rh + h 2 )
- b 2 = 2rh — h 2
- b = √ (2rh — h 2 )
Таким образом, этот полутреугольник имеет площадь ½ (высота × основание), поэтому для полного треугольника:
Площадь треугольника = (r — h) √ (2rh — h 2 )
Итак:
Площадь сегмента = cos -1 ( r — h r ) r 2 — (r — h) √ (2rh — h 2 )
.

Там расход топлива и приемистость на низких оборотах не сильно «делали погоду», и можно было пожертвовать КПД ради достижения большей мощности на высоких оборотах при сохранении малого рабочего объема.
Литраж двигателя в значительной степени… … Википедия
Управление мощностью в данном типе двигателей производится, как правило,… … Википедия



см 3 и см) и радиус в радианах.

