Π Π°Π·Π±ΠΎΡΠΊΠ° ΠΈ ΡΠ±ΠΎΡΠΊΠ° ΠΊΠΎΡΠΎΠ±ΠΊΠΈ ΠΏΠ΅ΡΠ΅Π΄Π°Ρ
Π ΡΠΊΠΎΠ²ΠΎΠ΄ΡΡΠ²ΠΎ ΠΏΠΎ ΡΠ΅ΠΌΠΎΠ½ΡΡ ΠΈ ΡΠΊΡΠΏΠ»ΡΠ°ΡΠ°ΡΠΈΠΈ — Π’ΡΠ°Π½ΡΠΌΠΈΡΡΠΈΡ ΠΠΠ-2101 — ΠΠΠ-2107 — Π Π°Π·Π±ΠΎΡΠΊΠ° ΠΈ ΡΠ±ΠΎΡΠΊΠ° ΠΊΠΎΡΠΎΠ±ΠΊΠΈ ΠΏΠ΅ΡΠ΅Π΄Π°Ρ
Π Π°Π·Π±ΠΎΡΠΊΠ° ΠΈ ΡΠ±ΠΎΡΠΊΠ° ΠΊΠΎΡΠΎΠ±ΠΊΠΈ ΠΏΠ΅ΡΠ΅Π΄Π°Ρ
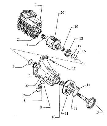
ΠΠ½ΡΡΡΠ΅Π½Π½ΠΈΠΉ Π²ΠΈΠ΄ ΠΊΠ°ΡΡΠ΅ΡΠ° ΡΡΠ΅ΠΏΠ»Π΅Π½ΠΈΡ

ΠΡΠ°ΡΠ½ΡΠΌΠΈ ΡΡΡΠ΅Π»ΠΊΠ°ΠΌΠΈ ΡΠΊΠ°Π·Π°Π½Ρ Π³Π°ΠΉΠΊΠΈ ΠΊΡΠ΅ΠΏΠ»Π΅Π½ΠΈΡ ΠΊΠ°ΡΡΠ΅ΡΠ° ΡΡΠ΅ΠΏΠ»Π΅Π½ΠΈΡ ΠΊ ΠΊΠΎΡΠΎΠ±ΠΊΠ΅ ΠΏΠ΅ΡΠ΅Π΄Π°Ρ.
ΠΠ΅Π»ΠΎΠΉ ΡΡΡΠ΅Π»ΠΊΠΎΠΉ ΡΠΊΠ°Π·Π°Π½ΠΎ ΠΎΡΠ²Π΅ΡΡΡΠΈΠ΅ Π² ΠΏΠ΅ΡΠ΅Π΄Π½Π΅ΠΉ ΠΊΡΡΡΠΊΠ΅ Π΄Π»Ρ Π²ΡΠΏΡΡΠΊΠ° ΠΌΠ°ΡΠ»Π° ΠΈΠ· ΠΊΠ°ΡΡΠ΅ΡΠ° ΠΊΠΎΡΠΎΠ±ΠΊΠΈ ΠΏΠ΅ΡΠ΅Π΄Π°Ρ, ΡΡΠΎΠ±Ρ Π½Π΅ ΠΏΡΠΎΠΈΡΡ ΠΎΠ΄ΠΈΠ»ΠΎ Π·Π°ΠΌΠ°ΡΠ»ΠΈΠ²Π°Π½ΠΈΠ΅ Π΄ΠΈΡΠΊΠΎΠ² ΡΡΠ΅ΠΏΠ»Π΅Π½ΠΈΡ.
ΠΠ½ΡΡΡΠ΅Π½Π½ΠΈΠΉ Π²ΠΈΠ΄ Π·Π°Π΄Π½Π΅ΠΉ ΠΊΡΡΡΠΊΠΈ ΠΊΠΎΡΠΎΠ±ΠΊΠΈ ΠΏΠ΅ΡΠ΅Π΄Π°Ρ

Π‘ΡΡΠ΅Π»ΠΊΠΎΠΉ ΡΠΊΠ°Π·Π°Π½ΠΎ Π½Π°ΠΏΡΠ°Π²Π»Π΅Π½ΠΈΠ΅, Π² ΠΊΠΎΡΠΎΡΠΎΠΌ Π½ΡΠΆΠ½ΠΎ ΠΏΠ΅ΡΠ΅ΠΌΠ΅ΡΡΠΈΡΡ ΡΡΡΠ°Π³, ΡΡΠΎΠ±Ρ Π²ΡΠ²Π΅ΡΡΠΈ Π΅Π³ΠΎ ΠΈΠ· Π·Π°ΡΠ΅ΠΏΠ»Π΅Π½ΠΈΡ Ρ Π³ΠΎΠ»ΠΎΠ²ΠΊΠ°ΠΌΠΈ ΡΡΠΎΠΊΠΎΠ² ΠΏΠ΅ΡΠ΅ΠΊΠ»ΡΡΠ΅Π½ΠΈΡ ΠΏΠ΅ΡΠ΅Π΄Π°Ρ ΠΈ ΡΠ½ΡΡΡ Π·Π°Π΄Π½ΡΡ ΠΊΡΡΡΠΊΡ ΠΊΠΎΡΠΎΠ±ΠΊΠΈ ΠΏΠ΅ΡΠ΅Π΄Π°Ρ.
1 β Π²ΠΈΠ½Ρ Ρ ΡΡΠΊΠΎΠΌ ΠΊΡΠ΅ΠΏΠ»Π΅Π½ΠΈΡ ΠΎΡΡΡΠΆΠ½ΠΎΠΉ ΠΏΡΡΠΆΠΈΠ½Ρ ΡΡΡΠ°Π³Π° ΠΏΠ΅ΡΠ΅ΠΊΠ»ΡΡΠ΅Π½ΠΈΡ ΠΏΠ΅ΡΠ΅Π΄Π°Ρ;
2 β ΠΎΡΡΡΠΆΠ½Π°Ρ ΠΏΡΡΠΆΠΈΠ½Π° ΡΡΡΠ°Π³Π°;
3 β ΡΡΡΠ°Π³ ΠΏΠ΅ΡΠ΅ΠΊΠ»ΡΡΠ΅Π½ΠΈΡ ΠΏΠ΅ΡΠ΅Π΄Π°Ρ;
ΠΡΠΈΠ²ΠΎΠ΄ ΠΏΠ΅ΡΠ΅ΠΊΠ»ΡΡΠ΅Π½ΠΈΡ ΠΏΠ΅ΡΠ΅Π΄Π°Ρ

1 β Π²ΠΈΠ»ΠΊΠ° Π²ΠΊΠ»ΡΡΠ΅Π½ΠΈΡ Π·Π°Π΄Π½Π΅Π³ΠΎ Ρ
ΠΎΠ΄Π°;
2 β ΠΎΡΡΡΠΆΠ½Π°Ρ ΠΏΡΡΠΆΠΈΠ½Π° ΡΡΡΠ°Π³Π° ΠΏΠ΅ΡΠ΅ΠΊΠ»ΡΡΠ΅Π½ΠΈΡ ΠΏΠ΅ΡΠ΅Π΄Π°Ρ;
3 β Π½Π°ΠΏΡΠ°Π²Π»ΡΡΡΠ°Ρ ΡΠ°ΡΠΊΠ° ΡΡΡΠ°Π³Π°;
4 β ΡΠ°ΡΠΎΠ²Π°Ρ ΠΎΠΏΠΎΡΠ° ΡΡΡΠ°Π³Π°;
5 β ΡΡΡΠ°Π³ ΠΏΠ΅ΡΠ΅ΠΊΠ»ΡΡΠ΅Π½ΠΈΡ ΠΏΠ΅ΡΠ΅Π΄Π°Ρ;
6 β ΡΡΠ΅ΡΠΈΡΠ΅ΡΠΊΠ°Ρ ΡΠ°ΠΉΠ±Π°;
7 β ΠΏΡΡΠΆΠΈΠ½Π° ΡΡΡΠ°Π³Π°;
8 β ΡΡΠΎΠΏΠΎΡΠ½ΠΎΠ΅ ΠΊΠΎΠ»ΡΡΠΎ;
9 β Π·Π°ΠΏΠΎΡΠ½Π°Ρ Π²ΡΡΠ»ΠΊΠ° Π΄Π΅ΠΌΠΏΡΠ΅ΡΠ°;
10 β ΡΠΏΡΡΠ³ΠΈΠ΅ Π²ΡΡΠ»ΠΊΠΈ Π΄Π΅ΠΌΠΏΡΠ΅ΡΠ°;
11 β Π΄ΠΈΡΡΠ°Π½ΡΠΈΠΎΠ½Π½Π°Ρ Π²ΡΡΠ»ΠΊΠ° Π΄Π΅ΠΌΠΏΡΠ΅ΡΠ°;
12 β ΡΠΏΠΎΡΠ½Π°Ρ ΠΏΠΎΠ΄ΡΡΠΊΠ° Π΄Π΅ΠΌΠΏΡΠ΅ΡΠ°;
13 β ΡΡΠ΅ΡΠΆΠ΅Π½Ρ ΡΡΡΠ°Π³Π° ΠΏΠ΅ΡΠ΅ΠΊΠ»ΡΡΠ΅Π½ΠΈΡ ΠΏΠ΅ΡΠ΅Π΄Π°Ρ;
14 β Π²ΠΈΠ»ΠΊΠ° Π²ΠΊΠ»ΡΡΠ΅Π½ΠΈΡ III ΠΈ IV ΠΏΠ΅ΡΠ΅Π΄Π°Ρ;
15 β Π²ΠΈΠ»ΠΊΠ° Π²ΠΊΠ»ΡΡΠ΅Π½ΠΈΡ I ΠΈ II ΠΏΠ΅ΡΠ΅Π΄Π°Ρ;
16 β ΡΡΠΎΠΊ Π²ΠΈΠ»ΠΊΠΈ Π²ΠΊΠ»ΡΡΠ΅Π½ΠΈΡ I ΠΈ II ΠΏΠ΅ΡΠ΅Π΄Π°Ρ;
17 β ΡΡΠΎΠΊ Π²ΠΈΠ»ΠΊΠΈ Π²ΠΊΠ»ΡΡΠ΅Π½ΠΈΡ III ΠΈ IV ΠΏΠ΅ΡΠ΅Π΄Π°Ρ;
18 β ΡΡΠΎΠΊ Π²ΠΈΠ»ΠΊΠΈ Π²ΠΊΠ»ΡΡΠ΅Π½ΠΈΡ Π·Π°Π΄Π½Π΅Π³ΠΎ Ρ
ΠΎΠ΄Π°;
19 β Π±Π»ΠΎΠΊΠΈΡΠΎΠ²ΠΎΡΠ½ΡΠ΅ ΡΡΡ
Π°ΡΠΈ;
21 β Π²ΡΡΠ»ΠΊΠ°;
22 β ΠΏΡΡΠΆΠΈΠ½Π° ΡΠΈΠΊΡΠ°ΡΠΎΡΠ°;
23 β ΡΠ°ΡΠΈΠΊ ΡΠΈΠΊΡΠ°ΡΠΎΡΠ°;
24 β Π·Π°Π΄Π½ΡΡ ΠΊΡΡΡΠΊΠ° ΠΊΠΎΡΠΎΠ±ΠΊΠΈ ΠΏΠ΅ΡΠ΅Π΄Π°Ρ;
25 β Π²ΠΊΠ»ΡΡΠ°ΡΠ΅Π»Ρ ΡΠΎΠ½Π°ΡΡ Π·Π°Π΄Π½Π΅Π³ΠΎ Ρ ΠΎΠ΄Π°;
26 β Π΄ΠΈΡΡΠ°Π½ΡΠΈΠΎΠ½Π½Π°Ρ Π²ΡΡΠ»ΠΊΠ° ΡΡΠΎΠΊΠ° Π²ΠΈΠ»ΠΊΠΈ Π·Π°Π΄Π½Π΅Π³ΠΎ Ρ ΠΎΠ΄Π°.
ΠΠ΅ΡΠ°Π»ΠΈ ΠΏΠ΅ΡΠ²ΠΈΡΠ½ΠΎΠ³ΠΎ Π²Π°Π»Π°
1 β ΡΡΠΎΠΏΠΎΡΠ½ΠΎΠ΅ ΠΊΠΎΠ»ΡΡΠΎ;
2 β ΠΏΡΡΠΆΠΈΠ½Π½Π°Ρ ΡΠ°ΠΉΠ±Π°;
3 β ΠΏΠΎΠ΄ΡΠΈΠΏΠ½ΠΈΠΊ;
4 β ΠΏΠ΅ΡΠ²ΠΈΡΠ½ΡΠΉ Π²Π°Π»;
5 β ΠΏΡΡΠΆΠΈΠ½Π° ΡΠΈΠ½Ρ
ΡΠΎΠ½ΠΈΠ·Π°ΡΠΎΡΠ°;
6 β Π±Π»ΠΎΠΊΠΈΡΡΡΡΠ΅Π΅ ΠΊΠΎΠ»ΡΡΠΎ ΡΠΈΠ½Ρ
ΡΠΎΠ½ΠΈΠ·Π°ΡΠΎΡΠ°;
7 β ΡΡΠΎΠΏΠΎΡΠ½ΠΎΠ΅ ΠΊΠΎΠ»ΡΡΠΎ;
8 β ΠΏΠΎΠ΄ΡΠΈΠΏΠ½ΠΈΠΊ.
ΠΠ΅ΡΠ°Π»ΠΈ Π²ΡΠΎΡΠΈΡΠ½ΠΎΠ³ΠΎ Π²Π°Π»Π°

1 β ΡΡΠΎΠΏΠΎΡΠ½ΠΎΠ΅ ΠΊΠΎΠ»ΡΡΠΎ;
2 β ΠΏΡΡΠΆΠΈΠ½Π½Π°Ρ ΡΠ°ΠΉΠ±Π°;
3 β ΡΡΡΠΏΠΈΡΠ° ΡΠΈΠ½Ρ
ΡΠΎΠ½ΠΈΠ·Π°ΡΠΎΡΠ°;
4 β ΠΌΡΡΡΠ° ΡΠΈΠ½Ρ
ΡΠΎΠ½ΠΈΠ·Π°ΡΠΎΡΠ°;
5 β ΡΡΠΎΠΏΠΎΡΠ½ΠΎΠ΅ ΠΊΠΎΠ»ΡΡΠΎ;
6 β Π±Π»ΠΎΠΊΠΈΡΡΡΡΠ΅Π΅ ΠΊΠΎΠ»ΡΡΠΎ ΡΠΈΠ½Ρ
ΡΠΎΠ½ΠΈΠ·Π°ΡΠΎΡΠ°;
7 β ΠΏΡΡΠΆΠΈΠ½Π° ΡΠΈΠ½Ρ
ΡΠΎΠ½ΠΈΠ·Π°ΡΠΎΡΠ°;
8 β ΡΠ°ΠΉΠ±Π°;
10 β Π²ΡΠΎΡΠΈΡΠ½ΡΠΉ Π²Π°Π»;
11 β ΡΠ΅ΡΡΠ΅ΡΠ½Ρ II ΠΏΠ΅ΡΠ΅Π΄Π°ΡΠΈ;
12 β ΡΠ°ΠΉΠ±Π°;
13 β ΠΏΡΡΠΆΠΈΠ½Π° ΡΠΈΠ½Ρ ΡΠΎΠ½ΠΈΠ·Π°ΡΠΎΡΠ°;
14 β Π±Π»ΠΎΠΊΠΈΡΡΡΡΠ΅Π΅ ΠΊΠΎΠ»ΡΡΠΎ;
15 β ΡΡΠΎΠΏΠΎΡΠ½ΠΎΠ΅ ΠΊΠΎΠ»ΡΡΠΎ;
16 β ΡΡΡΠΏΠΈΡΠ° ΡΠΈΠ½Ρ ΡΠΎΠ½ΠΈΠ·Π°ΡΠΎΡΠ°;
17 β ΠΌΡΡΡΠ° ΡΠΈΠ½Ρ ΡΠΎΠ½ΠΈΠ·Π°ΡΠΎΡΠ°;
18 β ΡΡΠΎΠΏΠΎΡΠ½ΠΎΠ΅ ΠΊΠΎΠ»ΡΡΠΎ;
19 β Π±Π»ΠΎΠΊΠΈΡΡΡΡΠ΅Π΅ ΠΊΠΎΠ»ΡΡΠΎ ΡΠΈΠ½Ρ ΡΠΎΠ½ΠΈΠ·Π°ΡΠΎΡΠ°;
20 β ΠΏΡΡΠΆΠΈΠ½Π° ΡΠΈΠ½Ρ ΡΠΎΠ½ΠΈΠ·Π°ΡΠΎΡΠ°;
21 β ΡΠ°ΠΉΠ±Π°;
22 β ΡΠ΅ΡΡΠ΅ΡΠ½Ρ I ΠΏΠ΅ΡΠ΅Π΄Π°ΡΠΈ;
23 β Π²ΡΡΠ»ΠΊΠ° ΡΠ΅ΡΡΠ΅ΡΠ½ΠΈ I ΠΏΠ΅ΡΠ΅Π΄Π°ΡΠΈ;
24 β ΠΏΠΎΠ΄ΡΠΈΠΏΠ½ΠΈΠΊ;
25 β ΡΠ΅ΡΡΠ΅ΡΠ½ΠΈ Π·Π°Π΄Π½Π΅Π³ΠΎ Ρ ΠΎΠ΄Π°;
26 β ΠΏΡΡΠΆΠΈΠ½Π½Π°Ρ ΡΠ°ΠΉΠ±Π°;
27 β ΡΡΠΎΠΏΠΎΡΠ½ΠΎΠ΅ ΠΊΠΎΠ»ΡΡΠΎ;
28 β ΡΠ΅ΡΡΠ΅ΡΠ½Ρ ΠΏΡΠΈΠ²ΠΎΠ΄Π° ΡΠΏΠΈΠ΄ΠΎΠΌΠ΅ΡΡΠ°;
29 β Π·Π°Π΄Π½ΠΈΠΉ ΠΏΠΎΠ΄ΡΠΈΠΏΠ½ΠΈΠΊ;
30 β ΡΠ°Π»ΡΠ½ΠΈΠΊ;
31 β ΡΠ»Π°Π½Π΅Ρ ΡΠ»Π°ΡΡΠΈΡΠ½ΠΎΠΉ ΠΌΡΡΡΡ;
32 β Π³Π°ΠΉΠΊΠ°;
33 β ΡΠΏΠ»ΠΎΡΠ½ΠΈΡΠ΅Π»Ρ;
34 β ΡΠ΅Π½ΡΡΠΈΡΡΡΡΠ΅Π΅ ΠΊΠΎΠ»ΡΡΠΎ;
35 β ΡΡΠΎΠΏΠΎΡΠ½ΠΎΠ΅ ΠΊΠΎΠ»ΡΡΠΎ.
ΠΠ΅ΡΠ°Π»ΠΈ ΡΡΡΠ°Π³Π° ΠΏΠ΅ΡΠ΅ΠΊΠ»ΡΡΠ΅Π½ΠΈΡ ΠΏΠ΅ΡΠ΅Π΄Π°Ρ

1 β Π±ΠΎΠ»Ρ ΠΎΡΡΡΠΆΠ½ΠΎΠΉ ΠΏΡΡΠΆΠΈΠ½Ρ;
2 β ΡΠ°ΠΉΠ±Π°;
3 β ΠΎΡΡΡΠΆΠ½Π°Ρ ΠΏΡΡΠΆΠΈΠ½Π°;
4 β ΠΏΡΠΎΠΊΠ»Π°Π΄ΠΊΠ°;
5 β Π½Π°ΠΏΡΠ°Π²Π»ΡΡΡΠ°Ρ ΡΠ°ΡΠΊΠ°;
6 β ΠΏΡΠΎΠΊΠ»Π°Π΄ΠΊΠ°;
7 β ΡΠ°ΠΉΠ±Π°;
8 β ΠΎΠ³ΡΠ°Π½ΠΈΡΠΈΡΠ΅Π»ΡΠ½ΡΠΉ Π±ΠΎΠ»Ρ;
9 β ΡΡΡΠ°Π³ ΠΏΠ΅ΡΠ΅ΠΊΠ»ΡΡΠ΅Π½ΠΈΡ ΠΏΠ΅ΡΠ΅Π΄Π°Ρ;
10 β ΡΠ°ΡΠΎΠ²Π°Ρ ΠΎΠΏΠΎΡΠ°;
11 β ΡΡΠ΅ΡΠΈΡΠ΅ΡΠΊΠ°Ρ ΡΠ°ΠΉΠ±Π°;
12 β ΠΏΡΡΠΆΠΈΠ½Π°;
13 β ΠΎΠΏΠΎΡΠ½Π°Ρ ΡΠ°ΠΉΠ±Π°;
14 β ΡΡΠΎΠΏΠΎΡΠ½ΠΎΠ΅ ΠΊΠΎΠ»ΡΡΠΎ;
15 β ΠΏΡΠΎΠΊΠ»Π°Π΄ΠΊΠ°;
16 β ΡΠ»Π°Π½Π΅Ρ;
17 β ΠΏΡΡΠΆΠΈΠ½Π½Π°Ρ ΡΠ°ΠΉΠ±Π°;
18 β Π³Π°ΠΉΠΊΠ°;
19 β ΠΌΠ°Π½ΠΆΠ΅ΡΠ°;
20 β Π²Π½ΡΡΡΠ΅Π½Π½ΠΈΠΉ ΡΠ΅Ρ
ΠΎΠ»;
21 β ΡΡΠ΅ΡΠΆΠ΅Π½Ρ ΡΡΡΠ°Π³Π°;
22 β ΡΡΠΊΠΎΡΡΠΊΠ°;
23 β ΡΠΏΠΎΡΠ½Π°Ρ ΠΏΠΎΠ΄ΡΡΠΊΠ°;
24 β ΡΠΏΡΡΠ³Π°Ρ Π²ΡΡΠ»ΠΊΠ°;
25 β Π΄ΠΈΡΡΠ°Π½ΡΠΈΠΎΠ½Π½Π°Ρ Π²ΡΡΠ»ΠΊΠ°;
26 β ΡΠΏΡΡΠ³Π°Ρ Π²ΡΡΠ»ΠΊΠ°;
27 β Π·Π°ΠΏΠΎΡΠ½Π°Ρ Π²ΡΡΠ»ΠΊΠ°.
Π Π°Π·Π±ΠΎΡΠΊΠ° ΠΊΠΎΡΠΎΠ±ΠΊΠΈ ΠΏΠ΅ΡΠ΅Π΄Π°Ρ
ΠΠΠ Π―ΠΠΠ ΠΠ«ΠΠΠΠΠΠΠΠ―
1. ΠΡΠΎΠΌΠΎΠΉΡΠ΅ ΠΊΠΎΡΠΎΠ±ΠΊΡ ΠΏΠ΅ΡΠ΅Π΄Π°Ρ ΠΈ ΡΡΡΠ°Π½ΠΎΠ²ΠΈΡΠ΅ Π΅Π΅ Π½Π° ΡΡΠ΅Π½Π΄Π΅. Π‘Π»Π΅ΠΉΡΠ΅ ΠΌΠ°ΡΠ»ΠΎ ΠΈ ΡΠ½ΠΈΠΌΠΈΡΠ΅ Π½ΠΈΠΆΠ½ΡΡ ΠΊΡΡΡΠΊΡ Ρ ΠΏΡΠΎΠΊΠ»Π°Π΄ΠΊΠΎΠΉ.
2. Π‘Π½ΠΈΠΌΠΈΡΠ΅ Π²ΠΈΠ»ΠΊΡ ΠΏΡΠΈΠ²ΠΎΠ΄Π° Π²ΡΠΊΠ»ΡΡΠ΅Π½ΠΈΡ ΡΡΠ΅ΠΏΠ»Π΅Π½ΠΈΡ, Π° Ρ Π½Π°ΠΏΡΠ°Π²Π»ΡΡΡΠ΅ΠΉ Π²ΡΡΠ»ΠΊΠΈ ΠΏΠ΅ΡΠ΅Π΄Π½Π΅ΠΉ ΠΊΡΡΡΠΊΠΈ ΠΊΠΎΡΠΎΠ±ΠΊΠΈ ΠΏΠ΅ΡΠ΅Π΄Π°Ρ β ΠΌΡΡΡΡ Π² ΡΠ±ΠΎΡΠ΅ Ρ ΠΏΠΎΠ΄ΡΠΈΠΏΠ½ΠΈΠΊΠΎΠΌ ΠΈ ΡΠΎΠ΅Π΄ΠΈΠ½ΠΈΡΠ΅Π»ΡΠ½ΠΎΠΉ ΠΏΡΡΠΆΠΈΠ½ΠΎΠΉ.
3. Π‘Π½ΠΈΠΌΠΈΡΠ΅ ΠΊΠ°ΡΡΠ΅Ρ ΡΡΠ΅ΠΏΠ»Π΅Π½ΠΈΡ Ρ ΠΏΡΠΎΠΊΠ»Π°Π΄ΠΊΠΎΠΉ ΠΈ ΠΏΠ΅ΡΠ΅Π΄Π½Π΅ΠΉ ΠΊΡΡΡΠΊΠΎΠΉ ΠΊΠΎΡΠΎΠ±ΠΊΠΈ ΠΏΠ΅ΡΠ΅Π΄Π°Ρ (Π²ΠΌΠ΅ΡΡΠ΅ Ρ ΡΠ°Π»ΡΠ½ΠΈΠΊΠΎΠΌ ΠΈ ΠΏΡΡΠΆΠΈΠ½Π½ΠΎΠΉ ΡΠ°ΠΉΠ±ΠΎΠΉ) (ΡΠΌ. ΡΠΈΡ. ΠΠ½ΡΡΡΠ΅Π½Π½ΠΈΠΉ Π²ΠΈΠ΄ ΠΊΠ°ΡΡΠ΅ΡΠ° ΡΡΠ΅ΠΏΠ»Π΅Π½ΠΈΡ).
4. Π‘Π½ΠΈΠΌΠΈΡΠ΅ ΠΏΡΠΈΠ²ΠΎΠ΄ ΡΠΏΠΈΠ΄ΠΎΠΌΠ΅ΡΡΠ° Ρ ΠΏΡΠΎΠΊΠ»Π°Π΄ΠΊΠΎΠΉ ΠΈ Π²ΡΠΊΠ»ΡΡΠ°ΡΠ΅Π»Ρ ΡΠΎΠ½Π°ΡΡ Π·Π°Π΄Π½Π΅Π³ΠΎ Ρ ΠΎΠ΄Π°, ΡΠΎΠ±Π»ΡΠ΄Π°Ρ ΠΎΡΡΠΎΡΠΎΠΆΠ½ΠΎΡΡΡ, ΡΡΠΎΠ±Ρ Π½Π΅ Π΄Π΅ΡΠΎΡΠΌΠΈΡΠΎΠ²Π°ΡΡ Π΅Π³ΠΎ ΠΊΠΎΡΠΏΡΡ.
5. ΠΡΠ²Π΅ΡΠ½ΠΈΡΠ΅ Π±ΠΎΠ»Ρ ΠΊΡΠ΅ΠΏΠ»Π΅Π½ΠΈΡ Π²ΠΈΠ»ΠΊΠΈ ΠΏΠ΅ΡΠ΅ΠΊΠ»ΡΡΠ΅Π½ΠΈΡ III ΠΈ IV ΠΏΠ΅ΡΠ΅Π΄Π°Ρ. Π£ΡΡΠ°Π½ΠΎΠ²ΠΈΡΠ΅ Π½Π° ΠΏΠ΅ΡΠ²ΠΈΡΠ½ΡΠΉ Π²Π°Π» ΡΠΈΠΊΡΠ°ΡΠΎΡ 41.7816.4068 ΠΈΠ»ΠΈ ΠΎΠ΄Π½ΠΎΠ²ΡΠ΅ΠΌΠ΅Π½Π½ΠΎ Π²ΠΊΠ»ΡΡΠΈΡΠ΅ Π΄Π²Π΅ ΠΏΠ΅ΡΠ΅Π΄Π°ΡΠΈ. ΠΡΠΎ ΠΏΡΠ΅Π΄ΠΎΡΠ²ΡΠ°ΡΠΈΡ ΠΏΡΠΎΠ²ΠΎΡΠ°ΡΠΈΠ²Π°Π½ΠΈΠ΅ ΠΏΠ΅ΡΠ²ΠΈΡΠ½ΠΎΠ³ΠΎ, Π²ΡΠΎΡΠΈΡΠ½ΠΎΠ³ΠΎ ΠΈ ΠΏΡΠΎΠΌΠ΅ΠΆΡΡΠΎΡΠ½ΠΎΠ³ΠΎ Π²Π°Π»ΠΎΠ² ΠΈ ΠΏΠΎΠ·Π²ΠΎΠ»ΠΈΡ Π²ΡΠΏΠΎΠ»Π½ΠΈΡΡ ΠΏΠΎΡΠ»Π΅Π΄ΡΡΡΠΈΠ΅ ΠΎΠΏΠ΅ΡΠ°ΡΠΈΠΈ ΠΏΠΎ ΡΠ°Π·Π±ΠΎΡΠΊΠ΅.
6. Π‘Π½ΠΈΠΌΠΈΡΠ΅ ΡΡΠΎΠΏΠΎΡΠ½ΠΎΠ΅ ΠΊΠΎΠ»ΡΡΠΎ Ρ ΠΊΠΎΠ½ΡΠ° Π²ΡΠΎΡΠΈΡΠ½ΠΎΠ³ΠΎ Π²Π°Π»Π° ΠΊΠΎΡΠΎΠ±ΠΊΠΈ ΠΏΠ΅ΡΠ΅Π΄Π°Ρ.

7. Π Π°Π·ΠΎΠ³Π½ΡΠ² ΡΡΠΎΠΏΠΎΡΠ½ΡΡ ΡΠ°ΠΉΠ±Ρ, ΠΎΡΠ²Π΅ΡΠ½ΠΈΡΠ΅ Π³Π°ΠΉΠΊΡ Π½Π° Π½Π΅ΡΠΊΠΎΠ»ΡΠΊΠΎ ΠΎΠ±ΠΎΡΠΎΡΠΎΠ², ΡΡΠΎΠ±Ρ ΡΠ΄Π²ΠΈΠ½ΡΡΡ ΡΠ΅Π½ΡΡΠΈΡΡΡΡΠ΅Π΅ ΠΊΠΎΠ»ΡΡΠΎ ΡΠ»Π°ΡΡΠΈΡΠ½ΠΎΠΉ ΠΌΡΡΡΡ, ΠΈ ΡΠ½ΠΎΠ²Π° Π·Π°Π²Π΅ΡΠ½ΠΈΡΠ΅ Π³Π°ΠΉΠΊΡ. ΠΡΡΠ°Π»ΠΊΠΈΠ²Π°ΡΠ΅Π»Π΅ΠΌ Π.40006/1 ΡΠΎ ΡΡΠ΅ΠΌΠ½ΠΈΠΊΠΎΠΌ Π.40005/4 ΡΠ½ΠΈΠΌΠΈΡΠ΅ Ρ ΠΊΠΎΠ½ΡΠ° Π²ΡΠΎΡΠΈΡΠ½ΠΎΠ³ΠΎ Π²Π°Π»Π° ΡΠ΅Π½ΡΡΠΈΡΡΡΡΠ΅Π΅ ΠΊΠΎΠ»ΡΡΠΎ ΡΠ»Π°ΡΡΠΈΡΠ½ΠΎΠΉ ΠΌΡΡΡΡ ΠΊΠ°ΡΠ΄Π°Π½Π½ΠΎΠ³ΠΎ Π²Π°Π»Π°.

8. Π‘Π½ΠΈΠΌΠΈΡΠ΅ Ρ ΠΊΠΎΠ½ΡΠ° Π²ΡΠΎΡΠΈΡΠ½ΠΎΠ³ΠΎ Π²Π°Π»Π° ΡΠΏΠ»ΠΎΡΠ½ΠΈΡΠ΅Π»Ρ ΡΠ΅Π½ΡΡΠΈΡΡΡΡΠ΅Π³ΠΎ ΠΊΠΎΠ»ΡΡΠ° ΡΠ»Π°ΡΡΠΈΡΠ½ΠΎΠΉ ΠΌΡΡΡΡ, ΠΎΡΠ²Π΅ΡΠ½ΠΈΡΠ΅ Π³Π°ΠΉΠΊΡ ΠΈ ΡΡΠ΅ΠΌΠ½ΠΈΠΊΠΎΠΌ 4 Π.40005/3/9B/9 ΡΠ½ΠΈΠΌΠΈΡΠ΅ ΡΠ»Π°Π½Π΅Ρ ΡΠ»Π°ΡΡΠΈΡΠ½ΠΎΠΉ ΠΌΡΡΡΡ 1 (2 β Π±ΠΎΠ»ΡΡ ΠΊΡΠ΅ΠΏΠ»Π΅Π½ΠΈΡ ΠΏΡΠΈΡΠΏΠΎΡΠΎΠ±Π»Π΅Π½ΠΈΡ ΠΊ ΡΠ»Π°Π½ΡΡ; 3 β ΠΏΠ»Π°Π½ΠΊΠ° 9Π‘ ΡΡΠ΅ΠΌΠ½ΠΈΠΊΠ° Π.40005/3).

9. Π‘Π½ΠΈΠΌΠΈΡΠ΅ Π·Π°Π΄Π½ΡΡ ΠΊΡΡΡΠΊΡ ΠΊΠΎΡΠΎΠ±ΠΊΠΈ ΠΏΠ΅ΡΠ΅Π΄Π°Ρ, ΠΎΡΠ²Π΅ΡΠ½ΡΠ² Π³Π°ΠΉΠΊΠΈ Π΅Π΅ ΠΊΡΠ΅ΠΏΠ»Π΅Π½ΠΈΡ ΠΈ Π²ΠΈΠ½Ρ 4 (ΡΠΌ. ΡΠΈΡ. ΠΠ½ΡΡΡΠ΅Π½Π½ΠΈΠΉ Π²ΠΈΠ΄ Π·Π°Π΄Π½Π΅ΠΉ ΠΊΡΡΡΠΊΠΈ ΠΊΠΎΡΠΎΠ±ΠΊΠΈ ΠΏΠ΅ΡΠ΅Π΄Π°Ρ) ΠΎΠ³ΡΠ°Π½ΠΈΡΠ΅Π½ΠΈΡ ΠΏΠΎΠΏΠ΅ΡΠ΅ΡΠ½ΠΎΠ³ΠΎ Ρ ΠΎΠ΄Π° ΡΡΡΠ°Π³Π°, Π° ΡΠ°ΠΊΠΆΠ΅ ΠΏΠ΅ΡΠ΅Π΄Π²ΠΈΠ½ΡΠ² Π²Π»Π΅Π²ΠΎ ΡΡΡΠ°Π³ ΠΏΠ΅ΡΠ΅ΠΊΠ»ΡΡΠ΅Π½ΠΈΡ ΠΏΠ΅ΡΠ΅Π΄Π°Ρ, ΡΡΠΎΠ±Ρ ΠΎΡΠ²ΠΎΠ±ΠΎΠ΄ΠΈΡΡ Π΅Π³ΠΎ ΠΎΡ ΡΡΠΎΠΊΠΎΠ² Π²ΠΊΠ»ΡΡΠ΅Π½ΠΈΡ ΠΏΠ΅ΡΠ΅Π΄Π°Ρ.
10. Π‘Π½ΠΈΠΌΠΈΡΠ΅ ΡΠΎ Π²ΡΠΎΡΠΈΡΠ½ΠΎΠ³ΠΎ Π²Π°Π»Π° Π·Π°Π΄Π½ΠΈΠΉ ΠΏΠΎΠ΄ΡΠΈΠΏΠ½ΠΈΠΊ. Π‘Π½ΠΈΠΌΠΈΡΠ΅ Π²Π΅Π΄ΡΡΡΡ ΡΠ΅ΡΡΠ΅ΡΠ½Ρ ΠΏΡΠΈΠ²ΠΎΠ΄Π° ΡΠΏΠΈΠ΄ΠΎΠΌΠ΅ΡΡΠ°.
11. Π‘Π½ΠΈΠΌΠΈΡΠ΅ ΡΠΎ ΡΡΠΎΠΊΠ° Π²ΠΊΠ»ΡΡΠ΅Π½ΠΈΡ Π·Π°Π΄Π½Π΅Π³ΠΎ Ρ ΠΎΠ΄Π° Π²ΠΈΠ»ΠΊΡ Ρ Π΄ΠΈΡΡΠ°Π½ΡΠΈΠΎΠ½Π½ΠΎΠΉ Π²ΡΡΠ»ΠΊΠΎΠΉ, Π° Ρ ΠΎΡΠΈ β ΠΏΡΠΎΠΌΠ΅ΠΆΡΡΠΎΡΠ½ΡΡ ΡΠ΅ΡΡΠ΅ΡΠ½Ρ Π·Π°Π΄Π½Π΅Π³ΠΎ Ρ ΠΎΠ΄Π°.
12. Π‘Π½ΠΈΠΌΠΈΡΠ΅ ΡΡΠΎΠΏΠΎΡΠ½ΠΎΠ΅ ΠΊΠΎΠ»ΡΡΠΎ Π²Π΅Π΄ΡΡΠ΅ΠΉ ΡΠ΅ΡΡΠ΅ΡΠ½ΠΈ Π·Π°Π΄Π½Π΅Π³ΠΎ Ρ ΠΎΠ΄Π° Ρ ΠΏΡΠΎΠΌΠ΅ΠΆΡΡΠΎΡΠ½ΠΎΠ³ΠΎ Π²Π°Π»Π°, ΡΠ½ΠΈΠΌΠΈΡΠ΅ ΡΠ΅ΡΡΠ΅ΡΠ½Ρ ΠΈ ΠΏΡΡΠΆΠΈΠ½Π½ΡΡ ΡΠ°ΠΉΠ±Ρ.

13. Π‘Π½ΠΈΠΌΠΈΡΠ΅ ΡΡΠΎΠΏΠΎΡΠ½ΠΎΠ΅ ΠΊΠΎΠ»ΡΡΠΎ Π²Π΅Π΄ΠΎΠΌΠΎΠΉ ΡΠ΅ΡΡΠ΅ΡΠ½ΠΈ Π·Π°Π΄Π½Π΅Π³ΠΎ Ρ ΠΎΠ΄Π° ΡΠΎ Π²ΡΠΎΡΠΈΡΠ½ΠΎΠ³ΠΎ Π²Π°Π»Π°, ΠΏΡΠΈΠΆΠΈΠΌΠ°Ρ ΠΎΠΏΡΠ°Π²ΠΊΠΎΠΉ 41.7816.4069 ΠΏΡΡΠΆΠΈΠ½Π½ΡΡ ΡΠ°ΠΉΠ±Ρ, ΡΡΠΎΠ±Ρ ΡΠ½ΡΡΡ Π½Π°Π³ΡΡΠ·ΠΊΡ ΡΠΎ ΡΡΠΎΠΏΠΎΡΠ½ΠΎΠ³ΠΎ ΠΊΠΎΠ»ΡΡΠ°. Π‘Π½ΠΈΠΌΠΈΡΠ΅ Π²Π΅Π΄ΠΎΠΌΡΡ ΡΠ΅ΡΡΠ΅ΡΠ½Ρ Π·Π°Π΄Π½Π΅Π³ΠΎ Ρ ΠΎΠ΄Π° ΠΈ ΠΏΡΡΠΆΠΈΠ½Π½ΡΡ ΡΠ°ΠΉΠ±Ρ.
14. Π‘ ΠΏΠΎΠΌΠΎΡΡΡ ΡΠΈΠ³ΡΡΠ½ΡΡ ΠΎΠΏΡΠ°Π²ΠΎΠΊ (ΡΠΈΠΏΠ° ΠΎΡΠ²Π΅ΡΡΠΎΠΊ) ΠΈ ΡΡΠ΅ΡΠΆΠ½Π΅Π²ΡΡ Π²ΡΠΊΠΎΠ»ΠΎΡΠΎΠΊ Π²ΡΠ½ΡΡΠ΅ ΠΈΠ· ΠΊΠ°ΡΡΠ΅ΡΠ° ΠΊΠΎΡΠΎΠ±ΠΊΠΈ ΠΏΠ΅ΡΠ΅Π΄Π°Ρ ΠΏΠ΅ΡΠ΅Π΄Π½ΠΈΠΉ ΠΈ Π·Π°Π΄Π½ΠΈΠΉ ΠΏΠΎΠ΄ΡΠΈΠΏΠ½ΠΈΠΊΠΈ ΠΏΡΠΎΠΌΠ΅ΠΆΡΠΏΡΠΎΠΌΠ΅ΠΆΡΡΠΎΡΠ½ΠΎΠ³ΠΎ Π²Π°Π»Π°. ΠΠ° Π²Π½ΡΡΡΠ΅Π½Π½ΠΈΡ ΠΊΠΎΠ»ΡΡΠ°Ρ Π΄Π²ΡΡ ΡΡΠ΄Π½ΠΎΠ³ΠΎ ΠΏΠ΅ΡΠ΅Π΄Π½Π΅Π³ΠΎ ΠΏΠΎΠ΄ΡΠΈΠΏΠ½ΠΈΠΊΠ° Π½Π°Π½Π΅ΡΠΈΡΠ΅ ΠΌΠ΅ΡΠΊΠΈ, ΠΏΠΎ ΠΊΠΎΡΠΎΡΡΠΌ ΡΡΠΈ ΠΊΠΎΠ»ΡΡΠ° ΡΡΡΠ°Π½Π°Π²Π»ΠΈΠ²Π°ΠΉΡΠ΅ Π½Π° ΠΏΡΠ΅ΠΆΠ½ΠΈΠ΅ ΠΌΠ΅ΡΡΠ° Π² Π½Π°ΡΡΠΆΠ½ΠΎΠΌ ΠΊΠΎΠ»ΡΡΠ΅ ΠΏΠΎΠ΄ΡΠΈΠΏΠ½ΠΈΠΊΠ°.
15. ΠΡΠ½ΡΡΠ΅ ΠΈΠ· ΠΊΠ°ΡΡΠ΅ΡΠ° ΠΊΠΎΡΠΎΠ±ΠΊΠΈ ΠΏΠ΅ΡΠ΅Π΄Π°Ρ ΠΏΡΠΎΠΌΠ΅ΠΆΡΡΠΎΡΠ½ΡΠΉ Π²Π°Π», Π½Π°ΠΊΠ»ΠΎΠ½ΡΡ Π΅Π³ΠΎ, ΠΊΠ°ΠΊ ΠΏΠΎΠΊΠ°Π·Π°Π½ΠΎ Π½Π° ΡΠΈΡΡΠ½ΠΊΠ΅.

16. Π‘Π½ΠΈΠΌΠΈΡΠ΅ ΠΊΡΡΡΠΊΡ 20 (ΡΠΌ. ΡΠΈΡ. ΠΡΠΈΠ²ΠΎΠ΄ ΠΏΠ΅ΡΠ΅ΠΊΠ»ΡΡΠ΅Π½ΠΈΡ ΠΏΠ΅ΡΠ΅Π΄Π°Ρ) ΡΠΈΠΊΡΠ°ΡΠΎΡΠΎΠ² ΡΡΠΎΠΊΠΎΠ² Π²ΠΌΠ΅ΡΡΠ΅ Ρ ΠΏΡΠΎΠΊΠ»Π°Π΄ΠΊΠΎΠΉ, Π²ΡΠ½ΡΡΠ΅ ΠΏΡΡΠΆΠΈΠ½Ρ ΠΈ ΡΠ°ΡΠΈΠΊΠΈ ΡΠΈΠΊΡΠ°ΡΠΎΡΠΎΠ². ΠΡΠ½ΡΡΠ΅ ΠΈΠ· ΠΊΠ°ΡΡΠ΅ΡΠ° ΠΊΠΎΡΠΎΠ±ΠΊΠΈ ΠΏΠ΅ΡΠ΅Π΄Π°Ρ ΡΡΠΎΠΊ 18 Π·Π°Π΄Π½Π΅Π³ΠΎ Ρ ΠΎΠ΄Π°, ΡΡΠΎΠΊ 17 Π²ΠΈΠ»ΠΊΠΈ ΠΏΠ΅ΡΠ΅ΠΊΠ»ΡΡΠ΅Π½ΠΈΡ III ΠΈ IV ΠΏΠ΅ΡΠ΅Π΄Π°Ρ. ΠΡΠ²Π΅ΡΠ½ΠΈΡΠ΅ Π±ΠΎΠ»Ρ ΠΊΡΠ΅ΠΏΠ»Π΅Π½ΠΈΡ Π²ΠΈΠ»ΠΊΠΈ I ΠΈ II ΠΏΠ΅ΡΠ΅Π΄Π°Ρ, Π²ΡΠ½ΡΡΠ΅ ΡΡΠΎΠΊ ΠΈ Π²ΠΈΠ»ΠΊΠΈ. ΠΡΠ½ΠΈΠΌΠ°Ρ ΡΡΠΎΠΊΠΈ, ΠΎΠ΄Π½ΠΎΠ²ΡΠ΅ΠΌΠ΅Π½Π½ΠΎ ΡΠ΄Π°Π»ΠΈΡΠ΅ ΡΡΠΈ Π±Π»ΠΎΠΊΠΈΡΠΎΠ²ΠΎΡΠ½ΡΡ ΡΡΡ Π°ΡΡ 19.
17. ΠΡΠ²Π΅ΡΠ½ΠΈΡΠ΅ Π²ΠΈΠ½ΡΡ ΠΊΡΠ΅ΠΏΠ»Π΅Π½ΠΈΡ ΡΡΠΎΠΏΠΎΡΠ½ΠΎΠΉ ΠΏΠ»Π°ΡΡΠΈΠ½Ρ ΠΏΡΠΎΠΌΠ΅ΠΆΡΡΠΎΡΠ½ΠΎΠ³ΠΎ ΠΏΠΎΠ΄ΡΠΈΠΏΠ½ΠΈΠΊΠ° Π²ΡΠΎΡΠΈΡΠ½ΠΎΠ³ΠΎ Π²Π°Π»Π° Π΄ΡΠ΅Π»Ρ-ΠΎΡΠ²Π΅ΡΡΠΊΠΎΠΉ ΠΈ ΡΠ½ΠΈΠΌΠΈΡΠ΅ ΡΡΠΎΠΏΠΎΡΠ½ΡΡ ΠΏΠ»Π°ΡΡΠΈΠ½Ρ ΠΏΡΠΎΠΌΠ΅ΠΆΡΡΠΎΡΠ½ΠΎΠ³ΠΎ ΠΏΠΎΠ΄ΡΠΈΠΏΠ½ΠΈΠΊΠ° Π²ΡΠΎΡΠΈΡΠ½ΠΎΠ³ΠΎ Π²Π°Π»Π° ΠΈ ΠΎΡΡ ΠΏΡΠΎΠΌΠ΅ΠΆΡΡΠΎΡΠ½ΠΎΠΉ ΡΠ΅ΡΡΠ΅ΡΠ½ΠΈ Π·Π°Π΄Π½Π΅Π³ΠΎ Ρ ΠΎΠ΄Π° (ΡΡΡΠ΅Π»ΠΊΠΎΠΉ ΠΏΠΎΠΊΠ°Π·Π°Π½ΠΎ Π½Π°ΠΏΡΠ°Π²Π»Π΅Π½ΠΈΠ΅ ΡΠ΄Π°ΡΠ½ΠΎΠ³ΠΎ Ρ ΠΎΠ΄Π° ΠΎΠ±ΠΎΠΉΠΌΡ ΠΎΡΠ²Π΅ΡΡΠΊΠΈ ΠΏΡΠΈ ΡΠ΄Π°ΡΠ΅ ΠΌΠΎΠ»ΠΎΡΠΊΠΎΠΌ).

18. Π‘ ΠΏΠΎΠΌΠΎΡΡΡ ΠΎΠΏΡΠ°Π²ΠΎΠΊ (ΡΠΈΠΏΠ° ΠΎΡΠ²Π΅ΡΡΠΎΠΊ) Π²ΡΠ½ΡΡΠ΅ ΠΏΠ΅ΡΠ²ΠΈΡΠ½ΡΠΉ Π²Π°Π» Π²ΠΌΠ΅ΡΡΠ΅ Ρ ΠΏΠΎΠ΄ΡΠΈΠΏΠ½ΠΈΠΊΠΎΠΌ ΠΈ ΠΊΠΎΠ»ΡΡΠΎΠΌ ΡΠΈΠ½Ρ ΡΠΎΠ½ΠΈΠ·Π°ΡΠΎΡΠ° ΠΈ ΡΠ½ΠΈΠΌΠΈΡΠ΅ ΠΈΠ³ΠΎΠ»ΡΡΠ°ΡΡΠΉ ΠΏΠΎΠ΄ΡΠΈΠΏΠ½ΠΈΠΊ Ρ ΠΏΠ΅ΡΠ΅Π΄Π½Π΅Π³ΠΎ ΠΊΠΎΠ½ΡΠ° Π²ΡΠΎΡΠΈΡΠ½ΠΎΠ³ΠΎ Π²Π°Π»Π°.

19. ΠΡΠ±Π΅ΠΉΡΠ΅ ΠΈΠ· ΠΏΡΠΎΠΌΠ΅ΠΆΡΡΠΎΡΠ½ΠΎΠ³ΠΎ ΠΏΠΎΠ΄ΡΠΈΠΏΠ½ΠΈΠΊΠ° Π²ΡΠΎΡΠΈΡΠ½ΡΠΉ Π²Π°Π», Π²ΡΠ½ΡΡΠ΅ ΠΏΡΠΎΠΌΠ΅ΠΆΡΡΠΎΡΠ½ΡΠΉ ΠΏΠΎΠ΄ΡΠΈΠΏΠ½ΠΈΠΊ ΠΈ, Π½Π°ΠΊΠ»ΠΎΠ½ΠΈΠ², ΠΊΠ°ΠΊ ΠΏΠΎΠΊΠ°Π·Π°Π½ΠΎ Π½Π° ΡΠΈΡΡΠ½ΠΊΠ΅, ΠΈΠ·Π²Π»Π΅ΠΊΠΈΡΠ΅ ΠΈΠ· ΠΊΠ°ΡΡΠ΅ΡΠ° Π²ΡΠΎΡΠΈΡΠ½ΡΠΉ Π²Π°Π» Π² ΡΠ±ΠΎΡΠ΅ Ρ ΡΠ΅ΡΡΠ΅ΡΠ½ΡΠΌΠΈ, ΠΌΡΡΡΠ°ΠΌΠΈ ΠΈ ΠΊΠΎΠ»ΡΡΠ°ΠΌΠΈ ΡΠΈΠ½Ρ ΡΠΎΠ½ΠΈΠ·Π°ΡΠΎΡΠΎΠ². Π‘Π½ΠΈΠΌΠΈΡΠ΅ Ρ Π²Π°Π»Π° ΠΌΡΡΡΡ ΡΠΈΠ½Ρ ΡΠΎΠ½ΠΈΠ·Π°ΡΠΎΡΠ° III ΠΈ IV ΠΏΠ΅ΡΠ΅Π΄Π°Ρ.

Π Π°Π·Π±ΠΎΡΠΊΠ° ΠΏΠ΅ΡΠ²ΠΈΡΠ½ΠΎΠ³ΠΎ Π²Π°Π»Π° ΠΊΠΎΡΠΎΠ±ΠΊΠΈ ΠΏΠ΅ΡΠ΅Π΄Π°Ρ
20. CΠ½ΠΈΠΌΠΈΡΠ΅ ΡΡΠΎΠΏΠΎΡΠ½ΠΎΠ΅ ΠΊΠΎΠ»ΡΡΠΎ 7 (ΡΠΌ. ΡΠΈΡ. ΠΠ΅ΡΠ°Π»ΠΈ ΠΏΠ΅ΡΠ²ΠΈΡΠ½ΠΎΠ³ΠΎ Π²Π°Π»Π°), Π±Π»ΠΎΠΊΠΈΡΡΡΡΠ΅Π΅ ΠΊΠΎΠ»ΡΡΠΎ 6 ΠΈ ΠΏΡΡΠΆΠΈΠ½Ρ 5 ΡΠΈΠ½Ρ ΡΠΎΠ½ΠΈΠ·Π°ΡΠΎΡΠ°.
21. Π£ΡΡΠ°Π½ΠΎΠ²ΠΈΡΠ΅ Π²Π°Π» Π½Π° ΠΏΡΠ΅ΡΡ ΠΈ, ΡΠΆΠ°Π² ΠΎΠΏΡΠ°Π²ΠΊΠΎΠΉ 41.7816.4069 ΠΏΡΡΠΆΠΈΠ½Π½ΡΡ ΡΠ°ΠΉΠ±Ρ 2, ΡΠ½ΠΈΠΌΠΈΡΠ΅ ΡΡΠΎΠΏΠΎΡΠ½ΠΎΠ΅ ΠΊΠΎΠ»ΡΡΠΎ 1, Π·Π°ΡΠ΅ΠΌ ΠΏΡΡΠΆΠΈΠ½Π½ΡΡ ΡΠ°ΠΉΠ±Ρ ΠΈ ΠΏΠΎΠ΄ΡΠΈΠΏΠ½ΠΈΠΊ 3.
Π Π°Π·Π±ΠΎΡΠΊΠ° Π²ΡΠΎΡΠΈΡΠ½ΠΎΠ³ΠΎ Π²Π°Π»Π° ΠΊΠΎΡΠΎΠ±ΠΊΠΈ ΠΏΠ΅ΡΠ΅Π΄Π°Ρ
22. Π‘Π½ΠΈΠΌΠΈΡΠ΅ Ρ Π·Π°Π΄Π½Π΅ΠΉ ΡΡΠΎΡΠΎΠ½Ρ Π²Π°Π»Π° ΡΠ΅ΡΡΠ΅ΡΠ½Ρ 22 (ΡΠΌ. ΡΠΈΡ. ΠΠ΅ΡΠ°Π»ΠΈ Π²ΡΠΎΡΠΈΡΠ½ΠΎΠ³ΠΎ Π²Π°Π»Π°) 1-ΠΉ ΠΏΠ΅ΡΠ΅Π΄Π°ΡΠΈ Ρ Π²ΡΡΠ»ΠΊΠΎΠΉ 23, ΡΡΡΠΏΠΈΡΡ 16 ΡΠΎ ΡΠΊΠΎΠ»ΡΠ·ΡΡΠ΅ΠΉ ΠΌΡΡΡΠΎΠΉ ΠΏΠ΅ΡΠ΅ΠΊΠ»ΡΡΠ΅Π½ΠΈΡ I ΠΈ II ΠΏΠ΅ΡΠ΅Π΄Π°Ρ, ΡΠ΅ΡΡΠ΅ΡΠ½Ρ 11 II ΠΏΠ΅ΡΠ΅Π΄Π°ΡΠΈ Π²ΠΌΠ΅ΡΡΠ΅ Ρ Π±Π»ΠΎΠΊΠΈΡΡΡΡΠΈΠΌ ΠΊΠΎΠ»ΡΡΠΎΠΌ 14 ΡΠΈΠ½Ρ ΡΠΎΠ½ΠΈΠ·Π°ΡΠΎΡΠ°.
23. Π£ΡΡΠ°Π½ΠΎΠ²ΠΈΡΠ΅ Π²ΡΠΎΡΠΈΡΠ½ΡΠΉ Π²Π°Π» Ρ ΠΎΠΏΡΠ°Π²ΠΊΠΎΠΉ 41.7816.4069 Π½Π° ΠΏΡΠ΅ΡΡ, ΠΏΠΎΠ΄Π»ΠΎΠΆΠΈΡΠ΅ ΠΏΠΎΠ΄ ΡΠ΅ΡΡΠ΅ΡΠ½Ρ III ΠΏΠ΅ΡΠ΅Π΄Π°ΡΠΈ ΠΎΠΏΠΎΡΠ½ΡΠ΅ ΠΏΠΎΠ»ΡΠΊΠΎΠ»ΡΡΠ° 3, ΠΈ, Π½Π°ΠΆΠΈΠΌΠ°Ρ ΠΎΠΏΡΠ°Π²ΠΊΠΎΠΉ Π½Π° ΠΏΡΡΠΆΠΈΠ½Π½ΡΡ ΡΠ°ΠΉΠ±Ρ, ΡΠ½ΠΈΠΌΠΈΡΠ΅ ΡΡΠΎΠΏΠΎΡΠ½ΠΎΠ΅ ΠΊΠΎΠ»ΡΡΠΎ 2, Π·Π°ΡΠ΅ΠΌ ΠΏΡΡΠΆΠΈΠ½Π½ΡΡ ΡΠ°ΠΉΠ±Ρ 4, ΡΡΡΠΏΠΈΡΡ ΡΠΊΠΎΠ»ΡΠ·ΡΡΠ΅ΠΉ ΠΌΡΡΡΡ ΠΏΠ΅ΡΠ΅ΠΊΠ»ΡΡΠ΅Π½ΠΈΡ III ΠΈ IV ΠΏΠ΅ΡΠ΅Π΄Π°Ρ ΠΈ ΡΠ΅ΡΡΠ΅ΡΠ½Ρ III ΠΏΠ΅ΡΠ΅Π΄Π°ΡΠΈ.

Π Π°Π·Π±ΠΎΡΠΊΠ° ΡΡΡΠ°Π³Π° ΠΏΠ΅ΡΠ΅ΠΊΠ»ΡΡΠ΅Π½ΠΈΡ ΠΏΠ΅ΡΠ΅Π΄Π°Ρ ΠΈ Π·Π°Π΄Π½Π΅ΠΉ ΠΊΡΡΡΠΊΠΈ
24. Π‘Π½ΠΈΠΌΠΈΡΠ΅ ΠΌΠ°Π½ΠΆΠ΅ΡΡ 19 (ΡΠΌ. ΡΠΈΡ. ΠΠ΅ΡΠ°Π»ΠΈ ΡΡΡΠ°Π³Π° ΠΏΠ΅ΡΠ΅ΠΊΠ»ΡΡΠ΅Π½ΠΈΡ ΠΏΠ΅ΡΠ΅Π΄Π°Ρ), ΡΠ΅Ρ ΠΎΠ» 20 ΡΡΡΠ°Π³Π°, Π·Π°ΡΠ΅ΠΌ ΡΡΠΎΠΏΠΎΡΠ½ΠΎΠ΅ ΠΊΠΎΠ»ΡΡΠΎ 14, ΡΠ°ΠΉΠ±Ρ 13, ΠΏΡΡΠΆΠΈΠ½Ρ 12 ΠΈ ΡΡΠ΅ΡΠΈΡΠ΅ΡΠΊΡΡ ΡΠ°ΠΉΠ±Ρ 11.
25. ΠΡΠ²Π΅ΡΠ½ΠΈΡΠ΅ Π³Π°ΠΉΠΊΠΈ ΠΊΡΠ΅ΠΏΠ»Π΅Π½ΠΈΡ ΡΠ»Π°Π½ΡΠ° 16, ΠΎΡΡΠΎΠ΅Π΄ΠΈΠ½ΠΈΡΠ΅ ΠΎΡΡΡΠΆΠ½ΡΡ ΠΏΡΡΠΆΠΈΠ½Ρ 3 ΡΡΡΠ°Π³Π° ΠΎΡ ΡΡΠΊΠ° Π±ΠΎΠ»ΡΠ° 1 ΠΈ ΡΠ½ΠΈΠΌΠΈΡΠ΅ ΡΡΡΠ°Π³ Π²ΠΌΠ΅ΡΡΠ΅ Ρ ΡΠ»Π°Π½ΡΠ΅ΠΌ, ΠΎΠΏΠΎΡΠΎΠΉ 10 ΠΈ ΡΠ°ΡΠΊΠΎΠΉ 5.
Π£ΡΡΠ°Π½ΠΎΠ²ΠΊΠ° Π½Π° Π²ΡΠΎΡΠΈΡΠ½ΠΎΠΌ Π²Π°Π»Ρ ΡΡΠΎΠΏΠΎΡΠ½ΠΎΠ³ΠΎ ΠΊΠΎΠ»ΡΡΠ° ΡΠ΅ΡΡΠ΅ΡΠ½ΠΈ Π·Π°Π΄Π½Π΅Π³ΠΎ Ρ ΠΎΠ΄Π°

1 β ΠΏΡΡΠΆΠΈΠ½Π½Π°Ρ ΡΠ°ΠΉΠ±Π°;
2 β ΠΎΠΏΡΠ°Π²ΠΊΠ° 41.7816.4069;
3 β Π·Π°ΠΏΠΎΡΠ½ΠΎΠ΅ ΠΊΠΎΠ»ΡΡΠΎ;
4 β Π·Π°Π΄Π½Π΅Π³ΠΎ Ρ
ΠΎΠ΄Π° Π²ΡΠΎΡΠΈΡΠ½ΠΎΠ³ΠΎ Π²Π°Π»Π°.
Π‘Π±ΠΎΡΠΊΠ° ΠΊΠΎΡΠΎΠ±ΠΊΠΈ ΠΏΠ΅ΡΠ΅Π΄Π°Ρ
ΠΠΠ Π―ΠΠΠ ΠΠ«ΠΠΠΠΠΠΠΠ―
Π‘Π±ΠΎΡΠΊΠ° ΠΊΠΎΡΠΎΠ±ΠΊΠΈ ΠΏΠ΅ΡΠ΅Π΄Π°Ρ ΠΏΡΠΎΠ²ΠΎΠ΄ΠΈΡΡΡ Π² ΠΏΠΎΡΠ»Π΅Π΄ΠΎΠ²Π°ΡΠ΅Π»ΡΠ½ΠΎΡΡΠΈ, ΠΎΠ±ΡΠ°ΡΠ½ΠΎΠΉ ΡΠ°Π·Π±ΠΎΡΠΊΠ΅. ΠΡΠΈ ΡΡΠΎΠΌ ΡΡΡΠΈΡΠ΅, ΡΡΠΎ:
β ΠΏΡΡΠΆΠΈΠ½Π° 22 (ΡΠΌ. ΡΠΈΡ. ΠΡΠΈΠ²ΠΎΠ΄ ΠΏΠ΅ΡΠ΅ΠΊΠ»ΡΡΠ΅Π½ΠΈΡ ΠΏΠ΅ΡΠ΅Π΄Π°Ρ) ΡΠ°ΡΠΈΠΊΠ° ΡΠΈΠΊΡΠ°ΡΠΎΡΠ° ΡΡΠΎΠΊΠ° Π²ΠΈΠ»ΠΊΠΈ Π·Π°Π΄Π½Π΅Π³ΠΎ Ρ
ΠΎΠ΄Π° ΠΎΡΠ»ΠΈΡΠ°Π΅ΡΡΡ ΠΎΡ Π΄ΡΡΠ³ΠΈΡ
ΡΠΏΡΡΠ³ΠΎΡΡΡΡ, ΠΎΠ½Π° ΠΎΠΊΡΠ°ΡΠ΅Π½Π° Π² Π·Π΅Π»Π΅Π½ΡΠΉ ΡΠ²Π΅Ρ ΠΈΠ»ΠΈ ΠΈΠΌΠ΅Π΅Ρ ΠΊΠ°Π΄ΠΌΠΈΠ΅Π²ΠΎΠ΅ ΠΏΠΎΠΊΡΡΡΠΈΠ΅;
β ΠΏΡΠΈ ΡΡΡΠ°Π½ΠΎΠ²ΠΊΠ΅ ΠΊΠ°ΡΡΠ΅ΡΠ° ΡΡΠ΅ΠΏΠ»Π΅Π½ΠΈΡ Ρ ΠΏΠ΅ΡΠ΅Π΄Π½Π΅ΠΉ ΠΊΡΡΡΠΊΠΎΠΉ ΠΊΠΎΡΠΎΠ±ΠΊΠΈ ΠΏΠ΅ΡΠ΅Π΄Π°Ρ, ΠΎΡΠ²Π΅ΡΡΡΠΈΠ΅ Π² ΠΏΠ΅ΡΠ΅Π΄Π½Π΅ΠΉ ΠΊΡΡΡΠΊΠ΅ Π΄ΠΎΠ»ΠΆΠ½ΠΎ Π±ΡΡΡ ΡΠ°ΡΠΏΠΎΠ»ΠΎΠΆΠ΅Π½ΠΎ ΡΠ°ΠΊ, ΠΊΠ°ΠΊ ΠΏΠΎΠΊΠ°Π·Π°Π½ΠΎ Π½Π° ΡΠΈΡ. ΠΠ½ΡΡΡΠ΅Π½Π½ΠΈΠΉ Π²ΠΈΠ΄ ΠΊΠ°ΡΡΠ΅ΡΠ° ΡΡΠ΅ΠΏΠ»Π΅Π½ΠΈΡ;
β ΠΏΠ΅ΡΠ΅Π΄ ΡΡΡΠ°Π½ΠΎΠ²ΠΊΠΎΠΉ ΡΠ°Π±ΠΎΡΡΡ ΠΏΠΎΠ²Π΅ΡΡ
Π½ΠΎΡΡΡ ΡΠ°Π»ΡΠ½ΠΈΠΊΠΎΠ² ΠΏΠΎΠΊΡΠΎΠΉΡΠ΅ ΡΠΌΠ°Π·ΠΊΠΎΠΉ ΠΠΠ’ΠΠ-24;
β ΠΏΡΠΈ ΡΡΡΠ°Π½ΠΎΠ²ΠΊΠ΅ ΡΡΠΎΠΏΠΎΡΠ½ΠΎΠ³ΠΎ ΠΊΠΎΠ»ΡΡΠ° ΡΠ΅ΡΡΠ΅ΡΠ½ΠΈ Π·Π°Π΄Π½Π΅Π³ΠΎ Ρ
ΠΎΠ΄Π° ΠΈΡΠΏΠΎΠ»ΡΠ·ΡΠΉΡΠ΅ ΠΎΠΏΡΠ°Π²ΠΊΡ 41.7816.4069, Π° ΠΏΡΠΈ ΡΡΡΠ°Π½ΠΎΠ²ΠΊΠ΅ ΠΏΠΎΠ΄ΡΠΈΠΏΠ½ΠΈΠΊΠΎΠ² ΠΈ ΡΠ°Π»ΡΠ½ΠΈΠΊΠΎΠ² Π²Π°Π»ΠΎΠ² ΠΏΠΎΠ»ΡΠ·ΡΠΉΡΠ΅ΡΡ ΠΎΠΏΡΠ°Π²ΠΊΠ°ΠΌΠΈ 41.7853.4028, 41.7853.4032, 41.7853.4039.
Π¦ΠΈΡΠ°ΡΠ°
dricar.ru
Π Π°Π·Π±ΠΎΡΠΊΠ° ΠΈ ΡΠ±ΠΎΡΠΊΠ° ΠΌΠ΅Ρ Π°Π½ΠΈΡΠ΅ΡΠΊΠΎΠΉ ΠΊΠΎΡΠΎΠ±ΠΊΠΈ ΠΏΠ΅ΡΠ΅Π΄Π°Ρ, Π΄Π΅ΡΠ΅ΠΊΡΠΎΠ²ΠΊΠ° Π΅Π΅ Π΄Π΅ΡΠ°Π»Π΅ΠΉ
Π Π°Π·Π±ΠΎΡΠΊΠ° ΠΈ ΡΠ±ΠΎΡΠΊΠ° ΠΌΠ΅Ρ Π°Π½ΠΈΡΠ΅ΡΠΊΠΎΠΉ ΠΊΠΎΡΠΎΠ±ΠΊΠΈ ΠΏΠ΅ΡΠ΅Π΄Π°Ρ, Π΄Π΅ΡΠ΅ΠΊΡΠΎΠ²ΠΊΠ° Π΅Π΅ Π΄Π΅ΡΠ°Π»Π΅ΠΉ
ΠΠ°ΠΌ ΠΏΠΎΡΡΠ΅Π±ΡΡΡΡΡ: ΠΊΠ»ΡΡΠΈ Β«Π½Π° 10Β», Β«Π½Π° 13Β», Β«Π½Π° 19Β», Β«Π½Π° 24Β», Π½Π°Π±ΠΎΡ ΠΊΠ»ΡΡΠ΅ΠΉ-ΡΠ΅ΡΡΠΈΠ³ΡΠ°Π½Π½ΠΈΠΊΠΎΠ², ΠΎΡΠ²Π΅ΡΡΠΊΠΈ Ρ ΠΏΠ»ΠΎΡΠΊΠΈΠΌ Π»Π΅Π·Π²ΠΈΠ΅ΠΌ (Π΄Π²Π΅), ΠΊΡΡΠ³Π»ΠΎΠ³ΡΠ±ΡΡ, ΡΡΠ΅ΠΌΠ½ΠΈΠΊ ΡΡΠΎΠΏΠΎΡΠ½ΡΡ ΠΊΠΎΠ»Π΅Ρ, ΡΡΠ΅ΠΌΠ½ΠΈΠΊ ΠΏΠΎΠ΄ΡΠΈΠΏΠ½ΠΈΠΊΠΎΠ², ΠΌΠΎΠ»ΠΎΡΠΎΠΊ, Π±ΠΎΡΠΎΠ΄ΠΎΠΊ, Π·ΡΠ±ΠΈΠ»ΠΎ.
1. Π‘Π½ΠΈΠΌΠΈΡΠ΅ ΠΊΠΎΡΠΎΠ±ΠΊΡ ΠΏΠ΅ΡΠ΅Π΄Π°Ρ Ρ Π°Π²ΡΠΎΠΌΠΎΠ±ΠΈΠ»Ρ (ΡΠΌ. Π‘Π½ΡΡΠΈΠ΅ ΠΈ ΡΡΡΠ°Π½ΠΎΠ²ΠΊΠ° ΠΊΠΎΡΠΎΠ±ΠΊΠΈ ΠΏΠ΅ΡΠ΅Π΄Π°Ρ). ΠΡΠΈΡΡΠΈΡΠ΅ Π΅Π΅ ΠΎΡ Π³ΡΡΠ·ΠΈ ΠΈ Π²ΡΠΌΠΎΠΉΡΠ΅ ΡΠ½Π°ΡΡΠΆΠΈ.
2. Π‘Π½ΠΈΠΌΠΈΡΠ΅ ΠΏΡΠΈΠ²ΠΎΠ΄ ΡΠΏΠΈΠ΄ΠΎΠΌΠ΅ΡΡΠ° Π²ΠΌΠ΅ΡΡΠ΅ Ρ Π΄Π°ΡΡΠΈΠΊΠΎΠΌ ΡΠΊΠΎΡΠΎΡΡΠΈ Π°Π²ΡΠΎΠΌΠΎΠ±ΠΈΠ»Ρ ΠΏΡΠΈ Π΅Π³ΠΎ Π½Π°Π»ΠΈΡΠΈΠΈ (ΡΠΌ. ΠΡΠΎΠ²Π΅ΡΠΊΠ° ΠΈ Π·Π°ΠΌΠ΅Π½Π° Π΄Π°ΡΡΠΈΠΊΠΎΠ² ΡΠΈΡΡΠ΅ΠΌΡ ΡΠΏΡΠ°Π²Π»Π΅Π½ΠΈΡ Π΄Π²ΠΈΠ³Π°ΡΠ΅Π»Π΅ΠΌ).

3. ΠΡΠ»Π°Π±ΡΡΠ΅ Π·Π°ΡΡΠΆΠΊΡ Π²ΡΠΊΠ»ΡΡΠ°ΡΠ΅Π»Ρ ΡΠ²Π΅ΡΠ° Π·Π°Π΄Π½Π΅Π³ΠΎ Ρ ΠΎΠ΄Π°β¦

4. β¦ΠΈ ΡΠ½ΠΈΠΌΠΈΡΠ΅ Π²ΡΠΊΠ»ΡΡΠ°ΡΠ΅Π»Ρ.
5. ΠΡΠ²Π΅ΡΠ½ΡΠ² Π±ΠΎΠ»ΡΡ ΠΊΡΠ΅ΠΏΠ»Π΅Π½ΠΈΡ ΠΊΠΎΡΠΏΡΡΠ° ΠΌΠ΅Ρ Π°Π½ΠΈΠ·ΠΌΠ° ΠΏΠ΅ΡΠ΅ΠΊΠ»ΡΡΠ΅Π½ΠΈΡ ΠΏΠ΅ΡΠ΅Π΄Π°Ρ, ΡΠ½ΠΈΠΌΠΈΡΠ΅ ΠΌΠ΅Ρ Π°Π½ΠΈΠ·ΠΌβ¦
ΠΠ ΠΠΠΠ§ΠΠΠΠ
Π’ΡΠΈ Π±ΠΎΠ»ΡΠ° ΠΊΡΠ΅ΠΏΠ»Π΅Π½ΠΈΡ ΠΊΠΎΡΠΏΡΡΠ° ΠΌΠ΅Ρ Π°Π½ΠΈΠ·ΠΌΠ° ΠΏΠ΅ΡΠ΅ΠΊΠ»ΡΡΠ΅Π½ΠΈΡ ΠΏΠ΅ΡΠ΅Π΄Π°Ρ Π½Π° ΡΠΎΡΠΎ Π½Π΅ Π²ΠΈΠ΄Π½Ρ.
6. β¦ΠΈ ΡΡΡΠ°Π½ΠΎΠ²Π»Π΅Π½Π½ΡΡ ΠΏΠΎΠ΄ Π½ΠΈΠΌ ΠΏΡΠΎΠΊΠ»Π°Π΄ΠΊΡ.
7. ΠΠΎΠ΄Π΄Π΅Π² ΠΎΡΠ²Π΅ΡΡΠΊΠΎΠΉ ΠΏΡΡΠΆΠΈΠ½Π½ΡΠΉ ΡΠΈΠΊΡΠ°ΡΠΎΡ ΠΏΠΎΠ²ΠΎΠ΄ΠΊΠ° Π²ΠΈΠ»ΠΊΠΈ Π²ΠΊΠ»ΡΡΠ΅Π½ΠΈΡ V ΠΏΠ΅ΡΠ΅Π΄Π°ΡΠΈβ¦
8. β¦ΠΈΠ·Π²Π»Π΅ΠΊΠΈΡΠ΅ ΡΠΈΠΊΡΠ°ΡΠΎΡβ¦
9. β¦ΠΈ ΡΠ½ΠΈΠΌΠΈΡΠ΅ ΠΏΠΎΠ²ΠΎΠ΄ΠΎΠΊ.
10. Π‘Π½ΠΈΠΌΠΈΡΠ΅ ΡΠ°Π±ΠΎΡΠΈΠΉ ΡΠΈΠ»ΠΈΠ½Π΄Ρ ΠΏΡΠΈΠ²ΠΎΠ΄Π° Π²ΡΠΊΠ»ΡΡΠ΅Π½ΠΈΡ ΡΡΠ΅ΠΏΠ»Π΅Π½ΠΈΡ Π² ΡΠ±ΠΎΡΠ΅ Ρ ΠΏΠΎΠ΄ΡΠΈΠΏΠ½ΠΈΠΊΠΎΠΌ Π²ΡΠΊΠ»ΡΡΠ΅Π½ΠΈΡ ΡΡΠ΅ΠΏΠ»Π΅Π½ΠΈΡ (ΡΠΌ. ΠΠ°ΠΌΠ΅Π½Π° ΡΠ°Π±ΠΎΡΠ΅Π³ΠΎ ΡΠΈΠ»ΠΈΠ½Π΄ΡΠ° ΠΏΡΠΈΠ²ΠΎΠ΄Π° Π²ΡΠΊΠ»ΡΡΠ΅Π½ΠΈΡ ΡΡΠ΅ΠΏΠ»Π΅Π½ΠΈΡ Ρ ΠΏΠΎΠ΄ΡΠΈΠΏΠ½ΠΈΠΊΠΎΠΌ Π²ΡΠΊΠ»ΡΡΠ΅Π½ΠΈΡ) ΠΈ ΡΡΡΠ°Π½ΠΎΠ²Π»Π΅Π½Π½ΠΎΠ΅ ΠΏΠΎΠ΄ ΡΠΈΠ»ΠΈΠ½Π΄ΡΠΎΠΌ ΡΠ΅Π·ΠΈΠ½ΠΎΠ²ΠΎΠ΅ ΡΠΏΠ»ΠΎΡΠ½ΠΈΡΠ΅Π»ΡΠ½ΠΎΠ΅ ΠΊΠΎΠ»ΡΡΠΎ.
11. Π‘Π½ΠΈΠΌΠΈΡΠ΅ ΠΏΠ΅ΡΠ΅Ρ ΠΎΠ΄Π½ΠΈΠΊ Π³ΠΈΠ΄ΡΠΎΠΏΡΠΈΠ²ΠΎΠ΄Π° Π²ΡΠΊΠ»ΡΡΠ΅Π½ΠΈΡ ΡΡΠ΅ΠΏΠ»Π΅Π½ΠΈΡ (ΡΠΌ. ΠΠ°ΠΌΠ΅Π½Π° ΡΡΡΠ±ΠΎΠΏΡΠΎΠ²ΠΎΠ΄Π° Π³ΠΈΠ΄ΡΠΎΠΏΡΠΈΠ²ΠΎΠ΄Π° Π²ΡΠΊΠ»ΡΡΠ΅Π½ΠΈΡ ΡΡΠ΅ΠΏΠ»Π΅Π½ΠΈΡ).
12. Π‘Π½ΠΈΠΌΠΈΡΠ΅ ΠΏΡΠΎΠΌΠ΅ΠΆΡΡΠΎΡΠ½ΡΡ ΡΡΡΠ±ΠΊΡ Π³ΠΈΠ΄ΡΠΎΠΏΡΠΈΠ²ΠΎΠ΄Π° Π²ΡΠΊΠ»ΡΡΠ΅Π½ΠΈΡ ΡΡΠ΅ΠΏΠ»Π΅Π½ΠΈΡ (ΡΠΌ. ΠΠ°ΠΌΠ΅Π½Π° ΡΡΡΠ±ΠΎΠΏΡΠΎΠ²ΠΎΠ΄Π° Π³ΠΈΠ΄ΡΠΎΠΏΡΠΈΠ²ΠΎΠ΄Π° Π²ΡΠΊΠ»ΡΡΠ΅Π½ΠΈΡ ΡΡΠ΅ΠΏΠ»Π΅Π½ΠΈΡ).
13. ΠΡΠ²Π΅ΡΠ½ΠΈΡΠ΅ Π΄Π΅Π²ΡΡΡ Π±ΠΎΠ»ΡΠΎΠ² ΠΊΡΠ΅ΠΏΠ»Π΅Π½ΠΈΡ Π·Π°Π΄Π½Π΅ΠΉ ΠΊΡΡΡΠΊΠΈ ΠΊΠΎΡΠΎΠ±ΠΊΠΈ ΠΏΠ΅ΡΠ΅Π΄Π°Ρ.
14. ΠΠΎΠ΄Π΄Π΅Π² ΠΎΡΠ²Π΅ΡΡΠΊΠΎΠΉ ΠΊΡΠ°ΠΉ ΠΊΡΡΡΠΊΠΈ Π² ΡΠ°ΠΉΠΎΠ½Π΅ ΡΠΏΠ΅ΡΠΈΠ°Π»ΡΠ½ΠΎ ΠΏΡΠ΅Π΄Π½Π°Π·Π½Π°ΡΠ΅Π½Π½ΠΎΠ³ΠΎ Π΄Π»Ρ ΡΡΠΎΠ³ΠΎ ΠΏΡΠΈΠ»ΠΈΠ²Π°, ΠΎΡΠ΄Π΅Π»ΠΈΡΠ΅ ΠΊΡΡΡΠΊΡ ΠΎΡ ΠΏΡΠΎΠΊΠ»Π°Π΄ΠΊΠΈ ΠΈ ΡΠ½ΠΈΠΌΠΈΡΠ΅ ΠΊΡΡΡΠΊΡ.
15. Π‘Π½ΠΈΠΌΠΈΡΠ΅ ΠΏΡΠΎΠΊΠ»Π°Π΄ΠΊΡ ΠΊΡΡΡΠΊΠΈ.
ΠΠ ΠΠΠΠ§ΠΠΠΠ
ΠΡΠΎΠΊΠ»Π°Π΄ΠΊΡ Π·Π°Π΄Π½Π΅ΠΉ ΠΊΡΡΡΠΊΠΈ ΠΊΠΎΡΠΎΠ±ΠΊΠΈ ΠΏΠ΅ΡΠ΅Π΄Π°Ρ ΠΏΡΠΈ ΠΊΠ°ΠΆΠ΄ΠΎΠΉ ΡΠ°Π·Π±ΠΎΡΠΊΠ΅ ΡΠΎΠ΅Π΄ΠΈΠ½Π΅Π½ΠΈΡ Π·Π°ΠΌΠ΅Π½ΡΠΉΡΠ΅ Π½ΠΎΠ²ΠΎΠΉ, ΡΠ°ΠΊ ΠΊΠ°ΠΊ Π±ΡΠ²ΡΠ°Ρ Π² ΡΠΏΠΎΡΡΠ΅Π±Π»Π΅Π½ΠΈΠΈ ΠΎΠ±ΠΆΠ°ΡΠ°Ρ ΠΏΡΠΎΠΊΠ»Π°Π΄ΠΊΠ° ΠΏΡΠΈ ΠΏΠΎΠ²ΡΠΎΡΠ½ΠΎΠΉ ΡΠ±ΠΎΡΠΊΠ΅ ΠΌΠΎΠΆΠ΅Ρ Π½Π΅ ΠΎΠ±Π΅ΡΠΏΠ΅ΡΠΈΡΡ Π³Π΅ΡΠΌΠ΅ΡΠΈΡΠ½ΠΎΡΡΠΈ ΡΠΏΠ»ΠΎΡΠ½Π΅Π½ΠΈΡ.

16. Π‘Π½ΠΈΠΌΠΈΡΠ΅ ΡΡΠΎΠΏΠΎΡΠ½ΠΎΠ΅ ΠΊΠΎΠ»ΡΡΠΎ ΡΠΈΠ½Ρ ΡΠΎΠ½ΠΈΠ·Π°ΡΠΎΡΠ° V ΠΏΠ΅ΡΠ΅Π΄Π°ΡΠΈ.
17. ΠΡΠ²Π΅ΡΠ½ΠΈΡΠ΅ Π΄Π²Π° Π±ΠΎΠ»ΡΠ° ΠΊΡΠ΅ΠΏΠ»Π΅Π½ΠΈΡ ΠΊΡΠΎΠ½ΡΡΠ΅ΠΉΠ½Π° Π²ΠΈΠ»ΠΊΠΈ Π²ΠΊΠ»ΡΡΠ΅Π½ΠΈΡ V ΠΏΠ΅ΡΠ΅Π΄Π°ΡΠΈβ¦
18. β¦ΠΈ ΡΠ½ΠΈΠΌΠΈΡΠ΅ ΠΊΡΠΎΠ½ΡΡΠ΅ΠΉΠ½ Π² ΡΠ±ΠΎΡΠ΅ Ρ Π²ΠΈΠ»ΠΊΠΎΠΉ.
19. Π‘Π½ΠΈΠΌΠΈΡΠ΅ Ρ Π²ΠΈΠ»ΠΊΠΈ ΡΡΡ Π°ΡΠΈ.
ΠΠ ΠΠΠΠ§ΠΠΠΠ
ΠΠ·Π½ΠΎΡΠ΅Π½Π½ΡΠ΅ ΡΡΡ Π°ΡΠΈ ΠΏΡΠΈ ΡΠ±ΠΎΡΠΊΠ΅ Π·Π°ΠΌΠ΅Π½ΠΈΡΠ΅ Π½ΠΎΠ²ΡΠΌΠΈ.
20. Π£ΡΡΠ°Π½ΠΎΠ²ΠΈΡΠ΅ ΡΠ½ΠΈΠ²Π΅ΡΡΠ°Π»ΡΠ½ΡΠΉ ΡΡΠ΅ΠΌΠ½ΠΈΠΊ Π½Π° ΠΌΡΡΡΡ ΡΠΈΠ½Ρ ΡΠΎΠ½ΠΈΠ·Π°ΡΠΎΡΠ° V ΠΏΠ΅ΡΠ΅Π΄Π°ΡΠΈβ¦
21. β¦ΠΈ ΡΠΏΡΠ΅ΡΡΡΠΉΡΠ΅ Ρ Π²Π°Π»Π° ΠΌΡΡΡΡ Π² ΡΠ±ΠΎΡΠ΅ ΡΠΎ ΡΡΡΠΏΠΈΡΠ΅ΠΉ.
22. Π‘Π½ΠΈΠΌΠΈΡΠ΅ Π±Π»ΠΎΠΊΠΈΡΡΡΡΠ΅Π΅ ΠΊΠΎΠ»ΡΡΠΎ ΡΠΈΠ½Ρ ΡΠΎΠ½ΠΈΠ·Π°ΡΠΎΡΠ°β¦
23. β¦Π²Π΅Π΄ΠΎΠΌΡΡ ΡΠ΅ΡΡΠ΅ΡΠ½Ρ V ΠΏΠ΅ΡΠ΅Π΄Π°ΡΠΈβ¦
24. β¦ΠΈ ΠΈΠ³ΠΎΠ»ΡΡΠ°ΡΡΠΉ ΠΏΠΎΠ΄ΡΠΈΠΏΠ½ΠΈΠΊ.
25. Π‘Π½ΠΈΠΌΠΈΡΠ΅ ΡΡΠΎΠΏΠΎΡΠ½ΠΎΠ΅ ΠΊΠΎΠ»ΡΡΠΎ Π²Π΅Π΄ΡΡΠ΅ΠΉ ΡΠ΅ΡΡΠ΅ΡΠ½ΠΈ V ΠΏΠ΅ΡΠ΅Π΄Π°ΡΠΈ.
26. Π£ΡΡΠ°Π½ΠΎΠ²ΠΈΡΠ΅ ΡΠ½ΠΈΠ²Π΅ΡΡΠ°Π»ΡΠ½ΡΠΉ ΡΡΠ΅ΠΌΠ½ΠΈΠΊ Π½Π° Π²Π΅Π΄ΡΡΡΡ ΡΠ΅ΡΡΠ΅ΡΠ½Ρ V ΠΏΠ΅ΡΠ΅Π΄Π°ΡΠΈβ¦
27. β¦ΠΈ ΡΠΏΡΠ΅ΡΡΡΠΉΡΠ΅ ΡΠ΅ΡΡΠ΅ΡΠ½Ρ Ρ Π²Π°Π»Π°.
28. Π‘Π½ΠΈΠΌΠΈΡΠ΅ Ρ Π²ΡΠΎΡΠΈΡΠ½ΠΎΠ³ΠΎ Π²Π°Π»Π° Π·Π°ΠΏΠΎΡΠ½ΠΎΠ΅ ΠΊΠΎΠ»ΡΡΠΎβ¦
29. β¦ΠΈ ΠΈΠ·Π²Π»Π΅ΠΊΠΈΡΠ΅ Π΄Π²Π° ΡΠΏΠΎΡΠ½ΡΡ ΠΏΠΎΠ»ΡΠΊΠΎΠ»ΡΡΠ°.
30. ΠΡΠ²Π΅ΡΠ½ΠΈΡΠ΅ ΠΏΡΡΡ Π±ΠΎΠ»ΡΠΎΠ² ΠΊΡΠ΅ΠΏΠ»Π΅Π½ΠΈΡ ΠΏΡΠΎΠΌΠ΅ΠΆΡΡΠΎΡΠ½ΠΎΠ³ΠΎ ΠΊΠ°ΡΡΠ΅ΡΠ° ΠΊ ΠΊΠ°ΡΡΠ΅ΡΡ ΠΊΠΎΡΠΎΠ±ΠΊΠΈ ΠΏΠ΅ΡΠ΅Π΄Π°Ρβ¦
31. β¦ΠΎΡΠ΄Π΅Π»ΠΈΡΠ΅ ΠΏΡΠΎΠΌΠ΅ΠΆΡΡΠΎΡΠ½ΡΠΉ ΠΊΠ°ΡΡΠ΅Ρ ΠΎΡ ΠΊΠ°ΡΡΠ΅ΡΠ° ΠΊΠΎΡΠΎΠ±ΠΊΠΈ ΡΠ΄Π°ΡΠ°ΠΌΠΈ ΠΌΠΎΠ»ΠΎΡΠΊΠ° ΡΠ΅ΡΠ΅Π· Π΄Π΅ΡΠ΅Π²ΡΠ½Π½ΡΡ ΠΏΡΠΎΡΡΠ°Π²ΠΊΡ, ΠΎΠΏΠ΅ΡΡΡΡ ΠΎ ΡΠΏΠ΅ΡΠΈΠ°Π»ΡΠ½ΡΠΉ ΠΏΡΠΈΠ»ΠΈΠ² ΠΊΠ°ΡΡΠ΅ΡΠ°β¦
32. β¦ΠΈ ΡΠ½ΠΈΠΌΠΈΡΠ΅ ΠΏΡΠΎΠΌΠ΅ΠΆΡΡΠΎΡΠ½ΡΠΉ ΠΊΠ°ΡΡΠ΅Ρ Π²ΠΌΠ΅ΡΡΠ΅ Ρ Π²Π°Π»Π°ΠΌΠΈ.
33. Π‘Π½ΠΈΠΌΠΈΡΠ΅ ΠΏΡΠΎΠΊΠ»Π°Π΄ΠΊΡ ΠΊΠ°ΡΡΠ΅ΡΠ°, ΠΎΡΠ΄Π΅Π»ΠΈΠ² Π΅Π΅ ΠΎΡΡΡΡΠΌ Π½ΠΎΠΆΠΎΠΌ.
ΠΠ ΠΠΠΠ§ΠΠΠΠ
ΠΡΠΎΠΊΠ»Π°Π΄ΠΊΡ ΠΏΡΠΎΠΌΠ΅ΠΆΡΡΠΎΡΠ½ΠΎΠ³ΠΎ ΠΊΠ°ΡΡΠ΅ΡΠ° ΠΏΡΠΈ ΠΊΠ°ΠΆΠ΄ΠΎΠΉ ΡΠ°Π·Π±ΠΎΡΠΊΠ΅ ΡΠΎΠ΅Π΄ΠΈΠ½Π΅Π½ΠΈΡ Π·Π°ΠΌΠ΅Π½ΡΠΉΡΠ΅ Π½ΠΎΠ²ΠΎΠΉ, ΡΠ°ΠΊ ΠΊΠ°ΠΊ Π±ΡΠ²ΡΠ°Ρ Π² ΡΠΏΠΎΡΡΠ΅Π±Π»Π΅Π½ΠΈΠΈ ΠΎΠ±ΠΆΠ°ΡΠ°Ρ ΠΏΡΠΎΠΊΠ»Π°Π΄ΠΊΠ° ΠΏΡΠΈ ΠΏΠΎΠ²ΡΠΎΡΠ½ΠΎΠΉ ΡΠ±ΠΎΡΠΊΠ΅ ΠΌΠΎΠΆΠ΅Ρ Π½Π΅ ΠΎΠ±Π΅ΡΠΏΠ΅ΡΠΈΡΡ Π³Π΅ΡΠΌΠ΅ΡΠΈΡΠ½ΠΎΡΡΠΈ ΡΠΏΠ»ΠΎΡΠ½Π΅Π½ΠΈΡ.

34. ΠΡΠ²Π΅ΡΠ½ΠΈΡΠ΅ Π΄Π΅ΡΡΡΡ Π±ΠΎΠ»ΡΠΎΠ² ΠΊΡΠ΅ΠΏΠ»Π΅Π½ΠΈΡ Π½ΠΈΠΆΠ½Π΅ΠΉ ΠΊΡΡΡΠΊΠΈ ΠΊΠΎΡΠΎΠ±ΠΊΠΈ ΠΏΠ΅ΡΠ΅Π΄Π°Ρ ΠΈ ΡΠ½ΠΈΠΌΠΈΡΠ΅ ΠΊΡΡΡΠΊΡ Π²ΠΌΠ΅ΡΡΠ΅ Ρ ΠΏΡΠΎΠΊΠ»Π°Π΄ΠΊΠΎΠΉ.
35. ΠΡΠ΄Π΅Π»ΠΈΡΠ΅ ΠΏΡΠΎΠΊΠ»Π°Π΄ΠΊΡ ΠΎΡ ΠΊΡΡΡΠΊΠΈ.
ΠΠ ΠΠΠΠ§ΠΠΠΠ
ΠΡΠΎΠΊΠ»Π°Π΄ΠΊΡ Π½ΠΈΠΆΠ½Π΅ΠΉ ΠΊΡΡΡΠΊΠΈ ΠΊΠΎΡΠΎΠ±ΠΊΠΈ ΠΏΠ΅ΡΠ΅Π΄Π°Ρ ΠΏΡΠΈ ΠΊΠ°ΠΆΠ΄ΠΎΠΉ ΡΠ°Π·Π±ΠΎΡΠΊΠ΅ ΡΠΎΠ΅Π΄ΠΈΠ½Π΅Π½ΠΈΡ Π·Π°ΠΌΠ΅Π½ΡΠΉΡΠ΅ Π½ΠΎΠ²ΠΎΠΉ, ΡΠ°ΠΊ ΠΊΠ°ΠΊ Π±ΡΠ²ΡΠ°Ρ Π² ΡΠΏΠΎΡΡΠ΅Π±Π»Π΅Π½ΠΈΡ ΠΎΠ±ΠΆΠ°ΡΠ°Ρ ΠΏΡΠΎΠΊΠ»Π°Π΄ΠΊΠ° ΠΏΡΠΈ ΠΏΠΎΠ²ΡΠΎΡΠ½ΠΎΠΉ ΡΠ±ΠΎΡΠΊΠ΅ ΠΌΠΎΠΆΠ΅Ρ Π½Π΅ ΠΎΠ±Π΅ΡΠΏΠ΅ΡΠΈΡΡ Π³Π΅ΡΠΌΠ΅ΡΠΈΡΠ½ΠΎΡΡΠΈ ΡΠΏΠ»ΠΎΡΠ½Π΅Π½ΠΈΡ.
36. ΠΠΎΠΌΠ΅ΡΡΡΠ΅ ΠΏΠΎΠ»ΠΎΠΆΠ΅Π½ΠΈΠ΅ ΡΠ΅Π³ΡΠ»ΠΈΡΠΎΠ²ΠΎΡΠ½ΠΎΠΉ Π³Π°ΠΉΠΊΠΈ ΠΏΠΎΠ΄ΡΠΈΠΏΠ½ΠΈΠΊΠΎΠ² Π΄ΠΈΡΡΠ΅ΡΠ΅Π½ΡΠΈΠ°Π»Π° ΠΎΡΠ½ΠΎΡΠΈΡΠ΅Π»ΡΠ½ΠΎ ΠΊΠ°ΡΡΠ΅ΡΠ° ΠΊΠΎΡΠΎΠ±ΠΊΠΈ ΠΏΠ΅ΡΠ΅Π΄Π°Ρ.
37. ΠΡΠ²Π΅ΡΠ½ΠΈΡΠ΅ Π±ΠΎΠ»Ρ ΡΠΈΠΊΡΠ°ΡΠΎΡΠ° ΡΠ΅Π³ΡΠ»ΠΈΡΠΎΠ²ΠΎΡΠ½ΠΎΠΉ Π³Π°ΠΉΠΊΠΈβ¦
38. β¦ΡΠ½ΠΈΠΌΠΈΡΠ΅ ΡΠΈΠΊΡΠ°ΡΠΎΡβ¦
39. β¦ΡΡΡΠΎΠ½ΡΡΠ΅ Ρ ΠΌΠ΅ΡΡΠ° ΡΠ΅Π³ΡΠ»ΠΈΡΠΎΠ²ΠΎΡΠ½ΡΡ Π³Π°ΠΉΠΊΡ ΠΌΠΎΠ½ΡΠ°ΠΆΠ½ΠΎΠΉ Π»ΠΎΠΏΠ°ΡΠΊΠΎΠΉ, ΠΊΠ°ΠΊ ΠΏΠΎΠΊΠ°Π·Π°Π½ΠΎ Π½Π° ΡΠΎΡΠΎβ¦
40. β¦ΠΈ, ΠΏΠΎΠ΄ΡΡΠΈΡΠ°Π² ΡΠΈΡΠ»ΠΎ ΠΎΠ±ΠΎΡΠΎΡΠΎΠ², Π²ΡΠ²Π΅ΡΠ½ΠΈΡΠ΅ Π³Π°ΠΉΠΊΡ.
41. Π‘Π½ΠΈΠΌΠΈΡΠ΅ Ρ Π³Π°ΠΉΠΊΠΈ ΡΠΏΠ»ΠΎΡΠ½ΠΈΡΠ΅Π»ΡΠ½ΠΎΠ΅ ΠΊΠΎΠ»ΡΡΠΎ.
ΠΠ ΠΠΠΠ§ΠΠΠΠ
Π‘ΠΈΠ»ΡΠ½ΠΎ ΠΎΠ±ΠΆΠ°ΡΠΎΠ΅, Π·Π°ΡΠ²Π΅ΡΠ΄Π΅Π²ΡΠ΅Π΅ ΠΈΠ»ΠΈ Π½Π°Π΄ΠΎΡΠ²Π°Π½Π½ΠΎΠ΅ ΠΊΠΎΠ»ΡΡΠΎ Π·Π°ΠΌΠ΅Π½ΠΈΡΠ΅.
42. ΠΡΠΏΡΠ΅ΡΡΡΠΉΡΠ΅ ΠΈΠ· Π³Π°ΠΉΠΊΠΈ ΡΠ°Π»ΡΠ½ΠΈΠΊ ΠΏΠΎΠ»ΡΠΎΡΠΈ.
43. ΠΡΠΈ Π½Π΅ΠΎΠ±Ρ ΠΎΠ΄ΠΈΠΌΠΎΡΡΠΈ Π·Π°ΠΌΠ΅Π½Ρ ΠΏΠΎΠ΄ΡΠΈΠΏΠ½ΠΈΠΊΠΎΠ² Π΄ΠΈΡΡΠ΅ΡΠ΅Π½ΡΠΈΠ°Π»Π° ΠΏΠ΅ΡΠ΅Π²Π΅ΡΠ½ΠΈΡΠ΅ ΡΠ΅Π³ΡΠ»ΠΈΡΠΎΠ²ΠΎΡΠ½ΡΡ Π³Π°ΠΉΠΊΡ, ΠΏΠΎΠ΄Π»ΠΎΠΆΠΈΡΠ΅ ΠΏΠ°ΡΡ Π΄Π΅ΡΠ΅Π²ΡΠ½Π½ΡΡ Π±ΡΡΡΠΊΠΎΠ² ΠΈ Π²ΡΠΏΡΠ΅ΡΡΡΠΉΡΠ΅ ΠΈΠ· Π³Π°ΠΉΠΊΠΈ Π½Π°ΡΡΠΆΠ½ΠΎΠ΅ ΠΊΠΎΠ»ΡΡΠΎ ΠΏΠΎΠ΄ΡΠΈΠΏΠ½ΠΈΠΊΠ° Π΄ΠΈΡΡΠ΅ΡΠ΅Π½ΡΠΈΠ°Π»Π°.
44. ΠΡΠ²Π΅ΡΠ½ΠΈΡΠ΅ ΠΏΡΡΡ Π±ΠΎΠ»ΡΠΎΠ² ΠΊΡΠ΅ΠΏΠ»Π΅Π½ΠΈΡ ΠΊΡΡΡΠΊΠΈ ΠΏΡΠ°Π²ΠΎΠ³ΠΎ ΠΏΠΎΠ΄ΡΠΈΠΏΠ½ΠΈΠΊΠ° Π΄ΠΈΡΡΠ΅ΡΠ΅Π½ΡΠΈΠ°Π»Π°β¦
45. β¦ΡΠ½ΠΈΠΌΠΈΡΠ΅ ΠΊΡΡΡΠΊΡ ΠΈ ΡΠΏΠ»ΠΎΡΠ½ΠΈΡΠ΅Π»ΡΠ½ΠΎΠ΅ ΠΊΠΎΠ»ΡΡΠΎ Ρ Π½Π΅Π΅, Π²ΡΠΏΡΠ΅ΡΡΡΠΉΡΠ΅ ΠΈΠ· ΠΊΡΡΡΠΊΠΈ ΡΠ°Π»ΡΠ½ΠΈΠΊ ΠΈ ΠΏΡΠΈ Π½Π΅ΠΎΠ±Ρ ΠΎΠ΄ΠΈΠΌΠΎΡΡΠΈ Π½Π°ΡΡΠΆΠ½ΠΎΠ΅ ΠΊΠΎΠ»ΡΡΠΎ ΠΏΠΎΠ΄ΡΠΈΠΏΠ½ΠΈΠΊΠ° ΡΠ°ΠΊ ΠΆΠ΅, ΠΊΠ°ΠΊ Π²ΡΠΏΡΠ΅ΡΡΠΎΠ²ΡΠ²Π°Π»ΠΈ ΠΈΡ ΠΈΠ· ΡΠ΅Π³ΡΠ»ΠΈΡΠΎΠ²ΠΎΡΠ½ΠΎΠΉ Π³Π°ΠΉΠΊΠΈ.
46. ΠΠ·Π²Π»Π΅ΠΊΠΈΡΠ΅ Π΄ΠΈΡΡΠ΅ΡΠ΅Π½ΡΠΈΠ°Π» Π² ΡΠ±ΠΎΡΠ΅ ΠΈΠ· ΠΊΠ°ΡΡΠ΅ΡΠ° ΠΊΠΎΡΠΎΠ±ΠΊΠΈ ΠΏΠ΅ΡΠ΅Π΄Π°Ρ.
47. ΠΠ·Π²Π»Π΅ΠΊΠΈΡΠ΅ ΠΈΠ· ΠΊΠ°ΡΡΠ΅ΡΠ° ΠΌΠ°Π³Π½ΠΈΡβ¦

48. β¦ΠΈ ΠΎΡΠΈΡΡΠΈΡΠ΅ Π΅Π³ΠΎ ΠΎΡ ΠΏΡΠΎΠ΄ΡΠΊΡΠΎΠ² ΠΈΠ·Π½ΠΎΡΠ°.

49. Π‘Π½ΠΈΠΌΠΈΡΠ΅ Ρ ΠΎΡΠΈ ΠΏΡΠΎΠΌΠ΅ΠΆΡΡΠΎΡΠ½ΠΎΠΉ ΡΠ΅ΡΡΠ΅ΡΠ½ΠΈ Π·Π°Π΄Π½Π΅Π³ΠΎ Ρ ΠΎΠ΄Π° Π΄ΠΈΡΡΠ°Π½ΡΠΈΠΎΠ½Π½ΡΡ ΡΠ°ΠΉΠ±Ρ.
ΠΠ ΠΠΠΠ§ΠΠΠΠ
ΠΠΈΡΡΠ°Π½ΡΠΈΠΎΠ½Π½Π°Ρ ΡΠ°ΠΉΠ±Π° ΠΏΡΠΎΠΌΠ΅ΠΆΡΡΠΎΡΠ½ΠΎΠΉ ΡΠ΅ΡΡΠ΅ΡΠ½ΠΈ Π·Π°Π΄Π½Π΅Π³ΠΎ Ρ ΠΎΠ΄Π° ΠΏΡΠΈ ΡΠ°Π·ΡΠ΅Π΄ΠΈΠ½Π΅Π½ΠΈΠΈ ΠΊΠ°ΡΡΠ΅ΡΠ° ΠΊΠΎΡΠΎΠ±ΠΊΠΈ ΠΏΠ΅ΡΠ΅Π΄Π°Ρ ΠΈ ΠΏΡΠΎΠΌΠ΅ΠΆΡΡΠΎΡΠ½ΠΎΠ³ΠΎ ΠΊΠ°ΡΡΠ΅ΡΠ° ΠΌΠΎΠΆΠ΅Ρ ΠΎΡΡΠ°ΡΡΡΡ Π² ΠΊΠ°ΡΡΠ΅ΡΠ΅ ΠΊΠΎΡΠΎΠ±ΠΊΠΈ ΠΏΠ΅ΡΠ΅Π΄Π°Ρ. ΠΠ·Π²Π»Π΅ΠΊΠΈΡΠ΅ Π΅Π΅ ΠΎΡΡΡΠ΄Π°.

50. ΠΡΠ²Π΅ΡΠ½ΠΈΡΠ΅ Π΄Π²Π° Π±ΠΎΠ»ΡΠ° ΠΊΡΠ΅ΠΏΠ»Π΅Π½ΠΈΡ ΠΊΡΠΎΠ½ΡΡΠ΅ΠΉΠ½Π° ΡΠΎΠ±Π°ΡΠΊΠΈβ¦

51. β¦ΡΡΡΠ°Π½ΠΎΠ²ΠΈΡΠ΅ ΡΡΠΎΠΊΠΈ Π²ΠΈΠ»ΠΎΠΊ ΠΏΠΎΡΠ»Π΅Π΄ΠΎΠ²Π°ΡΠ΅Π»ΡΠ½ΠΎ Π² ΠΏΠΎΠ»ΠΎΠΆΠ΅Π½ΠΈΠ΅ II, V ΠΈ III ΠΏΠ΅ΡΠ΅Π΄Π°Ρ ΠΈ ΡΠ½ΠΈΠΌΠΈΡΠ΅ ΠΊΡΠΎΠ½ΡΡΠ΅ΠΉΠ½ Π² ΡΠ±ΠΎΡΠ΅ Ρ ΡΠΎΠ±Π°ΡΠΊΠΎΠΉ.
52. ΠΠΎΠ»ΠΎΡΠΊΠΎΠΌ ΡΠ΅ΡΠ΅Π· Π·ΡΠ±ΠΈΠ»ΠΎ Ρ ΠΏΡΠΈΡΡΠΏΠ»Π΅Π½Π½ΡΠΌ ΠΆΠ°Π»ΠΎΠΌ Π²ΡΠ±Π΅ΠΉΡΠ΅ ΠΏΡΠΎΠ±ΠΊΠΈ ΡΠΈΠΊΡΠ°ΡΠΎΡΠΎΠ² ΡΡΠΎΠΊΠΎΠ² Π²ΠΈΠ»ΠΎΠΊ ΠΏΠ΅ΡΠ΅ΠΊΠ»ΡΡΠ΅Π½ΠΈΡ ΠΏΠ΅ΡΠ΅Π΄Π°Ρβ¦
53. β¦ΠΈ ΠΈΠ·Π²Π»Π΅ΠΊΠΈΡΠ΅ ΡΠΈΠΊΡΠ°ΡΠΎΡΡ.
54. ΠΡΠ²Π΅ΡΠ½ΠΈΡΠ΅ Π΄Π²Π° Π²ΠΈΠ½ΡΠ° ΠΊΡΠ΅ΠΏΠ»Π΅Π½ΠΈΡ ΡΠΈΠΊΡΠΈΡΡΡΡΠ΅Π³ΠΎ ΡΡΠΈΡΡΠ°β¦
55. β¦ΡΠ½ΠΈΠΌΠΈΡΠ΅ ΠΊΡΠΎΠ½ΡΡΠ΅ΠΉΠ½β¦

56. β¦ΠΈ ΠΈΠ·Π²Π»Π΅ΠΊΠΈΡΠ΅ ΡΡΠΈΡΡ ΠΈΠ· ΠΊΡΠΎΠ½ΡΡΠ΅ΠΉΠ½Π°.
57. ΠΠΏΠ΅ΡΠ΅Π² ΡΠ²ΠΎΠ±ΠΎΠ΄Π½ΡΠΉ ΠΊΠΎΠ½Π΅Ρ ΡΡΠΎΠΊΠ° Π½Π° Π΄Π΅ΡΠ΅Π²ΡΠ½Π½ΡΠΉ Π±ΡΡΡΠΎΠΊ, Π²ΡΠ±Π΅ΠΉΡΠ΅ Π±ΠΎΡΠΎΠ΄ΠΊΠΎΠΌ ΡΡΠΈΡΡ ΠΊΡΠ΅ΠΏΠ»Π΅Π½ΠΈΡ Π²ΠΈΠ»ΠΊΠΈ Π²ΠΊΠ»ΡΡΠ΅Π½ΠΈΡ ΠΏΡΠΎΠΌΠ΅ΠΆΡΡΠΎΡΠ½ΠΎΠΉ ΡΠ΅ΡΡΠ΅ΡΠ½ΠΈ Π·Π°Π΄Π½Π΅Π³ΠΎ Ρ ΠΎΠ΄Π°β¦
58. β¦ΠΈ ΡΠ½ΠΈΠΌΠΈΡΠ΅ ΡΡΠΎΠΊ ΠΈ Π²ΠΈΠ»ΠΊΡ.
59. ΠΠ· ΠΎΡΠ²Π΅ΡΡΡΠΈΠΉ ΠΏΡΠΎΠΌΠ΅ΠΆΡΡΠΎΡΠ½ΠΎΠ³ΠΎ ΠΊΠ°ΡΡΠ΅ΡΠ° ΠΈΠ·Π²Π»Π΅ΠΊΠΈΡΠ΅ ΡΡΠΈΡΡ Π±Π»ΠΎΠΊΠΈΡΠΎΠ²ΠΊΠΈ ΠΎΠ΄Π½ΠΎΠ²ΡΠ΅ΠΌΠ΅Π½Π½ΠΎΠ³ΠΎ Π²ΠΊΠ»ΡΡΠ΅Π½ΠΈΡ Π΄Π²ΡΡ ΠΏΠ΅ΡΠ΅Π΄Π°Ρ.
60. ΠΡΠ±Π΅ΠΉΡΠ΅ ΡΡΠΈΡΡ ΠΊΡΠ΅ΠΏΠ»Π΅Π½ΠΈΡ Π²ΠΈΠ»ΠΊΠΈ ΠΏΠ΅ΡΠ΅ΠΊΠ»ΡΡΠ΅Π½ΠΈΡ III ΠΈ IV ΠΏΠ΅ΡΠ΅Π΄Π°Ρβ¦
61. β¦ΠΈΠ·Π²Π»Π΅ΠΊΠΈΡΠ΅ ΡΡΠΎΠΊ ΠΈ ΡΠ½ΠΈΠΌΠΈΡΠ΅ Π²ΠΈΠ»ΠΊΡ.
ΠΠ ΠΠΠΠ§ΠΠΠΠ
ΠΡΡΡΡ Π²ΠΊΠ»ΡΡΠ΅Π½ΠΈΡ ΠΏΠ΅ΡΠ΅Π΄Π°Ρ ΠΏΡΠΈ ΡΠ½ΡΡΠΈΠΈ Π²ΠΈΠ»ΠΊΠΈ Π΄ΠΎΠ»ΠΆΠ½Ρ Π½Π°Ρ ΠΎΠ΄ΠΈΡΡΡΡ Π² Π½Π΅ΠΉΡΡΠ°Π»ΡΠ½ΠΎΠΌ ΠΏΠΎΠ»ΠΎΠΆΠ΅Π½ΠΈΠΈ.

62. ΠΡΠΈΠΏΠΎΠ΄Π½ΠΈΠΌΠΈΡΠ΅ ΠΏΠΎΠ²ΠΎΠ΄ΠΎΠΊ Π²ΠΈΠ»ΠΊΠΈ Π²ΠΊΠ»ΡΡΠ΅Π½ΠΈΡ V ΠΏΠ΅ΡΠ΅Π΄Π°ΡΠΈ ΠΈ ΡΠ½ΠΈΠΌΠΈΡΠ΅ Π²ΠΈΠ»ΠΊΡ Π²ΠΊΠ»ΡΡΠ΅Π½ΠΈΡ III ΠΈ IV ΠΏΠ΅ΡΠ΅Π΄Π°Ρ.

63. ΠΠ·Π²Π»Π΅ΠΊΠΈΡΠ΅ ΠΈΠ· ΠΊΠ°ΡΡΠ΅ΡΠ° ΡΡΠΎΠΊ ΠΈ ΡΠ½ΠΈΠΌΠΈΡΠ΅ ΠΏΠΎΠ²ΠΎΠ΄ΠΎΠΊ Π²ΠΈΠ»ΠΊΠΈ Π²ΠΊΠ»ΡΡΠ΅Π½ΠΈΡ V ΠΏΠ΅ΡΠ΅Π΄Π°ΡΠΈ.

64. Π‘ΡΠ΅ΠΌΠ½ΠΈΠΊΠΎΠΌ Π΄Π»Ρ Π²Π½ΡΡΡΠ΅Π½Π½ΠΈΡ ΡΡΠΎΠΏΠΎΡΠ½ΡΡ ΠΊΠΎΠ»Π΅Ρ (ΡΠ°Π±ΠΎΡΠ°ΡΡΠΈΠΌ Π½Π° ΡΠΆΠ°ΡΠΈΠ΅) ΡΠΎΠΆΠΌΠΈΡΠ΅ ΠΏΡΡΠΆΠΈΠ½Π½ΠΎΠ΅ ΡΡΠΎΠΏΠΎΡΠ½ΠΎΠ΅ ΠΊΠΎΠ»ΡΡΠΎ ΠΏΠΎΠ΄ΡΠΈΠΏΠ½ΠΈΠΊΠ° Π²ΡΠΎΡΠΈΡΠ½ΠΎΠ³ΠΎ Π²Π°Π»Π°β¦

65. β¦ΠΈ Π·Π°ΡΠΈΠΊΡΠΈΡΡΠΉΡΠ΅ Π΅Π³ΠΎ Π² ΡΠ°ΠΊΠΎΠΌ ΠΏΠΎΠ»ΠΎΠΆΠ΅Π½ΠΈΠΈ.
66. ΠΡΠ±Π΅ΠΉΡΠ΅ ΡΡΠΈΡΡ ΠΊΡΠ΅ΠΏΠ»Π΅Π½ΠΈΡ Π²ΠΈΠ»ΠΊΠΈ ΠΏΠ΅ΡΠ΅ΠΊΠ»ΡΡΠ΅Π½ΠΈΡ I ΠΈ II ΠΏΠ΅ΡΠ΅Π΄Π°Ρβ¦
67. β¦ΠΈΠ·Π²Π»Π΅ΠΊΠΈΡΠ΅ ΡΡΠΎΠΊ ΠΈ ΡΠ½ΠΈΠΌΠΈΡΠ΅ Π²ΠΈΠ»ΠΊΡ.
68. CΡΠ΅ΠΌΠ½ΠΈΠΊΠΎΠΌ Π΄Π»Ρ Π½Π°ΡΡΠΆΠ½ΡΡ ΡΡΠΎΠΏΠΎΡΠ½ΡΡ ΠΊΠΎΠ»Π΅Ρ (ΡΠ°Π±ΠΎΡΠ°ΡΡΠΈΠΌ Π½Π° ΡΠ°Π·ΠΆΠ°ΡΠΈΠ΅) ΡΠ°Π·ΠΎΠΆΠΌΠΈΡΠ΅ ΡΡΠΎΠΏΠΎΡΠ½ΠΎΠ΅ ΠΊΠΎΠ»ΡΡΠΎ ΠΏΠΎΠ΄ΡΠΈΠΏΠ½ΠΈΠΊΠ° ΠΏΠ΅ΡΠ²ΠΈΡΠ½ΠΎΠ³ΠΎ Π²Π°Π»Π°β¦
69. β¦ΠΈ ΡΠ½ΠΈΠΌΠΈΡΠ΅ ΠΏΠ΅ΡΠ²ΠΈΡΠ½ΡΠΉ ΠΈ Π²ΡΠΎΡΠΈΡΠ½ΡΠΉ Π²Π°Π»Ρ, ΠΈΠ·Π²Π»Π΅ΠΊΠ°Ρ ΠΈΡ Ρ Π²ΠΎΡΡΠΎΠ²ΠΈΠΊΠΈ ΠΈΠ· ΠΏΡΠΎΠΌΠ΅ΠΆΡΡΠΎΡΠ½ΠΎΠ³ΠΎ ΠΊΠ°ΡΡΠ΅ΡΠ°.
70. Π‘Π½ΠΈΠΌΠΈΡΠ΅ ΠΏΡΠΎΠΌΠ΅ΠΆΡΡΠΎΡΠ½ΡΡ ΡΠ΅ΡΡΠ΅ΡΠ½Ρ Π·Π°Π΄Π½Π΅Π³ΠΎ Ρ ΠΎΠ΄Π°.
71. Π‘ΡΠ΅ΠΌΠ½ΠΈΠΊΠΎΠΌ ΠΈΠ·Π²Π»Π΅ΠΊΠΈΡΠ΅ ΠΈΠ· ΠΏΡΠΎΡΠΎΡΠΊΠΈ ΠΏΡΠΎΠΌΠ΅ΠΆΡΡΠΎΡΠ½ΠΎΠ³ΠΎ ΠΊΠ°ΡΡΠ΅ΡΠ° ΡΡΠΎΠΏΠΎΡΠ½ΠΎΠ΅ ΠΊΠΎΠ»ΡΡΠΎ ΠΏΠΎΠ΄ΡΠΈΠΏΠ½ΠΈΠΊΠ° ΠΏΠ΅ΡΠ²ΠΈΡΠ½ΠΎΠ³ΠΎ Π²Π°Π»Π°.
72. ΠΠ΅ΡΠ΅Π΄ ΠΎΡΠΌΠΎΡΡΠΎΠΌ ΠΈ Π΄Π΅ΡΠ΅ΠΊΡΠΎΠ²ΠΊΠΎΠΉ ΡΡΠ°ΡΠ΅Π»ΡΠ½ΠΎ ΠΏΡΠΎΠΌΠΎΠΉΡΠ΅ ΠΈ ΠΏΡΠΎΡΡΡΠΈΡΠ΅ Π΄Π΅ΡΠ°Π»ΠΈ ΠΊΠΎΡΠΎΠ±ΠΊΠΈ ΠΏΠ΅ΡΠ΅Π΄Π°Ρ.
73. ΠΡΠΌΠΎΡΡΠΈΡΠ΅ ΠΊΠ°ΡΡΠ΅Ρ ΠΊΠΎΡΠΎΠ±ΠΊΠΈ ΠΏΠ΅ΡΠ΅Π΄Π°Ρ, ΠΏΡΠΎΠΌΠ΅ΠΆΡΡΠΎΡΠ½ΡΠΉ ΠΊΠ°ΡΡΠ΅Ρ ΠΈ Π·Π°Π΄Π½ΡΡ ΠΊΡΡΡΠΊΡ. ΠΠ° Π½ΠΈΡ Π½Π΅ Π΄ΠΎΠ»ΠΆΠ½ΠΎ Π±ΡΡΡ ΡΠΊΠΎΠ»ΠΎΠ². ΠΠ° ΠΏΡΠΈΠ²Π°Π»ΠΎΡΠ½ΡΡ ΠΏΠΎΠ²Π΅ΡΡ Π½ΠΎΡΡΡΡ Π½Π΅ Π΄ΠΎΠ»ΠΆΠ½ΠΎ Π±ΡΡΡ Π·Π°Π±ΠΎΠΈΠ½, ΡΠΈΡΠΎΠΊ, Π²ΠΌΡΡΠΈΠ½ ΠΈ Ρ.ΠΏ. ΠΠ΅Π±ΠΎΠ»ΡΡΠΈΠ΅ ΠΏΠΎΠ²ΡΠ΅ΠΆΠ΄Π΅Π½ΠΈΡ ΡΠ΄Π°Π»ΠΈΡΠ΅ ΠΌΠ΅Π»ΠΊΠΎΠ·Π΅ΡΠ½ΠΈΡΡΠΎΠΉ Π½Π°ΠΆΠ΄Π°ΡΠ½ΠΎΠΉ Π±ΡΠΌΠ°Π³ΠΎΠΉ. ΠΡΠΈ ΡΠΈΠ»ΡΠ½ΡΡ ΠΏΠΎΠ²ΡΠ΅ΠΆΠ΄Π΅Π½ΠΈΡΡ Π·Π°ΠΌΠ΅Π½ΠΈΡΠ΅ Π΄Π΅ΡΠ΅ΠΊΡΠ½ΡΠ΅ Π΄Π΅ΡΠ°Π»ΠΈ.
74. ΠΡΠΎΠ²Π΅ΡΡΡΠ΅ ΠΏΠΎΡΠ°Π΄ΠΎΡΠ½ΡΠ΅ ΠΌΠ΅ΡΡΠ° ΠΏΠΎΠ΄ ΠΏΠΎΠ΄ΡΠΈΠΏΠ½ΠΈΠΊΠΈ. ΠΠ° ΡΡΠΈΡ ΠΏΠΎΠ²Π΅ΡΡ Π½ΠΎΡΡΡΡ Π½Π΅ Π΄ΠΎΠ»ΠΆΠ½ΠΎ Π±ΡΡΡ ΡΠ»Π΅Π΄ΠΎΠ² ΠΈΠ·Π½ΠΎΡΠ° ΠΈΠ»ΠΈ ΠΏΠΎΠ²ΡΠ΅ΠΆΠ΄Π΅Π½ΠΈΡ. ΠΡΠ»ΠΈ Π΅ΡΡΡ ΠΏΠΎΠ²ΡΠ΅ΠΆΠ΄Π΅Π½ΠΈΡ, Π·Π°ΠΌΠ΅Π½ΠΈΡΠ΅ ΠΊΠ°ΡΡΠ΅ΡΡ.
75. ΠΡΠΎΠ²Π΅ΡΡΡΠ΅ ΡΠΎΡΡΠΎΡΠ½ΠΈΠ΅ ΡΡΠΎΠΊΠΎΠ² Π²ΠΊΠ»ΡΡΠ΅Π½ΠΈΡ ΠΏΠ΅ΡΠ΅Π΄Π°Ρ. ΠΡΠ»ΠΈ ΡΡΠΎΠΊΠΈ ΠΏΠΎΠ³Π½ΡΡΡ ΠΈΠ»ΠΈ Π½Π° Π½ΠΈΡ ΠΏΠΎΡΠ²ΠΈΠ»ΠΈΡΡ Π·Π°Π΄ΠΈΡΡ, Π·Π°ΡΡΠ΅Π½ΡΡ ΠΈΠ»ΠΈ Π²ΡΡΠ°Π±ΠΎΡΠΊΠΈ Π»ΡΠ½ΠΎΠΊ ΠΏΠΎΠ΄ ΡΠΈΠΊΡΠ°ΡΠΎΡΡ, Π·Π°ΠΌΠ΅Π½ΠΈΡΠ΅ ΡΡΠΎΠΊΠΈ.
76. ΠΡΠΎΠ²Π΅ΡΡΡΠ΅ ΡΠΎΡΡΠΎΡΠ½ΠΈΠ΅ Π²ΠΈΠ»ΠΎΠΊ ΠΏΠ΅ΡΠ΅ΠΊΠ»ΡΡΠ΅Π½ΠΈΡ ΠΏΠ΅ΡΠ΅Π΄Π°Ρ. ΠΡΠ»ΠΈ ΠΎΠ½ΠΈ ΠΏΠΎΠ³Π½ΡΡΡ Π»ΠΈΠ±ΠΎ ΠΈΠ·Π½ΠΎΡΠ΅Π½Ρ Π»Π°ΠΏΠΊΠΈ, Π·Π°ΠΌΠ΅Π½ΠΈΡΠ΅ ΡΡΠΈ Π΄Π΅ΡΠ°Π»ΠΈ.
77. ΠΡΠΈ ΠΎΠ±Π½Π°ΡΡΠΆΠ΅Π½ΠΈΠΈ Π² ΠΏΡΠΎΡΠ΅ΡΡΠ΅ ΡΠΊΡΠΏΠ»ΡΠ°ΡΠ°ΡΠΈΠΈ ΡΡΠ΅ΡΠΊΠΈ ΠΌΠ°ΡΠ»Π° ΡΠ΅ΡΠ΅Π· ΡΠ°Π»ΡΠ½ΠΈΠΊΠΈ ΠΈ ΠΏΡΠΈ ΠΈΠ·Π½ΠΎΡΠ΅ ΠΈΡ ΡΠ°Π±ΠΎΡΠΈΡ ΠΊΡΠΎΠΌΠΎΠΊ ΡΠ°Π»ΡΠ½ΠΈΠΊΠΈ Π½Π΅ΠΎΠ±Ρ ΠΎΠ΄ΠΈΠΌΠΎ Π·Π°ΠΌΠ΅Π½ΠΈΡΡ.
78. ΠΡΠΎΠ²Π΅ΡΡΡΠ΅ ΡΠΎΡΡΠΎΡΠ½ΠΈΠ΅ ΠΏΠΎΠ΄ΡΠΈΠΏΠ½ΠΈΠΊΠΎΠ². ΠΡΠΈ ΠΎΠ±Π½Π°ΡΡΠΆΠ΅Π½ΠΈΠΈ ΡΠ°ΠΊΠΎΠ²ΠΈΠ½ Π½Π° Π±Π΅Π³ΠΎΠ²ΡΡ Π΄ΠΎΡΠΎΠΆΠΊΠ°Ρ ΠΈ ΡΠ΅Π»Π°Ρ ΠΊΠ°ΡΠ΅Π½ΠΈΡ, ΡΠ»Π΅Π΄ΠΎΠ² Π²Π΄Π°Π²Π»ΠΈΠ²Π°Π½ΠΈΡ ΡΠ΅Π» ΠΊΠ°ΡΠ΅Π½ΠΈΡ Π½Π° Π±Π΅Π³ΠΎΠ²ΡΡ Π΄ΠΎΡΠΎΠΆΠΊΠ°Ρ ΠΈΠ»ΠΈ Π² ΡΠ»ΡΡΠ°Π΅ ΠΏΠΎΠ²ΡΠ΅ΠΆΠ΄Π΅Π½ΠΈΡ ΡΠ΅ΠΏΠ°ΡΠ°ΡΠΎΡΠΎΠ² ΠΏΠΎΠ΄ΡΠΈΠΏΠ½ΠΈΠΊΠΈ Π½Π΅ΠΎΠ±Ρ ΠΎΠ΄ΠΈΠΌΠΎ Π·Π°ΠΌΠ΅Π½ΠΈΡΡ.
79. ΠΠ°ΠΌΠ΅Π½ΠΈΡΠ΅ ΠΏΡΠΎΠΊΠ»Π°Π΄ΠΊΠΈ ΠΏΡΠΎΠΌΠ΅ΠΆΡΡΠΎΡΠ½ΠΎΠ³ΠΎ ΠΊΠ°ΡΡΠ΅ΡΠ°, Π·Π°Π΄Π½Π΅ΠΉ ΠΊΡΡΡΠΊΠΈ ΠΊΠΎΡΠΎΠ±ΠΊΠΈ ΠΏΠ΅ΡΠ΅Π΄Π°Ρ ΠΈ ΠΌΠ΅Ρ Π°Π½ΠΈΠ·ΠΌΠ° ΠΏΠ΅ΡΠ΅ΠΊΠ»ΡΡΠ΅Π½ΠΈΡ ΠΏΠ΅ΡΠ΅Π΄Π°Ρ.

80. ΠΡΠΈΡΡΠΈΡΠ΅ ΠΌΠ°Π³Π½ΠΈΡ ΠΎΡ ΡΠ°ΡΡΠΈΡ ΠΈΠ·Π½ΠΎΡΠ° Π΄Π΅ΡΠ°Π»Π΅ΠΉ. ΠΡΠ»ΠΈ Π½Π° ΠΌΠ°Π³Π½ΠΈΡΠ΅ ΠΏΠΎΡΠ²ΠΈΠ»ΠΈΡΡ ΡΡΠ΅ΡΠΈΠ½Ρ ΠΈΠ»ΠΈ ΠΎΡΠ»Π°Π±Π»Π΅Π½Ρ Π΅Π³ΠΎ ΠΌΠ°Π³Π½ΠΈΡΠ½ΡΠ΅ ΡΠ²ΠΎΠΉΡΡΠ²Π°, Π·Π°ΠΌΠ΅Π½ΠΈΡΠ΅ ΠΌΠ°Π³Π½ΠΈΡ.
Π‘ΠΎΠ±Π΅ΡΠΈΡΠ΅ ΠΊΠΎΡΠΎΠ±ΠΊΡ ΠΏΠ΅ΡΠ΅Π΄Π°Ρ Π² ΠΏΠΎΡΠ»Π΅Π΄ΠΎΠ²Π°ΡΠ΅Π»ΡΠ½ΠΎΡΡΠΈ, ΠΎΠ±ΡΠ°ΡΠ½ΠΎΠΉ ΡΠ°Π·Π±ΠΎΡΠΊΠ΅, Ρ ΡΡΠ΅ΡΠΎΠΌ ΡΠ»Π΅Π΄ΡΡΡΠ΅Π³ΠΎ.
1. ΠΠ΅ΡΠ΅Π΄ ΡΠ±ΠΎΡΠΊΠΎΠΉ ΠΎΠ±ΠΈΠ»ΡΠ½ΠΎ ΡΠΌΠ°ΠΆΡΡΠ΅ Π²ΡΠ΅ ΡΡΡΡΠΈΠ΅ΡΡ Π΄Π΅ΡΠ°Π»ΠΈ ΡΡΠ°Π½ΡΠΌΠΈΡΡΠΈΠΎΠ½Π½ΡΠΌ ΠΌΠ°ΡΠ»ΠΎΠΌ.
2. Π‘ΠΎΠ±ΠΈΡΠ°ΠΉΡΠ΅ Π²ΡΠ΅ ΡΠ΅Π·ΡΠ±ΠΎΠ²ΡΠ΅ ΡΠΎΠ΅Π΄ΠΈΠ½Π΅Π½ΠΈΡ Ρ ΠΏΡΠΈΠΌΠ΅Π½Π΅Π½ΠΈΠ΅ΠΌ Π°Π½Π°ΡΡΠΎΠ±Π½ΠΎΠ³ΠΎ ΡΠΈΠΊΡΠ°ΡΠΎΡΠ° ΡΠ΅Π·ΡΠ±Ρ.

3. ΠΠ΅ΡΠ΅Π΄ ΡΡΡΠ°Π½ΠΎΠ²ΠΊΠΎΠΉ Π²ΡΠΎΡΠΈΡΠ½ΠΎΠ³ΠΎ Π²Π°Π»Π° Π² ΠΏΡΠΎΠΌΠ΅ΠΆΡΡΠΎΡΠ½ΡΠΉ ΠΊΠ°ΡΡΠ΅Ρ ΡΠΎΠΆΠΌΠΈΡΠ΅ ΠΊΡΡΠ³Π»ΠΎΠ³ΡΠ±ΡΠ°ΠΌΠΈ ΡΡΠΎΠΏΠΎΡΠ½ΠΎΠ΅ ΠΊΠΎΠ»ΡΡΠΎ ΠΈ Π·Π°ΡΠΈΠΊΡΠΈΡΡΠΉΡΠ΅ ΠΏΡΠΎΠ²ΠΎΠ»ΠΎΠΊΠΎΠΉ Π² ΡΠΆΠ°ΡΠΎΠΌ ΡΠΎΡΡΠΎΡΠ½ΠΈΠΈ. Π‘Π½ΠΈΠΌΠΈΡΠ΅ ΠΏΡΠΎΠ²ΠΎΠ»ΠΎΠΊΡ ΠΏΠΎΡΠ»Π΅ ΡΡΡΠ°Π½ΠΎΠ²ΠΊΠΈ Π²Π°Π»Π° Π² ΠΊΠ°ΡΡΠ΅Ρ, ΡΠ±Π΅Π΄ΠΈΠ²ΡΠΈΡΡ, ΡΡΠΎ ΠΊΠΎΠ»ΡΡΠΎ Π²ΠΎΡΠ»ΠΎ Π² ΠΏΡΠΎΡΠΎΡΠΊΠΈ ΠΊΠ°ΡΡΠ΅ΡΠ° Π±Π΅Π· ΠΏΠ΅ΡΠ΅ΠΊΠΎΡΠΎΠ².
4. ΠΡΠΈ ΡΡΡΠ°Π½ΠΎΠ²ΠΊΠ΅ Π΄ΠΈΡΡΠ΅ΡΠ΅Π½ΡΠΈΠ°Π»Π°, Π΅ΡΠ»ΠΈ Π½Π΅ ΠΌΠ΅Π½ΡΠ»ΠΈ Π΅Π³ΠΎ ΠΏΠΎΠ΄ΡΠΈΠΏΠ½ΠΈΠΊΠΈ, ΡΠ΅Π³ΡΠ»ΠΈΡΠΎΠ²ΠΎΡΠ½ΡΡ Π³Π°ΠΉΠΊΡ Π΅Π³ΠΎ ΠΏΠΎΠ΄ΡΠΈΠΏΠ½ΠΈΠΊΠΎΠ² Π·Π°Π²Π΅ΡΠ½ΠΈΡΠ΅ Π½Π° ΡΠΎ ΠΆΠ΅ ΡΠΈΡΠ»ΠΎ ΠΎΠ±ΠΎΡΠΎΡΠΎΠ², ΡΡΠΎ ΠΈ ΠΏΡΠΈ ΠΎΡΠ²ΠΎΡΠ°ΡΠΈΠ²Π°Π½ΠΈΠΈ, Π΄ΠΎ ΡΠΎΠ²ΠΌΠ΅ΡΠ΅Π½ΠΈΡ Π½Π°Π½Π΅ΡΠ΅Π½Π½ΡΡ ΠΏΡΠΈ ΡΠ°Π·Π±ΠΎΡΠΊΠ΅ ΠΌΠ΅ΡΠΎΠΊ.
5. ΠΡΠ»ΠΈ ΠΌΠ΅Π½ΡΠ»ΠΈ ΠΏΠΎΠ΄ΡΠΈΠΏΠ½ΠΈΠΊΠΈ Π΄ΠΈΡΡΠ΅ΡΠ΅Π½ΡΠΈΠ°Π»Π°, ΠΏΠΎΡΠ»Π΅ Π΅Π³ΠΎ ΡΡΡΠ°Π½ΠΎΠ²ΠΊΠΈ ΠΎΡΡΠ΅Π³ΡΠ»ΠΈΡΡΠΉΡΠ΅ ΠΏΡΠ΅Π΄Π²Π°ΡΠΈΡΠ΅Π»ΡΠ½ΡΠΉ Π½Π°ΡΡΠ³ ΠΏΠΎΠ΄ΡΠΈΠΏΠ½ΠΈΠΊΠΎΠ² ΠΏΠΎ Π·Π½Π°ΡΠ΅Π½ΠΈΡ ΠΌΠΎΠΌΠ΅Π½ΡΠ° ΡΠΎΠΏΡΠΎΡΠΈΠ²Π»Π΅Π½ΠΈΡ ΠΏΡΠΎΠ²ΠΎΡΠ°ΡΠΈΠ²Π°Π½ΠΈΡ ΠΏΠΎΠ΄ΡΠΈΠΏΠ½ΠΈΠΊΠΎΠ², Π·Π°Π²ΠΎΡΠ°ΡΠΈΠ²Π°Ρ ΠΈΠ»ΠΈ ΠΎΡΠ²ΠΎΡΠ°ΡΠΈΠ²Π°Ρ ΡΠ΅Π³ΡΠ»ΠΈΡΠΎΠ²ΠΎΡΠ½ΡΡ Π³Π°ΠΉΠΊΡ. ΠΠ»Ρ Π½ΠΎΠ²ΡΡ ΠΏΠΎΠ΄ΡΠΈΠΏΠ½ΠΈΠΊΠΎΠ² ΠΌΠΎΠΌΠ΅Π½Ρ ΡΠΎΠΏΡΠΎΡΠΈΠ²Π»Π΅Π½ΠΈΡ Π΄ΠΎΠ»ΠΆΠ΅Π½ ΡΠΎΡΡΠ°Π²Π»ΡΡΡ 2 ΠΒ·ΠΌ (0,2 ΠΊΠ³ΡΒ·ΠΌ) ΠΏΡΠΈ Π²ΡΠ°ΡΠ΅Π½ΠΈΠΈ Π²Π΅Π΄ΠΎΠΌΠΎΠΉ ΡΠ΅ΡΡΠ΅ΡΠ½ΠΈ Π³Π»Π°Π²Π½ΠΎΠΉ ΠΏΠ΅ΡΠ΅Π΄Π°ΡΠΈ ΡΠΎ ΡΠΊΠΎΡΠΎΡΡΡΡ 1 ΠΎΠ±/Ρ. ΠΡΠ»ΠΈ ΠΏΠΎΠ΄ΡΠΈΠΏΠ½ΠΈΠΊΠΈ Π½Π΅ ΠΌΠ΅Π½ΡΠ»ΠΈ, ΡΠΎ ΠΌΠΎΠΌΠ΅Π½Ρ ΡΠΎΠΏΡΠΎΡΠΈΠ²Π»Π΅Π½ΠΈΡ Π΄ΠΎΠ»ΠΆΠ΅Π½ Π±ΡΡΡ 1 ΠΒ·ΠΌ (0,1 ΠΊΠ³ΡΒ·ΠΌ).
6. ΠΠ΅ΡΠ΅Π΄ ΡΡΡΠ°Π½ΠΎΠ²ΠΊΠΎΠΉ Π½ΠΈΠΆΠ½Π΅ΠΉ ΠΊΡΡΡΠΊΠΈ ΠΊΠΎΡΠΎΠ±ΠΊΠΈ ΠΏΠ΅ΡΠ΅Π΄Π°Ρ ΡΠΌΠ°ΠΆΡΡΠ΅ Π΅Π΅ ΠΏΡΠΎΠΊΠ»Π°Π΄ΠΊΡ ΠΊΠΎΠ½ΡΠΈΡΡΠ΅Π½ΡΠ½ΠΎΠΉ ΡΠΌΠ°Π·ΠΊΠΎΠΉ.
opelastraj.ru
1. ΠΡΠΈΡΡΠΈΡΠ΅ ΠΎΡ Π³ΡΡΠ·ΠΈ ΠΈ Π²ΡΠΌΠΎΠΉΡΠ΅ ΡΠ½Π°ΡΡΠΆΠΈ ΠΊΠΎΡΠΎΠ±ΠΊΡ ΠΏΠ΅ΡΠ΅Π΄Π°Ρ. | 2. Π£ΡΡΠ°Π½ΠΎΠ²ΠΈΡΠ΅ ΠΊΠΎΡΠΎΠ±ΠΊΡ ΠΏΠ΅ΡΠ΅Π΄Π°Ρ Π²Π΅ΡΡΠΈΠΊΠ°Π»ΡΠ½ΠΎ Π²Π²Π΅ΡΡ . | |
3. ΠΡΠ²Π΅ΡΠ½ΠΈΡΠ΅ ΡΠ΅ΡΡΡ Π³Π°Π΅ΠΊ ΠΊΡΠ΅ΠΏΠ»Π΅Π½ΠΈΡ Π·Π°Π΄Π½Π΅ΠΉ ΠΊΡΡΡΠΊΠΈ. | ||
4. ΠΡΠ²Π΅ΡΠ½ΠΈΡΠ΅ Π±ΠΎΠ»Ρ ΠΊΡΠ΅ΠΏΠ»Π΅Π½ΠΈΡ ΠΈ… | 5. …ΡΠ½ΠΈΠΌΠΈΡΠ΅ ΠΊΡΠΎΠ½ΡΡΠ΅ΠΉΠ½ ΡΡΠΎΡΠ° ΡΡΠ΅ΠΏΠ»Π΅Π½ΠΈΡ. | 6. ΠΠΊΠΊΡΡΠ°ΡΠ½ΠΎ ΡΠ±Π΅ΠΉΡΠ΅ ΡΠ΄Π°ΡΠ°ΠΌΠΈ ΡΠ΅Π·ΠΈΠ½ΠΎΠ²ΠΎΠ³ΠΎ ΠΌΠΎΠ»ΠΎΡΠΊΠ° Π·Π°Π΄Π½ΡΡ ΠΊΡΡΡΠΊΡ. |
Β ΠΡΠΈΠΌΠ΅ΡΠ°Π½ΠΈΠ΅ Π‘Π½ΠΈΠΌΠ°ΠΉΡΠ΅ ΡΠΏΠ»ΠΎΡΠ½ΠΈΡΠ΅Π»ΡΠ½ΡΡ ΠΏΡΠΎΠΊΠ»Π°Π΄ΠΊΡ Π°ΠΊΠΊΡΡΠ°ΡΠ½ΠΎ, ΠΏΠΎΡΠΊΠΎΠ»ΡΠΊΡ Π½Π΅ΠΏΠΎΠ²ΡΠ΅ΠΆΠ΄Π΅Π½Π½ΡΡ ΠΏΡΠΎΠΊΠ»Π°Π΄ΠΊΡ ΠΏΡΠΈ ΡΠ±ΠΎΡΠΊΠ΅ ΠΌΠΎΠΆΠ½ΠΎ ΡΡΡΠ°Π½ΠΎΠ²ΠΈΡΡ Π²Π½ΠΎΠ²Ρ (ΠΊ ΠΏ. 8). | ||
7. Π‘Π½ΠΈΠΌΠΈΡΠ΅ Π·Π°Π΄Π½ΡΡ ΠΊΡΡΡΠΊΡ Ρ ΠΊΠ°ΡΡΠ΅ΡΠ° ΠΊΠΎΡΠΎΠ±ΠΊΠΈ ΠΏΠ΅ΡΠ΅Π΄Π°Ρ. | 8. Π‘Π½ΠΈΠΌΠΈΡΠ΅ ΡΠΏΠ»ΠΎΡΠ½ΠΈΡΠ΅Π»ΡΠ½ΡΡ ΠΏΡΠΎΠΊΠ»Π°Π΄ΠΊΡ. | |
9. ΠΠΊΠ»ΡΡΠΈΡΠ΅ 3-Ρ ΠΈΠ»ΠΈ 4-Ρ ΠΏΠ΅ΡΠ΅Π΄Π°ΡΡ. | 10. ΠΡΠ²Π΅ΡΠ½ΠΈΡΠ΅ Π±ΠΎΠ»Ρ ΠΊΡΠ΅ΠΏΠ»Π΅Π½ΠΈΡ Π²ΠΈΠ»ΠΊΠΈ 5-ΠΎΠΉ ΠΏΠ΅ΡΠ΅Π΄Π°ΡΠΈ ΠΈ Π²ΠΊΠ»ΡΡΠΈΡΠ΅ 5-ΡΡ ΠΏΠ΅ΡΠ΅Π΄Π°ΡΡ. | Β ΠΡΠΈΠΌΠ΅ΡΠ°Π½ΠΈΠ΅ Π§ΡΠΎΠ±Ρ Π·Π°ΡΠΈΠΊΡΠΈΡΠΎΠ²Π°ΡΡ Π²Π°Π»Ρ ΠΎΡ ΠΏΡΠΎΠ²ΠΎΡΠ°ΡΠΈΠ²Π°Π½ΠΈΡ, Π½Π°Π΄ΠΎ ΠΎΠ΄Π½ΠΎΠ²ΡΠ΅ΠΌΠ΅Π½Π½ΠΎ Π²ΠΊΠ»ΡΡΠΈΡΡ 5-ΡΡ ΠΏΠ΅ΡΠ΅Π΄Π°ΡΡ ΠΈ 3-Ρ Π»ΠΈΠ±ΠΎ 4-ΡΡ ΠΏΠ΅ΡΠ΅Π΄Π°ΡΡ. Π§ΡΠΎΠ±Ρ Π²ΠΊΠ»ΡΡΠΈΡΡ 5-ΡΡ ΠΏΠ΅ΡΠ΅Π΄Π°ΡΡ, ΠΏΠ΅ΡΠ΅ΠΌΠ΅ΡΡΠΈΡΠ΅ Π²Π½ΠΈΠ· ΠΌΡΡΡΡ ΡΠΈΠ½Ρ ΡΠΎΠ½ΠΈΠ·Π°ΡΠΎΡΠ° Π²ΠΌΠ΅ΡΡΠ΅ Ρ Π²ΠΈΠ»ΠΊΠΎΠΉ (Π±ΠΎΠ»Ρ ΠΊΡΠ΅ΠΏΠ»Π΅Π½ΠΈΡ Π²ΠΈΠ»ΠΊΠΈ Π΄ΠΎΠ»ΠΆΠ΅Π½ Π±ΡΡΡ Π²ΡΠ²Π΅ΡΠ½ΡΡ) ΡΠ°ΠΊ, ΡΡΠΎΠ±Ρ ΡΠ»ΠΈΡΡ ΠΌΡΡΡΡ Π²ΠΎΡΠ»ΠΈ Π² Π·Π°ΡΠ΅ΠΏΠ»Π΅Π½ΠΈΠ΅ Ρ Π·ΡΠ±ΡΠ°ΡΡΠΌ Π²Π΅Π½ΡΠΎΠΌ ΡΠ΅ΡΡΠ΅ΡΠ½ΠΈ (ΠΊ ΠΏ. 10). |
11. Π£Π±Π΅Π΄ΠΈΡΠ΅ΡΡ, ΡΡΠΎ Π²Π°Π»Ρ Π½Π΅ ΠΏΡΠΎΠ²ΠΎΡΠ°ΡΠΈΠ²Π°ΡΡΡΡ. | 12. Π Π°ΡΠΊΠΎΠ½ΡΡΠΈΡΠ΅ Π³Π°ΠΉΠΊΡ Π½Π° Π²ΡΠΎΡΠΈΡΠ½ΠΎΠΌ Π²Π°Π»Ρ. | 13. ΠΡΠ²Π΅ΡΠ½ΠΈΡΠ΅ Π³Π°ΠΉΠΊΡ Π½Π° Π²ΡΠΎΡΠΈΡΠ½ΠΎΠΌ Π²Π°Π»Ρ. |
Β ΠΡΠΈΠΌΠ΅ΡΠ°Π½ΠΈΠ΅ ΠΠ°ΠΉΠΊΠΈ Π½Π° Π²Π°Π»Π°Ρ Π·Π°ΡΡΠ½ΡΡΡ Π±ΠΎΠ»ΡΡΠΈΠΌ ΠΌΠΎΠΌΠ΅Π½ΡΠΎΠΌ, ΠΏΠΎΡΡΠΎΠΌΡ Π½ΡΠΆΠ½ΠΎ ΠΏΡΠΈΠ»ΠΎΠΆΠΈΡΡ Π±ΠΎΠ»ΡΡΠΎΠ΅ ΡΡΠΈΠ»ΠΈΠ΅ Π΄Π»Ρ ΠΎΡΠ²ΠΎΡΠ°ΡΠΈΠ²Π°Π½ΠΈΡ (ΠΊ ΠΏ. 13). | ||
14. Π Π°ΡΠΊΠΎΠ½ΡΡΠΈΡΠ΅ Π³Π°ΠΉΠΊΡ Π½Π° ΠΏΠ΅ΡΠ²ΠΈΡΠ½ΠΎΠΌ Π²Π°Π»Ρ. | 15. ΠΡΠ²Π΅ΡΠ½ΠΈΡΠ΅ Π³Π°ΠΉΠΊΡ Π½Π° ΠΏΠ΅ΡΠ²ΠΈΡΠ½ΠΎΠΌ Π²Π°Π»Ρ. | |
Β Β Β ΠΠ½ΠΈΠΌΠ°Π½ΠΈΠ΅ Π‘Π½ΠΈΠΌΠ°ΡΡ ΡΠΈΠ½Ρ ΡΠΎΠ½ΠΈΠ·Π°ΡΠΎΡ Π½Π°Π΄ΠΎ ΠΎΡΡΠΎΡΠΎΠΆΠ½ΠΎ. Π‘Π»Π΅Π΄ΠΈΡΠ΅, ΡΡΠΎΠ±Ρ ΠΌΡΡΡΠ° ΡΠΈΠ½Ρ ΡΠΎΠ½ΠΈΠ·Π°ΡΠΎΡΠ° Π½Π΅ ΡΠΎΡΠ»Π° ΡΠΎ ΡΡΡΠΏΠΈΡΡ: ΠΏΠΎΠ΄ΠΏΡΡΠΆΠΈΠ½Π΅Π½Π½ΡΠ΅ ΡΠΈΠΊΡΠΈΡΡΡΡΠΈΠ΅ ΡΠ°ΡΠΈΠΊΠΈ ΡΠΈΠ½Ρ ΡΠΎΠ½ΠΈΠ·Π°ΡΠΎΡΠ° ΠΌΠΎΠ³ΡΡ ΡΠ°ΡΡΡΠΏΠ°ΡΡΡΡ (ΠΊ ΠΏ. 17). | ||
16. ΠΠΎΠ΄ΡΠ΅ΠΏΠΈΡΠ΅ ΠΎΡΠ²Π΅ΡΡΠΊΠ°ΠΌΠΈ Π·Π° ΡΡΡΠΏΠΈΡΡ ΡΠΈΠ½Ρ ΡΠΎΠ½ΠΈΠ·Π°ΡΠΎΡ 5-ΠΎΠΉ ΠΏΠ΅ΡΠ΅Π΄Π°ΡΠΈ… | 17. …ΠΈ ΡΠ½ΠΈΠΌΠΈΡΠ΅ Π΅Π³ΠΎ Π²ΠΌΠ΅ΡΡΠ΅ Ρ Π²ΠΈΠ»ΠΊΠΎΠΉ. ΠΡΠ½ΡΡΠ΅ Π²ΠΈΠ»ΠΊΡ ΠΈΠ· ΠΌΡΡΡΡ. | |
18. Π‘Π½ΠΈΠΌΠΈΡΠ΅ Π±Π»ΠΎΠΊΠΈΡΡΡΡΠ΅Π΅ ΠΊΠΎΠ»ΡΡΠΎ ΡΠΈΠ½Ρ ΡΠΎΠ½ΠΈΠ·Π°ΡΠΎΡΠ° 5-ΠΎΠΉ ΠΏΠ΅ΡΠ΅Π΄Π°ΡΠΈ. | 19. ΠΠΎΠ΄ΡΠ΅ΠΏΠΈΡΠ΅ ΠΎΡΠ²Π΅ΡΡΠΊΠΎΠΉ Π²Π΅Π΄ΠΎΠΌΡΡ ΡΠ΅ΡΡΠ΅ΡΠ½Ρ 5-ΠΎΠΉ ΠΏΠ΅ΡΠ΅Π΄Π°ΡΠΈ… | 20. …ΠΈ ΡΠ½ΠΈΠΌΠΈΡΠ΅ Π΅Π΅ Ρ Π²ΡΠΎΡΠΈΡΠ½ΠΎΠ³ΠΎ Π²Π°Π»Π°. |
21. Π‘Π½ΠΈΠΌΠΈΡΠ΅ ΡΠΏΠΎΡΠ½ΠΎΠ΅ ΠΊΠΎΠ»ΡΡΠΎ ΠΈΠ³ΠΎΠ»ΡΡΠ°ΡΠΎΠ³ΠΎ ΠΏΠΎΠ΄ΡΠΈΠΏΠ½ΠΈΠΊΠ°. | 22. Π‘Π½ΠΈΠΌΠΈΡΠ΅ ΠΈΠ³ΠΎΠ»ΡΡΠ°ΡΡΠΉ ΠΏΠΎΠ΄ΡΠΈΠΏΠ½ΠΈΠΊ ΡΠ΅ΡΡΠ΅ΡΠ½ΠΈ 5-ΠΎΠΉ ΠΏΠ΅ΡΠ΅Π΄Π°ΡΠΈ. | 23. ΠΠΎΠ΄ΡΠ΅ΠΏΠΈΡΠ΅ ΠΎΡΠ²Π΅ΡΡΠΊΠΎΠΉ Π²Π΅Π΄ΡΡΡΡ ΡΠ΅ΡΡΠ΅ΡΠ½Ρ 5-ΠΎΠΉ ΠΏΠ΅ΡΠ΅Π΄Π°ΡΠΈ… |
24. …ΠΈ ΡΠ½ΠΈΠΌΠΈΡΠ΅ Π΅Π΅ Ρ ΠΏΠ΅ΡΠ²ΠΈΡΠ½ΠΎΠ³ΠΎ Π²Π°Π»Π°. | 25. Π‘ ΠΏΠΎΠΌΠΎΡΡΡ ΡΠ΄Π°ΡΠ½ΠΎΠΉ ΠΎΡΠ²Π΅ΡΡΠΊΠΈ ΠΎΡΠ²Π΅ΡΠ½ΠΈΡΠ΅ ΡΠ΅ΡΡΡΠ΅ Π²ΠΈΠ½ΡΠ° ΠΊΡΠ΅ΠΏΠ»Π΅Π½ΠΈΡ ΠΏΠ»Π°ΡΡΠΈΠ½Ρ ΠΏΠΎΠ΄ΡΠΈΠΏΠ½ΠΈΠΊΠΎΠ². | 26. Π‘Π½ΠΈΠΌΠΈΡΠ΅ ΠΏΠ»Π°ΡΡΠΈΠ½Ρ ΠΏΠΎΠ΄ΡΠΈΠΏΠ½ΠΈΠΊΠΎΠ². |
27. ΠΠΎΠ΄ΡΠ΅ΠΏΠΈΡΠ΅ ΠΎΡΠ²Π΅ΡΡΠΊΠ°ΠΌΠΈ ΠΈ ΡΠ½ΠΈΠΌΠΈΡΠ΅ Π²ΡΡΠ»ΠΊΡ ΠΈΠ³ΠΎΠ»ΡΡΠ°ΡΠΎΠ³ΠΎ ΠΏΠΎΠ΄ΡΠΈΠΏΠ½ΠΈΠΊΠ° 5-ΠΎΠΉ ΠΏΠ΅ΡΠ΅Π΄Π°ΡΠΈ ΡΠΎ Π²ΡΠΎΡΠΈΡΠ½ΠΎΠ³ΠΎ Π²Π°Π»Π°. | 28. Π‘Π½ΠΈΠΌΠΈΡΠ΅ ΡΠΏΠΎΡΠ½ΡΡ ΡΠ°ΠΉΠ±Ρ ΡΠΎ Π²ΡΠΎΡΠΈΡΠ½ΠΎΠ³ΠΎ Π²Π°Π»Π°. | 29. Π‘Π½ΠΈΠΌΠΈΡΠ΅ ΡΡΠΎΠΏΠΎΡΠ½ΠΎΠ΅ ΠΊΠΎΠ»ΡΡΠΎ ΠΏΠΎΠ΄ΡΠΈΠΏΠ½ΠΈΠΊΠ° ΠΏΠ΅ΡΠ²ΠΈΡΠ½ΠΎΠ³ΠΎ Π²Π°Π»Π°. ΠΠ»Ρ ΡΡΠΎΠ³ΠΎ ΠΏΠΎΠ΄ΠΎΠΆΠΌΠΈΡΠ΅ ΠΎΠ΄Π½ΠΎΠΉ ΠΎΡΠ²Π΅ΡΡΠΊΠΎΠΉ ΡΡΠΎΠΏΠΎΡΠ½ΠΎΠ΅ ΠΊΠΎΠ»ΡΡΠΎ ΠΊ ΠΊΠΎΠ»ΡΡΡ ΠΏΠΎΠ΄ΡΠΈΠΏΠ½ΠΈΠΊΠ°, Π° Π΄ΡΡΠ³ΠΎΠΉ ΠΎΡΠ²Π΅ΡΡΠΊΠΎΠΉ Π²ΡΠ²Π΅Π΄ΠΈΡΠ΅ ΠΊΠΎΠ»ΡΡΠΎ ΠΈΠ· ΠΊΠ°Π½Π°Π²ΠΊΠΈ. |
30. ΠΠ½Π°Π»ΠΎΠ³ΠΈΡΠ½ΡΠΌ ΠΎΠ±ΡΠ°Π·ΠΎΠΌ ΡΠ½ΠΈΠΌΠΈΡΠ΅ ΡΡΠΎΠΏΠΎΡΠ½ΠΎΠ΅ ΠΊΠΎΠ»ΡΡΠΎ ΠΏΠΎΠ΄ΡΠΈΠΏΠ½ΠΈΠΊΠ° Π²ΡΠΎΡΠΈΡΠ½ΠΎΠ³ΠΎ Π²Π°Π»Π°. | 31. ΠΡΠ²Π΅ΡΠ½ΠΈΡΠ΅ ΠΏΡΠΎΠ±ΠΊΡ ΡΠΈΠΊΡΠ°ΡΠΎΡΠ°. | 32. ΠΡΡΠΎΡΠΎΠΆΠ½ΠΎ ΠΈΠ·Π²Π»Π΅ΠΊΠΈΡΠ΅ ΡΠ°ΡΠΈΠΊ ΡΠΈΠΊΡΠ°ΡΠΎΡΠ° Ρ ΠΏΡΡΠΆΠΈΠ½ΠΎΠΉ. ΠΠ½Π°Π»ΠΎΠ³ΠΈΡΠ½ΡΠΌ ΠΎΠ±ΡΠ°Π·ΠΎΠΌ ΠΈΠ·Π²Π»Π΅ΠΊΠΈΡΠ΅ Π΅ΡΠ΅ Π΄Π²Π° ΡΠΈΠΊΡΠ°ΡΠΎΡΠ°. |
33. ΠΡΠ²Π΅ΡΠ½ΠΈΡΠ΅ Π΄Π²Π° Π±ΠΎΠ»ΡΠ° ΠΊΡΠ΅ΠΏΠ»Π΅Π½ΠΈΡ ΠΈ… | 34. …ΡΠ½ΠΈΠΌΠΈΡΠ΅ Π·Π°Π΄Π½ΡΡ ΠΎΠΏΠΎΡΡ ΡΠΈΠ»ΠΎΠ²ΠΎΠ³ΠΎ Π°Π³ΡΠ΅Π³Π°ΡΠ°. | 35. ΠΡΠ²Π΅ΡΠ½ΠΈΡΠ΅ ΠΏΡΠΎΠ±ΠΊΡ ΡΠΈΠΊΡΠ°ΡΠΎΡΠ° Π·Π°Π΄Π½Π΅Π³ΠΎ Ρ ΠΎΠ΄Π°. ΠΠ°ΠΊΠ»ΠΎΠ½ΠΈΡΠ΅ ΠΊΠΎΡΠΎΠ±ΠΊΡ ΠΈ ΠΈΠ·Π²Π»Π΅ΠΊΠΈΡΠ΅ ΡΠ°ΡΠΈΠΊ ΡΠΈΠΊΡΠ°ΡΠΎΡΠ° Ρ ΠΏΡΡΠΆΠΈΠ½ΠΎΠΉ. |
36. ΠΡΠ²Π΅ΡΠ½ΠΈΡΠ΅ 12 Π³Π°Π΅ΠΊ ΠΈ Π±ΠΎΠ»Ρ ΠΊΡΠ΅ΠΏΠ»Π΅Π½ΠΈΡ ΠΊΠ°ΡΡΠ΅ΡΠ° ΠΊΠΎΡΠΎΠ±ΠΊΠΈ ΠΏΠ΅ΡΠ΅Π΄Π°Ρ ΠΊ ΠΊΠ°ΡΡΠ΅ΡΡ ΡΡΠ΅ΠΏΠ»Π΅Π½ΠΈΡ. | 37. Π‘ ΠΏΠΎΠΌΠΎΡΡΡ Π±ΠΎΠ»ΡΡΠΎΠΉ ΠΎΡΠ²Π΅ΡΡΠΊΠΈ Π°ΠΊΠΊΡΡΠ°ΡΠ½ΠΎ ΡΠ°Π·ΡΠ΅Π΄ΠΈΠ½ΠΈΡΠ΅ ΠΊΠ°ΡΡΠ΅ΡΡ ΡΡΠ΅ΠΏΠ»Π΅Π½ΠΈΡ ΠΈ ΠΊΠΎΡΠΎΠ±ΠΊΠΈ ΠΏΠ΅ΡΠ΅Π΄Π°Ρ. | Β ΠΡΠΈΠΌΠ΅ΡΠ°Π½ΠΈΠ΅ ΠΠ΅ΠΆΠ΄Ρ ΠΊΠ°ΡΡΠ΅ΡΠ°ΠΌΠΈ Π΅ΡΡΡ ΡΡΠΈ ΠΌΠ΅ΡΡΠ°, ΠΊΡΠ΄Π° ΠΌΠΎΠΆΠ½ΠΎ Π²ΡΡΠ°Π²ΠΈΡΡ ΠΎΡΠ²Π΅ΡΡΠΊΡ, ΡΡΠΎΠ±Ρ Π½Π΅ ΠΏΠΎΠ²ΡΠ΅Π΄ΠΈΡΡ ΡΠΏΠ»ΠΎΡΠ½ΠΈΡΠ΅Π»ΡΠ½ΡΡ ΠΏΡΠΎΠΊΠ»Π°Π΄ΠΊΡ. ΠΠΎΠΎΡΠ΅ΡΠ΅Π΄Π½ΠΎ Π²ΡΡΠ°Π²Π»ΡΠΉΡΠ΅ Π² ΡΡΠΈ ΠΏΠ°Π·Ρ ΠΎΡΠ²Π΅ΡΡΠΊΡ ΠΈ Π°ΠΊΠΊΡΡΠ°ΡΠ½ΠΎ ΠΏΠΎΠΊΠ°ΡΠΈΠ²Π°ΠΉΡΠ΅ Π΄ΠΎ ΡΠ΅Ρ ΠΏΠΎΡ, ΠΏΠΎΠΊΠ° ΠΊΠ°ΡΡΠ΅ΡΡ Π½Π΅ ΡΠ°Π·ΡΠ΅Π΄ΠΈΠ½ΡΡΡΡ. |
38. Π‘Π½ΠΈΠΌΠΈΡΠ΅ ΠΊΠ°ΡΡΠ΅Ρ ΠΊΠΎΡΠΎΠ±ΠΊΠΈ ΠΏΠ΅ΡΠ΅Π΄Π°Ρ. | 39. ΠΡΠ²Π΅ΡΠ½ΠΈΡΠ΅ Π±ΠΎΠ»Ρ ΠΊΡΠ΅ΠΏΠ»Π΅Π½ΠΈΡ Π²ΠΈΠ»ΠΊΠΈ ΠΏΠ΅ΡΠ΅ΠΊΠ»ΡΡΠ΅Π½ΠΈΡ 1-ΠΎΠΉ ΠΈ 2-ΠΎΠΉ ΠΏΠ΅ΡΠ΅Π΄Π°Ρ. | 40. ΠΡΠΈΠΏΠΎΠ΄Π½ΠΈΠΌΠΈΡΠ΅ ΡΡΠΎΠΊ ΠΈ ΡΠ½ΠΈΠΌΠΈΡΠ΅ Π΅Π³ΠΎ Π²ΠΌΠ΅ΡΡΠ΅ Ρ Π²ΠΈΠ»ΠΊΠΎΠΉ ΠΏΠ΅ΡΠ΅ΠΊΠ»ΡΡΠ΅Π½ΠΈΡ 1-ΠΎΠΉ ΠΈ 2-ΠΎΠΉ ΠΏΠ΅ΡΠ΅Π΄Π°Ρ. |
41. ΠΡΠ²Π΅ΡΠ½ΠΈΡΠ΅ Π±ΠΎΠ»Ρ ΠΊΡΠ΅ΠΏΠ»Π΅Π½ΠΈΡ Π²ΠΈΠ»ΠΊΠΈ ΠΏΠ΅ΡΠ΅ΠΊΠ»ΡΡΠ΅Π½ΠΈΡ 3-Π΅ΠΉ ΠΈ 4-ΠΎΠΉ ΠΏΠ΅ΡΠ΅Π΄Π°Ρ. | 42. ΠΡΠ²Π΅Π΄ΠΈΡΠ΅ Π³ΠΎΠ»ΠΎΠ²ΠΊΡ ΡΡΠΎΠΊΠ° ΠΈΠ· Π·Π°ΡΠ΅ΠΏΠ»Π΅Π½ΠΈΡ Ρ ΡΡΡΠ°Π³ΠΎΠΌ… | 43. …ΠΈ ΡΠ½ΠΈΠΌΠΈΡΠ΅ Π΅Π³ΠΎ Π²ΠΌΠ΅ΡΡΠ΅ Ρ Π²ΠΈΠ»ΠΊΠΎΠΉ. |
44. ΠΠΎΠ²Π΅ΡΠ½ΠΈΡΠ΅ ΡΡΠΎΠΊ Π²ΠΈΠ»ΠΊΠΈ 5-ΠΎΠΉ ΠΏΠ΅ΡΠ΅Π΄Π°ΡΠΈ, Π²ΡΠ²Π΅Π΄Ρ Π΅Π³ΠΎ Π³ΠΎΠ»ΠΎΠ²ΠΊΡ ΠΈΠ· ΡΡΡΠ°Π³Π°. ΠΡΠ½ΡΡΠ΅ ΡΡΠΎΠΊ. | 45. Π‘Π½ΠΈΠΌΠΈΡΠ΅ ΡΡΠΎΠΏΠΎΡΠ½ΠΎΠ΅ ΠΊΠΎΠ»ΡΡΠΎ. | 46. Π‘Π½ΠΈΠΌΠΈΡΠ΅ Π²ΠΈΠ»ΠΊΡ Π²ΠΊΠ»ΡΡΠ΅Π½ΠΈΡ Π·Π°Π΄Π½Π΅Π³ΠΎ Ρ ΠΎΠ΄Π°. |
47. Π‘Π½ΠΈΠΌΠΈΡΠ΅ ΡΠ΅ΡΡΠ΅ΡΠ½Ρ Π·Π°Π΄Π½Π΅Π³ΠΎ Ρ ΠΎΠ΄Π° Ρ ΠΎΡΡΡ. | 48. Π‘Π»Π΅Π³ΠΊΠ° ΠΏΠΎΠΊΠ°ΡΠΈΠ²Π°Ρ, Π²ΡΠ½ΡΡΠ΅ ΠΎΠ΄Π½ΠΎΠ²ΡΠ΅ΠΌΠ΅Π½Π½ΠΎ ΠΏΠ΅ΡΠ²ΠΈΡΠ½ΡΠΉ ΠΈ Π²ΡΠΎΡΠΈΡΠ½ΡΠΉ Π²Π°Π»Ρ. | ΠΡΠΈ ΡΠ½ΡΡΠΈΠΈ ΠΎΠ±ΠΎΠΈΡ Π²Π°Π»ΠΎΠ² ΠΊΠΎΡΠΎΠ±ΠΊΠΈ ΠΏΠ΅ΡΠ΅Π΄Π°Ρ Π²Π½ΡΡΡΠ΅Π½Π½ΠΈΠ΅ ΠΊΠΎΠ»ΡΡΠ° ΠΏΠ΅ΡΠ΅Π΄Π½ΠΈΡ ΠΏΠΎΠ΄ΡΠΈΠΏΠ½ΠΈΠΊΠΎΠ² ΠΎΡΡΠ°ΡΡΡΡ Π½Π° Π²Π°Π»Π°Ρ . |
49. ΠΡΠ½ΡΡΠ΅ Π²Π΅Π΄ΠΎΠΌΡΡ ΡΠ΅ΡΡΠ΅ΡΠ½Ρ Π³Π»Π°Π²Π½ΠΎΠΉ ΠΏΠ΅ΡΠ΅Π΄Π°ΡΠΈ Π²ΠΌΠ΅ΡΡΠ΅ Ρ Π΄ΠΈΡΡΠ΅ΡΠ΅Π½ΡΠΈΠ°Π»ΠΎΠΌ. | 50. ΠΡΠ²Π΅ΡΠ½ΠΈΡΠ΅ ΡΡΠΈ Π±ΠΎΠ»ΡΠ° ΠΊΡΠ΅ΠΏΠ»Π΅Π½ΠΈΡ ΠΌΠ΅Ρ Π°Π½ΠΈΠ·ΠΌΠ° ΠΏΠ΅ΡΠ΅ΠΊΠ»ΡΡΠ΅Π½ΠΈΡ ΠΏΠ΅ΡΠ΅Π΄Π°Ρ. | 51. Π‘Π½ΠΈΠΌΠΈΡΠ΅ ΠΌΠ΅Ρ Π°Π½ΠΈΠ·ΠΌ ΠΏΠ΅ΡΠ΅ΠΊΠ»ΡΡΠ΅Π½ΠΈΡ ΠΏΠ΅ΡΠ΅Π΄Π°Ρ. |
52. ΠΠΊΠΊΡΡΠ°ΡΠ½ΠΎ ΡΠ½ΠΈΠΌΠΈΡΠ΅ ΡΠΏΠ»ΠΎΡΠ½ΠΈΡΠ΅Π»ΡΠ½ΡΡ ΠΏΡΠΎΠΊΠ»Π°Π΄ΠΊΡ. Β ΠΡΠΈΠΌΠ΅ΡΠ°Π½ΠΈΠ΅ ΠΠ΅ ΠΏΠΎΠ²ΡΠ΅Π΄ΠΈΡΠ΅ ΡΠΏΠ»ΠΎΡΠ½ΠΈΡΠ΅Π»ΡΠ½ΡΡ ΠΏΡΠΎΠΊΠ»Π°Π΄ΠΊΡ ΠΏΡΠΈ ΡΠ½ΡΡΠΈΠΈ. ΠΠ΅ΠΏΠΎΠ²ΡΠ΅ΠΆΠ΄Π΅Π½Π½ΡΡ ΠΏΡΠΎΠΊΠ»Π°Π΄ΠΊΡ ΠΏΡΠΈ ΡΠ±ΠΎΡΠΊΠ΅ ΠΊΠΎΡΠΎΠ±ΠΊΠΈ ΠΏΠ΅ΡΠ΅Π΄Π°Ρ ΠΌΠΎΠΆΠ½ΠΎ ΠΈΡΠΏΠΎΠ»ΡΠ·ΠΎΠ²Π°ΡΡ Π²Π½ΠΎΠ²Ρ (ΠΊ ΠΏ. 52). | 53. ΠΡΠΏΡΠ΅ΡΡΡΠΉΡΠ΅ ΠΏΠ΅ΡΠ΅Π΄Π½ΠΈΠΉ ΠΏΠΎΠ΄ΡΠΈΠΏΠ½ΠΈΠΊ Π²ΡΠΎΡΠΈΡΠ½ΠΎΠ³ΠΎ Π²Π°Π»Π° ΠΈΠ· ΠΊΠ°ΡΡΠ΅ΡΠ° ΡΡΠ΅ΠΏΠ»Π΅Π½ΠΈΡ. ΠΠ»Ρ ΡΡΠΎΠ³ΠΎ ΠΌΠΎΠΆΠ½ΠΎ ΠΈΡΠΏΠΎΠ»ΡΠ·ΠΎΠ²Π°ΡΡ Π»Π°ΠΏΠΊΡ ΡΡΠ΅ΠΌΠ½ΠΈΠΊΠ° ΠΈΠ»ΠΈ Π°Π½Π°Π»ΠΎΠ³ΠΈΡΠ½ΡΠΉ ΠΈΠ½ΡΡΡΡΠΌΠ΅Π½Ρ. ΠΡΠΏΡΠ΅ΡΡΠΎΠ²ΡΠ²Π°ΠΉΡΠ΅ ΠΏΠ΅ΡΠ΅Π΄Π½ΠΈΠ΅ ΠΏΠΎΠ΄ΡΠΈΠΏΠ½ΠΈΠΊΠΈ ΠΏΠ΅ΡΠ²ΠΈΡΠ½ΠΎΠ³ΠΎ Π²Π°Π»Π° ΠΈ ΡΠ°Π»ΡΠ½ΠΈΠΊ ΡΠΎΠ»ΡΠΊΠΎ ΠΏΡΠΈ ΠΈΡ Π·Π°ΠΌΠ΅Π½Π΅ ΠΈΠ»ΠΈ Π·Π°ΠΌΠ΅Π½Π΅ ΠΊΠ°ΡΡΠ΅ΡΠ° ΡΡΠ΅ΠΏΠ»Π΅Π½ΠΈΡ. | 54. Π§ΡΠΎΠ±Ρ Π·Π°ΠΌΠ΅Π½ΠΈΡΡ ΠΏΠ΅ΡΠ΅Π΄Π½ΠΈΠΉ ΠΏΠΎΠ΄ΡΠΈΠΏΠ½ΠΈΠΊ ΠΏΠ΅ΡΠ²ΠΈΡΠ½ΠΎΠ³ΠΎ Π²Π°Π»Π°, Π²ΡΠΏΡΠ΅ΡΡΡΠΉΡΠ΅ ΡΠ°Π»ΡΠ½ΠΈΠΊ. ΠΠ΅Π²ΠΎΠ·ΠΌΠΎΠΆΠ½ΠΎ Π²ΡΠΏΡΠ΅ΡΡΠΎΠ²Π°ΡΡ ΡΠ°Π»ΡΠ½ΠΈΠΊ ΠΏΠ΅ΡΠ²ΠΈΡΠ½ΠΎΠ³ΠΎ Π²Π°Π»Π°, Π½Π΅ ΠΏΠΎΠ²ΡΠ΅Π΄ΠΈΠ² Π΅Π³ΠΎ. ΠΠΎΡΡΠΎΠΌΡ ΠΏΡΠΈ Π·Π°ΠΌΠ΅Π½Π΅ ΠΏΠΎΠ΄ΡΠΈΠΏΠ½ΠΈΠΊΠ° ΠΏΠ΅ΡΠ²ΠΈΡΠ½ΠΎΠ³ΠΎ Π²Π°Π»Π° Π²Π°ΠΌ ΠΏΠΎΡΡΠ΅Π±ΡΠ΅ΡΡΡ Π½ΠΎΠ²ΡΠΉ ΡΠ°Π»ΡΠ½ΠΈΠΊ. |
55. ΠΡΠΏΡΠ΅ΡΡΡΠΉΡΠ΅ ΠΏΠΎΠ΄ΡΠΈΠΏΠ½ΠΈΠΊ Π²Π½ΡΡΡΡ ΠΊΠ°ΡΡΠ΅ΡΠ°, ΠΏΡΠΈΠΊΠ»Π°Π΄ΡΠ²Π°Ρ ΡΡΠΈΠ»ΠΈΠ΅ ΠΊ Π½Π°ΡΡΠΆΠ½ΠΎΠΌΡ ΠΊΠΎΠ»ΡΡΡ ΠΏΠΎΠ΄ΡΠΈΠΏΠ½ΠΈΠΊΠ°. | 56. ΠΡΠ½ΡΡΠ΅ ΠΌΠ°Π³Π½ΠΈΡ ΠΈΠ· ΠΊΠ°ΡΡΠ΅ΡΠ° ΡΡΠ΅ΠΏΠ»Π΅Π½ΠΈΡ. | 57. ΠΡΠ²Π΅ΡΠ½ΠΈΡΠ΅ Π³Π°ΠΉΠΊΡ ΠΊΡΠ΅ΠΏΠ»Π΅Π½ΠΈΡ ΠΊΠΎΡΠΏΡΡΠ° ΠΏΡΠΈΠ²ΠΎΠ΄Π° ΡΠΏΠΈΠ΄ΠΎΠΌΠ΅ΡΡΠ°. |
58. ΠΠΎΠ΄ΡΠ΅ΠΏΠΈΡΠ΅ ΠΎΡΠ²Π΅ΡΡΠΊΠΎΠΉ ΠΊΠΎΡΠΏΡΡ… | 59. …ΠΈ ΡΠ½ΠΈΠΌΠΈΡΠ΅ ΠΊΠΎΡΠΏΡΡ Ρ Π²Π΅Π΄ΠΎΠΌΠΎΠΉ ΡΠ΅ΡΡΠ΅ΡΠ½Π΅ΠΉ ΠΏΡΠΈΠ²ΠΎΠ΄Π° ΡΠΏΠΈΠ΄ΠΎΠΌΠ΅ΡΡΠ°. | Β ΠΡΠΈΠΌΠ΅ΡΠ°Π½ΠΈΠ΅ ΠΡΠ»ΠΈ Π² ΠΏΡΠΎΡΠ΅ΡΡΠ΅ ΡΠΊΡΠΏΠ»ΡΠ°ΡΠ°ΡΠΈΠΈ Π±ΡΠ»ΠΈ Π·Π°ΠΌΠ΅ΡΠ΅Π½Ρ ΡΠ»Π΅Π΄Ρ ΠΏΠΎΠ΄ΡΠ΅ΠΊΠ°Π½ΠΈΡ ΠΌΠ°ΡΠ»Π° ΡΠ΅ΡΠ΅Π· ΠΎΡΠ²Π΅ΡΡΡΠΈΠ΅ Π΄Π»Ρ ΠΏΡΠΈΠ²ΠΎΠ΄Π° ΡΠΏΠΈΠ΄ΠΎΠΌΠ΅ΡΡΠ°, Π·Π°ΠΌΠ΅Π½ΠΈΡΠ΅ ΡΠ΅Π·ΠΈΠ½ΠΎΠ²ΠΎΠ΅ ΡΠΏΠ»ΠΎΡΠ½ΠΈΡΠ΅Π»ΡΠ½ΠΎΠ΅ ΠΊΠΎΠ»ΡΡΠΎ Π½Π° ΠΊΠΎΡΠΏΡΡΠ΅ ΠΏΡΠΈΠ²ΠΎΠ΄Π°. |
60. ΠΡΠ½ΡΡΠ΅ ΠΈΠ· ΠΊΠΎΡΠΏΡΡΠ° Π²Π΅Π΄ΠΎΠΌΡΡ ΡΠ΅ΡΡΠ΅ΡΠ½Ρ Ρ Π²Π°Π»ΠΎΠΌ ΠΏΡΠΈΠ²ΠΎΠ΄Π° ΡΠΏΠΈΠ΄ΠΎΠΌΠ΅ΡΡΠ°. | 61. ΠΡΡΠΎΠ»ΠΊΠ½ΠΈΡΠ΅ ΡΠΏΠ»ΠΎΡΠ½ΠΈΡΠ΅Π»ΡΠ½ΠΎΠ΅ ΠΊΠΎΠ»ΡΡΠΎ ΠΈΠ· ΠΊΠΎΡΠΏΡΡΠ° ΠΏΡΠΈΠ²ΠΎΠ΄Π° ΡΠΏΠΈΠ΄ΠΎΠΌΠ΅ΡΡΠ°. | 62. ΠΡΠ²Π΅ΡΠ½ΠΈΡΠ΅ ΠΈΠ· ΠΊΠ°ΡΡΠ΅ΡΠ° ΠΊΠΎΡΠΎΠ±ΠΊΠΈ ΠΏΠ΅ΡΠ΅Π΄Π°Ρ Π²ΡΠΊΠ»ΡΡΠ°ΡΠ΅Π»Ρ ΡΠ²Π΅ΡΠ° Π·Π°Π΄Π½Π΅Π³ΠΎ Ρ ΠΎΠ΄Π°. |
63. Π‘Π΄Π²ΠΈΠ½ΡΡΠ΅ Π·Π°ΡΠΈΡΠ½ΡΠΉ ΡΠ΅Ρ ΠΎΠ» ΡΠ°ΡΠ½ΠΈΡΠ° ΡΡΠ³ΠΈ ΠΏΡΠΈΠ²ΠΎΠ΄Π° ΠΏΠ΅ΡΠ΅ΠΊΠ»ΡΡΠ΅Π½ΠΈΡ ΠΏΠ΅ΡΠ΅Π΄Π°Ρ Ρ ΠΎΡΠ±ΠΎΡΡΠΎΠ²ΠΊΠΈ Π½Π° ΠΊΠΎΡΠΎΠ±ΠΊΠ΅ ΠΏΠ΅ΡΠ΅Π΄Π°Ρ. | 64. Π‘Π½ΠΈΠΌΠΈΡΠ΅ ΠΏΡΠΎΡΠΈΠ²ΠΎΠΏΠΎΠ»ΠΎΠΆΠ½ΡΡ ΠΊΡΠΎΠΌΠΊΡ Π·Π°ΡΠΈΡΠ½ΠΎΠ³ΠΎ ΡΠ΅Ρ Π»Π° Ρ ΡΠ»Π°Π½ΡΠ° ΡΠ°ΡΠ½ΠΈΡΠ°. | 65. ΠΡΠ²Π΅ΡΠ½ΠΈΡΠ΅ Π±ΠΎΠ»Ρ ΠΊΡΠ΅ΠΏΠ»Π΅Π½ΠΈΡ ΡΠ°ΡΠ½ΠΈΡΠ° ΠΊ ΡΡΠΎΠΊΡ… |
66. …ΠΈ ΡΠ½ΠΈΠΌΠΈΡΠ΅ ΡΠ°ΡΠ½ΠΈΡ ΡΠΎ ΡΡΠΎΠΊΠ°. | 67. Π‘Π½ΠΈΠΌΠΈΡΠ΅ ΡΠΎ ΡΡΠΎΠΊΠ° Π·Π°ΡΠΈΡΠ½ΡΠΉ ΡΠ΅Ρ ΠΎΠ». | 68. ΠΡΠ²Π΅ΡΠ½ΠΈΡΠ΅ Π±ΠΎΠ»Ρ ΠΊΡΠ΅ΠΏΠ»Π΅Π½ΠΈΡ ΡΡΡΠ°Π³Π° ΠΊ ΡΡΠΎΠΊΡ ΠΏΠ΅ΡΠ΅ΠΊΠ»ΡΡΠ΅Π½ΠΈΡ ΠΏΠ΅ΡΠ΅Π΄Π°Ρ Π²Π½ΡΡΡΠΈ ΠΊΠ°ΡΡΠ΅ΡΠ° ΡΡΠ΅ΠΏΠ»Π΅Π½ΠΈΡ. |
69. ΠΡΠ½ΡΡΠ΅ ΡΡΡΠ°Π³ ΠΈ ΡΡΠΎΠΊ ΠΈΠ· ΠΊΠ°ΡΡΠ΅ΡΠ° ΡΡΠ΅ΠΏΠ»Π΅Π½ΠΈΡ. | 70. ΠΡΠ»ΠΈ Π² ΠΏΡΠΎΡΠ΅ΡΡΠ΅ ΡΠΊΡΠΏΠ»ΡΠ°ΡΠ°ΡΠΈΠΈ Π±ΡΠ»ΠΈ Π·Π°ΠΌΠ΅ΡΠ΅Π½Ρ ΡΠ»Π΅Π΄Ρ ΠΏΠΎΠ΄ΡΠ΅ΠΊΠ°Π½ΠΈΡ ΠΌΠ°ΡΠ»Π° ΡΠ΅ΡΠ΅Π· ΠΎΡΠ²Π΅ΡΡΡΠΈΠ΅ Π² ΠΊΠ°ΡΡΠ΅ΡΠ΅ ΡΡΠ΅ΠΏΠ»Π΅Π½ΠΈΡ ΠΏΠΎΠ΄ ΡΡΠΎΠΊ ΠΏΠ΅ΡΠ΅ΠΊΠ»ΡΡΠ΅Π½ΠΈΡ ΠΏΠ΅ΡΠ΅Π΄Π°Ρ, Π·Π°ΠΌΠ΅Π½ΠΈΡΠ΅ ΡΠ°Π»ΡΠ½ΠΈΠΊ ΡΡΠΎΠΊΠ°. | |
vaz-sputnik.ru
Π Π°Π·Π±ΠΎΡΠΊΠ° ΠΊΠΎΡΠΎΠ±ΠΊΠΈ ΠΏΠ΅ΡΠ΅Π΄Π°Ρ | AUTOFIZIK.RU / Π°Π²ΡΠΎΡΠ΅ΠΌΠΎΠ½Ρ
Π Π°Π±ΠΎΡΠ°ΡΡ ΡΠ΄ΠΎΠ±Π½Π΅Π΅ Π²Π΄Π²ΠΎΠ΅ΠΌ.
ΠΠΠ‘ΠΠΠΠΠΠΠ’ΠΠΠ¬ΠΠΠ‘Π’Π¬ ΠΠΠΠ‘Π’ΠΠΠ
Π‘Π½ΠΈΠΌΠ°Π΅ΠΌ ΠΊΠΎΡΠΎΠ±ΠΊΡ ΠΏΠ΅ΡΠ΅Π΄Π°Ρ.
ΠΠ°Π²ΠΎΡΠ°ΡΠΈΠ²Π°Π΅ΠΌ Π½Π° ΠΌΠ΅ΡΡΠΎ Π·Π°Π»ΠΈΠ²Π½ΡΡ ΠΈ ΡΠ»ΠΈΠ²Π½ΡΡ ΠΏΡΠΎΠ±ΠΊΠΈ.
Π‘Π½ΠΈΠΌΠ°Π΅ΠΌ ΠΌΡΡΡΡ Ρ ΠΏΠΎΠ΄ΡΠΈΠΏΠ½ΠΈΠΊΠΎΠΌ ΠΈ ΠΏΠΎΡΠΎΠ»ΠΎΠ½ΠΎΠ²ΡΠ΅ ΠΊΠΎΠ»ΡΡΠ° ΠΏΠ΅ΡΠ΅Π΄Π½Π΅ΠΉ ΠΊΡΡΡΠΊΠΈ.

Π‘Π½ΠΈΠΌΠ°Π΅ΠΌ ΠΎΠΏΠΎΡΡ ΡΠΈΠ»ΠΎΠ²ΠΎΠ³ΠΎ Π°Π³ΡΠ΅Π³Π°ΡΠ°.
Π‘Π½ΠΈΠΌΠ°Π΅ΠΌ Π²ΡΠΊΠ»ΡΡΠ°ΡΠ΅Π»Ρ ΡΠ²Π΅ΡΠ° Π·Π°Π΄Π½Π΅Π³ΠΎ Ρ
ΠΎΠ΄Π° (ΡΠΌ. ΠΠ°ΠΌΠ΅Π½Π° Π²ΡΠΊΠ»ΡΡΠ°ΡΠ΅Π»Ρ ΡΠ²Π΅ΡΠ° Π·Π°Π΄Π½Π΅Π³ΠΎ Ρ
ΠΎΠ΄Π°).
Π‘Π½ΠΈΠΌΠ°Π΅ΠΌ ΠΏΡΠΈΠ²ΠΎΠ΄ ΡΠΏΠΈΠ΄ΠΎΠΌΠ΅ΡΡΠ° (ΡΠΌ. ΠΠ°ΠΌΠ΅Π½Π° ΠΏΡΠΈΠ²ΠΎΠ΄Π° ΡΠΏΠΈΠ΄ΠΎΠΌΠ΅ΡΡΠ°).
ΠΠ»ΡΡΠΎΠΌ Β«Π½Π° 12Β» ΠΎΡΠ²ΠΎΡΠ°ΡΠΈΠ²Π°Π΅ΠΌ ΡΡΠΈ Π±ΠΎΠ»ΡΠ° ΠΊΡΠ΅ΠΏΠ»Π΅Π½ΠΈΡ ΠΊΡΡΡΠΊΠΈ ΠΏΠΎΠ΄ΡΠΈΠΏΠ½ΠΈΠΊΠ° (Π±ΠΎΠ»ΡΡ ΡΡΡΠ°Π½ΠΎΠ²Π»Π΅Π½Ρ Π½Π° Π³Π΅ΡΠΌΠ΅ΡΠΈΠΊΠ΅).

Π‘Π½ΠΈΠΌΠ°Π΅ΠΌ ΠΊΡΡΡΠΊΡ Ρ ΠΏΡΠΎΠΊΠ»Π°Π΄ΠΊΠΎΠΉ.

ΠΡΠΈ ΠΏΠΎΡΠ»Π΅Π΄ΡΡΡΠ΅ΠΉ Π΅Π΅ ΡΡΡΠ°Π½ΠΎΠ²ΠΊΠ΅ ΠΎΠ±ΡΠ°ΡΠΈΡΠ΅ Π²Π½ΠΈΠΌΠ°Π½ΠΈΠ΅ Π½Π° ΡΠΎΠ²ΠΏΠ°Π΄Π΅Π½ΠΈΠ΅ ΠΌΠ°ΡΠ»ΡΠ½ΠΎΠ³ΠΎ Π΄ΡΠ΅Π½Π°ΠΆΠ½ΠΎΠ³ΠΎ ΠΊΠ°Π½Π°Π»Π° Π² ΠΊΡΡΡΠΊΠ΅ ΠΈ ΠΎΡΠ²Π΅ΡΡΡΠΈΡ Π² ΠΊΠ°ΡΡΠ΅ΡΠ΅.

ΠΠΎΠ΄Π΄Π΅Π² ΠΎΡΠ²Π΅ΡΡΠΊΠΎΠΉ, Π²ΡΠ½ΠΈΠΌΠ°Π΅ΠΌ ΠΈΠ· ΠΊΡΡΡΠΊΠΈ ΠΌΠ°Π½ΠΆΠ΅ΡΡ ΠΏΠ΅ΡΠ²ΠΈΡΠ½ΠΎΠ³ΠΎ Π²Π°Π»Π° (ΠΏΡΠΈ ΡΠ°Π·Π±ΠΎΡΠΊΠ΅ ΠΊΠΎΡΠΎΠ±ΠΊΠΈ ΠΏΠ΅ΡΠ΅Π΄Π°Ρ Π·Π°ΠΌΠ΅Π½ΡΠ΅ΠΌ Π²ΡΠ΅ ΠΌΠ°Π½ΠΆΠ΅ΡΡ Π½Π΅Π·Π°Π²ΠΈΡΠΈΠΌΠΎ ΠΎΡ ΠΈΡ ΡΠΎΡΡΠΎΡΠ½ΠΈΡ).

ΠΠΏΡΠ°Π²ΠΊΠΎΠΉ ΠΈΠ»ΠΈ ΠΏΠΎΠ΄Ρ ΠΎΠ΄ΡΡΠ΅ΠΉ ΠΏΠΎ Π΄ΠΈΠ°ΠΌΠ΅ΡΡΡ Π³ΠΎΠ»ΠΎΠ²ΠΊΠΎΠΉ Π·Π°ΠΏΡΠ΅ΡΡΠΎΠ²ΡΠ²Π°Π΅ΠΌ Π½ΠΎΠ²ΡΡ ΠΌΠ°Π½ΠΆΠ΅ΡΡ.

ΠΠ»ΡΡΠΎΠΌ Β«Π½Π° 13Β» ΠΎΡΠ²ΠΎΡΠ°ΡΠΈΠ²Π°Π΅ΠΌ ΠΈ Π²ΡΠ½ΠΈΠΌΠ°Π΅ΠΌ Π±ΠΎΠ»Ρ ΠΊΡΠ΅ΠΏΠ»Π΅Π½ΠΈΡ Π²ΡΡΠ»ΠΊΠΈ ΠΎΡΠΈ ΡΠ΅ΡΡΠ΅ΡΠ½ΠΈ Π·Π°Π΄Π½Π΅Π³ΠΎ Ρ ΠΎΠ΄Π° ΠΊ ΠΏΠ΅ΡΠ΅Π΄Π½Π΅ΠΌΡ ΠΊΠ°ΡΡΠ΅ΡΡ.

Π’ΠΎΠ½ΠΊΠΎΠΉ ΠΎΡΠ²Π΅ΡΡΠΊΠΎΠΉ ΠΏΠΎΠ΄Π΄Π΅Π²Π°Π΅ΠΌ ΠΈ ΡΠ½ΠΈΠΌΠ°Π΅ΠΌ ΡΡΠΎΠΏΠΎΡΠ½ΠΎΠ΅ ΠΊΠΎΠ»ΡΡΠΎ ΠΏΠΎΠ΄ΡΠΈΠΏΠ½ΠΈΠΊΠ° ΠΏΠ΅ΡΠ²ΠΈΡΠ½ΠΎΠ³ΠΎ Π²Π°Π»Π°.

ΠΠ»ΡΡΠΎΠΌ Β«Π½Π° 12Β» ΠΎΡΠ²ΠΎΡΠ°ΡΠΈΠ²Π°Π΅ΠΌ ΠΈ ΡΠ½ΠΈΠΌΠ°Π΅ΠΌ ΡΠ°ΠΏΡΠ½.

ΠΠ»ΡΡΠΎΠΌ Β«Π½Π° 12Β» ΠΎΡΠ²ΠΎΡΠ°ΡΠΈΠ²Π°Π΅ΠΌ Π΄Π΅ΡΡΡΡ Π±ΠΎΠ»ΡΠΎΠ², ΡΠΎΠ΅Π΄ΠΈΠ½ΡΡΡΠΈΡ ΠΏΠ΅ΡΠ΅Π΄Π½ΠΈΠΉ ΠΈ Π·Π°Π΄Π½ΠΈΠΉ ΠΊΠ°ΡΡΠ΅ΡΡ (Π΄Π²Π° Π±ΠΎΠ»ΡΠ°, ΠΏΡΠΎΡ ΠΎΠ΄ΡΡΠΈΠ΅ ΡΠ΅ΡΠ΅Π· ΡΡΡΠ°Π½ΠΎΠ²ΠΎΡΠ½ΡΠ΅ Π²ΡΡΠ»ΠΊΠΈ, Π΄Π»ΠΈΠ½Π½Π΅Π΅ ΠΎΡΡΠ°Π»ΡΠ½ΡΡ ).

ΠΡΡΠΎΡΠΎΠΆΠ½ΠΎ ΠΏΠΎΡΡΡΠΊΠΈΠ²Π°Ρ ΠΌΠΎΠ»ΠΎΡΠΊΠΎΠΌ ΡΠ΅ΡΠ΅Π· Π»Π°ΡΡΠ½Π½ΡΡ ΠΎΠΏΡΠ°Π²ΠΊΡ, ΡΠ°ΡΡΡΡΠΊΠΎΠ²ΡΠ²Π°Π΅ΠΌ ΠΏΠ΅ΡΠ΅Π΄Π½ΠΈΠΉ ΠΈ Π·Π°Π΄Π½ΠΈΠΉ ΠΊΠ°ΡΡΠ΅ΡΡ.

ΠΠΠΠΠΠΠΠ
ΠΡΠΈ ΡΡΠΎΠΌ Π½Π΅Π»ΡΠ·Ρ Π½Π°Π½ΠΎΡΠΈΡΡ ΡΠ΄Π°ΡΡ ΠΏΠΎ ΡΠΎΡΡΡ ΠΏΠ΅ΡΠ²ΠΈΡΠ½ΠΎΠ³ΠΎ Π²Π°Π»Π°, ΡΠ°ΠΊ ΠΊΠ°ΠΊ Π±ΡΠ΄ΡΡ ΠΏΠΎΠ²ΡΠ΅ΠΆΠ΄Π΅Π½Ρ ΡΠΈΠ½Ρ
ΡΠΎΠ½ΠΈΠ·Π°ΡΠΎΡΡ.
Π Π°Π·ΡΠ΅Π΄ΠΈΠ½ΡΠ΅ΠΌ ΠΊΠ°ΡΡΠ΅ΡΡ ΠΊΠΎΡΠΎΠ±ΠΊΠΈ ΠΏΠ΅ΡΠ΅Π΄Π°Ρ.

ΠΡΡΠΎΡΠΎΠΆΠ½ΠΎ, ΡΡΠ°ΡΠ°ΡΡΡ Π½Π΅ ΠΏΠΎΠ²ΡΠ΅Π΄ΠΈΡΡ, ΡΠ½ΠΈΠΌΠ°Π΅ΠΌ ΡΠΏΠ»ΠΎΡΠ½ΠΈΡΠ΅Π»ΡΠ½ΡΡ ΠΏΡΠΎΠΊΠ»Π°Π΄ΠΊΡ.

ΠΡΠ½ΠΈΠΌΠ°Π΅ΠΌ ΠΈΠ· ΡΠ°ΡΡΠΎΡΠΊΠΈ ΠΏΠΎΠ΄ ΠΏΠΎΠ΄ΡΠΈΠΏΠ½ΠΈΠΊ ΠΏΡΠΎΠΌΠ΅ΠΆΡΡΠΎΡΠ½ΠΎΠ³ΠΎ Π²Π°Π»Π° Π² ΠΏΠ΅ΡΠ΅Π΄Π½Π΅ΠΌ ΠΊΠ°ΡΡΠ΅ΡΠ΅ ΡΠ΅Π³ΡΠ»ΠΈΡΠΎΠ²ΠΎΡΠ½ΡΠ΅ ΠΏΡΠΎΠΊΠ»Π°Π΄ΠΊΠΈ (ΠΈΡ
ΠΌΠΎΠΆΠ΅Ρ ΠΈ Π½Π΅ Π±ΡΡΡ). Π ΡΡΠΎΠΌ ΡΠ»ΡΡΠ°Π΅ ΠΎΡΠ΅Π²ΠΎΠΉ Π·Π°Π·ΠΎΡ Π² ΠΏΠΎΠ΄ΡΠΈΠΏΠ½ΠΈΠΊΠ°Ρ
ΡΡΡΠ°Π½Π°Π²Π»ΠΈΠ²Π°Π΅ΡΡΡ ΡΠΎΠ»ΡΠΊΠΎ ΠΌΠ΅ΠΆΠΊΠ°ΡΡΠ΅ΡΠ½ΠΎΠΉ ΡΠΏΠ»ΠΎΡΠ½ΠΈΡΠ΅Π»ΡΠ½ΠΎΠΉ ΠΏΡΠΎΠΊΠ»Π°Π΄ΠΊΠΎΠΉ.
ΠΡΠΎΠ²ΠΎΡΠ°ΡΠΈΠ²Π°Ρ ΠΏΠ΅ΡΠ²ΠΈΡΠ½ΡΠΉ Π²Π°Π», Π²ΠΊΠ»ΡΡΠ°Π΅ΠΌ ΠΏΠ΅ΡΠ΅Π΄Π°ΡΡ Π·Π°Π΄Π½Π΅Π³ΠΎ Ρ ΠΎΠ΄Π° (ΠΏΡΠΎΠ΄Π²ΠΈΠ³Π°Π΅ΠΌ Π²ΠΏΠ΅ΡΠ΅Π΄ ΡΡΠΎΠΊ V ΠΏΠ΅ΡΠ΅Π΄Π°ΡΠΈ ΠΈ Π·Π°Π΄Π½Π΅Π³ΠΎ Ρ ΠΎΠ΄Π°).

ΠΠ»ΡΡΠΎΠΌ Β«Π½Π° 10Β» ΠΎΡΠ²ΠΎΡΠ°ΡΠΈΠ²Π°Π΅ΠΌ Π±ΠΎΠ»ΡΡ ΠΊΡΠ΅ΠΏΠ»Π΅Π½ΠΈΡ ΡΡΠ΅Ρ Π²ΠΈΠ»ΠΎΠΊ ΠΏΠ΅ΡΠ΅ΠΊΠ»ΡΡΠ΅Π½ΠΈΡ ΠΏΠ΅ΡΠ΅Π΄Π°Ρ.

ΠΠ»ΡΡΠΎΠΌ Β«Π½Π° 12Β» ΠΎΡΠ²ΠΎΡΠ°ΡΠΈΠ²Π°Π΅ΠΌ ΡΠ΅ΡΡΡΠ΅ Π±ΠΎΠ»ΡΠ° ΠΊΡΠ΅ΠΏΠ»Π΅Π½ΠΈΡ ΠΊΠΎΡΠΏΡΡΠ° ΡΡΡΠ°Π³Π° ΠΏΠ΅ΡΠ΅ΠΊΠ»ΡΡΠ΅Π½ΠΈΡ ΠΏΠ΅ΡΠ΅Π΄Π°Ρ.

Π‘Π½ΠΈΠΌΠ°Π΅ΠΌ ΠΊΠΎΡΠΏΡΡ ΡΡΡΠ°Π³Π° Ρ ΠΏΡΠΎΠΊΠ»Π°Π΄ΠΊΠΎΠΉ.

ΠΠ»ΡΡΠΎΠΌ Β«Π½Π° 12Β» ΠΎΡΠ²ΠΎΡΠ°ΡΠΈΠ²Π°Π΅ΠΌ Π±ΠΎΠ»ΡΡ ΠΊΡΠ΅ΠΏΠ»Π΅Π½ΠΈΡ ΠΏΠ»Π°ΡΡΠΈΠ½Ρ ΡΠΈΠΊΡΠ°ΡΠΎΡΠΎΠ² ΡΡΠΎΠΊΠΎΠ².

Π‘Π½ΠΈΠΌΠ°Π΅ΠΌ ΠΏΠ»Π°ΡΡΠΈΠ½Ρ Ρ ΠΏΡΠΎΠΊΠ»Π°Π΄ΠΊΠΎΠΉ.

ΠΡΠ½ΠΈΠΌΠ°Π΅ΠΌ ΡΡΠΈ ΠΏΡΡΠΆΠΈΠ½Ρ ΠΈ ΡΡΠΈ ΡΠ°ΡΠΈΠΊΠ° ΡΠΈΠΊΡΠ°ΡΠΎΡΠΎΠ² Π²ΠΊΠ»ΡΡΠ΅Π½ΠΈΡ ΠΏΠ΅ΡΠ΅Π΄Π°Ρ (ΠΈΡ ΠΌΠΎΠΆΠ½ΠΎ Π²ΡΠ½ΡΡΡ Π½Π°ΠΌΠ°Π³Π½ΠΈΡΠ΅Π½Π½ΠΎΠΉ ΠΎΡΠ²Π΅ΡΡΠΊΠΎΠΉ ΠΈΠ»ΠΈ ΠΏΠ΅ΡΠ΅Π²Π΅ΡΠ½ΡΠ² ΠΊΠΎΡΠΎΠ±ΠΊΡ).

ΠΡΠ½ΠΈΠΌΠ°Π΅ΠΌ ΡΡΠΎΠΊ IβII ΠΏΠ΅ΡΠ΅Π΄Π°ΡΠΈ (ΡΡΠΎΠ±Ρ Π½Π΅ ΠΏΠ΅ΡΠ΅ΠΏΡΡΠ°ΡΡ ΠΏΡΠΈ ΡΠ±ΠΎΡΠΊΠ΅, ΡΡΠ°Π·Ρ Π½Π°Π΄Π΅Π²Π°Π΅ΠΌ Π½Π° ΡΡΠΎΠΊ Π²ΠΈΠ»ΠΊΡ ΠΈ ΠΊΡΠ΅ΠΏΠΈΠΌ Π΅Π΅ Π±ΠΎΠ»ΡΠΎΠΌ).

ΠΡΠ½ΠΈΠΌΠ°Π΅ΠΌ ΡΡΠΎΠΊ V ΠΏΠ΅ΡΠ΅Π΄Π°ΡΠΈ ΠΈ ΠΏΠ΅ΡΠ΅Π΄Π°ΡΠΈ Π·Π°Π΄Π½Π΅Π³ΠΎ Ρ ΠΎΠ΄Π°, Π½Π°Π΄Π΅Π² Π½Π° Π½Π΅Π³ΠΎ ΡΠΎΠΎΡΠ²Π΅ΡΡΡΠ²ΡΡΡΡΡ Π²ΠΈΠ»ΠΊΡ.

ΠΡΠ½ΠΈΠΌΠ°Π΅ΠΌ ΡΡΠΎΠΊ IIIβIV ΠΏΠ΅ΡΠ΅Π΄Π°Ρ. ΠΠ· ΡΡΠΎΠΊΠ° ΠΈΠ·Π²Π»Π΅ΠΊΠ°Π΅ΠΌ ΡΡΠΈΡΡ Π±Π»ΠΎΠΊΠΈΡΠ°ΡΠΎΡΠ°.

Π§ΡΠΎΠ±Ρ Π½Π΅ Π²ΡΠΏΠ°Π»ΠΈ ΠΏΠ»ΡΠ½ΠΆΠ΅ΡΡ Π±Π»ΠΎΠΊΠΈΡΠ°ΡΠΎΡΠ°, Π²ΡΡΠ°Π²Π»ΡΠ΅ΠΌ Π² ΠΎΡΠ²Π΅ΡΡΡΠΈΡ ΡΡΠΎΠΊΠΎΠ² ΡΡΡΠ±ΠΎΡΠΊΠΈ, ΡΠ²Π΅ΡΠ½ΡΡΡΠ΅ ΠΈΠ· ΠΏΠ»ΠΎΡΠ½ΠΎΠΉ Π±ΡΠΌΠ°Π³ΠΈ.

ΠΠ»ΡΡΠΎΠΌ Β«Π½Π° 13Β» ΠΎΡΠ²ΠΎΡΠ°ΡΠΈΠ²Π°Π΅ΠΌ Π±ΠΎΠ»Ρ ΠΊΡΠ΅ΠΏΠ»Π΅Π½ΠΈΡ ΠΎΡΠΈ ΡΠ΅ΡΡΠ΅ΡΠ½ΠΈ Π·Π°Π΄Π½Π΅Π³ΠΎ Ρ ΠΎΠ΄Π° ΠΊ Π·Π°Π΄Π½Π΅ΠΌΡ ΠΊΠ°ΡΡΠ΅ΡΡ.

Π©ΠΈΠΏΡΠ°ΠΌΠΈ ΡΠ°Π·Π΄Π²ΠΈΠ³Π°Π΅ΠΌ ΡΡΠΈΠΊΠΈ ΡΡΠΎΠΏΠΎΡΠ½ΠΎΠ³ΠΎ ΠΊΠΎΠ»ΡΡΠ° Π·Π°Π΄Π½Π΅Π³ΠΎ ΠΏΠΎΠ΄ΡΠΈΠΏΠ½ΠΈΠΊΠ° Π²ΡΠΎΡΠΈΡΠ½ΠΎΠ³ΠΎ Π²Π°Π»Π° ΠΈ, ΠΏΠΎΡΡΡΠΊΠΈΠ²Π°Ρ ΠΌΠ΅Π΄Π½ΡΠΌ ΠΌΠΎΠ»ΠΎΡΠΊΠΎΠΌ ΠΏΠΎ Π·Π°Π΄Π½Π΅ΠΌΡ ΡΠΎΡΡΡ Π²ΡΠΎΡΠΈΡΠ½ΠΎΠ³ΠΎ Π²Π°Π»Π°,β¦

β¦Π²ΡΠ½ΠΈΠΌΠ°Π΅ΠΌ ΠΊΠΎΠΌΠΏΠ»Π΅ΠΊΡ Π²Π°Π»ΠΎΠ² Π²ΠΌΠ΅ΡΡΠ΅ Ρ ΠΎΡΡΡ ΠΈ ΡΠ΅ΡΡΠ΅ΡΠ½Π΅ΠΉ Π·Π°Π΄Π½Π΅Π³ΠΎ Ρ ΠΎΠ΄Π°.

Π Π°Π·ΡΠ΅Π΄ΠΈΠ½ΡΠ΅ΠΌ ΠΏΠ΅ΡΠ²ΠΈΡΠ½ΡΠΉ ΠΈ Π²ΡΠΎΡΠΈΡΠ½ΡΠ΅ Π²Π°Π»Ρ.

Π‘Π½ΠΈΠΌΠ°Π΅ΠΌ ΡΠΈΠ½Ρ
ΡΠΎΠ½ΠΈΠ·Π°ΡΠΎΡ IV ΠΏΠ΅ΡΠ΅Π΄Π°ΡΠΈ ΠΈ Π²ΡΠ½ΠΈΠΌΠ°Π΅ΠΌ 14 ΡΠΎΠ»ΠΈΠΊΠΎΠ² ΠΏΠ΅ΡΠ΅Π΄Π½Π΅ΠΉ ΠΎΠΏΠΎΡΡ Π²ΡΠΎΡΠΈΡΠ½ΠΎΠ³ΠΎ Π²Π°Π»Π°.
Π¨Π΅ΡΡΠ΅ΡΠ½ΠΈ, ΡΠΈΠ½Ρ
ΡΠΎΠ½ΠΈΠ·Π°ΡΠΎΡΡ ΠΈ Π΄ΡΡΠ³ΠΈΠ΅ Π΄Π΅ΡΠ°Π»ΠΈ, ΡΠ°ΡΠΏΠΎΠ»ΠΎΠΆΠ΅Π½Π½ΡΠ΅ Π½Π° ΠΏΠ΅ΡΠ²ΠΈΡΠ½ΠΎΠΌ ΠΈ Π²ΡΠΎΡΠΈΡΠ½ΠΎΠΌ Π²Π°Π»Π°Ρ
, ΠΏΠΎΡ
ΠΎΠΆΠΈ Π΄ΡΡΠ³ Π½Π° Π΄ΡΡΠ³Π°, ΠΏΠΎΡΡΠΎΠΌΡ Π΄Π»Ρ ΠΎΠ±Π»Π΅Π³ΡΠ΅Π½ΠΈΡ ΠΏΠΎΡΠ»Π΅Π΄ΡΡΡΠ΅ΠΉ ΡΠ±ΠΎΡΠΊΠΈ ΡΠ»Π΅Π΄ΡΠ΅Ρ Π°ΠΊΠΊΡΡΠ°ΡΠ½ΠΎ ΡΠ°ΡΠΊΠ»Π°Π΄ΡΠ²Π°ΡΡ ΠΈΡ
Π² ΠΏΠΎΡΡΠ΄ΠΊΠ΅ ΡΠ½ΡΡΠΈΡ.
ΠΠ²ΡΠΌΡ ΡΠΎΠ½ΠΊΠΈΠΌΠΈ ΠΎΡΠ²Π΅ΡΡΠΊΠ°ΠΌΠΈ ΠΈΠ»ΠΈ ΡΠΏΠ΅ΡΠΈΠ°Π»ΡΠ½ΡΠΌΠΈ ΡΠΈΠΏΡΠ°ΠΌΠΈ ΡΠ°Π·ΠΆΠΈΠΌΠ°Π΅ΠΌ ΠΈ ΡΠ½ΠΈΠΌΠ°Π΅ΠΌ Ρ ΠΏΠ΅ΡΠ²ΠΈΡΠ½ΠΎΠ³ΠΎ Π²Π°Π»Π° ΡΡΠΎΠΏΠΎΡΠ½ΠΎΠ΅β¦

…ΠΈ ΠΏΡΡΠΆΠΈΠ½Π½ΠΎΠ΅ ΠΊΠΎΠ»ΡΡΠ°.

ΠΠΎΡΠΎΠ΄ΠΊΠΎΠΌ (Π΄Π²ΡΠΌΡ ΠΌΠΎΠ½ΡΠ°ΠΆΠ½ΡΠΌΠΈ Π»ΠΎΠΏΠ°ΡΠΊΠ°ΠΌΠΈ ΠΈΠ»ΠΈ ΡΠΏΠ΅ΡΠΈΠ°Π»ΡΠ½ΡΠΌ ΡΡΠ΅ΠΌΠ½ΠΈΠΊΠΎΠΌ) ΡΠΏΡΠ΅ΡΡΠΎΠ²ΡΠ²Π°Π΅ΠΌ ΠΏΠΎΠ΄ΡΠΈΠΏΠ½ΠΈΠΊ ΠΏΠ΅ΡΠ²ΠΈΡΠ½ΠΎΠ³ΠΎ Π²Π°Π»Π°.

ΠΠ½Π°Π»ΠΎΠ³ΠΈΡΠ½ΠΎ ΡΠ½ΠΈΠΌΠ°Π΅ΠΌ ΠΎΠ±Π° ΠΏΠΎΠ΄ΡΠΈΠΏΠ½ΠΈΠΊΠ° ΠΏΡΠΎΠΌΠ΅ΠΆΡΡΠΎΡΠ½ΠΎΠ³ΠΎ Π²Π°Π»Π°.

Π£ΡΡΠ°Π½ΠΎΠ²ΠΈΠ² Π²ΡΠΎΡΠΈΡΠ½ΡΠΉ Π²Π°Π» Π²Π΅ΡΡΠΈΠΊΠ°Π»ΡΠ½ΠΎ Π² ΡΠΈΡΠΊΠ°Ρ
ΡΠ΅ΡΠ΅Π· ΠΌΡΠ³ΠΊΠΈΠ΅ ΠΏΡΠΎΠΊΠ»Π°Π΄ΠΊΠΈ,…
…ΡΠ½ΠΈΠΌΠ°Π΅ΠΌ ΡΡΠΎΠΏΠΎΡΠ½ΠΎΠ΅β¦

β¦ ΠΈ ΠΏΡΡΠΆΠΈΠ½Π½ΠΎΠ΅ ΠΊΠΎΠ»ΡΡΠ° ΡΡΡΠΏΠΈΡΡ ΠΌΡΡΡΡ Π²ΠΊΠ»ΡΡΠ΅Π½ΠΈΡ IIIβIV ΠΏΠ΅ΡΠ΅Π΄Π°Ρ.

Π‘Π½ΠΈΠΌΠ°Π΅ΠΌ ΠΌΡΡΡΡ Π² ΡΠ±ΠΎΡΠ΅ Ρ ΡΡΡ Π°ΡΡΠΌΠΈ ΠΈ ΠΏΡΡΠΆΠΈΠ½Π°ΠΌΠΈ ΡΠΈΠ½Ρ ΡΠΎΠ½ΠΈΠ·Π°ΡΠΎΡΠ°.

ΠΡΠΎΡ ΠΊΠΎΠΌΠΏΠ»Π΅ΠΊΡ Π»ΡΡΡΠ΅ Π½Π΅ ΡΠ°Π·Π±ΠΈΡΠ°ΡΡ, Π½ΠΎ Π΅ΡΠ»ΠΈ ΡΠ°ΠΊΠ°Ρ Π½Π΅ΠΎΠ±Ρ
ΠΎΠ΄ΠΈΠΌΠΎΡΡΡ Π²ΠΎΠ·Π½ΠΈΠΊΠ»Π°, ΠΏΠΎΠΌΠ΅ΡΡΡΠ΅ Π²Π·Π°ΠΈΠΌΠ½ΠΎΠ΅ ΠΏΠΎΠ»ΠΎΠΆΠ΅Π½ΠΈΠ΅ Π΄Π΅ΡΠ°Π»Π΅ΠΉ.
ΠΠΠΠΠΠΠΠ
ΠΡΡΡΡ Π²ΠΊΠ»ΡΡΠ΅Π½ΠΈΡ ΠΏΠ΅ΡΠ΅Π΄Π°Ρ Π½Π΅ ΡΠΈΠΌΠΌΠ΅ΡΡΠΈΡΠ½Ρ, ΠΏΠΎΡΡΠΎΠΌΡ ΠΎΠ½ΠΈ ΡΡΡΠ°Π½Π°Π²Π»ΠΈΠ²Π°ΡΡΡΡ ΡΠΎΠ»ΡΠΊΠΎ Π² ΠΎΠ΄Π½ΠΎΠΌ ΠΏΠΎΠ»ΠΎΠΆΠ΅Π½ΠΈΠΈ.
Π‘Π½ΠΈΠΌΠ°Π΅ΠΌ ΠΊΠΎΠ»ΡΡΠΎ ΡΠΈΠ½Ρ ΡΠΎΠ½ΠΈΠ·Π°ΡΠΎΡΠ°β¦

β¦ΠΈ ΡΠ΅ΡΡΠ΅ΡΠ½Ρ III ΠΏΠ΅ΡΠ΅Π΄Π°ΡΠΈ Π²ΠΌΠ΅ΡΡΠ΅ Ρ ΠΏΠ»Π°ΡΡΠΌΠ°ΡΡΠΎΠ²ΡΠΌ ΡΠ΅ΠΏΠ°ΡΠ°ΡΠΎΡΠΎΠΌ ΠΈ ΡΠΎΠ»ΠΈΠΊΠ°ΠΌΠΈ.

ΠΡΠ²Π΅ΡΡΠΊΠΎΠΉ ΠΏΠΎΠ΄Π΄Π΅Π²Π°Π΅ΠΌ ΠΈ ΡΠ½ΠΈΠΌΠ°Π΅ΠΌ ΡΡΠΎΠΏΠΎΡΠ½ΠΎΠ΅ ΠΊΠΎΠ»ΡΡΠΎβ¦

β¦ΠΈ Π΄Π²Π° ΡΠΏΠΎΡΠ½ΡΡ ΠΏΠΎΠ»ΡΠΊΠΎΠ»ΡΡΠ°.

ΠΠ°ΠΌΠ°Π³Π½ΠΈΡΠ΅Π½Π½ΠΎΠΉ ΠΎΡΠ²Π΅ΡΡΠΊΠΎΠΉ Π²ΡΠ½ΠΈΠΌΠ°Π΅ΠΌ ΡΡΠΎΠΏΠΎΡΠ½ΡΠΉ ΡΠ°ΡΠΈΠΊ ΠΏΠΎΠ»ΡΠΊΠΎΠ»Π΅Ρ.

Π‘Π½ΠΈΠΌΠ°Π΅ΠΌ ΡΠ΅ΡΡΠ΅ΡΠ½Ρ II ΠΏΠ΅ΡΠ΅Π΄Π°ΡΠΈ Ρ ΠΏΠΎΠ΄ΡΠΈΠΏΠ½ΠΈΠΊΠΎΠΌ.

Π‘Π½ΠΈΠΌΠ°Π΅ΠΌ ΠΊΠΎΠ»ΡΡΠΎ ΡΠΈΠ½Ρ ΡΠΎΠ½ΠΈΠ·Π°ΡΠΎΡΠ° II ΠΏΠ΅ΡΠ΅Π΄Π°ΡΠΈ.

Π‘Π½ΠΈΠΌΠ°Π΅ΠΌ ΡΡΠΎΠΏΠΎΡΠ½ΠΎΠ΅ ΠΊΠΎΠ»ΡΡΠΎ.

Π‘Π½ΠΈΠΌΠ°Π΅ΠΌ ΠΌΡΡΡΡ Π²ΠΊΠ»ΡΡΠ΅Π½ΠΈΡ IβII ΠΏΠ΅ΡΠ΅Π΄Π°Ρβ¦

β¦ΠΈ ΠΊΠΎΠ»ΡΡΠΎ ΡΠΈΠ½Ρ ΡΠΎΠ½ΠΈΠ·Π°ΡΠΎΡΠ° I ΠΏΠ΅ΡΠ΅Π΄Π°ΡΠΈ.

Π‘Π½ΠΈΠΌΠ°Π΅ΠΌ ΡΠ΅ΡΡΠ΅ΡΠ½Ρ I ΠΏΠ΅ΡΠ΅Π΄Π°ΡΠΈ Ρ ΠΏΠΎΠ΄ΡΠΈΠΏΠ½ΠΈΠΊΠΎΠΌ.
ΠΠ°Π»ΡΠ½Π΅ΠΉΡΡΡ ΡΠ°Π·Π±ΠΎΡΠΊΡ Π²ΡΠΎΡΠΈΡΠ½ΠΎΠ³ΠΎ Π²Π°Π»Π° ΠΏΡΠΎΠ²ΠΎΠ΄ΠΈΠΌ Ρ Π΄ΡΡΠ³ΠΎΠ³ΠΎ ΠΊΠΎΠ½ΡΠ°.

ΠΠΎΠ΄Π΄Π΅Π² ΡΠΎΠ½ΠΊΠΎΠΉ ΠΎΡΠ²Π΅ΡΡΠΊΠΎΠΉ, ΡΠ½ΠΈΠΌΠ°Π΅ΠΌ ΡΡΠΎΠΏΠΎΡΠ½ΠΎΠ΅β¦

β¦ΠΈ ΠΏΡΡΠΆΠΈΠ½Π½ΠΎΠ΅ ΠΊΠΎΠ»ΡΡΠ°.

Π‘Π½ΠΈΠΌΠ°Π΅ΠΌ Π²Π΅Π΄ΡΡΡΡ ΡΠ΅ΡΡΠ΅ΡΠ½Ρ ΠΏΡΠΈΠ²ΠΎΠ΄Π° ΡΠΏΠΈΠ΄ΠΎΠΌΠ΅ΡΡΠ°β¦

β¦ΠΈ Π²ΡΠ½ΠΈΠΌΠ°Π΅ΠΌ Π΅Π΅ ΡΡΠΎΠΏΠΎΡΠ½ΡΠΉ ΡΠ°ΡΠΈΠΊ.

ΠΠ²ΡΠΌΡ ΠΌΠΎΠ½ΡΠ°ΠΆΠ½ΡΠΌΠΈ Π»ΠΎΠΏΠ°ΡΠΊΠ°ΠΌΠΈ ΠΈΠ»ΠΈ ΡΠΏΠ΅ΡΠΈΠ°Π»ΡΠ½ΡΠΌ ΡΡΠ΅ΠΌΠ½ΠΈΠΊΠΎΠΌ ΡΠ½ΠΈΠΌΠ°Π΅ΠΌ Π·Π°Π΄Π½ΠΈΠΉ ΠΏΠΎΠ΄ΡΠΈΠΏΠ½ΠΈΠΊ Π²ΡΠΎΡΠΈΡΠ½ΠΎΠ³ΠΎ Π²Π°Π»Π°.

Π‘Π½ΠΈΠΌΠ°Π΅ΠΌ ΡΠΏΠΎΡΠ½ΡΡ ΡΠ°ΠΉΠ±Ρ.

ΠΡΠ½ΠΈΠΌΠ°Π΅ΠΌ ΠΏΠ»ΠΎΡΠΊΠΎΠ³ΡΠ±ΡΠ°ΠΌΠΈ ΡΡΠΈΡΡ.

Π‘Π½ΠΈΠΌΠ°Π΅ΠΌ ΡΠ΅ΡΡΠ΅ΡΠ½Ρ V ΠΏΠ΅ΡΠ΅Π΄Π°ΡΠΈ Ρ ΠΏΠΎΠ΄ΡΠΈΠΏΠ½ΠΈΠΊΠΎΠΌβ¦

β¦ΠΈ ΡΠΈΠ½Ρ ΡΠΎΠ½ΠΈΠ·Π°ΡΠΎΡΠΎΠΌ.

Π‘Π½ΠΈΠΌΠ°Π΅ΠΌ Π΄ΠΈΡΡΠ°Π½ΡΠΈΠΎΠ½Π½ΠΎΠ΅ ΠΊΠΎΠ»ΡΡΠΎ.

Π‘ΠΏΠ΅ΡΠΈΠ°Π»ΡΠ½ΡΠΌΠΈ ΡΠΈΠΏΡΠ°ΠΌΠΈ ΠΈ ΠΎΡΠ²Π΅ΡΡΠΊΠ°ΠΌΠΈ ΡΠ½ΠΈΠΌΠ°Π΅ΠΌ ΠΏΡΡΠΆΠΈΠ½Π½ΠΎΠ΅ ΠΊΠΎΠ»ΡΡΠΎ ΠΈ Π·Π°ΡΠ΅ΠΌ β¦

β¦ΠΌΡΡΡΡ Π²ΠΊΠ»ΡΡΠ΅Π½ΠΈΡ V ΠΏΠ΅ΡΠ΅Π΄Π°ΡΠΈ ΠΈ Π·Π°Π΄Π½Π΅Π³ΠΎ Ρ ΠΎΠ΄Π°.

Π‘Π½ΠΈΠΌΠ°Π΅ΠΌ ΠΊΠΎΠ»ΡΡΠΎ ΡΠΈΠ½Ρ ΡΠΎΠ½ΠΈΠ·Π°ΡΠΎΡΠ°.

Π‘Π½ΠΈΠΌΠ°Π΅ΠΌ ΡΠ΅ΡΡΠ΅ΡΠ½Ρ ΠΏΠ΅ΡΠ΅Π΄Π°ΡΠΈ Π·Π°Π΄Π½Π΅Π³ΠΎ Ρ ΠΎΠ΄Π° Ρ ΠΏΠΎΠ΄ΡΠΈΠΏΠ½ΠΈΠΊΠΎΠΌ.

ΠΠ·Π²Π»Π΅ΠΊΠ°Π΅ΠΌ ΠΈΠ· ΡΠ΄Π»ΠΈΠ½ΠΈΡΠ΅Π»Ρ Π·Π°Π΄Π½Π΅Π³ΠΎ ΠΊΠ°ΡΡΠ΅ΡΠ° Π΄Π²Π΅ ΠΌΠ°Π½ΠΆΠ΅ΡΡ (ΡΠΌ. ΠΠ°ΠΌΠ΅Π½Π° ΠΌΠ°Π½ΠΆΠ΅Ρ).
ΠΠ΅ΡΠ΅Π΄ ΡΠ±ΠΎΡΠΊΠΎΠΉ ΠΏΡΠΎΠ²Π΅ΡΡΡΠ΅ ΡΠΎΡΡΠΎΡΠ½ΠΈΠ΅ Π΄Π΅ΡΠ°Π»Π΅ΠΉ ΠΊΠΎΡΠΎΠ±ΠΊΠΈ ΠΏΠ΅ΡΠ΅Π΄Π°Ρ.
ΠΠ° Π΄Π΅ΡΠ°Π»ΡΡ
ΠΊΠ°ΡΡΠ΅ΡΠ° Π½Π΅ Π΄ΠΎΠΏΡΡΠΊΠ°Π΅ΡΡΡ Π½Π°Π»ΠΈΡΠΈΠ΅ ΡΡΠ΅ΡΠΈΠ½ Π»ΡΠ±ΠΎΠΉ ΡΠΎΡΠΌΡ ΠΈ Π΄Π»ΠΈΠ½Ρ. ΠΠ½Π΅Π·Π΄Π° ΠΏΠΎΠ΄ΡΠΈΠΏΠ½ΠΈΠΊΠΎΠ², ΠΎΡΠ²Π΅ΡΡΡΠΈΡ ΠΏΠΎΠ΄ ΡΡΠΎΠΊΠΈ ΠΏΠ΅ΡΠ΅ΠΊΠ»ΡΡΠ΅Π½ΠΈΡ ΠΏΠ΅ΡΠ΅Π΄Π°Ρ ΠΈ ΡΡΠ°Π»Π΅Π±Π°Π±Π±ΠΈΡΠΎΠ²Π°Ρ Π²ΡΡΠ»ΠΊΠ° ΡΠ΄Π»ΠΈΠ½ΠΈΡΠ΅Π»Ρ Π·Π°Π΄Π½Π΅Π³ΠΎ ΠΊΠ°ΡΡΠ΅ΡΠ° Π΄ΠΎΠ»ΠΆΠ½Ρ Π±ΡΡΡ Π³Π»Π°Π΄ΠΊΠΈΠΌΠΈ, Π±Π΅Π· Π·Π°Π±ΠΎΠΈΠ½, ΡΠ»Π΅Π΄ΠΎΠ² Π·Π°Π΄ΠΈΡΠΎΠ² ΠΈ Π·Π°ΠΌΠ΅ΡΠ½ΠΎΠ³ΠΎ ΠΈΠ·Π½ΠΎΡΠ°. ΠΠΎΠ΄ΡΠΈΠΏΠ½ΠΈΠΊΠΈ Π΄ΠΎΠ»ΠΆΠ½Ρ Π²Ρ
ΠΎΠ΄ΠΈΡΡ Π² Π³Π½Π΅Π·Π΄Π° ΠΏΠ»ΠΎΡΠ½ΠΎ, ΠΎΡ ΡΡΠΈΠ»ΠΈΡ ΡΡΠΊΠΈ ΠΈΠ»ΠΈ ΠΏΡΠΈ Π»Π΅Π³ΠΊΠΎΠΌ ΠΏΠΎΡΡΡΠΊΠΈΠ²Π°Π½ΠΈΠΈ ΡΠ΅ΡΠ΅Π· ΠΏΡΠΎΡΡΠ°Π²ΠΊΡ. ΠΡΠΎΠΊΠ»Π°Π΄ΠΊΠΈ ΠΊΠ°ΡΡΠ΅ΡΠ° Π΄ΠΎΠ»ΠΆΠ½Ρ Π±ΡΡΡ ΡΠ΅Π»ΡΠΌΠΈ, Π±Π΅Π· ΡΠ°Π·ΡΡΠ²ΠΎΠ², ΡΠ°ΡΡΠ»ΠΎΠ΅Π½ΠΈΠΉ ΠΈ Π½Π°Π΄Π»ΠΎΠΌΠΎΠ².
ΠΠ°Π»Ρ, ΠΎΡΠΈ ΠΈ ΡΡΠΎΠΊΠΈ ΠΏΡΠΎΠ²Π΅ΡΡΠ΅ΠΌ Π½Π° ΠΎΡΡΡΡΡΡΠ²ΠΈΠ΅ ΡΡΠ΅ΡΠΈΠ½, Π·Π°ΠΌΠ΅ΡΠ½ΡΡ
ΡΠ»Π΅Π΄ΠΎΠ² ΠΈΠ·Π½Π°ΡΠΈΠ²Π°Π½ΠΈΡ, Π·Π°Π΄ΠΈΡΠΎΠ² ΠΈ Π½Π°Π²ΠΎΠ»Π°ΠΊΠΈΠ²Π°Π½ΠΈΡ ΠΌΠ΅ΡΠ°Π»Π»Π°. ΠΡΠΎ ΠΎΡΠ½ΠΎΡΠΈΡΡΡ ΠΈ ΠΊ ΡΠ»ΠΈΡΠ΅Π²ΡΠΌ ΡΠ°ΡΡΡΠΌ Π²Π°Π»ΠΎΠ², ΠΎΡΠ²Π΅ΡΠ½ΡΠ΅ Π΄Π΅ΡΠ°Π»ΠΈ Π΄ΠΎΠ»ΠΆΠ½Ρ Π΄Π²ΠΈΠ³Π°ΡΡΡΡ Π½Π° Π²Π°Π»Π°Ρ
Π»Π΅Π³ΠΊΠΎ, Π±Π΅Π· ΠΎΡΡΡΠΈΠΌΡΡ
Π»ΡΡΡΠΎΠ² ΠΈ Π·Π°Π΅Π΄Π°Π½ΠΈΠΉ. ΠΠ΅Π·Π½Π°ΡΠΈΡΠ΅Π»ΡΠ½ΡΠ΅ ΡΠ»Π΅Π΄Ρ Π·Π°Π΄ΠΈΡΠΎΠ², Π° ΡΠ°ΠΊΠΆΠ΅ Π²ΠΎΠ·ΠΌΠΎΠΆΠ½ΠΎΠΉ ΠΊΠΎΡΡΠΎΠ·ΠΈΠΈ (Π½Π° ΡΠ»ΠΈΡΠ°Ρ
) ΡΡΡΡΠ°Π½ΠΈΡΠ΅ Π±Π°ΡΡ
Π°ΡΠ½ΡΠΌ Π½Π°ΠΏΠΈΠ»ΡΠ½ΠΈΠΊΠΎΠΌ, ΠΎΡΠ΅Π½Ρ ΠΌΠ΅Π»ΠΊΠΎΠΉ ΡΠΊΡΡΠΊΠΎΠΉ, Π° ΡΠ΅ΠΉΠΊΠΈ Π²Π°Π»ΠΎΠ² ΠΎΡΠΏΠΎΠ»ΠΈΡΡΠΉΡΠ΅ ΡΠΎΠ½ΠΊΠΎΠΉ ΠΏΠ°ΡΡΠΎΠΉ ΠΠΠ ΠΈΠ»ΠΈ Π°Π»ΠΌΠ°Π·Π½ΠΎΠΉ ΠΏΠ°ΡΡΠΎΠΉ.
ΠΠ° Π·ΡΠ±ΡΡΡ
ΡΠ΅ΡΡΠ΅ΡΠ΅Π½ ΠΈ ΠΌΡΡΡ ΡΠΈΠ½Ρ
ΡΠΎΠ½ΠΈΠ·Π°ΡΠΎΡΠΎΠ² Π½Π΅ Π΄ΠΎΠΏΡΡΠΊΠ°ΡΡΡΡ ΡΠΊΠΎΠ»Ρ, ΡΠ»Π΅Π΄Ρ Π·Π°Π΅Π΄Π°Π½ΠΈΡ ΠΈ Π²ΡΠΊΡΠ°ΡΠΈΠ²Π°Π½ΠΈΡ, Π½Π° ΠΊΠΎΠ½ΡΡΠ°Ρ
ΡΠΈΠ½Ρ
ΡΠΎΠ½ΠΈΠ·Π°ΡΠΎΡΠΎΠ² ΡΠ°ΠΊΠΆΠ΅ Π½Π΅ Π΄ΠΎΠ»ΠΆΠ½ΠΎ Π±ΡΡΡ ΡΠ»Π΅Π΄ΠΎΠ² Π·Π°Π΅Π΄Π°Π½ΠΈΡ, ΡΠΈΠ»ΡΠ½ΠΎΠ³ΠΎ ΠΈΠ·Π½ΠΎΡΠ° ΠΈ Π½Π°Π²ΠΎΠ»Π°ΠΊΠΈΠ²Π°Π½ΠΈΡ Π±ΡΠΎΠ½Π·Ρ Π½Π° ΡΡΠ°Π»Ρ.
Π¨Π°ΡΠΈΠΊΠΎΠ²ΡΠ΅ ΠΈ ΡΠΎΠ»ΠΈΠΊΠΎΠ²ΡΠ΅ ΠΏΠΎΠ΄ΡΠΈΠΏΠ½ΠΈΠΊΠΈ Π΄ΠΎΠ»ΠΆΠ½Ρ Π±ΡΡΡ Π² Π±Π΅Π·ΡΠΊΠΎΡΠΈΠ·Π½Π΅Π½Π½ΠΎΠΌ ΡΠΎΡΡΠΎΡΠ½ΠΈΠΈ. ΠΡ
Π²ΡΠ°ΡΠ΅Π½ΠΈΠ΅ Π΄ΠΎΠ»ΠΆΠ½ΠΎ Π±ΡΡΡ Π»Π΅Π³ΠΊΠΈΠΌ, Π±Π΅Π· Π·Π°Π΅Π΄Π°Π½ΠΈΠΉ, ΡΠ΅Π»ΡΠΊΠΎΠ², Π»ΡΡΡΠ° ΠΈ Π²ΠΈΠ±ΡΠ°ΡΠΈΠΉ. ΠΠ° Π΄ΠΎΡΠΎΠΆΠΊΠ°Ρ
ΠΊΠ°ΡΠ΅Π½ΠΈΡ, ΡΠ°ΡΠΈΠΊΠ°Ρ
ΠΈ ΡΠΎΠ»ΠΈΠΊΠ°Ρ
(ΠΈΠ³Π»Π°Ρ
) Π½Π΅ Π΄ΠΎΠΏΡΡΠΊΠ°ΡΡΡΡ ΡΡΡΠ°Π»ΠΎΡΡΠ½ΠΎΠ΅ Π²ΡΠΊΡΠ°ΡΠΈΠ²Π°Π½ΠΈΠ΅ (ΠΏΠΈΡΡΠΈΠ½Π³), Π·Π°ΠΌΠ΅ΡΠ½ΡΠΉ ΠΈΠ·Π½ΠΎΡ ΠΈ ΡΠΊΠΎΠ»Ρ. Π‘Π΅ΠΏΠ°ΡΠ°ΡΠΎΡΡ ΡΠ°ΡΠΈΠΊΠΎΠΏΠΎΠ΄ΡΠΈΠΏΠ½ΠΈΠΊΠΎΠ² Π½Π΅ Π΄ΠΎΠ»ΠΆΠ½Ρ ΠΊΠ°ΡΠ°ΡΡΡΡ ΠΊΠΎΠ»Π΅Ρ, ΠΈΠΌΠ΅ΡΡ ΡΡΠ΅ΡΠΈΠ½Ρ ΠΈ ΡΠ°Π·ΡΡΠ²Ρ. ΠΠΎΠΎΠ±ΡΠ΅, ΠΏΠΎΡΠ»Π΅ ΠΏΡΠΎΠ±Π΅Π³Π° ΠΎΠΊΠΎΠ»ΠΎ 100 ΡΡΡ. ΠΊΠΌ ΡΠ°ΡΠΈΠΊΠΎΠ²ΡΠ΅ ΠΏΠΎΠ΄ΡΠΈΠΏΠ½ΠΈΠΊΠΈ Π»ΡΡΡΠ΅ Π·Π°ΠΌΠ΅Π½ΠΈΡΡ Π½Π° Π½ΠΎΠ²ΡΠ΅, Π½Π΅Π·Π°Π²ΠΈΡΠΈΠΌΠΎ ΠΎΡ ΠΈΡ
ΡΠΎΡΡΠΎΡΠ½ΠΈΡ. ΠΠ°Π½ΠΆΠ΅ΡΡ ΡΠΊΠΎΠ»ΡΠ·ΡΡΠ΅ΠΉ Π²ΠΈΠ»ΠΊΠΈ ΠΊΠ°ΡΠ΄Π°Π½Π½ΠΎΠ³ΠΎ Π²Π°Π»Π° ΠΈ ΠΌΠ°Π½ΠΆΠ΅ΡΡ ΠΏΠ΅ΡΠ²ΠΈΡΠ½ΠΎΠ³ΠΎ Π²Π°Π»Π° ΡΠ°ΠΊΠΆΠ΅ Π·Π°ΠΌΠ΅Π½ΡΠ΅ΠΌ Π½Π΅Π·Π°Π²ΠΈΡΠΈΠΌΠΎ ΠΎΡ ΠΈΡ
ΡΠΎΡΡΠΎΡΠ½ΠΈΡ.
ΠΠ΅ΡΠ΅Π΄ ΡΠ±ΠΎΡΠΊΠΎΠΉ ΡΡΠ°ΡΠ΅Π»ΡΠ½ΠΎ ΠΏΡΠΎΠΌΡΠ²Π°Π΅ΠΌ Π²ΡΠ΅ Π΄Π΅ΡΠ°Π»ΠΈ Π² ΠΊΠ΅ΡΠΎΡΠΈΠ½Π΅ ΠΈΠ»ΠΈ Π΄ΠΈΠ·Π΅Π»ΡΠ½ΠΎΠΌ ΡΠΎΠΏΠ»ΠΈΠ²Π΅, ΡΠ΅Π·ΡΠ±ΠΎΠ²ΡΠ΅ ΠΎΡΠ²Π΅ΡΡΡΠΈΡ ΠΊΠ°ΡΡΠ΅ΡΠ° ΠΎΠ±Π΅Π·ΠΆΠΈΡΠΈΠ²Π°Π΅ΠΌ Π°ΡΠ΅ΡΠΎΠ½ΠΎΠΌ ΠΈΠ»ΠΈ ΡΠ°ΡΡΠ²ΠΎΡΠΈΡΠ΅Π»Π΅ΠΌ Π΄Π»Ρ Π½ΠΈΡΡΠΎΠΊΡΠ°ΡΠΎΠΊ. Π’ΡΡΡΠΈΠ΅ΡΡ ΠΏΠΎΠ²Π΅ΡΡ
Π½ΠΎΡΡΠΈ ΠΌΠ΅Ρ
Π°Π½ΠΈΠ·ΠΌΠ° ΠΏΠ΅ΡΠ΅ΠΊΠ»ΡΡΠ΅Π½ΠΈΡ ΠΏΠ΅ΡΠ΅Π΄Π°Ρ, ΡΡΠ°Π»Π΅Π±Π°Π±Π±ΠΈΡΠΎΠ²ΡΡ Π²ΡΡΠ»ΠΊΡ, ΠΌΠ°Π½ΠΆΠ΅ΡΡ ΠΈ ΡΠ»ΠΈΡΡ Π²ΡΠΎΡΠΈΡΠ½ΠΎΠ³ΠΎ Π²Π°Π»Π° ΠΏΠΎΠΊΡΡΠ²Π°Π΅ΠΌ ΡΠΌΠ°Π·ΠΊΠΎΠΉ Π¨Π Π£Π‘-4, ΠΎΡΡΠ°Π»ΡΠ½ΡΠ΅ β ΡΡΠ°Π½ΡΠΌΠΈΡΡΠΈΠΎΠ½Π½ΡΠΌ ΠΌΠ°ΡΠ»ΠΎΠΌ.
ΠΠΎΠ΄ΡΠΈΠΏΠ½ΠΈΠΊΠΈ ΠΈ ΠΈΡ
Π³Π½Π΅Π·Π΄Π° ΠΏΠ΅ΡΠ΅Π΄ ΡΠ±ΠΎΡΠΊΠΎΠΉ ΡΠ»Π΅Π΄ΡΠ΅Ρ ΡΠ°ΠΊΠΆΠ΅ ΡΠΌΠ°Π·Π°ΡΡ ΡΡΠ°Π½ΡΠΌΠΈΡΡΠΈΠΎΠ½Π½ΡΠΌ ΠΌΠ°ΡΠ»ΠΎΠΌ.
Π‘ΠΎΠ±ΠΈΡΠ°Π΅ΠΌ ΠΊΠΎΡΠΎΠ±ΠΊΡ Π² ΠΎΠ±ΡΠ°ΡΠ½ΠΎΠΉ ΠΏΠΎΡΠ»Π΅Π΄ΠΎΠ²Π°ΡΠ΅Π»ΡΠ½ΠΎΡΡΠΈ. ΠΠ»Ρ ΠΎΠ±Π΅ΡΠΏΠ΅ΡΠ΅Π½ΠΈΡ ΡΠ±ΠΎΡΠΊΠΈ Π±Π΅ΡΡΠ΅ΠΏΠ°ΡΠ°ΡΠΎΡΠ½ΡΡ
ΠΏΠΎΠ΄ΡΠΈΠΏΠ½ΠΈΠΊΠΎΠ² ΠΈΡ
ΡΠΎΠ»ΠΈΠΊΠΈ ΠΎΠ±ΠΈΠ»ΡΠ½ΠΎ ΠΏΠΎΠΊΡΡΠ²Π°Π΅ΠΌ Π»ΡΠ±ΠΎΠΉ ΠΏΠ»Π°ΡΡΠΈΡΠ½ΠΎΠΉ ΡΠΌΠ°Π·ΠΊΠΎΠΉ.
ΠΡΠΈ ΡΠ±ΠΎΡΠΊΠ΅ Π²ΡΠ΅ Π²Π°Π»Ρ ΡΡΡΠ°Π½Π°Π²Π»ΠΈΠ²Π°Π΅ΠΌ Π² Π·Π°Π΄Π½ΠΈΠΉ ΠΊΠ°ΡΡΠ΅Ρ ΠΊΠΎΡΠΎΠ±ΠΊΠΈ ΠΏΠ΅ΡΠ΅Π΄Π°Ρ ΠΎΠ΄Π½ΠΎΠ²ΡΠ΅ΠΌΠ΅Π½Π½ΠΎ. ΠΠ»Ρ ΠΎΠ±Π»Π΅Π³ΡΠ΅Π½ΠΈΡ ΡΡΠΎΠΉ ΠΎΠΏΠ΅ΡΠ°ΡΠΈΠΈ Π²Π°Π»Ρ ΠΌΠΎΠΆΠ½ΠΎ ΡΠ²ΡΠ·Π°ΡΡ ΡΠ½ΡΡΠΎΠΌ.
ΠΠΠΠΠΠΠΠ
Π’ΠΎΠ»ΡΠΈΠ½Π° ΠΏΡΠΎΠΊΠ»Π°Π΄ΠΊΠΈ ΠΌΠ΅ΠΆΠ΄Ρ ΠΊΠ°ΡΡΠ΅ΡΠ°ΠΌΠΈ ΠΊΠΎΡΠΎΠ±ΠΊΠΈ ΠΏΠ΅ΡΠ΅Π΄Π°Ρ ΠΎΠΏΡΠ΅Π΄Π΅Π»ΡΠ΅Ρ Π²Π΅Π»ΠΈΡΠΈΠ½Ρ ΠΎΡΠ΅Π²ΠΎΠ³ΠΎ Π·Π°Π·ΠΎΡΠ° Π² ΠΏΠΎΠ΄ΡΠΈΠΏΠ½ΠΈΠΊΠ°Ρ
ΠΏΡΠΎΠΌΠ΅ΠΆΡΡΠΎΡΠ½ΠΎΠ³ΠΎ Π²Π°Π»Π°. ΠΠΎΡΡΠΎΠΌΡ ΡΡΡΠ°Π½Π°Π²Π»ΠΈΠ²Π°Π΅ΠΌ Π΅Π΅ ΠΎΠ±ΡΠ·Π°ΡΠ΅Π»ΡΠ½ΠΎ, ΡΠΌΠ°Π·Π°Π² Π΄Π»Ρ Π½Π°Π΄Π΅ΠΆΠ½ΠΎΡΡΠΈ ΡΠΎΠ½ΠΊΠΈΠΌ ΡΠ»ΠΎΠ΅ΠΌ Π³Π΅ΡΠΌΠ΅ΡΠΈΠΊΠ°. ΠΠ΅ΡΠΌΠ΅ΡΠΈΠΊΠΎΠΌ ΡΠ»Π΅Π΄ΡΠ΅Ρ ΡΠΌΠ°Π·Π°ΡΡ ΠΈ Π²ΡΠ΅ Π΄ΡΡΠ³ΠΈΠ΅ ΠΊΠ°ΡΡΠΎΠ½Π½ΡΠ΅ ΠΏΡΠΎΠΊΠ»Π°Π΄ΠΊΠΈ ΠΊΠΎΡΠΎΠ±ΠΊΠΈ ΠΏΠ΅ΡΠ΅Π΄Π°Ρ.
ΠΠΎΠ»ΡΡ, ΡΠΎΠ΅Π΄ΠΈΠ½ΡΡΡΠΈΠ΅ Π΄Π΅ΡΠ°Π»ΠΈ ΠΊΠ°ΡΡΠ΅ΡΠ°, ΠΏΡΠΈ ΡΠ±ΠΎΡΠΊΠ΅ ΡΠ»Π΅Π΄ΡΠ΅Ρ ΠΎΠ±Π΅Π·ΠΆΠΈΡΠΈΡΡ ΠΈ ΠΏΠΎΠΊΡΡΡΡ ΡΠ΅Π·ΡΠ±Ρ Π³Π΅ΡΠΌΠ΅ΡΠΈΠΊΠΎΠΌ. ΠΠΎΡΠ»Π΅ ΡΡΡΠ°Π½ΠΎΠ²ΠΊΠΈ Π°Π³ΡΠ΅Π³Π°ΡΠ° Π½Π° Π°Π²ΡΠΎΠΌΠΎΠ±ΠΈΠ»Ρ Π½Π΅ Π·Π°Π±ΡΠ΄ΡΡΠ΅ Π·Π°Π»ΠΈΡΡ Π² ΠΊΠΎΡΠΎΠ±ΠΊΡ 1,2 Π» ΡΡΠ°Π½ΡΠΌΠΈΡΡΠΈΠΎΠ½Π½ΠΎΠ³ΠΎ ΠΌΠ°ΡΠ»Π° (Π΄ΠΎ ΡΡΠΎΠ²Π½Ρ Π·Π°Π»ΠΈΠ²Π½ΠΎΠ³ΠΎ ΠΎΡΠ²Π΅ΡΡΡΠΈΡ).Β
www.autofizik.ru
8.3.3. Π Π°Π·Π±ΠΎΡΠΊΠ° ΠΈ ΡΠ±ΠΎΡΠΊΠ° ΠΊΠΎΡΠΎΠ±ΠΊΠΈ ΠΏΠ΅ΡΠ΅Π΄Π°Ρ
8.3.3. Π Π°Π·Π±ΠΎΡΠΊΠ° ΠΈ ΡΠ±ΠΎΡΠΊΠ° ΠΊΠΎΡΠΎΠ±ΠΊΠΈ ΠΏΠ΅ΡΠ΅Π΄Π°Ρ8.3.3. Π Π°Π·Π±ΠΎΡΠΊΠ° ΠΈ ΡΠ±ΠΎΡΠΊΠ° ΠΊΠΎΡΠΎΠ±ΠΊΠΈ ΠΏΠ΅ΡΠ΅Π΄Π°Ρ
| ΠΠΠ©ΠΠ Π‘ΠΠΠΠΠΠΠ― |
ΠΠΎΡΠΎΠ±ΠΊΠ° ΠΏΠ΅ΡΠ΅Π΄Π°Ρ Π² ΡΠ±ΠΎΡΠ΅
|
|
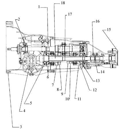
1. ΠΠ΅Π΄ΡΡΠΈΠΉ Π²Π°Π» |
10. Π¨Π΅ΡΡΠ΅ΡΠ½Ρ 5-ΠΎΠΉ ΠΏΠ΅ΡΠ΅Π΄Π°ΡΠΈ 11. Π¨Π΅ΡΡΠ΅ΡΠ½Ρ ΠΏΠ΅ΡΠ΅Π΄Π°ΡΠΈ Π·Π°Π΄Π½Π΅Π³ΠΎ Ρ ΠΎΠ΄Π° 12. ΠΠ°ΡΡΠ΅Ρ ΠΊΠΎΡΠΎΠ±ΠΊΠΈ ΠΏΠ΅ΡΠ΅Π΄Π°Ρ 13. ΠΠΎΠ½ΠΈΡΠ΅ΡΠΊΠΈΠΉ ΡΠΎΠ»ΠΈΠΊΠΎΠΏΠΎΠ΄ΡΠΈΠΏΠ½ΠΈΠΊ 14. ΠΠ°ΡΡΠ΅Ρ Π΄ΠΈΡΡΠ΅ΡΠ΅Π½ΡΠΈΠ°Π»Π° 15. Π€Π»Π°Π½Π΅Ρ ΠΏΡΠΈΠ²ΠΎΠ΄Π΅ 16. ΠΠΈΡΡΠ΅ΡΠ΅Π½ΡΠΈΠ°Π» 17. ΠΡΡΡΠΎΡΠ΅Π»ΡΠΉ Π²Π°Π» 18. ΠΠ΅Π΄ΡΡΠ°Ρ ΡΠ΅ΡΡΠ΅ΡΠ½Ρ |
ΠΠ΅Ρ Π°Π½ΠΈΠ·ΠΌ Π³Π»Π°Π²Π½ΠΎΠΉ ΠΏΠ΅ΡΠ΅Π΄Π°ΡΠΈ
|
|
1. ΠΠ°ΡΡΠ΅Ρ ΠΊΠΎΡΠΎΠ±ΠΊΠΈ ΠΏΠ΅ΡΠ΅Π΄Π°Ρ |
12. Π‘ΡΠΎΠΏΠΎΡΠ½ΠΎΠ΅ ΠΊΠΎΠ»ΡΡΠΎ Π²ΡΠ΅Π³Π΄Π° Π·Π°ΠΌΠ΅Π½ΡΠΉΡΠ΅ 13. 25 Π.ΠΌ. 14. ΠΡΡΡΠΊΠ° Π³Π»Π°Π²Π½ΠΎΠΉ ΠΏΠ΅ΡΠ΅Π΄Π°ΡΠΈ ΡΠ½ΠΈΠΌΠΈΡΠ΅ ΡΠΏΠ»ΡΡΠ½ΠΈΡΠ΅Π»ΡΠ½ΠΎΠ΅ ΠΊΠΎΠ»ΡΡΠΎ ΠΏΡΠΈ ΠΏΠΎΠΌΠΎΡΠΈ ΠΈΠ½ΡΡΡΡΠΌΠ΅Π½ΡΠ° VW 681 Π³Π΅ΡΠΌΠ΅ΡΠΈΠ·ΠΈΡΡΠΉΡΠ΅ ΠΏΡΠΈ ΠΏΠΎΠΌΠΎΡΠΈ Π³Π΅ΡΠΌΠ΅ΡΠΈΠΊΠ° AMV 188 200 03 15. Π ΡΡΠ°Π³ ΠΏΠ΅ΡΠ΅ΠΊΠ»ΡΡΠ΅Π½ΠΈΡ ΠΏΠ΅ΡΠ΅Π΄Π°Ρ ΠΈ ΠΊΠΎΠΆΡΡ Π²Π°Π»Π° 16. ΠΠ°ΠΌΠΎΠΊ 5-ΠΎΠΉ ΠΏΠ΅ΡΠ΅Π΄Π°ΡΠΈ ΠΈ ΠΏΠ΅ΡΠ΅Π΄Π°ΡΠΈ Π·Π°Π΄Π½Π΅Π³ΠΎ Ρ ΠΎΠ΄Π° ΠΌΠΎΠΆΠ½ΠΎ Π·Π°ΠΌΠ΅Π½ΠΈΡΡ Π½Π΅ ΡΠ½ΠΈΠΌΠ°Ρ ΠΊΠΎΡΠΎΠ±ΠΊΠΈ ΠΏΠ΅ΡΠ΅Π΄Π°Ρ ΡΠΊΠΎΡΠ΅Π½Π½Π°Ρ ΡΡΠΎΡΠΎΠ½Π° ΠΏΠ»Π°ΡΡΠΈΠΊΠΎΠ²ΠΎΠΉ Π²ΡΡΠ»ΠΊΠΈ Π΄ΠΎΠ»ΠΆΠ½Π° Π±ΡΡΡ ΠΎΠ±ΡΠ°ΡΠ΅Π½Π° ΠΊ Π²Π°Π»Ρ ΠΏΠ΅ΡΠ΅ΠΊΠ»ΡΡΠ΅Π½ΠΈΡ 17. Π‘ΡΠΎΠΏΠΎΡΠ½ΠΎΠ΅ ΠΊΠΎΠ»ΡΡΠΎ Π²ΡΠ΅Π³Π΄Π° Π·Π°ΠΌΠ΅Π½ΡΠΉΡΠ΅ 18. Π€Π»Π°Π½Π΅Ρ ΠΏΡΠ°Π²ΠΎΠΉ ΠΏΠΎΠ»ΡΠΎΡΠΈ ΡΡΡΠ°Π½Π°Π²Π»ΠΈΠ²Π°ΠΉΡΠ΅ ΠΏΠΎΠΈ ΠΏΠΎΠΌΠΎΡΠΈ VW 295 19. 25 Π.ΠΌ. 20. ΠΡΠΈΠΆΠΈΠΌΠ½Π°Ρ ΠΏΠ»Π°ΡΡΠΈΠ½Π° Π΄Π»Ρ ΠΌΠ½ΠΎΠ³ΠΎΡΡΠ½ΠΊΡΠΈΠΎΠ½Π°Π»ΡΠ½ΠΎΠ³ΠΎ ΠΏΠ΅ΡΠ΅Π΄Π°ΡΡΠ΅Π³ΠΎ ΡΡΡΡΠΎΠΉΡΡΠ²Π° 21. ΠΠ½ΠΎΠ³ΠΎΡΡΠ½ΠΊΡΠΈΠΎΠ½Π°Π»ΡΠ½ΠΎΠ΅ ΠΏΠ΅ΡΠ΅Π΄Π°ΡΡΠ΅Π΅ ΡΡΡΡΠΎΠΉΡΡΠ²ΠΎ 22. Π Π°Π·ΡΠ΅ΠΌ ΠΏΠΎΠ΄ΠΊΠ»ΡΡΠ΅Π½ΠΈΡ ΠΌΠ½ΠΎΠ³ΠΎΡΡΠ½ΠΊΡΠΈΠΎΠ½Π°Π»ΡΠ½ΠΎΠ³ΠΎ ΠΏΠ΅ΡΠ΅Π΄Π°ΡΡΠ΅Π³ΠΎ ΡΡΡΡΠΎΠΉΡΡΠ²Π° |
| ΠΠΠ Π―ΠΠΠ ΠΠ«ΠΠΠΠΠΠΠΠ― | ||||||||||||||||||||||||||||
|
||||||||||||||||||||||||||||
ΠΡΠ΅Π΄ΡΠΏΡΠ΅ΠΆΠ΄Π΅Π½ΠΈΠ΅
ΠΠ΅ΡΠ΅Π΄ ΡΡΡΠ°Π½ΠΎΠ²ΠΊΠΎΠΉ ΠΊΠ°ΡΡΠ΅ΡΠ° ΠΊΠΎΡΠΎΠ±ΠΊΠΈ ΠΏΠ΅ΡΠ΅Π΄Π°Ρ, ΠΏΡΠΎΠ²Π΅ΡΡΡΠ΅, ΡΡΠΎΠ±Ρ Π½Π°ΠΏΡΠ°Π²Π»ΡΡΡΠΈΠ΅ Π²ΡΡΠ»ΠΊΠΈ Π±ΡΠ»ΠΈ ΡΡΡΠ°Π½ΠΎΠ²Π»Π΅Π½Ρ Π² ΠΊΠ°ΡΡΠ΅ΡΠ΅ ΡΡΠ°Π½ΡΠΌΠΈΡΡΠΈΠΈ.
ΠΠ±ΡΠ°ΡΠ°ΠΉΡΠ΅ΡΡ Ρ ΠΏΠ΅ΡΠ΅Π΄Π°ΡΡΠΈΠΌ ΡΡΡΡΠΎΠΉΡΡΠ²ΠΎΠΌ ΡΠΏΠΈΠ΄ΠΎΠΌΠ΅ΡΡΠ° ΠΎΡΠ΅Π½Ρ Π°ΠΊΠΊΡΡΠ°ΡΠ½ΠΎ. ΠΠ΅ ΡΠΎΠ½ΡΠΉΡΠ΅ Π΅Π³ΠΎ, ΠΈΠ½Π°ΡΠ΅ ΠΏΠΎΠΊΠ°Π·Π°Π½ΠΈΡ ΡΠΏΠΈΠ΄ΠΎΠΌΠ΅ΡΡΠ° ΠΌΠΎΠ³ΡΡ Π±ΡΡΡ Π½Π΅ ΡΠΎΡΠ½Ρ.
ΠΡΠ»ΠΈ Π²Π°ΠΌ Π½Π΅ΠΎΠ±Ρ ΠΎΠ΄ΠΈΠΌΠΎ Π·Π°ΠΌΠ΅Π½ΠΈΡΡ ΠΊΠ°ΡΡΠ΅Ρ Π³Π»Π°Π²Π½ΠΎΠΉ ΠΏΠ΅ΡΠ΅Π΄Π°ΡΠΈ ΠΈΠ»ΠΈ ΠΊΠΎΠ½ΠΈΡΠ΅ΡΠΊΠΈΠΉ ΡΠΎΠ»ΠΈΠΊΠΎΠΏΠΎΠ΄ΡΠΈΠΏΠ½ΠΈΠΊ Π²Π΅Π΄ΡΡΠ΅ΠΉ ΡΠ΅ΡΡΠ΅ΡΠ½ΠΈ ΠΈΠ»ΠΈ ΠΏΠΎΠ»ΠΎΠ³ΠΎ Π²Π°Π»Π° ΠΈ ΠΎΡΠΊΠ»ΠΎΠ½Π΅Π½ΠΈΠ΅ r Π½Π΅ ΠΎΠ±ΠΎΠ·Π½Π°ΡΠ΅Π½ΠΎ Π½Π° ΠΊΠΎΠ½ΠΈΡΠ΅ΡΠΊΠΎΠΌ Π·ΡΠ±ΡΠ°ΡΠΎΠΌ ΠΊΠΎΠ»Π΅ΡΠ΅, ΠΏΠΎΠ»ΠΎΠΆΠ΅Π½ΠΈΠ΅ ΡΡΡΠ°Π½ΠΎΠ²ΠΊΠΈ Π²Π΅Π΄ΡΡΠ΅ΠΉ ΡΠ΅ΡΡΠ΅ΡΠ½ΠΈ ΡΠ»Π΅Π΄ΡΠ΅Ρ ΠΎΠΏΡΠ΅Π΄Π΅Π»ΠΈΡΡ Π΄ΠΎ ΡΠ½ΡΡΠΈΡ ΠΊΠ°ΡΡΠ΅ΡΠ° ΠΊΠΎΡΠΎΠ±ΠΊΠΈ ΠΏΠ΅ΡΠ΅Π΄Π°Ρ (Π½Π΅ΠΎΠ±Ρ ΠΎΠ΄ΠΈΠΌΠΎ ΠΏΡΠΎΠ²Π΅ΡΡΠΈ ΠΈΠ·ΠΌΠ΅ΡΠ΅Π½ΠΈΡ Π΄Π΅ΠΉΡΡΠ²ΠΈΡΠ΅Π»ΡΠ½ΠΎΠΉ Π²Π΅Π»ΠΈΡΠΈΠ½Ρ ΠΎΡΠΊΠ»ΠΎΠ½Π΅Π½ΠΈΡ).
ΠΠ΅Ρ Π°Π½ΠΈΠ·ΠΌ Π²Π΅Π΄ΡΡΠ΅Π³ΠΎ Π²Π°Π»Π°
|
|
1. ΠΠ΅Π΄ΡΡΠΈΠΉ Π²Π°Π» |
11. ΠΠ°ΡΡΠ΅Ρ ΠΊΠΎΡΠΎΠ±ΠΊΠΈ ΠΏΠ΅ΡΠ΅Π΄Π°Ρ 12. 25 Π.ΠΌ. Π²ΠΈΠ½Ρ Ρ Π³ΠΎΠ»ΠΎΠ²ΠΊΠΎΠΉ ΠΏΠΎΠ΄ ΡΠΎΡΡΠ΅Π²ΠΎΠΉ ΠΊΠ»ΡΡ Π΄Π»Ρ ΠΊΡΠ΅ΠΏΠ»Π΅Π½ΠΈΡ ΡΡΠΎΠΊΠ° ΠΏΠ΅ΡΠ΅ΠΊΠ»ΡΡΠ΅Π½ΠΈΡ ΠΏΠ΅ΡΠ΅Π΄Π°ΡΠΈ Π·Π°Π΄Π½Π΅Π³ΠΎ Ρ ΠΎΠ΄Π° 13. Π¨ΡΠΎΠΊ ΠΏΠ΅ΡΠ΅ΠΊΠ»ΡΡΠ΅Π½ΠΈΡ 1-ΠΎΠΉ, 2-ΠΎΠΉ, 5-ΠΎΠΉ ΠΏΠ΅ΡΠ΅Π΄Π°Ρ ΠΈ ΠΏΠ΅ΡΠ΅Π΄Π°ΡΠΈ Π·Π°Π΄Π½Π΅Π³ΠΎ Ρ ΠΎΠ΄Π° Ρ Π²ΠΈΠ»ΠΊΠΎΠΉ ΠΏΠ΅ΡΠ΅ΠΊΠ»ΡΡΠ΅Π½ΠΈΡ Π΄Π»Ρ ΡΠ°Π·Π±ΠΎΡΠΊΠΈ/ ΡΠ±ΠΎΡΠΊΠΈ ΡΠ½ΠΈΠΌΠΈΡΠ΅/ ΡΡΡΠ°Π½ΠΎΠ²ΠΈΡΠ΅ ΠΏΡΡΠΆΠΈΠ½Π½ΡΠ΅ ΡΡΠΈΡΡΡ Π²ΠΈΠ»ΠΊΠΈ ΠΏΠ΅ΡΠ΅ΠΊΠ»ΡΡΠ΅Π½ΠΈΡ 1-ΠΎΠΉ/ 2-ΠΎΠΉ ΠΏΠ΅ΡΠ΅Π΄Π°Ρ ΠΌΠΎΠΆΠ½ΠΎ Π·Π°ΠΌΠ΅Π½ΡΡΡ ΠΏΠΎ ΠΎΡΠ΄Π΅Π»ΡΠ½ΠΎΡΡΠΈ Π·Π°ΠΌΠ΅Π½ΡΠΉΡΠ΅ Π²ΠΈΠ»ΠΊΡ ΠΏΠ΅ΡΠ΅ΠΊΠ»ΡΡΠ΅Π½ΠΈΡ 5-ΠΎΠΉ ΠΏΠ΅ΡΠ΅Π΄Π°ΡΠΈ/ ΠΏΠ΅ΡΠ΅Π΄Π°ΡΠΈ Π·Π°Π΄Π½Π΅Π³ΠΎ Ρ ΠΎΠ΄Π° ΡΠΎΠ»ΡΠΊΠΎ Π²ΠΌΠ΅ΡΡΠ΅ Ρ ΠΊΠΎΠ»ΡΡΠΎΠΌ ΠΏΠ΅ΡΠ΅ΠΊΠ»ΡΡΠ΅Π½ΠΈΡ ΠΈ ΡΡΠΎΠΊΠΎΠΌ ΠΏΠ΅ΡΠ΅ΠΊΠ»ΡΡΠ΅Π½ΠΈΡ 14. 40 Π.ΠΌ. 15. Π¨Π΅ΡΡΠ΅ΡΠ½Ρ ΠΏΠ΅ΡΠ΅Π΄Π°ΡΠΈ Π·Π°Π΄Π½Π΅Π³ΠΎ Ρ ΠΎΠ΄Π° 16. ΠΠ³ΠΎΠ»ΡΡΠ°ΡΡΠΉ ΠΏΠΎΠ΄ΡΠΈΠΏΠ½ΠΈΠΊ ΠΏΠ΅ΡΠ΅Π΄Π°ΡΠΈ Π·Π°Π΄Π½Π΅Π³ΠΎ Ρ ΠΎΠ΄Π° 17. Π£ΠΏΠΎΡΠ½Π°Ρ ΡΠ°ΠΉΠ±Π° 18. Π‘ΡΠΎΠΏΠΎΡΠ½ΠΎΠ΅ ΠΊΠΎΠ»ΡΡΠΎ |
ΠΡΡΡΠΊΡ ΡΠ°ΠΊΠΆΠ΅ ΠΌΠΎΠΆΠ½ΠΎ ΡΠ½ΡΡΡ Π²ΠΌΠ΅ΡΡΠ΅ Ρ Π΄ΠΈΡΡΠ΅ΡΠ΅Π½ΡΠΈΠ°Π»ΠΎΠΌ.
ΠΠΈΡΡΠ΅ΡΠ΅Π½ΡΠΈΠ°Π» ΠΈ ΠΌΠ΅Ρ
Π°Π½ΠΈΠ·ΠΌ Π³Π»Π°Π²Π½ΠΎΠΉ ΠΏΠ΅ΡΠ΅Π΄Π°ΡΠΈ
|
|
1. ΠΠ°ΡΡΠ΅Ρ ΠΊΠΎΡΠΎΠ±ΠΊΠΈ ΠΏΠ΅ΡΠ΅Π΄Π°Ρ |
13. Π€Π»Π°Π½Π΅Ρ ΠΏΡΠΈΠ²ΠΎΠ΄Π° ΡΡΡΠ°Π½ΠΎΠ²ΠΊΠ° ΠΏΡΠΎΠΈΠ·Π²ΠΎΠ΄ΠΈΡΡΡ ΡΠ΅ΡΠ΅Π· ΠΎΡΠ²Π΅ΡΡΡΠΈΠ΅ Π² ΠΊΡΡΡΠΊΠ΅ ΡΠ½ΡΡΠΈΠ΅: ΡΠ½ΠΈΠΌΠΈΡΠ΅ ΠΊΠΎΠ»ΠΏΠ°ΡΠΎΠΊ 14. 35 Π.ΠΌ. 38 ΠΌΠΌ Π΄Π»ΠΈΠ½ΠΎΠΉ 15. 25 Π.ΠΌ. 42 ΠΌΠΌ Π΄Π»ΠΈΠ½ΠΎΠΉ 16. Π‘ΡΠΎΠΏΠΎΡΠ½ΠΎΠ΅ ΠΊΠΎΠ»ΡΡΠΎ ΡΠ°Π·Π²Π΅Π΄ΠΈΡΠ΅ ΠΊΠΎΠ½ΡΡ Π² ΡΡΠΎΡΠΎΠ½Ρ Π΄Π»Ρ ΡΠ½ΡΡΠΈΡ ΠΊΠΎΠ»ΡΡΠ° ΡΡΡΠ°Π½Π°Π²Π»ΠΈΠ²Π°ΠΉΡΠ΅ Π²ΠΌΠ΅ΡΡΠ΅ Ρ ΡΠ»Π°Π½ΡΠ΅ΠΌ ΠΏΡΠΈΠ²ΠΎΠ΄Π° 17. Π‘ΡΠΎΠΏΠΎΡΠ½ΠΎΠ΅ ΠΊΠΎΠ»ΡΡΠΎ 18. Π¨Π°ΡΠΈΠΊΠΎΠΏΠΎΠ΄ΡΠΈΠΏΠ½ΠΈΠΊ Ρ ΠΊΠ°Π½Π°Π²ΠΊΠΎΠΉ 19. ΠΠ³ΠΎΠ»ΡΡΠ°ΡΡΠΉ ΠΏΠΎΠ΄ΡΠΈΠΏΠ½ΠΈΠΊ 20. ΠΠΈΡΡΠ΅ΡΠ΅Π½ΡΠΈΠ°Π» Π½Π΅ ΡΠ°Π·Π±ΠΈΡΠ°ΠΉΡΠ΅ Π²ΡΠ΅Π³Π΄Π° Π·Π°ΠΌΠ΅Π½ΡΠΉΡΠ΅, Π΅ΡΠ»ΠΈ ΠΎΠ½ ΠΏΠΎΠ²ΡΠ΅ΠΆΠ΄Π΅Π½ ΡΠ½ΠΈΠΌΠ°ΠΉΡΠ΅ ΠΏΠΎΡΠ»Π΅ ΡΠ½ΡΡΠΈΡ ΡΠ»Π°Π½ΡΠ° ΠΏΡΠΈΠ²ΠΎΠ΄Π° |
ΠΠ΅Ρ
Π°Π½ΠΈΡΠ΅ΡΠΊΠ°Ρ ΠΊΠΎΡΠΎΠ±ΠΊΠ° ΠΏΠ΅ΡΠ΅Π΄Π°Ρ β ΠΊΠ°ΡΡΠ΅Ρ, ΡΠ΅ΡΡΠ΅ΡΠ½ΠΈ, Π²Π°Π»Ρ/ ΠΠ΅Π΄ΡΡΠΈΠΉ Π²Π°Π» β ΠΠΠ 01Π
|
|
1. ΠΠΎΠ»ΡΡΠΎ ΡΠΈΠ½Ρ
ΡΠΎΠ½ΠΈΠ·Π°ΡΠΎΡΠ° 3-Π΅ΠΉ ΠΏΠ΅ΡΠ΅Π΄Π°ΡΠΈ |
13. Π‘ΡΠΎΠΏΠΎΡΠ½ΠΎΠ΅ ΠΊΠΎΠ»ΡΡΠΎ ΡΡΠΎΡΠ½ΠΈΡΠ΅ ΡΡΠ΅Π±ΡΠ΅ΠΌΡΡ ΡΠΎΠ»ΡΠΈΠ½Ρ ΠΏΡΠΈ Π·Π°ΠΌΠ΅Π½Π΅ ΡΠ΅ΡΡΠ΅ΡΠ½ΠΈ 5-ΠΎΠΉ ΠΏΠ΅ΡΠ΅Π΄Π°ΡΠΈ 14. Π¨Π΅ΡΡΠ΅ΡΠ½Ρ 5-ΠΎΠΉ ΠΏΠ΅ΡΠ΅Π΄Π°ΡΠΈ 15. ΠΠ³ΠΎΠ»ΡΡΠ°ΡΡΠΉ ΠΏΠΎΠ΄ΡΠΈΠΏΠ½ΠΈΠΊ 4-ΠΎΠΉ ΠΏΠ΅ΡΠ΅Π΄Π°ΡΠΈ 16. Π¨Π΅ΡΡΠ΅ΡΠ½Ρ 4-ΠΎΠΉ ΠΏΠ΅ΡΠ΅Π΄Π°ΡΠΈ 17. ΠΠΎΠ»ΡΡΠΎ ΡΠΈΠ½Ρ ΡΠΎΠ½ΠΈΠ·Π°ΡΠΎΡΠ° 4-ΠΎΠΉ ΠΏΠ΅ΡΠ΅Π΄Π°ΡΠΈ 18. Π‘ΠΊΠΎΠ»ΡΠ·ΡΡΠ°Ρ ΠΌΡΡΡΠ° 3-Π΅ΠΉ/ 4-ΠΎΠΉ ΠΏΠ΅ΡΠ΅Π΄Π°Ρ 19. Π‘ΡΠΎΠΏΠΎΡΠ½ΠΎΠ΅ ΠΊΠΎΠ»ΡΡΠΎ ΡΡΠΎΡΠ½ΠΈΡΠ΅ ΡΡΠ΅Π±ΡΠ΅ΠΌΡΡ ΡΠΎΠ»ΡΠΈΠ½Ρ ΠΏΡΠΈ Π·Π°ΠΌΠ΅Π½Π΅ ΡΡΡΠΏΠΈΡΡ ΡΠΈΠ½Ρ ΡΠΎΠ½ΠΈΠ·Π°ΡΠΎΡΠ° 20. Π‘ΡΡΠΏΠΈΡΠ° ΡΠΈΠ½Ρ ΡΠΎΠ½ΠΈΠ·Π°ΡΠΎΡΠ° Π-Π΅ΠΉ/ 4-ΠΎΠΉ ΠΏΠ΅ΡΠ΅Π΄Π°Ρ Π²ΡΡΡΡΠΏΠ°ΡΡΠΈΠΉ ΠΎΠ±ΠΎΠ΄ΠΎΠΊ ΠΎΠ±ΡΠ°ΡΠ΅Π½ ΠΊ ΡΠ΅ΡΡΠ΅ΡΠ½Π΅ 3-Π΅ΠΉ ΠΏΠ΅ΡΠ΅Π΄Π°ΡΠΈ 21. Π‘ΡΠΎΠΏΠΎΡΠ½ΠΎΠ΅ ΠΊΠΎΠ»ΡΡΠΎ Π΅ΡΠ»ΠΈ Π²Ρ ΡΠΎΠ±ΠΈΡΠ°Π΅ΡΠ΅ΡΡ ΠΈΡΠΏΠΎΠ»ΡΠ·ΠΎΠ²Π°ΡΡ ΡΡΠ°ΡΡΠΉ ΡΠ°ΡΠΈΠΊΠΎΠΏΠΎΠ΄ΡΠΈΠΏΠ½ΠΈΠΊ ΠΈ Π²Π°Π», ΡΠ»Π΅Π΄ΡΠ΅Ρ ΠΈΠ·ΠΌΠ΅ΡΠΈΡΡ ΡΠΎΠ»ΡΠΈΠ½Ρ ΡΡΠ°ΡΠΎΠ³ΠΎ ΡΡΠΎΠΏΠΎΡΠ½ΠΎΠ³ΠΎ ΠΊΠΎΠ»ΡΡΠ° ΠΈ Π·Π°ΠΌΠ΅Π½ΠΈΡΡ Π΅Π³ΠΎ Π½ΠΎΠ²ΡΠΌ ΡΠΎΠΉ ΠΆΠ΅ ΡΠΎΠ»ΡΠΈΠ½Ρ |
Π‘ΡΠΎΠΏΠΎΡΠ½ΡΠ΅ ΠΊΠΎΠ»ΡΡΠ° ΡΠ°Π·Π»ΠΈΡΠ°ΡΡΡΡ ΠΏΠΎ ΡΠΎΠ»ΡΠΈΠ½Π΅ ΠΈ Π΄ΠΈΠ°ΠΌΠ΅ΡΡΡ ΠΈ ΠΈΡ ΡΠ»Π΅Π΄ΡΠ΅Ρ ΠΈΠ·ΠΌΠ΅ΡΡΡΡ ΠΏΡΠΈ ΡΠ½ΡΡΠΈΠΈ. ΠΡΠΈ Π·Π°ΠΌΠ΅Π½Π΅ ΡΠ΅ΡΡΠ΅ΡΠ½ΠΈ ΠΈΠ»ΠΈ Π²Π°Π»Π° ΡΠΎΠΎΡΠ²Π΅ΡΡΡΠ²ΡΡΡΠΈΠ΅ ΡΡΠΎΠΏΠΎΡΠ½ΡΠ΅ ΠΊΠΎΠ»ΡΡΠ° ΡΠ»Π΅Π΄ΡΠ΅Ρ ΠΈΠ·ΠΌΠ΅ΡΡΡΡ Π΄Π»Ρ ΡΡΡΠ°Π½ΠΎΠ²ΠΊΠΈ ΠΊΠΎΠ»ΡΡΠ° ΡΡΠ΅Π±ΡΠ΅ΠΌΠΎΠΉ ΡΠΎΠ»ΡΠΈΠ½Ρ ΠΈ Π΄ΠΈΠ°ΠΌΠ΅ΡΡΠ°.
ΠΠΎΠ»ΡΡΠ° ΡΠΈΠ½Ρ ΡΠΎΠ½ΠΈΠ·Π°ΡΠΎΡΠΎΠ² ΠΈ ΡΡΡΠΏΠΈΡΡ ΡΠΈΠ½Ρ ΡΠΎΠ½ΠΈΠ·Π°ΡΠΎΡΠ°, Π·Π°ΠΌΠ΅Π½Π°
ΠΠ°ΡΠΈΠ½Π°Ρ Ρ 26.01.87 ΠΊΠΎΠ»ΡΡΠ° ΡΠΈΠ½Ρ ΡΠΎΠ½ΠΈΠ·Π°ΡΠΎΡΠΎΠ² Π½Π°ΡΠ°Π»ΠΈ Π²ΡΠΏΡΡΠΊΠ°ΡΡΡΡ Ρ Π½ΠΎΠ²ΡΠΌ Π²Π½Π΅ΡΠ½ΠΈΠΌ Π΄ΠΈΠ°ΠΌΠ΅ΡΡΠΎΠΌ ΠΈ ΠΊΠ°Π½Π°Π²ΠΊΠ° Π½Π° ΡΡΡΠΏΠΈΡΠ΅ ΡΠΈΠ½Ρ ΡΠΎΠ½ΠΈΠ·Π°ΡΠΎΡΠ° Π±ΡΠ»Π° ΡΠΌΠ΅Π½ΡΡΠ΅Π½Π° Π½Π° 0.6 ΠΌΠΌ. ΠΠ΅ ΡΡΡΠ°Π½Π°Π²Π»ΠΈΠ²Π°ΠΉΡΠ΅ Π²ΠΌΠ΅ΡΡΠ΅ ΡΡΡΠΏΠΈΡΡ ΡΠΊΠΎΠ»ΡΠ·ΡΡΠΈΡ ΠΌΡΡΡ ΠΈ ΠΊΠΎΠ»ΡΡΠ° ΡΠΈΠ½Ρ ΡΠΎΠ½ΠΈΠ·Π°ΡΠΎΡΠΎΠ² ΡΠ°Π·Π½ΡΡ ΡΠ°Π·ΠΌΠ΅ΡΠΎΠ².
ΠΡΠ΅Π΄ΡΠΏΡΠ΅ΠΆΠ΄Π΅Π½ΠΈΠ΅
ΠΡΠΈ Π·Π°ΠΌΠ΅Π½Π΅ ΠΊΠΎΠ½ΠΈΡΠ΅ΡΠΊΠΈΡ ΡΠΎΠ»ΠΈΠΊΠΎΠΏΠΎΠ΄ΡΠΈΠΏΠ½ΠΈΠΊΠΎΠ² ΠΎΠΏΡΠ΅Π΄Π΅Π»ΠΈΡΠ΅ ΠΏΠΎΠ»ΠΎΠΆΠ΅Π½ΠΈΠ΅ ΠΈΡ ΡΡΡΠ°Π½ΠΎΠ²ΠΊΠΈ ΠΏΠ΅ΡΠ΅Π΄ ΡΠ½ΡΡΠΈΠ΅ΠΌ Π²Π΅Π΄ΡΡΠ΅ΠΉ ΡΠ΅ΡΡΠ΅ΡΠ½ΠΈ ΠΈ ΠΏΡΡΡΠΎΡΠ΅Π»ΠΎΠ³ΠΎ Π²Π°Π»Π°.
ΠΠ΅ ΠΏΠΎΠ²ΡΠ΅Π΄ΠΈΡΠ΅ ΠΊΡΠ°Ρ ΡΠ°Π»ΡΠ½ΠΈΠΊΠ° ΠΌΠ΅ΠΆΠ΄Ρ ΠΊΠΎΠ½ΠΈΡΠ΅ΡΠΊΠΈΠΌΠΈ ΡΠΎΠ»ΠΈΠΊΠΎΠΏΠΎΠ΄ΡΠΈΠΏΠ½ΠΈΠΊΠ°ΠΌΠΈ.
ΠΠ΅Π΄ΡΡΠ°Ρ ΡΠ΅ΡΡΠ΅ΡΠ½Ρ ΠΈ ΠΏΡΡΡΠΎΡΠ΅Π»ΡΠΉ Π²Π°Π» β ΠΠΠ 01Π
|
|
1. ΠΠ°ΡΡΠ΅Ρ Π³Π»Π°Π²Π½ΠΎΠΉ ΠΏΠ΅ΡΠ΅Π΄Π°ΡΠΈ |
9. ΠΡΡΡΠΎΡΠ΅Π»ΡΠΉ Π²Π°Π» ΠΏΡΠΈ Π·Π°ΠΌΠ΅Π½Π΅ ΠΏΡΡΡΠΎΡΠ΅Π»ΠΎΠ³ΠΎ Π²Π°Π»Π° ΠΎΠΏΡΠ΅Π΄Π΅Π»ΠΈΡΠ΅ Π½Π΅ΠΎΠ±Ρ ΠΎΠ΄ΠΈΠΌΡΡ ΡΠΎΠ»ΡΠΈΠ½Ρ ΡΠ°ΠΉΠ±Ρ S3 ΠΏΡΠΈ Π·Π°ΠΌΠ΅Π½Π΅ ΠΊΠ°ΡΡΠ΅ΡΠ° Π³Π»Π°Π²Π½ΠΎΠΉ ΠΏΠ΅ΡΠ΅Π΄Π°ΡΠΈ ΠΎΠΏΡΠ΅Π΄Π΅Π»ΠΈΡΠ΅ Π½Π΅ΠΎΠ±Ρ ΠΎΠ΄ΠΈΠΌΡΡ ΡΠΎΠ»ΡΠΈΠ½Ρ ΡΠ°ΠΉΠ±Ρ S4 Π²Π½Π΅ΡΠ½ΡΡ ΠΎΠ±ΠΎΠΉΠΌΠ° ΠΌΠ°Π»Π΅Π½ΡΠΊΠΎΠ³ΠΎ ΠΏΠΎΠ΄ΡΠΈΠΏΠ½ΠΈΠΊΠ° ΡΡΡΠ°Π½ΠΎΠ²Π»Π΅Π½Π° Π½Π° ΠΏΡΡΡΠΎΡΠ΅Π»ΠΎΠΌ Π²Π°Π»Ρ 10. ΠΠ°Π»Π΅Π½ΡΠΊΠΈΠΉ ΠΈΠ³ΠΎΠ»ΡΡΠ°ΡΡΠΉ ΠΏΠΎΠ΄ΡΠΈΠΏΠ½ΠΈΠΊ 1-ΠΎΠΉ ΠΏΠ΅ΡΠ΅Π΄Π°ΡΠΈ 11. ΠΠΎΠ»ΡΡΠΎΠΉ ΠΈΠ³ΠΎΠ»ΡΡΠ°ΡΡΠΉ ΠΏΠΎΠ΄ΡΠΈΠΏΠ½ΠΈΠΊ 1-ΠΎΠΉ ΠΏΠ΅ΡΠ΅Π΄Π°ΡΠΈ 12. Π¨Π΅ΡΡΠ΅ΡΠ½Ρ 1-ΠΎΠΉ ΠΏΠ΅ΡΠ΅Π΄Π°ΡΠΈ ΡΠ½ΠΈΠΌΠ°ΠΉΡΠ΅ Π²ΠΌΠ΅ΡΡΠ΅ ΡΠΎ ΡΡΡΠΏΠΈΡΠ΅ΠΉ ΡΠΈΠ½Ρ ΡΠΎΠ½ΠΈΠ·Π°ΡΠΎΡΠ° 13. ΠΠΎΠ»ΡΡΠΎ ΡΠΈΠ½Ρ ΡΠΎΠ½ΠΈΠ·Π°ΡΠΎΡΠ° 1-ΠΎΠΉ ΠΏΠ΅ΡΠ΅Π΄Π°ΡΠΈ 14. Π‘ΡΡΠΏΠΈΡΠ° ΡΠΈΠ½Ρ ΡΠΎΠ½ΠΈΠ·Π°ΡΠΎΡΠ° 1-ΠΎΠΉ/ 2-ΠΎΠΉ ΠΏΠ΅ΡΠ΅Π΄Π°ΡΠΈ Π²ΡΡΡΡΠΏΠ°ΡΡΠ°Ρ ΠΊΡΠΎΠΌΠΊΠ° ΠΎΠ±ΡΠ°ΡΠ΅Π½Π° ΠΊ 2-ΠΎΠΉ ΠΏΠ΅ΡΠ΅Π΄Π°ΡΠ΅ 15. Π‘ΡΠΎΠΏΠΎΡΠ½ΠΎΠ΅ ΠΊΠΎΠ»ΡΡΠΎ 16. ΠΠ³ΠΎΠ»ΡΡΠ°ΡΡΠΉ ΠΏΠΎΠ΄ΡΠΈΠΏΠ½ΠΈΠΊ 2-ΠΎΠΉ ΠΏΠ΅ΡΠ΅Π΄Π°ΡΠΈ 17. Π‘ΠΊΠΎΠ»ΡΠ·ΡΡΠ°Ρ ΠΌΡΡΡΠ° 1-ΠΎΠΉ/ 2-ΠΎΠΉ ΠΏΠ΅ΡΠ΅Π΄Π°ΡΠΈ |
ΠΠ΅Π΄ΡΡΠ°Ρ ΡΠ΅ΡΡΠ΅ΡΠ½Ρ ΠΈ ΠΏΡΡΡΠΎΡΠ΅Π»ΡΠΉ Π²Π°Π» β ΠΠΠ 01Π
|
|
1. ΠΠΎΠ»ΡΡΠΎ ΡΠΈΠ½Ρ
ΡΠΎΠ½ΠΈΠ·Π°ΡΠΎΡΠ° 2-ΠΎΠΉ ΠΏΠ΅ΡΠ΅Π΄Π°ΡΠΈ |
13. Π‘ΡΠΎΠΏΠΎΡΠ½ΠΎΠ΅ ΠΊΠΎΠ»ΡΡΠΎ 14. ΠΠ³ΠΎΠ»ΡΡΠ°ΡΡΠΉ ΠΏΠΎΠ΄ΡΠΈΠΏΠ½ΠΈΠΊ ΠΏΠ΅ΡΠ΅Π΄Π°ΡΠΈ Π·Π°Π΄Π½Π΅Π³ΠΎ Ρ ΠΎΠ΄Π° 15. Π‘ΠΊΠΎΠ»ΡΠ·ΡΡΠ°Ρ ΠΌΡΡΡΠ° 5-ΠΎΠΉ ΠΏΠ΅ΡΠ΅Π΄Π°ΡΠΈ/ ΠΏΠ΅ΡΠ΅Π΄Π°ΡΠΈ Π·Π°Π΄Π½Π΅Π³ΠΎ Ρ ΠΎΠ΄Π° 16. ΠΠΎΠ»ΡΡΠΎ ΡΠΈΠ½Ρ ΡΠΎΠ½ΠΈΠ·Π°ΡΠΎΡΠ° ΠΏΠ΅ΡΠ΅Π΄Π°ΡΠΈ Π·Π°Π΄Π½Π΅Π³ΠΎ Ρ ΠΎΠ΄Π° 17. Π¨Π΅ΡΡΠ΅ΡΠ½Ρ ΠΏΠ΅ΡΠ΅Π΄Π°ΡΠΈ Π·Π°Π΄Π½Π΅Π³ΠΎ Ρ ΠΎΠ΄Π° 18. Π‘ΡΠΎΠΏΠΎΡΠ½ΠΎΠ΅ ΠΊΠΎΠ»ΡΡΠΎ ΡΡΡΠ°Π½ΠΎΠ²ΠΈΡΠ΅ ΡΡΠΎΠΏΠΎΡΠ½ΠΎΠ΅ ΠΊΠΎΠ»ΡΡΠΎ Π΄ΠΎ ΡΡΡΠ°Π½ΠΎΠ²ΠΊΠΈ Π²Π½ΡΡΡΠ΅Π½Π½Π΅ΠΉ ΠΎΠ±ΠΎΠΉΠΌΡ ΠΊΠΎΠ½ΠΈΡΠ΅ΡΠΊΠΎΠ³ΠΎ ΡΠΎΠ»ΠΈΠΊΠΎΠΏΠΎΠ΄ΡΠΈΠΏΠ½ΠΈΠΊΠ° 19. ΠΠΎΠ½ΠΈΡΠ΅ΡΠΊΠΈΠΉ ΡΠΎΠ»ΠΈΠΊΠΎΠΏΠΎΠ΄ΡΠΈΠΏΠ½ΠΈΠΊ β Π²Π½ΡΡΡΠ΅Π½Π½ΡΡ ΠΎΠ±ΠΎΠΉΠΌΠ° 20. ΠΠΎΠ½ΠΈΡΠ΅ΡΠΊΠΈΠΉ ΡΠΎΠ»ΠΈΠΊΠΎΠΏΠΎΠ΄ΡΠΈΠΏΠ½ΠΈΠΊ β Π²Π½Π΅ΡΠ½ΡΡ ΠΎΠ±ΠΎΠΉΠΌΠ° ΡΡΡΠ°Π½Π°Π²Π»ΠΈΠ²Π°ΠΉΡΠ΅ ΠΏΡΠΈ ΠΏΠΎΠΌΠΎΡΠΈ 3062 21. Π¨Π°ΠΉΠ±Π° S3 22. ΠΡΠΈΠΆΠΈΠΌΠ½Π°Ρ ΠΏΠ»Π°ΡΡΠΈΠ½Π° 23. Π¨Π°ΠΉΠ±Π° ΠΊΠΎΠΌΠΏΠ΅Π½ΡΠΈΡΡΠ΅Ρ ΡΠ°ΡΡΠΈΡΠ΅Π½ΠΈΠ΅ Π² Π·Π°Π²ΠΈΡΠΈΠΌΠΎΡΡΠΈ ΠΎΡ ΡΠ΅ΠΌΠΏΠ΅ΡΠ°ΡΡΡΡ Π½Π°Π³ΡΠ΅Π²Π° 24. ΠΠ°ΡΡΠ΅Ρ ΠΊΠΎΡΠΎΠ±ΠΊΠΈ ΠΏΠ΅ΡΠ΅Π΄Π°Ρ |
carmanz.com
ΠΠΎΡΠΎΠ±ΠΊΠ° ΠΏΠ΅ΡΠ΅Π΄Π°Ρ.Π Π°Π·Π±ΠΎΡΠΊΠ° ΠΈ ΡΠ±ΠΎΡΠΊΠ° ΠΊΠΎΡΠΎΠ±ΠΊΠΈ ΠΏΠ΅ΡΠ΅Π΄Π°Ρ
ΠΡΠΈΠ²ΠΎΠ΄ ΠΏΠ΅ΡΠ΅ΠΊΠ»ΡΡΠ΅Π½ΠΈΡ ΠΏΠ΅ΡΠ΅Π΄Π°Ρ

1 β Π²ΠΈΠ»ΠΊΠ° Π²ΠΊΠ»ΡΡΠ΅Π½ΠΈΡ III ΠΈ IV ΠΏΠ΅ΡΠ΅Π΄Π°Ρ;
3 β ΡΡΠΎΠΊ Π²ΠΈΠ»ΠΊΠΈ Π²ΠΊΠ»ΡΡΠ΅Π½ΠΈΡ III ΠΈ IV ΠΏΠ΅ΡΠ΅Π΄Π°Ρ;
4 β Π²ΠΈΠ»ΠΊΠ° Π²ΠΊΠ»ΡΡΠ΅Π½ΠΈΡ I ΠΈ II ΠΏΠ΅ΡΠ΅Π΄Π°Ρ;
5 β ΡΡΠΎΠΊ Π²ΠΈΠ»ΠΊΠΈ Π²ΠΊΠ»ΡΡΠ΅Π½ΠΈΡ V ΠΏΠ΅ΡΠ΅Π΄Π°ΡΠΈ ΠΈ
Π·Π°Π΄Π½Π΅Π³ΠΎ Ρ ΠΎΠ΄Π°;
6 β Π±Π»ΠΎΠΊΠΈΡΠΎΠ²ΠΎΡΠ½ΡΠ΅ ΡΡΡ Π°ΡΠΈ;
7 β ΠΊΡΡΡΠΊΠ° ΡΠΈΠΊΡΠ°ΡΠΎΡΠΎΠ²;
8 β ΠΏΡΡΠΆΠΈΠ½Π° ΡΠΈΠΊΡΠ°ΡΠΎΡΠΎΠ²;
9 β ΡΠ°ΡΠΈΠΊ ΡΠΈΠΊΡΠ°ΡΠΎΡΠΎΠ²;
10 β Π²ΠΈΠ»ΠΊΠ° Π²ΠΊΠ»ΡΡΠ΅Π½ΠΈΡ V ΠΏΠ΅ΡΠ΅Π΄Π°ΡΠΈ ΠΈ Π·Π°Π΄Π½Π΅Π³ΠΎ
Ρ ΠΎΠ΄Π°;
11 β Π³ΠΎΠ»ΠΎΠ²ΠΊΠ° ΡΡΠΎΠΊΠ° Π²ΠΈΠ»ΠΊΠΈ Π²ΠΊΠ»ΡΡΠ΅Π½ΠΈΡ V
ΠΏΠ΅ΡΠ΅Π΄Π°ΡΠΈ ΠΈ Π·Π°Π΄Π½Π΅Π³ΠΎ Ρ ΠΎΠ΄Π°;
12 β Π±Π»ΠΎΠΊ ΡΠ΅ΡΡΠ΅ΡΠ΅Π½ V ΠΏΠ΅ΡΠ΅Π΄Π°ΡΠΈ ΠΈ Π·Π°Π΄Π½Π΅Π³ΠΎ
Ρ ΠΎΠ΄Π°;
13 β ΠΎΡΡ ΠΏΡΠΎΠΌΠ΅ΠΆΡΡΠΎΡΠ½ΠΎΠΉ ΡΠ΅ΡΡΠ΅ΡΠ½ΠΈ Π·Π°Π΄Π½Π΅Π³ΠΎ
Ρ ΠΎΠ΄Π°;
14 β ΠΏΡΠΎΠΌΠ΅ΠΆΡΡΠΎΡΠ½Π°Ρ ΡΠ΅ΡΡΠ΅ΡΠ½Ρ Π·Π°Π΄Π½Π΅Π³ΠΎ
Ρ ΠΎΠ΄Π°;
15 β ΡΠ°ΠΉΠ±Π° Π½Π°ΠΏΡΠ°Π²Π»ΡΡΡΠ΅ΠΉ ΠΏΠ»Π°ΡΡΠΈΠ½Ρ;
16 β Π½Π°ΠΏΡΠ°Π²Π»ΡΡΡΠ°Ρ ΠΏΠ»Π°ΡΡΠΈΠ½Π°;
17 β ΠΊΠΎΡΠΏΡΡ ΡΡΡΠ°Π³Π° ΠΏΠ΅ΡΠ΅ΠΊΠ»ΡΡΠ΅Π½ΠΈΡ ΠΏΠ΅ΡΠ΅Π΄Π°Ρ;
18 β ΡΠ°ΡΠΎΠ²Π°Ρ ΠΎΠΏΠΎΡΠ°;
19 β ΡΡΠ΅ΡΠΈΡΠ΅ΡΠΊΠ°Ρ ΡΠ°ΠΉΠ±Π°;
20 β ΠΏΡΡΠΆΠΈΠ½Π°;
21 β ΡΠΏΠΎΡΠ½Π°Ρ ΡΠ°ΠΉΠ±Π°;
22 β ΡΡΠΎΠΏΠΎΡΠ½ΠΎΠ΅ ΠΊΠΎΠ»ΡΡΠΎ
Β
ΠΠ΅ΡΠ°Π»ΠΈ ΠΏΠ΅ΡΠ²ΠΈΡΠ½ΠΎΠ³ΠΎ Π²Π°Π»Π°
1 β ΡΡΠΎΠΏΠΎΡΠ½ΠΎΠ΅ ΠΊΠΎΠ»ΡΡΠΎ;
2 β ΠΏΡΡΠΆΠΈΠ½Π½Π°Ρ ΡΠ°ΠΉΠ±Π°;
3 β ΠΏΠΎΠ΄ΡΠΈΠΏΠ½ΠΈΠΊ;
4 β ΠΏΠ΅ΡΠ²ΠΈΡΠ½ΡΠΉ Π²Π°Π»;
5 β ΠΏΡΡΠΆΠΈΠ½Π° ΡΠΈΠ½Ρ
ΡΠΎΠ½ΠΈΠ·Π°ΡΠΎΡΠ°;
6 β Π±Π»ΠΎΠΊΠΈΡΡΡΡΠ΅Π΅ ΠΊΠΎΠ»ΡΡΠΎ ΡΠΈΠ½Ρ
ΡΠΎΠ½ΠΈΠ·Π°ΡΠΎΡΠ°;
7 β ΡΡΠΎΠΏΠΎΡΠ½ΠΎΠ΅ ΠΊΠΎΠ»ΡΡΠΎ;
8 β ΠΏΠΎΠ΄ΡΠΈΠΏΠ½ΠΈΠΊ
Β
ΠΠ΅ΡΠ°Π»ΠΈ Π²ΡΠΎΡΠΈΡΠ½ΠΎΠ³ΠΎ Π²Π°Π»Π°

1 β ΡΡΠΎΠΏΠΎΡΠ½ΠΎΠ΅ ΠΊΠΎΠ»ΡΡΠΎ;
2 β ΠΏΡΡΠΆΠΈΠ½Π½Π°Ρ ΡΠ°ΠΉΠ±Π°;
3 β ΡΡΡΠΏΠΈΡΠ° ΡΠΈΠ½Ρ
ΡΠΎΠ½ΠΈΠ·Π°ΡΠΎΡΠ°;
4 β ΠΌΡΡΡΠ° ΡΠΈΠ½Ρ
ΡΠΎΠ½ΠΈΠ·Π°ΡΠΎΡΠ°;
5 β Π±Π»ΠΎΠΊΠΈΡΡΡΡΠ΅Π΅ ΠΊΠΎΠ»ΡΡΠΎ;
6 β ΠΏΡΡΠΆΠΈΠ½Π° ΡΠΈΠ½Ρ
ΡΠΎΠ½ΠΈΠ·Π°ΡΠΎΡΠ°;
7 β ΡΠ°ΠΉΠ±Π°;
8 β ΡΠ΅ΡΡΠ΅ΡΠ½Ρ III ΠΏΠ΅ΡΠ΅Π΄Π°ΡΠΈ;
9 β Π²ΡΠΎΡΠΈΡΠ½ΡΠΉ Π²Π°Π»;
10 β ΡΠ΅ΡΡΠ΅ΡΠ½Ρ II ΠΏΠ΅ΡΠ΅Π΄Π°ΡΠΈ;
11 β ΡΠ΅ΡΡΠ΅ΡΠ½Ρ I ΠΏΠ΅ΡΠ΅Π΄Π°ΡΠΈ;
12 β Π²ΡΡΠ»ΠΊΠ° ΡΠ΅ΡΡΠ΅ΡΠ½ΠΈ;
13 β ΠΏΠΎΠ΄ΡΠΈΠΏΠ½ΠΈΠΊ;
14 β ΡΠΏΠΎΠ½ΠΊΠ°;
15 β ΡΠ΅ΡΡΠ΅ΡΠ½Ρ Π·Π°Π΄Π½Π΅Π³ΠΎ Ρ
ΠΎΠ΄Π°;
16 β ΠΏΡΡΠΆΠΈΠ½Π½Π°Ρ ΡΠ°ΠΉΠ±Π°;
17 β ΡΠ΅ΡΡΠ΅ΡΠ½Ρ V ΠΏΠ΅ΡΠ΅Π΄Π°ΡΠΈ;
18 β ΠΌΠ°ΡΠ»ΠΎΠΎΡΡΠ°ΠΆΠ°ΡΠ΅Π»ΡΠ½Π°Ρ ΡΠ°ΠΉΠ±Π°;
19 β ΡΠ°ΡΠΏΠΎΡΠ½Π°Ρ Π²ΡΡΠ»ΠΊΠ°;
20 β Π·Π°Π΄Π½ΠΈΠΉ ΠΏΠΎΠ΄ΡΠΈΠΏΠ½ΠΈΠΊ Π²ΡΠΎΡΠΈΡΠ½ΠΎΠ³ΠΎ Π²Π°Π»Π°;
21 β ΡΠ°Π»ΡΠ½ΠΈΠΊ;
22 β ΡΠ»Π°Π½Π΅Ρ ΡΠ»Π°ΡΡΠΈΡΠ½ΠΎΠΉ ΠΌΡΡΡΡ;
23 β ΡΡΠΎΠΏΠΎΡΠ½Π°Ρ ΡΠ°ΠΉΠ±Π°;
24 β Π³Π°ΠΉΠΊΠ°;
25 β ΠΏΡΡΠΆΠΈΠ½Π° ΡΠΏΠ»ΠΎΡΠ½ΠΈΡΠ΅Π»Ρ;
26 β ΡΠΏΠ»ΠΎΡΠ½ΠΈΡΠ΅Π»Ρ;
27 β ΡΠ΅Π½ΡΡΠΈΡΡΡΡΠ΅Π΅ ΠΊΠΎΠ»ΡΡΠΎ
Β
ΠΠ΅ΡΠ°Π»ΠΈ ΡΡΡΠ°Π³Π° ΠΈ ΠΌΠ΅Ρ Π°Π½ΠΈΠ·ΠΌΠ° Π²ΡΠ±ΠΎΡΠ° ΠΏΠ΅ΡΠ΅Π΄Π°Ρ

1 β ΡΡΡΠ°Π³ ΠΏΠ΅ΡΠ΅ΠΊΠ»ΡΡΠ΅Π½ΠΈΡ ΠΏΠ΅ΡΠ΅Π΄Π°Ρ;
2 β ΠΏΡΠΎΠΊΠ»Π°Π΄ΠΊΠ°;
3 β ΡΠ°ΡΠΎΠ²Π°Ρ ΠΎΠΏΠΎΡΠ°;
4 β ΡΡΠ΅ΡΠΈΡΠ΅ΡΠΊΠ°Ρ ΡΠ°ΠΉΠ±Π°;
5 β ΠΏΡΡΠΆΠΈΠ½Π°;
6 β ΠΊΠΎΠ»ΡΡΠΎ;
7 β ΡΡΠΎΠΏΠΎΡΠ½ΠΎΠ΅ ΠΊΠΎΠ»ΡΡΠΎ;
8 β ΡΠ»Π°Π½Π΅Ρ;
9 β ΠΌΠ°Π½ΠΆΠ΅ΡΠ°;
10 β Π·Π°ΡΠΈΡΠ½ΡΠΉ ΡΠ΅Ρ
ΠΎΠ»;
11 β ΡΡΠΊΠΎΡΡΠΊΠ°;
12 β ΡΡΠ΅ΡΠΆΠ΅Π½Ρ ΡΡΡΠ°Π³Π°;
13 β ΡΠΏΠΎΡΠ½Π°Ρ ΠΏΠΎΠ΄ΡΡΠΊΠ°;
14 β ΡΠΏΡΡΠ³Π°Ρ Π²ΡΡΠ»ΠΊΠ°;
15 β Π΄ΠΈΡΡΠ°Π½ΡΠΈΠΎΠ½Π½Π°Ρ Π²ΡΡΠ»ΠΊΠ°;
16 β Π·Π°ΠΏΠΎΡΠ½Π°Ρ Π²ΡΡΠ»ΠΊΠ°;
17 β ΠΊΠΎΡΠΏΡΡ ΡΡΡΠ°Π³Π° ΠΏΠ΅ΡΠ΅ΠΊΠ»ΡΡΠ΅Π½ΠΈΡ ΠΏΠ΅ΡΠ΅Π΄Π°Ρ;
18 β ΡΠΏΠ»ΠΎΡΠ½ΠΈΡΠ΅Π»ΡΠ½ΠΎΠ΅ ΠΊΠΎΠ»ΡΡΠΎ;
19 β ΡΠ°ΠΉΠ±Π° Π½Π°ΠΏΡΠ°Π²Π»ΡΡΡΠ΅ΠΉ ΠΏΠ»Π°ΡΡΠΈΠ½Ρ;
20 β Π½Π°ΠΏΡΠ°Π²Π»ΡΡΡΠ°Ρ ΠΏΠ»Π°Π½ΠΊΠ°;
21 β ΠΏΡΡΠΆΠΈΠ½Π°;
22 β Π½Π°ΠΏΡΠ°Π²Π»ΡΡΡΠ°Ρ ΠΏΠ»Π°ΡΡΠΈΠ½Π°;
23 β Π±Π»ΠΎΠΊΠΈΡΠΎΠ²ΠΎΡΠ½Π°Ρ ΠΏΠ»Π°ΡΡΠΈΠ½Π° Π·Π°Π΄Π½Π΅Π³ΠΎ Ρ
ΠΎΠ΄Π°
Β
ΠΠ΅Ρ Π°Π½ΠΈΠ·ΠΌ Π²ΡΠ±ΠΎΡΠ° ΠΏΠ΅ΡΠ΅Π΄Π°Ρ

1 β ΡΠ°ΠΉΠ±Π° Π½Π°ΠΏΡΠ°Π²Π»ΡΡΡΠ΅ΠΉ ΠΏΠ»Π°ΡΡΠΈΠ½Ρ;
2 β Π½Π°ΠΏΡΠ°Π²Π»ΡΡΡΠ°Ρ ΠΏΠ»Π°ΡΡΠΈΠ½Π°;
3 β ΠΊΠΎΡΠΏΡΡ ΡΡΡΠ°Π³Π° ΠΏΠ΅ΡΠ΅ΠΊΠ»ΡΡΠ΅Π½ΠΈΡ ΠΏΠ΅ΡΠ΅Π΄Π°Ρ;
4 β ΡΠ°ΡΠΎΠ²Π°Ρ ΠΎΠΏΠΎΡΠ°;
5 β ΡΡΠ΅ΡΠΈΡΠ΅ΡΠΊΠ°Ρ ΡΠ°ΠΉΠ±Π°;
6 β ΠΏΡΡΠΆΠΈΠ½Π°;
7, 8 β ΡΡΠΎΠΏΠΎΡΠ½ΡΠ΅ ΠΊΠΎΠ»ΡΡΠ°;
9 β ΡΡΡΠ°Π³ ΠΏΠ΅ΡΠ΅ΠΊΠ»ΡΡΠ΅Π½ΠΈΡ ΠΏΠ΅ΡΠ΅Π΄Π°Ρ;
10 β Π·Π°ΡΠΈΡΠ½ΡΠΉ ΡΠ΅Ρ
ΠΎΠ»;
11 β ΡΠ»Π°Π½Π΅Ρ;
12 β Π±Π»ΠΎΠΊΠΈΡΠΎΠ²ΠΎΡΠ½Π°Ρ ΠΏΠ»Π°ΡΡΠΈΠ½Π° Π·Π°Π΄Π½Π΅Π³ΠΎ Ρ
ΠΎΠ΄Π°;
13 β ΠΏΡΡΠΆΠΈΠ½Π°;
14 β Π½Π°ΠΏΡΠ°Π²Π»ΡΡΡΠ°Ρ ΠΏΠ»Π°Π½ΠΊΠ°;
15 β ΡΠΏΠ»ΠΎΡΠ½ΠΈΡΠ΅Π»ΡΠ½ΠΎΠ΅ ΠΊΠΎΠ»ΡΡΠΎ;
Π β ΡΠΈΡΠΊΠ°
Β
Π Π°Π·Π±ΠΎΡΠΊΠ°
ΠΠΠ Π―ΠΠΠ ΠΠ«ΠΠΠΠΠΠΠΠ―
1. ΠΡΠΎΠΌΠΎΠΉΡΠ΅ ΠΊΠΎΡΠΎΠ±ΠΊΡ ΠΏΠ΅ΡΠ΅Π΄Π°Ρ ΠΈ ΡΡΡΠ°Π½ΠΎΠ²ΠΈΡΠ΅ Π΅Π΅ Π½Π° ΡΡΠ΅Π½Π΄Π΅. Π‘Π»Π΅ΠΉΡΠ΅ ΠΌΠ°ΡΠ»ΠΎ ΠΈ ΡΠ½ΠΈΠΌΠΈΡΠ΅
Π½ΠΈΠΆΠ½ΡΡ ΠΊΡΡΡΠΊΡ Ρ ΠΏΡΠΎΠΊΠ»Π°Π΄ΠΊΠΎΠΉ.
2. Π‘Π½ΠΈΠΌΠΈΡΠ΅ Π²ΠΈΠ»ΠΊΡ ΠΏΡΠΈΠ²ΠΎΠ΄Π° Π²ΡΠΊΠ»ΡΡΠ΅Π½ΠΈΡ ΡΡΠ΅ΠΏΠ»Π΅Π½ΠΈΡ, Π° Ρ Π½Π°ΠΏΡΠ°Π²Π»ΡΡΡΠ΅ΠΉ Π²ΡΡΠ»ΠΊΠΈ ΠΏΠ΅ΡΠ΅Π΄Π½Π΅ΠΉ
ΠΊΡΡΡΠΊΠΈ ΠΊΠΎΡΠΎΠ±ΠΊΠΈ ΠΏΠ΅ΡΠ΅Π΄Π°Ρ β ΠΌΡΡΡΡ Π² ΡΠ±ΠΎΡΠ΅ Ρ ΠΏΠΎΠ΄ΡΠΈΠΏΠ½ΠΈΠΊΠΎΠΌ ΠΈ ΡΠΎΠ΅Π΄ΠΈΠ½ΠΈΡΠ΅Π»ΡΠ½ΠΎΠΉ ΠΏΡΡΠΆΠΈΠ½ΠΎΠΉ.
3. Π‘Π½ΠΈΠΌΠΈΡΠ΅ ΠΊΠ°ΡΡΠ΅Ρ ΡΡΠ΅ΠΏΠ»Π΅Π½ΠΈΡ Ρ ΠΏΡΠΎΠΊΠ»Π°Π΄ΠΊΠΎΠΉ ΠΈ
ΠΏΠ΅ΡΠ΅Π΄Π½Π΅ΠΉ ΠΊΡΡΡΠΊΠΎΠΉ ΠΊΠΎΡΠΎΠ±ΠΊΠΈ ΠΏΠ΅ΡΠ΅Π΄Π°Ρ Π²ΠΌΠ΅ΡΡΠ΅ Ρ
ΡΠ°Π»ΡΠ½ΠΈΠΊΠΎΠΌ ΠΈ ΠΏΡΡΠΆΠΈΠ½Π½ΠΎΠΉ ΡΠ°ΠΉΠ±ΠΎΠΉ (ΠΊΡΠ°ΡΠ½ΡΠΌΠΈ
ΡΡΡΠ΅Π»ΠΊΠ°ΠΌΠΈ ΡΠΊΠ°Π·Π°Π½Ρ Π³Π°ΠΉΠΊΠΈ ΠΊΡΠ΅ΠΏΠ»Π΅Π½ΠΈΡ ΠΊΠ°ΡΡΠ΅ΡΠ°
ΡΡΠ΅ΠΏΠ»Π΅Π½ΠΈΡ ΠΊ ΠΊΠΎΡΠΎΠ±ΠΊΠ΅ ΠΏΠ΅ΡΠ΅Π΄Π°Ρ, Π±Π΅Π»ΠΎΠΉ ΡΡΡΠ΅Π»ΠΊΠΎΠΉ β
ΠΎΡΠ²Π΅ΡΡΡΠΈΠ΅ Π² ΠΏΠ΅ΡΠ΅Π΄Π½Π΅ΠΉ ΠΊΡΡΡΠΊΠ΅ Π΄Π»Ρ Π²ΡΠΏΡΡΠΊΠ°
ΠΌΠ°ΡΠ»Π° ΠΈΠ· ΠΊΠ°ΡΡΠ΅ΡΠ° ΠΊΠΎΡΠΎΠ±ΠΊΠΈ ΠΏΠ΅ΡΠ΅Π΄Π°Ρ), ΡΡΠΎΠ±Ρ Π½Π΅
ΠΏΡΠΎΠΈΡΡ
ΠΎΠ΄ΠΈΠ»ΠΎ Π·Π°ΠΌΠ°ΡΠ»ΠΈΠ²Π°Π½ΠΈΡ Π΄ΠΈΡΠΊΠΎΠ² ΡΡΠ΅ΠΏΠ»Π΅Π½ΠΈΡ.

4. ΠΡΠ²Π΅ΡΠ½ΠΈΡΠ΅ Π²ΡΠΊΠ»ΡΡΠ°ΡΠ΅Π»Ρ ΡΠΎΠ½Π°ΡΡ Π·Π°Π΄Π½Π΅Π³ΠΎ Ρ
ΠΎΠ΄Π°, ΡΠΎΠ±Π»ΡΠ΄Π°Ρ ΠΎΡΡΠΎΡΠΎΠΆΠ½ΠΎΡΡΡ, ΡΡΠΎΠ±Ρ Π½Π΅
Π΄Π΅ΡΠΎΡΠΌΠΈΡΠΎΠ²Π°ΡΡ Π΅Π³ΠΎ ΠΊΠΎΡΠΏΡΡ.
5. ΠΡΠ²Π΅ΡΠ½ΠΈΡΠ΅ Π±ΠΎΠ»Ρ ΠΊΡΠ΅ΠΏΠ»Π΅Π½ΠΈΡ Π²ΠΈΠ»ΠΊΠΈ ΠΏΠ΅ΡΠ΅ΠΊΠ»ΡΡΠ΅Π½ΠΈΡ III ΠΈ IV ΠΏΠ΅ΡΠ΅Π΄Π°Ρ. Π£ΡΡΠ°Π½ΠΎΠ²ΠΈΡΠ΅ Π½Π°
ΠΏΠ΅ΡΠ²ΠΈΡΠ½ΡΠΉ Π²Π°Π» ΡΠΈΠΊΡΠ°ΡΠΎΡ 41.7816.4068 ΠΈΠ»ΠΈ ΠΎΠ΄Π½ΠΎΠ²ΡΠ΅ΠΌΠ΅Π½Π½ΠΎ Π²ΠΊΠ»ΡΡΠΈΡΠ΅ Π΄Π²Π΅ ΠΏΠ΅ΡΠ΅Π΄Π°ΡΠΈ. ΠΡΠΎ
ΠΏΡΠ΅Π΄ΠΎΡΠ²ΡΠ°ΡΠΈΡ ΠΏΡΠΎΠ²ΠΎΡΠ°ΡΠΈΠ²Π°Π½ΠΈΠ΅ ΠΏΠ΅ΡΠ²ΠΈΡΠ½ΠΎΠ³ΠΎ, Π²ΡΠΎΡΠΈΡΠ½ΠΎΠ³ΠΎ ΠΈ ΠΏΡΠΎΠΌΠ΅ΠΆΡΡΠΎΡΠ½ΠΎΠ³ΠΎ Π²Π°Π»ΠΎΠ² ΠΈ
ΠΏΠΎΠ·Π²ΠΎΠ»ΠΈΡ Π²ΡΠΏΠΎΠ»Π½ΠΈΡΡ ΠΏΠΎΡΠ»Π΅Π΄ΡΡΡΠΈΠ΅ ΠΎΠΏΠ΅ΡΠ°ΡΠΈΠΈ ΠΏΠΎ ΡΠ°Π·Π±ΠΎΡΠΊΠ΅.
6. Π‘Π½ΠΈΠΌΠΈΡΠ΅ ΡΡΠΎΠΏΠΎΡΠ½ΠΎΠ΅ ΠΊΠΎΠ»ΡΡΠΎ Ρ ΠΊΠΎΠ½ΡΠ°
Π²ΡΠΎΡΠΈΡΠ½ΠΎΠ³ΠΎ Π²Π°Π»Π° ΠΊΠΎΡΠΎΠ±ΠΊΠΈ ΠΏΠ΅ΡΠ΅Π΄Π°Ρ.

7. Π Π°Π·ΠΎΠ³Π½ΡΠ² ΡΡΠΎΠΏΠΎΡΠ½ΡΡ ΡΠ°ΠΉΠ±Ρ, ΠΎΡΠ²Π΅ΡΠ½ΠΈΡΠ΅ Π³Π°ΠΉΠΊΡ
Π½Π° Π½Π΅ΡΠΊΠΎΠ»ΡΠΊΠΎ ΠΎΠ±ΠΎΡΠΎΡΠΎΠ², ΡΡΠΎΠ±Ρ ΡΠ΄Π²ΠΈΠ½ΡΡΡ
ΡΠ΅Π½ΡΡΠΈΡΡΡΡΠ΅Π΅ ΠΊΠΎΠ»ΡΡΠΎ ΡΠ»Π°ΡΡΠΈΡΠ½ΠΎΠΉ ΠΌΡΡΡΡ, ΠΈ
ΡΠ½ΠΎΠ²Π° Π·Π°Π²Π΅ΡΠ½ΠΈΡΠ΅ Π³Π°ΠΉΠΊΡ. ΠΡΡΠ°Π»ΠΊΠΈΠ²Π°ΡΠ΅Π»Π΅ΠΌ
Π.40006/1 ΡΠΎ ΡΡΠ΅ΠΌΠ½ΠΈΠΊΠΎΠΌ Π.40005/4 ΡΠ½ΠΈΠΌΠΈΡΠ΅ Ρ
ΠΊΠΎΠ½ΡΠ° Π²ΡΠΎΡΠΈΡΠ½ΠΎΠ³ΠΎ Π²Π°Π»Π° ΡΠ΅Π½ΡΡΠΈΡΡΡΡΠ΅Π΅ ΠΊΠΎΠ»ΡΡΠΎ
ΡΠ»Π°ΡΡΠΈΡΠ½ΠΎΠΉ ΠΌΡΡΡΡ ΠΊΠ°ΡΠ΄Π°Π½Π½ΠΎΠ³ΠΎ Π²Π°Π»Π°.

8. Π‘Π½ΠΈΠΌΠΈΡΠ΅ Ρ ΠΊΠΎΠ½ΡΠ° Π²ΡΠΎΡΠΈΡΠ½ΠΎΠ³ΠΎ Π²Π°Π»Π°
ΡΠΏΠ»ΠΎΡΠ½ΠΈΡΠ΅Π»Ρ ΡΠ΅Π½ΡΡΠΈΡΡΡΡΠ΅Π³ΠΎ ΠΊΠΎΠ»ΡΡΠ° ΡΠ»Π°ΡΡΠΈΡΠ½ΠΎΠΉ
ΠΌΡΡΡΡ Ρ ΠΏΡΡΠΆΠΈΠ½ΠΎΠΉ, ΠΎΡΠ²Π΅ΡΠ½ΠΈΡΠ΅ Π³Π°ΠΉΠΊΡ 4 ΠΈ
ΡΡΠ΅ΠΌΠ½ΠΈΠΊΠΎΠΌ Π.40005/3/9Π/9Π‘ 2 ΡΠ½ΠΈΠΌΠΈΡΠ΅ ΡΠ»Π°Π½Π΅Ρ
ΡΠ»Π°ΡΡΠΈΡΠ½ΠΎΠΉ ΠΌΡΡΡΡ 1 (3 β ΠΏΠ»Π°Π½ΠΊΠ° ΡΡΠ΅ΠΌΠ½ΠΈΠΊΠ°).

9. ΠΡΠ΅ΠΆΠ΄Π΅ ΡΠ΅ΠΌ ΡΠ½ΠΈΠΌΠ°ΡΡ Π·Π°Π΄Π½ΡΡ ΠΊΡΡΡΠΊΡ,
ΡΡΡΠ°Π½ΠΎΠ²ΠΈΡΠ΅ ΡΡΡΠ°Π³ ΠΏΠ΅ΡΠ΅ΠΊΠ»ΡΡΠ΅Π½ΠΈΡ ΠΏΠ΅ΡΠ΅Π΄Π°Ρ Π²
Π½Π΅ΠΉΡΡΠ°Π»ΡΠ½ΠΎΠ΅ ΠΏΠΎΠ»ΠΎΠΆΠ΅Π½ΠΈΠ΅, ΠΎΡΠ²Π΅ΡΠ½ΠΈΡΠ΅ Π³Π°ΠΉΠΊΠΈ
ΠΊΡΠ΅ΠΏΠ»Π΅Π½ΠΈΡ ΠΌΠ΅Ρ
Π°Π½ΠΈΠ·ΠΌΠ° Π²ΡΠ±ΠΎΡΠ° ΠΏΠ΅ΡΠ΅Π΄Π°Ρ ΠΈ
ΡΠ½ΠΈΠΌΠΈΡΠ΅ ΡΡΡΠ°Π³ ΠΏΠ΅ΡΠ΅ΠΊΠ»ΡΡΠ΅Π½ΠΈΡ ΠΏΠ΅ΡΠ΅Π΄Π°Ρ Π² ΡΠ±ΠΎΡΠ΅ Ρ
ΠΌΠ΅Ρ
Π°Π½ΠΈΠ·ΠΌΠΎΠΌ Π²ΡΠ±ΠΎΡΠ°. ΠΠ΄Π½Π° ΠΈΠ· Π³Π°Π΅ΠΊ ΠΊΡΠ΅ΠΏΠ»Π΅Π½ΠΈΡ
ΠΊΡΡΡΠΊΠΈ ΠΎΡΠ²Π΅ΡΡΡΠ²Π°Π΅ΡΡΡ ΠΈΠ·Π½ΡΡΡΠΈ ΠΊΠ°ΡΡΠ΅ΡΠ°
ΠΊΠΎΡΠΎΠ±ΠΊΠΈ ΠΏΠ΅ΡΠ΅Π΄Π°Ρ ΠΏΡΠΈ ΡΠ½ΡΡΠΎΠΉ Π½ΠΈΠΆΠ½Π΅ΠΉ ΠΊΡΡΡΠΊΠ΅.
ΠΡΠΈ ΡΠ½ΡΡΠΈΠΈ Π·Π°Π΄Π½Π΅ΠΉ ΠΊΡΡΡΠΊΠΈ Π΅Π΅ Π½Π΅ΠΎΠ±Ρ
ΠΎΠ΄ΠΈΠΌΠΎ
ΠΏΠΎΠ΄Π°Π²Π°ΡΡ Π½Π΅ ΡΠΎΠ»ΡΠΊΠΎ Π½Π°Π·Π°Π΄, Π½ΠΎ ΠΈ ΠΏΠΎΠ²ΠΎΡΠ°ΡΠΈΠ²Π°ΡΡ,
ΡΡΠΎΠ±Ρ ΠΈΡΠΊΠ»ΡΡΠΈΡΡ Π΅Π΅ Π·Π°Π΄Π΅Π²Π°Π½ΠΈΠ΅ Π·Π° Π±Π»ΠΎΠΊ
ΡΠ΅ΡΡΠ΅ΡΠ΅Π½ Π·Π°Π΄Π½Π΅Π³ΠΎ Ρ
ΠΎΠ΄Π° ΠΈ ΠΏΡΡΠΎΠΉ ΠΏΠ΅ΡΠ΅Π΄Π°ΡΠΈ.

10. Π‘Π½ΠΈΠΌΠΈΡΠ΅ Ρ Π²ΡΠΎΡΠΈΡΠ½ΠΎΠ³ΠΎ Π²Π°Π»Π° Π²Π½ΡΡΡΠ΅Π½Π½Π΅Π³ΠΎ ΠΊΠΎΠ»ΡΡΠ° Π·Π°Π΄Π½Π΅Π³ΠΎ ΠΏΠΎΠ΄ΡΠΈΠΏΠ½ΠΈΠΊΠ° 43 ΡΠ°ΡΠΏΠΎΡΠ½ΡΡ
Π²ΡΡΠ»ΠΊΡ 44 ΠΏΠΎΠ΄ΡΠΈΠΏΠ½ΠΈΠΊΠ° (ΡΠΌ. ΡΠΈΡ. ΠΠΎΡΠΎΠ±ΠΊΠ° ΠΏΠ΅ΡΠ΅Π΄Π°Ρ).
11. ΠΡΠ»Π°Π±ΡΡΠ΅ Π±ΠΎΠ»ΡΡ ΠΊΡΠ΅ΠΏΠ»Π΅Π½ΠΈΡ ΠΊΡΡΡΠΊΠΈ 5,
ΠΎΡΠ²Π΅ΡΠ½ΠΈΡΠ΅ Π±ΠΎΠ»ΡΡ 2 ΠΈ 4 ΠΊΡΠ΅ΠΏΠ»Π΅Π½ΠΈΡ Π±Π»ΠΎΠΊΠ°
ΡΠ΅ΡΡΠ΅ΡΠ΅Π½ ΠΈ Π²ΠΈΠ»ΠΊΠΈ Π²ΠΊΠ»ΡΡΠ΅Π½ΠΈΡ ΠΏΡΡΠΎΠΉ ΠΏΠ΅ΡΠ΅Π΄Π°ΡΠΈ ΠΈ
Π·Π°Π΄Π½Π΅Π³ΠΎ Ρ
ΠΎΠ΄Π°. (1 β ΠΏΡΠΎΠΌΠ΅ΠΆΡΡΠΎΡΠ½Π°Ρ ΡΠ΅ΡΡΠ΅ΡΠ½Ρ
Π·Π°Π΄Π½Π΅Π³ΠΎ Ρ
ΠΎΠ΄Π°, 3 β ΡΡΠΎΠΊ Π²ΠΈΠ»ΠΊΠΈ)

12. Π‘Π½ΠΈΠΌΠΈΡΠ΅ ΠΌΠ°ΡΠ»ΠΎΠΎΡΡΠ°ΠΆΠ°ΡΠ΅Π»ΡΠ½ΡΡ ΡΠ°ΠΉΠ±Ρ 45 (ΡΠΌ. ΡΠΈΡ. ΠΠΎΡΠΎΠ±ΠΊΠ° ΠΏΠ΅ΡΠ΅Π΄Π°Ρ).
13. Π‘Π½ΠΈΠΌΠΈΡΠ΅ Π²ΡΡΠ»ΠΊΡ 1 ΡΠ΅ΡΡΠ΅ΡΠ½ΠΈ ΠΏΡΡΠΎΠΉ ΠΏΠ΅ΡΠ΅Π΄Π°ΡΠΈ.

14. ΠΡΠ½ΡΡΠ΅ ΡΡΠΎΠΊ 1 ΠΈΠ· Π²ΠΈΠ»ΠΊΠΈ 2. ΠΡΠΈ ΡΡΠΎΠΌ ΡΠΎ
ΡΡΠΎΠΊΠ° ΡΠ½ΠΈΠΌΠ°Π΅ΡΡΡ Π΄ΠΈΡΡΠ°Π½ΡΠΈΠΎΠ½Π½Π°Ρ Π²ΡΡΠ»ΠΊΠ° 3.
ΠΠ°ΡΠ΅ΠΌ ΡΠ½ΠΈΠΌΠΈΡΠ΅ ΡΠΎ ΡΠ»ΠΈΡ ΠΏΡΠΎΠΌΠ΅ΠΆΡΡΠΎΡΠ½ΠΎΠ³ΠΎ Π²Π°Π»Π°
Π±Π»ΠΎΠΊ ΡΠ΅ΡΡΠ΅ΡΠ΅Π½ 4.

15. Π‘Π½ΠΈΠΌΠΈΡΠ΅ ΠΎΠ΄Π½ΠΎΠ²ΡΠ΅ΠΌΠ΅Π½Π½ΠΎ ΠΏΡΠΎΠΌΠ΅ΠΆΡΡΠΎΡΠ½ΡΡ
ΡΠ΅ΡΡΠ΅ΡΠ½Ρ 1 Π·Π°Π΄Π½Π΅Π³ΠΎ Ρ
ΠΎΠ΄Π° Ρ ΠΎΡΠΈ, ΡΠ΅ΡΡΠ΅ΡΠ½Ρ 3 Π²
ΡΠ±ΠΎΡΠ΅ Ρ ΠΌΡΡΡΠΎΠΉ 2 ΠΈ Π²ΠΈΠ»ΠΊΠΎΠΉ 4 Ρ Π²ΡΠΎΡΠΈΡΠ½ΠΎΠ³ΠΎ Π²Π°Π»Π°.

16. Π‘ ΠΏΠΎΠΌΠΎΡΡΡ ΡΠΈΠ³ΡΡΠ½ΡΡ
ΠΎΠΏΡΠ°Π²ΠΎΠΊ (ΡΠΈΠΏΠ°
ΠΎΡΠ²Π΅ΡΡΠΎΠΊ) ΡΠ½ΠΈΠΌΠΈΡΠ΅ ΡΠΎ ΡΠΏΠΎΠ½ΠΊΠΈ ΡΡΡΠΏΠΈΡΡ 4
ΡΠΈΠ½Ρ
ΡΠΎΠ½ΠΈΠ·Π°ΡΠΎΡΠ° ΠΏΡΡΠΎΠΉ ΠΏΠ΅ΡΠ΅Π΄Π°ΡΠΈ ΠΈ Π²Π΅Π΄ΠΎΠΌΡΡ
ΡΠ΅ΡΡΠ΅ΡΠ½Ρ 2 (1 β ΠΏΡΠΎΠΌΠ΅ΠΆΡΡΠΎΡΠ½ΡΠΉ Π²Π°Π»
ΡΠΈΠ½Ρ
ΡΠΎΠ½ΠΈΠ·Π°ΡΠΎΡΠ° V ΠΏΠ΅ΡΠ΅Π΄Π°ΡΠΈ, 3 β ΠΎΡΡ
ΠΏΡΠΎΠΌΠ΅ΠΆΡΡΠΎΡΠ½ΠΎΠΉ ΡΠ΅ΡΡΠ΅ΡΠ½ΠΈ Π·Π°Π΄Π½Π΅Π³ΠΎ Ρ
ΠΎΠ΄Π°; 5 β
Π²ΡΠΎΡΠΈΡΠ½ΡΠΉ Π²Π°Π», 6 β ΡΡΠΎΠΊ Π²ΠΈΠ»ΠΊΠΈ Π²ΠΊΠ»ΡΡΠ΅Π½ΠΈΡ I ΠΈ II
ΠΏΠ΅ΡΠ΅Π΄Π°Ρ, 7 β ΡΡΠΎΠΊ Π²ΠΈΠ»ΠΊΠΈ Π²ΠΊΠ»ΡΡΠ΅Π½ΠΈΡ III ΠΈ IV).

17. Π‘ ΠΏΠΎΠΌΠΎΡΡΡ ΡΠΈΠ³ΡΡΠ½ΡΡ
ΠΎΠΏΡΠ°Π²ΠΎΠΊ (ΡΠΈΠΏΠ° ΠΎΡΠ²Π΅ΡΡΠΎΠΊ) ΠΈ ΡΡΠ΅ΡΠΆΠ½Π΅Π²ΡΡ
Π²ΡΠΊΠΎΠ»ΠΎΡΠΎΠΊ Π²ΡΠ½ΡΡΠ΅ ΠΈΠ·
ΠΊΠ°ΡΡΠ΅ΡΠ° ΠΊΠΎΡΠΎΠ±ΠΊΠΈ ΠΏΠ΅ΡΠ΅Π΄Π°Ρ ΠΏΠ΅ΡΠ΅Π΄Π½ΠΈΠΉ ΠΈ Π·Π°Π΄Π½ΠΈΠΉ ΠΏΠΎΠ΄ΡΠΈΠΏΠ½ΠΈΠΊΠΈ ΠΏΡΠΎΠΌΠ΅ΠΆΡΡΠΎΡΠ½ΠΎΠ³ΠΎ Π²Π°Π»Π°. ΠΠ°
Π²Π½ΡΡΡΠ΅Π½Π½ΠΈΡ
ΠΊΠΎΠ»ΡΡΠ°Ρ
Π΄Π²ΡΡ
ΡΡΠ΄Π½ΠΎΠ³ΠΎ ΠΏΠΎΠ΄ΡΠΈΠΏΠ½ΠΈΠΊΠ° Π½Π°Π½Π΅ΡΠΈΡΠ΅ ΠΌΠ΅ΡΠΊΠΈ, ΠΏΠΎ ΠΊΠΎΡΠΎΡΡΠΌ ΡΡΠΈ ΠΊΠΎΠ»ΡΡΠ°
ΡΡΡΠ°Π½Π°Π²Π»ΠΈΠ²Π°ΠΉΡΠ΅ Π½Π° ΠΏΡΠ΅ΠΆΠ½ΠΈΠ΅ ΠΌΠ΅ΡΡΠ° Π² Π½Π°ΡΡΠΆΠ½ΠΎΠΌ ΠΊΠΎΠ»ΡΡΠ΅ ΠΏΠΎΠ΄ΡΠΈΠΏΠ½ΠΈΠΊΠ°.
18. ΠΡΠ½ΡΡΠ΅ ΠΈΠ· ΠΊΠ°ΡΡΠ΅ΡΠ° ΠΊΠΎΡΠΎΠ±ΠΊΠΈ ΠΏΠ΅ΡΠ΅Π΄Π°Ρ
ΠΏΡΠΎΠΌΠ΅ΠΆΡΡΠΎΡΠ½ΡΠΉ Π²Π°Π», Π½Π°ΠΊΠ»ΠΎΠ½ΡΡ Π΅Π³ΠΎ.

19. ΠΡΠ½ΡΡΠ΅ ΠΈΠ· ΠΊΠ°ΡΡΠ΅ΡΠ° ΠΊΠΎΡΠΎΠ±ΠΊΠΈ ΠΏΠ΅ΡΠ΅Π΄Π°Ρ ΠΏΠΎΠΎΡΠ΅ΡΠ΅Π΄Π½ΠΎ ΡΡΠΎΠΊΠΈ Π²ΠΈΠ»ΠΎΠΊ ΠΏΠ΅ΡΠ΅ΠΊΠ»ΡΡΠ΅Π½ΠΈΡ I, II, III ΠΈ IV
ΠΏΠ΅ΡΠ΅Π΄Π°Ρ, ΠΏΡΠ΅Π΄Π²Π°ΡΠΈΡΠ΅Π»ΡΠ½ΠΎ ΠΎΡΠ²Π΅ΡΠ½ΡΠ² Π±ΠΎΠ»ΡΡ ΠΊΡΠ΅ΠΏΠ»Π΅Π½ΠΈΡ Π²ΠΈΠ»ΠΎΠΊ. ΠΡΠ½ΠΈΠΌΠ°Ρ ΡΡΠΎΠΊΠΈ,
ΠΎΠ΄Π½ΠΎΠ²ΡΠ΅ΠΌΠ΅Π½Π½ΠΎ ΡΠ΄Π°Π»ΠΈΡΠ΅ ΡΡΠΈ Π±Π»ΠΎΠΊΠΈΡΠΎΠ²ΠΎΡΠ½ΡΡ
ΡΡΡ
Π°ΡΡ 6 (ΡΠΌ. ΡΠΈΡ. ΠΡΠΈΠ²ΠΎΠ΄ ΠΏΠ΅ΡΠ΅ΠΊΠ»ΡΡΠ΅Π½ΠΈΡ
ΠΏΠ΅ΡΠ΅Π΄Π°Ρ).
20. Π‘Π½ΠΈΠΌΠΈΡΠ΅ ΡΡΠΎΠΏΠΎΡΠ½ΡΡ ΠΏΠ»Π°ΡΡΠΈΠ½Ρ
ΠΏΡΠΎΠΌΠ΅ΠΆΡΡΠΎΡΠ½ΠΎΠ³ΠΎ ΠΏΠΎΠ΄ΡΠΈΠΏΠ½ΠΈΠΊΠ° Π²ΡΠΎΡΠΈΡΠ½ΠΎΠ³ΠΎ Π²Π°Π»Π°.
ΠΡΠ²Π΅ΡΠ½ΠΈΡΠ΅ Π³Π°ΠΉΠΊΡ ΠΊΡΠ΅ΠΏΠ»Π΅Π½ΠΈΡ ΠΎΡΠΈ ΠΏΡΠΎΠΌΠ΅ΠΆΡΡΠΎΡΠ½ΠΎΠΉ
ΡΠ΅ΡΡΠ΅ΡΠ½ΠΈ Π·Π°Π΄Π½Π΅Π³ΠΎ Ρ
ΠΎΠ΄Π° ΠΈ ΡΠ½ΠΈΠΌΠΈΡΠ΅ Π΅Π΅ (ΡΡΡΠ΅Π»ΠΊΠΎΠΉ
ΠΏΠΎΠΊΠ°Π·Π°Π½ΠΎ Π½Π°ΠΏΡΠ°Π²Π»Π΅Π½ΠΈΠ΅ ΡΠ΄Π°ΡΠ½ΠΎΠ³ΠΎ Ρ
ΠΎΠ΄Π° ΠΎΠ±ΠΎΠΉΠΌΡ
ΠΎΡΠ²Π΅ΡΡΠΊΠΈ ΠΏΡΠΈ ΡΠ΄Π°ΡΠ΅ ΠΌΠΎΠ»ΠΎΡΠΊΠΎΠΌ).

21. Π‘ ΠΏΠΎΠΌΠΎΡΡΡ ΠΎΠΏΡΠ°Π²ΠΎΠΊ (ΡΠΈΠΏΠ° ΠΎΡΠ²Π΅ΡΡΠΎΠΊ) Π²ΡΠ½ΡΡΠ΅
ΠΏΠ΅ΡΠ²ΠΈΡΠ½ΡΠΉ Π²Π°Π» Π²ΠΌΠ΅ΡΡΠ΅ Ρ ΠΏΠΎΠ΄ΡΠΈΠΏΠ½ΠΈΠΊΠΎΠΌ ΠΈ
ΠΊΠΎΠ»ΡΡΠΎΠΌ ΡΠΈΠ½Ρ
ΡΠΎΠ½ΠΈΠ·Π°ΡΠΎΡΠ° ΠΈ ΡΠ½ΠΈΠΌΠΈΡΠ΅ ΠΈΠ³ΠΎΠ»ΡΡΠ°ΡΡΠΉ
ΠΏΠΎΠ΄ΡΠΈΠΏΠ½ΠΈΠΊ Ρ ΠΏΠ΅ΡΠ΅Π΄Π½Π΅Π³ΠΎ ΠΊΠΎΠ½ΡΠ° Π²ΡΠΎΡΠΈΡΠ½ΠΎΠ³ΠΎ Π²Π°Π»Π°.

22. ΠΡΠ±Π΅ΠΉΡΠ΅ ΠΈΠ· ΠΏΡΠΎΠΌΠ΅ΠΆΡΡΠΎΡΠ½ΠΎΠ³ΠΎ ΠΏΠΎΠ΄ΡΠΈΠΏΠ½ΠΈΠΊΠ°
Π²ΡΠΎΡΠΈΡΠ½ΡΠΉ Π²Π°Π», Π²ΡΠ½ΡΡΠ΅ ΠΏΡΠΎΠΌΠ΅ΠΆΡΡΠΎΡΠ½ΡΠΉ
ΠΏΠΎΠ΄ΡΠΈΠΏΠ½ΠΈΠΊ ΠΈ, Π½Π°ΠΊΠ»ΠΎΠ½ΠΈΠ², ΠΈΠ·Π²Π»Π΅ΠΊΠΈΡΠ΅ ΠΈΠ· ΠΊΠ°ΡΡΠ΅ΡΠ°
Π²ΡΠΎΡΠΈΡΠ½ΡΠΉ Π²Π°Π» Π² ΡΠ±ΠΎΡΠ΅ Ρ ΡΠ΅ΡΡΠ΅ΡΠ½ΡΠΌΠΈ,
ΠΌΡΡΡΠ°ΠΌΠΈ ΠΈ ΠΊΠΎΠ»ΡΡΠ°ΠΌΠΈ ΡΠΈΠ½Ρ
ΡΠΎΠ½ΠΈΠ·Π°ΡΠΎΡΠΎΠ².
Π‘Π½ΠΈΠΌΠΈΡΠ΅ Ρ Π²Π°Π»Π° ΠΌΡΡΡΡ ΡΠΈΠ½Ρ
ΡΠΎΠ½ΠΈΠ·Π°ΡΠΎΡΠ° III ΠΈ IV
ΠΏΠ΅ΡΠ΅Π΄Π°Ρ.

23. Π Π°Π·Π±Π΅ΡΠΈΡΠ΅ ΠΏΠ΅ΡΠ²ΠΈΡΠ½ΡΠΉ Π²Π°Π» (ΡΠΌ. ΡΠΈΡ. ΠΠ΅ΡΠ°Π»ΠΈ ΠΏΠ΅ΡΠ²ΠΈΡΠ½ΠΎΠ³ΠΎ Π²Π°Π»Π°):
β ΡΠ½ΠΈΠΌΠΈΡΠ΅ ΡΡΠΎΠΏΠΎΡΠ½ΠΎΠ΅ ΠΊΠΎΠ»ΡΡΠΎ 7, Π±Π»ΠΎΠΊΠΈΡΡΡΡΠ΅Π΅ ΠΊΠΎΠ»ΡΡΠΎ 6 ΠΈ ΠΏΡΡΠΆΠΈΠ½Ρ 5 ΡΠΈΠ½Ρ
ΡΠΎΠ½ΠΈΠ·Π°ΡΠΎΡΠ°;
β ΡΡΡΠ°Π½ΠΎΠ²ΠΈΡΠ΅ Π²Π°Π» Π½Π° ΠΏΡΠ΅ΡΡ ΠΈ, ΡΠΆΠ°Π² ΠΎΠΏΡΠ°Π²ΠΊΠΎΠΉ 41.7816.4069 ΠΏΡΡΠΆΠΈΠ½Π½ΡΡ ΡΠ°ΠΉΠ±Ρ 2,
ΡΠ½ΠΈΠΌΠΈΡΠ΅ ΡΡΠΎΠΏΠΎΡΠ½ΠΎΠ΅ ΠΊΠΎΠ»ΡΡΠΎ 1, Π° Π·Π°ΡΠ΅ΠΌ ΠΏΡΡΠΆΠΈΠ½Π½ΡΡ ΡΠ°ΠΉΠ±Ρ ΠΈ ΠΏΠΎΠ΄ΡΠΈΠΏΠ½ΠΈΠΊ 3.
24. Π Π°Π·Π±Π΅ΡΠΈΡΠ΅ Π²ΡΠΎΡΠΈΡΠ½ΡΠΉ Π²Π°Π» (ΡΠΌ. ΡΠΈΡ. ΠΠ΅ΡΠ°Π»ΠΈ Π²ΡΠΎΡΠΈΡΠ½ΠΎΠ³ΠΎ Π²Π°Π»Π°).Π‘Π½ΠΈΠΌΠΈΡΠ΅ Ρ Π·Π°Π΄Π½Π΅ΠΉ
ΡΡΠΎΡΠΎΠ½Ρ Π²Π°Π»Π° ΡΠ΅ΡΡΠ΅ΡΠ½Ρ 11 ΠΏΠ΅ΡΠ²ΠΎΠΉ ΠΏΠ΅ΡΠ΅Π΄Π°ΡΠΈ Ρ Π²ΡΡΠ»ΠΊΠΎΠΉ 12, ΡΡΡΠΏΠΈΡΡ 3 ΡΠΎ ΡΠΊΠΎΠ»ΡΠ·ΡΡΠ΅ΠΉ
ΠΌΡΡΡΠΎΠΉ 4 ΠΏΠ΅ΡΠ΅ΠΊΠ»ΡΡΠ΅Π½ΠΈΡ I ΠΈ II ΠΏΠ΅ΡΠ΅Π΄Π°Ρ, ΡΠ΅ΡΡΠ΅ΡΠ½Ρ 10 Π²ΡΠΎΡΠΎΠΉ ΠΏΠ΅ΡΠ΅Π΄Π°ΡΠΈ Π²ΠΌΠ΅ΡΡΠ΅ Ρ
Π±Π»ΠΎΠΊΠΈΡΡΡΡΠΈΠΌ ΠΊΠΎΠ»ΡΡΠΎΠΌ 5 ΡΠΈΠ½Ρ
ΡΠΎΠ½ΠΈΠ·Π°ΡΠΎΡΠ°.
25. Π£ΡΡΠ°Π½ΠΎΠ²ΠΈΡΠ΅ Π²ΡΠΎΡΠΈΡΠ½ΡΠΉ Π²Π°Π» Ρ ΠΎΠΏΡΠ°Π²ΠΊΠΎΠΉ
41.7816.4069 (1) Π½Π° ΠΏΡΠ΅ΡΡ, ΠΏΠΎΠ΄Π»ΠΎΠΆΠΈΡΠ΅ ΠΏΠΎΠ΄
ΡΠ΅ΡΡΠ΅ΡΠ½Ρ III ΠΏΠ΅ΡΠ΅Π΄Π°ΡΠΈ ΠΎΠΏΠΎΡΠ½ΡΠ΅ ΠΏΠΎΠ»ΡΠΊΠΎΠ»ΡΡΠ° 3 ΠΈ,
Π½Π°ΠΆΠΈΠΌΠ°Ρ ΠΎΠΏΡΠ°Π²ΠΊΠΎΠΉ Π½Π° ΠΏΡΡΠΆΠΈΠ½Π½ΡΡ ΡΠ°ΠΉΠ±Ρ,
ΡΠ½ΠΈΠΌΠΈΡΠ΅ ΡΡΠΎΠΏΠΎΡΠ½ΠΎΠ΅ ΠΊΠΎΠ»ΡΡΠΎ 2, Π·Π°ΡΠ΅ΠΌ ΠΏΡΡΠΆΠΈΠ½Π½ΡΡ
ΡΠ°ΠΉΠ±Ρ 4, ΡΡΡΠΏΠΈΡΡ ΡΠΊΠΎΠ»ΡΠ·ΡΡΠ΅ΠΉ ΠΌΡΡΡΡ
ΠΏΠ΅ΡΠ΅ΠΊΠ»ΡΡΠ΅Π½ΠΈΡ III ΠΈ IV ΠΏΠ΅ΡΠ΅Π΄Π°Ρ ΠΈ ΡΠ΅ΡΡΠ΅ΡΠ½Ρ III
ΠΏΠ΅ΡΠ΅Π΄Π°ΡΠΈ. ΠΡΠΈ Π½Π΅ΠΎΠ±Ρ
ΠΎΠ΄ΠΈΠΌΠΎΡΡΠΈ ΡΠ°Π·Π±Π΅ΡΠΈΡΠ΅ ΡΡΡΠ°Π³
ΠΈ ΠΌΠ΅Ρ
Π°Π½ΠΈΠ·ΠΌ Π²ΡΠ±ΠΎΡΠ° ΠΏΠ΅ΡΠ΅Π΄Π°Ρ.

26. Π‘Π½ΠΈΠΌΠΈΡΠ΅ Π·Π°ΡΠΈΡΠ½ΡΠΉ ΡΠ΅Ρ
ΠΎΠ» 10, ΡΡΠΎΠΏΠΎΡΠ½ΠΎΠ΅ ΠΈ ΡΠΏΠΎΡΠ½ΠΎΠ΅ ΠΊΠΎΠ»ΡΡΠ° 6 ΠΈ 7, ΠΏΡΡΠΆΠΈΠ½Ρ 5 ΠΈ
ΡΡΠ΅ΡΠΈΡΠ΅ΡΠΊΡΡ ΡΠ°ΠΉΠ±Ρ 4 Ρ ΡΡΡΠ°Π³Π° ΠΏΠ΅ΡΠ΅ΠΊΠ»ΡΡΠ΅Π½ΠΈΡ ΠΏΠ΅ΡΠ΅Π΄Π°Ρ (ΡΠΌ. ΡΠΈΡ. ΠΠ΅ΡΠ°Π»ΠΈ ΡΡΡΠ°Π³Π° ΠΈ
ΠΌΠ΅Ρ
Π°Π½ΠΈΠ·ΠΌΠ° Π²ΡΠ±ΠΎΡΠ° ΠΏΠ΅ΡΠ΅Π΄Π°Ρ).
27. ΠΡΠΌΠ΅ΡΡΡΠ΅ Π²ΠΈΠ·ΡΠ°Π»ΡΠ½ΠΎ ΡΠ°ΡΠΏΠΎΠ»ΠΎΠΆΠ΅Π½ΠΈΠ΅ Π΄Π΅ΡΠ°Π»Π΅ΠΉ ΠΎΡΠ½ΠΎΡΠΈΡΠ΅Π»ΡΠ½ΠΎ ΡΠΈΡΠΊΠΈ (Π), Π½Π°Π½Π΅ΡΠ΅Π½Π½ΠΎΠΉ Π½Π°
Π½Π°ΠΏΡΠ°Π²Π»ΡΡΡΠ΅ΠΉ ΠΏΠ»Π°ΡΡΠΈΠ½Π΅, ΡΡΠΎΠ±Ρ ΠΏΡΠΈ ΡΠ±ΠΎΡΠΊΠ΅ ΡΠΎΠ΅Π΄ΠΈΠ½ΠΈΡΡ Π΄Π΅ΡΠ°Π»ΠΈ Π² ΡΠΎΠΌ ΠΆΠ΅ ΠΏΠΎΠ»ΠΎΠΆΠ΅Π½ΠΈΠΈ (ΡΠΌ.
ΡΠΈΡ. ΠΠ΅Ρ
Π°Π½ΠΈΠ·ΠΌ Π²ΡΠ±ΠΎΡΠ° ΠΏΠ΅ΡΠ΅Π΄Π°Ρ).ΠΡΠ²Π΅ΡΠ½ΡΠ² Π³Π°ΠΉΠΊΠΈ Ρ Π±ΠΎΠ»ΡΠΎΠ² ΠΊΡΠ΅ΠΏΠ»Π΅Π½ΠΈΡ, ΡΠ°Π·ΡΠ΅Π΄ΠΈΠ½ΠΈΡΠ΅
Π΄Π΅ΡΠ°Π»ΠΈ ΠΌΠ΅Ρ
Π°Π½ΠΈΠ·ΠΌΠ° Π²ΡΠ±ΠΎΡΠ° ΠΏΠ΅ΡΠ΅Π΄Π°Ρ ΠΈ ΡΠ½ΠΈΠΌΠΈΡΠ΅ ΡΡΡΠ°Π³ 9, Π΅Π³ΠΎ ΡΠ°ΡΠΎΠ²ΡΡ ΠΎΠΏΠΎΡΡ 4 ΠΈ
ΡΠ΅Π·ΠΈΠ½ΠΎΠ²ΡΠ΅ ΡΠΏΠ»ΠΎΡΠ½ΠΈΡΠ΅Π»ΡΠ½ΡΠ΅ ΠΊΠΎΠ»ΡΡΠ° 15.
Β
Π‘Π±ΠΎΡΠΊΠ°
ΠΠΠ Π―ΠΠΠ ΠΠ«ΠΠΠΠΠΠΠΠ―
1. Π‘Π±ΠΎΡΠΊΡ ΠΊΠΎΡΠΎΠ±ΠΊΠΈ ΠΏΠ΅ΡΠ΅Π΄Π°Ρ ΠΏΡΠΎΠ²ΠΎΠ΄ΠΈΡΠ΅ Π² ΠΏΠΎΡΠ»Π΅Π΄ΠΎΠ²Π°ΡΠ΅Π»ΡΠ½ΠΎΡΡΠΈ, ΠΎΠ±ΡΠ°ΡΠ½ΠΎΠΉ ΡΠ°Π·Π±ΠΎΡΠΊΠ΅.
2. Π£ΡΡΠΈΡΠ΅, ΡΡΠΎ ΠΎΡΡ ΠΏΡΠΎΠΌΠ΅ΠΆΡΡΠΎΡΠ½ΠΎΠΉ ΡΠ΅ΡΡΠ΅ΡΠ½ΠΈ Π·Π°Π΄Π½Π΅Π³ΠΎ Ρ
ΠΎΠ΄Π° ΠΊΡΠ΅ΠΏΠΈΡΡΡ Π΄ΠΎ ΡΡΡΠ°Π½ΠΎΠ²ΠΊΠΈ Π²Π°Π»ΠΎΠ²
Π² ΠΊΠ°ΡΡΠ΅Ρ ΠΊΠΎΡΠΎΠ±ΠΊΠΈ ΠΏΠ΅ΡΠ΅Π΄Π°Ρ ΠΌΠΎΠΌΠ΅Π½ΡΠΎΠΌ 78 ΠΒ·ΠΌ (7,8 ΠΊΠ³ΡΒ·ΠΌ).
3. ΠΠ΅ΡΠ΅Π΄ ΡΡΡΠ°Π½ΠΎΠ²ΠΊΠΎΠΉ ΡΡΠΎΠΊΠ° Π²ΠΈΠ»ΠΊΠΈ Π²ΠΊΠ»ΡΡΠ΅Π½ΠΈΡ ΠΏΡΡΠΎΠΉ ΠΏΠ΅ΡΠ΅Π΄Π°ΡΠΈ ΠΈ Π·Π°Π΄Π½Π΅Π³ΠΎ Ρ
ΠΎΠ΄Π° Π² ΠΊΠ°ΡΡΠ΅Ρ,
ΡΡΡΠ°Π½ΠΎΠ²ΠΈΡΠ΅ Π½Π° Π½Π΅Π³ΠΎ Π΄ΠΈΡΡΠ°Π½ΡΠΈΠΎΠ½Π½ΡΡ Π²ΡΡΠ»ΠΊΡ.
4. ΠΠ½ΡΡΡΠ΅Π½Π½Π΅Π΅ ΠΊΠΎΠ»ΡΡΠΎ ΠΏΠΎΠ΄ΡΠΈΠΏΠ½ΠΈΠΊΠ° Π½Π°ΠΏΡΠ΅ΡΡΠΎΠ²ΡΠ²Π°Π΅ΡΡΡ Π½Π° Π±Π»ΠΎΠΊ ΡΠ΅ΡΡΠ΅ΡΠ΅Π½ ΠΏΡΡΠΎΠΉ ΠΏΠ΅ΡΠ΅Π΄Π°ΡΠΈ
ΠΈ Π·Π°Π΄Π½Π΅Π³ΠΎ Ρ
ΠΎΠ΄Π°, Π° Π½Π°ΡΡΠΆΠ½ΠΎΠ΅ β Π² Π³Π½Π΅Π·Π΄ΠΎ Π·Π°Π΄Π½Π΅ΠΉ ΠΊΡΡΡΠΊΠΈ.
5. ΠΠ°Π΄Π½ΠΈΠΉ ΠΏΠΎΠ΄ΡΠΈΠΏΠ½ΠΈΠΊ Π²ΡΠΎΡΠΈΡΠ½ΠΎΠ³ΠΎ Π²Π°Π»Π° Π½Π°ΠΏΡΠ΅ΡΡΠΎΠ²ΡΠ²Π°Π΅ΡΡΡ Π½Π° Π²Π°Π» Π΄Π»Ρ ΠΎΠ±Π»Π΅Π³ΡΠ΅Π½ΠΈΡ
ΡΡΡΠ°Π½ΠΎΠ²ΠΊΠΈ Π·Π°Π΄Π½Π΅ΠΉ ΠΊΡΡΡΠΊΠΈ.
6. ΠΡΠΎΠΌΠ΅ΠΆΡΡΠΎΡΠ½ΡΡ ΡΠ΅ΡΡΠ΅ΡΠ½Ρ Π·Π°Π΄Π½Π΅Π³ΠΎ Ρ
ΠΎΠ΄Π° 1,
ΡΠ΅ΡΡΠ΅ΡΠ½Ρ 3 ΠΈ Π²ΠΈΠ»ΠΊΡ 4 ΡΡΡΠ°Π½Π°Π²Π»ΠΈΠ²Π°ΠΉΡΠ΅
ΠΎΠ΄Π½ΠΎΠ²ΡΠ΅ΠΌΠ΅Π½Π½ΠΎ (2 β ΠΌΡΡΡΠ° Π²ΠΊΠ»ΡΡΠ΅Π½ΠΈΡ V
ΠΏΠ΅ΡΠ΅Π΄Π°ΡΠΈ). ΠΡΠΈ ΡΠ±ΠΎΡΠΊΠ΅ ΡΡΡΠ°Π³Π° ΠΏΠ΅ΡΠ΅ΠΊΠ»ΡΡΠ΅Π½ΠΈΡ
ΠΏΠ΅ΡΠ΅Π΄Π°Ρ ΠΏΠΎΠΊΡΠΎΠΉΡΠ΅ ΡΠΌΠ°Π·ΠΊΠΎΠΉ ΠΠ‘Π¦-15 ΠΈΠ»ΠΈ ΠΠΈΡΠΎΠ»-24
ΡΠ°ΡΠΎΠ²ΡΡ Π³ΠΎΠ»ΠΎΠ²ΠΊΡ ΠΈΠ»ΠΈ ΡΡΠ΅ΡΡ ΡΠ°ΡΠΎΠ²ΠΎΠΉ ΠΎΠΏΠΎΡΡ.

7. ΠΠΎΠ»Ρ ΠΊΡΠ΅ΠΏΠ»Π΅Π½ΠΈΡ Π±Π»ΠΎΠΊΠ° ΡΠ΅ΡΡΠ΅ΡΠ΅Π½ Π·Π°ΡΡΠ³ΠΈΠ²Π°ΠΉΡΠ΅ ΠΌΠΎΠΌΠ΅Π½ΡΠΎΠΌ 78 ΠΒ·ΠΌ (7,8 ΠΊΠ³ΡΒ·ΠΌ).
8. ΠΡΠΈ ΡΡΡΠ°Π½ΠΎΠ²ΠΊΠ΅ ΠΊΠ°ΡΡΠ΅ΡΠ° ΡΡΠ΅ΠΏΠ»Π΅Π½ΠΈΡ Ρ ΠΏΠ΅ΡΠ΅Π΄Π½Π΅ΠΉ ΠΊΡΡΡΠΊΠΎΠΉ ΠΊΠΎΡΠΎΠ±ΠΊΠΈ ΠΏΠ΅ΡΠ΅Π΄Π°Ρ ΠΎΡΠ²Π΅ΡΡΡΠΈΠ΅ Π²
ΠΏΠ΅ΡΠ΅Π΄Π½Π΅ΠΉ ΠΊΡΡΡΠΊΠ΅ Π΄ΠΎΠ»ΠΆΠ½ΠΎ Π±ΡΡΡ ΡΠ°ΡΠΏΠΎΠ»ΠΎΠΆΠ΅Π½ΠΎ ΡΠ°ΠΊ, ΠΊΠ°ΠΊ ΠΏΠΎΠΊΠ°Π·Π°Π½ΠΎ Π½Π° ΡΠΈΡ. ΠΈΠ· ΠΏ.3.
9. ΠΠ΅ΡΠ΅Π΄ ΡΡΡΠ°Π½ΠΎΠ²ΠΊΠΎΠΉ ΡΠ°Π±ΠΎΡΡΡ ΠΏΠΎΠ²Π΅ΡΡ
Π½ΠΎΡΡΡ ΡΠ°Π»ΡΠ½ΠΈΠΊΠΎΠ² ΠΏΠΎΠΊΡΠΎΠΉΡΠ΅ ΡΠΌΠ°Π·ΠΊΠΎΠΉ ΠΠΈΡΠΎΠ»-24.
10. ΠΡΠΈ ΡΡΡΠ°Π½ΠΎΠ²ΠΊΠ΅ ΡΠ°Π»ΡΠ½ΠΈΠΊΠΎΠ² ΠΈ ΠΏΠΎΠ΄ΡΠΈΠΏΠ½ΠΈΠΊΠΎΠ² ΠΏΠΎΠ»ΡΠ·ΡΠΉΡΠ΅ΡΡ ΡΠ»Π΅Π΄ΡΡΡΠΈΠΌΠΈ ΠΎΠΏΡΠ°Π²ΠΊΠ°ΠΌΠΈ
41.7853.4028, 41.7853.4032, 41.7853.4039.
Β
www.autofizik.ru
Π Π°Π·Π±ΠΎΡΠΊΠ° ΠΈ ΡΠ±ΠΎΡΠΊΠ° ΠΊΠΎΡΠΎΠ±ΠΊΠΈ ΠΏΠ΅ΡΠ΅Π΄Π°Ρ
Π‘Π»ΠΈΠ²Π°Π΅ΠΌ ΠΌΠ°ΡΠ»ΠΎ ΠΈΠ· ΠΊΠΎΡΠΎΠ±ΠΊΠΈ ΠΏΠ΅ΡΠ΅Π΄Π°Ρ, ΡΠ½ΠΈΠΌΠ°Π΅ΠΌ Π²ΠΈΠ»ΠΊΡ ΠΈ ΠΏΠΎΠ΄ΡΠΈΠΏΠ½ΠΈΠΊ Π²ΡΠΊΠ»ΡΡΠ΅Π½ΠΈΡ ΡΡΠ΅ΠΏΠ»Π΅Π½ΠΈΡ (ΡΠΌ. ΡΠΎΠΎΡΠ²Π΅ΡΡΡΠ²ΡΡΡΠΈΠ΅ ΡΠ°Π·Π΄Π΅Π»Ρ).

ΠΠ΅ΠΌΠΎΠ½ΡΠΈΡΡΠ΅ΠΌ ΡΠ»Π°Π½Π΅Ρ ΡΠ»Π°ΡΡΠΈΡΠ½ΠΎΠΉ ΠΌΡΡΡΡ Ρ Π½ΠΎΡΠΊΠ° Π²ΡΠΎΡΠΈΡΠ½ΠΎΠ³ΠΎ Π²Π°Π»Π° (ΡΠΌ. ΠΠ°ΠΌΠ΅Π½Π° ΡΠ°Π»ΡΠ½ΠΈΠΊΠ° Π²ΡΠΎΡΠΈΡΠ½ΠΎΠ³ΠΎ Π²Π°Π»Π°)β¦

β¦ΠΈ Π²ΡΠΊΠ»ΡΡΠ°ΡΠ΅Π»Ρ ΡΠΎΠ½Π°ΡΠ΅ΠΉ Π·Π°Π΄Π½Π΅Π³ΠΎ Ρ ΠΎΠ΄Π° (ΡΠΌ. ΠΠ°ΠΌΠ΅Π½Π° Π²ΡΠΊΠ»ΡΡΠ°ΡΠ΅Π»Ρ ΡΠΎΠ½Π°ΡΠ΅ΠΉ Π·Π°Π΄Π½Π΅Π³ΠΎ Ρ ΠΎΠ΄Π°).
ΠΠ΅Ρ Π°Π½ΠΈΠ·ΠΌ Π²ΡΠ±ΠΎΡΠ° ΠΏΠ΅ΡΠ΅Π΄Π°Ρ ΠΌΠΎΠΆΠ½ΠΎ Π΄Π΅ΠΌΠΎΠ½ΡΠΈΡΠΎΠ²Π°ΡΡ Π½Π° Π°Π²ΡΠΎΠΌΠΎΠ±ΠΈΠ»Π΅, Π½Π΅ ΡΠ½ΠΈΠΌΠ°Ρ ΠΊΠΎΡΠΎΠ±ΠΊΠΈ ΠΏΠ΅ΡΠ΅Π΄Π°Ρ. ΠΠ»Ρ Π½Π°Π³Π»ΡΠ΄Π½ΠΎΡΡΠΈ ΡΡΠΈ ΠΎΠΏΠ΅ΡΠ°ΡΠΈΠΈ Π²ΡΠΏΠΎΠ»Π½ΡΠ΅ΠΌ Π½Π° ΡΠ½ΡΡΠΎΠΉ ΠΊΠΎΡΠΎΠ±ΠΊΠ΅ ΠΏΠ΅ΡΠ΅Π΄Π°Ρ.

Π‘Π½ΠΈΠΌΠ°Π΅ΠΌ ΠΌΠ°Π½ΠΆΠ΅ΡΡ ΠΌΠ΅Ρ Π°Π½ΠΈΠ·ΠΌΠ° Π²ΡΠ±ΠΎΡΠ° ΠΏΠ΅ΡΠ΅Π΄Π°Ρ.
Π£ΡΡΠ°Π½Π°Π²Π»ΠΈΠ²Π°Π΅ΠΌ ΡΡΡΠ°Π³ ΠΏΠ΅ΡΠ΅ΠΊΠ»ΡΡΠ΅Π½ΠΈΡ ΠΏΠ΅ΡΠ΅Π΄Π°Ρ Π² Π½Π΅ΠΉΡΡΠ°Π»ΡΠ½ΠΎΠ΅ ΠΏΠΎΠ»ΠΎΠΆΠ΅Π½ΠΈΠ΅.

ΠΠΎΠ»ΠΎΠ²ΠΊΠΎΠΉ Β«Π½Π° 10Β» ΠΎΡΠ²ΠΎΡΠ°ΡΠΈΠ²Π°Π΅ΠΌ ΡΡΠΈ Π³Π°ΠΉΠΊΠΈ ΠΊΡΠ΅ΠΏΠ»Π΅Π½ΠΈΡ ΠΊΠΎΡΠΏΡΡΠ° ΡΡΡΠ°Π³Π° ΠΏΠ΅ΡΠ΅ΠΊΠ»ΡΡΠ΅Π½ΠΈΡ ΠΏΠ΅ΡΠ΅Π΄Π°Ρβ¦

β¦ΠΈ Π²ΡΠ½ΠΈΠΌΠ°Π΅ΠΌ ΠΌΠ΅Ρ Π°Π½ΠΈΠ·ΠΌ Π²ΡΠ±ΠΎΡΠ° ΠΏΠ΅ΡΠ΅Π΄Π°Ρ.

Π‘ΠΎΠ΅Π΄ΠΈΠ½Π΅Π½ΠΈΠ΅ ΡΠΏΠ»ΠΎΡΠ½Π΅Π½ΠΎ ΠΏΡΠΎΠΊΠ»Π°Π΄ΠΊΠΎΠΉ.

ΠΠ°ΡΠΊΠ΅ΡΠΎΠΌ ΠΏΠΎΠΌΠ΅ΡΠ°Π΅ΠΌ Π²Π·Π°ΠΈΠΌΠ½ΠΎΠ΅ ΡΠ°ΡΠΏΠΎΠ»ΠΎΠΆΠ΅Π½ΠΈΠ΅ ΡΠ°ΠΉΠ± ΠΈ Π½Π°ΠΏΡΠ°Π²Π»ΡΡΡΠ΅ΠΉ ΠΏΠ»Π°ΡΡΠΈΠ½Ρ ΠΌΠ΅Ρ Π°Π½ΠΈΠ·ΠΌΠ°.

ΠΠΎΠ»ΠΎΠ²ΠΊΠΎΠΉ Β«Π½Π° 10Β» ΠΎΡΠ²ΠΎΡΠ°ΡΠΈΠ²Π°Π΅ΠΌ Π΄Π²Π΅ Π³Π°ΠΉΠΊΠΈ ΠΊΡΠ΅ΠΏΠ»Π΅Π½ΠΈΡ Π±Π»ΠΎΠΊΠΈΡΠΎΠ²ΠΎΡΠ½ΠΎΠΉ ΠΏΠ»Π°ΡΡΠΈΠ½Ρ Π·Π°Π΄Π½Π΅Π³ΠΎ Ρ ΠΎΠ΄Π°, ΡΠ΄Π΅ΡΠΆΠΈΠ²Π°Ρ Π±ΠΎΠ»ΡΡ ΠΊΠ»ΡΡΠΎΠΌ ΡΠΎΠΉ ΠΆΠ΅ ΡΠ°Π·ΠΌΠ΅ΡΠ½ΠΎΡΡΠΈ,β¦

β¦ΠΈ ΡΠ½ΠΈΠΌΠ°Π΅ΠΌ Π±Π»ΠΎΠΊΠΈΡΠΎΠ²ΠΎΡΠ½ΡΡ ΠΏΠ»Π°ΡΡΠΈΠ½Ρ.
ΠΡΠ²Π΅ΡΠ½ΡΠ² Π΅ΡΠ΅ ΠΎΠ΄Π½Ρ Π³Π°ΠΉΠΊΡ,β¦

β¦ΡΠ½ΠΈΠΌΠ°Π΅ΠΌ Π½ΠΈΠΆΠ½ΡΡ ΡΠ°ΠΉΠ±Ρ Π½Π°ΠΏΡΠ°Π²Π»ΡΡΡΠ΅ΠΉ ΠΏΠ»Π°ΡΡΠΈΠ½Ρ.
ΠΡΠ½ΡΠ² ΠΎΠ΄Π½Ρ Π½Π°ΠΏΡΠ°Π²Π»ΡΡΡΡΡ ΠΏΠ»Π°Π½ΠΊΡ Ρ Π΄Π²ΡΠΌΡ ΠΏΡΡΠΆΠΈΠ½Π°ΠΌΠΈ,β¦

β¦ΡΠ½ΠΈΠΌΠ°Π΅ΠΌ Π½Π°ΠΏΡΠ°Π²Π»ΡΡΡΡΡ ΠΏΠ»Π°ΡΡΠΈΠ½Ρ Ρ Π½ΠΈΠΆΠ½Π΅Π³ΠΎ ΠΊΠΎΠ½ΡΠ° ΡΡΡΠ°Π³Π°.

Π‘Π½ΠΈΠΌΠ°Π΅ΠΌ Π²Π΅ΡΡ Π½ΡΡ ΡΠ°ΠΉΠ±Ρ Π½Π°ΠΏΡΠ°Π²Π»ΡΡΡΠ΅ΠΉ ΠΏΠ»Π°ΡΡΠΈΠ½Ρ.

Π‘Π½ΠΈΠΌΠ°Π΅ΠΌ ΠΊΠΎΡΠΏΡΡ ΡΡΡΠ°Π³Π° ΠΏΠ΅ΡΠ΅ΠΊΠ»ΡΡΠ΅Π½ΠΈΡ ΠΏΠ΅ΡΠ΅Π΄Π°Ρ.

ΠΡΠ½ΠΈΠΌΠ°Π΅ΠΌ ΠΈΠ· ΠΏΡΠΎΡΠΎΡΠ΅ΠΊ ΠΊΠΎΡΠΏΡΡΠ° ΡΠ΅Π·ΠΈΠ½ΠΎΠ²ΡΠ΅ ΡΠΏΠ»ΠΎΡΠ½ΠΈΡΠ΅Π»ΡΠ½ΡΠ΅ ΠΊΠΎΠ»ΡΡΠ° Π±ΠΎΠ»ΡΠΎΠ².

Π‘Π½ΠΈΠΌΠ°Π΅ΠΌ Π½ΠΈΠΆΠ½ΡΡ ΠΏΡΠΎΠΊΠ»Π°Π΄ΠΊΡ ΠΊΠΎΡΠΏΡΡΠ° ΡΠ°ΡΠΎΠ²ΠΎΠΉ ΠΎΠΏΠΎΡΡ.

Π‘Π½ΠΈΠΌΠ°Π΅ΠΌ ΡΠ»Π°Π½Π΅Ρ Ρ Π·Π°ΡΠΈΡΠ½ΡΠΌ ΡΠ΅Ρ Π»ΠΎΠΌβ¦

β¦ΠΈ Π²Π΅ΡΡ Π½ΡΡ ΠΏΡΠΎΠΊΠ»Π°Π΄ΠΊΡ ΠΊΠΎΡΠΏΡΡΠ°.

Π©ΠΈΠΏΡΠ°ΠΌΠΈ ΡΠ½ΠΈΠΌΠ°Π΅ΠΌ ΡΡΠΎΠΏΠΎΡΠ½ΠΎΠ΅ ΠΊΠΎΠ»ΡΡΠΎ.

Π‘Π½ΠΈΠΌΠ°Π΅ΠΌ ΡΠ°ΠΉΠ±Ρ ΠΈ ΠΏΡΡΠΆΠΈΠ½Ρ.

Π‘Π½ΠΈΠΌΠ°Π΅ΠΌ ΡΡΠ΅ΡΠΈΡΠ΅ΡΠΊΡΡ ΡΠ°ΠΉΠ±Ρβ¦

β¦ΠΈ ΡΠ°Π·ΡΠ΅Π΄ΠΈΠ½ΡΠ΅ΠΌ ΡΡΡΠ°Π³ ΠΈ ΠΊΠΎΡΠΏΡΡ ΡΠ°ΡΠΎΠ²ΠΎΠΉ ΠΎΠΏΠΎΡΡ.
Π£ΡΡΠ°Π½Π°Π²Π»ΠΈΠ²Π°Π΅ΠΌ ΠΊΠΎΡΠΎΠ±ΠΊΡ ΠΏΠ΅ΡΠ΅Π΄Π°Ρ ΠΊΠ°ΡΡΠ΅ΡΠΎΠΌ ΡΡΠ΅ΠΏΠ»Π΅Π½ΠΈΡ Π½Π° Π²Π΅ΡΡΡΠ°ΠΊ.

ΠΠΎΠ»ΠΎΠ²ΠΊΠΎΠΉ Β«Π½Π° 10Β» ΠΎΡΠ²ΠΎΡΠ°ΡΠΈΠ²Π°Π΅ΠΌ Π΄Π΅ΡΡΡΡ Π³Π°Π΅ΠΊ ΠΊΡΠ΅ΠΏΠ»Π΅Π½ΠΈΡ Π½ΠΈΠΆΠ½Π΅ΠΉ ΠΊΡΡΡΠΊΠΈ ΠΊΠΎΡΠΎΠ±ΠΊΠΈ ΠΏΠ΅ΡΠ΅Π΄Π°Ρ.

Π‘Π½ΠΈΠΌΠ°Π΅ΠΌ ΠΊΡΡΡΠΊΡβ¦

β¦ΠΈ ΡΠΏΠ»ΠΎΡΠ½ΠΈΡΠ΅Π»ΡΠ½ΡΡ ΠΏΡΠΎΠΊΠ»Π°Π΄ΠΊΡ.

ΠΡΠ²Π΅ΡΡΠΊΠΎΠΉ ΡΠ΅ΡΠ΅Π· ΠΎΡΠ²Π΅ΡΡΡΠΈΠ΅ ΠΌΠ΅Ρ Π°Π½ΠΈΠ·ΠΌΠ° Π²ΡΠ±ΠΎΡΠ° ΠΏΠ΅ΡΠ΅Π΄Π°Ρ ΡΠ΄Π²ΠΈΠ³Π°Π΅ΠΌ Π²Π½ΠΈΠ· ΡΡΠΎΠΊ Π²ΠΈΠ»ΠΊΠΈ Π²ΠΊΠ»ΡΡΠ΅Π½ΠΈΡ IβII ΠΏΠ΅ΡΠ΅Π΄Π°Ρ (ΠΏΡΠΈ ΡΡΠΎΠΌ Π²ΠΊΠ»ΡΡΠ°Π΅ΡΡΡ II ΠΏΠ΅ΡΠ΅Π΄Π°ΡΠ°).

ΠΠ»ΡΡΠΎΠΌ Β«Π½Π° 13Β» ΠΎΡΠ²ΠΎΡΠ°ΡΠΈΠ²Π°Π΅ΠΌ Π³Π°ΠΉΠΊΡ ΠΊΡΠ΅ΠΏΠ»Π΅Π½ΠΈΡ Π·Π°Π΄Π½Π΅ΠΉ ΠΊΡΡΡΠΊΠΈ, ΡΠ°ΡΠΏΠΎΠ»ΠΎΠΆΠ΅Π½Π½ΡΡ Π²Π½ΡΡΡΠΈ ΠΊΠΎΡΠΏΡΡΠ° ΠΊΠΎΡΠΎΠ±ΠΊΠΈ.

ΠΠ»ΡΡΠΎΠΌ Β«Π½Π° 13Β» ΠΎΡΠ²ΠΎΡΠ°ΡΠΈΠ²Π°Π΅ΠΌ ΠΏΡΡΡ Π³Π°Π΅ΠΊ ΠΊΡΠ΅ΠΏΠ»Π΅Π½ΠΈΡ Π·Π°Π΄Π½Π΅ΠΉ ΠΊΡΡΡΠΊΠΈ, ΡΠ°ΡΠΏΠΎΠ»ΠΎΠΆΠ΅Π½Π½ΡΡ ΡΠ½Π°ΡΡΠΆΠΈ ΠΊΠΎΡΠΏΡΡΠ°.

ΠΠΎΡΡΡΠΊΠΈΠ²Π°Π΅ΠΌ ΠΌΠΎΠ»ΠΎΡΠΊΠΎΠΌ ΠΏΠΎ ΠΏΡΠΈΠ»ΠΈΠ²Π°ΠΌ ΠΊΡΡΡΠΊΠΈ, ΠΏΡΠΈ ΡΡΠΎΠΌ ΠΎΡΠ²Π΅ΡΡΠΊΠΎΠΉ (ΠΈΠ»ΠΈ ΠΏΠΎΠ΄Ρ ΠΎΠ΄ΡΡΠΈΠΌ ΠΎΡΡΠ΅Π·ΠΊΠΎΠΌ ΡΡΡΠ±Ρ ΠΏΡΠΈ ΡΠ½ΡΡΠΎΠΌ ΡΠ°Π»ΡΠ½ΠΈΠΊΠ΅ Π²ΡΠΎΡΠΈΡΠ½ΠΎΠ³ΠΎ Π²Π°Π»Π°) ΡΠ΄Π΅ΡΠΆΠΈΠ²Π°Π΅ΠΌ Π·Π°Π΄Π½ΠΈΠΉ ΠΏΠΎΠ΄ΡΠΈΠΏΠ½ΠΈΠΊ Π½Π° Π²ΡΠΎΡΠΈΡΠ½ΠΎΠΌ Π²Π°Π»Ρ.

Π‘Π΄Π²ΠΈΠ³Π°Π΅ΠΌ ΠΊΡΡΡΠΊΡ ΡΠΎ ΡΠΏΠΈΠ»Π΅ΠΊ ΠΈ ΡΠ½ΠΈΠΌΠ°Π΅ΠΌ, ΠΏΠΎΠ²ΠΎΡΠ°ΡΠΈΠ²Π°Ρ Π΅Π΅ ΠΏΠΎ ΡΠ°ΡΠΎΠ²ΠΎΠΉ ΡΡΡΠ΅Π»ΠΊΠ΅ (Π³Π»ΡΠ΄Ρ ΡΠΎ ΡΡΠΎΡΠΎΠ½Ρ Ρ Π²ΠΎΡΡΠΎΠ²ΠΈΠΊΠ° Π²ΡΠΎΡΠΈΡΠ½ΠΎΠ³ΠΎ Π²Π°Π»Π°), ΡΡΠΎΠ±Ρ ΠΈΡΠΊΠ»ΡΡΠΈΡΡ Π·Π°Π΄Π΅Π²Π°Π½ΠΈΠ΅ ΠΊΡΡΡΠΊΠΈ Π·Π° ΡΡΠΎΠΊΠΈ ΠΈ Π±Π»ΠΎΠΊ ΡΠ΅ΡΡΠ΅ΡΠ΅Π½ V ΠΏΠ΅ΡΠ΅Π΄Π°ΡΠΈ ΠΈ Π·Π°Π΄Π½Π΅Π³ΠΎ Ρ ΠΎΠ΄Π°.

Π‘Π½ΠΈΠΌΠ°Π΅ΠΌ ΠΏΡΠΎΠΊΠ»Π°Π΄ΠΊΡ ΠΊΡΡΡΠΊΠΈ.
ΠΠ»Ρ Π·Π°ΠΌΠ΅Π½Ρ ΠΏΠΎΠ΄ΡΠΈΠΏΠ½ΠΈΠΊΠ° Π±Π»ΠΎΠΊΠ° ΡΠ΅ΡΡΠ΅ΡΠ΅Π½ V ΠΏΠ΅ΡΠ΅Π΄Π°ΡΠΈ ΠΈ Π·Π°Π΄Π½Π΅Π³ΠΎ Ρ ΠΎΠ΄Π°β¦

β¦ΠΏΠΎΠ΄Π΄Π΅Π²Π°Π΅ΠΌ ΡΠΎΠ»ΠΈΠΊΠΈ ΠΏΠΎΠ΄ΡΠΈΠΏΠ½ΠΈΠΊΠ° ΠΎΡΠ²Π΅ΡΡΠΊΠΎΠΉβ¦
β¦ ΠΈ Π²ΡΠ½ΠΈΠΌΠ°Π΅ΠΌ ΡΠΎΠ»ΠΈΠΊΠΈ ΠΈΠ· ΡΠ΅ΠΏΠ°ΡΠ°ΡΠΎΡΠ°.

ΠΠ·Π²Π»Π΅ΠΊΠ°Π΅ΠΌ ΡΠ΅ΠΏΠ°ΡΠ°ΡΠΎΡ.

ΠΠΎΠ΄Π΄Π΅Π² ΠΊΡΡΡΠΊΠΎΠΌ Π½Π°ΡΡΠΆΠ½ΠΎΠ΅ ΠΊΠΎΠ»ΡΡΠΎ ΠΏΠΎΠ΄ΡΠΈΠΏΠ½ΠΈΠΊΠ°,β¦

β¦Π²ΡΠ½ΠΈΠΌΠ°Π΅ΠΌ Π΅Π³ΠΎ ΠΈΠ· Π³Π½Π΅Π·Π΄Π° Π·Π°Π΄Π½Π΅ΠΉ ΠΊΡΡΡΠΊΠΈ.

Π‘Π½ΠΈΠΌΠ°Π΅ΠΌ ΡΠΏΠΎΡΠ½ΠΎΠ΅ ΠΊΠΎΠ»ΡΡΠΎ Π·Π°Π΄Π½Π΅Π³ΠΎ ΠΏΠΎΠ΄ΡΠΈΠΏΠ½ΠΈΠΊΠ° Π²ΡΠΎΡΠΈΡΠ½ΠΎΠ³ΠΎ Π²Π°Π»Π°.

Π‘Π½ΠΈΠΌΠ°Π΅ΠΌ Π½Π°ΡΡΠΆΠ½ΠΎΠ΅ ΠΊΠΎΠ»ΡΡΠΎ ΠΏΠΎΠ΄ΡΠΈΠΏΠ½ΠΈΠΊΠ° Ρ ΡΠ΅ΠΏΠ°ΡΠ°ΡΠΎΡΠΎΠΌ ΠΈ ΡΠΎΠ»ΠΈΠΊΠ°ΠΌΠΈ.

Π‘Π½ΠΈΠΌΠ°Π΅ΠΌ Π²Π½ΡΡΡΠ΅Π½Π½Π΅Π΅ ΠΊΠΎΠ»ΡΡΠΎ ΠΏΠΎΠ΄ΡΠΈΠΏΠ½ΠΈΠΊΠ°.

Π‘Π½ΠΈΠΌΠ°Π΅ΠΌ ΡΠ°ΡΠΏΠΎΡΠ½ΡΡ Π²ΡΡΠ»ΠΊΡβ¦

β¦ΠΈ ΠΌΠ°ΡΠ»ΠΎΠΎΡΡΠ°ΠΆΠ°ΡΠ΅Π»ΡΠ½ΡΡ ΡΠ°ΠΉΠ±Ρ.
ΠΠ»Ρ ΡΡΠΎΠΏΠΎΡΠ΅Π½ΠΈΡ Π²Π°Π»ΠΎΠ² ΠΎΡ ΠΏΡΠΎΠ²ΠΎΡΠ°ΡΠΈΠ²Π°Π½ΠΈΡ Π½Π΅ΠΎΠ±Ρ ΠΎΠ΄ΠΈΠΌΠΎ Π²ΠΊΠ»ΡΡΠΈΡΡ Π΄Π²Π΅ ΠΏΠ΅ΡΠ΅Π΄Π°ΡΠΈ. II ΠΏΠ΅ΡΠ΅Π΄Π°ΡΠ° Π±ΡΠ»Π° Π²ΠΊΠ»ΡΡΠ΅Π½Π° ΠΏΡΠΈ ΡΠ½ΡΡΠΈΠΈ Π·Π°Π΄Π½Π΅ΠΉ ΠΊΡΡΡΠΊΠΈ. ΠΠ΅ΡΠ΅Π΄ ΡΠ΅ΠΌ ΠΊΠ°ΠΊ Π²ΠΊΠ»ΡΡΠΈΡΡ Π·Π°Π΄Π½ΡΡ ΠΈΠ»ΠΈ V ΠΏΠ΅ΡΠ΅Π΄Π°ΡΠΈ, ΠΎΡΠ²ΠΎΠ±ΠΎΠΆΠ΄Π°Π΅ΠΌ Π²ΠΈΠ»ΠΊΡ Π²ΠΊΠ»ΡΡΠ΅Π½ΠΈΡ ΡΡΠΈΡ ΠΏΠ΅ΡΠ΅Π΄Π°Ρ. ΠΠ»Ρ ΡΡΠΎΠ³ΠΎβ¦

β¦ΠΊΠ»ΡΡΠΎΠΌ Β«Π½Π° 10Β» ΠΎΡΠ²ΠΎΡΠ°ΡΠΈΠ²Π°Π΅ΠΌ Π±ΠΎΠ»Ρ ΠΊΡΠ΅ΠΏΠ»Π΅Π½ΠΈΡ Π²ΠΈΠ»ΠΊΠΈ ΠΊ ΡΡΠΎΠΊΡ.

ΠΠ°ΠΆΠ°Π² ΠΎΡΠ²Π΅ΡΡΠΊΠΎΠΉ Π½Π° Π²ΠΈΠ»ΠΊΡ Π²Π½ΠΈΠ·, Π²ΠΊΠ»ΡΡΠ°Π΅ΠΌ Π·Π°Π΄Π½ΡΡ ΠΏΠ΅ΡΠ΅Π΄Π°ΡΡ.

ΠΠ°ΠΊΠΈΠ΄Π½ΡΠΌ ΠΊΠ»ΡΡΠΎΠΌ (Π³ΠΎΠ»ΠΎΠ²ΠΊΠΎΠΉ) Β«Π½Π° 17Β» ΠΎΡΠ²ΠΎΡΠ°ΡΠΈΠ²Π°Π΅ΠΌ Π±ΠΎΠ»Ρ ΠΊΡΠ΅ΠΏΠ»Π΅Π½ΠΈΡ Π±Π»ΠΎΠΊΠ° ΡΠ΅ΡΡΠ΅ΡΠ΅Π½ V ΠΏΠ΅ΡΠ΅Π΄Π°ΡΠΈ ΠΈ Π·Π°Π΄Π½Π΅Π³ΠΎ Ρ ΠΎΠ΄Π°.

ΠΡΠ½ΠΈΠΌΠ°Π΅ΠΌ Π±ΠΎΠ»Ρβ¦

β¦ΠΈ ΡΠ½ΠΈΠΌΠ°Π΅ΠΌ Π±Π»ΠΎΠΊ ΡΠ΅ΡΡΠ΅ΡΠ΅Π½ ΡΠΎ ΡΠ»ΠΈΡΠ΅Π² ΠΏΡΠΎΠΌΠ΅ΠΆΡΡΠΎΡΠ½ΠΎΠ³ΠΎ Π²Π°Π»Π°.
ΠΠ°ΠΆΠΈΠΌΠ°Π΅ΠΌ Π±Π»ΠΎΠΊ ΡΠ΅ΡΡΠ΅ΡΠ΅Π½ V ΠΏΠ΅ΡΠ΅Π΄Π°ΡΠΈ ΠΈ Π·Π°Π΄Π½Π΅Π³ΠΎ Ρ ΠΎΠ΄Π° Π² ΡΠΈΡΠΊΠΈ Ρ Π½Π°ΠΊΠ»Π°Π΄ΠΊΠ°ΠΌΠΈ Π³ΡΠ±ΠΎΠΊ ΠΈΠ· ΠΌΡΠ³ΠΊΠΎΠ³ΠΎ ΠΌΠ΅ΡΠ°Π»Π»Π°.

ΠΠ²ΡΠΌΡ ΠΎΡΠ²Π΅ΡΡΠΊΠ°ΠΌΠΈ ΡΠΏΡΠ΅ΡΡΠΎΠ²ΡΠ²Π°Π΅ΠΌ Π²Π½ΡΡΡΠ΅Π½Π½Π΅Π΅ ΠΊΠΎΠ»ΡΡΠΎ ΠΏΠΎΠ΄ΡΠΈΠΏΠ½ΠΈΠΊΠ° Π±Π»ΠΎΠΊΠ° ΡΠ΅ΡΡΠ΅ΡΠ΅Π½β¦

β¦ΠΈ ΡΠ½ΠΈΠΌΠ°Π΅ΠΌ Π²Π½ΡΡΡΠ΅Π½Π½Π΅Π΅ ΠΊΠΎΠ»ΡΡΠΎ.

Π‘Π½ΠΈΠΌΠ°Π΅ΠΌ Π²ΡΡΠ»ΠΊΡ ΡΠ΅ΡΡΠ΅ΡΠ½ΠΈ V ΠΏΠ΅ΡΠ΅Π΄Π°ΡΠΈ,β¦

β¦ΡΠ°ΠΌΡ ΡΠ΅ΡΡΠ΅ΡΠ½Ρ Ρ Π±Π»ΠΎΠΊΠΈΡΡΡΡΠΈΠΌ ΠΊΠΎΠ»ΡΡΠΎΠΌ ΡΠΈΠ½Ρ ΡΠΎΠ½ΠΈΠ·Π°ΡΠΎΡΠ°,β¦

β¦ΡΡΡΠΏΠΈΡΡβ¦

β¦ΠΈ ΠΌΡΡΡΡ ΡΠΈΠ½Ρ ΡΠΎΠ½ΠΈΠ·Π°ΡΠΎΡΠ°.
ΠΠΎΠ²Π΅ΡΠ½ΡΠ² Π²ΠΈΠ»ΠΊΡ Π²ΠΊΠ»ΡΡΠ΅Π½ΠΈΡ V ΠΏΠ΅ΡΠ΅Π΄Π°ΡΠΈ ΠΈ Π·Π°Π΄Π½Π΅Π³ΠΎ Ρ ΠΎΠ΄Π° Π½Π° ΡΡΠΎΠΊΠ΅ ΠΊ Π²ΡΠΎΡΠΈΡΠ½ΠΎΠΌΡ Π²Π°Π»Ρ,β¦

β¦ΡΠ½ΠΈΠΌΠ°Π΅ΠΌ ΠΏΡΠΎΠΌΠ΅ΠΆΡΡΠΎΡΠ½ΡΡ ΡΠ΅ΡΡΠ΅ΡΠ½Ρ Π·Π°Π΄Π½Π΅ΠΉ ΠΏΠ΅ΡΠ΅Π΄Π°ΡΠΈ.

ΠΠ°ΠΊΠΈΠ΄Π½ΡΠΌ ΠΊΠ»ΡΡΠΎΠΌ Β«Π½Π° 13Β» ΠΎΡΠ²ΠΎΡΠ°ΡΠΈΠ²Π°Π΅ΠΌ Π΄Π²Π° Π±ΠΎΠ»ΡΠ° ΠΊΡΠ΅ΠΏΠ»Π΅Π½ΠΈΡ ΠΊΡΡΡΠΊΠΈ ΡΠΈΠΊΡΠ°ΡΠΎΡΠΎΠ².

Π‘Π½ΠΈΠΌΠ°Π΅ΠΌ ΠΊΡΡΡΠΊΡ ΠΈ ΠΏΡΠΎΠΊΠ»Π°Π΄ΠΊΡ.

ΠΡΠ½ΠΈΠΌΠ°Π΅ΠΌ ΠΏΡΡΠΆΠΈΠ½Ρ ΡΠΈΠΊΡΠ°ΡΠΎΡΠΎΠ² (ΠΏΡΡΠΆΠΈΠ½Π° ΡΡΠΎΠΊΠ° V ΠΏΠ΅ΡΠ΅Π΄Π°ΡΠΈ ΠΈ Π·Π°Π΄Π½Π΅Π³ΠΎ Ρ ΠΎΠ΄Π° Π΄Π»ΠΈΠ½Π½Π΅Π΅ Π΄Π²ΡΡ Π΄ΡΡΠ³ΠΈΡ ΠΈ ΠΈΠΌΠ΅Π΅Ρ ΡΠ΅ΠΌΠ½ΡΠΉ ΡΠ²Π΅Ρ ΠΏΠΎΠΊΡΡΡΠΈΡ).

ΠΠ°ΠΌΠ°Π³Π½ΠΈΡΠ΅Π½Π½ΠΎΠΉ ΠΎΡΠ²Π΅ΡΡΠΊΠΎΠΉ Π²ΡΠ½ΠΈΠΌΠ°Π΅ΠΌ Π²ΡΠ΅ ΡΡΠΈ ΡΠΈΠΊΡΠ°ΡΠΎΡΠ°.

ΠΡΠ½ΠΈΠΌΠ°Π΅ΠΌ ΡΡΠΎΠΊ Π²ΠΊΠ»ΡΡΠ΅Π½ΠΈΡ V ΠΏΠ΅ΡΠ΅Π΄Π°ΡΠΈ ΠΈ Π·Π°Π΄Π½Π΅Π³ΠΎ Ρ ΠΎΠ΄Π° Ρ Π²ΠΈΠ»ΠΊΠΎΠΉ.

Π‘Π½ΠΈΠΌΠ°Π΅ΠΌ Π²ΠΈΠ»ΠΊΡ ΡΠΎ ΡΡΠΎΠΊΠ°.

ΠΠ°ΠΌΠ°Π³Π½ΠΈΡΠ΅Π½Π½ΠΎΠΉ ΠΎΡΠ²Π΅ΡΡΠΊΠΎΠΉ Π²ΡΠ½ΠΈΠΌΠ°Π΅ΠΌ Π±Π»ΠΎΠΊΠΈΡΠΎΠ²ΠΎΡΠ½ΡΠΉ ΡΡΡ Π°ΡΡ ΠΈΠ· ΠΎΡΠ²Π΅ΡΡΡΠΈΡ ΠΊΠ°ΡΡΠ΅ΡΠ° ΠΊΠΎΡΠΎΠ±ΠΊΠΈ ΠΏΠ΅ΡΠ΅Π΄Π°Ρ, ΠΊΠΎΡΠΎΡΠΎΠ΅ ΡΠ°ΡΠΏΠΎΠ»ΠΎΠΆΠ΅Π½ΠΎ ΠΌΠ΅ΠΆΠ΄Ρ Π³Π½Π΅Π·Π΄Π°ΠΌΠΈ ΠΊΠ°ΡΡΠ΅ΡΠ° ΠΏΠΎΠ΄ ΡΡΠΎΠΊΠΈ V ΠΏΠ΅ΡΠ΅Π΄Π°ΡΠΈ ΠΈ Π·Π°Π΄Π½Π΅Π³ΠΎ Ρ ΠΎΠ΄Π° ΠΈ IIIβIV ΠΏΠ΅ΡΠ΅Π΄Π°Ρ.

Π‘Π½ΠΈΠΌΠ°Π΅ΠΌ ΡΠΎ Π²ΡΠΎΡΠΈΡΠ½ΠΎΠ³ΠΎ Π²Π°Π»Π° Π²Π΅Π΄ΠΎΠΌΡΡ ΡΠ΅ΡΡΠ΅ΡΠ½Ρ Π·Π°Π΄Π½Π΅ΠΉ ΠΏΠ΅ΡΠ΅Π΄Π°ΡΠΈ.

ΠΠ· ΠΏΠ°Π·Π° Π²Π°Π»Π° Π²ΡΠ½ΠΈΠΌΠ°Π΅ΠΌ ΡΠΏΠΎΠ½ΠΊΡ.

ΠΠΎΠ»ΠΎΠ²ΠΊΠΎΠΉ Β«Π½Π° 10Β» ΠΎΡΠ²ΠΎΡΠ°ΡΠΈΠ²Π°Π΅ΠΌ Π±ΠΎΠ»Ρ ΠΊΡΠ΅ΠΏΠ»Π΅Π½ΠΈΡ ΠΊ ΡΡΠΎΠΊΡ Π²ΠΈΠ»ΠΊΠΈ Π²ΠΊΠ»ΡΡΠ΅Π½ΠΈΡ IIIβIV ΠΏΠ΅ΡΠ΅Π΄Π°Ρ.

ΠΡΠ½ΠΈΠΌΠ°Π΅ΠΌ ΡΡΠΎΠΊ.
Π ΠΎΡΠ²Π΅ΡΡΡΠΈΠ΅ ΡΡΠΎΠΊΠ° Π²ΡΡΠ°Π²Π»Π΅Π½ Π±Π»ΠΎΠΊΠΈΡΠΎΠ²ΠΎΡΠ½ΡΠΉ ΡΡΡ Π°ΡΡ,β¦

β¦Π²ΡΠ½ΠΈΠΌΠ°Π΅ΠΌ Π΅Π³ΠΎ.

ΠΠ°ΠΌΠ°Π³Π½ΠΈΡΠ΅Π½Π½ΠΎΠΉ ΠΎΡΠ²Π΅ΡΡΠΊΠΎΠΉ Π²ΡΠ½ΠΈΠΌΠ°Π΅ΠΌ Π±Π»ΠΎΠΊΠΈΡΠΎΠ²ΠΎΡΠ½ΡΠΉ ΡΡΡ Π°ΡΡ ΠΈΠ· ΠΎΡΠ²Π΅ΡΡΡΠΈΡ ΠΊΠ°ΡΡΠ΅ΡΠ° ΠΊΠΎΡΠΎΠ±ΠΊΠΈ ΠΏΠ΅ΡΠ΅Π΄Π°Ρ, ΠΊΠΎΡΠΎΡΠΎΠ΅ ΡΠ°ΡΠΏΠΎΠ»ΠΎΠΆΠ΅Π½ΠΎ ΠΌΠ΅ΠΆΠ΄Ρ Π³Π½Π΅Π·Π΄Π°ΠΌΠΈ ΠΊΠ°ΡΡΠ΅ΡΠ° ΠΏΠΎΠ΄ ΡΡΠΎΠΊΠΈ IβII ΠΈ III ΠΈ IV ΠΏΠ΅ΡΠ΅Π΄Π°Ρ (ΡΡΠΎΡ ΡΡΡ Π°ΡΡ Π·Π°ΠΌΠ΅ΡΠ½ΠΎ Π΄Π»ΠΈΠ½Π½Π΅Π΅ ΡΡΡ Π°ΡΡ, ΡΠ°ΡΠΏΠΎΠ»ΠΎΠΆΠ΅Π½Π½ΠΎΠ³ΠΎ ΠΌΠ΅ΠΆΠ΄Ρ ΡΡΠΎΠΊΠΎΠΌ Π²ΠΊΠ»ΡΡΠ΅Π½ΠΈΡ V ΠΏΠ΅ΡΠ΅Π΄Π°ΡΠΈ β Π·Π°Π΄Π½Π΅Π³ΠΎ Ρ ΠΎΠ΄Π° ΠΈ ΡΡΠΎΠΊΠΎΠΌ Π²ΠΊΠ»ΡΡΠ΅Π½ΠΈΡ IIIβIV ΠΏΠ΅ΡΠ΅Π΄Π°Ρ).

ΠΠΎΠ»ΠΎΠ²ΠΊΠΎΠΉ Β«Π½Π° 10Β» ΠΎΡΠ²ΠΎΡΠ°ΡΠΈΠ²Π°Π΅ΠΌ Π±ΠΎΠ»Ρ ΠΊΡΠ΅ΠΏΠ»Π΅Π½ΠΈΡ ΠΊ ΡΡΠΎΠΊΡ Π²ΠΈΠ»ΠΊΠΈ Π²ΠΊΠ»ΡΡΠ΅Π½ΠΈΡ I-II ΠΏΠ΅ΡΠ΅Π΄Π°Ρ.

ΠΡΠ½ΠΈΠΌΠ°Π΅ΠΌ ΡΡΠΎΠΊ.

Π£Π΄Π°ΡΠ½ΠΎΠΉ ΠΎΡΠ²Π΅ΡΡΠΊΠΎΠΉ Ρ ΠΊΡΠ΅ΡΡΠΎΠΎΠ±ΡΠ°Π·Π½ΡΠΌ Π½Π°ΠΊΠΎΠ½Π΅ΡΠ½ΠΈΠΊΠΎΠΌ ΠΎΡΠ²ΠΎΡΠ°ΡΠΈΠ²Π°Π΅ΠΌ ΡΡΠΈ Π²ΠΈΠ½ΡΠ° ΠΊΡΠ΅ΠΏΠ»Π΅Π½ΠΈΡ ΡΡΠΎΠΏΠΎΡΠ½ΠΎΠΉ ΠΏΠ»Π°ΡΡΠΈΠ½Ρ ΠΏΡΠΎΠΌΠ΅ΠΆΡΡΠΎΡΠ½ΠΎΠ³ΠΎ ΠΏΠΎΠ΄ΡΠΈΠΏΠ½ΠΈΠΊΠ° Π²ΡΠΎΡΠΈΡΠ½ΠΎΠ³ΠΎ Π²Π°Π»Π°.

ΠΠΈΠ½ΡΡ ΡΡΠΎΠΏΠΎΡΡΡΡΡ ΡΠΏΠ΅ΡΠΈΠ°Π»ΡΠ½ΡΠΌΠΈ ΡΠ°ΠΉΠ±Π°ΠΌΠΈ.

Π‘Π½ΠΈΠΌΠ°Π΅ΠΌ ΡΡΠΎΠΏΠΎΡΠ½ΡΡ ΠΏΠ»Π°ΡΡΠΈΠ½Ρ.

ΠΠ°ΠΊΠΈΠ΄Π½ΡΠΌ ΠΊΠ»ΡΡΠΎΠΌ Β«Π½Π° 19Β» ΠΎΡΠ²ΠΎΡΠ°ΡΠΈΠ²Π°Π΅ΠΌ Π³Π°ΠΉΠΊΡ ΠΊΡΠ΅ΠΏΠ»Π΅Π½ΠΈΡ ΠΎΡΠΈ ΠΏΡΠΎΠΌΠ΅ΠΆΡΡΠΎΡΠ½ΠΎΠΉ ΡΠ΅ΡΡΠ΅ΡΠ½ΠΈ Π·Π°Π΄Π½Π΅Π³ΠΎ Ρ ΠΎΠ΄Π°, ΡΠ΄Π΅ΡΠΆΠΈΠ²Π°Ρ ΠΎΡΡ ΠΎΡ ΠΏΡΠΎΠ²ΠΎΡΠ°ΡΠΈΠ²Π°Π½ΠΈΡ ΠΊΠ»ΡΡΠΎΠΌ Β«Π½Π° 24Β».

ΠΡΠ½ΠΈΠΌΠ°Π΅ΠΌ ΠΎΡΡ ΠΏΡΠΎΠΌΠ΅ΠΆΡΡΠΎΡΠ½ΠΎΠΉ ΡΠ΅ΡΡΠ΅ΡΠ½ΠΈ Π·Π°Π΄Π½Π΅Π³ΠΎ Ρ ΠΎΠ΄Π°.
ΠΡΠ²Π΅ΡΠ½ΡΠ² Π³Π°ΠΉΠΊΠΈ ΠΊΡΠ΅ΠΏΠ»Π΅Π½ΠΈΡ ΠΊΠ°ΡΡΠ΅ΡΠ° ΡΡΠ΅ΠΏΠ»Π΅Π½ΠΈΡ (ΡΠΌ. ΠΠ°ΠΌΠ΅Π½Π° ΡΠ°Π»ΡΠ½ΠΈΠΊΠ° ΠΏΠ΅ΡΠ²ΠΈΡΠ½ΠΎΠ³ΠΎ Π²Π°Π»Π°),β¦

β¦ΡΠ°Π·Π΄Π΅Π»ΡΠ΅ΠΌ ΠΊΠ°ΡΡΠ΅ΡΡ ΡΡΠ΅ΠΏΠ»Π΅Π½ΠΈΡ ΠΈ ΠΊΠΎΡΠΎΠ±ΠΊΠΈ ΠΏΠ΅ΡΠ΅Π΄Π°Ρ.

Π‘Π½ΠΈΠΌΠ°Π΅ΠΌ ΠΏΡΠΎΠΊΠ»Π°Π΄ΠΊΡ.

Π‘Π½ΠΈΠΌΠ°Π΅ΠΌ Ρ ΠΏΠ΅ΡΠ²ΠΈΡΠ½ΠΎΠ³ΠΎ Π²Π°Π»Π° ΠΏΡΡΠΆΠΈΠ½Π½ΡΡ ΡΠ°ΠΉΠ±Ρ Ρ ΠΊΠΎΠ½ΠΈΡΠ΅ΡΠΊΠΎΠΉ ΠΏΠΎΠ²Π΅ΡΡ Π½ΠΎΡΡΡΡ (ΠΌΠ΅Π½ΡΡΠΈΠΌ Π΄ΠΈΠ°ΠΌΠ΅ΡΡΠΎΠΌ ΠΎΠ½Π° ΠΎΠ±ΡΠ°ΡΠ΅Π½Π° ΠΊ ΠΏΠΎΠ΄ΡΠΈΠΏΠ½ΠΈΠΊΡ).
ΠΠ°ΠΆΠΈΠΌΠ°Π΅ΠΌ Π² ΡΠΈΡΠΊΠΈ Ρ Π½Π°ΠΊΠ»Π°Π΄ΠΊΠ°ΠΌΠΈ Π³ΡΠ±ΠΎΠΊ ΠΈΠ· ΠΌΡΠ³ΠΊΠΎΠ³ΠΎ ΠΌΠ΅ΡΠ°Π»Π»Π° ΡΠ»ΠΈΡΠ΅Π²ΡΡ ΡΠ°ΡΡΡ ΠΏΠ΅ΡΠ²ΠΈΡΠ½ΠΎΠ³ΠΎ Π²Π°Π»Π°.

ΠΠ°ΠΊΠΈΠ΄Π½ΡΠΌ ΠΊΠ»ΡΡΠΎΠΌ Β«Π½Π° 19Β» ΠΎΡΠ²ΠΎΡΠ°ΡΠΈΠ²Π°Π΅ΠΌ Π±ΠΎΠ»Ρ Π·Π°ΠΆΠΈΠΌΠ½ΠΎΠΉ ΡΠ°ΠΉΠ±Ρ ΠΏΠ΅ΡΠ΅Π΄Π½Π΅Π³ΠΎ ΠΏΠΎΠ΄ΡΠΈΠΏΠ½ΠΈΠΊΠ° ΠΏΡΠΎΠΌΠ΅ΠΆΡΡΠΎΡΠ½ΠΎΠ³ΠΎ Π²Π°Π»Π°.

Π‘Π½ΠΈΠΌΠ°Π΅ΠΌ Π·Π°ΠΆΠΈΠΌΠ½ΡΡ ΡΠ°ΠΉΠ±Ρ ΠΏΠΎΠ΄ΡΠΈΠΏΠ½ΠΈΠΊΠ°.

ΠΠ²ΡΠΌΡ ΠΎΡΠ²Π΅ΡΡΠΊΠ°ΠΌΠΈ ΠΏΠΎΠ΄Π΄Π΅Π²Π°Π΅ΠΌ Π·Π° ΡΡΡΠ°Π½ΠΎΠ²ΠΎΡΠ½ΠΎΠ΅ ΠΊΠΎΠ»ΡΡΠΎ ΠΏΠ΅ΡΠ΅Π΄Π½ΠΈΠΉ Π΄Π²ΡΡ ΡΡΠ΄Π½ΡΠΉ ΠΏΠΎΠ΄ΡΠΈΠΏΠ½ΠΈΠΊ ΠΏΡΠΎΠΌΠ΅ΠΆΡΡΠΎΡΠ½ΠΎΠ³ΠΎ Π²Π°Π»Π°β¦

β¦ΠΈ ΡΠ½ΠΈΠΌΠ°Π΅ΠΌ ΠΏΠΎΠ΄ΡΠΈΠΏΠ½ΠΈΠΊ.
ΠΡΠΈ ΡΠ½ΡΡΠΈΠΈ ΠΏΠΎΠ΄ΡΠΈΠΏΠ½ΠΈΠΊΠ° Π΅Π³ΠΎ Π·Π°Π΄Π½Π΅Π΅ Π²Π½ΡΡΡΠ΅Π½Π½Π΅Π΅ ΠΊΠΎΠ»ΡΡΠΎ ΠΌΠΎΠΆΠ΅Ρ ΠΎΡΡΠ°ΡΡΡΡ Π½Π° Π²Π°Π»Ρ.

ΠΠ²ΡΠΌΡ ΠΎΡΠ²Π΅ΡΡΠΊΠ°ΠΌΠΈ ΡΠΏΡΠ΅ΡΡΠΎΠ²ΡΠ²Π°Π΅ΠΌ Π·Π°Π΄Π½Π΅Π΅ Π²Π½ΡΡΡΠ΅Π½Π½Π΅Π΅ ΠΊΠΎΠ»ΡΡΠΎ ΠΏΠΎΠ΄ΡΠΈΠΏΠ½ΠΈΠΊΠ°β¦

β¦ΠΈ ΡΠ½ΠΈΠΌΠ°Π΅ΠΌ Π΅Π³ΠΎ.

ΠΡΠ½ΠΈΠΌΠ°Π΅ΠΌ ΡΠΏΠΎΡΠ½ΠΎΠ΅ ΠΊΠΎΠ»ΡΡΠΎ Π·Π°Π΄Π½Π΅Π³ΠΎ ΠΏΠΎΠ΄ΡΠΈΠΏΠ½ΠΈΠΊΠ° ΠΏΡΠΎΠΌΠ΅ΠΆΡΡΠΎΡΠ½ΠΎΠ³ΠΎ Π²Π°Π»Π°.

ΠΡΡΠ°Π²ΠΈΠ² ΠΎΡΠ²Π΅ΡΡΠΊΡ ΠΌΠ΅ΠΆΠ΄Ρ ΡΠΎΡΡΠ°ΠΌΠΈ ΠΏΠΎΠ΄ΡΠΈΠΏΠ½ΠΈΠΊΠ° ΠΈ ΡΠ΅ΡΡΠ΅ΡΠ½ΠΈ I ΠΏΠ΅ΡΠ΅Π΄Π°ΡΠΈ ΠΏΡΠΎΠΌΠ΅ΠΆΡΡΠΎΡΠ½ΠΎΠ³ΠΎ Π²Π°Π»Π°, ΡΠ΄Π²ΠΈΠ³Π°Π΅ΠΌ Π·Π°Π΄Π½ΠΈΠΉ ΠΏΠΎΠ΄ΡΠΈΠΏΠ½ΠΈΠΊ.

ΠΡΠ½ΠΈΠΌΠ°Π΅ΠΌ Π½Π°ΡΡΠΆΠ½ΠΎΠ΅ ΠΊΠΎΠ»ΡΡΠΎ ΠΏΠΎΠ΄ΡΠΈΠΏΠ½ΠΈΠΊΠ° Ρ ΡΠ΅ΠΏΠ°ΡΠ°ΡΠΎΡΠΎΠΌ ΠΈ ΡΠΎΠ»ΠΈΠΊΠ°ΠΌΠΈ.

Π‘Π½ΠΈΠΌΠ°Π΅ΠΌ Π²Π½ΡΡΡΠ΅Π½Π½Π΅Π΅ ΠΊΠΎΠ»ΡΡΠΎ ΠΏΠΎΠ΄ΡΠΈΠΏΠ½ΠΈΠΊΠ° Ρ Π½ΠΎΡΠΊΠ° Π²Π°Π»Π°.

Π‘Π΄Π²ΠΈΠ½ΡΠ² ΠΏΡΠΎΠΌΠ΅ΠΆΡΡΠΎΡΠ½ΡΠΉ Π²Π°Π» Π½Π°Π·Π°Π΄,β¦

β¦Π²ΡΠ½ΠΈΠΌΠ°Π΅ΠΌ Π΅Π³ΠΎ ΠΈΠ· ΠΊΠ°ΡΡΠ΅ΡΠ° ΠΊΠΎΡΠΎΠ±ΠΊΠΈ ΠΏΠ΅ΡΠ΅Π΄Π°Ρ.

ΠΠΎΠ΄Π΄Π΅Π² Π΄Π²ΡΠΌΡ ΠΎΡΠ²Π΅ΡΡΠΊΠ°ΠΌΠΈ Π·Π° ΡΡΡΠ°Π½ΠΎΠ²ΠΎΡΠ½ΠΎΠ΅ ΠΊΠΎΠ»ΡΡΠΎ Π·Π°Π΄Π½ΠΈΠΉ ΠΏΠΎΠ΄ΡΠΈΠΏΠ½ΠΈΠΊ ΠΏΠ΅ΡΠ²ΠΈΡΠ½ΠΎΠ³ΠΎ Π²Π°Π»Π°,β¦

β¦Π²ΡΠ½ΠΈΠΌΠ°Π΅ΠΌ ΠΏΠ΅ΡΠ²ΠΈΡΠ½ΡΠΉ Π²Π°Π» Π² ΡΠ±ΠΎΡΠ΅ Ρ ΠΏΠΎΠ΄ΡΠΈΠΏΠ½ΠΈΠΊΠΎΠΌ ΠΈ Π±Π»ΠΎΠΊΠΈΡΡΡΡΠΈΠΌ ΠΊΠΎΠ»ΡΡΠΎΠΌ ΡΠΈΠ½Ρ ΡΠΎΠ½ΠΈΠ·Π°ΡΠΎΡΠ°.

Π©ΠΈΠΏΡΠ°ΠΌΠΈ ΡΠ°Π·ΠΆΠΈΠΌΠ°Π΅ΠΌ ΡΡΠΎΠΏΠΎΡΠ½ΠΎΠ΅ ΠΊΠΎΠ»ΡΡΠΎβ¦

β¦ΠΈ ΡΠ½ΠΈΠΌΠ°Π΅ΠΌ Π΅Π³ΠΎ.

Π‘Π½ΠΈΠΌΠ°Π΅ΠΌ ΠΏΡΡΠΆΠΈΠ½Π½ΡΡ ΡΠ°ΠΉΠ±Ρ.
ΠΠΏΠΈΡΠ°Π΅ΠΌ ΡΠΎΡΠ΅Ρ Π½Π°ΡΡΠΆΠ½ΠΎΠ³ΠΎ ΠΊΠΎΠ»ΡΡΠ° ΠΏΠΎΠ΄ΡΠΈΠΏΠ½ΠΈΠΊΠ° Π½Π° Π³ΡΠ±ΠΊΠΈ ΡΠΈΡΠΊΠΎΠ².

ΠΠΎΠ»ΠΎΡΠΊΠΎΠΌ Ρ ΠΏΠ»Π°ΡΡΠΌΠ°ΡΡΠΎΠ²ΡΠΌ Π±ΠΎΠΉΠΊΠΎΠΌ Π½Π°Π½ΠΎΡΠΈΠΌ ΡΠ΄Π°ΡΡ Π² ΡΠΎΡΠ΅Ρ ΠΏΠ΅ΡΠ²ΠΈΡΠ½ΠΎΠ³ΠΎ Π²Π°Π»Π°β¦

β¦ΠΈ ΡΠΏΡΠ΅ΡΡΠΎΠ²ΡΠ²Π°Π΅ΠΌ ΠΏΠΎΠ΄ΡΠΈΠΏΠ½ΠΈΠΊ.

Π©ΠΈΠΏΡΠ°ΠΌΠΈ ΡΠ°Π·ΠΆΠΈΠΌΠ°Π΅ΠΌ ΡΡΡΠ°Π½ΠΎΠ²ΠΎΡΠ½ΠΎΠ΅ ΠΊΠΎΠ»ΡΡΠΎβ¦

β¦ΠΈ ΡΠ½ΠΈΠΌΠ°Π΅ΠΌ Π΅Π³ΠΎ.

Π‘Π΄Π²ΠΈΠ½ΡΠ² Π±Π»ΠΎΠΊΠΈΡΡΡΡΠ΅Π΅ ΠΊΠΎΠ»ΡΡΠΎ ΡΠΈΠ½Ρ ΡΠΎΠ½ΠΈΠ·Π°ΡΠΎΡΠ°, ΡΠΈΠΏΡΠ°ΠΌΠΈ ΡΠ°Π·ΠΆΠΈΠΌΠ°Π΅ΠΌ ΡΡΠΎΠΏΠΎΡΠ½ΠΎΠ΅ ΠΊΠΎΠ»ΡΡΠΎβ¦

β¦ΠΈ ΡΠ½ΠΈΠΌΠ°Π΅ΠΌ Π΅Π³ΠΎ.

Π‘Π½ΠΈΠΌΠ°Π΅ΠΌ Π±Π»ΠΎΠΊΠΈΡΡΡΡΠ΅Π΅ ΠΊΠΎΠ»ΡΡΠΎβ¦

β¦ΠΈ ΠΏΡΡΠΆΠΈΠ½Ρ ΡΠΈΠ½Ρ ΡΠΎΠ½ΠΈΠ·Π°ΡΠΎΡΠ°.
ΠΠ»ΠΎΠΊΠΈΡΡΡΡΠΈΠ΅ ΠΊΠΎΠ»ΡΡΠ° ΡΠΈΠ½Ρ ΡΠΎΠ½ΠΈΠ·Π°ΡΠΎΡΠΎΠ² Π΄ΡΡΠ³ΠΈΡ ΠΏΠ΅ΡΠ΅Π΄Π°Ρ ΡΠ½ΠΈΠΌΠ°ΡΡΡΡ Π°Π½Π°Π»ΠΎΠ³ΠΈΡΠ½ΠΎ.

Π‘ ΠΏΠ΅ΡΠ΅Π΄Π½Π΅Π³ΠΎ Π½ΠΎΡΠΊΠ° Π²ΡΠΎΡΠΈΡΠ½ΠΎΠ³ΠΎ Π²Π°Π»Π° ΡΠ½ΠΈΠΌΠ°Π΅ΠΌ ΠΈΠ³ΠΎΠ»ΡΡΠ°ΡΡΠΉ ΠΏΠΎΠ΄ΡΠΈΠΏΠ½ΠΈΠΊ.

Π‘Π½ΠΈΠΌΠ°Π΅ΠΌ Π²ΠΈΠ»ΠΊΠΈ Π²ΠΊΠ»ΡΡΠ΅Π½ΠΈΡ I ΠΈ II, III ΠΈ IV ΠΏΠ΅ΡΠ΅Π΄Π°Ρ.

ΠΠ²ΡΠΌΡ ΠΎΡΠ²Π΅ΡΡΠΊΠ°ΠΌΠΈ ΠΏΠΎΠ΄Π΄Π΅Π²Π°Π΅ΠΌ Π·Π° ΡΡΡΠ°Π½ΠΎΠ²ΠΎΡΠ½ΠΎΠ΅ ΠΊΠΎΠ»ΡΡΠΎ ΠΏΡΠΎΠΌΠ΅ΠΆΡΡΠΎΡΠ½ΡΠΉ ΠΏΠΎΠ΄ΡΠΈΠΏΠ½ΠΈΠΊ Π²ΡΠΎΡΠΈΡΠ½ΠΎΠ³ΠΎ Π²Π°Π»Π°β¦

β¦ΠΈ ΡΠ½ΠΈΠΌΠ°Π΅ΠΌ Π΅Π³ΠΎ.

ΠΠ°ΠΊΠ»ΠΎΠ½ΠΈΠ², ΠΈΠ·Π²Π»Π΅ΠΊΠ°Π΅ΠΌ ΠΈΠ· ΠΊΠ°ΡΡΠ΅ΡΠ° ΠΊΠΎΡΠΎΠ±ΠΊΠΈ ΠΏΠ΅ΡΠ΅Π΄Π°Ρ Π²ΡΠΎΡΠΈΡΠ½ΡΠΉ Π²Π°Π» Π² ΡΠ±ΠΎΡΠ΅ Ρ ΡΠ΅ΡΡΠ΅ΡΠ½ΡΠΌΠΈ, ΠΌΡΡΡΠ°ΠΌΠΈ, ΡΡΡΠΏΠΈΡΠ°ΠΌΠΈ ΠΈ Π±Π»ΠΎΠΊΠΈΡΡΡΡΠΈΠΌΠΈ ΠΊΠΎΠ»ΡΡΠ°ΠΌΠΈ ΡΠΈΠ½Ρ ΡΠΎΠ½ΠΈΠ·Π°ΡΠΎΡΠΎΠ².

Π‘Π½ΠΈΠΌΠ°Π΅ΠΌ Ρ Π·Π°Π΄Π½Π΅ΠΉ ΡΡΠΎΡΠΎΠ½Ρ Π²Π°Π»Π° Π²ΡΡΠ»ΠΊΡ ΠΈ ΡΠ΅ΡΡΠ΅ΡΠ½Ρ I ΠΏΠ΅ΡΠ΅Π΄Π°ΡΠΈ Π² ΡΠ±ΠΎΡΠ΅ Ρ Π±Π»ΠΎΠΊΠΈΡΡΡΡΠΈΠΌ ΠΊΠΎΠ»ΡΡΠΎΠΌ.

ΠΡΠ½ΠΈΠΌΠ°Π΅ΠΌ Π²ΡΡΠ»ΠΊΡ ΠΈΠ· ΡΠ΅ΡΡΠ΅ΡΠ½ΠΈ.

Π‘Π½ΠΈΠΌΠ°Π΅ΠΌ ΠΌΡΡΡΡ ΡΠΈΠ½Ρ ΡΠΎΠ½ΠΈΠ·Π°ΡΠΎΡΠ° Π²ΠΊΠ»ΡΡΠ΅Π½ΠΈΡ I ΠΈ II ΠΏΠ΅ΡΠ΅Π΄Π°Ρ.

Π‘Π½ΠΈΠΌΠ°Π΅ΠΌ ΡΡΡΠΏΠΈΡΡ ΡΠΈΠ½Ρ ΡΠΎΠ½ΠΈΠ·Π°ΡΠΎΡΠ°.

Π‘Π½ΠΈΠΌΠ°Π΅ΠΌ ΡΠ΅ΡΡΠ΅ΡΠ½Ρ II ΠΏΠ΅ΡΠ΅Π΄Π°ΡΠΈ Π² ΡΠ±ΠΎΡΠ΅ Ρ Π±Π»ΠΎΠΊΠΈΡΡΡΡΠΈΠΌ ΠΊΠΎΠ»ΡΡΠΎΠΌ.

Π‘ ΠΏΠ΅ΡΠ΅Π΄Π½Π΅Π³ΠΎ ΠΊΠΎΠ½ΡΠ° Π²ΡΠΎΡΠΈΡΠ½ΠΎΠ³ΠΎ Π²Π°Π»Π° ΡΠ½ΠΈΠΌΠ°Π΅ΠΌ ΠΌΡΡΡΡ ΡΠΈΠ½Ρ ΡΠΎΠ½ΠΈΠ·Π°ΡΠΎΡΠ° III ΠΈ IV ΠΏΠ΅ΡΠ΅Π΄Π°Ρ.
ΠΠ°ΠΆΠ°Π² Π²ΡΠΎΡΠΈΡΠ½ΡΠΉ Π²Π°Π» Π² ΡΠΈΡΠΊΠΈ Ρ Π½Π°ΠΊΠ»Π°Π΄ΠΊΠ°ΠΌΠΈ Π³ΡΠ±ΠΎΠΊ ΠΈΠ· ΠΌΡΠ³ΠΊΠΎΠ³ΠΎ ΠΌΠ΅ΡΠ°Π»Π»Π°,β¦

β¦ΡΠΈΠΏΡΠ°ΠΌΠΈ ΡΠ½ΠΈΠΌΠ°Π΅ΠΌ ΡΡΠΎΠΏΠΎΡΠ½ΠΎΠ΅ ΠΊΠΎΠ»ΡΡΠΎ.

Π‘Π½ΠΈΠΌΠ°Π΅ΠΌ ΠΏΡΡΠΆΠΈΠ½Π½ΡΡ ΡΠ°ΠΉΠ±Ρ (ΠΎΠ½Π° ΡΡΡΠ°Π½ΠΎΠ²Π»Π΅Π½Π° Π²ΡΠΏΡΠΊΠ»ΠΎΠΉ ΡΡΠΎΡΠΎΠ½ΠΎΠΉ ΠΊ ΠΏΠ΅ΡΠ΅Π΄Π½Π΅ΠΌΡ ΠΊΠΎΠ½ΡΡ Π²Π°Π»Π°).

Π‘Π½ΠΈΠΌΠ°Π΅ΠΌ ΡΡΡΠΏΠΈΡΡ ΡΠΈΠ½Ρ ΡΠΎΠ½ΠΈΠ·Π°ΡΠΎΡΠ° III ΠΈ IV ΠΏΠ΅ΡΠ΅Π΄Π°Ρβ¦

β¦ΠΈ ΡΠ΅ΡΡΠ΅ΡΠ½Ρ III ΠΏΠ΅ΡΠ΅Π΄Π°ΡΠΈ Π² ΡΠ±ΠΎΡΠ΅ Ρ Π±Π»ΠΎΠΊΠΈΡΡΡΡΠΈΠΌ ΠΊΠΎΠ»ΡΡΠΎΠΌ ΡΠΈΠ½Ρ ΡΠΎΠ½ΠΈΠ·Π°ΡΠΎΡΠ°.
Π‘Π±ΠΎΡΠΊΡ ΠΊΠΎΡΠΎΠ±ΠΊΠΈ ΠΏΠ΅ΡΠ΅Π΄Π°Ρ ΠΏΡΠΎΠ²ΠΎΠ΄ΠΈΠΌ Π² ΠΎΠ±ΡΠ°ΡΠ½ΠΎΠΉ ΠΏΠΎΡΠ»Π΅Π΄ΠΎΠ²Π°ΡΠ΅Π»ΡΠ½ΠΎΡΡΠΈ.
ΠΡΠ»ΠΈ ΠΏΡΠΈ ΡΠ½ΡΡΠΈΠΈ ΠΏΠ΅ΡΠ΅Π΄Π½Π΅Π³ΠΎ Π΄Π²ΡΡ ΡΡΠ΄Π½ΠΎΠ³ΠΎ ΠΏΠΎΠ΄ΡΠΈΠΏΠ½ΠΈΠΊΠ° ΠΏΡΠΎΠΌΠ΅ΠΆΡΡΠΎΡΠ½ΠΎΠ³ΠΎ Π²Π°Π»Π° Π΅Π³ΠΎ Π·Π°Π΄Π½Π΅Π΅ Π²Π½ΡΡΡΠ΅Π½Π½Π΅Π΅ ΠΊΠΎΠ»ΡΡΠΎ ΠΎΡΡΠ°Π»ΠΎΡΡ Π½Π° Π²Π°Π»Ρ, ΡΠΎ ΠΏΠ΅ΡΠ΅Π΄ ΡΡΡΠ°Π½ΠΎΠ²ΠΊΠΎΠΉ ΠΏΠΎΠ΄ΡΠΈΠΏΠ½ΠΈΠΊ Π½Π΅ΠΎΠ±Ρ ΠΎΠ΄ΠΈΠΌΠΎ ΡΠΎΠ±ΡΠ°ΡΡ. ΠΠ»Ρ ΡΡΠΎΠ³ΠΎ ΠΈΠ· Π½Π°ΡΡΠΆΠ½ΠΎΠ³ΠΎ ΠΊΠΎΠ»ΡΡΠ° ΠΏΠΎΠ΄ΡΠΈΠΏΠ½ΠΈΠΊΠ°β¦

β¦ΠΎΡΠ²Π΅ΡΡΠΊΠΎΠΉ Π°ΠΊΠΊΡΡΠ°ΡΠ½ΠΎ Π²ΡΠ½ΠΈΠΌΠ°Π΅ΠΌ ΡΠ΅ΠΏΠ°ΡΠ°ΡΠΎΡ Ρ ΡΠ°ΡΠΈΠΊΠ°ΠΌΠΈβ¦

β¦ΠΈ Π½Π°Π΄Π΅Π²Π°Π΅ΠΌ Π΅Π³ΠΎ Π½Π° Π²Π½ΡΡΡΠ΅Π½Π½Π΅Π΅ ΠΊΠΎΠ»ΡΡΠΎ (ΡΠ½ΡΡΠΎΠ΅ Ρ Π²Π°Π»Π°).

Π‘Π΅ΠΏΠ°ΡΠ°ΡΠΎΡ Ρ ΡΠ°ΡΠΈΠΊΠ°ΠΌΠΈ ΠΈ Π²Π½ΡΡΡΠ΅Π½Π½ΠΈΠΌ ΠΊΠΎΠ»ΡΡΠΎΠΌ Π²ΡΡΠ°Π²Π»ΡΠ΅ΠΌ Π² Π½Π°ΡΡΠΆΠ½ΠΎΠ΅ ΠΊΠΎΠ»ΡΡΠΎ ΠΏΠΎΠ΄ΡΠΈΠΏΠ½ΠΈΠΊΠ°.
ΠΡΠΈ ΡΠ±ΠΎΡΠΊΠ΅ ΠΏΠ΅ΡΠ²ΠΈΡΠ½ΠΎΠ³ΠΎ Π²Π°Π»Π°β¦

β¦ΠΏΠΎΠ΄Ρ ΠΎΠ΄ΡΡΠΈΠΌ ΠΎΡΡΠ΅Π·ΠΊΠΎΠΌ ΡΡΡΠ±Ρ Π½Π°ΠΏΡΠ΅ΡΡΠΎΠ²ΡΠ²Π°Π΅ΠΌ ΠΏΠΎΠ΄ΡΠΈΠΏΠ½ΠΈΠΊ Π½Π° Π²Π°Π», ΠΎΠΏΠΈΡΠ°ΡΡΡ Π½Π° Π΅Π³ΠΎ Π²Π½ΡΡΡΠ΅Π½Π½Π΅Π΅ ΠΊΠΎΠ»ΡΡΠΎ.
ΠΠΎΡΠ»Π΅ ΡΡΡΠ°Π½ΠΎΠ²ΠΊΠΈ Π² ΠΊΠ°ΡΡΠ΅Ρ ΠΊΠΎΡΠΎΠ±ΠΊΠΈ ΠΏΠ΅ΡΠ΅Π΄Π°Ρ Π²ΡΠΎΡΠΈΡΠ½ΠΎΠ³ΠΎ ΠΈ ΠΏΡΠΎΠΌΠ΅ΠΆΡΡΠΎΡΠ½ΠΎΠ³ΠΎ Π²Π°Π»ΠΎΠ² Π·Π°ΠΏΡΠ΅ΡΡΠΎΠ²ΡΠ²Π°Π΅ΠΌ ΠΏΠ΅ΡΠ΅Π΄Π½ΠΈΠΉ ΠΈ Π·Π°Π΄Π½ΠΈΠΉ ΠΏΠΎΠ΄ΡΠΈΠΏΠ½ΠΈΠΊΠΈ ΠΏΡΠΎΠΌΠ΅ΠΆΡΡΠΎΡΠ½ΠΎΠ³ΠΎ Π²Π°Π»Π°, ΠΏΡΠΎΠΌΠ΅ΠΆΡΡΠΎΡΠ½ΡΠΉ ΠΏΠΎΠ΄ΡΠΈΠΏΠ½ΠΈΠΊ Π²ΡΠΎΡΠΈΡΠ½ΠΎΠ³ΠΎ Π²Π°Π»Π° ΠΈ Π²Π½ΡΡΡΠ΅Π½Π½Π΅Π΅ ΠΊΠΎΠ»ΡΡΠΎ ΠΏΠΎΠ΄ΡΠΈΠΏΠ½ΠΈΠΊΠ° Π±Π»ΠΎΠΊΠ° ΡΠ΅ΡΡΠ΅ΡΠ΅Π½. ΠΠ°ΡΡΠΆΠ½ΠΎΠ΅ ΠΊΠΎΠ»ΡΡΠΎ ΠΏΠΎΠ΄ΡΠΈΠΏΠ½ΠΈΠΊΠ° Π±Π»ΠΎΠΊΠ° ΡΠ΅ΡΡΠ΅ΡΠ΅Π½ V ΠΏΠ΅ΡΠ΅Π΄Π°ΡΠΈ ΠΈ Π·Π°Π΄Π½Π΅Π³ΠΎ Ρ ΠΎΠ΄Π°β¦

β¦Π·Π°ΠΏΡΠ΅ΡΡΠΎΠ²ΡΠ²Π°Π΅ΠΌ ΠΈΠ½ΡΡΡΡΠΌΠ΅Π½ΡΠ°Π»ΡΠ½ΠΎΠΉ Π³ΠΎΠ»ΠΎΠ²ΠΊΠΎΠΉ ΠΏΠΎΠ΄Ρ ΠΎΠ΄ΡΡΠ΅Π³ΠΎ ΡΠ°Π·ΠΌΠ΅ΡΠ° (ΠΎΡΡΠ΅Π·ΠΊΠΎΠΌ ΡΡΡΠ±Ρ) Π² Π³Π½Π΅Π·Π΄ΠΎ Π·Π°Π΄Π½Π΅ΠΉ ΠΊΡΡΡΠΊΠΈ.
ΠΡΡΠ°Π²Π»ΡΠ΅ΠΌ Π² Π½Π°ΡΡΠΆΠ½ΠΎΠ΅ ΠΊΠΎΠ»ΡΡΠΎ ΠΏΠΎΠ΄ΡΠΈΠΏΠ½ΠΈΠΊΠ° ΡΠ΅ΠΏΠ°ΡΠ°ΡΠΎΡ ΠΈ ΡΠΎΠ»ΠΈΠΊΠΈ.
ΠΠ»Ρ ΠΏΡΠ΅Π΄ΠΎΡΠ²ΡΠ°ΡΠ΅Π½ΠΈΡ ΠΎΡΠ²ΠΎΡΠ°ΡΠΈΠ²Π°Π½ΠΈΡ Π±ΠΎΠ»ΡΠ° ΠΊΡΠ΅ΠΏΠ»Π΅Π½ΠΈΡ Π±Π»ΠΎΠΊΠ° ΡΠ΅ΡΡΠ΅ΡΠ΅Π½ V ΠΏΠ΅ΡΠ΅Π΄Π°ΡΠΈ ΠΈ Π·Π°Π΄Π½Π΅Π³ΠΎ Ρ ΠΎΠ΄Π° Π½Π°Π½ΠΎΡΠΈΠΌ Π½Π° ΡΠ΅Π·ΡΠ±Ρ Π±ΠΎΠ»ΡΠ° ΡΠ΅Π·ΡΠ±ΠΎΠ²ΠΎΠΉ Π³Π΅ΡΠΌΠ΅ΡΠΈΠΊ. ΠΠ»Ρ ΡΠ΄ΠΎΠ±ΡΡΠ²Π° ΠΌΠΎΠ½ΡΠ°ΠΆΠ° Π·Π°Π΄Π½Π΅ΠΉ ΠΊΡΡΡΠΊΠΈ ΡΡΡΠ°Π½Π°Π²Π»ΠΈΠ²Π°Π΅ΠΌ Π½Π° Π²ΡΠΎΡΠΈΡΠ½ΡΠΉ Π²Π°Π» Π·Π°Π΄Π½ΠΈΠΉ ΠΏΠΎΠ΄ΡΠΈΠΏΠ½ΠΈΠΊ Π² ΡΠ±ΠΎΡΠ΅. ΠΡΠ΅ ΡΠΏΠ»ΠΎΡΠ½ΠΈΡΠ΅Π»ΡΠ½ΡΠ΅ ΠΏΡΠΎΠΊΠ»Π°Π΄ΠΊΠΈ ΠΆΠ΅Π»Π°ΡΠ΅Π»ΡΠ½ΠΎ ΡΠΌΠ°Π·Π°ΡΡ ΡΠΎΠ½ΠΊΠΈΠΌ ΡΠ»ΠΎΠ΅ΠΌ ΡΠΈΠ»ΠΈΠΊΠΎΠ½ΠΎΠ²ΠΎΠ³ΠΎ Π³Π΅ΡΠΌΠ΅ΡΠΈΠΊΠ°. ΠΡΠΈ ΡΠ±ΠΎΡΠΊΠ΅ ΠΌΠ΅Ρ Π°Π½ΠΈΠ·ΠΌΠ° Π²ΡΠ±ΠΎΡΠ° ΠΏΠ΅ΡΠ΅Π΄Π°Ρ Π½Π°Π½ΠΎΡΠΈΠΌ Π½Π° ΡΠ°ΡΠΎΠ²ΡΡ ΠΎΠΏΠΎΡΡ ΡΠΌΠ°Π·ΠΊΡ ΠΠΈΡΠΎΠ»-24.
systemavto.ru
